1. Introducción
La tierra “es reconocida como un recurso esencial que siempre ha sido la base de la vida humana” (Hajji et al., 2023, p. 1). Sin embargo, “la gestión sostenible y eficiente de la tierra es crucial” (Chehrehbargh et al., 2024, p. 1) para que responda a “las necesidades sociales, económicas y ambientales de la población actual y futura. Hay una presión cada vez mayor sobre la tierra debido a factores como el aumento de la población, la urbanización” (Burns et al., 2023, p. 1), “la disponibilidad limitada de tierras, los problemas de transporte” (Saeidian et al., 2024, p. 1) y el cambio climático. “El sistema tradicional de tenencia de la tierra no satisface los requisitos prácticos de una rápida urbanización e industrialización” (Xu et al., 2022, p. 2) en muchas partes del mundo. Así que “la gestión eficaz de la tierra, que se considera un recurso escaso, se encuentra entre las prioridades de los países desarrollados y en desarrollo” (Çoruhlu et al., 2022, p. 1). “Con una rápida urbanización que requiere un uso óptimo del suelo tanto por encima como por debajo del suelo, los gobiernos de todo el mundo han invertido en un desarrollo significativo de los espacios urbanos subterráneos” (Saeidian et al., 2024, p. 1) y en “optimizar los espacios 3D en las ciudades en múltiples unidades de propiedad individuales, con subdivisiones legales y físicas tanto en dimensiones verticales como horizontales” (Gkeli et al., 2023, p. 1).
Un Sistema de Administración de Tierras (LAS) puede “facilitar una mejor comprensión, así como un registro más eficiente y una visualización clara” (Ramlakhan et al., 2023, p. 1) de los objetos espaciales. “El objetivo principal de un LAS es apoyar los procesos de registro y difusión de información sobre la propiedad, el valor, el uso de la tierra y sus recursos asociados” (Kalogianni et al., 2024, p. 1). En este sentido, “los aspectos de gestión social, ambiental y económica de un país dependen todos de los LAS” (Chehrehbargh et al., 2024, p. 1) y a pesar de la gran diversidad de LAS que existen en todo el mundo “en diferentes etapas de desarrollo” (Vucic et al., 2024, p. 1), “presentan puntos en común en términos de datos, componentes, procesos y estructura” (Kalogianni et al., 2024, p. 1).
Uno de los mayores desafíos es la falta de un proceso detallado y eficiente que pueda describir la entrega de datos catastrales entre múltiples actores, así como las acciones de los actores para obtener un flujo digital ininterrumpido de datos en la práctica (Sun et al., 2023, p. 1).
El “intercambio internacional de datos podría ser más accesible a través de un modelo conceptual que cumpla con el mismo estándar, por ejemplo, el Modelo de Dominio de Administración de Tierras” (Zamzuri et al., 2024, p. 2) o LADM (por sus siglas en inglés). “La norma internacional LADM ISO 19152:2012 se basa en un conocimiento profundo de la administración de tierras (acumulado a lo largo de siglos) aportado a través de un proceso de consenso por expertos de todo el mundo” (Van-Oosterom, et al., 2022, p. 1). “LADM, como modelo de referencia para desarrollar y perfeccionar sistemas eficaces de administración de tierras y como facilitador de la comunicación basada en un vocabulario compartido, ha sido ampliamente considerado como un instrumento sólido” (Xu et al., 2022, p. 2). “La decisión de perfeccionar el contenido existente y ampliar el alcance de la Edición I del LADM es una respuesta a las solicitudes de la comunidad internacional de Administración de Tierras (LA)” (Kara et al., 2024, p. 1), en donde todas las contribuciones son valiosas. “Como modelo de datos conceptual, el LADM se puede utilizar para respaldar el desarrollo de aplicaciones de software con fines de administración de tierras. En muchos países, la administración de tierras está organizada en un entorno distribuido donde se requiere el intercambio de datos y la interoperabilidad entre las organizaciones involucradas; esta interoperabilidad y gestión de la calidad se puede organizar en torno al LADM” (Van-Oosterom et al., 2022, p.1).
El LADM, propuesto por la Organización Internacional de Normalización (ISO, por sus siglas en inglés) 19152, aborda la unificación e integración de características comunes de los sistemas catastrales, con el objetivo de facilitar la implementación del catastro territorial por parte de organismos gubernamentales y privados, dentro de un estándar internacional. “La adopción de la norma ISO 19152:2012 por parte de un país, implica la generación de un perfil nacional, que responda a la adecuación del estándar LADM de acuerdo con la normatividad vigente y aplicable” (Infraestructura Colombiana de Datos Espaciales [ICDE], 2022, p. 7) “en el crecimiento económico, la estabilidad social y el desarrollo sostenible del país” (Govedarica et al., 2021, p. 1).
En la administración de tierras, “el sector vial es uno de los pilares básicos del crecimiento económico nacional debido a su papel en el movimiento de bienes y personas y su contribución positiva en varios objetivos de desarrollo sostenible (ODS)” (Chaudhary et al., 2024, p.1). Las vías tienen un papel fundamental, su funcionamiento en óptimos niveles acelera el crecimiento económico de la población, permite articular los centros de producción, “fortalece la presencia del Estado en el territorio y promueve la oferta de servicios públicos, de salud, seguridad y educación” (Narvaez, 2017, p. 1).
En los países económicamente en desarrollo, durante la próxima década se construirá una gran cantidad de carreteras para atender el creciente tráfico de pasajeros y mercancías, la colocación de nuevos pavimentos o el mantenimiento de las carreteras existentes es una actividad que requiere muchos recursos (Chaudhary et al., 2024, p. 1).
Para que las vías sean seguras y se mantengan en buenas condiciones porque se adaptan a las líneas de vida y a la prestación de servicios de emergencia. La manifestación de deterioros sobre la carpeta asfáltica de los pavimentos afecta negativamente la seguridad de la circulación vehicular, la hace menos confortable e incrementa los costos de operación. La labor de mantener en buen estado la infraestructura vial y “contar con datos de geocodificación de buena calidad” (Vucic et al., 2024, p. 1) que permitan consolidar un inventario actualizado, “es importante para evitar sobrecostos de operación en el transporte de personas y de bienes” (Macea et al., 2016, p. 2) y realizar diferentes análisis espaciales que propendan por una gestión vial eficiente.
Las contribuciones realizadas por otros países sobre modelos extendidos en la temática vial, son insuficientes, ya que la mayoría de las propuestas están enfocadas al catastro y avalúos. Está la iniciativa de un modelo para la tributación en Montenegro, específicamente del impuesto a la propiedad y el impuesto turístico, ya que los ingresos provenientes de los impuestos pueden asignarse a otras áreas de interés público (Radulović et al., 2023). Otra contribución, es un prototipo compatible con LADM, para la visualización en 3D y difusión de los valores de las propiedades de Países Bajos, no sólo para compartir las características espaciales, físicas, temáticas y temporales, sino también las estadísticas de valuación (Kara et al., 2023). En una temática distinta, está el desarrollo de un modelo de redes de servicios públicos de agua subterránea, basado en el estándar propuesto por LADM, ya que esta información no está disponible o no es de fácil acceso y es de fundamental importancia para los sistemas de abastecimiento de gestión del agua (Silva et al., 2020). En Colombia, los modelos extendidos del modelo núcleo LADM-COL, han sido propuestos para modelar la información geográfica relativa a Parques Nacionales Naturales (PNN), Planes de Ordenamiento Territorial (POT), Levantamiento Catastral y Catastro-Registro, con el propósito de estandarizar objetos espaciales y facilitar el intercambio de datos entre los diferentes niveles territoriales.
De esta manera, LADM se presenta como un modelo conceptual organizado en tres paquetes principales y un sub-paquete. Los paquetes principales son: i) Interesado ii) Administrativo y iii) Unidad Espacial. El sub-paquete corresponde a mediciones y topografía. Lo anterior permite que mediante cuatro clases principales (Interesado, Derecho-Restricción-Responsabilidad (RRR, por sus siglas en inglés), Unidad Administrativa Básica y Unidad Espacial) pueda brindarse información de cada objeto territorial de acuerdo con las relaciones que existen entre esos objetos y las personas, a través de un derecho, una responsabilidad o una restricción (Instituto Geográfico Agustín Codazzi [IGAC] 2018).
En Colombia, se estableció la necesidad de consolidar un perfil nacional para la adopción de la ISO 19152:2012. Resultado del trabajo interinstitucional “se consolidó el modelo LADM-COL, modelo núcleo que, mediante la definición de una semántica estándar de datos, facilita la interoperabilidad entre los sistemas de información de las instituciones que producen o administran información de tierras en el país” (IGAC, 2018, p. 2). Los modelos extendidos y de aplicación “responden a las necesidades temáticas de la administración de tierras y deben tener conformidad con la ISO 19152 y con el modelo núcleo LADM-COL” (ICDE, 2021, p. 7). “Este tipo de modelos de datos se desarrollan con el fin de tener registros auténticos (físicos y/o lógicos) de los objetos territoriales que, a nivel nacional, deben ser la única fuente de información oficial y verdadera” (ICDE, 2022, p. 8).
Con relación a la infraestructura de transporte la cual es indispensable para el desarrollo económico, requiere de la misma forma contar con información estandarizada. “Es innegable la importancia que tiene el desarrollo de la infraestructura de transporte en el crecimiento armónico de la economía nacional y regional” (Narvaez, 2017, p. 1).
Los métodos tradicionales de administración de la información para la gestión de carreteras, no han permitido un acceso adecuado a la información, por parte de las entidades que la requieren en su misión de adelantar proyectos de gestión de infraestructura (Silva et al., 2018, p. 3).
Olvidan que involucrar a las partes interesadas en el proceso de desarrollo es una contribución importante para una implementación exitosa (Galvão et al., 2019).
Para 2022, Colombia tiene una red vial estimada “de 205.745 km de carretera, de los cuales el 9% (18.323 km) corresponde a la red primaria, 22% (45.137 km) a la red vial secundaria y el 69% (142.284 km) pertenece a vías terciarias” (Mintransporte, 2022, p. 29). Como se muestra en la Figura 1, de los 18.323 km de red primaria a cargo de la nación, el 59% (10.840 km) es administrado por el Instituto Nacional de Vías (INVÍAS) y el 41% (7.484 km) es administrado por la Agencia Nacional de Infraestructura (ANI), bajo contratos de concesión. La red secundaria se encuentra en su totalidad bajo administración departamental y de los 142.284 km de red terciaria, “el 71% (100.748 km) es administrado por los municipios, 10% (3.959 km) se encuentran bajo administración departamental y el 19% (27.577 km) es administrado por la nación a través del INVIAS” (Mintransporte, 2022, p. 29). Estimaciones presentadas por el Departamento Nacional de Planeación (DNP) indican que “el 70% de las vías terciarias son en afirmado, el 24% en tierra, y el 6% están pavimentadas, y en promedio, solamente el 19% se encuentra en buen estado, el 41% en regular y el 40% en mal estado” (DNP, 2023, p. 4).
Esta situación refleja que “el Estado no cuenta con los recursos suficientes para respaldar el déficit de infraestructura y, por consiguiente, no puede realizar todas las inversiones necesarias a estos proyectos” (Castro Ropero, 2022, p. 6). La necesidad de integrar los mercados de insumos, bienes y servicios, e incentivar el comercio en los ámbitos locales, nacionales e internacionales, se complementa con el sector privado. Teniendo en cuenta que en Colombia tres cuartas partes de la carga se moviliza por vías nacionales, es de vital importancia contar con una “infraestructura vial óptima que le permita mantener la competitividad y evitar que se generen efectos negativos por el aumento de costos y tiempos de transporte, que a su vez provocaría un aumento en los precios de los bienes y servicios” (Castro Ropero, 2022, p. 6). Sin duda, la perspectiva de unificar esfuerzos motiva el crecimiento de proyectos, sin embargo, la recolección de información vial obedece a criterios particulares de cada entidad y en el país no existe una interoperabilidad que posibilite una adecuada gestión de la infraestructura vial. En este sentido el modelo conceptual LADM-COL (ISO 19152) para la administración de la tierra, ha sido una solución ampliamente aplicable y funciona como punto de reunión de un conocimiento internacional de vanguardia basado en este tema.
A pesar de los esfuerzos por integrar una base de datos geográfica de los diferentes administradores viales, la información que existe sobre un inventario actualizado de la red vial de Colombia, estado del pavimento y su integración con el modelo de administración de tierras, es mínima. Este artículo tiene como objetivo proponer un modelo extendido basado en el modelo núcleo de administración de tierras LADM-COL que integre los datos del inventario vial, estado, rehabilitación y mantenimiento de pavimentos. El modelo es aplicado en la detección de fallas de la ciudad de Bogotá (Colombia), adquiridas a partir de un sistema de mapeo móvil, un prototipo con componentes de hardware y software que se instalan en un vehículo para la captura de información.
2. Metodología
La metodología se divide en cinco fases, como se muestra en la Figura 2. En la primera fase se realiza el modelado de datos con la herramienta UML/INTERLIS-Editor. Se define el nombre del modelo y se adicionan cada una de las clases, se listan los atributos sin caracteres especiales, espacios o tildes y los tipos de atributos (numérico, texto, fecha, geometría), se establecen las cardinalidades de los atributos que pueden ser de tipo obligatorio, opcional, multivaluado, multivaluado pero con al menos un valor en ese atributo, se crean los dominios como un rango de valores específicos para la definición de un atributo, se diligencian las descripciones de cada clase para comprender a que se refiere cada uno de los campos incluidos. Se adicionan las relaciones entre cada una de las clases, la definición de los roles y sus cardinalidades. El diagrama de clases en el lenguaje unificado de modelado (UML, por sus siglas en inglés) se mejora visualmente, aplicando color a las clases para identificar cada paquete del modelo. La herramienta valida que la sintaxis del modelo sea correcta y si no arroja errores, se exporta a un archivo de modelo de INTERLIS con extensión .ILI.
En la segunda fase se genera el modelo físico (esquema de base de datos) en el motor de base de datos PostgreSQL, con el plugin QGIS Model Baker del sistema de información geográfica QGIS. Esta herramienta traduce las clases, relaciones y tipos de datos definidos en el modelo conceptual, a sus equivalentes en el motor de base de datos de destino. Antes de configurar el proyecto, se crea la base de datos en pgAdmin. En QGIS se define el sistema de referencia para la información espacial y los parámetros de la base de datos. “La denominación del sistema de proyección cartográfica oficial para Colombia es MAGNA-SIRGAS/Origen-Nacional y se encuentra codificado por el European Petroleum Survey Group como EPSG:9377” (IGAC, 2021, p. 2). Los parámetros típicos de conexión son host, puerto, nombre de usuario, contraseña, nombre de la base de datos y el nombre del esquema.
La tercera fase consiste en ingresar y editar datos. La información en la base de datos se carga con QGIS Model Baker, que construye los formularios automáticos para cada clase. Los archivos shapefile son cargados en el espacio de trabajo y se utiliza la herramienta ETL para extraer la información, transformar los campos a los atributos definidos en el modelo y cargar los datos. Este proceso es realizado para cada una de las unidades espaciales, es posible guardar las expresiones de usuario que se repiten en la definición de cada campo y reutilizarlas en los siguientes ETL. El formulario detiene el proceso si encuentra alguna inconsistencia y arroja los errores obtenidos como geometría inválida, dominios o campos obligatorios, para editar la fuente de origen y volver a cargar la información de forma correcta.
En el caso de las clases que no tienen adscrita una geometría, solo se ingresa información alfanumérica. Los datos pueden ser cargados uno a uno con los formularios creados por el plugin o de forma masiva con archivos CSV, que son llamados en el espacio de trabajo y haciendo uso de la herramienta ETL se extrae la información y se carga de forma estandarizada en la base de datos. El archivo CSV es preparado de forma preliminar de acuerdo con los atributos de cada clase. El identificador de cada clase se definió de forma obligatoria, los demás atributos fueron establecidos de forma opcional. Hay atributos con una lista de dominios para limitar los valores permitidos en cada campo. En estos casos, se estandariza la información de acuerdo con los valores disponibles, para garantizar que la información ingrese sin problema en la base de datos.
Una vez el inventario vial ha sido cargado de forma válida en la base de datos, inicia la cuarta fase, donde la información se exporta a un archivo de transferencia de INTERLIS con extensión .XTF, que permite el intercambio de datos con otros actores. El archivo XTF almacena las clases, restricciones, relaciones, atributos, dominios y referencias al modelo núcleo LADM-COL en un formato de tipo XML, que se puede visualizar como texto plano y es independiente de cualquier software. El archivo ocupa más espacio de acuerdo con la cantidad de vértices que contienen las geometrías. En la quinta fase, se importa información del inventario vial a la base de datos, con un archivo de transferencia XTF. Durante la importación y exportación de datos, se valida que la estructura de la información este conforme al modelo de datos previamente definido, a través de reglas estandarizadas.
Para el desarrollo de la investigación se utilizaron las siguientes herramientas de hardware y software: Portátil Laptop Gaming MSI Intel(R) Core(TM) i7-11800H a 2,30 GHz, sistema operativo Windows 10 Home, 32 GB de RAM DDR4 y GPU NVIDIA GeForce RTX 3050 Ti de 4 GB. Se utilizó software libre, UML/INTERLIS-Editor para la construcción y edición del modelo en UML, QGIS para visualizar, analizar y editar la información geoespacial, QGIS Model Baker para la creación de la base de datos e importación/exportación de datos desde un archivo de transferencia, PostgreSQL para gestionar y consultar la base de datos, PostGIS para convertir la base de datos en una base de datos espacial y consultar, procesar, transformar y analizar información geográfica dentro de la estructura de la base de datos, pgAdmin, para administrar PostgreSQL y acceder a todas las funcionalidades de la base de datos, consulta, manipulación y gestión de datos.
El área de estudio donde fue aplicado el modelo extendido es la ciudad de Bogotá, capital de Colombia que se encuentra ubicada en el centro del país sobre la cordillera oriental de los Andes. Bogotá presenta una división administrativa de 20 localidades como se observa en la Figura 3, de las cuales 19 están ubicadas en suelo urbano y una en suelo rural para gestionar de forma adecuada las redes de servicios públicos como la infraestructura vial. Los datos del inventario vial y la evaluación de los pavimentos de algunas localidades de Bogotá provienen del sistema de mapeo móvil, un prototipo para entornos viales compuesto de hardware, que incluye la cámara de alta resolución espacial y el sistema de posicionamiento en tiempo real, y software que incluye el análisis de las imágenes capturadas y la conexión con el sistema de posicionamiento, en el que se adquiere información de las fallas identificadas sobre la vía como grieta, piel de cocodrilo, protuberancia o bache para que sean estructurados en el modelo.
El sistema de mapeo móvil es de bajo costo y alta precisión, dado que realiza el levantamiento de la información a la velocidad de operación de la vía, reduce los tiempos de captura, aumenta la precisión de las mediciones y evita la subjetividad en la clasificación de los daños, que puede ocurrir en el método tradicional donde se realiza la inspección visual y la medición directa por un grupo de personas. Considerando las condiciones de trabajo en campo, el hardware es protegido contra el clima, la humedad, la vibración, el polvo, la inmersión en agua y circunstancias inesperadas que pueden ocurrir en el uso al aire libre. En efecto, el sistema de mapeo móvil es instalado en la parte frontal de un vehículo que posiblemente no llegue a todos los lugares y vías estrechas que se presentan en la topografía colombiana. Sin embargo, el prototipo podrá seguir evolucionando de acuerdo con el presupuesto disponible y las diferentes variables que se quieran sumar como tipo de pavimento, rugosidad, estado, deflexiones, textura o simplemente el levantamiento de información en horas nocturnas.
3. Resultados
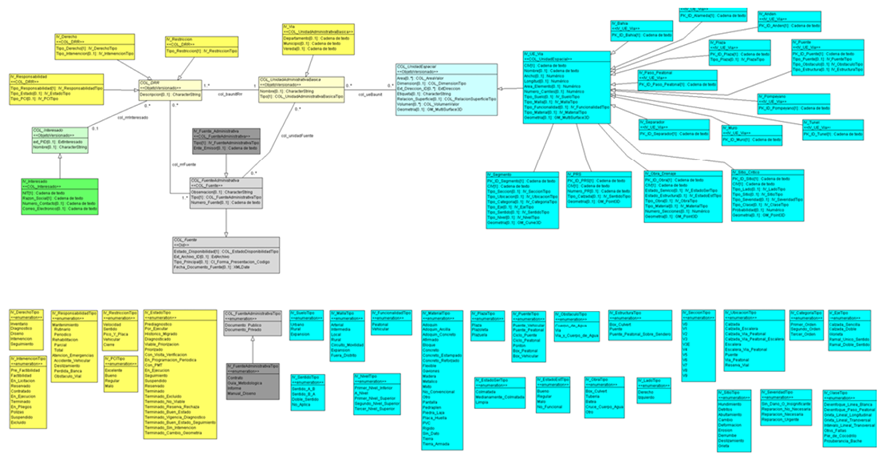
El modelo extendido propuesto define como unidad administrativa básica el objeto territorial Vía. El nombre del modelo se define como Modelo_Extendido_LADMCOL_Inventario_Vial y se importan dos modelos externos para agregar capacidades. El primero, contiene geometrías declaradas con la semántica que utiliza INTERLIS para estas definiciones, llamado ISO19107_PLANAS y el segundo, contiene el modelo núcleo que constituye el eje central para la descripción semántica de los objetos territoriales que forman parte de la administración territorial en Colombia, llamado LADM-COL. Los paquetes utilizados del modelo núcleo son Interesados, Administrativo y Unidad Espacial, como se observa en la Figura 4. En el paquete Interesados identificado en color verde, la clase principal es LA_Party, conformada por los interesados en la gestión vial. En el paquete Administrativo identificado en color amarillo, la clase LA_BAUnit reúne las unidades administrativas básicas con derechos, restricciones o responsabilidades (RRR), que corresponden a las subclases de la clase LA_RRR, y donde se define la relación de los interesados con el objeto territorial. La clase LA_Source identificada en color gris, utiliza la subclase LA_AdministrationSource para incluir las fuentes administrativas que soportan la clase LA_RRR. En el paquete Unidad Espacial identificado en color cyan, la clase LA_SpatialUnit define las unidades espaciales con geometría punto, línea o polígono.

Fuente: Infraestructura Colombiana de Datos Espaciales.
Figura 4 Paquetes, sub-paquetes y clases del modelo LADM.
La parte interesada en el modelo ha sido establecida como toda persona jurídica encargada de la administración y gestión de la malla vial. En el caso de Colombia, hay un ente nacional encargado de disponer una metodología general para reportar la información y desde allí se desagrega a nivel departamental, municipal o distrital. De igual forma, existe una estrategia en particular denominada concesión vial, que funciona con recursos de inversión privada para la ejecución de obras prioritarias durante un tiempo determinado. Por esta razón, se deja abierto el interesado a entidades públicas o privadas, como se observa en la Figura 5 de color verde.
En las clases de restricciones, derechos y responsabilidades, se gestionan las relaciones de la persona jurídica con el objeto territorial Vía, como se observa en la Figura 5 de color amarillo. Las restricciones de tránsito en la Vía, están dadas según el día de la semana, la hora, el tipo de automóvil, la terminación de su placa, el límite de velocidad y el cierre parcial o total. En derechos, el modelo se enfoca en un programa de conservación de la malla vial que permite la organización de actividades como inventario, diagnóstico, diseño, intervención y seguimiento. Las responsabilidades, se atribuyen a mantenimientos de tipo rutinario o periódico, rehabilitación de tipo parcial o total y atención a emergencias de tipo accidente vehicular, deslizamiento, pérdida de la banca y obstáculo vial. Otra clase fundamental en el paquete es la fuente administrativa, dado que permite soportar la relación entre la persona jurídica y la vía, de acuerdo con los trabajos adelantados durante todas las etapas de la administración vial en diseño, programación, construcción y operación. Esta clase se establece para la inclusión de documentos tanto públicos como privados que están relacionados con resoluciones, contratos, manuales de diseño, guías metodológicas o informes técnicos, como se observa en la Figura 5 de color gris.
Las unidades espaciales asociadas a la Vía son definidas tanto para suelo urbano como suelo rural, como se observa en la Figura 5 de color azul. En geometría tipo polígono se encuentran las clases que hacen parte del inventario de infraestructura que son Via, Bahía, Puente, Muro, Túnel y las clases que hacen parte del inventario de espacio público que son Alameda, Anden, Plaza, Paso Peatonal, Pompeyano, Separador. En geometría tipo línea, se encuentra la unidad espacial Segmento corresponde a un vector georreferenciado localizado aproximadamente en el eje de la vía. En geometría tipo punto, se encuentra Sitio Crítico, Obra Drenaje y Puntos de Referencia Lineal. Dos campos son obligatorios en cada capa de información, PK_ID que constituye la identificación única de cada elemento geográfico y el Código de Identificación Vial (CIV), que corresponde a la identificación única de cada Vía a la cual están enlazadas todas las unidades espaciales.
El modelo conceptual que se ilustra en su totalidad en la Figura 5 se convierte en un modelo físico con el motor de base de datos PostgreSQL y la extensión para datos espaciales PostGIS. La información que ingresa en la base de datos proviene de las misiones en campo realizadas con el sistema de mapeo móvil que se observa en la Figura 6, un prototipo con cámara y GPS de bajo costo y alta precisión, que se instala en la parte frontal de un vehículo y graba todo el recorrido, para realizar inventarios viales y evaluar el tipo de pavimento, el espacio público, la clase, la severidad y la extensión de los daños presentes en la Vía analizada. El procesamiento de los datos capturados con el sistema de mapeo móvil, arroja los fotogramas del video donde se identifica algún daño y encierra la extensión del mismo en un cuadro de color azul.
Otro de los resultados del procesamiento es un archivo CSV que contiene coordenadas latitud y longitud en grados decimales, del sistema geodésico global WGS84, para la georreferenciación de las fallas identificadas en el pavimento, además de que arroja la probabilidad alcanzada en la detección y enlaza cada falla con el CIV de la Vía. En este artículo, se presenta el levantamiento de 1.966 vías ubicadas en siete localidades de la ciudad de Bogotá, denominadas Kennedy, Puente Aranda, Teusaquillo, Los Mártires, Antonio Nariño, Usme y Tunjuelito, que suman un total de 159 km en 12 días de misiones a campo. Los hallazgos identificados en la Vía se ilustran en la Figura 7 con color amarillo y corresponden a un valor total de 34.777, repartidos entre las ocho clases de fallas definidas (Desenfoque línea blanca, Desenfoque paso peatonal, Grieta lineal longitudinal, Grieta lineal transversal, Intervalo lineal transversal, Piel de cocodrilo, Protuberancia - bache, otras fallas).
El top tres de las clases con mayor cantidad de hallazgos son, piel de cocodrilo con 12.850, otras fallas con 9.957 y protuberancia-bache con 4.727. La piel de cocodrilo que se observa en la Figura 8, se refiere a una serie de fisuras que se propagan con patrones irregulares y aparecen ante la repetición de cargas de tránsito. La información se carga en la unidad espacial denominada Sitio Critico del modelo extendido, representado en puntos con coordenadas en grados decimales para cada uno de los hallazgos, ingresan en la base de datos de forma masiva con el sistema de información geográfica QGIS y se diligencian los atributos de probabilidad, nombre y fecha de misión, que provienen del procesamiento.
Las pruebas del modelo extendido haciendo uso de datos actualizados continúan con información descargada de datos abiertos que cubren la ciudad de Bogotá, en formato shapefile tipo polígono se ingresan en la base de datos 131 alamedas, 165.024 andenes, 90 plazas, 13.556 pasos peatonales, 627 pompeyanos, 13.418 separadores, 6.993 bahías, 101.758 vías y tipo línea 103.628 segmentos, con atributos obligatorios de identificación única y el CIV que asocia cada unidad espacial con la Vía. En la tabla Unidad Administrativa Básica se ingresan de forma masiva los atributos de cada Vía y en la tabla col_ueBaunit se enlaza el identificador de la unidad espacial con el identificador de la Vía. De forma general, se establece como Interesado el Número de Identificación Tributaria (NIT) de Bogotá y en la tabla Derecho se enlaza el tipo Inventario, el identificador del Interesado y el identificador de la Unidad Administrativa Básica. En la tabla Fuente Administrativa se carga un documento para cada Vía que soporta el derecho registrado y en la tabla col_rrrFuente se asocia el identificador de la Fuente Administrativa y el identificador del Derecho. Una vez se tiene toda la información cargada en la base de datos, se exporta a un archivo de transferencia .XTF que arroja un tamaño de 538.646 kilobytes.
La validación de la información cargada en la base de datos conforme al modelo conceptual definido, se realiza en dos momentos. El primer momento ocurre cuando se cargan archivos alfanuméricos de tipo CSV o archivos geográficos de tipo shapefile para alimentar el esquema de la base de datos. El proceso se detiene si encuentra alguna inconsistencia y arroja los errores obtenidos a nivel de geometría invalida, dominios o campos obligatorios vacíos, para editar la fuente de origen y volver a cargar la información de forma correcta. El segundo momento ocurre cuando se exporta la información o se importa nueva información en un archivo de transferencia de INTERLIS con extensión .XTF, que permite el intercambio de datos con otros actores. De la misma forma, el proceso se detiene si encuentra alguna inconsistencia y arroja los errores obtenidos a un nivel más robusto, porque revisa el conjunto de toda la información e identifica si falta alguna relación o tabla intermedia por diligenciar.
4. Discusión de resultados
Este trabajo tuvo como objetivo proponer un modelo extendido ajustado al modelo núcleo de administración de tierras LADM_COL para capturar las actividades de inventario vial, estado, rehabilitación y mantenimiento de pavimentos. Se han revisado las metodologías desarrolladas, los inventarios construidos y los sistemas de información implementados por los entes territoriales. La estructuración propuesta integra el inventario de infraestructura vial y de espacio público en un lenguaje común, que utiliza el mínimo de elementos necesarios definidos en el modelo núcleo para describir el objeto territorial Vía. El modelo implementa los paquetes de unidad administrativa básica, interesado y unidad espacial; así mismo, implementa las clases principales: unidad administrativa básica, interesados, derechos, restricciones, responsabilidades, unidad espacial y fuente administrativa, definidas en la norma ISO 19152:2012, como estándar para la interoperabilidad de la información vial. La comparación de los resultados con otras investigaciones fue difícil debido a la falta de contribuciones sobre LADM en la temática de transporte. Sin embargo, los hallazgos obtenidos en este trabajo permiten confirmar que el modelo extendido propuesto para el inventario vial, resulta novedoso ante la literatura revisada.
Es de aclarar que no importa la ubicación geográfica, la implementación de un prototipo compatible con LADM requiere el desarrollo de un perfil de país a nivel conceptual. Xu et al. (2022) expone un modelo basado en LADM, aplicado a la propiedad colectiva de las granjas rurales en China, Govedarica et al. (2021) comparte el proceso de diseño e implementación de sistemas de información catastral basados en LADM en Serbia y Montenegro, y Abdeslam et al. (2020) presenta el modelado del dominio de administración de tierras marroquí con un perfil de país MA-LADM a partir del estándar base. Todas las contribuciones persiguen el mismo objetivo “proporcionar una terminología común para la administración de tierras, para permitir una descripción compartida de diferentes prácticas y procedimientos formales o informales, para integrar los sistemas vigentes y para permitir que la información se combine a partir de diferentes fuentes” (Abdeslam et al., 2020, p. 1), mientras la base metodológica es la misma.
Las iniciativas de inventario vial resaltan que “la planificación, la gestión y la operación del transporte dependen en gran medida de una gestión eficaz de los activos viales” (Li et al., 2023, p. 1). Li et al. (2023) presenta un componente importante de los activos viales, las infraestructuras de control del tráfico (TCI), como las señales de tráfico y las marcas en el pavimento, son poco exploradas y desempeñan un papel vital en la gestión de los flujos de tráfico y la mejora de la seguridad vial. Estos TCI proporcionan información sobre el estado actual de la carretera, restricciones, prohibiciones, advertencias y otra información útil para la orientación de la conducción. Rua et al. (2023) se centra en los objetivos de inventariar los taludes a lo largo de la carretera e identificar el área de la vía que sería invadida en caso de un desprendimiento de rocas, como respuesta a un peligro natural que causa problemas de seguridad vial. Por su parte, Kargah-Ostadi et al. (2020) identifica que las agencias de carreteras desarrollan un “plan de gestión de activos basado en el riesgo” para mejorar o preservar la condición de la vía, sin embargo, se “alienta, pero no se exige”, a las agencias a incluir todos los demás activos de infraestructura, que propiciarían la llegada de tecnologías como los vehículos autónomos (AV), que requieren datos de la infraestructura vial en tiempo real sobre los límites de los carriles de conducción, señales de tráfico, accesorios de seguridad, etc., y la adecuada gestión de activos de transporte (TAM) que requiere datos de todos los activos de manera oportuna para que “las autoridades tomen decisiones, entre alternativas para un mayor desarrollo de los activos o la mejora de la infraestructura existente” (Kargah-Ostadi et al., 2020, p. 1). Por lo tanto, la creación, el mantenimiento y la actualización del inventario de los activos, tanto de la carretera como de su entorno, son esenciales para la gestión del transporte y la implementación de tecnologías.
En este contexto, Colombia se encuentra limitado, no solo en el inventario, sino también en la construcción de infraestructura vial. La red terciaria tiene un papel fundamental, pues constituye la infraestructura de transporte de mayor extensión en el territorio nacional. Sin embargo, y a pesar de su importancia, la distribución no es homogénea en el país y “existen grandes extensiones del territorio que no cuentan con un mínimo de infraestructura de transporte” (Narvaez, 2017, p. 3). Esta situación ha impedido durante muchos años, la articulación de los centros de producción rural con los centros de acopio urbanos y su eficiente distribución, la presencia del Estado en el territorio y la oferta de servicios públicos, de salud, seguridad y educación. El modelo extendido propuesto responde a una necesidad de integrar información de los activos viales en un lenguaje común. LADM se convirtió en un estándar internacional en 2012 y desde entonces ha ejercido una influencia cada vez mayor en la comunidad mundial de administración de tierras, adaptándose a las condiciones locales. Este modelo busca inventariar los activos, evitar esfuerzos duplicados, identificar las necesidades y promover una “financiación significativa para la construcción de infraestructuras de transporte resilientes, seguras, sostenibles y equitativas” (Li et al., 2023, p. 1).
5. Conclusiones
El modelo extendido propuesto responde a las necesidades temáticas del inventario vial en la administración de tierras y es conforme con la ISO 19152 y con el modelo núcleo LADM-COL. Incluye las clases del modelo núcleo más sus propias clases temáticas y tiene como fin garantizar la estandarización de la información geográfica y facilitar el intercambio de datos entre los diferentes niveles territoriales, como la única fuente de información oficial. El modelo podrá seguir evolucionando conforme a la necesidad de unidades espaciales adicionales, las metodologías de levantamiento de información propuestas por los administradores viales, los sistemas de información desarrollados y la política pública de catastro multipropósito.
El modelo es independiente de la fuente de origen de los datos, cada administrador vial puede elegir el método de captura de información. En esta propuesta, se presenta el prototipo de un sistema de mapeo móvil, no obstante, cada usuario puede implementar la tecnología que mejor se adapte a las necesidades del territorio, dependiendo de la conexión a internet, condiciones climáticas, de seguridad, de acceso, de presupuesto y las demás variables que se ven involucradas en las actividades de inventario vial, estado y mantenimiento de pavimentos. Sin embargo, la estructuración de la información debe adaptarse al modelo conceptual presentado, garantizando la interoperabilidad de la información.
Si bien los resultados de este trabajo muestran el desarrollo de un modelo extendido que atiende como temática particular el Inventario Vial, y establece un lenguaje común desde el componente geográfico y alfanumérico, para la estructuración de información que capturan los administradores viales, se podrán crear e implementar modelos de aplicación con múltiples usos, que den respuesta a las necesidades particulares de procesos en las entidades. Es de aclarar que, los modelos de aplicación deben ser conformes con la semántica y las clases definidas en el modelo extendido, sin embargo, cada propuesta es libre de involucrar nuevas clases y atributos, dependiendo de las necesidades temáticas y ofreciendo servicios puntuales al usuario.
En Colombia, la creación, implementación y actualización de modelos extendidos y de aplicación es responsabilidad de cada entidad que administra el objeto territorial. Esta propuesta de modelo extendido en la captura del inventario vial, debe ser socializada con los actores interesados en la temática, para que sea dada a conocer y se reciban observaciones y propuestas. Una vez tenga el aval del Comité Técnico responsable, el modelo se formaliza mediante una resolución, que describe el ámbito de aplicación, las entidades responsables, las instancias de coordinación, el ajuste de procedimientos para que las entidades adapten sus procesos internos de acuerdo con el modelo, las disposiciones para adoptar los cambios en las versiones que sean liberadas y su oficialización con la expedición del acto administrativo para la publicación en el repositorio oficial LADM-COL, que ha dispuesto la Infraestructura Colombiana de Datos Espaciales. El reto, consiste en llegar a un punto en común donde todas las entidades que administran y gestionan las vías y el mantenimiento de pavimentos a nivel nacional, estén de acuerdo con la estructuración propuesta.
La adopción del modelo extendido propuesto constituye una herramienta fundamental en los planes de gobierno del Ministerio de Transporte, donde se reconoce la importancia de realizar inversiones en infraestructura vial, sin embargo, el presupuesto asignado por años y la priorización de recursos no ha sido adecuado frente a la necesidad. La consolidación del inventario enriquece la toma de decisiones por parte de los entes administrativos y garantiza la transparencia en el seguimiento de cada uno de los proyectos. Colombia necesita que la inversión de recursos en la red vial terciaria que cubre el 69% del país, se convierta en una política pública de Estado para disminuir las brechas en el desarrollo rural. Sin duda, el modelo extendido es el punto de inicio para cuantificar, diagnosticar y planificar la gestión vial en todos los niveles territoriales.










text new page (beta)










