Services on Demand
Journal
Article
Indicators
-
Cited by SciELO -
Access statistics
Related links
-
Similars in
SciELO
Share
EconoQuantum
On-line version ISSN 2007-9869Print version ISSN 1870-6622
EconoQuantum vol.8 n.1-2 Zapopan Jul./Dec. 2011
Suplemento
Propuesta de modelo multicriterio innovador para el análisis del proyecto de inversión en una planta de tratamiento de aguas
Mario Luis Chew Hernández, Verónica Velázquez Romero, Rebeca Díaz Téllez, Leopoldo Viveros Rosas1
1 Tecnológico de Estudios Superiores de Coacalco. E-mail: mchew@tesco.edu.mx; ing_ind_amb@hotmail.com; rbkdiazt@hotmail.com; lviverosr@hotmail.com, respectivamente.
Recepción: 15/04/2011
Aceptación: 31/08/2011
Resumen
Actualmente, las decisiones de negocios deben tomarse cuidadosamente, usando toda información disponible y teniendo claras las propias preferencias. Una Escuela Privada tiene por objetivo último las utilidades; sin embargo, el impacto del logro de objetivos de menor nivel (por ejemplo: académicos o ambientales), sobre el objetivo último, no es fácil de cuantificar. A pesar de ello, la evaluación de toda alternativa debe referirse al objetivo último, por lo que se debe cuantificar primero su impacto en los objetivos menores y luego proyectar éstos hacia el objetivo último. Esto requiere analizar y estructurar los objetivos del decisor. En este trabajo, con base en el Pensamiento Enfocado a Valores de Keeney, se desarrolla un modelo que cumple estos requisitos, para evaluar la factibilidad de una Planta de Tratamiento en una Escuela Privada. El uso de modelo se ilustra con un caso de estudio, que se complementa con un análisis de sensibilidad.
Palabras clave: análisis de Decisiones, Tratamiento de Agua, Factibilidad.
Clasificación JEL: C44, Q25, D81.
Abstract
Currently, business decisions should be taken carefully, using all the available information, and with a complete understanding of the business objectives. A private school has profits as its ultimate objective; however, quantifying the impact of the achievement of lower level objectives (for instance, academic or environmental objectives), on the ultimate objective, is a difficult task. Nevertheless, any alternative should be rated in terms of the ultimate objective, so it is necessary first to evaluate its impact on the lower-level objectives and then to map this impact on the ultimate objective. This requires a thorough analysis and structuring of objectives. Here, based on Keeney’s Value-Focused Thinking approach, we develop a model which fulfils those requirements, for evaluating the feasibility of a waste water treatment plant at a privateowned school. The usage of the model is illustrated for a case-model school, finishing with a sensitivity analysis.
Introducción
Estudios previos sobre análisis de decisiones y plantas de tratamiento de aguas
A grandes rasgos, una Planta de Tratamiento (PT) de aguas residuales es un sistema que limpia agua usada para convertirla en agua más limpia. El tipo de tratamiento usado puede ser inorgánico o biológico y, dentro de estos últimos, están diseños aerobios, anaerobios o mixtos. Para tratamiento de aguas domésticas, la configuración más usada son los lodos activados (Metcalf y Eddy, 2002).
El diseño de plantas de tratamiento ha sido objeto de atención por parte de grupos de Investigación de Operaciones y Optimización matemática, los que han propuesto interfases computacionales para encontrar el tipo y configuración óptima de la PT. Es éste el caso de Avramenko et al. (2004), Vidal et al. (2002) y Flores et al. (2005), mientras que Flores-Alsina et al. (2010) incluyen el control de la PT; por otro lado, Pint’er et al. (1995) muestran una interfase para manejo de agua residual en industrias. En estos trabajos se evalúan las configuraciones con criterios técnicos, económicos o sociales que son traducidos en ponderaciones de una función objetivo; estos estudios no abundan sobre cómo obtener las ponderaciones y los suponen dados por el decisor.
Si bien es importante que, dadas las ponderaciones, se tome la decisión que optimice una función objetivo, es de igual importancia asegurar que éstas representen o estén alineadas a los objetivos fundamentales del decisor/dueño de la PT. Generalmente, al tener que tomar una decisión, un decisor no tiene claro qué objetivos fundamentales serán impactados por ella, mucho menos cómo pueden ser cuantificados y cuánto estaría dispuesto a renunciar de uno para mejorar en otro (Hammond et al. 1999). La necesidad de estudiar con detalle estas definiciones en el marco del diseño de políticas ambientales ha sido recientemente señalada por Hernández-Sancho et al. (2010), quien ha propuesto un método para cuantificar monetariamente el daño ambiental, obteniendo una forma de comparar objetivos ambientales con económicos.
Desde el punto de vista de decisiones multicriterio se ha reportado el uso de métodos como el AHP, ELECTRE, etc., útiles para manejar situaciones con múltiples objetivos: Zeng et al. (2007) y Tecle et al. (1988) aplican ELECTRE-I al manejo de aguas residuales y Salminen et al. (1997) a un problema de residuos sólidos. Sin embargo, según algunos autores, estos procedimientos pueden dar lugar a decisiones sub-óptimas, por no garantizar el cumplimiento del conjunto mínimo (desiderata) de axiomas que garantice una buena decisión (Edwards et al., 2007 p 53). Además, la priorización de objetivos, que es el primer paso de dichos métodos, puede llevar a que no se modelen adecuadamente los objetivos del decisor (Keeney, 1992 p. 147).
El AD, al modo propuesto por Howard (1988), Clemen (1996) es básicamente un paradigma para analizar lógicamente una situación de decisión. Sus etapas pueden resumirse en: Enmarcamiento del problema, definición de objetivos, evaluación de alternativas y análisis de sensibilidad (Ley Borrás, 2009; Raiffa et al., 2007). Pueden encontrarse multitud de aplicaciones del análisis de decisiones en la selección de sitios de disposición de residuos peligrosos para el medio ambiente (Merkhofer y Keeney, 1987; Keefer et al., 2004). El análisis de decisiones es ideal para estos problemas, pues se incorporan objetivos no cuantificables, incertidumbre y/o múltiples afectados por la decisión. Al respecto, Daigger (2005) presentó de forma muy general cómo se aplicarían las etapas del AD para la selección de la configuración de una PT, sin desarrollar completamente un caso específico. La optimización de recursos hídricos en municipios o a nivel país, usando una interfase computacional es mostrada en Kirilov et al. (2009).
Estudios de factibilidad de PT en universidades e instituciones de educación
Un estudio de factibilidad de una PT puede entenderse como un modelo de decisión que permitirá saber la conveniencia de tener o no una PT. En México, las PT son operadas por tres tipos de instituciones: industrias, municipios o Universidades. En los dos primeros casos, los objetivos del decisor para tener una PT son más o menos claras: Para las industrias cumplir una obligación legal al menor costo (Liaw y Chen, 2004) y para los municipios impactar positivamente a la sociedad y el medio ambiente al menor costo (Barrera et al., 2005). En el caso de las Universidades, éstas no tienen obligación de tratar su agua y el impacto positivo de su actividad es a través de la formación de recursos humanos. No es claro, entonces, cuáles objetivos de la Universidad serán impactados y qué tan grande será este impacto, si decide instalar una PT.
Se han realizado estudios de factibilidad sobre plantas de tratamiento en Campus Universitarios; Habbart et al. (2006) y Vázquez (2003). En estos estudios se encuentra el diseño de la planta que minimiza su costo y se concluye que la planta no es costeable económicamente, pues el valor del agua recuperada es menor al costo de energía, materiales y operarios requeridos en la PT. Citan, entonces, que la planta estará justificada bajo criterios de utilidad social, sin precisar sobre si es un objetivo de la institución educativa impactar a la sociedad mediante agua tratada y sin medir qué tan grande debe ser este impacto para justificar el gasto en la PT.
Se puede argumentar, entonces, que estos estudios de factibilidad pierden un punto importante: la factibilidad de instalar una PT en una Universidad debe ser determinada considerando el impacto de la PT sobre los objetivos fundamentales de la Institución Educativa y, para determinar y cuantificar este impacto, es indispensable estructurar los objetivos de la Institución que poseerá la planta. Este análisis puede llevarse a cabo usando el Pensamiento Enfocado a Valores de Keeney (1992), cosa que presentamos en este trabajo.
Delimitación e importancia del trabajo
En este trabajo presentamos dos aplicaciones del AD para analizar la factibilidad de una PT en una Institución Educativa en el marco del Pensamiento Enfocado a valores. El Procedimiento propuesto es el que sigue:
a) Construcción de las dos estructuras de objetivos estratégicos usadas en PEV: la Jerarquía de Objetivos Fundamentales (JOF) y la Red de Medios Fines (ROM-F) del decisor. Esto se hace sin tener en mente alternativa alguna a fin de no sesgar la creatividad.
b) La ROM-F se usa para identificar los Objetivos Medios (OM) que serán afectados, positiva o negativamente, por la alternativa. Los Objetivos Fundamentales (OF) relevantes son los objetivos fines de los OM identificados y las relaciones causales a modelar son las que llevan de la Alternativa a los OM afectados y hasta los OF relevantes.
c) Hay que llevar a cabo una cuantificación de los OF identificados arriba, proponiendo atributos para su medición y realizando los juicios de valor requeridos para llegar a una función de valor que mida el logro del conjunto de estos OF. En este paso también se establecen escalas en el logro de los OM afectados por la alternativa.
d) Las relaciones causales señaladas en b), que relacionan la alternativa con el logro de los OM y el logro de los OF, deben modelarse teniendo en cuenta las incertidumbres que pueden afectar la efectividad de las alternativas e incorporando la mejor información disponible al momento de tomar la decisión. Para ello pueden usarse diagramas de influencia o árboles de decisión.
e) Se usan las relaciones de d) para cuantificar el aumento en el logro de los objetivos de la alternativa generada.
f) Se puede terminar con un Análisis de sensibilidad. El procedimiento tiene la ventaja que se separan con claridad los parámetros de valor de aquéllos que corresponden a juicios factuales, de tal forma que las personas adecuadas participan en el análisis de sensibilidad (afectados o interesados en los primeros, expertos en los segundos).
El trabajo aquí presentado se diferencia de los estudios de factibilidad de los que tenemos conocimiento, mencionados en la sección de estudios de factibilidad de PT en universidades e instituciones de educación, en que los objetivos no medibles de la institución no se soslayan o se dejan implícitos, sino que se toman en cuenta, se usan para definir el problema con claridad y se cuantifican en la medida de lo posible. Hasta ahora, no tenemos conocimiento de otro estudio de factibilidad de PT en una institución educativa donde se aborden los objetivos fundamentales de éstas usando PEV.
Desarrollo del modelo de decisión
En este caso de estudio deseamos evaluar la factibilidad de instalar una planta de tratamiento (PT) en una Institución Educativa privada. Cabe aclarar que se desarrolla el modelo de decisión para un caso hipotético, por lo que la selección de atributos para los objetivos, la definición de niveles y las deseabilidades numéricas de éstos, mostradas en forma tabular, representan una apreciación de los autores de este trabajo respecto a las preferencias de un hipotético dueño de una Institución Educativa Privada. La aplicación del modelo a un decisor concreto requiere un ejercicio de licitación de preferencias, donde el decisor y el analista interactúan para buscar valores numéricos adecuados a las preferencias del decisor. Para atributos que miden un resultado no incierto se usa el método de asignación de puntos y para aquéllos que miden un resultado incierto, el método de equivalente de certeza o el equivalente probabilístico es adecuado (Keeney et al., 1993).
El primer paso es plantear la Jerarquía de Objetivos Fundamentales y la Red de Medios Fines del problema. Estas redes contienen los objetivos más importantes del decisor en la situación de decisión y las alternativas genéricas que representan todo lo que puede hacer para lograr estos objetivos.
Estructuras de objetivos estratégicos para la institución educativa
Muchas veces, el objetivo principal de los dueños (los decisores del problema) es maximizar las ganancias de la institución. Partamos, entonces, de un único objetivo fundamental: Maximizar los ingresos por la operación de la escuela en el año. La Jerarquía de Objetivos Fundamentales puede quedar como en la Gráfica 1, donde se muestra en itálicas el atributo usado para medir cada objetivo.

Colocación de la alternativa en la RM-F y establecimiento de OM y OF afectados
Una vez completada la red de medios fines, colocamos la alternativa genérica "Instalar una planta de tratamiento" y mostramos qué objetivos medios se benefician con ella (flechas sólidas) y qué objetivos medios pueden perjudicarse (flechas punteadas). Del diagrama se ve que la PT tiene un potencial impacto positivo en el objetivo "Maximizar Ingresos", mientras que tiene impactos tanto negativos como positivos en el objetivo "Minimizar costos" relacionados con costos de operación, mantenimiento y electricidad, así como ahorro potencial de agua.
La Red de Medios Fines se muestra en la Gráfica 2.
Se observa que el impacto de la PT en el OF "Maximizar Ingresos" se da a través del OM "Aumentar Prestigio Escolar" que, a su vez, afecta al OM "Aumentar matrícula". Para poder evaluar el impacto en el OF debemos realizar el siguiente análisis:
1. Definir con claridad el OM "Aumentar Prestigio Escolar" y proponer una métrica para él.
2. Establecer los medios para afectar el OM arriba mencionado de tal forma que podamos establecer cómo y cuánto varía por efecto de una PT.
3. Contando ya con una métrica para "Prestigio Escolar", relacionar los distintos niveles de éste con modificaciones en la matrícula.
La tarea 1 y 2 implica llevar a cabo la construcción de la JOF y la RM-F del objetivo "Aumentar Prestigio Escolar". Se requiere entonces que consideremos un contexto de decisión donde "Aumentar Prestigio de la Escuela" sea el objetivo fundamental y llevemos a cabo los pasos mencionados en la sección de delimitación e importancia del trabajo en este nuevo contexto.
Medición de OF y OM involucrados
Los objetivos fundamentales en la Gráfica 1 son medibles. El OM "Aumentar Prestigio Escolar", por otro lado, no tiene un atributo natural. Deberemos, entonces, construir escalas para medirlo; dichas escalas son inevitablemente subjetivas, debiendo representar adecuadamente las preferencias del decisor. Como se mencionó en la Sección 2, los valores mostrados representan una apreciación por parte de los autores de las preferencias de un decisor hipotético.
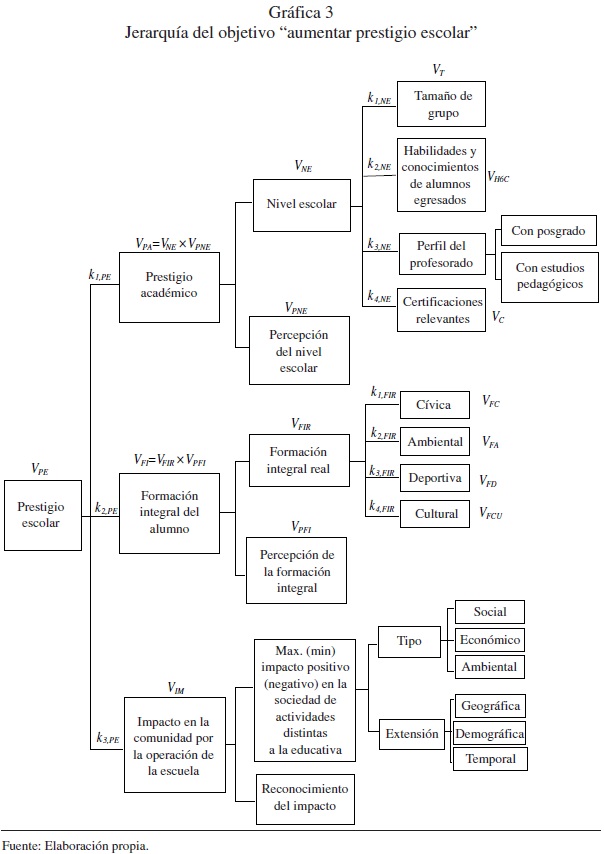
Evaluación del Nivel de logro del objetivo medio "aumentar prestigio escolar".Para definir lo que entendemos por Prestigio Escolar podemos proponer la jerarquía de objetivos de abajo. En esta jerarquía se colocan, en letras itálicas, el nombre de las variables que se usarán para representar nuestra deseabilidad (a la que llamaremos "valor") para el nivel del atributo respectivo.
De acuerdo a la jerarquía de la Gráfica 3, el Prestigio Escolar se compone de tres elementos: Prestigio Académico, Formación Integral del Alumno e Impacto en la comunidad por la operación de la escuela (ver Gráfica 3).
A continuación se clarifica el significado de los elementos de estas tres ramas.
Prestigio académico. Dado que el fin último es económico, se definirá el valor para el Prestigio Académico (VPA) como el producto de los valores del nivel de los atributos "Nivel Escolar" y "Percepción de Nivel Escolar"

Siendo VPNE el valor asignado al nivel del atributo Percepción del Nivel Escolar y VNE el valor del atributo Nivel Escolar. Este último lo definiremos como una suma ponderada de los valores para los niveles de los atributos que lo definen (función de valor aditiva). La escala de valor sobre los niveles de estos atributos deberá reflejar la importancia para el decisor de pasar de un nivel a otro. Entonces VNE se calcula según:

Donde:
VT = Valor para el nivel del atributo tamaño de grupo
VH&C = Valor para el nivel del atributo Habilidad y Conocimientos
VP = Valor para el nivel del atributo Perfil del profesorado
VC = Valor para el nivel del atributo Certificación
Para determinar los factores de ponderación en que cada elemento contribuye al valor del atributo Nivel Escolar usamos el método de intercambio de pesos (Clemen, 1996 p. 574). Este método es aplicable cuando la función de valor que mide el logro de un objetivo compuesto de varios sub-objetivos es aditiva, como es el caso de la Ecuación (2). El método consiste primero en establecer un vector que representa el peor resultado, esto es, un vector formado por el peor valor posible de todos los subobjetivos componentes. Un vector con el mejor resultado se forma de manera análoga, usando los mejores valores posibles para todos los sub-objetivos. Se forman entonces nuevos vectores, uno para cada sub-objetivo, en los cuales se asigna el mejor valor a un sub-objetivo dado, manteniendo los demás sub-objetivos en su peor valor. Los vectores así formados se ordenan de mayor a menor preferencia y se les asigna un puntaje, de los que se derivan las ponderaciones de la función aditiva. Los siguientes cuadros muestran la definición de los atributos utilizados.





Finalmente, de acuerdo a su definición mostrada en JOF de la Gráfica 3, el aspecto "Prestigio Académico" no tiene elementos que sean afectados por la PT, como se indica por la ausencia de una flecha respectiva en la Gráfica 2.
Atributo "Formación Integral del Alumno". De la misma forma que con el Prestigio Académico, el logro de este objetivo (VFI) se calcula multiplicando el valor de nivel de Formación Integral Real (VFIR) por una métrica de la Percepción de la Formación Integral (VPFI) definida de forma análoga a la Percepción del Nivel Escolar.

El grado de cumplimiento del objetivo "Formación Integral Real" puede calcularse como una suma ponderada del logro de la formación estudiantil en cuatro campos que se perciben complementarios a la formación académica: Formación Cívica VFC, Formación Ambiental VFA, Formación Deportiva VFD y Formación Cultural VFCu

Donde k1,FI, k2,FI , k3,FI y k,FI miden la importancia de la formación en cada campo como parte de la Formación Integral. El logro de la formación estudiantil en estos campos es difícil de cuantificar. Usaremos como atributo proxy el nivel de realización de objetivos medios de estos objetivos fines, lo que se muestra en los atributos de abajo.





Para calcular los pesos de las contribuciones podemos usar el método de balanceo de pesos. Debe tenerse en cuenta que estos pesos deben reflejar cómo cada atributo particular contribuye al atributo "Formación Integral Real"; las preferencias por costos involucrados en las formaciones están consideradas en otra rama de la jerarquía.
Maximizar el Impacto Positivo en la sociedad por la operación de la escuela. De forma rigurosa, la métrica del logro de este objetivo, VIM también debería tener un componente de percepción pública multiplicado por otro que mida el impacto real. Una alternativa más simple es definir una métrica que califique directamente el impacto percibido en una escala que vaya de muy negativo a muy positivo.

Cálculo del Prestigio Escolar. Para calcular el valor del nivel de Prestigio Escolar (VPE) integremos el valor del Prestigio Académico VPA, Formación Integral del Alumno VFI y el de Impacto Positivo VIM. Se puede calcular el valor del Prestigio Escolar como:

Para hacer más fácil la comunicación sobre el valor de un nivel dado de Prestigio Escolar, se pueden definir nombres para los estados de este atributo, como los mostrados en el cuadro que sigue:

Las alternativas para afectar el nivel de Prestigio de la Escuela pueden ilustrarse en la red de objetivos medios-fines a continuación. Deben considerarse las incertidumbres que afectan la efectividad de cada una de las alternativas sobre el prestigio esperado en la escuela.
Evaluación del cambio en el valor del nivel del atributo "Prestigio Escolar" por efecto de la PT.
Para evaluar este impacto debemos construir una red de medios fines para el objetivo fundamental "Aumentar Prestigio Escolar" (ver Gráfica 4).

La PT, de acuerdo a la ROM-F, afecta el "Prestigio Escolar" por medio de los objetivos "Maximizar Formación Integral Real del Alumno" y "Maximizar el Impacto Positivo en la Sociedad por la operación de la escuela". El valor del nivel de "Formación Integral Real" del alumno está dado por:

El impacto de la PT es sólo en el nivel del atributo "Formación Ambiental", por lo que el cambio en VFIR por tener una planta de tratamiento estará dado por

Donde DVFA es el cambio en el valor del nivel del atributo Formación Ambiental. Entonces, el cambio en el valor del nivel del atributo Formación integral del alumno es:

Que nos dice que el cambio en el valor del nivel de Formación Integral del Alumno, es producto del cambio en el valor para el nivel del atributo Formación Ambiental, ponderado por la importancia de la Formación Ambiental dentro de la Formación Integral Real, y por el valor del nivel de la percepción pública de la formación integral.
Se pasa ahora a evaluar el cambio en el valor para el nivel del atributo Impacto positivo en la sociedad, VIM. En el estado actual de información no se tiene certeza sobre cuál será el resultado en este atributo: existe la posibilidad de un impacto positivo en la imagen de la escuela, resultando en un nivel "Muy bueno" con un valor de VIM=1.0 pero, por otro lado, si se producen problemas de malos olores o tráfico, el resultado sería un nivel "Muy negativo" con un valor VIM=0. Para medir la incertidumbre asociada se define p como la probabilidad de que la PT cause malos olores o tráfico excesivo. El cambio esperado en el valor para el nivel del atributo Impacto Positivo VIM por la operación de la planta es entonces

Donde el valor actual del nivel del atributo Impacto positivo es V0IM. El cambio en valor para el nivel del atributo "Prestigio Escolar" por efecto de la planta es entonces

Sustituyendo

La Ecuación 11 es nuestro resultado final y tiene la siguiente interpretación: el cambio en el Prestigio Escolar por una PT es la suma de dos efectos: Uno relacionado con un cambio en la Formación Ambiental (FA) y otro por un cambio en el Impacto Social (IM). Las ponderaciones del primer término dan cuenta de cómo el cambio en Formación Ambiental se refleja en la Formación Integral Real (FIR), la cual, multiplicada por la Percepción de la Formación Integral (PFI), produce el cambio en Formación Integral y ésta, a través de la ponderación adecuada, nos indica el cambio en Prestigio de la Escuela. El segundo término involucra el valor esperado del cambio en el valor del nivel del atributo Impacto Social, ponderada por la importancia del impacto social como elemento del Prestigio de la Escuela.
Impacto de Cambios en el Prestigio de la Escuela en la Matrícula. Consideremos el siguiente diagrama de influencia que muestra el efecto de distintos elementos sobre la matrícula de la escuela.

El efecto de los cambios en prestigio sobre la matricula probable es difícil de evaluar. Supongamos que tenemos información de otras escuelas (digamos la Escuela i) en cuanto a su matrícula mi, su colegiatura ci y podemos calcular o estimar su Prestigio Escolar VPE,i según lo hemos definido. Podemos representar esta información como un cuadro.

Podemos definir la contribución de la colegiatura y el prestigio a la matrícula como una función lineal, digamos

Donde las constantes k y b son mayores a cero y podemos obtenerlas por regresión lineal sobre cuantos datos tengamos. La variable mSS,P es la matrícula predicha "en estado estable" y es matrícula la que tendríamos si nuestra escuela tuviera el prestigio y la colegiatura mencionados, en el largo plazo, y las condiciones de mercado y competencia actuales no cambiaran. Considerando acciones que cambien el valor para nuestro nivel del atributo Prestigio ΔVEP o cambios en la colegiatura Δc podemos expresar la función de forma más útil como

Para considerar el efecto del Mercado y la Competencia se define la variable aleatoria ΔmSS, que es el cambio en matrícula en el largo plazo y cuya distribución de probabilidad depende del comportamiento del mercado y la matrícula. Los valores que puede tomar ΔmSS son definidos como fracciones de ΔmSS,P



Por ejemplo, P(ΔmSS=0.5×ΔmSS,P|Mercado=Baja, Competencia=Sube)=0.1; nuestra probabilidad de que la matrícula a largo plazo sea la mitad de la matrícula predicha, si el mercado baja y la competencia sube, es de sólo un décimo.
El punto final a considerar es cuánto tarda el cambio en matrícula en alcanzar el valor ΔmSS. La probabilidad de que el cambio en matrícula observado esté cerca del cambio a largo plazo aumenta con el tiempo. Basado en esto se propone la siguiente distribución de probabilidad para el cambio de matrícula observado Δm.

Por ejemplo, el primer año tenemos un 0.6 de probabilidad de que el cambio en la matrícula observado sea la décima parte de la matrícula a largo plazo.
Resumen y análisis del modelo de Decisión
En la Gráfica 6 presentamos un resumen del modelo de Decisión. La rama de abajo, que va de la PT al "Minimizar Costos", puede evaluarse con cualquiera de las técnicas propuestas en la literatura para estimar costos de las PT y no se desarrolla aquí (Metcalf y Eddy, 2002). El resultado de esta rama inferior es un número COSTO que representa el monto anualizado de lo gastado en la compra y operación de la PT. La planta tratadora será conveniente, entonces, si


Esto quiere decir que la PT será conveniente si el promedio del ingreso extra por el aumento en matrícula es mayor al costo anualizado de la PT. Hay una diferencia cualitativa importante entre las ramas inferior y superior de la gráfica: La rama de arriba, que hemos desarrollado en este trabajo, tiene una gran cantidad de juicios de valor, (todas las k´s de las ecuaciones). Más aún, tanto la definición de los objetivos, sus atributos y su importancia relativa son inevitablemente subjetivos. El modelo revela que la decisión final, dada por la condición, dependerá fuertemente de estos juicios subjetivos.
La rama de abajo tiene sólo pocos juicios de valor (básicamente, la tasa de descuento que se usa para anualizar las cantidades que se gastan sólo una vez y el número de años en los que se base la planeación) y puede ser evaluada con gran objetividad, pues los costos de distintos diseños de la planta pueden ser conocidos con gran precisión. Se han desarrollado software y modos automáticos de optimizar esta rama (ver sección de estudios previos sobre análisis de decisiones y plantas de tratamiento de agua), cuando la decisión es tan dependiente de ésta como de la superior.
Ejemplo numérico
Realizamos un análisis de factibilidad para la escuela cuyos datos se muestran en el Cuadro 18, considerando un horizonte de planeación de tres años en el futuro. Los parámetros que modelan las preferencias del decisor se muestran en el Cuadro 19.


Con estos valores se realizan los cálculos presentados en el Cuadro 20.

El cambio en prestigio académico está dado por la ecuación (11) que se repite aquí por conveniencia

Sustituyendo

Esta ecuación ya nos permite hacer una inferencia importante. Si el efecto de la PT es llevar VFA a su máximo (VFA=1), entonces

¿Cuál es el valor de p máximo que mantiene ΔVPE mayor a cero? 0.195-0.3×p >0 implica que p<0.65. Un valor más grande de p haría la instalación demasiado arriesgada (hay una probabilidad muy alta de que instalar la PT resulte contraproducente). Podemos darnos una idea del valor de p consultando a un experto (tal vez algún miembro de la planta docente que tenga estudios de biología) o bien pidiendo al decisor que lo estime, con base en su conocimiento de casos de PT’s que produzcan estos efectos.
Para relacionar el cambio en matrícula con el prestigio se tienen los siguientes datos de una escuela similar: Matrícula 600 alumnos, VPE=0.6 y colegiatura anual $8,400 por alumno. Usando esos datos obtenemos la relación entre la predicción del cambio de colegiatura en estado estable ΔmSS,P, el cambio en prestigio académico y Colegiatura como

En esta ecuación se entiende que, para colegiatura constante, la matrícula en estado estable debe subir más o menos en 105 alumnos por cada 0.1 de aumento en el prestigio. Esta ecuación se sacó con datos actuales, que pueden no corresponder a condiciones futuras. Una de las variables es el Mercado (M), que puede Subir (S), mantenerse Estable (E) o Bajar (B) y otra los Competidores (C), cuyo número puede Subir (S), mantenerse Estable (E) o Bajar (B). Para el mercado expresamos las siguientes probabilidades condicionadas en nuestro estado de conocimiento (ver Cuadro 21).

Las probabilidades relativas al número de competidores (C) están condicionadas en que el mercado Suba, Baje o se mantenga Estable.
El cambio en la matrícula a largo plazo estable ΔmSS es una variable aleatoria condicionada en los valores del mercado y de la competencia. Su distribución de probabilidad, cuando su valor está expresado como fracciones del cambio en matrícula predicho, está dada en el Cuadro 16. Con estas probabilidades, y las de los Cuadros 21 y 22, se construye un árbol de probabilidad (Gráfica 7) para calcular el valor esperado del cambio en matrícula a largo plazo.

El valor esperado del cambio en matrícula a largo plazo es E[ΔmSS] es igual a 0.2072×ΔmSS.P. El siguiente paso es incluir la incertidumbre de cuánto tiempo tarda en llegarse al cambio E[DmSS]. Usando los datos de el Cuadro 17 se calcula el valor esperado de Δm para cada año del horizonte de planeación de 3 años.

Dada una colegiatura anual de c ($/alumno), el aumento en ingresos por efecto de la planta, en los primeros tres años (ΔG3,AÑOS), es

Si no se consideran cambios en la colegiatura

Sustituyendo valores de c y b

Si el efecto de la PT es hacer UFA de 1 y la probabilidad de que ésta cause problemas (p) es de 0.5

La PT, entonces, deberá tener un costo anualizado menor a $32’891 (ó 98’674/3) para que se justifique su instalación, de acuerdo al conocimiento presente.
Análisis de Sensibilidad
Para realizar un análisis de sensibilidad recordemos las variables que intervienen en la ecuación (19), sustituyendo la expresión de ΔVPE

Un primer paso para enfocar el análisis es identificar las variables que tienen más incertidumbre, para luego separarlas por su origen: Las que representen modelación de preferencias y las que representan conocimiento factual incompleto (evaluaciones subjetivas).

Los parámetros que se muestran en azul dependen de las preferencias del decisor y son naturalmente inciertos, pues éste rara vez está seguro de su valor. En nuestro caso, estos parámetros miden la importancia de la Formación Integral y del Impacto en la Comunidad en el Prestigio de la Escuela (k2,PE y k3,PE) y la importancia de la Formación Ambiental dentro de la Formación Integral Real (k2,FIR). Los parámetros en amarillo son inciertos porque su valor se desconoce al momento que se usará el modelo: el número 0.248 resulta de las distribuciones de probabilidad usadas para modelar incertidumbres sobre el Mercado y la Competencia y sobre el tiempo que tardará un cambio en prestigio en surtir efecto en la matrícula de la escuela; podemos tener distintos grados de confianza en las distribuciones propuestas. La variable b es el aumento en matrícula si se produce un aumento en una unidad de Prestigio de la Escuela, mientras que la variable p es la probabilidad de que la PT produzca efectos negativos. La variable VPFI la mostramos en ambos colores, pues tiene elementos inciertos fácticos y de valor: podemos no estar seguros de en qué nivel de la escala respectiva nos encontramos, mientras que la valoración que se hace de dicho nivel depende de las preferencias del decisor.
Para ejemplificar el análisis de sensibilidad tomamos en este caso tres variables b, p y k2,PE manteniendo fijas el resto. Entonces identificamos la zona de valores de estas tres variables que satisfagan la condición de que la ganancia sea mayor a un costo anual dado de la PT. El caso, cuando se toma el espacio bi-dimensional (b,p) con k2,PE como parámetro de las curvas, se muestra en las Gráficas 8, 9 y 10. En estas gráficas, la PT de costo dado es factible si el punto (b,p) cae por arriba de la curva de la k2,PE considerada.
Como ejemplo de cómo usar estos cuadros considérese el caso donde el decisor puede estar indeciso sobre el valor numérico de k2,PE, pero no creer que sea mayor a 0.3 (en otras palabras, la Formación Integral no tiene más del 30 por ciento de importancia como elemento del Prestigio Escolar), pero no tiene límite inferior para esta variable. Una forma de eliminar el efecto de la incertidumbre en esta variable sería examinar la curva de k2,PE=0 que representa la condición más restrictiva. Por ejemplo, la PT de $50’000 anuales es conveniente para este decisor, si se tiene confianza en que la matrícula aumentaría más de 800 alumnos por una unidad de cambio en el Prestigio Escolar (80 alumnos por un cambio de 0.1 en ΔUPE) y si la probabilidad de que la PT tenga efectos negativos (p) es menor a 0.2. En el Cuadro 24 se resumen estas condiciones.

Conclusiones
En este trabajo hemos presentado los pasos a seguir para desarrollar un modelo de decisión para evaluar la factibilidad de comprar una planta de tratamiento en una Institución Educativa privada. Se llega al modelo mediante un procedimiento basado en el Pensamiento Enfocado a Valores, que genera un modelo "completo" en el sentido de que todos los objetivos del decisor son tomados en cuenta, aun si son subjetivos, y la alineación entre los objetivos y la alternativa es transparente desde el principio, clarificando el contexto de la decisión.
Es notable que, en los análisis de factibilidad de PT en general, se dedique gran atención al cálculo de los elementos de la parte del problema, bosquejada como la rama inferior de la Gráfica 6, desarrollando software y modos automáticos de optimizar el COSTO, cuando la decisión es tan dependiente de esta rama como de la superior. La condición (14) muestra que la decisión correcta sólo se conocerá una vez que las preferencias del dueño de la PT estén correctamente estructuradas y cuantificadas, por lo que no se puede sobre enfatizar la importancia de una adecuada representación de los valores en este problema. En este trabajo hemos mostrado cómo realizar esto aplicando AD en un caso hipotético. Si el modelo se aplica a un decisor real, concreto, surge el importante problema de asegurar que la representación del sistema de preferencias sea adecuada a las preferencias del decisor. Una forma de hacerlo es probar el modelo en situaciones de elección bien conocidas, sencillas y verificar que el modelo prediga la alternativa preferida en cada caso.
La decisión aquí abordada es más o menos simple y acotada (adquirir o no una PT), lo que contrasta con la complejidad y el tiempo invertido en la creación del modelo de decisión. Sin embargo, gran parte de esta complejidad es requerida por la necesidad de estructurar y parametrizar el modelo de valor estratégico del decisor, entendido como aquél que busca capturar los objetivos últimos o más fundamentales. Sin esta estructuración y clarificación, una alternativa no se puede evaluar correctamente pero, aun para una sola persona, un modelo de valor estratégico puede ser bastante complejo y extenso. Sin embargo, una vez que se logra establecer el modelo de valor, la evaluación de una alternativa en particular no es tan compleja (sección de resumen y análisis del modelo de decisión). Ahora bien, una vez que el modelo de valor ha sido establecido y verificado, puede usarse para evaluar cualquier alternativa y, mucho más importante, para generar alternativas o buscar oportunidades de decisión.
Bibliografía
Avramenko, Y., Kraslawski A. y Menshutina (2004). "Decision supporting system for the design of waste water treatment" Computer Aided Chemical Engineering. Vol. 18. [ Links ]
Barrera, S., Díaz-Granados, M., Ramos Bonilla, J. P., Camacho, L.A., Rosales, R., Escalante, N. y Torres M. (2005). "Aplicación de un modelo numérico para la priorización de la inversión en tratamiento de aguas residuales en Colombia". Revista de Ingeniería No. 22, Facultad de Ingeniería de la Universidad de los Andes, noviembre, pp. 76-83. [ Links ]
Clemen, R. T. (1996). "Making Hard Decisions: An introduction to Decision Analysis". Segunda Edición, Duxbury Press, USA. [ Links ]
Daigger, G. T. (2005). "Waste water treatment plant of the future-Decision analysis approach for increased sustainability". Presentado en Water Security: Policies and Investment, Water week 2005, Washington, D. C. [ Links ]
Edwards, W., Miles, R. F. y von Winterfeldt (2007). "Advances in Decision Analysis." Cambridge University Press, USA. [ Links ]
Keefer, D. L., KirkWood, C. W. y Corner J. L. (2004). "Perspectives on Decision Analysis Applications 1990-2001." Decision Analysis, Vol. 1, No.1, marzo, pp. 4-22. [ Links ]
Keeney (1992). "Value-Focused Thinking". Harvard University Press, USA. [ Links ]
Kenney, R. L. y Raiffa, H. (1993). "Decisions With multiple Objectives". Cambridge University Press, United Kingdom. [ Links ]
Kirilov, L., Bournaski, E. y Iliev, R. (2009). "Modeling and Decision Analysis with Multiple Objectives of water quality management problems". Problems of Engineering, Cybernetics and Robotics, No. 60, Bulgarian academy of Sciences. pp 55-64. [ Links ]
Flores, X., Bonmatí, A., Poch, M., Rodríguez-Roda, I. y Bañares Alcántara, R. (2005). "Selection of the activated sludge configuration during conceptual design of activated sludge plants using multicriteria analysis". Ind. Eng. Chem. Res., 44 pp 3556-3566. [ Links ]
Flores-Alsina, X., Gallego, A., Feijoo, G. y Rodríguez-Roda, I. (2010). "Multiple-objective evaluation of wastewater treatment plant control alternatives". Journal of Environmental Management, Vol. 91, No. 5, mayo Págs. 1193-1201. [ Links ]
Hernández-Sancho, F., Molinos-Senante, M. y Sala-Garrido, R. (2010). "Economic valuation of environmental benefits from wastewater treatment processes: An empirical approach for Spain". Science of The Total Environment, Volumen 408, No. 4, enero, pp 953-957. [ Links ]
Habbart, M., Hubbel, L. y Van Slembrouck (2006). "Diseño del sistema de tratamiento de aguas residuales: Escuela La base, Santa Cruz Bolivia". Michigan Technological University. [ Links ]
Hammond, J. S, Keeney, R. L. y Raiffa, H. (1999). "Smart Choices: A practical Guide to making better life decisions". Harvard Business School Press, USA. [ Links ]
Howard, R. A. (1988). "Decision Analysis: Practice and Promise". Management Science, Vol. 35, No. 8, pp. 903-922. [ Links ]
Ley Borrás (2009). "Análisis Integral de Decisiones". Editorial Morelos. [ Links ]
Liaw, C. y Chen, L. (2004). "Rational Industrial Water Reuse Ratios". Journal of the American Water Resources Association, Vol. 40 Núm. 4, agosto pp. 971-979. [ Links ]
Merkhofer, M. W. y Keeney, R. L. (1987). "A multiatribute utility analysis of alternative sites for the disposal of nuclear waste". Risk Analysis No. 7, pp 173-194. [ Links ]
MetCalf y Eddy (2002). "Wastewater Engineering". Editorial McGraw Hill. [ Links ]
Pint’er, J’anos, Fels, Mort, Lycon, David, S. Meeuwig, Jay W. y Meeuwig, Dirk J. (1995). "An intelligent decision support system for assisting industrial wastewater management". Annals of Operations Research, Vol. 51, No. 1, Pág. 455-477.
Raiffa, H., Richardson, J. y Metcalfe, D. (2007). "Negotiation Analysis" Hardvard University Press, USA. [ Links ]
Salminen, Pekka y Hokkanen, Joonas (1997). "ELECTRE III y IV decision aids in an environmental problem". MCDA UK, Vol. 6, No. 4 pp 215-226. [ Links ]
Tecle, A., Fogel, M. y Duckstein, L. (1988). "Multicriterion Selection of wastewater management alternatives". Journal of Wastewater Resources Planning and Management Division, Proceedings of ASCE 114, No. 4, pp 383-398. [ Links ]
Vázquez Rossainz, D. (2003). "Estudio de factibilidad para la construcción de una planta de tratamiento de aguas residuales en la UDLA-P". Tesis Profesional Licenciatura en Ing. Civil. [ Links ]
Vidal, N., Bañares Alcántara, R., Rodríguez-Roda, I. y Poch, M. (2002). "Design of waste water treatment plants using a conceptual design methodology". Ind. Eng. Chem. Res., 41, pp 4993-5005. [ Links ]
Zeng, G., Jiang, R., Huang, G., Xu, M. y Li, J. (2007). "Optimization of wastewater treatment alternative selection by hierarchy grey relational analysis". Journal of Environmental Management, Vol. 82, No. 2, enero, pp 250-259. [ Links ]
Nota
Agradecemos los comentarios de los dictaminadores anónimos. Asumimos la responsabilidad de los errores que pudieran persistir.













