SciELO - Scientific Electronic Library Online

 
 issue109Landscape Approach to Support Regional Action in Communal Forest Management: the Case of the Mixteca Alta, Oaxaca, MexicoSusceptibility to landslides in Malinalco, State of Mexico, Mexico. A contribution to disaster risk reduction at the municipal scale author indexsubject indexsearch form
Home Pagealphabetic serial listing  

Services on Demand

Journal

Article

Indicators

Related links

  • Have no similar articlesSimilars in SciELO

Share


Investigaciones geográficas

On-line version ISSN 2448-7279Print version ISSN 0188-4611

Invest. Geog  n.109 Ciudad de México Dec. 2022  Epub May 29, 2023

https://doi.org/10.14350/rig.60621 

Artículos

Transiciones del cambio de uso de suelo en el estado de Puebla (1980-2016), México

Land use change transitions in the state of Puebla (1980-2016), Mexico

Jorge Romero Rodríguez* 
http://orcid.org/0000-0002-5036-0077

Jorge Aguilar-Ávila** 
http://orcid.org/0000-0002-6129-7050

Vinicio Horacio Santoyo Cortés*** 
http://orcid.org/0000-0003-0400-1724

Lamine Diakite Diakite+ 
http://orcid.org/0000-0003-1689-8866

* Centro de Investigaciones Económicas, Sociales y Tecnológicas de la Agroindustria y la Agricultura Mundial (CIESTAAM), Universidad Autónoma Chapingo. Email: al18129918@chapingo.mx

** Centro de Investigaciones Económicas, Sociales y Tecnológicas de la Agroindustria y la Agricultura Mundial (CIESTAAM), Universidad Autónoma Chapingo. Email: jaguilar@ciestaam.edu.mx

*** Centro de Investigaciones Económicas, Sociales y Tecnológicas de la Agroindustria y la Agricultura Mundial (CIESTAAM), Universidad Autónoma Chapingo. Email: hsantoyo@ciestaam.edu.mx

+ Posgrado en Ingeniería Agrícola y Uso Integral del Agua (IAUIA), Universidad Autónoma Chapingo. E-mail: ldiakited@chapingo.mx


Resumen

El cambio de uso de suelo amenaza la sostenibilidad del planeta pues mina la capacidad de los ecosistemas globales para sostener la producción de alimentos, mantener los recursos forestales y de agua dulce, así como regular el clima y la calidad del aire. Este escenario poco favorable para el sistema alimentario demanda una asignación eficiente del uso de la tierra. Para ello, resulta primordial para los actores en los territorios tener una comprensión clara de las ganancias y pérdidas de los tipos de cambio de usos de suelo. Es así como el objetivo de este trabajo fue analizar las transiciones en el cambio de uso de suelo en el estado de Puebla ocurridas durante el periodo de 1980 a 2016, con la finalidad de comprender su dinámica espacial e identificar los patrones de cambio en el uso de suelo más importantes que caracterizan a este territorio. Para el alcance del objetivo planteado se procesó la información cartográfica contenida en las cartas de Uso de suelo y vegetación en sus series I, II, III, IV, V y VI, elaboradas por el Instituto Nacional de Estadística y Geografía. A partir de la información cartográfica obtenida se delimitó y calculó el área ocupada por el estado y sus regiones económicas, distinguiendo a su vez la región ocupada por diferentes formaciones vegetales y la de otros usos de suelo (este procedimiento se realizó para las seis series). Con los valores de la superficie de los distintos usos de suelo se hicieron diferentes cálculos que permitieron analizar los cambios en la conformación inicial de los usos de suelo y sus transiciones, así como calcular la intensidad de cambio de uso de suelo agrícola (ICSA). Los resultados obtenidos indican que en los últimos 36 años Puebla presenta una disminución del 21% de su cubierta vegetal natural, lo cual se explica primordialmente por la reducción de la superficie forestal que se ha direccionado hacia activades agrícolas o bien se ha convertido en vegetación perturbada. Las regiones que más han perdido bosque son la Mixteca, la Sierra Norte y Atlixco-Valle de Matamoros. En general, el estado presenta una dinámica espacial importante. En términos netos, considerando las pérdidas y ganancias en su superficie, los usos de suelo que más se expandieron fueron, en orden de magnitud, urbano (1523%), suelo desnudo (146%) y los cuerpos de agua (83%). En contraste, los que experimentaron una disminución en su superficie fueron los bosques y selvas, con pérdidas superiores al 30%. Ahora bien, las transiciones en el cambio de uso de suelo han ocurrido en alrededor de un tercio de la superficie de la entidad. De este modo, se identificaron 47 transiciones, donde las más importantes por la magnitud en la pérdida de su superficie son las de pastizales inducidos y praderas naturales, que perdieron el 31% y 18% de su superficie, respectivamente, que fue ocupada por la agricultura; y la del bosque a vegetación perturbada, donde el primero perdió un 21% en esta transición. En cuanto al comportamiento del uso de suelo por región económica, los mapas de suelo elaborados muestran que en la parte norte del estado ha predominado la transición del uso de suelo ganadero a uso agrícola, en la parte centro-oeste de uso agrícola a uso urbano, en el suroeste de bosque a vegetación perturbada y en el sureste se observa primordialmente un tránsito del bosque a uso ganadero. En el caso particular de la superficie que ocupa la agricultura, los valores ICSA indican que las regiones Angelópolis y Atlixco han experimentado una tendencia de desincorporación en este uso, superficie que está siendo utilizada para el desarrollo urbano; por el contrario, las regiones Tehuacán-Sierra Negra y Serdán Valles Centrales presentan una tendencia creciente. Finalmente, se concluye que los diferentes cambios del uso de suelo en Puebla están altamente influenciados por la cercanía a las zonas urbanas, donde las regiones alejadas de las principales ciudades son las que mantienen mayor dinamismo de la actividad agrícola y pecuaria. De continuar con la tendencia actual de crecimiento urbano y de las actividades agropecuarias se puede agudizar el uso insostenible del suelo. Estos hallazgos deben tomarse en cuenta en los planes de desarrollo y programas de gobierno para un mejor aprovechamiento del territorio estatal.

Palabras clave: análisis regional; deforestación; matriz de transición; problemas ambientales; regiones económicas

Abstract

Changes in land use threaten the sustainability of the planet, as these undermine the ability of global ecosystems to sustain food production, maintain forest and freshwater resources, and regulate climate and air quality. This unfavorable scenario for the food system demands efficient land-use allocation. To this end, it is essential for the actors in the territories to have a clear understanding of the gains and losses associated with the various land-use changes. In line with the above, the present work analyzed the transitions in land use change in the state of Puebla that occurred from 1980 to 2016, to understand the spatial dynamics and identify the most important patterns of land-use change that characterize this territory. To this end, we processed the cartographic information contained in the Land and Vegetation Use Charts, Series I, II, III, IV, V, and VI, issued by the National Institute of Statistics and Geography of Mexico. From the cartographic information obtained, we delimited and calculated the area occupied by the state and its economic regions, differentiating the area of different types of natural vegetation and other land uses (this procedure was carried out for the six series). The values of the area of the different land uses were used to perform several calculations that allowed us to analyze the changes in the original land uses and their transitions, as well as calculate the intensity of agricultural land-use change (ICSA, after its name in Spanish). The results obtained indicate that Puebla has undergone a 21% decrease in its natural vegetation cover over the past 36 years, which is mainly explained by the conversion of forest area to agricultural activities or turning into disturbed vegetation. The regions with the heaviest forest losses are the Mixteca, the Sierra Norte, and Atlixco-Valle de Matamoros. In general, the state displays important spatial dynamics. In net terms, considering the losses and gains in its area, the most expanded land uses were, in order of magnitude: urban (1523%), bare soil (146%), and water bodies (83%). In contrast, those that declined in area were temperate and tropical forests, with losses in exceess of 30%. On the other hand, there have been transitions in land-use change in about one-third of the state's surface area. In this way, 47 transitions were identified, with the most important losses for the magnitude of the loss in area are pastures and natural grasslands, with 31% and 18% of their area, respectively, converted to agriculture, in addition to the conversion of forests to disturbed vegetation, with the former losing 21% of its original area in this transition. With regard to the behavior of land use by economic region, the land-use maps show that the transition from livestock to agricultural use has prevailed in the northern part of the state; in the central-western part, from agricultural to urban use; in the southwest, from forest to disturbed vegetation; and in the southeast region, from forest to livestock use. In the particular case of the area covered by agriculture, ICSA values indicate that the Angelopolis and Atlixco regions have experienced a trend to the conversion from this use to urban development; in contrast, the Tehuacán-Sierra Negra and Serdán-Valles Centrales regions show an increasing trend of conversion to agriculture. Finally, it is concluded that the different changes of land use in Puebla are highly influenced by the proximity to urban areas, where the regions that are farthest away from the main cities maintain the greatest dynamism of agricultural and livestock activities. If the current trend of urban growth and agricultural activities continue, these can exacerbate unsustainable land uses. These findings should be considered in government development plans and programs to optimize land use in the state of Puebla.

Keywords: regional analysis; deforestation; transition matrix; environmental issues; economic regions

INTRODUCCIÓN

Durante gran parte de la historia humana, la mayor proporción de la tierra del planeta estuvo deshabitada, de manera que los paisajes dominantes fueron los bosques, las praderas y los arbustos. Sin embargo, en los últimos siglos esto ha cambiado dramáticamente. La humanidad, al depender del suelo para obtener alimentos, energía, espacio vital y desarrollo empezó a ejercer mayor presión sobre los paisajes naturales, lo cual ha generado nuevas reconfiguraciones en la cobertura terrestre. La mitad de la tierra pasó a estar ocupada por la agricultura, y solo el 37% para los bosques, el 11% como arbusto y pastizales, 1% como cobertura de agua dulce y el 1% restante corresponde a lo utilizado por los asentamientos humanos (Ritchie, 2019).

De este modo, la tendencia que ha seguido el cambio de uso del suelo a escala mundial ha ocasionado que la tierra sea un recurso escaso. Se estima que el área no cultivada que es apta para el cultivo, mientras no esté forestada, no protegida y poblada con menos de 25 personas por km2, es de 445 millones de hectáreas a nivel mundial. Esta reserva está concentrada principalmente en los cerrados y pastizales de América Latina (Brasil, Argentina) y en las sábanas africanas (Sudán, República Democrática del Congo, Mozambique, Tanzania y Madagascar) (Lambin y Meyfroidt, 2011).

Por otro lado, los seres humanos, al apropiarse cada vez más de los recursos disponibles para satisfacer sus necesidades y cambiar la composición de la cobertura terrestre, también han socavado la capacidad de los ecosistemas globales para sostener la producción de alimentos, mantener los recursos forestales y de agua dulce, y regular el clima y la calidad del aire. Esto se ha dado como resultado del efecto que el cambio del suelo causa en los procesos del sistema terrestre (FAO, 2020; Foley et al., 2005).

El cambio de uso del suelo ha contribuido en al menos 35% de las emisiones antropogénicas de CO2, lo cual se vincula a la pérdida de biomasa y de carbono por encima y por debajo del suelo. El clima regional también se ve afectado por los cambios en la cobertura del suelo, a través de transformaciones en el balance energético e hidrológico de la superficie. Además, la conversión de la tierra a otros usos, principalmente en la agricultura, sigue siendo un factor importante de pérdida de biodiversidad y degradación de la tierra (Foley et al., 2005; Malek et al., 2019).

En el contexto anterior resulta apremiante una asignación más eficiente del uso de la tierra (zonificación de la tierra) y la innovación de la agricultura (Lambin y Meyfroidt, 2011). En este entendido, para una asignación más eficiente del uso de la tierra es necesario monitorear y cuantificar la dinámica del cambio de uso de suelo de manera que los interesados y los tomadores de decisiones puedan decidir acciones responsables, referentes a la planificación y gestión de sistemas de tierra sostenibles (Bonilla-Moheno y Aide, 2020).

El análisis del cambio de uso de suelo es importante para planificar la agricultura, la conservación de bosques y el crecimiento urbano (Mass et al., 2016). De este modo, la información generada debe integrarse en una agenda pública que aproveche el potencial del suelo de las regiones del país, su acceso a los mercados, la infraestructura de comunicación y la capacidad de los actores sociales (Ramón González y Aguilar, 2021).

Desde finales del siglo XX la geomática ha contribuido a realizar en menor tiempo y con mayor precisión la medición de la superficie terrestre, lo cual favorece el análisis del cambio de uso del suelo de las diferentes regiones del mundo y permite un seguimiento más profundo de las modificaciones de la superficie en un territorio (Casado-Díaz et al., 2016), aunque no con intervalos de tiempo regular, ya que esto depende de la capacidad operativa y tecnológica de los países para levantar el inventario de los usos del suelo.

Así, la tecnología espacial ha facilitado el acceso a la información de la superficie terrestre, y también ha revitalizado el análisis regional, permitiendo optimizar la interpretación del comportamiento productivo de los territorios (Aceves Quesada et al., 2016). En este sentido, existen varias técnicas para analizar el uso del suelo: i) la tasa anual de cambio, expresada como porcentaje de la superficie terrestre (FAO, 1996); ii) la matriz de confusión de Márkov, un indicador de cambio que estima las pérdidas, ganancias de las diferentes clases de uso del suelo, y iii) el índice de Braimoh, que evalúa la persistencia del tipo de uso del suelo (Braimoh y Vlek, 2005).

Las técnicas de análisis antes enunciadas han permitido cuantificar los cambios del uso de suelo (Veitia Rodríguez et al., 2014). Con la información derivada se podrían prevenir los efectos de una acelerada y desregulada ampliación de la superficie agrícola, ganadera y urbana, así como mitigar la deforestación en los territorios del país (Alonso et al., 2016).

Basado en el contexto anterior, el objetivo de este trabajo fue analizar las transiciones en el cambio de uso de suelo en el estado de Puebla de 1980 a 2016, con la finalidad de conocer y comprender su dinámica espacial e identificar los patrones de cambio en el uso de suelo más importantes que caracterizan a este territorio.

Puebla ocupa una superficie aproximada de tres millones de hectáreas, de las cuales una tercera parte se destina a la agricultura. Los sectores agrícola y ganadero se caracterizan por su notable diferenciación regional. Por otro lado, esta entidad cuenta con una amplia dinámica industrial, donde destaca el sector automotriz y autopartes. Ahora bien, su ubicación, infraestructura y red de comunicación han convertido a este estado en una importante zona de convergencia para las actividades económicas de la región centro y sureste del país (Secretaria de Economía, 2016).

En 2021, el estado de Puebla aportó 3.4% del PIB nacional, lo cual lo ubicó en la octava economía del país; de ello, el 4.1% correspondió a actividades primarias, 35.2% a las actividades secundarias y el 60.8% a las actividades terciarias (SIAP, 2021).

MATERIALES Y MÉTODOS

Descripción de la zona de estudio

El estado de Puebla se ubica en la región centro-sur del país. Tiene una superficie de 34 251 km2. Está conformado por siete regiones económicas: i) Angelópolis; ii) Atlixco-Valle de Matamoros; iii) Serdán-Valles Centrales; iv) Sierra Nororiental; v) Sierra Norte; vi) Mixteca; y vii) Tehuacán-Sierra Negra (Comisión de Desarrollo Económico, 2019).

La aptitud productiva de estas regiones es diferente, lo cual obedece a un conjunto de factores entrelazados, tales como dotación de recursos naturales, localización y cercanía a centros urbanos. La región Angelópolis es primordialmente urbana e industrial, e integra las áreas naturales más importantes del estado; en la de Atlixco-Valle de Matamoros predomina la agricultura de hortalizas y flores, pero con importantes avances en asentamientos humanos; en la Mixteca se observa una mayor superficie dedicada a la ganadería; la región de Serdán-Valles Centrales se especializa en la agricultura de granos básicos; en la Sierra Norte existe ganadería y fruticultura; en la región Sierra Nororiental predomina la agricultura de temporal de subsistencia y la producción de granos básicos, por lo que se caracteriza como la región menos desarrollada; finalmente, la de Tehuacán-Sierra Negra se enfoca en la agroindustria porcícola y avícola (Velázquez López et al., 2019). De acuerdo con García Hernández et al. (2020), en las últimas décadas el efecto del cambio en el uso del suelo ha sido heterogéneo para las regiones de Puebla.

Fuentes de información

Los datos utilizados provienen de mapas digitales en formato vectorial a escala 1:250 000. Estos mapas proceden de las series de Uso del suelo y vegetación (I, II, III, IV, V y VI), elaboradas y publicadas por el Instituto Nacional de Estadística, Geografía e Informática (INEGI), las cuales representan la distribución espacial y la extensión ocupada por la vegetación natural, zonas agrícolas (de riego y de temporal) y urbanas. Cada serie corresponde a un momento determinado de tiempo. Serie I: elaborada entre 1979 y 1991, Serie II: entre 1993 y 1999, Serie III: entre 2002 y 2005, Serie IV: entre 2006 y 2010, Serie V: entre 2011 y 2013 y Serie VI: entre 2014 y 2016. De este modo, la información analizada comprende de 1980 a 2016. Las variables utilizadas se describen en el Cuadro 1.

Cuadro 1 Variables de estudio. 

Variable Descripción
Superficie de uso de suelo Área de tierra dedicada a actividades antropogénicas o con cubierta vegetal natural, primordialmente.
Tasa de crecimiento anual promedio Divide el valor final de la superficie de uso de suelo entre el valor inicial, y eleva el resultado a la potencia de uno entre el número de años transcurridos; finalmente, se resta uno al resultado.
Cambio porcentual en el periodo Es la variación porcentual de la superficie de uso de suelo para los tiempos final e inicial.
Superficie de suelo agrícola Área de tierra arable dedicada a la producción de cultivos.
Intensidad del cambio del uso de suelo Nivel de magnitud con la que cambia la superficie de un uso suelo, determinado en número de desviaciones estándar de la media estadística histórica del uso del suelo

Fuente: elaboración propia.

Procedimiento metodológico

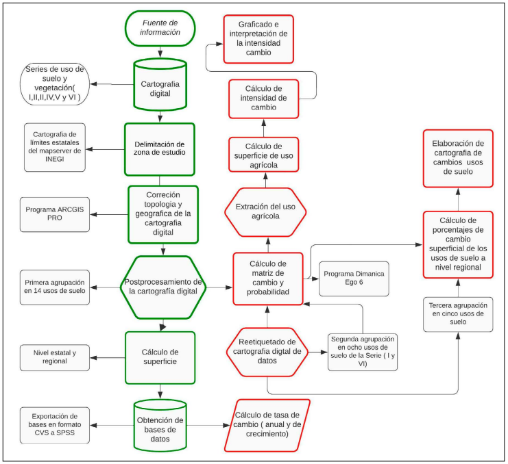
La Figura 1 muestra el proceso de análisis implementado para determinar el cambio de uso de suelo en el estado de Puebla. En la fase inicial, con apoyo de cartografía vectorial, se delimitó la zona de estudio a nivel estatal y regional. Este proceso consistió en la recopilación de los mapas temáticos de uso de suelo y vegetación del mapserver de INEGI, (series I, II, II, IV, V y VI), que posteriormente fueron homogenizados en su proyección cartográfica y corregidos en su topología geográfica.

Fuente: elaboración propia.

Figura 1 Metodología para el análisis del cambio de uso de suelo. 

En segundo lugar, se efectuó el pos-procesamiento de la cartografía digital, donde se agruparon las áreas referidas a la superficie de los usos de suelo. Dada la variabilidad de las categorías de los usos de suelo en los mapas digitales, estas se homogeneizaron siguiendo el sistema de clasificación propuesto por Miranda y Hernández-X. (1963) y Rzedowski (1978).

De la cartografía vectorial delimitada se definieron inicialmente 14 usos de suelo. Con el programa ARCGIS se calculó la superficie de cada uso de suelo a nivel estado y por región. De esta manera fue posible integrar una base de datos para cada uno de los mapas de uso de suelo y vegetación de las seis series analizadas.

Con los valores de la superficie de los 14 usos de suelo se calcularon las tasas de cambio anual y las tasas de crecimiento para el periodo de 1980-2016, esto con base a la ecuación propuesta por FAO (1996):

t=S2S11/n-1

Donde:

t=

Tasa de cambio (para expresarse en porcentaje se debe multiplicar por 100)

S 1=

Superficie del uso de suelo en el tiempo 1

S 2 =

Superficie del uso de suelo en el tiempo 2

n =

Número de años transcurridos entre los dos periodos.

Por otro lado, la dinámica de los cambios ocurridos en los usos de suelo se hizo mediante un análisis de transición. Por tanto, con la finalidad de facilitar la interpretación de la matriz resultante los datos fueron reagrupados en solo ocho categorías. La matriz de cambio obtenida corresponde al periodo de 1980 a 2016, y consistió en dos etapas:

  1. La primera utilizó la metodología de cadenas de Márkov del software dinámica-Ego 6 para determinar la superficie de cambio de los principales usos de suelo. Se consideró como tiempo uno a la serie I de 1980 (t1) y el tiempo dos a la serie VI de 2016 (t2).

  2. En la segunda etapa se calculó el porcentaje de permanencia y transición de uso de suelo para determinar las principales transiciones de los usos de suelo en el estado de Puebla.

Posteriormente se ajustaron los valores de la superficie de suelo a una distribución normal estándar (con media cero y varianza uno) para las seis series disponibles. Con estos valores se obtuvo el índice estandarizado de cambio de intensidad de uso de suelo agrícola (ICSA), para lo cual se utilizó la siguiente ecuación:

ICSAij=Xij-μjσj

Donde:

i =

Periodo determinado: 1,2,3,4,5 o 6.

j =

Región

ICSA ij=

Índice estandarizado de cambio de intensidad de uso de suelo agrícola en el periodo i

X ij=

Superficie del uso del suelo agrícola j en el periodo i

μ j=

Media de la superficie del uso agrícola para todos los periodos

σj =

Desviación estándar de la superficie de uso agrícola j

El análisis del ICSA se representó mediante un gráfico de los valores calculados y para su interpretación se usó una escala analógica, donde se determinó el nivel de intensidad del cambio de la superficie de suelo agrícola (Cuadro 2) sobre la base del número de desviaciones estándar por arriba o por debajo de la media estandarizada.

Cuadro 2 Intensidad del cambio de uso de suelo agrícola. 

Número de desviaciones
estándar por arriba o
por debajo de la media
estandarizada
Clase de intensidad del
uso del suelo
>2.5 Ganancia muy extrema
2.49 a 2 Ganancia extrema
1.99 a 1.5 Ganancia severa
1.49 a 1 Ganancia moderada
0.99 a 0.5 Ganancia ligera
0.49 a 0 Ganancia normal
0 al -0.49 Pérdida mormal
-0.5 a -0.99 Pérdida ligera
-1 a -1.49 Pérdida moderada
-1.5 a -1.99 Pérdida severa
-2 a -2.49 Pérdida extrema
<-2.5 Pérdida muy extrema

Fuente: adaptado de Bonsal et al. (2013).

Una vez analizados los cambios de las ocho clases de uso de suelo de las matrices de transición, se hizo una tercera agrupación, limitada a cinco usos generales (ganadero, agrícola, forestal, zona urbana y vegetación perturbada). A partir de estas clases se determinaron los porcentajes de cambios en las siete regiones económicas del estado. Posteriormente se procedió a la elaboración de mapas temáticos para mostrar la distribución espacial de las transiciones en el uso del suelo en las siete regiones.

RESULTADOS

Tasa de cambio de uso del suelo

El Cuadro 3 muestra la línea base y la línea final de un periodo de 36 años (1980-2016), así como la diferencia de ganancia y pérdida de superficie (cambio neto), las tasas de cambio anual y las tasas de crecimiento de los 14 usos de suelo en el estado de Puebla.

Cuadro 3 Tasa de crecimiento de los principales usos de suelo en el estado de Puebla. 

Uso de suelo 1980 2016 Ganancia/
pérdida
Tasa de crecimiento
medio anual (TCMA)
Cambio porcentual
entre 1980 y 2016
(ha) (ha) (ha) % %
Agricultura 1 412 758 1 483 368 70 611 0.14 5.0
Vegetación perturbada 758 706 867 686 108 980 0.37 14.4
Matorral 202 225 235 132 32 907 0.42 16.3
Urbano 5 293 85 926 80 633 8.05 1523.4
Suelo desnudo 3848 9456 5608 2.53 145.7
Cuerpo de agua 3071 5628 2557 1.70 83.3
Praderas inducidas 388 335 304 742 -83 593 -0.67 -21.5
Bosque templado 380 039 263 012 -117 027 -1.02 -30.8
Selva caducifolia 161 710 116 174 -45 537 -0.91 -28.2
Bosque mesófilo 46 168 29 324 -16 844 -1.25 -36.5
Pastizal natural 40 893 26 166 -14 727 -1.23 -36.0
Bosque de mezquite 24 398 1660 -22 738 -7.19 -93.2
Selva perennifolia 1772 1144 -628 -1.21 -35.4
Vegetación hidrófila 347 145 -203 -2.40 -58.4

Fuente: elaboración propia con datos de INEGI.

En el periodo de análisis el uso de suelo urbano experimentó un cambio porcentual de l523% y una tasa crecimiento medio anual (en adelante TCMA) de 8%. Por su parte, los suelos desnudos, que son áreas desprovistas de vegetación, se incrementaron en 146%, con una TCMA de 2.5%; estos dos usos de suelo son los que más crecimiento registran a nivel estatal, seguido por los cuerpos de agua.

Los cuerpos de agua aumentaron un 83%, con una TCMA de 1.7%. Si se contabiliza el total de la superficie urbana más la superficie agrícola, existe una relación de 170 m2 de nueva superficie de cuerpos de agua que se apertura en el estado con respecto a los dos usos de suelo señalados. Si bien este incremento de los cuerpos de agua es positivo, no es suficiente para satisfacer la demanda creciente del líquido, pues el volumen de agua per cápita ha disminuido significativamente acorde con el crecimiento poblacional. A nivel nacional, entre 1950 y 2017, la disponibilidad de agua pasó de 17 742 a 3656 metros cúbicos por habitante y seguirá reduciéndose; en el caso particular de Puebla esta disponibilidad está catalogada en nivel medio (SEMARNAT, n.d.).

Otras coberturas que también experimentaron un aumento de su superficie son la vegetación perturbada (14.4%) y la agricultura (5%). En tanto, los pastizales inducidos mostraron una disminución en la superficie del 22%.

En cuanto a la vegetación primaria, solo el matorral tuvo un incremento positivo (16.3%), mientras que las clases de usos de suelo restantes sufrieron una disminución en la superficie que ocupaban.

Las transiciones de uso de suelo analizadas evidencian un fuerte impacto negativo sobre la cubierta vegetal primaria, principalmente del bosque de mezquite, la vegetación hidrófila (asociada a ríos, arroyos y cuerpos de agua) y el bosque mesófilo, tipos de vegetación que se distribuyen principalmente en la zona norte y sur. Como se verá en los siguientes apartados esta pérdida de superficie se explica en su mayor parte por la ocurrencia de perturbaciones (naturales y antrópicas) y la expansión de la agricultura.

Matriz de cambio de los usos del suelo

En el Cuadro 4 se muestra la matriz de transición que presenta los cambios de las ocho clases de uso de suelo en el estado de Puebla de 1980 y 2016. En lo concerniente al comportamiento de las clases de uso de suelo se tiene que la vegetación perturbada aumentó su participación en 3.2% con respecto a la superficie total ocupada por las ocho clases, seguido por el uso urbano (2.3 %) y el uso agrícola (2.2%). De este modo, los usos de suelo que disminuyeron su participación en la superficie total fueron el bosque y los pastizales, en 4.2 y 2.8 % respectivamente.

Cuadro 4 Matriz de transición de cambios de uso de suelo en el estado de Puebla. 

Clases de uso de suelo en el año 2016
Clases de uso de suelo en el año 1980 Agricultura Zona
urbana
Bosque Pastizal
natural
Pastizal
inducido
Vegetación
perturbada
Suelo
desnudo
Cuerpo de
agua ha
Total 1980
%
Agricultura 1 153 899 64 319 44 559 765 32 119 114 859 1020 1218 1 412 758 41.2
Zona urbana 50 5170 73 0 0 0 0 0 5293 0.2
Bosque 90 884 2115 518 738 1571 30 354 172 336 383 278 816 659 23.8
Pastizal natural 7257 606 2560 23 378 162 2138 3687 1106 40 893 1.2
Pastizal inducido 119 168 12 076 12 538 80 191 539 51 701 920 312 388 335 11.3
Vegetación perturbada 111 544 1590 67 969 2 50 305 526 652 473 172 758 706 22.1
Suelo desnudo 351 3 152 371 0 0 2972 0 3848 0.1
Cuerpo de agua 215 46 2 84 262 0 2 2543 3155 0.1
Total 2016 ha 1 483 368 85 926 646 591 26 250 304 742 867 686 9456 5628 3 429 647
% 43.3 2.5 18.9 0.8 8.9 25.3 0.3 0.2 100

Fuente: elaboración propia con datos de INEGI.

Ahora bien, a partir de la matriz de transición también es posible observar la cantidad de superficie de intercambio entre las clases de uso de suelo (valores transversales) y la superficie que se mantuvo estable entre 1980 y 2016 (línea diagonal). Estos datos revelan que el 71% de la superficie ocupada por las ocho clases de uso de suelo no han tenido transiciones. En relación con la superficie restante (30%) se observa que ocurrieron 47 transiciones entre las ocho clases de uso de suelo.

Considerando únicamente los usos de suelo que integran a la vegetación primaria, es el pastizal natural el que perdió más superficie, pues el 43% respecto de su total transitó hacia otros usos, principalmente a la agricultura. En el caso del bosque, la superficie que transitó hacia otros usos fue del 36%, este porcentaje en términos absolutos equivale a 297 921 ha, y representa el mayor número de hectáreas que se han perdido en todas las clases de uso de suelo analizadas, siendo remplazadas principalmente por la vegetación perturbada y la agricultura.

Por otro lado, aunque la agricultura ha ganado superficie a través de su expansión en áreas correspondientes a la vegetación perturbada, pastizales inducidos y bosques, se ubica como la segunda clase de uso de suelo que más ha perdido superficie respecto al total. Esta pérdida de superficie (258 859 ha) ha transitado, principalmente, hacia vegetación perturbada y zonas urbanas.

Finalmente, la zona urbana es la clase de uso de suelo que presentó primordialmente ganancias en su superficie, con un mínimo intercambio con las otras clases.

Principales transiciones de usos de suelo en Puebla

De acuerdo con la información del Cuadro 5, hay 56 transiciones posibles de usos de suelo en el estado de Puebla. Los usos de suelo con mayor probabilidad de transitar a otros usos son el pastizal inducido, con 51%, y el pastizal natural con 43%. Mientras que los usos con una mediana probabilidad de cambio de uso son el bosque, con 37%, y la vegetación perturbada, con 31%. Entre los usos con una moderada probabilidad de cambio se encuentra el suelo desnudo, con 21%, la agricultura, con 18%, y los cuerpos de agua, con 17%.

Cuadro 5 Porcentaje de cambio en el uso original de suelo en el estado de Puebla (1980-2016). 

Usos de suelo Agricultura Zona
urbana
Bosque Pastizal
natural
Pastizal
inducido
Vegetación
perturbada
Suelo
desnudo
Cuerpo
de agua
Porcentaje
cambio
Agricultura 81.7 4.6 3.2 0.1 2.3 8.1 0.1 0.1 18.3
Zona urbana 0.9 97.7 1.4 0.0 0.0 0.0 0.0 0.0 2.3
Bosque 11 0 64 0 4 21 0 0 36.5
Pastizal natural 18 1 6 57 0 5 9 3 42.8
Pastizal inducido 31 3 3 0 49 13 0 0 50.7
Vegetación perturbada 15 0 9 0 7 69 0 0 30.6
Suelo desnudo 9 0 4 10 0 0 77 0 22.8
Cuerpo de agua 7 2 0 0 9 0 83 17.2

Fuente: elaboración propia con datos de INEGI.

En cuanto a las principales transiciones de usos de suelo se tiene lo siguiente (Cuadro 5): i) la primera es de pastizales inducidos hacia el uso agrícola con 31%; ii) la segunda es de bosque a vegetación perturbada, con 21%; iii) la tercera es de pastizales naturales a uso agrícola, con 18%; iv) la cuarta es de vegetación perturbada a uso agrícola, con 15%; v) la quinta es de pastizal inducido a vegetación perturbada, con 13%; vi) la sexta de bosque a uso agrícola, con 11%; vii) la séptima es de suelo desnudo a pastizal natural, con 10% y a uso agrícola con 9%, y viii) la octava transición es de uso agrícola a vegetación perturbada, con 8.1%.

Estas transiciones de cambio de uso de suelo demuestran que el uso de suelo ganadero está siendo remplazado de manera considerable por actividades agrícolas. Así mismo, el bosque ha sido perturbado y los suelos desnudos son utilizados para usos agropecuarios.

Intensidad de cambio de uso de suelo agrícola

Con los valores del Índice Estandarizado de Cambio de Intensidad de Uso de Suelo Agrícola (ICSA) se graficaron las trayectorias del uso de este tipo de suelo. Se puede observar que del total de observaciones (42), el 26% se encuentran en la categoría de pérdida normal, mientras que el 21% tiene niveles de ganancia catalogada como normal. Las regiones Sierra Norte, Mixteca, Atlixco-Valle de Matamoros, Angelópolis, Sierra Nororiental y Serdán-Valles Centrales tienen variaciones en su trayectoria de uso que se pueden considerar estables.

Por otra parte, el ICSA de pérdida ligera corresponde al 4.7% de la superficie analizada, mientras que el ICSA de ganancia ligera corresponde al 21.4%, siendo las regiones Atlixco-Valla de Matamoros, Mixteca, Sierra Norte y Tehuacán-Sierra Negra las que han tenido la recuperación ligera del uso de suelo agrícola.

El ICSA que muestra valores de pérdida moderada representa el 4.8%, y con ganancia moderada el 7.2%; en esta categoría las regiones Mixteca, Sierra Nororiental y Serdán-Valles Centrales son las que han incrementado la reutilización de su superficie agrícola.

El ICSA que equivale a pérdida severa es del 12%, mientras que el de ganancia severa corresponde al 2.2%, lo cual significa que en algún periodo las siete regiones han sufrido procesos de reducción de su uso agrícola en niveles importantes.

La Figura 2 muestra las regiones económicas de Puebla donde el ICSA ha decrecido. La Región Angelópolis presentó una tendencia de intensidad de pérdida severa, pues de las 197 391 ha. que posee con potencial agrícola, ha dejado de utilizar 5% para incorporarlas al crecimiento urbano. Por su parte, la Región Atlixco tiene una tendencia de desincorporación de uso de suelo agrícola en niveles de intensidad de pérdida moderada, superficie que está siendo utilizada para desarrollo urbano. Las regiones Mixteca y Sierra Norte siguen una tendencia de intensidad de pérdida ligera.

Fuente: elaboración propia.

Figura 2 Regiones Económicas de Puebla con ICSA con tendencia decreciente. 

Así mismo, la Figura 3 muestra las regiones económicas de Puebla donde el ICSA ha crecido. La Región Tehuacán-Sierra Negra ha incorporado más del 4% de suelo agrícola, ubicándose en un nivel de intensidad de ganancia ligera y con un proceso de expansión de su frontera agrícola. La Región Serdán-Valles Centrales tiene una tendencia de intensidad de ganancia moderada, ya que desde el año 2011 ha sumado 1.6% de suelo agrícola. Finalmente, la Región Sierra Nororiental es la que más ha incrementado su superficie agrícola, compartiendo la categoría de intensidad de ganancia moderada con la Región Serdán-Valles Centrales; ha sumado más del 8% de suelo agrícola.

Fuente: elaboración propia.

Figura 3 Regiones Económicas de Puebla ICSA con tendencia de crecimiento. 

Porcentajes de cambio de los principales usos de suelo en el estado de Puebla

El Cuadro 6 muestra los porcentajes de cambio en superficie del uso agrícola, bosque, urbano y ganadero. En los últimos 36 años el mayor crecimiento de la zona urbana se encuentra en las regiones de Angelópolis, Atlixco-Valle de Matamoros y Serdán-Valles Centrales, con 11%, 2.3% y 2.2% respectivamente. Por su parte, el bosque se redujo drásticamente en la región de Mixteca, Sierra Norte y Atlixco-Valle de Matamoros, en 8%, 5% y 4.7%, respectivamente.

Cuadro 6 Porcentaje de cambio de superficie de uso de suelo por región económica. 

Usos de suelo
Regiones Superficie total(ha.) Agricultura % Zona urbana % Bosque % Ganadero %
Angelópolis 333 265 -4.93 11.13 -3.68 -3.0
Atlixco 320 331 0.76 2.31 -4.75 1.1
Mixteca 910 769 1.72 0.80 -8.63 12.0
Sierra Norte 579 640 3.50 0.83 -5.06 -9.4
Sierra Nororiental 266 817 9.61 1.18 -8.53 -16.1
Serdán y Valles Centrales 540 045 0.79 2.26 -2.08 -3.9
Tehuacán y Sierra Negra 478 700 3.93 1.81 -0.13 0.3

Fuente: elaboración propia con datos de INEGI.

En cuanto al uso ganadero, el uso de suelo aumentó solo en la región Mixteca en 12%, pero perdió presencia en las regiones Sierra Nororiental y Sierra Norte en un 16% y 9%, respectivamente. El uso agrícola creció en la región Sierra Nororiental, Tehuacán-Sierra Negra y Sierra Norte en 9.6%, 4%, 3.5%, pero disminuyó en casi 5% en la región de Angelópolis, siendo esta la única región donde la actividad agrícola tiende a disminuir.

Mapas de cambio de uso de suelo en el estado de Puebla

La Figura 4 permite efectuar un análisis comparativo de la distribución espacial de la transición del uso del suelo en el estado de Puebla entre 1980 y 2016. En los mapas se observa el incremento de las zonas urbanas (1,523%), primordialmente en la Región Angelópolis. Así mismo, se nota una importante reducción de la superficie forestal (21%) y un incremento del suelo agrícola en un 5%.

Fuente: elaboración propia.

Figura 4 Mapa de transiciones de uso de suelo y vegetación en el estado de Puebla. 

En términos generales el 25% del estado de Puebla se encuentra en condición de vegetación perturbada, primordialmente en las regiones de Atlixco-Valle de Matamoros, Mixteca y Sierra Norte. También se observa una transición de la ganadería al uso agrícola en la región de Sierra Norte, la expansión de la ganadería sobre el bosque en la región Mixteca (12%). Por su parte, en las regiones de Sierra Norte y Sierra Nororiental se manifiesta un proceso de abandono de la actividad ganadera (-16% y -9%, respectivamente) y con una considerable perturbación del bosque. Así mismo, en la región Tehuacán-Sierra Negra ha aumentado la superficie de vegetación perturbada y la reducción del bosque por el uso ganadero.

DISCUSIÓN

Las transiciones de uso de suelo son dinámicas y diferenciadas a lo largo del estado, resultado de la compleja interacción entre factores socioeconómicos, demográficos y ambientales (Bonilla-Moheno et al., 2012). Esta amplia dinámica con matices particulares es un proceso que también caracteriza la escala nacional, con un patrón general que se distingue por la disminución de la extensión de pastizales y el aumento de la superficie agrícola y el área boscosa (Bonilla-Moheno y Aide, 2020). Al igual que Bonilla-Moheno y Aide (2020), se coincide respecto a que esta dinámica en el uso de los suelos responde a una amplia diversidad de factores que ocurren al mismo tiempo en diferentes regiones, por ejemplo: demandas agrícolas nacionales e internacionales, demografía, condiciones ambientales locales, el cambio climático, violencia, y políticas agrícolas y de uso de la tierra.

En el caso particular de Puebla, el crecimiento urbano y las actividades agropecuarias son determinantes en los reacomodos de la utilización del suelo, cuyo impacto recae sobre la vegetación primaria a través de procesos de deforestación que van en contra de la sostenibilidad. Lo anterior coincide con lo encontrado por García Hernández et al. (2020) quienes señalan que en el municipio de Chiautzingo, Puebla, las modificaciones del uso de suelo disminuyeron la disponibilidad del bosque por el aumento de la agricultura y la urbanización a una tasa anual de -0.57%; en el presente estudio se encontró que la tasa anual de pérdida de cubiertas vegetal oscila entre -0.91% a -7.19%, lo cual se puede considerar como un cambio severo.

El crecimiento urbano del estado de Puebla tiene una tasa de cambio anual del 8%, que lo coloca en un grado de urbanización alto; esto es más evidente en la zona metropolitana de la ciudad de Puebla y sus áreas conurbadas. En este sentido, Ramón González y Aguilar (2021) analizaron el proceso de peri urbanización de la zona metropolitana de Tlaxcala y encontraron que las tasas de crecimiento urbano de 0.9% a 3% provocaron un grado de urbanización bajo de la periferia urbana, lo cual estimula la ocupación irregular del suelo y contribuye al deterioro ambiental de áreas próximas a la reserva del Parque Nacional la Malinche. Una situación similar a la antes descrita se puede encontrar en las siete regiones del estado de Puebla, donde las manchas urbanas ocuparon más de 80 km2 del territorio, lo que ha provocado transiciones sobre suelos agrícolas, pastizales naturales y el bosque hacia el uso de vivienda e industrial; desafortunadamente, hay importantes áreas con crecimiento urbano sin planificación ni regulación por parte de las autoridades municipales.

Los procesos de transición de uso de suelo en el estado de Puebla son similares a los encontrados por López Vazquez et al. (2015) en el Estado de México. Los autores antes citados describen que la transición del uso de suelo ha iniciado con la deforestación del bosque para abrir tierras de cultivo, después pasa al uso ganadero, donde el manejo inadecuado de las praderas ocasiona que este suelo termine utilizándose para la construcción de vivienda. En este sentido, los hallazgos de los análisis matriciales de probabilidad del presente estudio demuestran que las tierras agrícolas y las de pastizal tienen, respectivamente, un 4.6% y 3% de probabilidad de transitar a uso urbano, fenómeno que se ha intensificado principalmente en la región de Angelópolis, donde el suelo agrícola ha disminuido su superficie en una intensidad catalogada como severa.

En el mismo sentido, las transiciones de los distintos uso de suelo al uso industrial o urbano también tiene efectos importantes en la velocidad de cambio, ya que como lo describen Gaytan Alfaro y Vargas Sánchez (2019) para el caso del estado de Hidalgo, la alta industrialización se acompañó de la implementación de políticas públicas estatales que por años promovió la expropiación de tierras para la construcción de infraestructura carretera, subestaciones y líneas de transmisión eléctrica, propiciando un rápido crecimiento de la zona urbana de la ciudad de Pachuca. Para el caso de Puebla, el proceso de urbanización es similar a este, pues es en la zona centro-oeste donde se localiza la urbanización más importante del estado, la cual concentra la mayor parte de la infraestructura pública, las plantas industriales y los desarrollos urbanos.

En el mismo sentido, el crecimiento de la Zona Metropolitana de Puebla es similar a lo que Hernández López y Montalvo Vargas (2020) reportan para Tlaxcala. Estos autores describen el crecimiento urbano de Tlaxcala como círculos concéntricos que se expanden hacia la periferia de la zona metropolitana, lo cual genera cambios de uso de suelo. Para el estado de Puebla, la transición del uso del suelo agrícola y los pastizales a uso habitacional de la periferia de la región Angelópolis responde a las necesidades de vivienda de la población migrante, que en los últimos 30 años se ha empleado en empresas del sector automotriz, así como de la industria textil y petroquímica.

Los resultados del presente estudio dan cuenta que las asimetrías regionales en las transiciones de uso de suelo en Puebla están influenciadas por el crecimiento urbano y las actividades agropecuarias, pero también por la conectividad carretera que posee cada región.

Por otra parte, es importante acotar que el crecimiento acelerado y descontrolado de las actividades agrícolas intensivas en el estado de Puebla traerán también consigo problemas importantes, tal como los enlistados en el estudio de Aguilar García y Ortega Guerrero (2017) para la región norte de Guanajuato, quienes enfatizan que la alta especialización agropecuaria promovida desde 1990 causó problemas ecológicos fuertes por la sobreexplotación de los mantos acuíferos, la erosión del suelo que se atribuyen en gran parte a la deforestación, el sobrepastoreo y la demanda de agua para la agricultura y ganadería, situación que debió ser atendida con el ajuste de la política agrícola del estado.

En cuanto a la movilidad de la población rural, Sánchez Saldaña y Saldaña Ramírez (2019) destacan que en el estado de Morelos esta aumenta a medida que las actividades productivas primarias se reducen o relocalizan y se incrementan las del sector secundario y sector terciario. En este sentido, en el estado de Puebla desde el año 2000 se aceleró un proceso de reconversión productiva hacia hortalizas en las tierras agrícolas cercanas a las zonas urbanas, situación que vino acompañada de migración de mano de obra de la Región Mixteca y Sierra Norte. No obstante, desde el año 2011 la superficie agrícola de las zonas conurbadas tiende a disminuir, debido al acelerado proceso de urbanización y a la escasez de agua para riego.

CONCLUSIONES

En los últimos 36 años el estado de Puebla presenta una disminución del 21% de su cubierta vegetal, explicada primordialmente por la reducción de sus bosques, siendo las regiones más deforestadas la Mixteca, Sierra Norte y Atlixco-Valle de Matamoros.

Por otra parte, un tercio de la superficie del estado se encuentra en constante cambio de usos de suelo, siendo las transiciones más importantes las de pastizales inducidos y praderas naturales hacia el uso agrícola y la del bosque a vegetación perturbada. Así mismo, una cuarta parte de la superficie ganadera del norte del estado se ha perdido, pero se ha incrementado en el sur en un 12%, lo cual ha provocado las transiciones desde el uso de suelo de bosques y vegetación perturbada a ganadería.

El análisis de las transiciones del uso de suelo efectuado en este estudio da cuenta de la necesidad de identificar la magnitud de las consecuencias regionales sobre los rubros ambientales, sociales, económicos y de seguridad alimentaria. De continuar con la tendencia actual de crecimiento urbano y de las actividades agropecuarias, se puede agudizar el uso insostenible del suelo. Por ello, es importante retomar la discusión estratégica sobre el cómo planear el uso de suelo en el estado de Puebla con apoyo de indicadores de sostenibilidad, que se alineen con la ley de crecimiento económico estatal y los objetivos de desarrollo sostenible enunciados por la ONU. Esto para mejorar el diseño, ejecución y evaluación de los programas y políticas públicas relacionadas con el ordenamiento del suelo, la conservación y restauración forestal y la planeación agrícola y ganadera.

REFERENCIAS

Aceves Quesada, J. F., Legorreta Paulín, G., Lugo Hubp, J., Umaña Romero, J. y Legorreta Cuevas, H. A. (2016). Sistemas de información geográfica y cartografía geomorfológica aplicados al inventario de deslizamientos y cartografía de susceptibilidad en la cuenca del río El Estado, Pico de Orizaba, México. Investigaciones Geográficas, 91. https://doi.org/10.14350/rig.46503 [ Links ]

Aguilar García, R. y Ortega Guerrero, M. A. (2017). Análisis de la dinámica del agua en la zona no saturada en un suelo sujeto a prácticas de conservación: implicaciones en la gestión de acuíferos y adaptación al cambio climático. Revista Mexicana de Ciencias Geológicas, 34(2). https://doi.org/10.22201/cgeo.20072902e.2017.2.430 [ Links ]

Alonso, A., Muñoz-Carpena, R., Kennedy, R. y Muricia, C. (2016). Wetland Landscape Spatio-Temporal Degradation Dynamics Using the New Google Earth Engine Cloud-Based Platform: Opportunities for Non-Specialists in Remote Sensing. Transactions of the ASABE, 59(5), 1331-1342. https://doi.org/10.13031/trans.59.11608 [ Links ]

Bonilla-Moheno, M. y Aide, T. M. (2020). Beyond deforestation: Land cover transitions in Mexico. Agricultural Systems, 178, 102734. https://doi.org/10.1016/j.agsy.2019.102734 [ Links ]

Bonilla-Moheno, M., Aide, T. M. y Clark, M. L. (2012). The influence of socioeconomic, environmental, and demographic factors on municipality-scale land-cover change in Mexico. Regional Environmental Change, 12(3), 543-557. https://doi.org/10.1007/s10113-011-0268-z [ Links ]

Bonsal, B. R., Aider, R., Gachon, P. y Lapp, S. (2013). An assessment of Canadian prairie drought: past, present, and future. Climate Dynamics, 41(2), 501-516. https://doi.org/10.1007/s00382-012-1422-0 [ Links ]

Braimoh, A. K. y Vlek, P. L. G. (2005). Land-Cover Change Trajectories in Northern Ghana. Environmental Management, 36(3), 356-373. https://doi.org/10.1007/s00267-004-0283-7 [ Links ]

Casado-Díaz, J. M., Martínez-Bernabéu, L. y Flórez-Revuelta, F. (2016). Automatic parameter tuning for functional regionalization methods. Papers in Regional Science, n/a-n/a. https://doi.org/10.1111/pirs.12199 [ Links ]

Comisión de Desarrollo Económico. (2019). Ley De Desarrollo Económico Sustentable del Estado de Puebla. [ Links ]

FAO. (1996). Forest Resources Assessment 1990 - Survey of tropical forest cover and study of change processess (FAO Forest). [ Links ]

FAO. (2020). Sustainable Food and Agriculture. Land Use in Agriculture by the Numbers. 12/11/2022. [ Links ]

Foley, J. A., DeFries, R., Asner, G. P., Barford, C., Bonan, G., Carpenter, S. R., Chapin, F. S., Coe, M. T., Daily, G. C., Gibbs, H. K., Helkowski, J. H., Holloway, T., Howard, E. A., Kucharik, C. J., Monfreda, C., Patz, J. A., Prentice, I. C., Ramankutty, N. y Snyder, P. K. (2005). Global Consequences of Land Use. Science, 309(5734), 570-574. https://doi.org/10.1126/science.1111772 [ Links ]

García Hernández, M., Pérez Magaña, A., Martínez Corona, B. y Gutiérrez Villalpando, V. (2020). Cambio de uso de suelo y variabilidad climática en Chiautzingo, Puebla, México. Rev. Iberoam. Bioecon. Cambio Clim., 6(11), 1295-1315. https://doi.org/10.5377/ribcc.v6i11.9421 [ Links ]

Gaytan Alfaro, E. D. y Vargas Sánchez, J. R. (2019). Agrupamientos industriales de la economía del estado de Hidalgo, México: un enfoque de insumo-producto. Economía Sociedad y Territorio. https://doi.org/10.22136/est20191307 [ Links ]

Hernández López, P. I. y Montalvo Vargas, R. (2020). Suelo intraurbano vacante para vivienda en la ciudad de Tlaxcala, México. Una aproximación espacial. Región y Sociedad, 32, e1279. https://doi.org/10.22198/rys2020/32/1279 [ Links ]

Lambin, E. F. y Meyfroidt, P. (2011). Global land use change, economic globalization, and the looming land scarcity. Proceedings of the National Academy of Sciences, 108(9), 3465-3472. https://doi.org/10.1073/pnas.1100480108 [ Links ]

López Vazquez, V. H., Balderas Plata, M. A., Chávez Mejía, M. C., Pérez, I. J. y Gutiérrez Cedillo, J. G. (2015). Cambios de uso de suelo e implicaciones socioeconómicas en un área mazahua del altiplano mexicano. Ciencia Ergo-Sum, 22(2), 136-144. https://www.redalyc.org/articulo.oa?id=10439327004Links ]

Malek, Ž., Douw, B., Van Vliet, J., Van Der Zanden, E. H. y Verburg, P. H. (2019). Local land-use decision-making in a global context. Environmental Research Letters, 14(8), 083006. https://doi.org/10.1088/1748-9326/ab309e [ Links ]

Mass, J. F., Lemoine, R. y González, R. (2016). Monitoreo de la cubierta del suelo y la deforestación en el estado de Michoacán: Un análisis de cambios mediante sensores remotos a escala regional. [ Links ]

Miranda, F. y Hernández-X., E. (1963). Los tipos de vegetación de México y su clasificación. Botanical Sciences, 28, 29-179. https://doi.org/10.17129/botsci.1084 [ Links ]

Ramón González, J. A. y Aguilar, A. G. (2021). Expansión urbana irregular, cambio de uso del suelo y deterioro ambiental en la periferia norte de la Zona Metropolitana Puebla-Tlaxcala: el caso del Parque Nacional La Malinche. Cuadernos de Geografía: Revista Colombiana de Geografía, 30(2), 441-458. https://doi.org/10.15446/rcdg.v30n2.89849 [ Links ]

Ritchie, H. (2019). Our World in Data. Half of the World’s Habitable Land Is Used for Agriculture. https://ourworldindata.org/global-land-for-agricultureLinks ]

Rzedowski, J. (1978). Vegetación de México. Limusa. [ Links ]

Sánchez Saldaña, K. y Saldaña Ramírez, A. (2019). Rural mobilities and agricultural work in morelos in the 21st century. Textual, 74, 245-276. https://doi.org/10.5154/r.textual.2018.74.06 [ Links ]

Secretaria de Economía. (2016). Gobierno de México. Puebla y Sus Principales Sectores Productivos y Estratégicos. https://www.gob.mx/se/articulos/puebla-y-sus-principales-sectores-productivos-y-estrategicosLinks ]

SEMARNAT. (n.d.). Sistema Nacional de Información Ambiental y de Recursos Naturales. Informe del Medio Ambiente: Agua. Retrieved November 14, 2022, from Retrieved November 14, 2022, from https://apps1.semarnat.gob.mx:8443/dgeia/informe18/tema/cap6.htmlLinks ]

SIAP. (2021). Puebla, infografía alimentaria 2021. [ Links ]

Veitia Rodríguez, E. R., Montalván Estrada, A. y Martínez López, Y. (2014). Elección de Indicadores Sistémicos para la Sostenibilidad Ambiental del Suelo. Revista Ciencias Técnicas Agropecuarias, 23(43-50). https://www.redalyc.org/articulo.oa?id=93231641008Links ]

Velázquez López, J., Juárez Sánchez, J. P., Ramírez Valverde, B., Del Valle Sánchez, M., Jiménez Morales, J. y Taboada Gaytán, O. R. (2019). Regionalización de la producción de maíz de temporal en el Estado de Puebla, México. Cuadernos Geográficos, 58(2). https://doi.org/10.30827/cuadgeo.v58i2.7531 [ Links ]

Recibido: 23 de Agosto de 2022; Aprobado: 26 de Octubre de 2022; Publicado: 28 de Noviembre de 2022

Creative Commons License Este es un artículo publicado en acceso abierto bajo una licencia Creative Commons