Introducción
La tenosinovitis estenosante de los dedos de la mano, o mejor conocida como dedo en gatillo, es una de las principales causas de incapacidad y dolor en la mano. El fenómeno del atrapamiento del tendón se debe al pinzamiento mecánico de los tendones flexores de los dedos cuando pasan a través de una polea retinacular estrecha a la altura de la cabeza del metacarpiano.1-3
La forma más frecuente de dedo en gatillo es el tipo primario, el cual se encuentra en mujeres de mediana edad, por lo demás sanas, con una frecuencia dos a seis veces mayor que en hombres.1,2,4,5 El dedo más frecuentemente afectado es el pulgar, seguido del anular, medio, meñique e índice.4 Los dedos en resorte de tipo secundario pueden observarse en pacientes con diabetes mellitus, gota, enfermedad renal, artritis reumatoide y otras enfermedades reumáticas.6-8
Fisiopatología
En los dedos de las manos, cada tendón flexor pasa a través de una serie de estrechos canales fibro óseos destinados a optimizar el balance entre el movimiento y la producción de la fuerza para mantener el tendón en aposición cercana a las articulaciones que controla.1-3
El fenómeno del atrapamiento del tendón se debe al pinzamiento mecánico de los tendones flexores de los dedos cuando pasan a través de una polea retinacular estrechada a la altura de la cabeza del metacarpiano.1-3
Los cambios anatomopatológicos más destacados en las poleas muestran una hipertrofia macroscópica.
Al examen microscópico de las mismas se encuentra degeneración, formación de quistes,división de las fibras e infiltrado de linfocitos y plasmocitos,9 así como presencia de condrocitos en la capa más interna o de fricción de las poleas A1 normales y proliferación de los condrocitos y presencia de colágeno tipo III en las poleas engrosadas, es decir, una metaplasia fibrocartilaginosa bajo influencia de las cargas compresivas repetitivas.3
El dedo más frecuentemente afectado es el pulgar, seguido por el anular, medio, meñique e índice.5
Los dedos en resorte de tipo secundario pueden verse en casos con diabetes mellitus, gota, enfermedad renal, artritis reumatoide y otras enfermedades reumáticas y se asocia a peor pronóstico después de un tratamiento quirúrgico o conservador.7-9
La incidencia de dedos en resorte a lo largo de la vida en adultos no diabéticos mayores de 30 años es del 2.2% y hasta de 10% entre aquéllos con diabetes mellitus dependientes de insulina.9-11
La mayoría de los dedos en resorte primarios pueden ser tratados exitosamente sin cirugía, lo cual coincide con nuestra experiencia, algunos autores documentaron que el tratamiento quirúrgico tiene de un 7 a un 9% de malos resultados, con complicaciones como lesión nerviosa, infección, dolor en la incisión, deformidad en flexión, deformidad en cuerda de arco del tendón flexor y recurrencia.1,8,12-14
La inyección de corticoesteroides tiene una frecuencia de éxito muy satisfactoria, particularmente entre los pacientes no diabéticos con compromiso de un solo dedo, un nódulo, un nódulo palpable definido y corta duración de los síntomas.15,16
Aunque no se puede asociar una relación entre un corticoesteroide y ruptura de polea, todos los autores recomiendan no practicar inyección de corticoesteroide intratendinoso conociendo el efecto de desgaste de los corticoesteroides en las fibras de colágeno.
Debido a la teoría de la inhibición de la cicatrización, es prudente esperar por lo menos seis semanas después de la inyección de corticoesteroides antes de considerar liberación quirúrgica abierta.8
Conclusiones
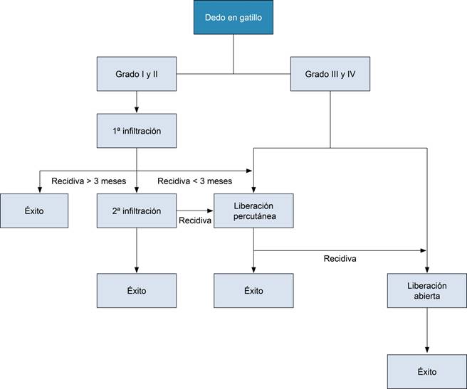
A lo largo de estos 10 años, con el uso del algoritmo propuesto por Kerrigan y Stanwix17 hemos tratado 140 pacientes, de los cuales sólo 46 requirieron cirugía (Tablas 1 y 2) y el uso del protocolo ha resultado en un adecuado tratamiento para la tenosinovitis estenosante de los dedos de la mano con la ventaja de ser una estrategia clara y fácil de seguir (Anexo 1), además de disminuir costos y aumentar el beneficio para el paciente. Asimismo, contribuye a bajar la tasa de complicaciones que surgen al seguir otras estrategias de tratamiento descritas por otros autores.
Tabla 1: Datos demográficos (N = 140).
| n (%) | |
|---|---|
| Género | |
| Femenino | 87 (62.0) |
| Masculino | 53 (38.0) |
| Edad (años) | |
| 0 a 10 | 1 (1.0) |
| 11 a 20 | 0 (0) |
| 21 a 30 | 4 (3.0) |
| 31 a 40 | 6 (4.0) |
| 41 a 50 | 18 (13.0) |
| 51 a 60 | 46 (33.0) |
| 61 a 70 | 41 (29.0) |
| 71 a 80 | 17 (12.0) |
| 81 a 90 | 7 (5.0) |
| 91 a 100 | 0 (0) |
| Comorbilidades | |
| Sanos | 88 (64.0) |
| Hipertensión arterial | 16 (12.0) |
| Hipotiroidismo | 13 (8.0) |
| Diabetes mellitus | 6 (5.0) |
| Otros | 5 (4.0) |
| Dos o más | 12 (7.0) |










nueva página del texto (beta)



