Sr. Editor:
En los últimos meses, la demencia frontotemporal y las afasias han cobrado relevancia a raíz de su aparición en personajes de ámbito público. Si bien estas enfermedades neurodegenerativas tienen criterios diagnósticos bien definidos, en muchas ocasiones es difícil utilizarlos de manera práctica debido a que la terminología que utilizan puede llegar a ser rebuscada y en ocasiones confusa. Y por si fuera poco, en el caso de las afasias primarias progresivas (APP)1 hay elementos que por la naturaleza de nuestro idioma no pueden aplicarse tan fácilmente. Por esta razón, nos gustaría presentar una guía simplificada para la examinación del lenguaje en personas con sospecha de APP.
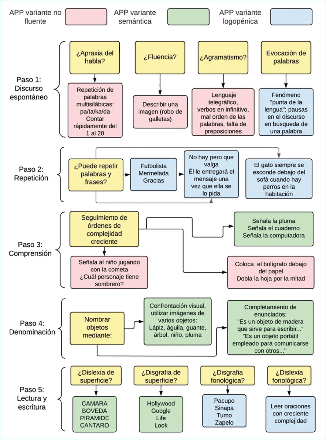
Paso 1: discurso espontáneo
Este es aquel que se expresa verbalmente sin ningún tipo de sustento escrito. Para fines de diagnóstico de APP, hay que evaluar cuatro elementos importantes: habla, fluencia, gramática y evocación de palabras.
La apraxia del habla es un elemento característico de la APP variante no fluente (APPnf). Para detectarla es preciso escuchar al paciente y su discurso. Además, se suele utilizar la repetición de sílabas que involucren movimientos alternantes de la boca y la lengua, cuyo ejemplo más conocido es con las sílabas/pa/-/ta/-/ka/-/da/. También se puede solicitar al paciente que cuente del 1 al 20 lo más rápido posible2. Cambios gramaticales y disminución en la fluencia son otros hallazgos encontrados en la APPnf.
La disminución en la evocación de palabras que se manifiesta como fenómeno de «punta de la lengua» y pausas para «buscar» palabras es un elemento clásico en la APP variante logopénica (APPvL)1.
Paso 2: repetición
La repetición consiste en reproducir oralmente la información escuchada. Para su evaluación se puede solicitar al paciente que repita palabras y frases. Algunos ejemplos los podemos encontrar en diversas pruebas de tamizaje utilizadas cotidianamente en la clínica3,4. La dificultad en la repetición de frases es un hallazgo característico de la APPvL.
Paso 3: comprensión
Para entender un mensaje requerimos un adecuado procesamiento de los sonidos del habla que conforman las palabras, el significado de estas y las reglas gramaticales que permiten su organización y vinculación correctas. Se comienza valorando palabras aisladas (p. ej., «señala la pluma») y posteriormente con la ejecución de órdenes con complejidad creciente (p. ej., «dobla la hoja por la mitad»)5.
En los pacientes con APP variante semántica (APPvs) existe un déficit grave en la comprensión de palabras, mientras que en los pacientes con APPnf la compresión de órdenes complejas se ve afectada.
Paso 4: denominación
La exploración de la denominación debe incluir imágenes de distintas categorías, comenzando con objetos familiares y de uso cotidiano (p. ej., imagen de un zapato) y escalando a objetos infrecuentes (p. ej., imagen de un águila o un koala, etc.). También es posible solicitar al paciente que denomine un objeto a partir de una descripción brindada verbalmente por el evaluador (p. ej., «es un objeto de madera con una punta de grafito que sirve para escribir»). Este método asegura que un déficit de procesamiento visual (agnosia visual) no sea clasificado como un problema de lenguaje6.
La anomia es una de las características más relevantes en la APPvs y la APPvL. Los pacientes con APPvs presentan clásicamente parafasias semánticas, que pueden corresponder a clasificaciones incorrectas (p. ej., denominar «perro» o «cabra» a un león) o sobregeneralización debido a la pérdida gradual de las etiquetas léxicas específicas almacenadas en la memoria semántica (p. ej., denominar «animal» a un león y a un rinoceronte). Otros errores incluyen respuestas con circunloquios (p. ej., «vive en la selva…” al tratar de denominar a un león). La gravedad de la anomia en la APPvL suele ser considerablemente menor que en la APPvs6,7.
Paso 5: lectura y escritura
En los pacientes con sospecha de APP, los trastornos de la escritura y de la lectura encontrados son los de tipo superficial y fonológico. En el primero hay una alteración en la ruta directa, que consiste en la lectura de la palabra a partir de su reconocimiento visual (no el reconocimiento letra por letra); en la segunda ocurre lo contrario, hay una disfunción de la ruta indirecta, que se encarga de obtener el significado de la palabra letra por letra8.
Disgrafia/alexia fonológicas
Este tipo de alteraciones se observan especialmente en la APPvL y consisten, respectivamente, en la dificultad para la escritura de pseudopalabras y la sustitución de palabras por otras de sonido similar en la lectura (p. ej., cara en lugar de casa). Logatomos y pseudopalabras útiles para su detección son «sinapa», «pacupo», «tumo», «capeto», «zapelo» y «basomedo»9.
Disgrafia/dislexia superficiales
Se manifiestan a través de errores en la escritura o la pronunciación de palabras cuya forma escrita y hablada no corresponden de manera absoluta. Es mucho más evidente en idiomas distintos del español. En población hispanohablante se puede solicitar al paciente que escriba palabras de origen extranjero, tales como lady, life, Google o Hollywood. En caso de dislexia superficial, algunos autores sugieren utilizar tarjetas con palabras esdrújulas, escritas en mayúsculas y sin tilde (p. ej., BOVEDA en lugar de bóveda, CAMARA en lugar de cámara, CANTARO en lugar de cántaro o PIRAMIDE en lugar de pirámide); si el paciente es capaz de leer la palabra adecuadamente, significa que la vía directa está conservada y, por ende, no hay dislexia superficial10.
Conclusiones
Los hallazgos deben interpretarse tomando en cuenta la edad, la escolaridad y el nivel sociocultural específicos de cada paciente.
Las herramientas descritas no pretenden sustituir una evaluación neurológica, cognitiva y neuropsicológica completa; por el contrario, tienen por objeto proveer a los médicos de primer contacto de las habilidades básicas para valorar, caracterizar y clasificar a los pacientes según su fenotipo clínico (Fig. 1). Esto es importante porque tiene implicaciones pronósticas para los pacientes y sus familiares, además de permitir plantear estrategias adecuadas de rehabilitación, así como su inclusión temprana en ensayos clínicos que pudieran cambiar el curso de la enfermedad.
Contribuciones de los autores
R. Medina-Rioja: idea, organización del equipo, diseño de la figura, escritura y revisión del manuscrito. S. Saldivar-Dávila: idea, escritura y revisión del manuscrito, y revisión de la figura. C. Reyes-Méndez: escritura, revisión del manuscrito y revisión de la figura. F. Charaf-Kapellmann: escritura y revisión del manuscrito. R. Ruiz-Garcia: escritura, revisión del manuscrito y revisión de la figura.









text new page (beta)



