Introducción
La gestión cultural en Iberoamérica constituye un asunto de relevancia económica relativamente inédita para el ámbito de la investigación académica (Mariscal-Orozco y Girarte, 2017; Mariscal-Orozco y Zanini-Anguiano, 2021; Rucker y Mariscal-Orozco, 2016) implicando el manejo de los recursos intangibles y simbólicos para la gestión de públicos (Torres Sarmiento et al., 2024).
A partir de la década de 1980, en el ámbito de la gestión cultural se han distinguido tres nociones distintivas e importantes en Iberoamérica: 1) Desde la perspectiva de Cornejo-Polar, (1989), quien sostiene que "la gestión cultural subsume las denominaciones precedentes"; 2) desde la perspectiva de aquellos autores que sostienen que "el predicado gestión en el ámbito cultural termina borrando las fronteras entre las actividades económicas y los procesos culturales, por lo que rechazan la expresión gestión cultural como una intromisión excesiva de lo económico o mercantil en la dimensión cultural". En tercer lugar, Martín-Barbero (1987) valida la interpretación de gestión cultural, y señalan que "lo gestionable en la cultura sólo puede ser interpretado a través de lo no gestionable, dado que la libertad, la autonomía y la independencia de los procesos culturales no son gestionables" (de Zubiría et al., 1998).
De esta manera, el trabajo con creadores en proyectos artísticos requiere abordarse desde diferentes perspectivas teóricas y enfoques que permitan abordar relaciones causales, para realizar estrategias pedagógicas, formar empresas universitarias e interactuar con públicos inteligentes y sensibles que acompañen a los artistas universitarios en los procesos de creación, producción y difusión del arte.
En función de lo planteado, se han generado acciones colectivas con actores del ámbito cultural incluyendo instituciones gubernamentales, entidades internacionales, universidades y organizaciones gremiales, tanto formales como no formales, contribuyenyendo a la formalización de la práctica, tal es el caso del Observatorio Latinoamericano de Gestión Cultural [OLGC] (Universidad Autónoma de Guadalajara, 2024) que cumple la función de institucionalizar al campo disciplinar emergente.
Además, los hacedores de políticas y equipos técnicos gubernamentales (MERCOSUR, UNESCO, BID y OEI), economistas del sector cultural, artistas y trabajadores creativos, emprendedores, inversores privados, así como investigadores, deben obtener la percepción de artistas y emprendedores para comprender la posición vulnerable en la que se encuentran numerosos trabajadores independientes, especialmente quienes trabajan a nivel informal (UNESCO, 2021).
Estos esfuerzos, han sido liderados en gran medida por instituciones de educación superior desde la reflexión-praxis-reflexión que aborda diversas dimensiones de la realidad sociocultural (Cabral, 2023; Martinell-Sempere, 2002), con ello se presenta la tendencia al crecimiento exponencial de grupos organizados dedicados a la docencia e investigación en temas relacionados con la gestión cultural, constituyendo la base de la actividad de gestión de las innovaciones en los procesos participativos, en la propia transformación de la creación, en las formas de producción artística o en la distribución, aspectos clave que generan valor desde lo local (Bonet y González-Piñero, 2021; Mariscal-Orozco y Sosa-Rodríguez, 2022).
El concepto de gestión cultural ha evolucionado dentro del sector cultural el cual engloba una diversidad de certificaciones de saberes por parte de instituciones universitarias, organizaciones y compañías privadas con el otorgamiento de títulos académicos; así mismo el reconocimiento del Estado como una nueva profesión (y su respectiva regulación en el marco normativo de las profesiones), que llevan a cabo una extensa gama de actividades, que van desde manifestaciones culturales y artísticas esenciales, hasta la construcción y socialización de un vocabulario y métodos compartidos de lo que es y cómo se hace la gestión cultural.
De acuerdo con Bonet (2021) La gestión cultural tiene por misión dar a conocer, implementar y hacer viable socialmente las experiencias artísticas o el legado patrimonial a cargo (p. 64). Además debe guiarse de acuerdo al decálogo de las “E” (Eficiencia, Eficacia, Equidad, Excelencia, Educación, Emprendimiento, Esfuerzo, Ética, Estética y Estrategia) propiciando la reflexión y el valor cultural (Revisar a Bonet, 2021 para conceptualización del decálogo).
Para nuestro estudio abordamos al emprendimiento cultural, como un fenómeno social que se presenta en los universitarios a través de la muestra de sus habilidades artísticas desde siete campos creativos: Artesanía y arte popular, Artes digitales, Cine, Diseño, Gastronomía, Literatura y Música, ramas que conforman las industrias culturales y creativas (ICC) que a su vez integran a la economía cultural/creativa o también denominada “Economía naranja” (Banco Interamericano de Desarrollo, 2013; Meerkerk, 2022).
Con la identificación de modelos y técnicas aplicados en las universidades iberoamericanas para la gestión cultural del talento humano a través de la extensión cultural; nuestro estudio investiga los mecanismos que subyacen al surgimiento del emprendimiento cultural como fenómeno económico, político y social desde la perspectiva universitaria, así como las contingencias asociadas en su aplicación, siendo una tarea importante para los académicos de las áreas de las ciencias económico-administrativas, pero especialmente para los académicos del emprendimiento cultural, para comprender las condiciones culturales y académicas necesarias para legitimar el emprendimiento cultural como un campo de actividad en las universidades iberoamericanas, identificando nuevos formatos de financiamiento digital, como la micro financiación cultural y creativa (Cultural-creative crowdfunding, por sus siglas en inglés: CCCF) y evaluando su potencial como una alternativa económica viable para los artistas formados en el aula universitaria contemporánea. Por lo tanto se responde de manera interna: (1) ¿Cuáles son las condiciones culturales necesarias para que el emprendimiento cultural sea reconocido como un campo de actividad legítimo, de acuerdo con los criterios evaluativos de las universidades iberoamericanas? (2) ¿De qué manera se pueden explorar nuevos formatos de financiamiento a través de la micro financiación cultural y creativa en el ámbito digital para beneficiar a los estudiantes universitarios? (3) ¿Por qué el emprendimiento cultural se presenta como una alternativa viable para los artistas en formación en las aulas actuales?
Metodología
La investigación cualitativa es un escenario de actividades interpretativas, que aborda diferentes prácticas metodológicas sobre otras, utilizando diferentes recursos: semiótica, análisis de relatos, contenidos, discursos, tablas e imágenes. Desde los enfoques de la fenomenología, entre otros (Denzin y Lincoln, 2015; 2023). En consecuencia nuestro estudio deductivo considera la realidad construida socialmente, centrándose en significados, ideas y prácticas a través de las narrativas de expertos y con la cristalización de datos con la teoria fundamentada, desde la divulgación de la comunicación de la ciencia. El emprendimiento cultural y su gestión dentro de las universidades es un fenómeno de la sociedad contemporánea, y con escasa revisión teórica en México. Por lo tanto la investigación es un proceso que se lleva a cabo con el fin de fomentar y mejorar el conocimiento. Se fundamenta en revisiones sistemáticas de estudios previamente realizados en el campo de la educación.
Para comprender los significados y las prácticas del emprendimiento cultural en las universidades y su gestión especialmente en términos de plataformas y estructuras institucionales-relacionales respectivas, se aborda una revisión de paneles de expertos con académicos a través de canales audiovisuales en conservatorios, foros y webinarios de acceso abierto para la identificación del contexto social, del cual surge la categorización de las dimensiones que aborda el documento.
Mediante el análisis de la revisión de la literatura científica de alcance se profundiza de manera descriptiva en los significados de las categorías, permitiendo comprender la extensión de la investigación acerca del emprendimiento cultural y sus vinculaciones con la universidad iberoamericana (Manterola et al., 2023). Consulte la Figura 1 para ver el diseño de la investigación.
En primer lugar, se realizó una búsqueda exhaustiva en repositorios académicos a través de la plataforma Google Académico, empleando las siguientes palabras clave: (1) "emprendimiento cultural," obteniendo 17,000 resultados (0.11 s); (2) "emprendimiento cultural y artístico," con 16,700 resultados (0.08 s); (3) "proyecto de emprendimiento de difusión cultural," que arrojó 15,900 resultados (0.12 s); (4) "empresas culturales," con 32,400 resultados (0.08 s); (5) "emprendedores culturales," obteniendo 17,100 resultados (0.09 s); (6) "cultura emprendedora," con 16,100 resultados (0.06 s); (7) "jóvenes emprendedores," con 16,700 resultados (0.04 s); y (8) "historia de emprendimiento cultural," que generó 17,300 resultados (0.08 s). Los criterios de inclusión para la revisión abarcaron el acceso abierto y un rango temporal comprendido entre 1980 y 2023. Como resultado de esta búsqueda, se seleccionaron 22 artículos académicos (0.08 s) y 39 libros de editoriales de prestigio. Asimismo, se identificaron 11 informes relevantes de políticas públicas emitidos por organismos internacionales.
Debe señalarse, que los 22 artículos científicos fueron clasificados a través del Scimago Journal & Country Rank (SJR) de los cuales, se identificaron las revistas académicas con mayor influencia científica de acuerdo a la citas, revelando el factor de impacto del año 2023:
Q1: Management and Accounting. SJR 2023: 10.49; H-Index :306; Business, Management and Accounting (Administración y Contabilidad. SJR 2023: 10.49; Índice H: 306; Negocios, Gestión y Contabilidad).
Q1: Sociology and Political Science. SJR 2023: 2.3; H-Index: 230; Social Sciences (Sociología y Ciencia Política. SJR 2023: 2.3; Índice H: 230; Ciencias Sociales).
Q1: Visual Arts and Performing Arts. SJR 2023: 0.7; H-Index: 101. Arts and Humanities: Visual arts and performing arts (Artes visuales y artes escénicas. SJR 2023: 0,7; Índice H: 101. Artes y humanidades: Artes visuales y artes escénicas).
Q1: Business and International Management. SJR 2023: 2.91; H-Index: 132. Business, Management and Accounting (Administración de empresas y gestión internacional. SJR 2023: 2,91; Índice H: 132. Administración de empresas y gestión contable).
Esta información determina la calidad de la información obtenida, y emergen las líneas de generación del conocimiento que sigue el articuo. Para la literatura gris, se identificaron a las editoriales que promueven las temáticas correlacionadas, a través de la clasificación comercial, tales como American Council for the Arts; GG. Mass; Harper & Brothers; Sage; Springer; Wile; Routledge y Universitarias: Ediciones de la Universitat de Barcelona; Harvard University Press; Oxford University Press; Universidad de Granada; University of California Press; University of Minnesota Press y Utrecht University. Cabe señalar que dentro de las universidades iberoaméricanas la Universidad de Guadalajara cuenta con un Observatorio Latinoamericano de Gestión Cultural, del cual emergen los informes gubernamentales del Banco Interamericano de Desarrollo; Naciones Unidas y Organización de las Naciones Unidas para la Educación, la Ciencia y la Cultura.
Adicionalmente, utilizando las mismas palabras clave, se llevó a cabo una búsqueda de videos en la plataforma YouTube. Para evaluar la relevancia de los recursos audiovisuales en términos de alcance e impacto, se empleó la aplicación keywordseverywhere.com. Este análisis permitió identificar y seleccionar los videos con mayor número de visualizaciones en países como México y Estados Unidos. Finalmente, se seleccionó una muestra de cinco videos relacionados con el tema de emprendimiento cultural. Los criterios de selección de los videos incluyeron: a) estar gestionados por universidades; b) haber sido publicados entre 2020 y 2024; y c) clasificarse según su formato, es decir, conversatorios, foros o webinarios (ver Figura 2).

Fuente: Elaboración propia
Nota. 61: Cultura emprendedora; 54: Jóvenes emprendedores; 47: Empresas culturales; 39: Historia de emprendimiento cultural; 24: Proyecto de emprendimiento de difusión cultural; 14: Emprendimiento cultural y artístico; 5: Emprendimiento cultural. 1: Otras palabras claves.
Figura 2 Relevancia en visualización de los contenidos audiovisuales
Este enfoque permitió garantizar una amplia cobertura temática y una selección rigurosa de fuentes relevantes tanto escritas como audiovisuales.
En la segunda etapa, se aplicó el método Delphi con expertos en los campos de negocios y economía cultural, con el fin de legitimar y validar la hipótesis y conceptualización del estudio. El método Delphi, una técnica de comunicación estructurada utilizada para recopilar opiniones de un panel de expertos (Cañizares-Cedeño et al., 2022), permitió analizar la adopción y comprensión del emprendimiento cultural en el ámbito universitario. Se llevó a cabo un análisis tanto de los videos como de sus transcripciones, con el objetivo de identificar categorías relevantes.
Finalmente, en la tercera etapa, se identificaron un total de 33 categorías a partir de los diálogos. Para cristalizar los datos, se efectuó una revisión de la literatura de alcance (Manterola et al., 2023), profundizando en los significados y explorando sus características clave, así como sus alcances y limitaciones. Consulte la Tabla 1 para identificar las definiciones de las categorías.
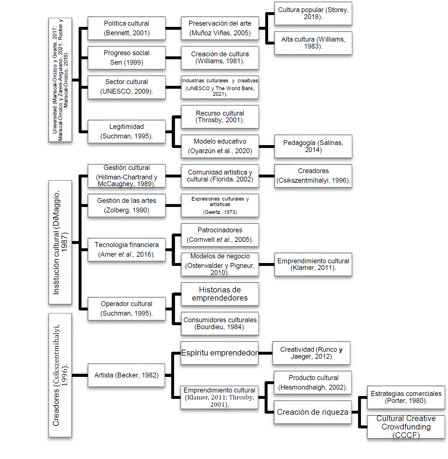
Tabla 1 Definición de las categorías
| Categoría | Descripción |
|---|---|
| Alta cultura | El término hace alusión a las expresiones culturales que se perciben como refinadas o sofisticadas, generalmente vinculadas con la clase alta y el canon artístico de una sociedad, como la música clásica, la ópera y la literatura de carácter serio (Williams, 1983). |
| Artista | Según Becker (1982), un artista es un individuo que emplea su creatividad, destreza y perspectiva personal para producir obras de arte en distintas disciplinas como la pintura, escultura, música, literatura, entre otras. |
| Comunidad artística y cultural |
Según Florida (2002), se refiere a un conjunto de personas o grupos con intereses afines en las artes y la cultura, quienes colaboran entre sí, se brindan apoyo mutuo y contribuyen a la creación de un ambiente creativo y culturalmente enriquecedor. |
| Consumidores culturales |
Las personas que participan en la adquisición y disfrute de productos culturales, como la música, el cine, la literatura y el teatro, ejercen influencia en el mercado cultural a través de sus preferencias y elecciones de consumo, según lo señalado por Bourdieu (1984). |
| Creación de cultura | La creación de nuevos significados, prácticas y formas culturales por parte de individuos o grupos es un proceso que influye en la evolución de la cultura en una sociedad, según Williams (1981). |
| Creación de riqueza | La generación de valor económico a través de la producción, distribución y consumo de bienes y servicios, lo cual impacta positivamente en la economía y la calidad de vida (Smith, 1776). |
| Creadores | Personas o grupos que generan nuevas ideas, conceptos, obras de arte, productos culturales o innovaciones, contribuyendo al desarrollo cultural y económico (Csikszentmihalyi, 1996). |
| Creatividad | La habilidad para producir ideas innovadoras y significativas, así como para proponer soluciones creativas a problemas, tiene aplicaciones en diversos campos como el arte, la ciencia, los negocios, entre otros (Runco & Jaeger, 2012). |
| Cultura popular | El concepto de cultura popular se refiere al conjunto de prácticas, creencias y objetos que prevalecen en una sociedad y están al alcance del público en general, en contraposición a la alta cultura (Storey, 2018). |
| Economía creativa | Según la UNCTAD (2010), se refiere a un sector económico que engloba actividades vinculadas con la generación, fabricación y comercialización de bienes y servicios que emplean el conocimiento y la creatividad como elementos principales. |
| Economía cultural | Rama de la economía que estudia la producción, distribución y consumo de bienes y servicios culturales, así como su impacto económico y social (Throsby, 2001). |
| Emprendimiento cultural | La actividad que une la administración empresarial con la creación y promoción de bienes y servicios culturales es fundamental para el progreso económico y cultural, según Klamer (2011). |
| Espíritu emprendedor |
La disposición y actitud de un individuo para reconocer oportunidades, asumir riesgos y gestionar recursos con el fin de establecer y promover nuevos emprendimientos o proyectos (Schumpeter, 1942). |
| Estrategias comerciales |
Conjunto de acciones y decisiones tomadas por una organización para alcanzar objetivos comerciales específicos, como la expansión de mercado o el aumento de las ventas (Porter, 1980). |
| Expresiones culturales y artísticas |
Manifestaciones creativas de una cultura, que incluyen música, danza, literatura, teatro, y otras formas de arte, representando valores, creencias y tradiciones (Geertz, 1973). |
| Fenómeno cultural | Un evento, práctica o tendencia que se produce dentro de una cultura y que tiene un impacto significativo en la sociedad, pudiendo ser temporal o permanente (Williams, 1976). |
| Gestión cultural | La disciplina que implica la planificación, organización, dirección y control de proyectos y actividades culturales para preservar, promover y desarrollar el patrimonio y las industrias culturales (Hillman-Chartrand y McCaughey, 1989). |
| Gestión de las artes | La gestión y dirección de entidades artísticas y culturales implica la planificación de proyectos artísticos, la obtención de financiamiento y la promoción del arte (Zolberg, 1990). |
| Historias de emprendedores | Según Kuratko (2016), existen relatos o estudios de casos que detallan la trayectoria de individuos que han establecido y gestionado empresas exitosas. Estos relatos muestran cómo han enfrentado desafíos y capitalizado oportunidades. |
| Industrias culturales y creativas |
Según Howkins (2001), existen sectores económicos que se fundamentan en la creatividad, la elaboración de contenidos culturales y artísticos, así como en su comercialización tanto a nivel local como global. |
| Innovación | La introducción de una novedad ya sea un producto, servicio, proceso o modelo de negocio, que brinda un valor adicional y aumenta la competitividad de una organización o sector, como lo planteó Schumpeter (1934). |
| Institución cultural | organizaciones, públicas o privadas, que se dedican a la promoción, conservación y difusión de la cultura, como museos, teatros, bibliotecas, y centros culturales (DiMaggio, 1987). |
| Legitimidad | El reconocimiento y aceptación social de una institución, organización, o práctica como apropiada, válida y conforme a las normas y valores de una sociedad (Suchman, 1995). |
| Modelos de negocios | Descripción de cómo una organización crea, entrega y captura valor, incluyendo aspectos como la propuesta de valor, los canales de distribución, y las fuentes de ingresos (Osterwalder & Pigneur, 2010). |
| Operador cultural | Según Klein (2014), se define como agente cultural a la persona o entidad que interviene como intermediario en la planificación, administración y difusión de eventos culturales, con el propósito de establecer un vínculo entre los artistas y la audiencia. |
| Patrocinadores | Individuos, empresas u organizaciones que proporcionan apoyo financiero o en especie a proyectos culturales o artísticos, a cambio de beneficios como visibilidad y reputación (Cornwell et al., 2005). |
| Política cultural | Conjunto de medidas y acciones implementadas por gobiernos o instituciones para promover, regular y proteger la cultura y las artes en una sociedad (Bennett, 2001). |
| Preservación del arte |
Según Muñoz Viñas (2005), la preservación y cuidado del arte y patrimonio cultural implica asegurar su integridad y disponibilidad a las generaciones venideras. |
| Producto cultural | Los bienes y servicios que poseen un valor simbólico y guardan relación con las artes, la cultura y la identidad de una comunidad incluyen películas, libros, música y obras de arte (Hesmondhalgh, 2002). |
| Progreso social | El progreso hacia una sociedad más justa, inclusiva y equitativa implica la mejora de las condiciones de vida, la educación y la participación cultural, como señala Sen (1999). |
| Recurso cultural | Según Throsby (2001), existen elementos tangibles e intangibles dentro de una cultura que poseen la capacidad de generar valor económico, social y cultural. Estos elementos incluyen el patrimonio, las tradiciones y el conocimiento. |
| Sector cultural | Conjunto de actividades económicas relacionadas con la creación, producción, distribución y consumo de bienes y servicios culturales (UNESCO, 2009). |
| Tecnología financiera |
Las innovaciones tecnológicas en los servicios financieros han demostrado ser eficaces para mejorar la eficiencia, accesibilidad y seguridad de las transacciones y servicios financieros, como señalan Arner et al., (2016). El fenómeno de la financiación colectiva se entrelaza con la cadena de producción del sector cultural y con la tecnología financiera alternativa como un fenómeno global que se lleva a cabo en línea para financiar actividades culturales y creativas. |
| Cultural-creative crowdfunding (CCCF) |
La micro financiación cultural-creativa (CCCF, por sus siglas en inglés). |
Nota. Las fuentes de información utilizadas en este documento se obtuvieron mediante búsquedas en bases de datos académicas, revistas especializadas y libros de referencia.
Fuente: Elaboración propia
En base a los hallazgos se construyeron preguntas específicas de manera deductiva, permitiendo responder al objetivo general de la investigación: comprender las condiciones culturales y académicas necesarias para legitimar el emprendimiento cultural como un campo de actividad en las universidades iberoamericanas, identificando nuevos formatos de financiamiento digital, como la micro financiación cultural y creativa (Cultural-creative crowdfunding, por sus siglas en inglés: CCCF) y evaluando su potencial como una alternativa viable para los artistas formados desde el aula universitaria contemporánea. Utilizando el instrumento siguiente:
(1)¿Qué es el emprendimiento cultural?; (2)¿Cuál es la diferencia entre emprendimiento cultural y creación artística?; (3)¿Qué papel juega la universidad en el desarrollo de emprendimientos culturales?; (4)¿Cómo se mide el éxito de los emprendimientos apoyados por la universidad?; (5)¿Qué tipo de capacitaciones se ofrecen a los emprendedores en las universidades?; (6)¿Cuáles son las razones que se mencionan para considerar que la gestión y el emprendimiento cultural son una necesidad y no solo una posibilidad?; (7)¿Cuáles son las razones que se mencionan para considerar que la gestión y el emprendimiento cultural son una necesidad y no solo una posibilidad?; (8)¿Qué ejemplos de éxito hay en el emprendimiento cultural apoyado por universidades?; (9)¿Qué ejemplos de éxito hay en el emprendimiento cultural apoyado por universidades?; (10)¿Por qué el emprendimiento cultural es una opción para el artista universitario?
Se tabularon las respuestas en base a los contenidos discursivos de los materiales audiovisuales consultados (Ver Tabla 2), permitiendo tener un panorama completo del contexto.
Tabla 2 Materiales audiovisuales en el contexto universitario en Iberoamérica
| Autor | Título | Tiempo |
|---|---|---|
| La Universidad en Internet (2020) | La gestión y el emprendimiento cultural: una profesión con perspectiva de futuro | 54:36 |
| Universidad Jorge Tadeo Lozano (2024) | Emprendimiento cultural: ¿Qué es y cómo iniciarlo? | 49:39 |
| Asignatura Emprendedores Universitarios. (2020) | Conversatorio: Potenciando emprendimientos culturales en la región | 1:28:17 |
| MuseoITM (2020) | Emprendimiento cultural y creación artística en un nuevo contexto | 1:04:02 |
Nota. Las fuentes de información utilizadas en este documento se obtuvieron mediante consultas de formatos audiovisuales de acceso abierto, provenientes de lineamientos de comunicación pública de la ciencia en universidades iberoamericanas.
Fuente: Elaboración propia
Resultados y discusión
Industrias culturales y creativas (ICC)
Según la Organización de las Naciones Unidas para la Educación, la Ciencia y la Cultura (UNESCO), las industrias culturales se definen como aquellas que integran la creación, producción y comercialización de contenidos de carácter intangible y cultural, involucradas en la venta de bienes y servicios protegidos por derechos de autor (2024, p11). En la actualidad, se están explorando nuevas estrategias que aprovechan los entornos digitales para la performatividad del emprendimiento cultural (Gehman y Soublière, 2017, Ojoma, 2022).
Para Throsby (2012) las ICC representan una distinción entre lo cultural y lo creativo, donde las industrias creativas desarrollan productos que requieren un nivel significativo de creatividad en su elaboración, sin necesariamente cumplir con otros criterios que las clasifiquen como culturales. Estos otros criterios hacen referencia al valor simbólico y cultural que transmiten los productos culturales. Con base a Gehman y Soublière (2017), estos clasifican a los productos culturales desde sus fundamentos en la sociología, identificado como la creación de cultura, ya sea en el ámbito de la alta cultura (DiMaggio, 1982; Johnson, 2007) o de la cultura popular (Acheson, Maule y Filleul, 1996; Peterson y Berger, 1971; Scott, 2012).
En Iberoamérica, el espíritu emprendedor se ha vuelto un criterio fundamental para la obtención de apoyo financiero en el desarrollo de productos culturales (Rentschler 2002; Van der Ploeg 2005; De Jong 2009; Throsby 2010; Oakley 2014). La promoción del espíritu emprendedor en las instituciones culturales busca fomentar la eficiencia financiera de las organizaciones y aumentar el impacto económico de las artes en la sociedad. Estos dos efectos de la política cultural suelen ser englobados en el concepto de "espíritu emprendedor cultural" o "espíritu emprendedor artístico" en el ámbito de los emprendimientos culturales (De acuerdo a las industrias y subcampos creativos y culturales, ver Tabla 3). En la literatura académica, las definiciones de emprendimiento cultural presentan una amplia variedad. En algunas ocasiones, los autores hacen referencia a comportamientos específicos, mientras que en otros casos los criterios son más abstractos. Algunas definiciones se centran en un área de actividad particular, mientras que en otros casos se enfoca en los resultados, cognitivos o la estructura organizacional.
Tabla 3 Industrias culturales y creativas (ICC), de acuerdo a los subcampos creativos y culturales
| Industrias | Subcampos creativos y culturales |
|---|---|
| Actividades Patrimoniales y Turísticas | Lugares históricos, Zonas arqueologías, Reservas naturales protegidas, Museos, Actividades turísticas. |
| Artes escénicas | Drama, Música en vivo, Baile, Festivales, Fiestas regionales y ferias. |
| Artes Visuales y Artesanías | Bellas artes, Fotografía, Ilustración, Dibujo, Artesanía. |
| Diseño y Servicios Creativos | Arquitectura, Moda, Diseño gráfico, Diseño de interiores, Publicidad, Marketing. |
| Herencia cultural intangible | Eventos festivos, Rituales religioso y prácticas sociales, Tradiciones orales, Conocimientos, habilidades y artesanía tradicional, Tradiciones culinarias y gastronomía. |
| Literatura y Prensa | Libros, Periódicos, Revistas, Librerías y Ferias de libros. |
| Medios Audiovisuales e Interactivos | Cine, Televisión y Radio, Streaming, Podcast, videojuegos. |
Nota. De acuerdo con UNESCO y The World Bank (2021).
Fuente: Elaboración propia
Emprendimiento cultural y economía
¿Qué es el emprendimiento cultural?
Uno de los pioneros en la teoría y la investigación del emprendimiento cultural, Giep Hagoort (2008), también define el término en cinco aspectos, siendo estos la visión cultural, nuevos productos o grupos objetivo, resultados financieros, comunicación eficaz y capacidades de gestión (Hagoort y Kooyman 2011, p. 94). Por último, Klamer (2011) define otros cinco rasgos de carácter del emprendedor cultural: Estar atento a las oportunidades, ser creativo tanto artísticamente como en la organización y la gestión, ser apasionado por el contenido artístico por encima de todo lo demás, ser persuasivo tanto con los artistas como con los financieros, y ser prudente, valiente y optimista. Además Chang y Wyszomirski (2015) diseñaron una taxonomía basada en un análisis de artículos para identificar los rasgos de carácter personal del emprendedor cultural a través de objetivos, estrategias, tácticas y contexto.
Después Rivetti y Migliaccio (2018) realizaron un seguimiento del metaanálisis de Chang y Wyszomirski (2015) para el período 1992-2016. Llegaron a tres temas principales: la relación entre la cultura y los negocios, las similitudes entre el artista y el empresario, y el empresario artístico idealizado. La mayoría de los demás estudios sobre emprendimiento cultural indican criterios en línea con los mencionados anteriormente, centrándose en las actitudes y estrategias de los emprendedores culturales y los valores en los que se basan. Además de lo anterior, Kolsteeg (2013) aborda el emprendimiento cultural a través de la lente de los intereses. Destaca que los emprendedores culturales buscan un equilibrio entre valores e intereses. En su artículo, distingue dos campos de tensión: uno entre la aceptación y la aversión al riesgo y otro entre la perspectiva organizacional y la perspectiva social. La combinación de estos cuatro le lleva a concluir que hay cuatro posiciones posibles para un emprendedor cultural, que define como interés público (cuidado de la infraestructura social), desarrollo e innovación (aceptación del riesgo), sostenibilidad organizacional (aversión al riesgo) e intereses organizacionales/privados (posicionamiento creativo).
Los emprendedores culturales, afirma, son tan autónomos como los emprendedores “comunes”, pero añaden una interpretación específica, que ella describe como moralista, al igual que su creatividad como emprendedor tiene un significado diferente, y el impacto que un emprendedor cultural busca es idealista, en lugar de comercial por naturaleza (Halberstadt 2017, 33). Esta breve descripción es indicativa de la literatura sobre emprendimiento cultural.
Con base en Klamer (2011) define una lista de cualidades de un buen emprendedor cultural. Además, una de las características también mencionadas de los emprendedores culturales en el siglo XXI es que generalmente operan en red. Esto hace que su relación con los demás, y especialmente su autorrepresentación ante los demás, sea una característica esencial de quiénes son (Lange 2017). Ahora utilizaremos esta perspectiva para reunir los diferentes criterios y definiciones descritos anteriormente en un todo coherente. Preece (2011) construyó una "cadena de valor" para las artes escénicas, indicando la importancia de terceros como el gobierno, los patrocinadores y la audiencia, así como el personal. Soublière y Lockwood (2018) distinguen dos "interfaces" en las que se produce el emprendimiento cultural: la interfaz actor-audiencia y la interfaz actor-actor.
El concepto de emprendimiento cultural en sí mismo es performativo, como lo demuestra su movilización en el discurso a través de diferentes perspectivas, Por ejemplo, Gehman y Soublière (2017) presentan las variedades del emprendimiento cultural hasta la tercera ola (Ver Tabla 4), en nuestra propuesta incorporamos la cuarta perspectiva abordando la transformación digital a través de la cultura de lo digital.
Tabla 4 Variedades de emprendimiento cultural
| Perspectivas | EC 01 | EC 02 | EC 03 | EC 04 |
|---|---|---|---|---|
| Eslogan / Definición | Creando cultura “la realización de una combinación novedosa que da como resultado algo nuevo y apreciado en la esfera social” (Swedberg, 2006, p. 260) | Desplegando cultura “el proceso de narración que media entre las existencias de recursos empresariales y la posterior adquisición de capital y carácter/energía” (Lounsbury y Glynn, 2001, p. 545) | Creación cultural “la cultura es un ‘código’ compuesto por múltiples significados entrelazados que los consumidores, artistas, marcas, diseñadores y artesanos interpretan y reinterpretan” | Cultura líquida “un proceso de intercambio entre actores sociales, agencias de intermediación y artefactos culturales” |
| Concepto de cultura | el resultado del proceso de élites urbanas creando un sistema institucional (DiMaggio, 1982) | conjunto flexible de herramientas culturales (Lounsbury y Glynn, 2001) | actores movilizan significados y narrativas culturales | reinterpretación continua en plataformas digitales |
| Concepto de emprendimiento | creación de formas organizativas y producción cultural | atraer recursos mediante significados culturales | crear valor simbólico, historias, narrativas | emprendimiento cultural mediado por tecnología |
| Actores clave | capitalistas culturales | fundadores y nuevas empresas | historiadores y storytellers | plataformas, fans, creativos, prosumidores |
| Mecanismos clave | clasificación y encuadre | historia organizacional e identidad | narrativa visual y reinterpretación | algoritmos, viralidad, transmedia |
| Fuentes | Acheson et al., 1996; DiMaggio, 1982; Johnson, 2007; Jones et al., 2016; Oakley, 2014; Peterson & Berger, 1971; Scott, 2012; Swedberg, 2006 | Aldrich & Fiol, 1994; Lounsbury & Glynn, 2001; Martens et al., 2007; Navis & Glynn, 2010; O’Connor, 2002; Rao, 1994; Swidler, 1986; Zott et al., 2013 | Dalpiaz et al., 2016; Gehman & Grimes, 2017; Navis & Glynn, 2010; Rindova et al., 2009; Smith, 2011; Khaire, 2016; Massa et al., 2016; Wry et al., 2011 | Castells, 2010; Jenkins, 2006; Arsel & Bean, 2013; Hartley, 2011; Burgess & Green, 2018; Flew, 2012; Riles, 2018 |
Nota. Las fuentes de información utilizadas en esta tabla se obtuvieron mediante: Gehman y Soublière (2017), se anexa la cuarta perspectiva a través de consultas en artículos científicos en repositorios.
Fuente: Elaboración propia
El emprendimiento cultural se define como la creación y gestión de proyectos que buscan generar valor cultural y económico a través de la producción, difusión y comercialización de bienes y servicios culturales. Este tipo de emprendimiento combina la creatividad artística con la capacidad de gestión y administración, permitiendo a los artistas y creadores desarrollar sus ideas en un contexto viable y sostenible.
Algunos aspectos clave del emprendimiento cultural incluyen: Innovación: Fomenta la creación de nuevas formas de expresión artística y cultural, adaptándose a las demandas del mercado y del público. Colaboración: Promueve el trabajo en red entre artistas, gestores culturales y comunidades, fortaleciendo el sector cultural en su conjunto. Sostenibilidad: Busca modelos de negocio que permitan la viabilidad a largo plazo de los proyectos culturales, asegurando su continuidad y crecimiento. Impacto social: Contribuye al desarrollo social y cultural de las comunidades, generando empleo y promoviendo la diversidad cultural.
Visión geográfica del financiamiento del emprendimiento cultural
La relación entre países de Iberoamérica es una conexión de larga data, influenciada por el legado colonial y los continuos movimientos migratorios. Se destaca un intenso intercambio simbólico y comercial que abarca diversas manifestaciones artísticas, culturales y patrimoniales, así como la creatividad en general (Bonet et al., 2019; Rodríguez Morat´o & Zamorano, 2019). Ambas regiones mantienen tradiciones de financiamiento público para la cultura, siguiendo modelos de política cultural similares y participando en la diplomacia cultural y la cooperación para el desarrollo (Luzardo et al., 2023; 2024). América Latina refleja dinámicamente lo que ocurre en el hemisferio norte, tanto en Europa como en los Estados Unidos, caracterizado por inconsistencias e inestabilidades (Miller & Yúdice, 2002; Rodríguez Morat´o & Zamorano, 2019). A pesar de ello, debido a la relación histórica y al fortalecimiento de la diplomacia cultural, Europa ejerce una influencia significativa (aunque discutible), sentando las bases para los paradigmas de la política cultural y los procesos de institucionalización. En América Latina, la financiación colectiva se combina con una operación intelectualmente orientada (Bonet et al., 2019; Canclini, 2001). Los mecanismos de política cultural en la región permiten la participación del sector privado y el emprendimiento cultural en la financiación cultural, principalmente a través de incentivos fiscales, en mayor medida que en Europa (Rodríguez Morat´o & Zamorano, 2019; Rubim, 2017). A menudo, La micro financiación cultural-creativa (Cultural-creative crowdfunding, por sus siglas en inglés: CCCF) se perciben como un apoyo adicional para proyectos contingentes (Lazzaro y Noonan, 2021), un mecenazgo colectivo contemporáneo (Swords, 2017) e incluso un mecanismo de co-creación (Rykkja y Hauge, 2021), así como de movilización colectiva de base (Dalla Chiesa, 2020).
¿Cuáles son los modelos de emprendimiento cultural?
En el ámbito del emprendimiento cultural, se identifican tres tipos de modelos basados en los usuarios. El primero de ellos es el modelo del "Artista como emprendedor cultural", el cual se enfoca en el artista que busca desarrollar una carrera artística, dando prioridad a su autonomía creativa por encima de la obtención de beneficios económicos. En muchas ocasiones, estos artistas realizan trabajos adicionales remunerados para poder mantenerse. Se ha observado que estudiantes universitarios de áreas relacionadas con ciencias económico-administrativas están involucrados en emprendimientos culturales, tales como artesanos que trabajan con diversos materiales como el crochet, grupos musicales, ilustradores, fotógrafos, entre otros. El emprendedor cultural se distingue del artista, ya que implica la gestión autónoma de proyectos culturales. Este tipo de emprendedor busca la rentabilidad de sus proyectos artísticos y desempeña un papel de intermediario entre la creación artística y las necesidades culturales. Por otro lado, el trabajador precarizado del sector creativo hace referencia a aquellos individuos que laboran en el ámbito cultural pero experimentan inestabilidad en su empleo. Su emprendimiento surge como una alternativa ante la dificultad de establecer relaciones laborales estables con entidades culturales.
¿Cuáles son las razones que se mencionan para considerar que la gestión y el emprendimiento cultural son una necesidad y no solo una posibilidad?
La gestión y el emprendimiento cultural se consideran necesarios por diversas razones fundamentales. La creación artística desempeña un papel crucial en la comunicación entre individuos y en la evolución de las civilizaciones, contribuyendo al acervo de conocimiento colectivo. Además, facilita la corrección de errores del pasado, abre nuevas vías hacia el futuro y ayuda a comprender el presente. A pesar de las adversidades, como el cierre de teatros y museos, las actividades artísticas y la gestión cultural persisten, demostrando su naturaleza inquebrantable. Durante la pandemia de COVID-19, las artes se posicionaron como disciplinas de apoyo para la sociedad. La participación en las artes promueve valores y contribuye al desarrollo educativo, generando oportunidades económicas. La cultura no solo aporta valor artístico, sino que también impulsa oportunidades económicas y comerciales, beneficiando a diversos sectores y creando una demanda en aumento. La creciente valoración de lo cultural y el incremento en el consumo cultural resaltan la necesidad de una gestión cultural efectiva para satisfacer esta demanda. Estas razones resaltan la relevancia de la gestión y emprendimiento cultural como aspectos fundamentales en la sociedad contemporánea.
¿Qué papel juegan las instituciones en la promoción de la cultura?
Las instituciones desempeñan un papel fundamental en la promoción de la cultura, destacándose en aspectos clave como la inversión y el patrocinio. El mecenazgo y patrocinio por parte de instituciones culturales y no culturales son esenciales para el desarrollo y sostenibilidad de las artes, además del consumo del público. Es crucial que las instituciones muestren un compromiso auténtico hacia la cultura, proporcionando recursos y apoyo a iniciativas culturales para abrir nuevas vías y oportunidades. Los gestores culturales, respaldados por las instituciones, desempeñan un papel vital en los procesos de gestión y dirección de proyectos culturales, asegurando su alineación con necesidades y contextos específicos. Las instituciones tienen la responsabilidad de salvaguardar y fomentar la cultura local, garantizando el reconocimiento y la valoración de las expresiones culturales autóctonas. Para facilitar la comercialización de estas manifestaciones, es fundamental implementar acciones que promuevan una gestión adecuada. De esta manera, las instituciones colaboran en la promoción económica de los proyectos culturales.
¿Qué papel juega la Universidad en el desarrollo de emprendimientos culturales?
Según los resultados obtenidos en las narrativas del video, se presenta un caso relevante: la Universidad Nacional del Litoral (UNL) juega un papel fundamental en el fomento de emprendimientos culturales a través de su incubadora denominada "Expresiva". Esta incubadora se enfoca en respaldar a emprendedores culturales a través de diversas iniciativas y recursos. Entre los aspectos destacados de su contribución se encuentra la creación de una Red de Apoyo, en la cual la UNL colabora con el municipio para establecer una red de aliados estratégicos que promueve la colaboración interdisciplinaria y la visibilidad de los emprendimientos culturales. La incubadora ofrece servicios de capacitación y asistencia técnica, que incluyen formación, ayuda en el registro de marcas y patentes, así como apoyo en la elaboración de solicitudes de financiamiento. Además, organiza espacios de comercialización como ferias y eventos, como la Feria de la Disenia, donde los emprendedores pueden mostrar y vender sus productos, generando importantes ingresos. Asimismo, promueve la vinculación académica al permitir la participación de estudiantes de la UNL en proyectos reales relacionados con el emprendimiento cultural, brindándoles la oportunidad de adquirir conocimientos y ofrecer soluciones a los emprendedores. La incubadora se enfoca en diversas áreas de emprendimiento cultural, tales como diseño, artes, audiovisuales y turismo, adaptándose a las necesidades específicas de cada sector.
¿Cómo se mide el éxito de los emprendimientos apoyados por la Universidad?
El éxito de los emprendimientos apoyados por la Universidad Nacional del Litoral (UNL), nos permite identificar como se mide el valor público (además puede ver a Moore, 2003, para identificar estándares como se muestra en la Tabla 5) a través de varios indicadores y procesos que reflejan su desarrollo y sostenibilidad. Algunos de los aspectos clave incluyen: Capacitación y Formación brindada por las universidades, donde los emprendedores participan en un ciclo de capacitaciones que les permite desarrollar un plan de negocio y adquirir habilidades necesarias para la gestión empresarial. Además la asistencia técnica de los centros culturales universitarios permite brindar apoyo personalizado a los emprendedores, ayudándoles a resolver problemas específicos y a formular postulaciones a financiamientos. Se asume la responsabilidad de generar una red de contacto, como el caso de la UNL facilita la creación de redes entre emprendedores y otros sectores, lo que potencia las oportunidades de colaboración y visibilidad. Los espacios de divulgación artística como Ferias y Eventos, permite que los emprendimientos tienen la oportunidad de exhibir sus productos en ferias, como la Feria de la Disenia, lo que les permite generar ingresos y probar su propuesta en el mercado.
Tabla 5 Estándares para medir el valor público en los emprendimientos culturales
| Ampliar el apoyo y la autorización | Creación de capacidad operativa | Creando valor público |
|---|---|---|
| Relaciones con los financiadores y diversificación Roles y relaciones con los voluntarios Visibilidad, legitimidad ante el público en general Relaciones con los reguladores gubernamentales Reputación ante los medios de comunicación Credibilidad ante los actores de la sociedad civil | Resultados organizacionales Productividad y eficiencia Integridad financiera Moral, capacidad y desarrollo del personal Moral, capacidad y desarrollo de los socios Aprendizaje e innovación organizacional | Visión y misión organizacionales Objetivos estratégicos Vínculos entre objetivos, actividades, productos y resultados Gama de resultados Actividades y productos que crean resultados |
Nota. Identificado en la lectura de Moore (2003).
Fuente: Elaboración propia
Se busca generar resultados Económicos, desde una perspectiva circular, esta evalúa el crecimiento en ventas y la capacidad de los emprendimientos para sostenerse económicamente a largo plazo. Cabe señalar que la Internacionalización, no solo brinda oportunidades para la vinculación, desde ella se mide la capacidad de los emprendedores para acceder a mercados internacionales, lo que incluye su participación en eventos como la Barcelona Design Week. Estos indicadores permiten a la universidad y a los emprendedores evaluar el impacto de la incubadora "Expresiva" en el desarrollo de sus iniciativas culturales.
¿Qué tipo de capacitaciones se ofrecen a los emprendedores en las universidades?
La incubadora "Expresiva" de la Universidad Nacional del Litoral (UNL) ofrece diversas capacitaciones dirigidas a emprendedores culturales con el objetivo de fortalecer sus habilidades y proyectos. Entre las capacitaciones identificadas se encuentran el desarrollo de Planes de Negocio, que proporciona formación para la creación y estructuración de un plan adaptado a las necesidades y metas de los emprendedores. Asimismo, la Asistencia Técnica brinda apoyo en aspectos como el registro de marcas, la patentación y la elaboración de solicitudes de financiamiento. Es importante destacar que la formación en Internacionalización es fundamental. En el caso de la Universidad Nacional de La Plata, se llevan a cabo talleres y clínicas que tratan sobre la exportación de productos y el acceso a mercados internacionales. Esto posibilita la realización de trabajos prácticos, los cuales se basan en las capacitaciones y permiten a los emprendedores aplicar los conocimientos adquiridos a sus proyectos, favoreciendo así un aprendizaje más efectivo.
El fomento a la co-creación promueve la colaboración entre emprendedores con el fin de facilitar el intercambio de conocimientos y recursos, fortaleciendo así sus proyectos. Estas capacitaciones forman parte de un enfoque integral que tiene como objetivo no solo instruir a los emprendedores, sino también crear un ecosistema de apoyo que les permita prosperar en el ámbito cultural.
¿Qué ejemplos de éxito hay en el emprendimiento cultural apoyado por universidades?
Las universidades han respaldado diversos casos exitosos de emprendimiento cultural que ilustran su capacidad para promover la creatividad y la innovación en el ámbito cultural. Uno de estos ejemplos es el Proyecto Carmen, el cual se enfoca en la producción y difusión de obras artísticas elaboradas por mujeres. Esta iniciativa ha aprovechado la colaboración entre estudiantes y expertos, brindando a las participantes la oportunidad de ampliar sus contactos y competencias. A través de la Universidad de Antioquia, se han implementado iniciativas en la Red de Museos de Antioquia que posibilitan la participación de los estudiantes en la gestión cultural y museográfica, ofreciéndoles experiencia práctica en el ámbito correspondiente. Algunas universidades disponen de programas de incubación cultural que brindan espacios y recursos para que los estudiantes desarrollen sus proyectos culturales, facilitando el acceso a financiamiento y asesoramiento en gestión. Asimismo, se han establecido colaboraciones interuniversitarias con el propósito de compartir recursos y conocimientos entre distintas instituciones educativas, lo que ha propiciado la creación de proyectos culturales más sólidos y perdurables. Estos ejemplos ilustran cómo el respaldo institucional puede resultar determinante para el éxito de las iniciativas culturales, proporcionando no solo recursos, sino también un entorno colaborativo que estimula la innovación.
¿Por qué el emprendimiento cultural es una opción para el artista universitario?
El emprendimiento cultural se ha convertido en una alternativa valiosa para los artistas de hoy por varias razones, genera autonomía creativa, permitiendo a los universitarios artistas tener control sobre su trabajo y su proceso creativo, evitando depender de instituciones o intermediarios. Se genera una diversificación de ingresos, donde los universitarios artistas pueden explorar múltiples fuentes de ingresos, como la venta de obras, talleres, y colaboraciones, lo que les ayuda a estabilizar su situación financiera. Se genera una adaptación a nuevas realidades, debido al mundo globalizado donde las dinámicas culturales están cambiando rápidamente, el emprendimiento les permite adaptarse y responder a las demandas del mercado. Cabe destacar que las redes de colaboración fomentan la creación de redes entre artistas, lo que puede resultar en proyectos conjuntos y un apoyo mutuo en un entorno competitivo.
Se debe generar un amplio desarrollo de habilidades, los universitarios artistas se ven obligados a adquirir habilidades en gestión, marketing y comunicación, lo que les permite no solo crear, sino también gestionar y promocionar su trabajo de manera efectiva. La propuesta de lectura de Kuhlke et al., (2015), aborda la integración de marco curricular debido a la relación con la integración de conocimientos de humanidades y administración de empresas, y se ha demostrado que esto ha sido exitoso en dotar a los nuevos administradores con las habilidades adecuadas para enfrentar los desafíos de la idoneidad organizacional y cultural.
Sin embargo, lo que parece faltar todavía en la formación académica existente es la preparación de los gestores culturales con las habilidades sociales específicas necesarias en la era digital: las tecnologías digitales y las redes sociales, de hecho, todavía se mantienen al margen de la mayoría de los currículos académicos cuando, en cambio, son fundamentales para construir un conjunto integrado de habilidades. La capacidad profesional para garantizar la eficiencia administrativa, la excelencia cultural y el impacto social por igual es crucial para el cumplimiento de las expectativas políticas, y esto no se puede lograr hoy en día sin un conjunto completo de habilidades digitales y de medios sociales. Por lo tanto se asume como la cuarta perspectiva del emprendimiento cultural.
¿Cuál es la diferencia entre emprendimiento cultural y creación artística?
La distinción entre emprendimiento cultural y creación artística reside en sus enfoques y metas respectivas. La creación artística se concentra en el proceso creativo y la expresión personal del artista, mientras que el emprendimiento cultural se dedica a la gestión, comercialización y sostenibilidad de proyectos culturales.
La creación artística y el emprendimiento cultural son dos campos con objetivos distintos. La creación artística busca transmitir emociones, ideas y experiencias a través de obras, mientras que el emprendimiento cultural tiene como finalidad generar un impacto económico y social, así como asegurar la viabilidad de proyectos a largo plazo. En la creación artística, el artista es el protagonista principal, mientras que en el emprendimiento cultural se requiere un enfoque más colaborativo, donde el artista desempeña roles adicionales como gestor, administrador y comunicador. En cuanto a los recursos necesarios, en la creación artística estos pueden depender de la inspiración y la creatividad, mientras que en el emprendimiento cultural se requiere identificar y gestionar recursos, obtener financiamiento y establecer redes de apoyo.

Figura 3 Modelo de aplicación de la gestión cultural universitaria para el fortalecimiento de la cultura emprendedora en etapas tempranas
El modelo conceptual de aplicación de la gestión cultural universitaria para fortalecer la cultura emprendedora en etapas tempranas se basa en el reconocimiento de las motivaciones personales de los creadores universitarios. En este sentido, es fundamental identificar las fuentes de inspiración para el emprendimiento cultural, las cuales se sustentan en el autoconocimiento y el manejo de las emociones de los artistas universitarios. Este enfoque permite, además, caracterizar las poblaciones en las que se desarrolla el espíritu emprendedor y la creatividad, facilitando la creación de programas específicos para la promoción del emprendimiento cultural, especialmente enfocados en la micro y pequeña empresa.
Asimismo, la renovación de los modelos educativos en las universidades (Oyarzún et al., 2020), junto con el uso de pedagogías activas que fomentan prácticas metodológicas flexibles, tales como el “action learning” y el enfoque Competency Based, Economies through, Formation of Entrepreneurs (Salinas, 2014), resulta clave para fortalecer las características emprendedoras de los estudiantes. Este enfoque educativo facilita la generación de soluciones que responden a problemáticas o demandas sociales a través de la creación de productos culturales, promoviendo la generación de riqueza mediante la financiación cultural-creativa (Cultural Creative Crowdfunding, CCCF por sus siglas en inglés).
En relación con los procesos de legitimación de las prácticas y los recursos culturales, estos deben alinearse con las clasificaciones y tipologías de las industrias culturales y creativas (UNESCO y The World Bank, 2021). De esta manera, se preserva la cultura popular al mismo tiempo que se democratiza el acceso a la alta cultura (Williams, 1983), promoviendo una mayor inclusión y diversidad en el ámbito cultural.
Conclusiones
Para asegurar trayectorias académicas exitosas en las universidades iberoamericanas, es fundamental implementar modelos curriculares flexibles que permitan a los estudiantes explorar diversas experiencias académicas y, al mismo tiempo, conectar sus intereses particulares con la profesionalización en sus disciplinas. En este contexto, la orientación vocacional surge como una herramienta clave para guiar a los estudiantes en la elección de carrera, facilitando la identificación de convergencias que favorezcan el desarrollo de la economía creativa y cultural. Concordamos con las posturas de libertad y autonomía creativa en iberoamérica para los artistas universitarios, así como para los profesionales en gestión cultural, incluir pedagogías que favorezcan los procesos de impulso al emprendimientos cultural a través de las escuelas de negocios y facultades de ciencias económico-administrativas.
El emprendimiento cultural se presenta como una propuesta política, económica y social que busca fortalecer la memoria histórica de los países iberoamericanos, esta noción que responde a la protección de lo intangible, busca incentivar la participación de las políticas culturales mediante el financiamiento de proyectos para prácticas culturales y artísticas de los estudiantes universitarios. Además, crear oportunidades de extensión universitaria mediante procesos de participación del talento humano desde formatos de remuneración, promoviendo una oferta cultural que fomente la movilidad internacional y los valores universitarios. En este sentido, se identifico una baja participación de los centros culturales universitarios y los espacios de extensión en las redes iberoaméricanas de políticas culturales nacionales e internacionales, espacio idoneo para la vinculación y obtención de beneficios culturales para la comunidad universitaria.
Las escuelas de negocios y facultades de ciencias económico-administrativas iberoamericanas pueden aprovechar los modelos pedagógicos basados en el arte (ver: Jiménez-León, 2024). Un ejemplo de ello es la investigación basada en el arte, un método que fomenta la participación de emprendedores culturales con una sólida formación en ciencias económico-administrativas. Esto destaca la importancia del conocimiento en administración, contaduría, economía y mercadotecnia como base para la gestión cultural y la integración en el mercado global.
El emprendimiento cultural abre nuevas oportunidades para la gestión de instituciones y organizaciones dentro de las industrias culturales y creativas, como museos y asociaciones, las cuales pueden colaborar mediante la filantropía, generando beneficios fiscales y legitimación social desde una perspectiva ética. Sin embargo, los estudiantes de disciplinas humanísticas, como las bellas artes, enfrentan desventajas sociales debido a la subvaloración pública de su conocimiento en comparación con otras áreas. Por ello, es necesaria una nueva visión pedagógica que fomente la bidireccionalidad y complementariedad con disciplinas científicas, centrada en la didáctica de contenidos curriculares desde un enfoque multidisciplinar y transdisciplinar. Como menciona Díaz-Conty-Colunga (2019), “Un economista no pretende definir qué es arte”, sino que lo analiza en términos de bien cultural para entender su comportamiento e importancia social.
Es esencial reconocer que las habilidades artísticas representan un núcleo especial de la humanidad, ya que a través del espíritu creador se generan bienes intangibles que fortalecen la memoria histórica, los valores comunitarios y la expresión estética. Ante esto, surgen preguntas clave: ¿Cómo se valora la disciplina de las bellas artes? ¿Cuál es su legitimación disciplinar? ¿Cuáles son los mecanismos de responsabilidad en la gestión del talento humano vinculado con las comunidades artísticas y culturales dentro de las universidades?
En la gestión universitaria, es crucial comprender al público estudiantil, descubrir talentos y atraer nuevas audiencias, apoyando sus perfiles a través de programas de financiamiento. Además, se deben valorar las participaciones culturales de los estudiantes, donde sus creaciones y acciones, tanto tangibles como intangibles, emerjan como productos de la economía creativa y sean valorados y remunerados adecuadamente, más allá de los modelos tradicionales de retribución o responsabilidad social universitaria. Para ello, se proponen plataformas digitales de microfinanciación como apoyo para los estudiantes.
Asimismo, las comunidades locales, empresarios y asociaciones culturales independientes con estructuras de gestión ligeras representan un nicho de oportunidad para las universidades iberoamericanas. Estas pueden colaborar en la creación de productos educativos, como diplomados, talleres y congresos que fortalezcan las habilidades en ciencias económico-administrativas de las comunidades artísticas y culturales.
Este movimiento de emprendimiento creativo, conocido como emprendimiento cultural, tiene el potencial de crear múltiples oportunidades para los países iberoamericanos, en alianza con las universidades. Para lograrlo, se requiere el compromiso del cuerpo docente, promoviendo perspectivas multidisciplinarias en los valores pedagógicos, disciplinares y sociales, que impulsen la formación de profesionales capacitados para el sector cultural y creativo. Las habilidades clave incluyen creatividad para la solución de problemas, destrezas manuales y tecnológicas, habilidades motrices delicadas y sensibilidad hacia las manifestaciones artísticas y culturales.
Finalmente, la investigación educativa debe priorizar, a través de la investigación-acción, la identificación de casos de éxito, modelos aplicados y herramientas de medición. También es fundamental identificar comunidades creativas que promuevan un cambio pedagógico basado en la interrelación entre arte y ciencia. Promover la movilidad académica y el intercambio internacional en prácticas pedagógicas aportará beneficios a los países iberoamericanos, al mismo tiempo que facilitará el debate continuo sobre el valor público, la capacidad operativa y el desarrollo humano en busca de mejores condiciones de vida.










text new page (beta)




