1- INTRODUCCIÓN
El sistema educativo escolar chileno, durante los últimos cuarenta años, ha implementado varias formas de gestión y administración, las cuales coexisten dentro de un mismo sistema educativo. Estas formas de administrar la educación en Chile se clasifican en: Sistema Particular Pagado, Sistema Particular con Subvención Estatal, Corporaciones de Educación y Educación Municipal (González, 2003).
Sumado a lo anterior, el año 2014 comienza a diseñarse un nuevo sistema para la educación pública; en este contexto, durante el año 2017, mediante la Ley N°21.040, el parlamento chileno da paso a la formación de la Nueva Educación Pública (NEP). De este modo, se inicia una forma de gestión y administración diferente para la educación pública chilena (Donoso-Díaz, 2021; Sanfuentes, et. al., 2021; Yeomans-Cabrera, 2022; Belleï et al. 2018). Es así como, este nuevo modelo de administración y gestión entra en funcionamiento el año 2018 mediante el decreto Ley 21.040 (Ministerio de Educación-MINEDUC, 2017), el cual busca dar respuesta a dos problemáticas:
En primer lugar, se tiene la crisis política-social, generada el año 2006, con la llamada “Revolución Pingüina”, movimiento estudiantil que, entre sus demandas más ambiciosas, está cambiar la Ley Orgánica Constitucional de Enseñanza (LOCE), la cual fija los pilares en la educación, y la desmunicipalización de la educación pública (Concha, 2011; Pinochet, 2007).
En segundo término, se presenta el problema de administración del sistema público educativo, reportándose dificultades en la gestión y administración educacional por parte de algunos municipios. En este sentido, en el año 2006, el “Consejo Presidencial para la Calidad de la Educación”, emite un informe el que concluye con: a) Las capacidades de gestión de los municipios están determinadas por sus características; b) existe desigualdad en la gestión educativa, tanto en el sector municipal, como en el subvencionado; c) existe una ausencia de responsable en la calidad educativa; d) falta de autonomía de las escuelas y dificultades financieras en los municipios (Consejo Asesor Presidencial para la Calidad de la Educación, 2006).
Complementariamente, se debe mencionar que la educación pública en su conjunto viene arrastrando problemas estructurales producto de cuatro factores: (i) la construcción de un sistema mixto que potencia la inversión y desarrollo del sector privado, (ii) el sistema de financiamiento Estatal, el cual otorga recursos por asistencia de estudiantes al establecimiento (subvención por estudiante), (iii) la institucionalización del lucro en los establecimientos subvencionados incluyendo aquellos con aportes del estado y (iv) la instalación de mecanismos que promueven incentivos y castigos a los docentes y establecimientos educativos (Villalobos & Quaresma, 2015).
Es así como, se inicia una disputa por matrículas entre el sector subvencionado y el público, siendo este último el principal afectado. Esto trajo consigo una disminución en el financiamiento para el sector público, mientras que el sector subvencionado aumentaba sus márgenes mediante los aportes del Estado vía subvención, como mecanismo de plusvalía.
En este escenario, podría afirmarse que el sistema público educativo entra en crisis estructural, impulsando la generación de cambios en la administración y gestión de la educación. En este contexto, los cambios más significativos son: la creación y promulgación de la Ley General de Educación, reemplazando a LOCE, la formación de la NEP, como también la aplicación de algunas restricciones al sector subvencionado. Una de las restricciones más importantes implementadas, fue la eliminación del copago, mecanismo de recaudación económica asumido por los padres y apoderados en beneficio de los establecimientos subvencionados. Esta forma de recaudar fondos se elimina en aquellos establecimientos que reciben aportes del Estado. Además, se aplican restricciones al financiamiento Estatal, limitando la subvención sólo a fundaciones y corporaciones sin fines de lucro, forzando a algunas escuelas y liceos del sector subvencionado a cambiar su razón social.
Por consiguiente, se establece la necesidad de reestructurar el sistema de educación pública, como medida que permita superar la crisis producida durante la administración municipal (Donoso-Díaz, 2021; Donoso-Díaz, et. al. 2019). En esta perspectiva, la creación de la NEP aspira a consolidarse como una institución pública especializada en la gestión educativa (Donoso-Díaz, 2021). Esta nueva estructura, la componen el MINEDUC, DEP (Dirección de Educación Pública), SLEP (Servicios Locales de Educación Pública) y los establecimientos educacionales (MINEDUC, 2017).
En líneas generales, NEP se propone descentralizar la gestión (aspecto considerado nuclear), mediante el desarrollo pedagógico en los territorios, entregando autonomía a los SLEP para la construcción de Planes Estratégicos Locales y Anuales pertinentes al contexto territorial.
Es necesario resaltar lo siguiente: el Plan Estratégico Local es un instrumento de gestión de los SLEP, el cual define la planificación educativa por seis años, orienta la elaboración de los PME de las escuelas, transformándose en la ruta de navegación para los SLEP y establecimientos educativos. Junto a esto, los SLEP tienen otro instrumento de planificación que delimita la gestión pedagógica de los territorios a corto plazo, el Plan Anual, el cual pasa a reemplazar los PADEM (Ley 19410), instrumentos utilizados por la administración municipal.
Para tales efectos, resulta fundamental que el personal que se desempeña en los SLEP, posea un manejo normativo adecuado, tenga competencias de tipo técnica-pedagógicas, conocimiento de la gestión pública y de las teorías organizacionales, las cuales permiten mejorar la efectividad y eficiencia en la gestión pública educativa (De la Garza, 2020).
En este mismo sentido, un enfoque organizacional de amplia utilización es la Teoría de Agencia o Enfoque Principal-Agente. Dicho brevemente, la Teoría de Agencia (en adelante TA) permite interpretar las relaciones contractuales que se dan entre los actores que hacen parte de la NEP, SLEP y las escuelas pertenecientes a la nueva estructura que reemplazarán la función municipal en el ámbito educativo.
Al respecto, los autores Daily, et al. (2003) mencionan que la TA es considerada una de las más antiguas en la literatura de administración y economía. De igual modo, posee un amplio desarrollo teórico y aplicabilidad (Panda & Leepsa, 2017; Wasserman, 2006).
La Teoría de Agencia surge en 1976 con los planteamientos de Jensen y Meckling y puede ser entendida básicamente, como el acuerdo que entre dos entes, principal y agente. En efecto, el principal es un ente propietario, contratante y minimizador de costos que solicita los servicios de un tercero para que trabaje en su organización, debido a que no puede supervisar el trabajo (Davis et al., 2021), siendo el agente el encargado de ejecutar esas labores designadas por parte del principal, que es quien lo contrata (Caro et al., 2016). Es decir, el principal es a nombre de quien se realizan una serie de actividades en el contexto económico, mientras tanto, el rol de agente corresponde a quien debe realizar labores en nombre de otro (Barona, 2010). En este mismo sentido, el principal confía responsabilidades al agente y espera que éste las lleve a cabo, según las instrucciones y lineamientos del primero (Davis et al., 2021).
Si los intereses del principal y agente están alineados (situación poco habitual), hay pocos problemas; en cambio, si los intereses se encuentran desalineados, suelen surgir inconvenientes, puesto que el agente se podría comportar de manera oportunista, primordialmente si sus intereses están en conflicto con el principal (Mitchell & Meacheam, 2011). Así mismo, si las preferencias de las partes contratantes son contradictorias y además existe asimetría de información, se puede generar incertidumbre sobre la ejecución del contrato (Urbanek, 2020).
En líneas generales, los intereses a menudo son difíciles de alinear, por lo que el principal se involucra en actividades de monitoreo (mecanismos alineadores), para asegurar que el agente esté actuando en su nombre (Davis, et. al, 2021). En esta línea de análisis, es posible emplear incentivos que ayuden a disminuir los intereses divergentes, empero lo indicado, debido a la información asimétrica, los esfuerzos pueden resultar poco útiles. De esta manera, en la TA los comportamientos oportunistas son usados para maximizar las funciones de utilidad tanto del agente como del principal (Ganga et al., 2015b; Pindyck & Rubinfeld, 2001).
A partir de lo anterior, la idea central de este trabajo es analizar los aspectos teóricos más relevantes de la TA, intentando la aplicación de sus principales conceptos a los SLEP y su relación con los individuos que ejercen funciones en establecimientos educativos pertenecientes al sistema público chileno. De esta forma, esta investigación busca identificar la figura del principal y agente, describir los mecanismos alineadores, tanto los de incentivos como los de control, existentes en la nueva estructura educativa. Para este fin, se realiza un análisis teórico-analítico de tipo documental, mediante la utilización de la técnica de investigación social denominada análisis de contenido; implicando la revisión de una serie de documentos normativos, leyes y artículos científicos.
Dentro de este marco, se busca generar un aporte al campo investigativo de los SLEP y la DEP, los cuales presentan poca exploración desde la investigación científica, por ser un objeto nuevo de estudio y llevar poco tiempo de implementación. Por tal razón, resultan relevantes los aportes que se puedan construir a nivel teórico y empírico aunando esfuerzos desde todos los campos disciplinares, con el fin de garantizar un correcto funcionamiento y éxito del nuevo sistema público educativo escolar chileno.
Se concluye que, la TA permite el análisis del sistema organizacional de los SLEP; además, facilita la detección del rol de “principal”, identificado en este análisis como el director ejecutivo de los SLEP y el “agente”, que corresponde a directores de establecimientos educativos del servicio. A partir de esto, se manifiesta que existe una relación contractual entre ambos entes que se expresa a través del Convenio de Desempeño. Por lo cual, la función del agente (directores de establecimientos), está regulada por mecanismos de control expresados en la Ley 21.040, no así los mecanismos de incentivo personal o profesional. Adicionalmente, existen mecanismos de incentivo en procuran una correcta gestión y toma de decisiones.
2.- FUNDAMENTO TEÓRICO
Descripción y estructura de los Servicios Locales
Los SLEP son un componente estratégico intermedio en la institucionalidad educativa. Se trata de una institucionalidad de carácter estatal, con estructuras especializadas, que promueven la descentralización, potenciando la identidad territorial; siendo el foco principal el fortalecimiento de la educación pública (Bellei at. al, 2018). Estos asumen la administración territorial de la educación en reemplazo a la función que realiza la municipalidad; por lo tanto, los SLEP están compuestos por: jardines infantiles, escuelas y liceos, que se encuentran bajo la supervisión de: la Dirección de Educación Pública (DEP) y el Ministerio de Educación (MINEDUC).
La Ley 21.040 (MINEDUC, 2017) establece la constitución de 70 SLEP a lo largo del país, los cuales deberán reemplazar la gestión y administración que vienen realizando hasta la fecha las municipalidades. En primera instancia, la creación de los SLEP está considerada para el período de 2018-2025. Sin embargo, este margen de tiempo fue modificado con una ampliación hasta el año 2028 mediante la Ley Miscelánea solicitada en el Boletín N° 15.153-04, como parte del Informe de la Comisión de Educación emitido al Congreso Nacional de la República.
En efecto, a la fecha se han constituido 11 de los 70 Servicios contemplados; junto a esto, se ha elaborado el primer informe de avance de instalación y funcionamiento de los SLEP, entregado a la DEP, al Congreso y Presidente de la República. Actualmente, se avanza a la segunda fase, en la cual se ha nombrado a cuatro nuevos directores ejecutivos, incorporando la instalación total de 15 Servicios a lo largo del país.
La Figura N° 1 ilustra la estructura general que posee el nuevo SEP. Este modelo muestra al MINEDUC y la DEP como partes que direccionan a los SLEP. La nueva estructura posee ciertas características que permiten la participación activa de los gobiernos en su rol de administradores del Estado, por tal razón, el MINEDUC es un órgano fundamental en la conducción de la política educativa nacional. Así mismo, la DEP es interlocutora y mediadora entre los SLEP y el MINEDUC (Ley 21.040/Título III/Artículo 16).
Así mismo, se crea el Comité Directivo Local y los Consejos Locales. El primero asume un rol regulador y de control de los SLEP a nivel territorial. Para tales efectos, este instrumento (Comité Directivo Local) está conformado por representantes de apoderados, municipalidad y gobierno regional, los cuales cumplen la función de fiscalizar la aplicación del Plan Estratégico Local, monitorear y supervisar las tareas de los directores ejecutivos, como también presentar al Presidente de la República -luego del proceso de selección mediante el Sistema Alta Dirección Pública- posibles candidatos para el cargo de director ejecutivo del SLEP territorial.
De igual modo, los Consejos Locales son parte de la estructura educativa que busca aportar con sugerencias e ideas a las mejoras de los SLEP, recogiendo las necesidades de los actores claves de una comunidad territorial en particular.
Por último, están los establecimientos educativos, definidos en esta ley como “unidad básica y fundamental” de los SLEP (Ley 21.040/artículo 4). En este sentido, las unidades educativas se dividen en tres niveles formativos: Educación Parvularia, Educación Básica y Educación Media, los cuales se componen por: el director, los equipos directivos, profesionales de la educación, asistentes de la educación, estudiantes, los padres y apoderados; integrando así la comunidad educativa.

Elaboración propia (2021). Basado en normativa vigente. Ley 21040/nov. 2017/MINEDUC.
Figura N° 1. Estructura de la Nueva Educación Pública
En resumen, la Figura N° 1 muestra una nueva estructura que considera al MINEDUC y DEP como un cuerpo rector, encargado de coordinar el andamiaje del sistema público educativo. Este cuerpo se apoya de estructuras de control como: el Comité Directivo Local, la normativa vigente y las leyes que regulan el actuar y funcionamiento de los SLEP. Los Servicios Locales se constituyen por los establecimientos y sus comunidades educativas, las cuales pueden sugerir y proponer ciertas acciones estratégicas de interés territorial a los Servicios mediante los Consejos Locales.
No obstante, lo indicado previamente, los Servicios Locales cuentan con una estructura interna, la cual está regulada por la Ley 21.040 y detallada en la Figura N° 2. En síntesis, esta estructura está encabezadas por la Dirección Ejecutiva, la subdirección de Planificación y Control de Gestión, la subdirección de Apoyo Técnico-Pedagógico y la subdirección de Administración y Finanzas.
Al respecto, los directores ejecutivos son la máxima autoridad territorial al interior de los SLEP, los cuales suscriben un Convenio de Gestión o contrato, entre el presidente y el director del SLEP. Dentro de las funciones asignadas al director ejecutivo, se encuentran: dirigir, administrar, organizar y gestionar los servicios, diseñar y ejecutar el Plan Estratégico y Anual, realizar Convenios de Desempeño con directores de establecimientos educativos, contratar y destinar al personal, poner término contractual de los funcionarios del SLEP, asignar responsabilidades a directores y funcionarios que estime necesario, representar judicial y extrajudicialmente al SLEP, como también, participar en las sesiones del Comité Directivo y Consejo Local territorial. Adicionalmente, como parte de las tareas del director ejecutivo, está la rendición de cuentas anual del estado del Servicio Local.
Al mismo tiempo, esta dirección ejecutiva se coordina con tres subdirecciones:
Planificación y Control de Gestión, responsable en la planificación estratégica y presupuestaria del servicio educacional, realiza el seguimiento de metas e indicadores en los instrumentos de gestión del Servicio Local y sus establecimientos. Además, es responsable en la elaboración de los proyectos de infraestructura, equipamiento y mantención de los establecimientos educacionales.
Apoyo Técnico-Pedagógico, este subdirectorio se encarga de orientar y asistir a los establecimientos en la implementación curricular, acompañar la gestión y liderazgo de los directivos, la convivencia escolar y garantizar el apoyo psicosocial de los estudiantes. Todos los aspectos detallados, deben estar en concordancia con el Plan de Mejoramiento Educativo y Proyecto Educativo de cada establecimiento.
Administración y Finanzas, subdirección responsable de la administración de los recursos humanos, materiales y financieros del SLEP, además de apoyar a equipos directivos en tareas pertinentes a la administración, finanzas y rendición de cuentas a la Superintendencia de Educación.

Fuente:MINEDUC (2022). Modelo extraído de informe del Estado de avance Implementación Sistema de Educación Pública
Figura N°2 . Organigrama Interno de los Servicios Locales de Educación Pública
Teoría de Agencia, conceptualización y alcances: Origen de la TA
La TA, explica la relación contractual entre dos o más partes, de las cuales, una de ellas (principal), contrata a otra (agente), para realizar alguna tarea en su nombre (Jensen y Meckling, 1976; Moe, 1984; Kivistö & Zalyevska, 2015). Entonces, el agente es quien ejecuta las funciones en nombre del principal. En estricto rigor, los primeros académicos en proponer, de forma independiente, aspectos relacionados con la TA fueron Stephen Ross y Barry Mitnick; Ross aportó desde la teoría económica de agencia y Mitnick desde la teoría institucional de agencia.
Por su parte, Berhold (1971) hizo mención a agentes y principales describiendo sus problemas, generando una extensión de la corriente de incentivos donde el contrato trata de compartir ganancia, pero no hay una relación clara entre agente y principal (Mitnick, 2019).
Finalmente, en el año 1976, Jensen y Meckling publicaron un artículo en el cual se define de manera clara la relación del principal con el agente, indicando que esta se instaura con la firma de un contrato.
Al mismo tiempo, con el análisis de la literatura, es posible observar que la TA no es propiedad exclusiva de alguna disciplina o campo de estudio en particular. Al respecto, se puede apreciar su aplicación a otras disciplinas y diferentes enfoques como la contabilidad, las finanzas, el marketing, la sociología, la ciencia política, entre otras (Kivistö & Zalyevska, 2015). Su popularidad se relaciona con la capacidad para informar sobre relaciones bilaterales, identificando la existencia de asimetrías sobre los esfuerzos e intereses de las partes (Quintero, et al., 2020).
Conceptos y elementos de la TA
La relación contractual en la TA, del principal con el agente, busca reducir las diferencias asimétricas, de información e intereses, con el propósito de regular y alinear los objetivos entre ambas partes (Ramírez & Macías, 2012; Ganga-Contreras & Burotto, 2012; Ganga, et. al, 2015a). El “principal” es el ente que, a nombre de él se realizan actividades en el contexto económico y a nivel organizacional; por su parte, el “agente” es quien realiza labores en nombre del “principal” (Barona, 2010; Duque-Ceballos, et. al, 2014; Krause, 2000).
En efecto, de este proceso se desprende uno de los componentes centrales de la TA, los denominados “mecanismos alineadores”, los cuales se pueden definir como una serie de normativas e incentivos que norman el actuar de ambas partes (principal-agente), con el fin de mantener procesos de control por parte del principal hacia el agente (Cuervo, et. al, 2002; Fernández & Gómez, 1999).
Por otro lado, la literatura reporta tres nudos en la relación principal-agente que generan diferencias entre ambas, las cuales son: la información, la motivación y el riesgo (Ganga-Contreras & Burotto, 2012; Ramírez & Macías, 2012; Cárdenas-Cabello, 2020). Estas variables difieren según el actor; para la variable información, es el agente quien maneja todo lo que ocurre en la organización, transformándose en un proceso asimétrico en desmedro del principal. Para la motivación, se puede decir que el principal va a presentar una motivación distinta, con el fin de optimizar sus procesos y mejorar las ganancias, en cambio, el agente puede no tener los mismos intereses. Desde la variable riesgo, estos son asumidos de distintas formas entre ambos actores (principal-agente), siendo el principal quién está más expuesto al riesgo de una mala gestión por parte del agente (Ramírez & Macías, 2012).
Con relación a la variable riesgo, se identifican en el campo investigativo dos tipos de riesgos: el moral y el riesgo de selección adversa (Ramírez & Macías, 2012). En este mismo contexto, el primer riesgo (moral), implica que el agente persiga motivaciones y proyectos personales en vez de concebir el interés del principal. A su vez, el riesgo de selección adversa guarda relación con la mala elección del agente por parte del principal, asociada principalmente a las competencias que pueda poseer el agente para desempeñar su función en la organización (Ganga, et. al, 2020; Gómez, 2008).
3.- MÉTODO
Este trabajo presenta un enfoque metodológico de tipo cualitativo (Creswell, 2018), que supone el análisis de documentos (Flick, 2015), permitiendo una compresión teórica interpretativa (Álvarez, et. al., 2003). Esta investigación utiliza la hermenéutica como marco de interpretación (Álvarez, et. al., 2003), conllevando la identificación de los elementos de un texto (Arráez, et. al., 2006). Para el análisis documental se aplica la técnica de análisis de contenido, la cual permite a interpretación de los textos (Andreu-Abela, 2002; Aktoprak, 2022).
Este estudio busca analizar e interpretar la normativa vigente que crea una nueva estructura educativa. Si bien, no se reportan muchas investigaciones en este campo, la presente investigación aporta desde la TA, observando las relaciones contractuales que están plasmadas en la ley chilena de educación pública.
Para tal fin, se utiliza como documento central la Ley 21040, la cual regula y pone en marcha la Nueva Educación Pública que reemplaza a la administración municipal. Además, se analizan informes de avance relacionados con la implementación, como también artículos científicos.
4.- RESULTADOS
Aplicación de la TA en los SLEP
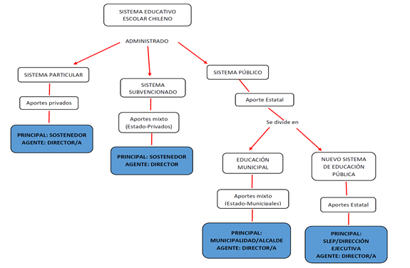
Para empezar, se muestra la Figura N°3, la cual intenta representar -desde la TA- la correspondencia “principal” y “agente” que se da en el sistema escolar chileno. Es importante recordar que este sistema educativo se compone de cuatro categorías, las cuales dependen de quien o quienes administran la educación; tales categorías a las que se hace mención son:
El Sistema Particular,
El Sistema Subvencionado,
El Sistema Municipal y,
La Nueva Educación Pública (NEP)
En el sistema particular y sus establecimientos, quien financia y toma las decisiones se presenta bajo la figura de sostenedor, por lo general es el propietario del establecimiento, pudiendo ser este sostenedor una persona natural o un ente jurídico.
En el sistema subvencionado y municipal, la subvención es compartida; en los establecimientos subvencionados, el financiamiento se obtiene del Estado y aportes privados. Para el caso de los establecimientos municipales, el financiamiento se comparte entre las municipalidades y el Estado. Sin embargo, en ambos modelos de administración, subvencionado y municipal, el Estado cumple el rol de financista, dejando las decisiones, gestión y administración sobre el sostenedor, el cual puede ser un ente privado o el alcalde respectivamente, quien posee autonomía en la toma de decisiones.
En la NEP, el rol del Estado y sus estructuras administrativas juegan un papel fundamental en la ejecución de una propuesta educativa, en la gestión y en el cumplimiento de metas a nivel nacional, mediante la Estrategia Nacional de Educación, y a nivel local, mediante el Plan Estratégico Local. Bajo esta perspectiva, la NEP depende directamente del Estado.
Sin desmedro de lo explicado, este trabajo se centra en analizar los SLEP y su relación con los establecimientos educativos a su cargo, sin entrar en profundidad estructural de la NEP, siendo esta materia de análisis para otros estudios

Fuente: Elaboración propia (2021). Basado en la Teoría de Agencia
Figura N° 3. Construcción teórica de la estructura interna del sistema educativo chileno
Como ha quedado de manifiesto, la Figura N° 3 presenta un modelo interpretativo de las relaciones que se dan en el Sistema Escolar chileno, bajo el prisma de la TA. En tal sentido, se puede observar que la figura del principal y el agente van cambiando acorde al tipo de administración que tenga cada modalidad del sistema escolar. Por tal razón, el análisis debe darse de forma diferenciada y por separado, con el fin de comprender los elementos propios de la TA a situaciones particulares de cada modalidad del sistema escolar chileno. Junto a esto, se resalta cómo la estructura de la NEP promueve la autonomía de los SLEP.
Conteste con lo expresado, resulta importante interpretar la relevancia que tiene el análisis de las relaciones contractuales que se dan a nivel de los SLEP y las escuelas a su cargo, para ello se utilizan los siguientes conceptos de la TA: a) existencia de dos o más actores, b) el agente depende del principal, c) el principal con el agente se relaciona de manera contractual, d) el agente debe maximizar los beneficios del principal, e) la existencia de mecanismos alineadores y, f) la inducción al agente para la toma de decisiones óptimas por medio de incentivos.
a) Existencia de dos o más actores
Los Servicios Locales son organismos territorialmente descentralizados, los cuales poseen personalidad jurídica y patrimonio propio (Ley 21040/título III/art.16). Esto presenta a los Servicios como responsables y dueños de los establecimientos educativos y de sus bienes materiales, haciéndolo asimilable al rol de “principal”. El artículo 16 de la Ley 21040, declara a los Servicios Locales como entidades públicas, transformándose en un órgano público con patrimonio propio. Adicionalmente, el artículo 18 (Ley 21040) entrega a los SLEP la función de administrador de: los recursos humanos, los financieros y los materiales, como también, la administración de los establecimientos educativos (Ley 21040/título III), otorgando la potestad de fusionar, abrir o cerrar establecimientos bajo su dependencia.
De lo que se acaba de enunciar, se evidencia el control material, financiero y administrativo que poseen los SLEP, a lo cual, la responsabilidad de guiar y dar cumplimiento a este cuerpo normativo recae sobre la figura del Director Ejecutivo, quien es el jefe superior y responsable del Servicio (Ley 21040/Título III/Párrafo 2°/artículo 21). Así mismo, es el Director Ejecutivo quién tiene la responsabilidad y control de la contratación, asignación y término contractual de todo el personal del Servicio Local (Ley 21.040/Párrafo 2°/artículo 22/letra c). Adicionalmente, el Director Ejecutivo podrá celebrar Convenios de Desempeño con directores, los cuales son un contrato público, que fija metas estratégicas, objetivos, define indicadores y medios de verificación (DFL N° 1/artículo 33/1996/MINEDUC).
El Convenio de Desempeño entre la Dirección Ejecutiva del SLEP y los directores de establecimientos, entrega la potestad de solicitar la renuncia anticipada a los directores de establecimientos cuando el cumplimiento de los objetivos y metas propuestas en estos Convenios sean insuficientes (DFL N° 1/artículo 34/1996/MINEDUC).
Como conclusión de lo indicado, se interpreta la existencia de las dos figuras claves de la TA, en uno de los adversos, tenemos la figura del “principal”, la cual recae sobre la dirección ejecutiva del SLEP y, por otro lado, el “agente”, quienes serán los directores de los establecimientos educativos correspondientes al territorio de cada Servicio Local.
b) El agente depende del principal
Como se mencionó en el punto previo, el rol de “agente” recae sobre los directores de los establecimientos educativos pertenecientes a los SLEP de cada territorio, los fundamentos de esta aseveración se encuentran en la normativa (Ley 21.040), la cual pone a la cabeza de los SLEP la figura del director ejecutivo, el cual tiene la responsabilidad de coordinar la gestión que realizan los directores de los establecimientos, asegurando la ejecución de la Estrategia Local, Plan de Mejoramiento y Proyecto Educativo. En este mismo sentido, los establecimientos educativos y sus comunidades son la unidad básica de los SLEP, por ende, sus funcionarios, (incluyendo a los directores) son los encargados de dar alcance a los objetivos del sistema educativo (Ley 21.04/Título I/artículos 4 y 7).
Para lo anterior, la ley mandata a los directores a seguir los lineamientos de los Servicios Locales, por ende, las directrices del director ejecutivo. Como consecuencia de esto, los directores dependientes del SLEP, tienen como función principal, dirigir proyectos educativos institucionales para la mejora educativa a través de un liderazgo técnico-pedagógico. Para tal efecto, los directores cuentan con instrumentos que coordinan su gestión, de los cuales se pueden mencionar: Proyecto Educativo Institucional (PEI), Plan de Mejoramiento Educativo (PME), Planes para el Desarrollo Profesional Docente, elaboración de perfiles profesionales, participación en la selección de cargos titulares y selección del personal. No obstante, los directores, para la ejecución de cada una de estas herramientas de gestión, deben consultar, proponer y validar previamente con el director ejecutivo del Servicio Local (Ley 21.040/Título II/artículo 10/letras b; c; d; i). Por último, el artículo 10 en la letra l, mandata a los directores de los establecimientos la rendición de cuentas anual a la dirección ejecutiva del SLEP.
En función de lo analizado, se logra interpretar que los directores de las escuelas que pertenecen al SLEP, son dependientes y deben rendir cuentas de forma permanente, a los directores ejecutivos de los SLEP; por tal razón, se concluye, mediante esta interpretación, la dependencia que tiene director de establecimiento (agente) con la dirección ejecutiva del SLEP (principal).
c) El principal con el agente se relacionan de manera contractual
En líneas generales, la Dirección Ejecutiva de los SLEP establece un contrato con el director llamado “Convenio de Desempeño” (Ley 21.040/Título III/Párrafo 2°/artículo 22/letra c). El convenio es un contrato público, que fija los objetivos estratégicos, define las metas y formas de verificación, las cuales orientan el cumplimiento de la gestión del establecimiento educativo a cargo (DFL N° 1/artículo 33/1996/MINEDUC). Es así que, este contrato entre la Dirección Ejecutiva del SLEP y los directores de establecimientos tiene duración de cinco años, se evalúan anualmente y entrega la potestad al director ejecutivo de solicitar la renuncia anticipada a los directores de establecimientos cuando estos no logren cumplir con lo pactado contractualmente, vía Convenio de Desempeño (DFL N° 1/artículo 34/1996/MINEDUC).
d) El agente debe maximizar los beneficios del principal
El Sistema de Educación pública tiene como fin el desarrollo de todos los estudiantes, para lo cual, debe considerar las necesidades y particularidades del estudiantado, desarrollando procesos integrales en la formación que estimulen la creatividad y la capacidad crítica (Ley 21.040/Título I/artículo 2). Al mismo tiempo, los objetivos de la Educación Pública definen al Estado y los SLEP como responsables de proveer una educación de carácter público, gratuito, de calidad, laica, pluralista e inclusiva, que garantice a los niños, niñas y jóvenes el derecho a la educación de (Ley 21.040/Título I/artículo 3).
De este modo, la función principal de los directores será velar por una prestación del servicio educacional público, gratuito y de calidad, atendiendo las necesidades del estudiantado, desarrollando una formación integral considerando las particularidades de su comunidad educativa.
Asimismo, los directores de establecimientos deben cumplir con: el Plan Estratégico Local y Anual, los Planes de Mejoramiento Educativo y Proyectos Educativos Institucionales, poniendo en el centro la entrega de un buen servicio educativo (Ley 21.040/Título II/artículo 9).
e) Existencia de mecanismos alineadores
En pocas palabras, estos mecanismos los podemos ejemplificar como normas, incentivos y contratos, los cuales permiten asegurar un comportamiento coherente del agente con los intereses del principal (Fernández, et. al., 1999; Ganga, et. al., 2020). Esto quiere decir, que los directores de los establecimientos educativos pertenecientes al SLEP deben cumplir con un conjunto de normativas que apuntan a garantizar los intereses de los Servicios Locales, por ende, de NEP. En este sentido, algunos mecanismos emanan de la Ley 21.040, como parte de los lineamientos intermedios que regulan la relación entre los SLEP (Director ejecutivo) y los establecimientos educacionales (Directores de escuelas y liceos), mientras que otros son parte de la normativa general del sistema educativo chileno. De estos últimos, podemos mencionar la Ley General de Educación, la Estrategia Nacional de Educación Pública, Estándares Indicativos de Desempeño, los Estándares de Aprendizaje y otros Indicadores, Marco para la Buena Dirección y Liderazgo Escolar, Marco de Buena Gestión y Liderazgo Educativo, entre otros, los cuales norman y delimitan los procesos de gestión administrativa y pedagógica de los directores para garantizar el cumplimiento de los objetivos del sistema educacional chileno.
Por otra parte, los mecanismos alineadores intermedios, los cuales establecen y regulan la relación que existe entre los directores ejecutivos y directores de establecimientos educacionales, están expuestos en la Ley 21.040.
Dentro de este marco, la tabla N° 1 resume los instrumentos que posee el director ejecutivo del SLEP para regular el actuar de los directores, estableciendo los márgenes de actuación, garantizando que los objetivos estratégicos se cumplan y así asegurar la calidad en los procesos de gestión institucional y pedagógicos de los establecimientos educacionales dependientes del Servicio.
Tabla N° 1. Mecanismos alineadores intermedios: relación SLEP-Directores de establecimientos.
| Mecanismo | Tipo | Descripción |
| Mecanismos alineadores intermedios | Plan Estratégico Local | Instrumento de los SLEP, fija objetivos, prioridades, define las acciones y metas para el territorio. Es diseñado por el director del Servicio, siendo ratificado por el Comité Directivo Local. Asimismo, este Plan tiene una duración de seis años. Finalmente, los directores deben elaboran sus Proyectos Educativos Institucionales alineados a este plan, (Artículo 45). |
| Plan Anual | Instrumento de los SLEP, permite dividir el Plan Estratégico (6 años) en objetivos anuales, guía el trabajo en las escuelas y está a cargo de la dirección ejecutiva (artículo 46). | |
| Convenio de Desempeño | Contrato público entre los SLEP y directores de las escuelas, fija las metas y objetivos estratégicos que deben cumplir los directores. Además, define indicadores y medios de verificación para el acompañamiento y fiscalización de la gestión de los directores (DFL N° 1/artículo 33/1996/MINEDUC; Ley 21.040/Título III/Párrafo 2°/artículo 22/letra c). | |
| Comité Directivo Local | Órgano fiscalizador del SLEP y del director ejecutivo. Entre otras funciones, está la modificación, mediante previa consulta al Director Ejecutivo, los PI y los PME (artículo 10/letras c y d y artículo 30/letra l). | |
| Consejo Local | Órgano colaborador del director ejecutivo (artículo 49). Tiene entre otras funciones, informar los problemas de calidad educativa o problemas que afectan a las comunidades de los establecimientos dependientes del SLEP (artículo 52/letra b). Por otro parte, debe asesorar al director ejecutivo en la creación de comunidades de aprendizaje, con el fin de fortalecer la enseñanza y el aprendizaje (Idem/letra d), proponiendo medidas para el desarrollo de la inclusión en el aula (Idem/letra j). | |
| Plan de Mejoramiento Educativo | Instrumento de gestión que permite organizar el trabajo estratégico con el propósito de mejorar los procesos pedagógicos e institucionales (Artículo 15/Inciso 2). | |
| Proyecto Educativo Institucional | Instrumento de gestión institucional de cada establecimiento, debe estar alineado con los objetivos y principios de la NEP y la Estrategia Local. Se elabora considerando la identidad y características particulares las comunidades educativas (Artículo 15/Inciso 1). | |
| Coordinadores Territoriales | Representante del director ejecutivo en las unidades educativas, participa del consejo escolar y cumple el rol de asesor y fiscalizador del cumplimiento de metas. | |
| Rendición de Cuenta Anual | Audiencia pública que se realiza anualmente, en la cual el director de cada establecimiento educacional rinde todo tipo de cuentas pertinentes a su función directiva (Artículo 10/letra l). |
Fuente: Elaboración propia (2021). Basado en la Ley 21.040 la cual crea el Sistema de Educación Pública.
En síntesis, la tabla N° 1 muestra las herramientas de las cuales dispone el director ejecutivo para el monitoreo de sus intereses (calidad educativa). Cada uno de estos marcos regulatorios y órganos que se crean bajo esta Ley, dan un cuerpo normativo que establece con claridad los límites, atribuciones y metas esperadas durante la gestión institucional y pedagógica que deben realizar los directores de los establecimientos educacionales.
f) Se puede inducir al agente a tomar decisiones óptimas por medio de incentivos
La normativa vigente presenta incentivos institucionales que permiten la realización de una buena gestión y el cumplimiento de los objetivos estratégicos. Por lo cual, los directores utilizan estos insumos para la toma de decisiones, garantizando un buen funcionamiento de los establecimientos educativos. En este mismo contexto, el principal incentivo que tienen los directores de escuela, es el cumplimiento del contrato, Convenio de Desempeño (CD), consensuado con el SLP. En pocas palabras, el CD permite evaluar a cabalidad el desempeño directivo en su gestión y con esto, el reconocimiento profesional como directores de excelencia, lo cual posibilita obtener reputación y el mérito para futuras postulaciones, mediante el sistema de alta dirección.
También se reconoce que existen incentivos de carácter funcional y operativo, que entregan herramientas a los directores para su funcionamiento y mejoras en la calidad educativa. Algunos de estos son:
Asesoría en distintas materias relacionadas con los procesos de gestión y pedagógicos (Ley 21.040/Artículo 7/Inciso 3).
Posibilidad de articular el trabajo a través de redes escolares interescolares para la mejora educativa (Ley 21.040/Artículo 10/letra g/artículo 14).
Elaborar estrategias para fomentar el trabajo entre pares (Ley 21.040/Artículo 18/letra g).
Es así, que los incentivos van dirigidos a mejorar la gestión institucional y pedagógica al interior de los establecimientos educacionales buscando maximizar la calidad educativa. Por ello, puede afirmarse que la Ley 21.040 presenta aspectos a mejorar, en relación con generar una estrategia de incentivos para los directores, estableciendo motivaciones que los lleve al cumplimiento de objetivos.
5.- CONCLUSIONES
La Teoría de Agencia resulta ser un elemento facilitador a la hora de analizar el sistema organizacional de los SLEP. Podría afirmarse entonces, que la aplicación de este enfoque organizacional permite identificar quién ocupa el rol de “principal” y de “agente”; propiciando, además, identificar las relaciones contractuales que se dan entre estos dos actores.
Ahora bien, es claro que lo SLEP cuentan con una estructura organizativa compleja que les permite cubrir las exigencias de los procesos educativos, a nivel de la gestión de recursos, como también, desde la óptica pedagógica. Sumado a esto, se puede plantear que los SLP son estructuras públicas que dependen de instituciones del Estado, son territoriales, ya que, deben cubrir la educación en cierto territorio geográfico, atendiendo las necesidades del contexto.
Por lo tanto, los SLEP se transforman en unidades especializadas en un territorio, con la potestad de construir propuestas y objetivos estratégicos en cada región en el ámbito educativo. En tal sentido, estos objetivos deben orientar los procesos educativos de las escuelas y liceos, los cuales deberán ser aplicados por los directores de los establecimientos. Estos último, poseen herramientas concretas para gestionar la educación, sin embargo, sus desempeños son evaluados y monitoreados en todo momento a través de distintos mecanismos que orientan y regulan su quehacer.
Así mismo, en este trabajo ha quedado en evidencia que la TA es útil para el análisis del sistema organizacional de los SLEP, favoreciendo la identificación del rol de “principal”, reconocido como el Director Ejecutivo; y el rol de “agente” correspondiente a los directores de las escuelas y liceos dependientes de los SLEP. Junto a la identificación de estos papeles centrales, existen mecanismos alineadores de intereses entre ambos entes, el que se expresa a través del Convenio de Desempeño.
La función del “agente” (directores de establecimientos), está regulada por mecanismos de control según la Ley 21.040, los cuales permiten asegurar el pleno funcionamiento y alcance de los objetivos propuestos por los SLEP, garantizando así una educación pública, gratuita y de calidad.
En consecuencia, el análisis planteado presenta un marco de seguimiento para el cumplimento de acciones, objetivos y toma de decisiones.
Vinculado a esto, los SLEP tienen el propósito fundamental de reemplazar a las municipalidades en la administración y gestión del sistema de educación pública chileno y, por ende, su instalación a lo largo del país resulta una tarea indispensable para la mejora de la educación pública.
Para terminar, se evidencia que este campo investigativo tiene un largo camino por recorrer; para empezar, se sugiere continuar con el análisis al sistema organizacional de los SLEP, implementar investigaciones empíricas que permitan identificar otros componentes de la TA, como la asimetría de la información, el riesgo moral, la selección adversa, entre otros ámbitos; como también se estima que sería muy útil extender estas indagaciones a otros países de la región.









text new page (beta)



