Introducción
La satisfacción laboral (SL) es la evaluación subjetiva que el trabajador realiza a partir de sus expectativas y lo que recibe del centro laboral; representa una importante variable organizacional por su vínculo con la productividad, el compromiso del empleado y su bienestar personal (Aleksynska, 2018; Cigna, 2020; Mateos y Salinas, 2018; Mishra, 2013; Raab, 2019; Zakariya, Bjørkestøl y Nilsen, 2020).
Por tanto, una baja satisfacción en el trabajo, resultado del desajuste entre lo esperado y lo recibido, supone efectos adversos a nivel organizacional y personal. Consecuentemente, se asume que, dentro de las responsabilidades directivas, está promover un buen clima organizacional, mejorar las condiciones contractuales y, por ende, salariales (Abdin et al., 2019, Charoensukmongkol y Phungsoonthom, 2022, Durat y Brunet, 2014; García et al., 2016; Rehman et al., 2020).
Evidentemente, en la relación causa-efecto descrita subyace una linealidad con sendas limitaciones en escenarios educativos complejos como el de la Escuela Superior de Cómputo (ESCOM) del Instituto Politécnico Nacional (IPN); Unidad Académica con una trayectoria de 30 años, alto prestigio académico y con la nómina más costosa a nivel institucional.
Y es que debido a que el 93.4% de 247 profesores está basificado como tiempo completo (TC) (ESCOM, 2023), cuentan con ingresos extras obtenidos por su participación en programas de estímulo al desempeño docente. Según cifras del 2023, el 63.4 % del profesorado contaba, al menos, con un estímulo económico institucional (ESCOM, 2023).
Además de poseer las mejores condiciones contractuales a las que aspira un académico en el IPN, los profesores de tiempo completo de ESCOM disfrutan de un elevado nivel de autonomía operativa y temporal, la cual, le permite elegir o modificar el orden de sus actividades de descarga académica, así como de ausentarse del puesto de trabajo (Celis, 2023). Dichas características, al incidir positivamente sobre la satisfacción laboral del profesor se traducen, según la literatura, en un mayor nivel de compromiso y participación del profesorado en las actividades institucionales; sin embargo, la realidad es distinta.
Contrario al trabajador dinámico que se presenta como resultado de la satisfacción laboral, el profesor (TC) lejos de constituirse en un agente activo en el desarrollo institucional de ESCOM adopta una postura contradictoria, ya que mientras expresa animosamente su satisfacción en el trabajo y, su deseo de sostener, a futuro, su situación laboral, paralelamente, inhibe su participación en actividades académicas, que no son útiles dentro de los programas de estímulo al desempeño docente.
Evidentemente, contrario a lo expresado en la literatura (Aleksynska, 2018; Büssing, 1992; Cigna, 2020; Mateos y Salinas, 2018; Mishra, 2013; Purwanto et al., 2020; Raab, 2019), la satisfacción laboral del trabajador no garantiza ni una mayor participación ni el compromiso organizacional suficiente, para evidenciar la correspondencia entre los intereses del empleado y la misión institucional, al menos no, en instituciones como la Escuela Superior de Cómputo.
Dichas circunstancias, requieren un análisis de la satisfacción laboral del profesor universitario más comprensivo, el cual, además de identificar si un trabajador está satisfecho o no, clarifique de qué forma lo está. Al respecto, la propuesta dinámica de Bruggemann (1974) facilita reflexiones sobre, por ejemplo, las razones por las que la insatisfacción laboral no es causal de abandono, aunque geste renuncia estratégica; o como es el caso, las causas por un docente con las mejores condiciones laborales a nivel institucional, y que se autopercibe satisfecho laboralmente, evita colaborar en actividades académicas que no son objeto de evaluación.
Una visión instrumental del trabajo, que lo representa como medio para alcanzar un fin (Senge, 1990) si bien le facilita al colectivo docente de ESCOM disfrutar de buenas condiciones laborales, controlan su nivel de participación y compromiso institucional, necesarios en la implementación de la política institucional a cabalidad, lo cual, es objeto de críticas por parte de profesores contratados bajo condiciones menos tersas.
De esta forma, la base de la presente investigación explora aspectos organizacionales en torno a la satisfacción en el trabajo del profesor de ESCOM mediante la siguiente pregunta: ¿la satisfacción laboral del profesor de ESCOM repliega formas que atentan contra su participación institucional? Si ello es así, ¿qué caracterizan dichas formas?
Con el propósito de responder a tales preguntas se ensayará un argumento sencillo: la satisfacción laboral de los profesores de ESCOM repliega formas estables, resignadas y progresivas según las condiciones laborales del y la docente, las cuales, influyen en el nivel y tipo de participación en actividades académicas de naturaleza diversa.
Materiales y métodos
El presente estudio se basó en un enfoque de investigación mixto, debido a que el objetivo central se focalizó en determinar el grado y la forma de satisfacción laboral del profesorado de ESCOM, en el ciclo escolar 2022-2023, así como a que la definición operacional de la SL la representa como el resultado de un proceso de interacción complejo entre el trabajador y su situación laboral regulada por el control o el poder (Büssing, 1992).
La complejidad aludida observa una característica multidimensional, por lo que se determinaron dos alcances en la investigación, el primero, exploratorio, dado el limitado análisis de la SL en la educación superior mexicana, específicamente, en ESCOM-IPN. El segundo, descriptivo, para caracterizar la satisfacción laboral (intensidad y formas) y su relación con la participación docente, considerando sus dimensiones cognitiva, afectiva y conductual.
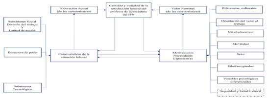
Las unidades de análisis, docente y situación laboral, tomaron en consideración que la perspectiva del o la profesora se encuentra intervenida por las expectativas, necesidades y motivaciones dinámicas sobre su situación laboral, que contiene un subsistema social, constituido por la división del trabajo, así como la autonomía operativa y temporal; un subsistema tecnológico, orientado por la misión y las metas institucionales (Büssing, 1992; Silas, 2006), así como una estructura de poder, compuesta por el puesto, los cargos, las recompensas y sanciones, (Weick, 1976) y, por ende, por un marco normativo (ver Figura 1).

Fuente: Adaptado de Bruggemann (1974), citado en Büssing (1992)
Figura 1 Operacionalización de la satisfacción laboral
Debido a la pandemia por covid-19, se incorporó la seguridad y salud laboral dentro de las motivaciones, necesidades y expectativas, en tanto, las demandas del sindicato docente han enfatizado el respeto a los protocolos sanitarios del IPN y al permiso laboral especial, aún vigente en abril de 2024 (ver Figura 2).

Fuente: Bruggemann (1974, citado en Büssing, 1992).
Figura 2 Categorías, dimensiones e indicadores de la satisfacción laboral
El diseño de investigación fue transeccional; la fase de campo se verificó durante el periodo 2022-2023 (abril de 2023). La población se acotó mediante dos criterios, el primero, la adscripción a ESCOM; el segundo, la carga académica en licenciatura en el lapso académico señalado. Por su parte, la muestra, obtenida mediante procedimiento estadístico, se cuantificó en 152 profesores.
Con relación a los instrumentos, se aplicaron dos cuestionarios, el primero, Satisfacción Laboral (versión corta AZK) de Bruggemann (1974, citado en Büssing, 1992), el segundo, sobre aspectos sociodemográficos y sociolaborales del profesorado de ESCOM.
El cuestionario “Arbeitszufriedenheit-Kurzfragebogen” o (AZK; Work Satisfaction Questionnaire - Short Form) de Bruggemann (1974, citado en Büssing, 1992), incluye un ítem para las diferentes formas de satisfacción laboral, por lo que basta con seleccionar uno de ellos para determinar la forma de SL; sin embargo, Kovacs et al. (2017) revelaron el uso factible de la escala de Likert para todos y cada uno de los ítems, sin afectar su validez estadística.
Bajo este argumento, los profesores encuestados respondieron según el nivel de acuerdo o desacuerdo con el ítem (“Totalmente en desacuerdo” [1] al Totalmente de Acuerdo [5]). A la adecuación anterior, se sumó la adaptación idiomática, debido a que, como señalan Inauen et al. (2015) si bien, el instrumento es ampliamente conocido en países de habla germana y en menor medida, en países de lengua inglesa gracias a la traducción de Büssing (1992), la revisión de la literatura no arrojó su empleo en algún estudio latinoamericano (ver Tabla 1).
Tabla 1 Cuestionario de Satisfacción Laboral (versión corta AZK), de Brugemann et al. (1976); (Traducido por Büssing [1992]) (Adaptación al español).
| ÍTEM | 1 | 2 | 3 | 4 | 5 |
|---|---|---|---|---|---|
| 1) Estoy satisfecho con mi trabajo en el IPN | |||||
| 2) Me gusta la posición que tengo en mi trabajo. Me gusta mi posición laboral. Disfruto mi posición laboral en el IPN. | |||||
| 3)Estoy satisfecho con mi trabajo en el Instituto, porque simplemente hago lo que tengo que hacer. | |||||
| 4) Estoy realmente satisfecho con mi trabajo en el IPN, especialmente desde que puedo progresar verdaderamente aquí. | |||||
| 5)Estoy satisfecho con mi trabajo en el Instituto, siempre pienso que podría ser peor. | |||||
| 6) Estoy satisfecho con mi trabajo, no espero mucho de la Instituto. | |||||
| 7) Estoy realmente satisfecho con mi trabajo en el IPN, y en un futuro próximo me gustaría que todo siguiera como hasta ahora. | |||||
| 8) Estoy satisfecho con mi trabajo en el Instituto, sin embargo, considero que mi potencial profesional es mayor. | |||||
| 9) De algún modo, estoy insatisfecho con mi trabajo en el Instituto, pero no sé qué hacer. | |||||
| 10) Estoy insatisfecho con mi trabajo en el Instituto, todos aquí lo saben. | |||||
| 11) Estoy insatisfecho con mi trabajo en el IPN, aunque considero que puedo cambiar algo en el futuro |
Fuente: Bruggemann (1974, citado en Büssing, 1992)
Elaboración propia
De esta forma, la adaptación del instrumento, empleado, fundamentalmente, en el ámbito empresarial y sanitario, no así en el educativo, representó un desafío metodológico ya que, por un lado, exigió una traducción fiel, de la primera interpretación del instrumento realizada por Büssing (1992) y, por otro, respetar la naturaleza del Instituto Politécnico Nacional.
Las respuestas obtenidas del cuestionario Work Satisfaction Questionnaire - Short Form de Bruggemann (1974) fueron complementadas con información obtenida mediante la técnica de entrevista, en la cual, se exploraron las perspectivas docentes sobre la satisfacción laboral en un contexto de pandemia. Las preguntas temáticas y sus referencias se expresan en la Tabla 2.
Tabla 2 Preguntas temáticas y referencias sobre satisfacción laboral
| Preguntas temáticas | Referencias |
|---|---|
| ¿Cómo ha sido tu experiencia docente, dentro del
tránsito del Plan de Continuidad Académica? ¿Estás satisfecho/a laboralmente? |
Ambiente de trabajo. Equilibrio trabajo-familia. Liderazgo. Relaciones con los compañeros. Carga de Trabajo. Control sobre el trabajo. Violencia laboral. Organización del tiempo en el trabajo. |
Elaboración propia
La recolección de datos se verificó del 1º al 25 de abril del 2023, a través de Formularios de Google; el enlace fue enviado al profesorado a través de las listas de distribución de correo electrónico del Programa Institucional de Tutorías de ESCOM. Con respecto a las once entrevistas realizadas, nueve fueron para profesores y dos a directivos. El total de las entrevistas se verificó de manera presencial en las instalaciones educativas.
Con relación al tratamiento de los datos cuantitativos se señalan algunas consideraciones:
Los datos sociodemográficos y sociolaborales fueron tratados a través de estadística descriptiva, para determinar si funcionaban, o no, como factores de satisfacción laboral.
Para tratar el índice de SL se recurrió a la estadística descriptiva e inferencial (pruebas no paramétricas: Chi cuadrada y prueba de Kolmogorov-Smirnov), como base para analizar las diferencias entre variables categóricas (sociolaborales) de la población.
Establecida la simetría de los datos, se procedió a la aplicación de medidas de asociación para datos ordinales. Para las formas resignada y estable, se aplicó el coeficiente de correlación de Pearson; para los casos de satisfacción progresiva e insatisfacción, constructiva y fija, se recurrió a la prueba de Rho de Spearman dada su distribución anormal.
Por otro lado, la organización de la información cualitativa se verificó mediante la codificación y la categorización, según la teoría fundamentada (TF). Para Flick (2007) dichos procesos son nodales para trabajar con datos y generar teoría; además, al permitir la combinación con el análisis de datos estandarizados, garantiza la aplicación sólida del enfoque mixto.
La teoría fundamentada se apoya en dos intervenciones medulares: el método de comparación constante y el muestreo teórico. Según Soneira (2006, citado por Bonilla y López, 2016) el primero, expresa fielmente, la flexibilidad de la TF, en tanto, involucra, de manera simultánea, la recolección, la codificación y el análisis de datos. Por su parte, el muestreo teórico, facilita el descubrimiento de los atributos de una categoría, así como la verificación de sus semejanzas y diferencias, sugiriendo conexiones entre ellos para la generación de teoría.
El desarrollo de la TF inició con la conceptualización previa del constructo satisfacción laboral, para favorecer la precisión en el análisis de los datos. La fase de recolección se apoyó en dos procesos, el ajuste y el funcionamiento, ambos, verificado a lo largo del muestreo teórico. El funcionamiento, se desarrolló mediante la formulación de preguntas a las categorías generadas, para verificar su capacidad de respuesta a lo investigado (ver Figura 3).
En total, el muestreo teórico estuvo constituido por tres ciclos, el primero, estructurado con 7 entrevistas dirigidas a la entidad “Empleado ESCOM-IPN”, cuyo atributo diferenciador fue el tipo de contratación, por lo que, convocó la participación de profesores basificados con tiempo completo (pTC). El segundo, integrado por dos entrevistas dirigidas a docentes interinos. El tercero, considero la diferencia entre el personal académico, a partir del atributo “Puesto”, por lo que se orientó hacia el personal directivo. El total de los datos se transcribieron e incorporaron al programa informático ATLAS.ti (ver Figura 4).
Con respecto a la codificación abierta, el análisis inició desde el marco de interpretación de quien suscribe, sobre las perspectivas del profesorado de ESCOM con relación a su satisfacción laboral en el contexto del covid-19. Dentro de las ideas principales, en fase de pre-codificación, se propusieron 99 códigos independientes o de primer nivel (Atlas.ti., 2022) y 54 de tipo in vivo.
Cabe mencionar que, dicho ejercicio fundamental para el desarrollo conceptual exigió, paralelamente, un análisis de afinidad semántica para contrastar los términos recurrentes y generar los códigos, los cuales, como se observan en la Figura 5, tras concluir la depuración fueron agrupados en diez familias.
Resultados
En tanto, el objetivo central de este estudio fue determinar el grado y la forma de satisfacción laboral de los profesores de tiempo completo de la Escuela Superior de Cómputo del IPN, durante el ciclo escolar 2022-2023, a continuación, se desglosan algunos hallazgos relevantes, partiendo del perfil sociolaboral del profesorado de ESCOM y, posteriormente, aquellos aspectos vinculados a su grado y forma.
Con respecto al perfil sociolaboral, de la muestra final, cuantificada en 40 profesores: 56 % son hombres y 44% mujeres. A diferencia de otras escuelas politécnicas cuya plantilla docente está envejecida, el colectivo docente de ESCOM es mayoritario y relativamente joven, ya que mientras el 46% se ubicó entre los 40 y 49 años, el 36.6 % rebasaba los 50 años. La mayoría (39%) tenía una trayectoria docente entre los 20 y los 29 años.
En relación con el nivel educativo de las y los docentes, el 87.8% cuenta con la máxima habilidad académica, 51.2% en maestría y 36.6% con estudios de doctorado. El 92.7% son profesores de tiempo completo y 7.3% cubrían interinatos. Gracias a su condición laboral, 56.1% de los pTC poseen el estímulo EDD (Estímulo al Desempeño Docente), 34.1% la beca “COFFA” y, en menor proporción (4.9%) el Estímulo al Desempeño de los Investigadores (EDI). Sólo el 4.9% no refirió ningún estímulo. Además, se identificó que el 7.3% de los encuestados, pertenecían al Sistema Nacional de Investigadores (SNI).
Al momento del estudio, el 48.8% del profesorado atendía dos grupos, 36.6% trabajaba con tres y un 12.2% impartía clases a más de cuatro grupos. Aunque las asignaturas eran, fundamentalmente, a nivel licenciatura (87.8%), dado el crecimiento de la oferta académica de posgrado, un 9.8% de los académicos, paralelamente, impartía sesiones en dicho nivel.
Ahora bien, referente a la satisfacción laboral, el cuestionario Work Satisfaction Questionnaire - Short Form reveló que el 88% de los profesores de ESCOM se sentían muy satisfechos laboralmente, aunque, de distinta manera. El 66% de los docentes experimentaban una SL progresiva, 15% una forma resignada y 7% una satisfacción estable. El elevado porcentaje de satisfechos progresivos reveló el ajuste entre el crecimiento laboral percibido y el incremento de sus aspiraciones (ver Figura 6).

Fuente: ATLAS.ti
Figura 6 Formas de satisfacción laboral de los profesores de ESCOM, a partir de un ítem
Como se observa en la Figura 7, el 12% restante es de insatisfacción laboral en su forma constructiva, en la cual, el académico, mantiene su nivel de expectativas, estratégicamente, para controlar su insatisfacción.

Elaboración propia
Figura 7 Formas de satisfacción laboral de los profesores de ESCOM por proporción
Ahora bien, para relacionar la satisfacción laboral con aspectos sociolaborales del profesor, se recurrió a dos pruebas, la primera, el coeficiente de correlación de Pearson, y la prueba de Rho de Spearman, siendo esta última, la que permitió identificar diversas correspondencias con las distintas formas de satisfacción.
Según la correlación de Spearman, el sexo observó una correlación positiva con la forma resignada (rs=-.37), lo que significa que, en la disminución de las expectativas laborales, en términos de asumir que la condición laboral podría ser peor que la experimentada, está involucrado el sexo del profesor.
Además, y aunque, ni condiciones contractuales, como el tipo de plaza, interinato o base, ni la experiencia docente o bien el nivel educativo del profesor registraron correspondencias significativas con alguna de las formas de satisfacción laboral; se identificó una correlación negativa moderada entre la academia a la que pertenece el profesor, tanto con la SL resignada (rs = -0.33) como con la insatisfacción constructiva (rs = 0.27); lo que se traduce en una influencia del área de conocimiento en que se imparten las asignaturas y la disminución de las expectativas, fundamentalmente, en las asociadas al reconocimiento a la labor o bien, en el involucramiento en actividades docentes que funcionan para consolidar el prestigio de la UA.
De igual forma, se identificaron relaciones positivas entre los estímulos económicos con los que cuenta el profesor y las formas progresiva, así como estable [(rs=.22) y (rs=.22) respectivamente].
Ahora bien, existen aspectos organizacionales, como la gestión del tiempo, la carga y control del trabajo, así como el entorno laboral que son reconocidos por los docentes como factores que influyen en su satisfacción laboral. Con relación a este último, condiciones como la estabilidad laboral, el reconocimiento al desempeño docente y, fundamentalmente, la autonomía operativa y temporal, son valorados de forma significativa (ver Figura 8).

Fuente: ATLAS.ti
Figura 8 Características laborales positivas para la satisfacción laboral de/la docente de ESCOM
Un factor que media entre las condiciones antes mencionadas y la satisfacción en el trabajo es la condición laboral del docente. Mientras los profesores TC perciben un estado de total satisfacción, debido a la seguridad laboral (ver Figura 9) y un elevado nivel de autonomía (ver Figura 10); los académicos interinos reportaron un estado de insatisfacción, producto de la sobrecarga laboral que enfrentan, tanto por el número de alumnos que deben atender, como por los múltiples empleos que deben sostener, debido a que la docencia no representa una fuente de ingresos segura. Pese a ello, su insatisfacción tiene rasgos constructivos, por lo que la mejora de su condición laboral en ESCOM posibilitaría su satisfacción laboral.
Como se observa en la Figura 10, si bien se enfatizan las cualidades de autonomía operativa y temporal, se revela, una crítica hacia el limitado seguimiento directivo al respecto, exceptuando la supervisión de la impartición de clases, por prefectura, el profesor se considera “libre”; aunque, como se observa en la Figura 11, el control del desempeño del profesor se verifica mediante de la evaluación docente.
Evidentemente, existen profesores que no están totalmente de acuerdo con los planteamientos anteriores y, menos aún, con la normalización de su práctica. Tal es el caso de los profesores interinos para quienes dichas actitudes frente al trabajo reflejan, por un lado, un estado de confort en el cual ha caído la docencia de ESCOM y por otro, la ausencia de estrategias directivas para atender dicha problemática (ver Figura 12).
Discusión
Como se verificó, en lo general, el profesorado de ESCOM está en su mayoría satisfecho con su trabajo. Sin embargo, dicho resultado sólo ofrece una dimensión sobre la satisfacción del colectivo docente encuestado, representa, por tanto, un dato frío asociado al grado en el que se experimenta ésta, no así a la intensidad y forma que guarda dicho estado.
Es por ello, que uno de los retos del presente estudio, radica en ofrecer una aproximación empírica de las distintas formas de satisfacción laboral del profesorado de ESCOM. Dentro de la Figura 13, se exponen, esquemáticamente, aquellos elementos identificados dentro del estudio, que funcionarán para plantear algunas reflexiones al respecto.
En este momento, conviene evocar que las variables que constituyen el modelo de Bruggemann, son, en primer término, la diferencia entre el valor actual del trabajo, determinado a partir de las características del mismo y el valor nominal de la persona, es decir, sus necesidades, motivaciones y aspiraciones; en segundo, los cambios en el nivel de aspiración del trabajador y, tercero, el comportamiento del trabajador para resolver problemas, que en el ámbito psicológico, se identifica como afrontamiento.
Por cuanto al valor nominal del profesorado de ESCOM se identifica con algunos aspectos:
1. Aprendizaje continuo: Dentro de la motivación al logro, la satisfacción laboral de un profesor se encuentra relacionada con la curva de aprendizaje que representa la docencia, por lo que, retos como el que representó el trabajo docente en línea, significaron estímulos para revitalizar su práctica pese a las adversidades.
No obstante, el y la docente de ESCOM reconocen que condiciones desventajosas de las modalidades emergentes implementadas durante la fase crítica de la pandemia, como el incremento de la carga de trabajo, la ampliación de la jornada laboral, así como múltiples comportamientos estudiantiles, influyeron en la intensidad de su satisfacción con relación a la experimentada en su práctica docente presencial.
Al respecto, Alves et al. (2021) concluyeron que al igual que los profesores de ESCOM, los académicos brasileños experimentan una mayor satisfacción laboral en la modalidad presencial, en tanto, no existe preocupación sobre su futuro profesional al prescindir de las TIC en los procesos educativos. Autores como Kulikowski et al. (2021) identificaron que, dentro de la insatisfacción laboral del profesorado durante la pandemia, se encontraba la atención directiva sobre las necesidades estudiantiles o la organización escolar, en demérito de la mejora de la motivación laboral de los profesores, quienes, paralelamente, fueron forzados a implementar la enseñanza en línea en condiciones adversas.
2. Reconocimiento al desempeño: Independientemente, del tipo de contratación, el académico de ESCOM posee dos expectativas sobre el reconocimiento a su labor: la institucional, la cual, comprende tanto el salario emocional como la mejora económica, esta última, percibida como un esfuerzo institucional para mantener una docencia de calidad a partir del crecimiento académico y profesional del docente.
Dicho hallazgo posee similitud con el estudio de Velarde (2023) reveló que el salario emocional posee una correlación positiva (r=, 222*) con la motivación laboral de los docentes
La segunda expectativa, proviene de los estudiantes. Frente a las limitaciones directivas para proveer un salario emocional, el profesorado realiza un ejercicio de compensación, a través de la valoración de actitudes y comportamientos estudiantiles percibidos como positivos, los cuales, reconocen su buen desempeño en el aula.
3. Autonomía docente: Dentro del valor nominal del profesor de ESCOM se encuentra la independencia percibida en el ejercicio de sus funciones, la cual, pese a ser descrita en términos de un laissez faire directivo, es significativamente relevante para el académico. Sin embargo, se considera que pese a dicha “autonomía”, el control de los profesores está determinado por los criterios que, institucionalmente, se disponen para evaluar el desempeño docente como vía para la mejora de su condición laboral.
Según Valverde (2023), la autonomía operativa y temporal, identificada como flexibilidad, influye positivamente en la motivación docente, incentivos como permisos para ausentarse del espacio laboral para atender asuntos personales es valorado como buena práctica directiva.
No obstante, como se mencionó previamente, la autonomía del docente de tiempo completo experimentada en ESCOM, es tan elevada que es objeto de cuestionamientos por parte de los profesores interinos, quienes consideran debe ser regulada por los directivos en turno.
Sin embargo, como señala Cohen y March (1974) las instituciones de educación superior al adoptar la forma de anarquías organizadas, es decir, sistemas con una limitada coordinación y control central, provoca que cualquier intención de regular la práctica docente, por parte de los directivos, sea percibido por el profesorado, dada su autoridad académica, como una amenaza a su autonomía, por lo cual, cualquier cambio debe ser gestionado en términos de Fullan y Stiegelbauer (1997) es decir, orientado, colaborativo, pedagógico y transparente.
En dicha lógica, los procesos de evaluación al desempeño docente y de investigación, funcionan como limitantes para una genuina autonomía docente, al calificar, dentro de las múltiples actividades, aquellas que institucionalmente son consideradas como valiosas, sobre aquellas, que si bien, podrían ser benéficas para el desarrollo del profesor, no observan valor alguno en dichos procesos.
Evidentemente, que el profesor aprenda a limitar su actuación bajo criterios de utilidad y practicidad, representa en términos de Senge (1990) un desafío adaptativo dentro de los procesos de innovación organizacional, en tanto, exige transitar de un esquema de participación transaccional e instrumental (medio para alcanzar un fin), hacia aquel, de naturaleza inspiracional, en la que la participación, aunque no necesariamente será objeto de valoración para sus procesos de promoción, sí contribuye al desarrollo institucional.
Consecuentemente, aunque, dadas las condiciones laborales de los profesores de ESCOM, éstos cuentan con estándares de productividad significativos, gracias los cuales, tienen acceso a diversos programas de estímulos institucionales y nacionales, dicha característica, significativamente costosa para el Instituto, no es percibida por los estudiantes, e incluso entre profesores, como un aspecto relevante para la calidad del proceso de enseñanza - aprendizaje.
Ahora bien, como se ha venido señalando, la satisfacción laboral en el modelo de Bruggemann posibilita el tránsito de esta dentro de un espectro de formas diversas y, aunque dicha autora no deja en claro, si el orden de las formas de satisfacción obedece a su relevancia para la organización o algún otro factor, dadas las características de cada una; se considera que los beneficios probables derivados de la satisfacción progresiva serían susceptibles de orientarse hacia procesos de innovación organizacional de ESCOM, en tanto, involucra aspectos de insatisfacción creativa (ver Tabla 2).
Tabla 2 Formas de satisfacción laboral de los profesores de ESCOM
| FORMA DE SATISFACCIÓN | CARACTERÍSTICAS | PERFIL DOCENTE | ESFUERZOS INSTITUCIONALES | CONSIDERACIONES |
|---|---|---|---|---|
| PROGRESIVA | A mayor nivel de aspiración, se movilizan
recursos para alcanzar un nivel de satisfacción más
alto. La situación laboral posee aspectos no agradables (retroalimentación negativa). El/la docente cuenta con recursos (personales, familiares, laborales) para enfrentar problemas e impulsar un cambio a favor. |
Se percibe como inacabado. Identifica recursos para solventar lo que se considera es una deficiencia, mediante la formación y actualización continua. Actuación de modo meritorio. |
La institución debe proveer un ambiente
edificante y de innovación. Asimismo, estimula los esfuerzos docentes para fortalecer su perfil, mediante la mejora de sus condiciones laborales. |
Alteraciones en el equilibrio
esfuerzo-beneficio. Pérdida de la capacidad de disfrute. Consolidación de ambientes sociales altamente dinámicos y competitivos. |
| ESTABLE | El motor motivacional es mantener el nivel de
aspiración, así como el estado placentero de la
satisfacción. El/la docente encuentra poco incentivo en el trabajo, por lo que el aumento de la aspiración puede orientarse a otras áreas de su vida. |
Se percibe consolidado con relación a las
competencias docentes. La expectativa del/la docente está ajustada con lo que recibe institucionalmente. Muestra tendencia a una baja implicación. |
La institución debe proveer de estrategias de
reconocimiento holísticas (aspiracionales, económicas, técnicas)
para estimular el esfuerzo docente. Asimismo, se requiere gestionar el talento docente y el impacto de su productividad científica. |
La falta de implicación podría incrementarse, una vez que se ajusten por completo las expectativas laborales con el monto salarial recibido. |
| RESIGNADA | Representa una satisfacción indistinta, razón
por la que se disminuye el nivel de aspiración como estrategia
de adaptación a los aspectos negativos de la situación
laboral. Gracias a la disminución de la expectativa, el/la docente logra un estado de satisfacción “positivo” de nuevo. |
Se percibe como inacabado y con capacidad de
ofrecer más. Identifica en factores externos que escapan a su control, los principales obstáculos de desarrollo profesional y laboral. Tendencia a una baja implicación. Actuación bajo enfoque de renuncia estratégica. |
La institución debe reconfigurar las políticas y programas institucionales asociados a la mejora de las condiciones de contratación, salariales y de estímulo al desempeño docente; como vía para el reconocimiento holístico del desempeño del profesor. | Frente a la ausencia de condiciones institucionales para elevar el nivel de aspiración del/la docente se pueden experimentar estados de insatisfacción laboral fija, con impactos en los procesos de producción de conocimiento y docencia. |
| CONSTRUCTIVA | Mientras intenta mantener el nivel de
aspiración, el/la docente intentará dominar la situación, a
través de la resolución de problemas. Cuenta con tolerancia a la frustración, así como con múltiples recursos (alianzas académicas, familiares, profesionales) que facilitan la orientación hacia la meta, así como fuentes de motivación para modificar la situación laboral. |
El perfil docente se considera incompleto,
aunque con potencial de desarrollo bajo condiciones
favorables. Cuenta con aspiraciones de reconocimiento, estabilidad laboral y desarrollo, pero con escasas oportunidades para tal efecto. Tendencia a compensar las insuficiencias con otras actividades. Actuación de modo meritorio, aunque desde una lógica transaccional. |
La institución debe reconfigurar las políticas y
programas institucionales asociados a la mejora de las
condiciones de contratación, salariales y de estímulo al
desempeño docente; como vía para el reconocimiento holístico del
desempeño del profesor. Asimismo, es necesario, incorporar prácticas directivas orientadas hacia la retroalimentación del trabajo docente. |
La compensación a la que recurre el/la docente
influye en su posibilidad para implicarse en funciones
sustantivas de la Unidad Académica. Un estado de insatisfacción constructiva prolongado podría conducir a la forma fija, con impactos negativos en la docencia, la producción de conocimiento, así como en el sentido de pertenencia e identidad politécnica. |
| FIJA | Mantiene el nivel de aspiración, aunque sin
intentos por control la situación mediante la resolución de
problemas. Si bien cuenta con tolerancia a la frustración, evitando con ello, mecanismos de defensa como la evasión, se asume una actitud derrotista o de desesperanza frente a la situación laboral vigente. |
El perfil docente se considera con potencial de
desarrollo, se percibe como infravalorado, así como con nulas
posibilidades de crecimiento. Tendencia a la desesperanza. Tendencia a una baja implicación. |
La institución debe abrir las oportunidades de crecimiento, incorporar prácticas directivas orientadas hacia el reconocimiento y la retroalimentación del trabajo docente. | La desesperanza podría provocar la gestación de inferencias negativas que justifiquen la situación laboral: nepotismo, compadrazgo, favoritismo; desencadenando malestar docente dentro de los grupos académicos. |
Elaboración propia a partir del Modelo de Satisfacción Dinámica de Bruggemann (1974)
Conclusiones
Pese a las limitaciones previamente señaladas, consideradas parte de la agenda de investigación sobre la satisfacción laboral del académico universitario en México, se considera que probar la propuesta dinámica de Bruggemann en una institución pública como ESCOM-IPN, facilitó una aproximación más comprensiva sobre dicha variable organizacional, en tanto, no sólo registró su grado e intensidad, sino además la forma que ésta adopta en función del nivel de aspiración del profesorado, en correspondencia con lo que el Instituto Politécnico Nacional le ofrece.
De igual forma, gracias a los análisis estadísticos y el muestreo teórico fue posible sustentar que, dentro del índice global de satisfacción laboral de los profesores, se observan formas progresivas, resignadas y estables de satisfacción, así como fijas y constructivas de insatisfacción.
En este sentido, se considera relevante que, si bien se identificaron casos de profesores con insatisfacción laboral, la forma que adopta esta, al ser constructiva, ofrece la oportunidad a los directivos politécnicos de, a partir de las mejoras en las condiciones laborales, modificar positivamente el sentimiento del académico hacia su situación de trabajo; considerando que pese a que el grueso de la población encuestada se autopercibe satisfecha laboralmente, existen rasgos de renuncia estratégica, que los conducen a no realizar más allá de aquello que deben realizar.
Se considera que dada su relevancia institucional a largo plazo es importante, reflexionar sobre dos formas de satisfacción laboral de los académicos de ESCOM: la estable y la resignada. Con relación a esta última, esta forma refleja el empobrecimiento de las oportunidades que brinda el IPN para mejorar las condiciones laborales de los profesores; limitaciones que han orillado, a que el profesorado disminuya su nivel de aspiración, como estrategia para enfrentar los aspectos negativos de su situación de trabajo, sin mermar su satisfacción por trabajar en el IPN.
Con respecto a la satisfacción laboral estable, derivada de la mejora de las condiciones laborales que los profesores han obtenido en ESCOM, las cuales, además, son las mejores a nivel institucional; se identificó que aquellos académicos que experimentan esta forma de satisfacción, en lo general, al contar con la titularidad y categoría docente más alta, producen sólo lo que tienen que producir para mantener su estatus actual (nivel de estímulo), lo cual, limita su participación en todas aquellas actividades que no le representen un beneficio, traducido en puntos útiles, dentro de los programas de estímulo al desempeño docente.
Dicha característica es aún más evidente, en aquellos profesores que han obtenido la definitividad, o como se identifica en el IPN “la residencia”, dentro de alguno de los programas institucionales, en tanto, sólo deben focalizar sus esfuerzos hacia la obtención de los puntos mínimos necesarios para permanecer en el programa. Por lo que, su reincorporación dentro de las actividades orientadas hacia la consolidación del trabajo académico dentro de las Academias o el desempeño de funciones académico-administrativas, como lo es una jefatura de departamento, la presidencia de academia o coordinaciones representa un reto para los directivos de ESCOM.
Futuras líneas de investigación
Es conveniente mencionar que, si bien se lograron identificar aspectos relevantes para configurar un acercamiento comprensivo sobre la satisfacción laboral de los docentes de ESCOM, existen una serie de limitaciones que abren la oportunidad de mantener la discusión abierta en el uso del modelo de Bruggemman para tal efecto.
En este sentido, si bien, se reconocieron cuatro de las cinco formas de satisfacción contenidas en este, se revela la dificultad para establecer una caracterización pura de cada una de ellas, cuyos elementos discriminen con claridad cada modo del estado satisfactorio.
Asimismo, aunque se identificó que, por ejemplo, la insatisfacción laboral constructiva involucra en su gestación una percepción del docente de escaso reconocimiento a su trabajo, se considera que existen posibilidades de acercamiento empírico para determinar la eficacia del modelo de Bruggemann, en el ámbito de la educación superior, con relación a la identificación de componentes educativos, académicos y de gestión que inciden con mayor relevancia en cada una de las formas de satisfacción.
Paralelamente, es necesario agregar a la agenda de investigación, los efectos que las diversas formas de satisfacción observan sobre el bienestar personal, la gestación de enfermedades laborales, y de especial interés, aquellos asociados al rendimiento de una organización educativa como la que representa ESCOM.










text new page (beta)











