Introducción
En la actualidad, la rápida evolución tecnológica ha dejado una marca significativa en múltiples áreas sociales, siendo la atención médica una de las más afectadas. Recientemente, se ha discutido mucho sobre el papel crucial que las computadoras pueden desempeñar en los sistemas de salud, fomentando una cooperación beneficiosa entre la tecnología informática y los profesionales médicos. Este tipo de sinergia busca aprovechar la capacidad computacional para procesar grandes volúmenes de datos médicos, sugerir diagnósticos y recomendar tratamientos, siempre en colaboración con los profesionales de la salud1.
La inteligencia artificial (IA), que abarca métodos como el machine learning (ML) y el deep learning (DL), ha transformado radicalmente la educación médica2. John McCarthy introdujo el concepto de IA en 1956, y desde entonces ha evolucionado considerablemente, diversificándose en varios subgrupos3. La IA implica la capacidad de las máquinas para aprender y tomar decisiones de manera autónoma, emulando la inteligencia humana4. Se puede considerar como una herramienta para extraer, analizar y descubrir patrones en datos mediante diversas técnicas estadísticas3.
El ML, una subdivisión de la IA, permite a los algoritmos definir sus propias reglas a partir de datos de entrada a través de entrenamientos iterativos5. Por otro lado, el DL, una subcategoría del ML, utiliza redes neuronales complejas de múltiples capas para aprender representaciones de datos automáticamente6. Los modelos de IA han revolucionado la educación médica, proporcionando aplicaciones que van desde simulaciones inmersivas hasta análisis de datos sofisticados7. La integración de la IA mejora las metodologías de enseñanza y facilita el desarrollo de habilidades entre los profesionales de la salud.
La capacidad de la IA para gestionar eficientemente vastos repositorios de conocimiento médico y asistir en la toma de decisiones permite a los médicos concentrarse en tareas que requieren juicio humano1. En las últimas dos décadas se han evidenciado avances significativos, como el desarrollo de modelos de entrenamiento quirúrgico robótico y herramientas avanzadas de análisis de datos8. Particularmente el suceso de la pandemia de COVID-19 ha acelerado la adopción global de soluciones educativas impulsadas por IA, asegurando una formación continua de calidad a pesar de las medidas de distanciamiento social9.
A medida que la IA se integra cada vez más en la educación médica, es fundamental educar a los médicos y futuros profesionales de la salud sobre cómo optimizar sus interacciones con los sistemas de IA. Esto incluye enseñarles a reportar eficazmente la información pertinente del paciente, permitiendo que la IA compare y correlacione los datos con fuentes externas. También deben aprender a interactuar con sistemas de IA que establecen conexiones personalizadas con los pacientes, reconociendo señales de advertencia, comparando datos y facilitando transiciones fluidas entre proveedores. Esta capacitación es esencial para mejorar la prestación de atención médica impulsada por IA y asegurar una educación médica de alta calidad10.
Sin embargo, la introducción de computadoras en los procesos de atención médica puede hacer que los médicos sientan que su educación se desvaloriza y que el arduo entrenamiento que han recibido pierde importancia1. Estas circunstancias generan preguntas y preocupaciones legítimas sobre el rol de la IA y su impacto en el futuro de la profesión médica11. ¿Es la IA una herramienta que simplemente complementa el proceso educativo médico, o representa una amenaza para el valor de la educación y el desempeño profesional?12,13.
Hasta la fecha, no se han realizado conexiones definitivas entre la educación médica y el uso de la IA mediante revisiones sistemáticas o meta-análisis. Si bien algunos estudios ya han demostrado la capacidad de la IA para mejorar aspectos específicos del proceso educativo, aún existen vacíos importantes en la literatura que deben abordarse. Por ejemplo, faltan estudios empíricos que evalúen de manera rigurosa la eficacia de los algoritmos de IA en entornos educativos clínicos en tiempo real y su impacto en la formación médica a largo plazo. Además, aunque se ha demostrado que la IA puede personalizar el aprendizaje y mejorar el rendimiento académico, la adopción generalizada de estas tecnologías en instituciones con recursos limitados sigue siendo un área de investigación poco explorada. Este estudio pretende abordar estos vacíos, explorando cómo la IA puede optimizar tanto el proceso de enseñanza como el aprendizaje práctico, y proporcionar una base para futuras investigaciones y aplicaciones en diversos contextos educativos médicos.
Por lo tanto, se consideró que una revisión de alcance era el método más adecuado. Este enfoque pretende abarcar la amplitud y profundidad de la investigación disponible, identificar vacíos en el conocimiento y ofrecer recomendaciones para orientar futuras políticas e investigaciones.
Objetivo
Analizar las diversas aplicaciones de la IA en la formación de médicos, incluyendo sus beneficios, limitaciones e implicaciones éticas y sociales.
Método
El scoping review siguió el marco metodológico original sugerido en la literatura14. El método y las cinco etapas se describen a continuación. Para garantizar rigor y guiar el reporte, se empleó la extensión PRISMA para este diseño (ver lista de verificación PRISMA-ScR en el Apéndice A).
Identificación de la pregunta de investigación
La siguiente pregunta de investigación orientó la revisión de alcance: ¿Cómo impacta el uso de la IA en la educación médica?
Identificación de estudios relevantes
La búsqueda utilizó PubMed, EMBASE, Web of Science y Google Scholar. Los términos de búsqueda cubrieron la población y los resultados relevantes para la pregunta de investigación. Incluyeron términos superpuestos para asegurar que se identificara el mayor número posible de estudios al buscar en las bases de datos electrónicas (Tabla 1). Se incluye una copia de la búsqueda en PubMed, EMBASE, Web Of Science y Google Scholar (Apéndice B). El segundo paso consistió en revisar la lista de referencias de los estudios identificados en la búsqueda de bases de datos electrónicas para identificar cualquier estudio adicional. Las búsquedas se realizaron entre septiembre de 2023 y septiembre de 2024. La razón para tomar 2009 como el punto de corte de observación inicial es porque fue a partir de esa década que se comenzó a observar la modernización de la tecnología y su uso más amplio en la práctica médica.
Tabla 1 Términos de búsqueda utilizados
| Population | “Artificial Intelligence”[Majr] OR Intelligence, Artificial OR Computational Intelligence OR Intelligence, Computational OR Machine Intelligence |
| AND | “Education, Medical”[Mesh] Education, Medical, Continuing OR Education, Medical, Graduate |
| AND Outcomes | Impact [All Fields] |
Selección de estudios
Se aplicaron los siguientes criterios de inclusión predefinidos:
Investigaciones publicadas entre 2009 y septiembre del 2024.
Publicadas en inglés o español.
Estudios que aborden la relación entre el uso de IA y la educación médica.
Estudios que aborden el impacto que la IA podría tener en la educación médica.
Datos reportados recolectados mediante métodos cuantitativos, cualitativos o mixtos.
Se aplicaron los siguientes criterios de exclusión:
Estudios únicamente de prevalencia.
Revisiones, resúmenes, disertaciones, libros, comentarios, editoriales y cartas.
Estudios cuya población objetivo incluya personal no médico.
En la etapa inicial de la búsqueda y selección, se revisaron 24,630 artículos. La primera criba consistió en la lectura de títulos y resúmenes, durante la cual participaron dos revisores independientes, quienes descartaron 24,406 estudios. Los principales motivos de exclusión en esta fase fueron:
Enfoque en prevalencia sin análisis específico sobre el impacto de la IA en educación médica.
Tipos de publicaciones no pertinentes como cartas al editor, comentarios y revisiones sistemáticas sin datos empíricos aplicables al objetivo del estudio.
Desajuste en la población objetivo, al encontrarse estudios orientados hacia personal de salud general sin énfasis en estudiantes o profesionales de medicina.
Posteriormente, se procedió a una revisión completa de los 224 artículos restantes. De estos, se eliminaron 194 por:
Ausencia de un enfoque claro o detallado en el uso de IA dentro de la educación médica o la formación de profesionales de salud.
Limitaciones en la profundidad del análisis, ya que algunos estudios no aportaban datos cuantitativos o cualitativos relevantes para la revisión.
Durante este proceso, los dos revisores independientes fueron los encargados de realizar la evaluación de los estudios en ambas etapas. En los casos en que surgieron desacuerdos entre los revisores, estos fueron resueltos mediante discusión. Si el desacuerdo persistía, se consultó a un tercer revisor para tomar la decisión final, asegurando así un proceso de selección objetivo y confiable.
Tipos de artículos: Los estudios incluidos en esta revisión se clasificaron en varias categorías según su diseño. Entre ellos se encuentran:
Revisiones sistemáticas y de alcance: Se identificaron estudios que sintetizan la literatura existente sobre el uso de la IA en educación médica.
Estudios observacionales: Investigaciones que evaluaron el impacto de la IA en entornos clínicos y educativos sin intervención directa.
Estudios de intervención: Trabajos que describieron el uso de simuladores o sistemas de IA aplicados a la educación médica, midiendo su efectividad comparada con métodos tradicionales.
Temas abordados: Se incluyeron estudios que tocaron los siguientes temas clave:
Aprendizaje personalizado: Uso de IA para adaptar los contenidos educativos a las necesidades específicas de cada estudiante.
Simulaciones clínicas: Implementación de simuladores basados en IA para mejorar las habilidades clínicas y quirúrgicas de los estudiantes de medicina.
Evaluación automática y retroalimentación: Herramientas de IA utilizadas para proporcionar retroalimentación inmediata a los estudiantes.
Consideraciones éticas: Discusión sobre el impacto de la IA en la privacidad de los datos de los pacientes y los riesgos de dependencia tecnológica.
Extracción de datos
Para la extracción de datos, se diseñó un formulario en Microsoft Excel que incluía variables clave para sistematizar la información de cada estudio:
Diseño del estudio: Se documentó el tipo de estudio (revisión, observacional, ensayo clínico, etc.) para comprender las metodologías empleadas.
Entorno: Se identificó el contexto (simuladores clínicos, laboratorios de enseñanza, entornos hospitalarios, etc.) en que se llevó a cabo cada intervención.
Método de muestreo: Se detalló el procedimiento de selección de participantes, clasificándolos en aleatorio, por conveniencia, etc.
Tamaño y composición de la muestra: Se registró la cantidad de sujetos y características relevantes (p. ej., estudiantes de medicina, residentes).
Materiales y tecnologías empleadas: Incluyó el tipo de herramientas de IA utilizadas (p. ej., aprendizaje automático, simuladores de realidad virtual), con descripciones que permitieran una comprensión del tipo de innovación aplicada.
Compilación, resumen y reporte de resultados
En este estudio, se utilizó un análisis temático como método principal para la síntesis cualitativa. Este enfoque permitió identificar y organizar patrones recurrentes en los estudios revisados, facilitando una comprensión más profunda de los hallazgos. El análisis temático fue particularmente útil para examinar cómo se ha aplicado la IA en la educación médica y qué aspectos clave emergieron en los diferentes estudios incluidos en la revisión.
El proceso de síntesis cualitativa se desarrolló en varias etapas:
Familiarización con los datos: Los estudios incluidos fueron revisados detenidamente para obtener una visión general de los temas abordados. Se tomó nota de las ideas principales y de cualquier hallazgo relevante relacionado con la IA en la educación médica.
Codificación inicial: A medida que se revisaban los estudios, se identificaron y marcaron fragmentos de texto relacionados con los objetivos de la revisión. Estos fragmentos fueron codificados utilizando etiquetas descriptivas que resumían los aspectos clave, como “aprendizaje personalizado”, “simulaciones clínicas”, y “retroalimentación automática”.
Búsqueda de temas: Los códigos identificados fueron agrupados en temas más amplios que reflejaban las principales áreas de interés abordadas por los estudios. En esta etapa, se revisaron las similitudes y diferencias entre los estudios para consolidar temas como “impacto en el aprendizaje práctico”, “retos éticos” y “adopción en instituciones con recursos limitados”.
Revisión de los temas: Una vez identificados los temas, se volvieron a revisar para asegurar que fueran coherentes y reflejaran de manera fiel los hallazgos de los estudios. Se evaluó si los temas estaban respaldados por suficiente evidencia en la literatura revisada y si representaban aspectos clave del impacto de la IA en la educación médica.
Definición y denominación de los temas: En esta etapa, se refinaron y definieron los temas finales. Se crearon descripciones claras para cada tema, explicando de qué manera los estudios contribuían a ese tema en particular.
Elaboración de la síntesis narrativa: Finalmente, se elaboró una síntesis narrativa de los temas, integrando los hallazgos de los estudios revisados en una estructura coherente que permitiera una interpretación global del impacto de la IA en la educación médica. Esta síntesis narrativa proporcionó una visión general del campo, identificando tanto las fortalezas como las limitaciones de la investigación actual y sugiriendo áreas para futuras investigaciones.
Consideraciones éticas
El presente estudio fue sometido a revisión por el comité de bioética institucional y fue clasificado como seguro.
Resultados
Resultados de la búsqueda: De los 54,662 artículos identificados al buscar en bases de datos electrónicas, 30 cumplieron con los criterios de inclusión (Figura 1).
Descripción de los estudios revisados
La revisión incluyó un total de 30 estudios, publicados mayoritariamente entre 2019 y septiembre del 2024 (n = 27). Estos estudios examinaron el uso de la IA en la educación médica, con un enfoque en sus ventajas, desafíos y las consideraciones éticas asociadas a su implementación. Los estudios también exploraron las implicaciones que la IA podría tener en la formación médica futura, evaluando su impacto tanto en los médicos en formación como en las prácticas clínicas a largo plazo.
La distribución de los estudios abarcó una variedad de tipos, destacando los siguientes:
Revisiones sistemáticas y de alcance: El 53% de los estudios revisados (n = 16) consistieron en revisiones sistemáticas y de alcance, las cuales ofrecieron un panorama amplio sobre el estado actual del uso de la IA en educación médica, destacando los avances y los vacíos en la investigación.
Artículos originales: Constituyeron el 13% (n = 4), con estudios que implementaron herramientas de IA en simulaciones clínicas y en procesos de evaluación académica, mostrando mejoras significativas en el desempeño de los estudiantes.
Artículos de comentario: Un 20% (n = 6) abordaron reflexiones sobre los desafíos de implementar la IA en la educación médica, destacando las barreras tecnológicas y éticas.
Artículos de perspectiva y opinión: Representaron un 6% en conjunto (n = 2), analizando los impactos a largo plazo de la IA en la medicina y cómo estos avances podrían transformar las prácticas educativas tradicionales.
Revisiones históricas: El 6% (n = 2) proporcionaron un análisis retrospectivo sobre la evolución de la tecnología IA en la medicina, desde sus primeros pasos hasta su uso actual en la formación médica.
En cuanto a la metodología, la mayoría de los estudios (84%) eran de carácter cualitativo, enfocándose en entrevistas, análisis temáticos y estudios de caso que evaluaron la percepción de los estudiantes y educadores sobre la integración de la IA en sus procesos de formación.
Los temas principales abordados en los estudios incluyen:
Impacto de la IA en la educación médica: Este fue el tema predominante en el 37% de los estudios, donde se evaluó cómo las plataformas de IA están mejorando el aprendizaje individualizado, la simulación de prácticas clínicas y el seguimiento académico.
Influencia en la práctica médica: El 26% de los estudios exploraron cómo la IA podría influir en la toma de decisiones clínicas y mejorar la precisión diagnóstica en entornos de práctica real.
Desarrollo de algoritmos de IA: Algunos estudios se centraron en la creación de nuevos algoritmos que optimizan los procesos de enseñanza y aprendizaje en la educación médica, y su aplicación para mejorar los sistemas de admisión a programas médicos y la evaluación continua.
Por último, los estudios también reflejaron la evolución de los paradigmas educativos tradicionales hacia enfoques de IA, aprendizaje automático (ML) y aprendizaje profundo (DL). Esta transición hacia la IA ha sido documentada como una oportunidad clave para optimizar tanto la investigación como la práctica médica, permitiendo una mayor personalización en los procesos educativos y un seguimiento más preciso del progreso de los estudiantes.
Aplicaciones
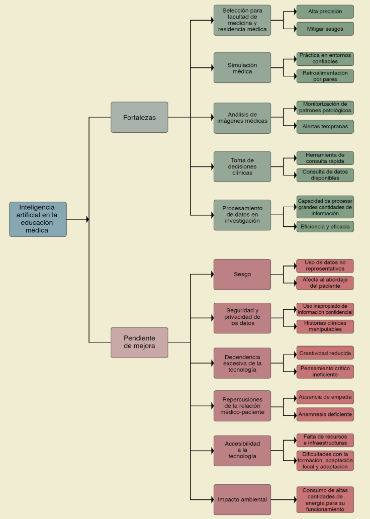
La IA, actualmente, tiene múltiples utilidades en la formación médica, entre las cuales destacan las siguientes:
Admisiones y selección para la escuela de medicina y la residencia: Se han desarrollado modelos de ML para apoyar ampliamente el proceso de admisión en programas médicos, incluyendo la detección de sesgos de género en las cartas de referencia para la residencia y la identificación de candidatos que probablemente serán seleccionados14. Con una precisión altamente positiva de clasificación y evaluación de aplicaciones en diferentes estudios, los modelos de ML pueden mitigar el sesgo e identificar solicitantes que de otro modo podrían haber sido descartados15-17.
Simulación médica: La IA puede utilizarse para crear entornos de simulación médica realistas, permitiendo a los estudiantes practicar habilidades clínicas en escenarios seguros y controlados. Estos simuladores pueden simular diversas situaciones clínicas, como procedimientos quirúrgicos, resucitación cardiopulmonar y atención de emergencia18. Por ejemplo, un ensayo clínico aleatorizado dirigido por Ali M. Fazlollahi et al. demostró mejoras significativas en la competencia quirúrgica entre estudiantes sin experiencia previa en cirugía tras recibir tutoría guiada por IA en la resección de tumores. Notablemente, esta intervención mejoró el rendimiento durante las sesiones de práctica quirúrgica y en escenarios de simulación realistas19.
Análisis de imágenes médicas: Los algoritmos creados pueden analizar imágenes como tomografías computarizadas, ecografías o resonancias magnéticas, basándose en patrones con los que han sido configurados para detectar anomalías. Estos sistemas de IA pueden ayudar en el diagnóstico temprano y preciso de enfermedades como el cáncer, reduciendo así el tiempo de diagnóstico y afectando la morbilidad y mortalidad3,18,19. Ejemplos de esta aplicación se observan en el cribado y diagnóstico del cáncer de mama. Modelos de ML denominados detección asistida por computadora se presentan como una gran herramienta para detectar lesiones mamográficas que pueden indicar la presencia de cáncer de mama20. Más recientemente, una metodología de resonancia magnética de DL mejoró el rendimiento de los radiólogos al reducir la tasa de diagnósticos falsos positivos21.
Toma de decisiones clínicas: La habilidad de estos sistemas de procesar grandes volúmenes de datos clínicos como historiales médicos y resultados de pruebas permite proporcionar recomendaciones personalizadas para la toma de decisiones clínicas2,5,9. También pueden utilizar la información para seleccionar, por ejemplo, el medicamento más adecuado o generar alertas para prevenir interacciones farmacológicas potencialmente peligrosas19. Es importante señalar que la aplicabilidad de un sistema de ML para uso clínico puede validarse en ensayos retrospectivos o prospectivos y, en algunos casos, con datos simulados22.
Procesamiento de datos en investigación: La capacidad de procesamiento de datos de las herramientas de IA permite el análisis de grandes cantidades de información, ayudando a realizar investigaciones que impactan no solo en la epidemiología local, sino también a nivel internacional7,8,13.
Beneficios
A lo largo de la historia, el alcance de muchas herramientas creadas por los humanos no ha sido previsto (Figura 2). Hasta ahora, algunas de las ventajas del uso de la IA en la formación médica son:
Personalización del aprendizaje: La IA permite adaptar el contenido educativo y el ritmo de aprendizaje a las necesidades individuales de cada estudiante, ya que ofrece aprendizaje basado en casos y herramientas para proporcionar al estudiante archivos de enseñanza relevantes para cada aprendiz de acuerdo a su perfil, optimizando así la eficiencia y efectividad de la formación. También permite al docente realizar un seguimiento electrónico sistemático de los objetivos logrados por el estudiante4,5,18.
Retroalimentación inmediata: Los sistemas basados en IA pueden proporcionar retroalimentación rápida y detallada sobre el desempeño de los estudiantes, permitiéndoles corregir errores y mejorar sus habilidades en la vida real. Además, la facilidad de análisis conjunto con sus pares en un entorno de alta fidelidad permite consolidar conceptos utilizados en diferentes disciplinas10,24.
Facilidad de acceso a la información: Estas herramientas se han convertido en el lugar de consulta oportuna y, a menudo, precisa sobre conceptos, análisis y conducta en diversas patologías. Por ejemplo, ChatGPT tiene el potencial de ayudar en la educación médica y facilitar la búsqueda rápida de información sobre enfermedades y la investigación médica más reciente5,10,25.
Implicaciones
A pesar de las aparentes ventajas de estas tecnologías, no deben pasarse por alto las implicaciones éticas y sociales (Figura 2).
Posible sesgo: Los futuros clínicos deben comprender el origen de los sesgos de la IA en el cuidado de la salud y cómo mitigarlos. El sesgo puede ocurrir cuando se utilizan datos no representativos para entrenar el modelo (basados en una población diferente, por ejemplo), limitando la precisión del diagnóstico, la evaluación de riesgos y la toma de decisiones clínicas para ciertos pacientes26.
Privacidad y seguridad de los datos: La implementación de la IA incluye la recopilación y análisis de diversas cantidades de datos clínicos, lo que genera preocupaciones sobre la privacidad y seguridad de la información del paciente. La vasta información disponible aumenta la probabilidad de cruces entre diferentes conjuntos de datos, lo que puede provocar la pérdida de la anonimización de los datos27. A pesar de los avances en las medidas de seguridad, los sistemas de IA no son inmunes a las vulnerabilidades12,28.
Dependencia excesiva de la tecnología: El uso generalizado de la IA en la educación médica genera preocupaciones sobre una posible dependencia excesiva de la tecnología, que podría disminuir las habilidades clínicas tradicionales e impedir la adaptabilidad de los profesionales a circunstancias imprevistas29. Mientras que los métodos de enseñanza tradicionales enfatizan experiencias inmersivas como la lectura profunda y las interacciones colaborativas con pares, la llegada de la tecnología presenta tanto oportunidades como desafíos. Aunque la tecnología facilita el acceso a la información del paciente en el punto de atención, también corre el riesgo de sofocar la creatividad profesional. Por otro lado, limitar el acceso a la tecnología podría privar a los médicos de herramientas clínicas esenciales necesarias para navegar en situaciones urgentes30.
Impacto en la relación médico-paciente: La integración de la IA en la formación médica tiene repercusiones para la relación médico-paciente ya que puede disminuir el trato con compasión y fomentar la sensación de distancia. Es importante considerar cómo se integra la tecnología en la atención médica y asegurar que la empatía y la comunicación humana permanezcan en el centro de la relación médico-paciente23,31. Por otro lado, la sociedad contemporánea enfrenta las consecuencias de la desinformación. El fácil acceso a información no profesional o guiada lleva a escenarios donde los pacientes acuden a consultas médicas buscando exámenes o procedimientos innecesarios u optan por interactuar con la IA desde sus hogares y evitar así la orientación médica profesional10. La información debe ser ampliamente difundida entre todos; sin embargo, no debe perderse la responsabilidad de interpretar los datos, siempre con el objetivo de generar los mejores resultados para las condiciones de los pacientes28-30.
Accesibilidad tecnológica: Si bien la adopción de tecnologías y recursos electrónicos ha sido más prevalente en los países desarrollados, muchos países en desarrollo carecen de la infraestructura, la inversión en salud y los recursos educativos necesarios para permitir oportunidades de aprendizaje uniformes para los profesionales de la salud a nivel internacional28. Se ha demostrado que en países de bajos ingresos y en desarrollo pueden pasar varias décadas para que una nueva guía de práctica clínica (CPG) sea implementada en todo el territorio32,33. Lo anterior depende, entre otras cosas, de lo siguiente:
Disponibilidad de recursos, como personal capacitado, equipo médico o infraestructura32,33.
Capacitación y educación: Los profesionales deben recibir información sobre procedimientos y prácticas actualizadas32,33.
Barreras geográficas y logísticas: Si el pueblo está en una zona remota o de difícil acceso, la implementación de la CPG puede enfrentar desafíos logísticos, como el suministro de medicamentos y equipos médicos32,33.
Aceptación y adopción local: Si hay resistencia o falta de comprensión de la importancia de la CPG, su implementación puede llevar más tiempo32,33.
Reducción de las actividades de consulta: La actividad laboral del médico podría verse afectada por el uso de la IA, ya que sus actividades de consulta serán mucho menos demandadas por los pacientes debido a la creación de programas cada vez más interactivos y al alcance de la población que ofrecen consejos médicos más rápido que el propio profesional1.
Discusión
La integración de la IA en la educación médica ha generado un amplio debate sobre sus implicaciones positivas y negativas para el futuro de la atención médica. Esta revisión tuvo como objetivo sintetizar las ideas clave y las implicaciones de la adopción de la IA en la educación médica, arrojando luz sobre el panorama en evolución e identificando áreas de preocupación y posible mejora.
Históricamente, la intersección de la tecnología y la medicina ha sido un tema de interés, con discusiones tempranas en la década de 1970 que vislumbraban el potencial transformador de la tecnología informática en el cuidado de la salud. Hoy en día, la IA, que abarca el ML y el DL, es un testimonio de esta visión, revolucionando la educación médica a través de aplicaciones y metodologías innovadoras.
Aunque los beneficios de la IA en la educación médica son evidentes, también se resaltan varias preocupaciones éticas y prácticas que demandan una consideración cuidadosa. La dependencia excesiva de la tecnología puede comprometer las habilidades clínicas tradicionales y la interacción humana en la atención médica. Además, la recopilación de extensos datos clínicos de muchas fuentes posibles genera preguntas sobre el uso de la IA y confidencialidad del paciente y su protección. Asimismo, el potencial de sesgo en los algoritmos de IA presenta un desafío ético notable, que requiere medidas proactivas para mitigar el sesgo y mantener una atención médica precisa que pueda generalizarse o ajustarse a la población objetivo1,14,34.
Otro desafío que enfrenta la IA es entorno a su accesibilidad, especialmente en países en desarrollo con infraestructura y recursos limitados. La brecha digital exacerba las disparidades, destacando la necesidad de acceso equitativo a recursos educativos y programas de formación impulsados por IA35,36. En regiones con acceso limitado a Internet, las tecnologías de IA como ChatGPT pueden no ser factibles, limitando sus beneficios a poblaciones específicas. Aunque la IA cuenta con mecanismos de autoaprendizaje, su despliegue efectivo requiere personal capacitado capaz de implementar y mantener la tecnología37.
A medida que se adoptan las tecnologías de IA, también se debe reflexionar sobre el valor de los modelos educativos tradicionales que priorizan la interacción directa entre docentes y estudiantes38. El potencial aislamiento de los médicos en formación de sus instructores y pacientes plantea preocupaciones sobre la erosión de la relación médico-paciente, un aspecto fundamental del cuidado de la salud que va más allá de los tratamientos médicos39. Al equilibrar la innovación con las consideraciones éticas y fomentar la colaboración interdisciplinaria, se puede aprovechar el poder transformador de la IA para crear un sistema de salud más eficiente, equitativo y compasivo para todos.
Limitaciones
Aunque esta revisión de alcance ha proporcionado una visión general amplia sobre el uso de la IA en la educación médica, es importante reconocer ciertas limitaciones inherentes a este tipo de estudio. En primer lugar, las revisiones de alcance no buscan evaluar de manera exhaustiva la calidad de los estudios incluidos, lo que significa que los hallazgos presentados no están basados en un análisis crítico profundo de la robustez metodológica de los estudios. Este enfoque puede limitar la capacidad para establecer conclusiones definitivas sobre la efectividad de la IA en la educación médica.
Otra limitación es la ausencia de un análisis cuantitativo formal. Al centrarse en la síntesis cualitativa de los estudios, este trabajo no ofrece un análisis estadístico que cuantifique el impacto de la IA en los resultados educativos. Además, los estudios incluidos presentaron una heterogeneidad significativa en términos de diseño, población, y métodos de intervención, lo que dificulta la comparación directa entre ellos.
Asimismo, la búsqueda de literatura estuvo limitada a artículos en inglés y español, lo que podría haber excluido investigaciones relevantes publicadas en otros idiomas. La selección de estudios también se restringió a aquellos accesibles en bases de datos específicas, lo que implica que algunos estudios importantes pueden no haber sido considerados si no estaban disponibles en estas plataformas.
Finalmente, es posible que algunos estudios relevantes hayan sido excluidos debido a la falta de disponibilidad de datos completos o al no cumplir con los criterios de inclusión específicos. Estas limitaciones podrían haber afectado los resultados al introducir posibles sesgos de selección y limitar la generalización de los hallazgos. Sin embargo, la revisión de alcance sigue siendo una herramienta valiosa para mapear el panorama actual de la investigación sobre IA en la educación médica y ofrecer una base sólida para futuras investigaciones más detalladas y específicas.
Conclusiones
Los resultados de esta revisión de alcance destacan que la IA tiene un impacto significativo en la educación médica, especialmente en áreas como la personalización del aprendizaje, la simulación clínica avanzada y la retroalimentación automática. Las tecnologías de IA, como el ML y el DL, están mostrando un gran potencial para optimizar el proceso de formación médica, mejorando tanto la calidad del aprendizaje como la eficiencia en la adquisición de habilidades clínicas. Sin embargo, a pesar de los avances observados, los estudios revisados también han puesto de manifiesto desafíos importantes, como las barreras tecnológicas y la necesidad de capacitación adecuada para que los profesionales de la salud interactúen eficientemente con estos sistemas.
Específicamente, los resultados muestran que, si bien la IA puede mejorar el aprendizaje personalizado y las simulaciones clínicas, la falta de infraestructura tecnológica en algunas instituciones podría limitar su adopción a gran escala. Asimismo, las preocupaciones éticas, particularmente en lo que respecta a la privacidad de los datos y la dependencia de los sistemas automatizados, siguen siendo áreas de gran relevancia que deben ser abordadas en futuros estudios.
A partir de los hallazgos de esta revisión, se pueden derivar las siguientes recomendaciones para la práctica y la investigación futura:
Investigación adicional: Es necesario realizar estudios empíricos a largo plazo que evalúen la efectividad de los algoritmos de IA en la educación médica en contextos clínicos reales. Estos estudios deberían incluir mediciones tanto cualitativas como cuantitativas para evaluar el impacto en el rendimiento académico y profesional de los estudiantes.
Capacitación en IA: Es crucial desarrollar programas de formación específicos para educadores y estudiantes de medicina que incluyan el uso adecuado de las herramientas de IA. Esto garantizará que los futuros médicos no solo se beneficien de estas tecnologías, sino que también las utilicen de manera ética y efectiva.
Evaluación ética: Los estudios futuros deberían enfocarse en analizar las implicaciones éticas y legales del uso de IA en la educación médica, particularmente en lo que respecta a la protección de la privacidad de los datos y la toma de decisiones clínicas automatizadas.
Infraestructura tecnológica: Se recomienda la creación de estrategias para mejorar la infraestructura tecnológica en instituciones con recursos limitados, de modo que puedan adoptar plenamente las innovaciones basadas en IA y ofrecer una educación médica de alta calidad.










text new page (beta)





