INTRODUCCIÓN
En los terrenos constituidos por carbonatos (p.ej. calizas CaCO3), sulfatos (p.ej. yesos CaSO4-2H2O), o evaporitas (p.ej. halita, NaCl) de origen sedimentario es común que surjan oquedades naturales (Bögli, 1980, Radulović, 2013) de tamaño variable, tanto en superficie como en profundidad, fruto de la karstogénesis (Ford y Williams, 2007). El terreno calizo próximo a la superficie, en la denominada zona epikárstica, está sometido a un efecto combinado de karstogénesis superficial, en la que el agente disolvente proviene principalmente de las aguas de lluvia y de las aguas subterráneas, al encontrarse en la zona donde el grado de saturación en agua del acuífero es variable, y el poder de karstificación depende principalmente de su composición química y su temperatura (Jennings, 1985; Ford y Williams, 2007; Radulović, 2013). Bien sea por la disolución causada por las aguas superficiales o profundas, las cavidades distribuidas por el macizo se van ampliando y los hundimientos epikársticos se van agrandando, su techo se va adelgazando hasta que se desploma por su propio peso sobre el hueco subyacente, con el consiguiente hundimiento de la superficie del terreno y la formación en éste de un conjunto de sumideros, pozos, hoyos o dolinas de dimensión variable. Según su tamaño y ambiente geomorfológico, las depresiones pueden colapsarse, fusionarse con otras, colmatarse, inundarse, o drenarse por cauces subterráneos de forma más o menos desorganizados o por cuevas, que se conectan con la superficie a través de grutas, simas o ponores (Gutiérrez-Elorza, 2008). La dolina es una depresión cerrada, de perímetro regular, circular o levemente elipsoidal, de hasta varios centenares de metros, bordes en forma de artesa, cubeta o escarpados, con su fondo estacional o permanentemente inundado (Cvijic, 1895; Radulović, 2013). Las dolinas pueden encontrarse aisladas o en grupos, formando campos de dolinas (Ford y Williams, 2007). Cuando, por el paso del tiempo y la supresión de las paredes que las separan, las dolinas próximas coalescen, forman uvalas (Sweeting, 1973). Las uvalas son consecuencia de la disolución acelerada, erosión o colapso, a lo largo de las zonas tectónicamente debilitadas en las paredes comunes (Ćalić, 2011) . Los poljes son depresiones de mayor extensión (normalmente de 5 a 400 km2), desconectadas entre sí, de origen poligenético (Sauro, 2012). Son el resultado de la actuación combinada de varios procesos tectónicos locales o regionales y de disolución lateral, que agrandan la planicie deprimida, pudiendo llegar a tener su eje mayor decenas de kilómetros, alineado con las principales direcciones estructurales neotectónicas (White y David, 2012). En ocasiones, cuando el régimen de lluvias supera la capacidad de evacuación del ponor o sumidero kárstico y de la capacidad de infiltración, los poljes forman extensas superficies endorreicas inundables. Estas condiciones pueden favorecer igualmente la formación de dolinas y uvalas en su interior.
México posee en Chiapas y la península de Yucatán (PY) una de las regiones kársticas más interesantes del mundo (Finch, 1965), encontrándose allí las dolinas y uvalas más llamativas y de mayor dimensión (hasta 100 m de profundidad), tan espectaculares como vulnerables. Las condiciones geológicas, climáticas e hidrogeoquímicas que han favorecido su formación (Bauer-Gottwein et al., 2011; Aguilar et al, 2016) las hace ser un recurso natural turístico de gran belleza, en las que la historia de los pueblos nativos de la región se encuentra íntimamente ligada a su distribución como lugares de culto y misticismo: los cenotes (término derivado del maya: tz'onot o d'zonot, que significa caverna con depósito de agua), las aguadas, de menor profundidad, las hondonadas, rejolladas o sartenejas (pequeños agujeros que en época de lluvias se llenan de agua). Muchas de estas piscinas naturales, tienen su fondo bajo una lámina de agua mostrando su relación directa con el acuífero subyacente. Desde antaño vienen siendo utilizadas de forma sostenible, pero en la actualidad algunas son aprovechadas como vertederos de basura o como pozos receptores de aguas residuales. Los de menor tamaño, muy numerosos y ampliamente diseminados, son también receptores de aguas residuales y propician la contaminación difusa agropecuaria (Polanco et al., 2015), resultando ser un recurso que afecta la continuidad de medio natural subterráneo (Bautista et al., 2011; Gutiérrez et al., 2014; Nava, 2015).
Para comprender la complejidad de la karstogénesis de estas depresiones en todas sus tipologías, es necesario examinar aspectos como su forma (en planta y en sección) y su tamaño, su ubicación y relación con respecto al relieve, la geomorfología circundante, la tectónica local y regional (fallas, fracturas, diaclasas, discontinuidades o debilidades estructurales), su relación hidrogeoquímica subaérea con el acuífero, las condiciones medioambientales y climáticas en las que se desarrollan, entre otros (Sauro, 2012). Este trabajo aborda la morfología y el tamaño de las depresiones kársticas, es decir, su morfometría planimétrica como criterio geomorfológico de clasificación.
Los estudios morfométricos realizados sobre paisajes kársticos en zonas tropicales se inician a partir de los trabajos de Williams (1971, 1972) y Day (1976), además de los recogidos en White y David (2012), entre otros. Los primeros de estos estudios en el Estado de Yucatán se encontraban limitados a un conjunto de medidas obtenidas a partir de campañas de campo, mapas topográficos o geomorfológicos elaborados a gran escala (1:1.2 millones de Lugo-Hubp et al., 1992; Basso et al., 2013), o sobre áreas relativamente pequeñas y accesibles al hombre para llevar a cabo el estudio. Sobre grandes extensiones, los análisis geomorfológicos realizados son muy generalistas (Lugo-Hubp y Garcia-Arizaga, 1999).
Actualmente, los sistemas de información geográfica (SIG), los sistemas de posicionamiento global (GPS), los modelos digitales de elevaciones (MDE) y otros datos del amplio espectro electromagnético, permiten precisar uniformemente el detalle de los estudios morfométricos en amplias zonas, mejorando el conocimiento del origen, la naturaleza y los fenómenos que controlan la karstogénesis, así como de los factores medioambientales y antrópicos que le influyen (Denizman and Randazo, 2000; Shofner et al., 2001; Hung et al., 2002; Florea, 2005; Lyew-Ayee et al., 2007; Galve et al., 2015; entre otros), tanto en superficie (exokarst) como en interior (endokarst), y de las relaciones y conexiones existentes entre ambos (Szukalski, 2002). Otros estudios se centran en la descripción y clasificación de acuerdo con la tipología del modelado exokárstico y, particularmente, de sus depresiones, diferenciando entre simas, cenotes, dolinas, uvalas y poljes (Plan et al., 2009; Fragoso-Servón et al., 2014) como las más comunes. En este sentido, los estudios en la PY como los de Cole (1910), Finch (1965), Lugo-Hubp et al. (1992), Lugo-Hubp y Garcia-Arizaga, (1999), Bautista-Zúñiga et al. (2003), Bautista et al. (2005), entre otros, han reconocido la abundancia de depresiones kársticas en todos sus tipos, notablemente en las amplias mesetas del NE de Yucatán. Hasta el momento, hay más de 7000 cartografiadas en el área noroccidental de la península (Steinich, 1996; Fragoso-Servón et al., 2014; Aguilar et al., 2016). Sin embargo, su caracterización morfológica, distribución espacial, direccionalidad y densidad, no está totalmente descrita y cuantificada, al no existir un catálogo completo. La fiabilidad de los mapas de susceptibilidad y peligrosidad que se elaboren a partir de la distribución espacial de las depresiones y la eficacia de las medidas de mitigación dependen en gran medida de la representatividad, la integridad y la exactitud de los catálogos en los que se basan (Al-Kouri et al., 2013; Gutiérrez et al., 2014).
Este trabajo aborda el completado y la clasificación de los catálogos disponibles en tipologías de depresiones kársticas sobre el Estado de Yucatán, a partir de un análisis de los inventarios públicos existentes sobre depresiones kársticas (procedentes del SEDUMA e INEGI) y su contraste con los que se obtengan mediante el análisis del MDE con algoritmos de reconocimiento de depresiones. Los inventarios iniciales han sido revisados y depurados con la información que proporciona el MDE, para obtener los catálogos de proyecto. Para la clasificación en tipologías, se han seleccionado los parámetros morfométricos más relevantes utilizando una técnica de agrupación jerárquica, estableciendo las agrupaciones en dolinas/cenotes, uvalas, poljes y grandes depresiones, mediante una técnica de agregación por reasignación del tipo k-medias. La clasificación obtenida se valida con un estudio estadístico comparativo de las distribuciones de los parámetros morfométricos, de los conjuntos de depresiones agrupadas por tipologías. Finalmente, se interpretan los cálculos realizados y discuten los resultados obtenidos, para extraer las conclusiones más relevantes sobre los criterios taxonómicos de las depresiones kársticas en el Estado de Yucatán y las características más notables en su distribución según la metodología aplicada.
ÁREA DE ESTUDIO: EL ESTADO DE YUCATÁN
El Estado de Yucatán (EY) posee una extensión 43379 km2 y se ubica, junto con el de Quintana Roo y casi todo el de Campeche, en la Península de Yucatán (PY). La PY, localizada entre las coordenadas 19°40' y 21°37'N, y 87°30' y 90°26' W, se extiende 39340 km2 sobre el bloque continental de Yucatán (Figura 1), separa el Mar Caribe del Golfo de México, e incluye la plataforma sumergida adyacente de Campeche, unos 450000 km2. Está limitado al NW por un escarpe NE-SW (Weide, 1985; Paull et al., 2014), hacia el W por el cañón de Campeche, y al E por el cañón (o lengua) de Catoche (86°W, 24°N); a partir de allí el bloque se estrecha hacia el sur, desapareciendo prácticamente en la costa a la altura del Cabo de Catoche (López-Ramos, 1973, 1975).

Figura 1 Encuadre geográfico de la Península de Yucatán y mapa geológico mostrando la fracturación local del Estado de Yucatán. Modificado a partir de INEGI (1983), Weidie (1985), SGM (2007), Perry et al. (2009), Bauer-Gottwein et al. (2011) y Bautista y Palacio (2011). Proyección UTM WGS84 zona 15N.
El clima cálido subhúmedo de la PY está ligado al régimen de abundantes lluvias y de temperaturas propio de las regiones tropicales del hemisferio norte, con pocos contrastes altitudinales y escasa altitud sobre el nivel del mar. La ausencia de elevaciones significativas, la importante actividad atmosférica debida a la proximidad al Trópico de Cáncer y al anticiclón de Bermudas-Azores, la sequía intraestival y la llegada de corrientes tanto polares (del norte) como cálidas (del Golfo) son los principales factores que configuran su clima (Orellana et al., 2009). Tiene cuatro regímenes climáticos, principalmente orientados de acuerdo a su eje SW-NE. La costa norte es la más seca de la PY con un clima semiárido de los subtipos BS1(h')w y BS0(h')w. En la isla de Cozumel, el clima es cálido húmedo de subtipo Am(f) con abundantes lluvias invernales. El resto de la PY tiene un clima cálido subhúmedo con tres subtipos que incluyen Aw0, Aw1 y Aw2 de humedad creciente. Las áreas más secas se encuentran en el oeste y las más húmedas en el este (García, 1990). La distribución de la vegetación refleja el fuerte gradiente pluviométrico en la PY, variando de las zonas más áridas en el NW hasta las selvas altas de bosque lluvioso en el SE, con selvas bajas caducifolias y subcaducifolias en las planicies centrales. El factor climático es determinante para un buen desarrollo de las formas exokársticas de disolución que requieren precipitaciones importantes, como ocurre en Yucatán (Bautista et al., 2015). Además, se requiere de una topografía poco montañosa, de llanuras y planicies endorreicas poco elevadas, con una espesa cobertura vegetal que favorece la infiltración al subsuelo, dificultando que se establezca una red fluvial permanente.
Fisiográficamente, el EY es un territorio con una amplia diversidad de zonas (hasta 21 según Duch, 1991), tales como las llanuras kársticas yucatecas, los lomeríos karstotectónicos campechanos, o las llanuras kársticas quintanarroenses, que pueden ser agrupadas en dos unidades geomorfológicas principales: (1) llanuras recientes de menos de 50 m de elevación con desarrollo mínimo de karst, y (2) llanuras y colinas más antiguas con menos de 400 m de elevación (Lugo-Hubp et al. 1992). De su suave a escaso relieve (50 m s.n.m. de promedio), con altitudes inferiores a los 400 m s.n.m. (Vidal-Zepeda, 2005), destaca la Sierrita de Ticul (hasta los 250 m s.n.m. en el cerro Benito Juárez) al SW del EY. Esta pequeña cadena divide a la PY en dos grandes planicies, la norte y la sur, produciéndose un pequeño aumento en su hipsometría en el paso de una a otra (Lugo-Hubp y García-Arizaga, 1999; Ihl et al., 2007). Su relieve está relacionado con planicies niveladas y con las superficies de sedimentación marina; las variaciones locales más o menos abruptas están principalmente asociadas al modelado kárstico del paisaje. Al norte de la PY, las amplias mesetas estructurales escalonadas, más elevadas, han sido niveladas por la abrasión y modificadas por la karstificación (Temax-Buctzotz, Tizimín, Chemax, Sotuta, Hunucma, Tekit, etc.). Hacia el sur, la Sierrita de Ticul es un escarpe asociado a las fallas de Sayil y Ticul, que delimitan un valle intermesetas. Los procesos de disolución están fuertemente condicionados por la fracturación, la tectónica y el aumento de la pendiente en las planicies próximas a la Sierra, lo que provoca un mayor contraste de declives, laderas con lomas, hondonadas y karstogénesis superficial en forma de cenotes y aguadas. El territorio está cuajado de estos pequeños cuerpos cuya lámina de agua suele ser permanente, aunque presentan oscilaciones estacionales, sujetas a los procesos de infiltración a través del terreno semipermeable.
Geológicamente, el bloque del Yucatán es un bloque tectónico único de origen Paleozoico, que ha venido emergiendo lentamente sobre las aguas marinas durante el Cenozoico; sin plegamientos, y cuyo límite por el sur son los sistemas de fallas de Chixoy-Polochic, Montagua y Jocotán-Chamelecón (Figura 1), que forman el borde entre las placas de Norteamérica y del Caribe. Desde finales del Paleozoico, el bloque ha sido un elemento cratónico estable, cuyos márgenes han sido extensamente modificados desde su aislamiento Jurásico, como una microplaca entre América del Sur y América del Norte (López-Ramos, 1975). Sobre su basamento se ha acumulado una capa gruesa de sedimentos marinos del Paleozoico tardío, seguido por la sedimentación Jurásica continental, que a su vez subyacen a un depósito extenso de evaporitas (yeso/anhidrita) de origen marino o lacustre que corresponde a una cuenca carbonatada limitada por arrecifes del Cretácico Inferior. Sobre estas se encuentran carbonatos (dolomía/caliza) depositados en plataforma durante el Cretácico Superior (Figura 1). Así pues, la mayor parte del EY se encuentra formado por una secuencia de estratos subhorizontales, de unos 220 m de potencia, compuestos principalmente por calizas del terciario, en una disposición que data desde el Eoceno temprano (calizas recristalizadas, dolomitizadas o silicificadas del Paleoceno) hasta el Plioceno (formaciones Carrillo Puerto y Bacalar). A partir de ahí, se dispone una sucesión de capas impermeables de margas y calizas con potencias de varios cientos de metros (Butterlin y Bonet, 1960; Bonet y Butterlin, 1962). Durante el Mesozoico superior y el Cenozoico, la fracturación del bloque creó una serie de horst y grabens a lo largo del margen oriental de esta plataforma. Los bloques más elevados se convirtieron en varios bancos aislados carbonatados, al menos durante el Cuaternario.
Debido a las características geológicas de la PY y su escaso relieve, la escorrentía superficial es prácticamente inexistente, excepto en las partes meridionales, y por ello, el único recurso hídrico disponible es el agua subterránea. La hidrogeología de Yucatán se encuentra fuertemente condicionada por varios factores, siendo algunos de carácter común a otras regiones carbonáticas (Bauer-Gottwein et al., 2011). Debido al alto grado de fracturación a pequeña escala en las rocas superficiales, la existencia de grandes campos de fracturas y fallas (Lugo-Hubp et al., 1992; INEGI, 1983), la escasa potencia de suelo, un buen drenaje interno y altamente permeable, y la alta precipitación (entre 550 y 1500 mm al año, de promedio anual), el desarrollo de los procesos exokársticos y endokársticos dan lugar a una compleja red de cavidades y huecos que condicionan el flujo de las aguas subterráneas.
Las propiedades hidrogeoquímicas de los materiales que componen el subsuelo de Yucatán a lo largo de su historia geológica han sido modificadas en ciertas zonas tras el impacto Chicxulub, producido en el tránsito del Cretácico al Paleógeno (Hildebrand et al., 1991 y Sharpton et al., 1992). El cráter Chicxulub, situado en el sector noroeste de la Península (aproximadamente 21.4°N 89.52°W), se convirtió en una cuenca sedimentaria (Penfield y Camargo, 1981; Urrutia-Fucugauchi, et al., 1996, 2004, 2011) con múltiples anillos concéntricos que se fue rellenando (Rebolledo-Vleyra et al., 2000; Rebolledo-Vieyra et al., 2010) hasta el Mioceno medio (Lefticariu et al., 2006). Sobre esta sucesión de semiarcos concéntricos se observa el mayor número de cenotes, denominándose "Anillo de Cenotes" (Perry et al., 1995; Connors et al., 1996). Las posibles causas de este proceso de karstogénesis son las fallas asociadas con la compactación litológica diferencial dentro de la cuenca sedimentaria, la existencia de un complejo de arrecifes enterrado, o el colapso de brechas del impacto (Perry et al., 1995). El gradiente geotérmico y la intrusión salina que alcanza en esa zona varias decenas de kilómetros tierra a dentro (Steinich, 1996; Steinich et al.; 1996, Perry et al., 2009). Monroy-Rios y Beddows (2015) sugieren un proceso que genera formas cilíndricas, con paredes cuasi verticales o troncocónicas, sugieriendo una karstificación ascendente hidrogeológicamente favorecida (Marín, 1990; Steinich y Marín, 1997), a través de los distintos niveles de las calizas de la Formación Carrillo Puerto y ligada a los fuertes gradientes geotérmicos producidos tras el impacto. Este proceso de kartogénesis hidro-geo-térmicamente condicionado por circulación convectiva parece aún estar activo (Espinosa-Cardeña et al., 2016). Sin embargo, no hay evidencia hidrogeológica definitiva (Doehring y Butler, 1974; Schmitter-Soto et al., 2002) sobre la conectividad integral entre cenotes, debido a que no se conoce por completo su distribución.
MATERIALES
Los cenotes, los cuerpos de agua (lagos y lagunas permanentes o estacionales) y algunas depresiones y áreas endorreicas están recogidos en diversos catálogos (hasta 7000 elementos). De éstos, los inventarios aquí utilizados para la clasificación, síntesis, unificación y mejora de su completitud, son:
1) Catálogo de cenotes del 2015, tomado de la Secretaría de Desarrollo Urbano y Medio Ambiente del Gobierno de Yucatán (SEDUMA), que recoge la posición de 775 cenotes distribuidos en el EY (imagen en el recuadro de la Figura 2a) en formato .shp de ArcGis, en proyección International Terrestrial Reference 1992 (ITRF 92).
2) Catálogo de cuerpos de agua del 2016, descargado del Instituto Nacional de Estadística y Geografía (INEGI), formado por 2231 elementos que en algún momento tienen presencia de agua, se encuentran en forma de polígonos cerrados, y fueron extraídos de los 58 mapas escala 1:50000 que cubren el EY (imagen en el recuadro de la Figura 2b). La información se encuentra en un fichero formato .shp de ArcGis y en ITRF 92.
3) Catálogo de curvas de nivel elaborado por el INEGI en 2016, procedente de la integración de los 58 mapas topográficos a escala 1:50000. Consta de 33809 curvas de nivel cerradas, en forma de polígonos (imagen en el recuadro de la Figura 2c), dentro del EY, subdivididas en curvas del tipo depresiones y curvas del tipo otras (porque se desconoce su relación con el terreno). Los datos se encuentran en formato .shp y proyectados en ITRF 92. Este catálogo está incompleto e indefinido en muchos de los objetos poligonales que contiene (descripción del INEGI), por lo que es necesario, antes de su estudio, identificar las incertidumbres y suprimir los errores o conflictos que tuviera con el terreno que representa.
4) Modelo digital de elevaciones (MDE) del 2013 elaborado por el INEGI (proyecto de Continuo de Elevaciones Mexicano CEM 3.0), en formato .bil (archivos con extensiones .bil .stx .hdr) y referido al Datum ITRF92 época 1988.0, elipsoide GRS80, en coordenadas geográficas, con una resolución espacial planimétrica de 15 m por pixel (Figura 2d). En la vertical la hipsometría se refiere en metros, con una precisión de 1 m. El rango de elevaciones varía entre -10 m y 273 m, con una elevación media de 26.36 m s.n.m.

Figura 2 Bases de datos geográficas utilizadas. a) Catálogo de 775 cenotes del SEDUMA (2015), b) catálogo de 2231 cuerpos de agua del INEGI en 2016, c) catálogo de curvas poligonales tipo depresiones (4562) y tipo otros (7404) compiladas del mapa topográfico 1:50 000 del INEGI (1983), d) Modelo Digital de Elevaciones (CEM 3.0).
METODOLOGÍA DE IDENTIFICACIÓN Y ANÁLISIS DE DEPRESIONES
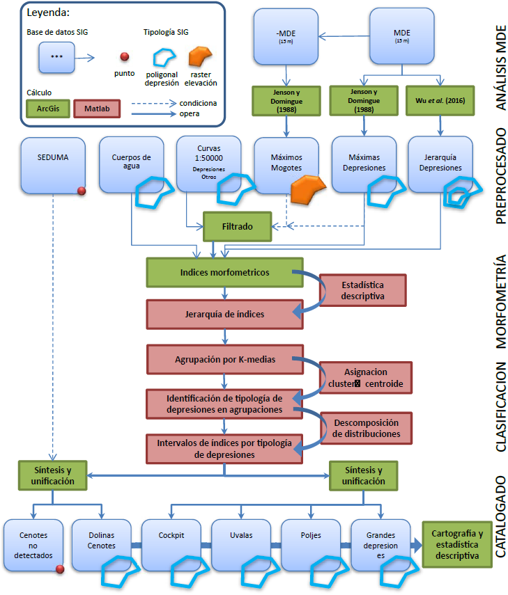
La metodología que se ha aplicado en este trabajo para la detección, clasificación y síntesis de depresiones se ha organizado en tres etapas (Figura 3): preprocesado y análisis del MDE, morfometría, clasificación, y catalogación. En la primera etapa se preprocesó la información y se revisó la descripción y tipología de los datos en los catálogos de cenotes, cuerpos de agua, curvas 1:50000 y del MDE, para corregir datos erróneos y proyectarlos geográficamente al sistema UTM WGS84. El conjunto de depresiones y mogotes en el EY se calculó utilizando técnicas de llenado sobre el MDE en ArcGis. Del preprocesamiento se obtuvieron los inventarios que contienen el conjunto de los cuerpos o depresiones, delimitados por una curva poligonal cerrada, de la que se extraerán los índices morfométricos necesarios para su clasificación en tipologías.
En la segunda etapa se seleccionaron los índices morfométricos de los polígonos con los cuales clasificar las depresiones en cada inventario. Utilizando un método de agrupación jerárquica, se seleccionaron aquellos que son más relevantes y menos redundantes entre los habitualmente utilizados para el análisis morfométrico de dolinas (Bondesan et al., 1992).
En cada uno de los inventarios, se utilizaron los índices seleccionados para formar subconjuntos de depresiones con características morfométricas semejantes. Así mismo, se determinó a qué morfología kárstica, entre cenote/dolina, uvala, polje, y gran depresión, corresponde a cada uno de estos subconjuntos.
Finalmente, la síntesis integrada agrupó, tras suprimir duplicidades, aquellos subconjuntos que, proviniendo de distinta base de datos, corresponden con la misma tipología de depresión kárstica. Seguidamente se creó una base de datos para cada morfología de depresión kárstica, en la que se obtienen las distribuciones de los parámetros morfométricos, creándose así el perfil de las poblaciones de depresiones.
Detección de depresiones
Utilizando el MDE el análisis detallado de las características geomorfológicas y estructuras del paisaje (Telbisz et al., 2016) es de mejor calidad que el obtenido con técnicas topográficas o fotogramétricas (Doctor y Young, 2013). Además, la cartografía de morfologías en superficie se puede automatizar (Gutiérrez et al., 2008; Galve et al., 2015), con lo que es posible actualizar, verificar y completar los inventarios de depresiones (Zhu et al., 2014; Bauer, 2015; Nsonguh, 2016). Sobre el MDE las depresiones están formadas por píxeles de un entorno, o porción de terreno, cuya altitud es menor que la altitud del punto de desbordamiento o punto de menor cota en el perímetro de la depresión. Las depresiones así obtenidas con algoritmos que rastrean todo el MDE pueden ser naturales, artificiales o erróneas (Lindsay y Creed, 2005). Descartar estos dos últimos casos, solo es posible mediante su inspección sobre el terreno, la fotointerpretación o con el uso de un MDE de calidad.
Los métodos para la extracción de depresiones sobre el MDE se clasifican en: (1) incrementales (de rebose o llenado), basados en detectar las celdas del MDE que se encuentra rodeada por celdas adyacentes con mayor altitud y rellenarlas (p.ej. Jenson y Domingue, 1988). El relleno consiste en incrementar la altitud de las celdas así detectadas en el MDE hasta el punto de rebose o altitud de aquella adyacente cuya altura es la menor de las más altas de su alrededor (Grimaldi et al., 2007). El resultado es, para cada depresión, un conjunto de celdas cuyos valores son iguales a los valores del MDE en la celda de rebose de cada depresión. El procedimiento se repite hasta que las depresiones detectadas en el MDE se llenan. (2) decrementales (de tallado o erosión), que erosionan el terreno elevado que rodea una depresión, lo que modifica notablemente el MDE, o se combina la erosión con relleno para minorar algo esta secuela en el MDE (Soille et al., 2003; Soille, 2004; Jackson, 2012; Lindsay, 2016).
Para la localización de depresiones aisladas que no pertenecen a redes fluviales y propias de la morfología del paisaje kárstico, los métodos de relleno producen resultados aceptables (Lindsay y Creed, 2005). Para ello se han elegido el método de relleno de Jenson y Domingue (1988), implementado en la extensión Spatial Analyst de ESRI ArcGIS 10.3; y el método de Wu et al. (2015), como script de ESRI ArcGIS 10.3. Este método permite extraer una jerarquización de las depresiones durante el proceso de llenado, identificando depresiones interiores a las de mayor extensión. Este método analiza la organización jerárquica de las curvas de nivel extraídas del MDE, utilizando el modelo conceptual de árbol de contorno localizado (Wang y Liu, 2006) para detectar conjuntos de depresiones anidadas. El resultado obtenido con ambos es un MDE modificado con áreas planas artificiales sobre las depresiones, que se extraen sustrayendo del MDE sin rellenar el MDE relleno modificado (Pardo-Iguzquiza et al., 2014). Para suavizar y reducir el ruido (errores en los datos) del MDE que produce líneas de contorno irregulares o fragmentadas, es recomendable un prefiltrado del MDE (Wu et al., 2015) con un operador morfológico de mediana móvil 3x3 (Liu et al., 2010; Wu et al., 2014).
Preprocesado de las bases de datos vectoriales
Los inventarios en formato vectorial (ficheros .shp) han sido tratados para depurar confusiones y eliminar datos erróneos. Se ha verificado topológicamente el cierre de los elementos catalogados como polígonos. Se han comparado visualmente con la realidad terreno en imágenes LANDSAT si los polígonos del catálogo 1:50000 encierran una lámina de agua visible. En aquellos donde no se reconozca, se ha asignado o corregido la tipología (depresión u otra) de acuerdo con el comportamiento endorreico en el relieve, según sea depresión o de mogote, tras un análisis exhaustivo del MDE usando Jenson y Domingue (1988) en ArcGis (Pardo-Iguzquiza et al., 2014). Tras estas operaciones de revisión y contraste, se ha unificado la proyección geográfica ITRF 1992 de todos los datos al sistema común UTM zona 15N y Datum WGS84.
Caracterización morfométrica de depresiones
El análisis morfométrico, combinado con la estadística descriptiva sobre una población suficiente de cuerpos del paisaje kárstico, permite una descripción cuantitativa de la distribución probabilística de sus formas. Las depresiones sobre el terreno se pueden considerar como cuerpos tridimensionales del relieve (Cvijic, 1895; Sauro, 2003); sin embargo, la información hipsométrica de las dolinas ha sido omitida muy a menudo ya que las bases de datos que catalogan estas formas solo contienen la información planimétrica de su contorno. Además de la profundidad, son numerosos los atributos geométricos de dolinas descritos en la literatura (p.ej. Bondesan et al., 1992), algunos publicados en otro tipo de estudios, como el análisis de cuencas en hidrología, son aplicables para el estudio y clasificación de formas kársticas (García, 1987; Sauro 2003, 2012). Los índices métricos aquí utilizados son: área planimétrica Areal, perímetro planimétrico Preal, dimensiones Lmáx (longitud del eje o lado mayor del rectángulo) y Lmín (lado menor del rectángulo) del menor rectángulo en el que se inscribe el objeto, circularidad c, alargamiento AL, factor de forma F o elongación E:
El Areal es un concepto métrico que asigna una medida a la extensión en el plano horizontal de una superficie; y Preal, del griego peri (alrededor) y metro (medida), evalúa la suma de las longitudes de los lados de una figura geométrica plana cerrada, y determina la longitud del contorno poligonal que delimita el borde de la depresión en el plano horizontal con área Areal.
La circularidad o índice de compacidad (Gravelius, 1914) definido a partir del Areal y Preal de la depresión, determina cuánto se parece una curva cerrada a una circunferencia comparando el perímetro Preal, al perímetro equivalente PØ al de una circunferencia con el área de la depresión Areal:
La circularidad c ≈ 1.0 (Tabla 1) cuanto más parecida sea el polígono perimetral de la depresión a una circunferencia. Un perímetro con valores de c >1.0 presenta un contorno más irregular al recoger menor superficie dentro del mismo.
Tabla 1 Índices morfométricos calculados en morfologías tipo cuya expresión perimetral se encuentra en la realidad terreno sobre la imagen LANDSAT del Estado de Yucatán.
A partir de las longitudes largo y ancho (Lmáx y Lmín), calculadas con el método de Chaudhuri y Samal (2007), del mínimo rectángulo que inscribe la poligonal del perímetro de la depresión, Basso et al. (2013) definen el alargamiento como la relación:
El círculo y el cuadrado tienen el menor valor de AL = 1.0, y en las depresiones más alongadas será mayor que 1.0, sin distinguir variaciones en su irregularidad (Tabla 1). Los diferentes grados establecidos de alargamiento clasifican las formas en: 1) poligonales circulares y subcirculares AL < 1.21; 2) elípticas 1.21 < AL < 1.65; 3) subelípticas 1.65 < AL < 1.8; y 4) curvas alongadas AL > 1.8.
Horton (1932) define el factor de forma F como la relación entre el área Areal y el cuadrado de la longitud Lmáx del eje mayor:
El valor máximo de F es 1.0, para un cuadrado, de π/4 = 0.7853 cuando se trata de una circunferencia, y F < 1.0 para formas más alargadas (Tabla 1).
También se suele utilizar la elongación E (Schumm, 1956) o ratio del Areal con la longitud Lmáx del eje principal de la depresión:
Sin embargo, E es equivalente al factor de forma F, por lo que no se utilizara como índice en la caracterización de depresiones al ser redundante con F.
Algunos autores proporcionan para las diferentes tipologías de depresiones kársticas (dolina/cenote, uvala, polje) el valor o rango de algunos índices morfométricos. Las dolinas descritas por Cvijic (1895) como "holótipos" fueron posteriormente analizados por Sustersic (1994), reconociendo que no son tan regulares como muchos análisis morfométricos suponen, algunas deben su irregularidad perimetral al terreno adyacente, otras al mayor dinamismo del conjunto que no permite que la depresión consiga una forma regular, por lo que c > ≈ 1. Sauro (2003) describe las dolinas con una geometría circular o ligeramente elíptica, su alargamiennto AL < 1.5 y la relación profundidad/ anchura es aproximadamente 0.1. La asignación de estos umbrales a cada tipología no resulta una tarea trivial ya que, para diferentes morfologías tipo (Tabla 1), hay ciertos índices que resaltan algunos aspectos que otros no, sin ser complementarios.
Las uvalas, como depresiones cerradas de tamaño medio, sin una morfología tan regular como una dolina, tienen forma algo alargada, ovalada e irregular, originada por la coalescencia de formas más simples, por lo que su c >1, pero c <2. Si dos o más dolinas se unen, se desarrolla una depresión irregular, a veces con un perímetro lobulado, lo que afectará al rango que ocupa para sus índices de forma F <2 y alargamiento AL >1.
En los climas tropicales húmedos se encuentran depresiones cerradas que poseen características peculiares que las distinguen de las poblaciones de dolinas en karst de latitudes medias. A este tipo de dolina tropical se le denomina cockpit (Gutiérrez-Elorza, 2008; Lyew-Ayee et al., 2007; Huang et al., 2014), y su extensión se encuentra comprendida entre la de las dolinas y las uvalas, de contornos más irregulares (c >1) y su perímetro muestra forma de estrella, por lo que sus parámetros de circularidad, a igualdad de área, son notablemente mayores, pero sin ser alongadas (AL ≈ 1).
Los poljes son las depresiones más grandes en los terrenos kársticos (Radulović, 2013). Sauro (2012), basado en Cvijic, (1895), define un polje como una gran depresión kárstica, con un fondo ancho, plano y casi horizontal, completamente encerrado entre pendientes generalmente pronunciadas, y de una a varias decenas de kilómetros de largo en su eje mayor, lo que da una idea de su parametrización morfométrica en cuanto a tamaño. Presentan una gran variabilidad en su génesis, resultante de la combinación de una serie de procesos, por lo que sus parámetros de forma pueden ocupar un amplio rango de valores, predominando las formas irregulares alargadas.
Estadística descriptiva
Los parámetros morfométricos calculados para cada objeto poligonal que se encuentra en los inventarios se han examinado estadísticamente desde un punto de vista descriptivo mediante un análisis exploratorio de los datos, para detectar tanto las características del conjunto como las características de los objetos anómalos o atípicos. Se han calculado una serie de parámetros estadísticos (Trauth, 2010; Martinez y Martínez, 2016), medidas de centralización y dispersión (media, varianza, sesgo, kurtosis) que describen numéricamente la forma de su distribución estadística (Peña, 2014), aproximándose mediante las medidas de posición o percentiles de los datos. Este estudio se ha complementado con el cálculo del histograma muestral, así como con diagramas de box (gráfico de box and whiskers), representando los datos para evidenciar la estructura de su distribución.
Clasificación morfométrica
El proceso de clasificación e identificación morfológica consiste en que cada una de las poligonales en los inventarios, que delimitan planimétricamente la depresión, sea asignada a la agrupación más adecuada, de acuerdo con sus características morfométricas; es decir, a una tipología de depresión kárstica entre: dolina, cockpit, uvala, polje y gran depresión. A pesar de conocer el rango cuantitativo o la situación cualitativa para los índices morfométricos de cada tipología, el proceso de asignación es incierto ya que intervienen más de dos índices y sus rangos se solapan. El método habitualmente utilizado para resolver este problema de clasificación se denomina análisis de agrupaciones o conglomerados, también llamado análisis clúster, taxonomía numérica o reconocimiento de patrones (Sokal y Sneath, 1963; Andenberg, 1973; Kaufman y Rouseeuw, 1990). En el análisis clúster poca o ninguna información es conocida sobre la estructura de las categorías, de forma que el perfil de los objetos en un mismo grupo sean muy similares entre sí (cohesión interna del grupo) y los de los objetos de clústeres diferentes sean distintos (aislamiento externo del grupo), lo cual lo diferencia de los métodos multivalentes de asignación y discriminación.
A grandes rasgos se distinguen dos categorías de análisis clúster: métodos jerárquicos y métodos no jerárquicos (Sokal y Sneath, 1963). Los métodos jerárquicos tienen por objetivo agrupar clústeres para formar uno nuevo, o bien separar alguno ya existente para dar origen a otros dos, de tal forma que se minimice alguna función de diferencia (distancia) o bien se maximice alguna medida de similitud (asociación) que caracterice las relaciones entre variables. Los métodos no jerárquicos, también conocidos como partitivos, tienen por objeto realizar un reparto de los individuos en un número arbitrario de grupos, lo que implica especificar a priori los grupos que deben ser formados, siendo ésta, posiblemente, la principal diferencia respecto de los métodos jerárquicos. La asignación de individuos a los grupos se hace mediante algún proceso que optimice el criterio de selección.
Puesto que la clasificación de individuos se realiza a partir de las variables observadas en éstos, es primordial realizar una buena preselección de las más relevantes y no redundantes, así como elegir una medida de homogeneidad o semejanza adecuada. La elección de los índices más relevantes es, en sí misma, una categorización de los datos, que ha sido resuelta aquí con un método jerárquico. El método jerárquico permite la construcción de un árbol de clasificación, o dendrograma, que representa el esquema de agrupación, mostrando qué grupos de variables se van uniendo, en qué nivel concreto lo hacen, y el valor de la medida de asociación entre los grupos. El dendrograma muestra una jerarquía multinivel, donde los clústeres en un nivel se unen como clústeres en el siguiente nivel. Esto permite decidir el nivel o escala de clústeres que es más apropiado para la elección de los índices más significativos. Para reducir la incertidumbre en la elección arbitraria de la media del grado de asociación entre variables y dado que algunos índices se encuentran respecto a un origen arbitrario teniendo sentido relativo respecto a su media y otros son índices centrados, en este trabajo se han tomado dos medidas (Andenberg, 1973): 1) el coseno del ángulo entre dos vectores y 2) el coeficiente de correlación lineal de Pearson entre vectores.
La creación de agrupaciones implica establecer una la estrategia para considerar la similitud entre dos clústeres. Dado que, a priori, cada estrategia elegida proporciona una estructura sobre las variables de la que es necesario considerar su aceptabilidad, se han comparado dos estrategias que permiten trabajar con ambas distancias. La distancia mínima o similitud máxima (amalgamiento simple) que considera que la distancia o similitud entre dos clústeres viene dada, respectivamente, por la mínima distancia (o máxima similitud) entre sus componentes. Y la distancia máxima o similitud mínima (amalgamiento completo) que considera que la distancia o similitud entre dos clústeres hay que medirla atendiendo a sus elementos más dispares, o sea, la distancia o similitud entre clústeres viene dada, respectivamente, por la máxima distancia (o mínima similitud) entre sus componentes.
Para verificar la calidad de la agrupación jerárquica de las variables morfométicas obtenida frente a otras, se ha utilizado el coeficiente de correlación cofenética (Rohlf y Fisher, 1968), que es la correlación lineal entre las distancias cofenéticas obtenidas del dendrograma y las distancias originales (o disimilitudes) usadas para construir éste. Este coeficiente da una medida de la fidelidad con la que el dendrograma representa las diferencias entre las observaciones. La clasificación jerárquica de variables relevantes estadísticamente más verosímil será aquella que tenga un coeficiente de correlación cofenético más elevado (más cercano a la unidad) ya que será el que presenta una menor distorsión en las relaciones originales existentes entre los elementos en estudio. Con las variables representativas del dendrograma para cada inventario se establecerán a continuación las agrupaciones de sus individuos utilizando un método de k-medias.
Los métodos de reasignación de k-medias están diseñados para clasificar individuos de un conjunto en un número de clases especificado a priori. Cada individuo, parametrizado por su vector de índices morfométricos, es tratado como un objeto que tiene una ubicación, elegida arbitrariamente e intercambiada entre clústeres para obtener una agrupación mejor. En este trabajo se ha utilizado el método iterativo de Lloyd (1982) que asigna n observaciones a alguno de los k clústeres mutuamente excluyentes definidos por sus centroides, o promedio de cada una de las variables utilizadas en la clasificación, y donde k se indica arbitrariamente antes de que comience el proceso. El criterio de mejora en cada iteración consiste en modificar el cluster asignado a un individuo (depresión) siempre y cuando se minimice la suma de las distancias de cada individuo al centroide, sumada sobre todos los k clústeres. Logrando una partición óptima en la que los objetos dentro de cada clúster estén lo más cerca posible unos de los otros, y lo más lejos posible de los objetos de otros clústeres. En este trabajo se utiliza como distancia la Euclídea entre los individuos y centroides de clústeres. Para evitar posibles mínimos locales en el proceso de optimización, se replicará el cálculo desde diferentes centroides iniciales tomándolos al azar, lo que permitirá detectar el mínimo absoluto entre los obtenidos, desechando los relativos.
El número de clústeres adecuado a cada inventario se ha determinado utilizado los valores de cuatro índices: 1) Calinski y Harabasz (1974), 2) Davies y Bouldin (1979), 3) espaciado interclústeres de Tibshirani et al. (2001), y 4) máximo entre siluetas de Rouseeuw (1987). Calinski y Harabasz (1974) proponen el ratio de la varianza interclústeres (CH); los mejores agregados poseen una varianza interclústeres elevada e intraclústeres reducida, por lo que la mejor agrupación de los datos tiene el máximo ratio C-H. Davies y Bouldin (1979) determinan la mayor tasa de distancias intraclústeres frente a la interclústeres entre dos clústeres (D-B), luego la solución de número de agrupaciones óptima responde al menor índice D-B. Tibshirani et al. (2001) formalizan un criterio (C-S) basado en el gráfico del error cometido que se produce en la solución con el mayor valor de dispersión local o global frente al valor de k, identificando el mejor k donde cambia el error. Kaufman y Rouseeuw, 1990, proponen el índice de silueta (V-S). La silueta de la agrupación (Rouseeuw, 1987) evalúa entre -1 y 1 cuánto de similar es ese punto a los puntos en su propio grupo. Un valor del índice de silueta (V-S) próximo a 1 indica que la mayoría de los individuos están bien ubicados en la agrupación, y mal adaptados a los clústeres vecinos.
RESULTADOS OBTENIDOS
Según el esquema de trabajo planteado (Figura 3), el análisis del MDE con los algoritmos de llenado: 1) utilizando Jenson y Domingue (1988) se obtuvieron 19087 depresiones que se distribuyen (Figura 4a, zonas en azul) y ocupan más de 9000 km2, lo que constituye algo más del 20% de la superficie del EY; 2) con el mismo algoritmo pero sobre el -MDE, se ha derivado la distribución de mogotes y cerros kársticos (Figura 4a, zonas en rojo); y 3) con el método jerárquico de Wu et al. (2015), tomada la profundidad mínima reconocible de 1m (precisión altimétrica) y la extensión mínima de una depresión es 100 m2 según la resolución del MDE, se han detectado 8157 depresiones y hasta 12 niveles jerárquicos (Figura 4b), si bien, a partir del nivel 8, son muy pocas las obtenidas (3 de nivel 8, y una en cada nivel del 9 al 12, no reflejadas).

Figura 4 a) Distribución de depresiones (áreas en azul) que se han obtenido a partir del MDE de 15 m sobre el Estado de Yucatán obtenidos con el algoritmo de Jenson y Domingue (1988), b) Distribución jerárquica (nivel 1 más interior, nivel 8 más exterior) de las áreas de depresión obtenidas tras la aplicación del algoritmo de Wu et al. (2015).
La revisión y depurado del contenido de los inventarios, frente a la topología, a la correspondencia geográfica sobre el terreno y a las depresiones y mogotes extraídos del MDE, revela que: 1) los 775 cenotes no se procesan morfométricamente al tratarse de objetos puntuales, incorporándose, en la fase de catalogado y unificación (Figura 3) del conjunto de dolinas; 2) los 2231 polígonos del inventario de cuerpos de agua son muy difíciles de detectar por la diferencia entre su tamaño y resolución del MDE (15m/pixel); 3) se pueden etiquetar un total de 3737 y 2153 polígonos, del mapa topográfico 1:50000, como depresión y otro, respectivamente.
A continuación (Figura 3) se calculan los índices morfométricos: área, perímetro, ancho, largo, circularidad, forma, alargamiento y elongación, para cada uno de los conjuntos de polígonos anteriores. Los índices referidos a extensión (área) y a longitud (perímetro, longitud y ancho), han sido transformados logarítmicamente debido al elevado número de depresiones pequeñas que sesga fuertemente las distribuciones de éstos. La representación del tamaño que poseen las depresiones en el diagrama de box muestra (Figura 5) que en los catálogos de cuerpos de agua y de otras del 1:50000 se encuentran los objetos más pequeños, a continuación las depresiones del 1:50000, del jerárquico y por último el de depresiones máximas. La circularidad de los cuerpos de agua es muy baja para la gran mayoría (al menos el 75 %) de los objetos en el catálogo, como ocurre para el catálogo de curvas 1:50000 (Figura 5a, 5b y 5c) en el que el 50 % tiene una circularidad inferior a 1.05. Para los catálogos de depresiones máximas y jerárquico el rango de valores de la circularidad aumenta considerablemente (Figura 5d y 5e) llegando a ser un orden de magnitud superior al del resto de catálogos. La distribución del alargamiento (Figura 5) es semejante a la de circularidad, sin embargo, las distribuciones del índice de forma siguen un comportamiento inverso al descrito. La mayoría de los cuerpos de agua son relativamente ovalados, con valores de forma frecuentemente entre 0.63 y 0.75. En general las depresiones más regulares son los cuerpos de agua con superficies comprendidas en entre los q25=2650 m2 y q75=5900 m2, un factor de forma entre q25≈0.63 y q75≈0.75 de distribución con sesgo negativo y las más irregulares son las depresiones máximas obtenidas por llenado cuya forma esta entre q25≈0.32 y q75≈0.67 cuya distribución es casi simétrica.

Figura 5 Diagramas de box (cajas y bigotes) para cada uno de los índices morfométricos consignados en el gráfico como: I1: Log10Área, I2: Log10Perimetro, I3: Circularidad, I4: Log10Ancho, I5: Log10Largo, I6: Forma, I7: Alargamiento, I8: Elongación, de los objetos en los diferentes inventarios: a) cuerpos de agua, b) depresiones 1:50000, c) otras 1:50000, d) depresiones máximas de Jenson y Domingue (1988) y e) jerárquico de Wu et al. (2015).
Los índices morfométricos que, para todos los inventarios, han resultado estadísticamente recomendables son: Log10Área, Log10Perímetro, Circularidad, Forma y Alargamiento, excepto para las máximas depresiones que se añade el Log10Largo. Estos índices han sido identificados utilizando la técnica de agrupación jerárquica de variables con las distancias: coseno y correlación para variables, y para agrupaciones: simple y completa (Tabla 2). Para cada par de criterios (distancia, agrupación) sobre cada inventario se ha obtenido el coeficiente de correlación cofenético, cuyo valor máximo (marcado con * en la Tabla 2) ha permitido obtener el dendrograma óptimo (Figura 6) con el que, para una distancia inferior a 0.1, se extraen los índices relevantes (última fila de la Tabla 2).
Tabla 2 Valor de los coeficientes de correlación cofenética obtenidos sobre los dendrogramas de las agrupaciones jerárquicas de los índices morfométricos de cada catálogo para los diferentes criterios de agrupación y distancias utilizadas. Valores máximos de correlación cofenético (*) cuya distancia y agrupación ha sido utilizada en el análisis clúster de logaritmos de área, perímetro, largo y ancho y con los que se ha establecido la selección de índices relevantes para la clasificación de individuos.
| Análisis Clúster | Catálogo Analizado | |||||
|---|---|---|---|---|---|---|
| Distancia | Agrupación | Cuerpos de Agua | Curvas 1:50000 Depresiones |
Otras |
Jenson y Domingue, (1988) | Jenson y Domingue, (1988) |
| Coseno | Simple | 0.8673 | 0.8844 | 0.9845* | 0.9538 | 0.9538 |
| Completo | 0.8777 | 0.8849 | 0.9845* | 0.9539* | 0.9539* | |
| Correlación | Simple | 0.9405 | 0.9788* | 0.9265 | 0.9476 | 0.9476 |
| Completo | 0.9411* | 0.9783 | 0.9131 | 0.9412 | 0.9412 | |
| Distancia en agrupaciónes * | 0.9214 | 0.9943 | 0.8341 | 0.8560 | 0.8560 | |
|
| ||||||
| Índices relevantes a utilizar para agrupaciones k-medias |
Log10Área | Log10Área | Log10Área | Log10Área | Log10Área | |
| Log10Perímetro | Log10Perímetro | Log10Perímetro | Log10Perímetro | Log10Perímetro | ||
| Circularidad | Circularidad Forma | Circularidad Forma | Log10Largo | Log10Largo | ||
| Forma | Alargamiento | Alargamiento | Circularidad Forma | Circularidad Forma | ||
| Alargamiento | Alargamiento | Alargamiento | ||||

Figura 6 Dendrogramas obtenidos según la distancia y el criterio de agrupación de máximo coeficiente de correlación cofenético (* en la Tabla 2) para cada uno de los diferentes inventarios: a) cuerpos de agua, b) depresiones 1:50000, c) otras 1:50000, d) depresiones máximas de Jenson y Domingue (1988) y e) jerárquico de Wu et al. (2015).
Con los índices anteriores y los estadísticos de Calinski-Harabasz (C-H), de Davies-Bouldin (D-B), de cambio del espaciado (C-S) y la suma de la silueta (V-S) se ha determinado el número de clústeres en los que se van a agrupar los objetos de cada catálogo, paso previo a la clasificación con k-medias por ser valor a priori desconocido (Tabla 3). El resultado es idóneo cuando todos los estadísticos proporcionan el mismo número óptimo de agrupaciones, sin embargo, no ocurre así ya que consideran aspectos diferentes en la configuración de los clústeres y sus centroides. El número recomendado de agrupaciones definitivo (Tabla 3, números en negrita entre paréntesis) se ha estimado valorándose si al modificar en ±1 el número de agrupaciones hay variación apreciable en el estadístico.
Tabla 3 Valores máximos de Calinski-Harabasz (C-H), mínimos de Davies-Bouldin (D-B), reducción del cambio del espaciado (C-S) y máximo de la silueta (V-S) para los índices morfométricos utilizados en la evaluación del número óptimo de agrupaciones a utilizar en la técnica de k-medias (Tabla 2), según cada catálogo. Entre paréntesis, el número óptimo para cada estadístico en cada catálogo y en negrita el elegido.
| Estadísticos | Catálogo analizado | ||||
|---|---|---|---|---|---|
| Cuerpos de Agua | Curvas 1:50000 | Jenson y Domingue (1988) | Wu et al. (2015) | ||
| Depresiones | Otras | ||||
| C-H máximo | 1421.1 (4) | 3565.8 (2) | 2081.4 (2) | 19335.2 (2) | 6007.7 (2) |
| D-B mínimo | 0.8492 (4) | 1.0200 (2) | 0.7447 (2) | 0.8244 (2) | 0.9447 (2) |
| C-S cambio | 2.1353 (3) | 2.1737 (3) | 2.2594 (2) | 2.2752 (2) | 3.1445 (2) |
| V-S máximo | 0.7136 (3) | 0.7092 (2) | 0.8060 (2) | 0.6189 (2) | 0.6254 (2) |
| Silueta de la agrupación según número óptimo |
|
|
|
|
|
Las agrupaciones obtenidas por k-medias, tomando la distancia euclídea óptima entre los centroides de los clústeres y el número recomendado de agrupaciones, se han organizado por tamaños. Considerando los valores referidos en la bibliografía para los índices promedio, se ha asignado a una tipología de depresión kárstica a esta organización en tamaños (Tabla 4), y que pasarán a configurar los catálogos de síntesis.
Tabla 4 Coordenadas de los centroides de las agrupaciones obtenidas mediante el método de k-medias para los inventarios de cuerpos de agua, depresiones 1:50000, otras 1:50000, Wu et al. (2015) para jerarquía de primer orden (j=1) y jerarquías restantes (j=2 a j=7) y la obtenida mediante la aplicación de rangos umbral de los inventarios anteriores para las máximas depresiones.
| Catálogo | Índices morfométricos relevantes |
Tipología geomorfológica de depresión kárstica | ||||||
|---|---|---|---|---|---|---|---|---|
| Dolinas pequeñas |
Dolinas grandes |
Dolinas cockpit |
Uvalas pequeñas |
Uvalas grandes |
Poljes | Gran depresión |
||
| Cuerpos de Agua | Área | 789.3 | 4314.5 | 11905.2 | ||||
| Perímetro | 105.1 | 240.1 | 471.3 | |||||
| Circularidad | 1.059 | 1.031 | 1.237 | |||||
| Forma | 0.658 | 0.703 | 0.421 | |||||
| Alargamiento | 1.225 | 1.138 | 1.825 | |||||
| Depresiones | Área | 5687.3 | 107734.1 | |||||
| 1:50000 | Perímetro | 282.7 | 1638.1 | |||||
| Circularidad | 1.059 | 1.464 | ||||||
| Forma | 0.650 | 0.392 | ||||||
| Alargamiento | 1.247 | 1.805 | ||||||
| Otras | Área | 3112.7 | 124745.1 | |||||
| 1:50000 | Perímetro | 210.7 | 1952.8 | |||||
| Circularidad | 1.068 | 1.634 | ||||||
| Forma | 0.634 | 0.357 | ||||||
| Alargamiento | 1.289 | 1.824 | ||||||
| Wu et al. (2015) | Área | 18302.5 | 219393.7 | 13439.9 | 223632.2 | |||
| (j=1) | Perímetro | 491.1 | 1714.8 | 489.4 | 2586.1 | |||
| Circularidad | 1.024 | 1.032 | 1.198 | 1.594 | ||||
| Forma | 0.715 | 0.697 | 0.557 | 0.366 | ||||
| Alargamiento | 1.118 | 1.134 | 1.478 | 1.925 | ||||
| Wu et al. (2015) | Área | 195788.9 | 4400156.7 | 8810090.9 | ||||
| (J=2-7) | Perímetro | 2335.1 | 17233.3 | 69191.6 | ||||
| Circularidad | 1.524 | 2.390 | 6.933 | |||||
| Forma | 0.370 | 0.288 | 0.120 | |||||
| Alargamiento | 1.823 | 1.795 | 2.480 | |||||
| Máximas | Area | 21028.1 | 190919.5 | 626944.5 | 9484680.3 | 51938815.6 | ||
| depresiones | Perímetro | 536.6 | 873.9 | 2375.8 | 19348.3 | 128379.6 | ||
| (según Tabla 6 de | Circularidad | 1.046 | 1.223 | 1.407 | 2.373 | 5.326 | ||
| umbrales) | Forma | 0.716 | 0.511 | 0.311 | 0.256 | 0.210 | ||
| Alargamiento | 1.092 | 1.558 | 2.132 | 1.800 | 1.627 | |||
DISCUSIÓN DE RESULTADOS
El análisis realizado sobre el MDE con el algoritmo de Jenson y Domingue (1988) ha mostrado que muchas de las depresiones delineadas tienen un fiel reflejo en la realidad terreno. Sin embargo hay un elevado número de las descubiertas que se encuentran por debajo del umbral de detectabilidad del algoritmo de llenado, condicionado a la resolución espacial del MDE (extensión <1000 m2 y profundidad 1 m), por ello se han descartado, resultando un catálogo de 5865 depresiones máximas. El algoritmo de Wu et al. (2015), al incorporar un filtro previo de mediana 3×3, corrige los errores estadísticos en el MDE, reduciendo el número de depresiones más pequeñas.
El filtrado y depurado de los catálogos de cuerpos de agua, y depresiones de las curvas topográficas 1:50000, ha reducido el número de elementos inicial, al descartar las poligonales de topología defectuosa, no cerradas, con puntos o con etiquetados (depresión, otra) que, al comparar con la distribución de depresiones y mogotes del MDE, resultaron ser incorrectos, mejorándose la fidelidad de las bases al terreno.
El análisis estadístico exploratorio de los índices morfométricos de extensión de los polígonos que delimitan las depresiones muestra que los rangos intercuartílicos (de q25 a q75, marcado por los límites de los bigotes en la Figura 5) son más amplios para los catálogos extraídos del MDE (Figura 5d y 5e) que para el resto (Figura 5a, 5b y 5c), a causa de su elevado valor de q75, manteniéndose q25 muy semejante entre los catálogos. Esto puede ser debido a que los procedimientos cartográficos utilizados para delimitar las depresiones no sean capaces de detectar las más grandes, lo que si hace el análisis exhaustivo del MDE con algoritmos de llenado. En estos catálogos son especialmente altos y dispersos los valores de circularidad y alargamiento (índices I3 e I7, Figura 5), por lo que cabría pensar que en éstos hay recogidas una mayor variedad de tipologías de depresiones kársticas que en el resto de catálogos en los que la dispersión es menor. Igualmente, para estos mismos catálogos, esta menor dispersión se registra en los índices del tamaño del rectángulo en el que se inscribe el polígono (índices I3 e I7).
El análisis dendrográfico (Figura 6) del resultado de la agrupación de las variables para identificar las más relevantes (Tabla 2) no establece un criterio de distancia único para todos los catálogos, entre las distancias coseno o correlación, y de agrupación, entre el simple y el completo. Por ello, tomando el dendrograma con mayor coeficientes cofenéticos (* en Tabla 2) puede afirmarse que, para todos los catálogos, es posible distinguir, desde distancias de agrupación inferiores a la unidad (Tabla 2) dos conjuntos de índices: 1) los refieridos al tamaño, dimensión o extensión de la poligonal que delimita la depresión, en los que perímetro, largo y ancho se encuentran agrupados frente al área (excepto en el catálogo de Jenson y Domingue, 1988), por lo que se ha escogido el perímetro al ser la más distante del área; y 2) los asociados al aspecto e irregularidad de la poligonal, donde circularidad y alargamiento son más semejantes entre sí que la forma o elongación (son equivalentes).
Con estas variables morfométricas relevantes de cada catálogo, se han estudiado los estadísticos de Calinski-Harabasz, de Davies-Bouldin, del cambio del espaciado y de la silueta, asociados a la elección del número recomendable de agrupaciones a utilizar en k-medias (valores entre paréntesis en Tabla 2). Con este valor, se han establecido tres agrupaciones en el inventario de 2231 cuerpos de agua (Tabla 4) cuyos centroides definen: 1) dolinas pequeñas, al tener una extensión media inferior a los 800 m2; 2) dolinas grandes, con tamaños medios alrededor de los 4300 m2; y 3) uvalas pequeñas, cuya circularidad es superior a 1.05 y el alargamiento mayor de 1.5, resultando ser el catálogo que contiene las depresiones más pequeñas. En los inventarios de curvas 1:50000 (depresiones y otras) se han distinguido dos agrupaciones: dolinas grandes y uvalas grandes. Las primeras, con extensión media de 5700 m2 en depresiones y de 3100 m2 en otras, con circularidad alrededor de 1.05 y alargamiento 1.2 en ambos. Las uvalas, de mayor extensión, con un tamaño medio de 0.1 km2, de contorno más irregular y alargado que las dolinas, con circularidad de 1.4 a 1.6 y alargamiento de 1.8.
Si bien en los tres catálogos anteriores has sido posible tomar dos o tres agrupaciones con una correspondencia geomorfológica en cuanto a la tipología de depresión que define su centroide, los catálogos que se obtienen del análisis exhaustivo del MDE han sido preagrupados, teniendo en cuenta el significado geomorofológico de su resultado, ya que los resultados del k-medias no han sido inicialmente concluyentes. Así, las depresiones de primer orden (nivel jerárquico j=1) del método de Wu et al. (2015), en cuyo interior no hay depresiones, o bien son dolinas o bien son poljes de fondo muy llano en el cuyo interior no se detectan otras depresiones. Órdenes superiores (niveles jerárquicos desde 2 a 7) pueden corresponder a uvalas o poljes en cuyo fondo se detectan una o varias depresiones anidadas. Con estas consideraciones, este inventario jerárquico se ha dividido en dos: depresiones de primer orden (j=1) y depresiones de jerarquías superiores (j=2-7). El análisis del número de clústeres óptimo, según los estadísticos de C-H, de D-B, y V-S, resulta cuatro clústeres para las depresiones de primer orden (j=1) y tres para las de jerarquías superiores (j=2-7). Sobre las depresiones con j=1, se han identificado pequeñas y grandes dolinas, poljes, y un cuarto grupo que, con el tamaño promedio de las dolinas, su circularidad es muy alta, con lo que son de perímetro irregular, pero con un índice de forma bajo de 0.5. Este tipo de tipología, parece corresponder al cockpit kárstico, frecuente en regiones tropicales de relieves abruptos. Las tres tipologías a las que se han asignado los clústeres obtenidos sobre los niveles jerárquicos superiores son grandes uvalas, poljes y grandes depresiones, por sus tamaños medios de 0.2 km2, 4.4 km2 y 8.8 km2, respectivamente, y con valores de circularidad y alargamiento elevados.
La técnica de k-medias no ha proporcionado unas agrupaciones de los objetos del catálogo de depresiones máximas concluyentes debido al importante sesgo que produce el elevado número de depresiones pequeñas. Por lo que se ha establecido una clasificación, utilizando un procedimiento de exclusión, a partir de los valores umbral (Tabla 5) que delimitan los rangos de valores más probables de los histogramas (Figura 7) que tienen los índices, para cada una de las tipologías geomorfológicas de depresiones kársticas en las que se han podido clasificar los inventarios anteriores. La primera exclusión se obtiene para tipologías cuyo perímetro es superior a 31623 m (104.5 m) y la circularidad es mayor que 4, que corresponden a grandes depresiones cuya extensión es mayor de 1 km2 (Tabla 4) y una superficie promedio de más de 50 km2. De las restantes, se han extraído los poljes, de área >105.7 m2 y circularidad >1.68. El tamaño medio de estos poljes supera los 9 km2, con un promedio de alargamiento de 1.8 y de forma de 0.256 (Tabla 4). Los tamaños entre los 104.5 m2 y a los 105.7 m2 se asignan a uvalas, con circularidad >1.05 y alargamiento >1.5. Las dolinas identificadas se caracterizan por tener un tamaño inferior a los 104.5 m2, con una circularidad inferior a 1.05 las que, en el inventario, se identifican con 21000 m2. Finalmente, de las restantes, que no se encuadran como dolinas, por tener una circularidad superior a 1.05, más irregulares, pero con un tamaño semejante, son depresiones tipo cockpit (Tabla 4).
Tabla 5 Rangos de los índices morfométricos característicos para cada una de las tipologías. Las celdas sombreadas no aplican umbral de corte del índice para la tipología.
| Índices morfométricos relevantes |
Tipología geomorfológica de depresión kárstica | ||||
|---|---|---|---|---|---|
| Dolinas | Dolinas cockpit | Uvalas | Poljes | Gran depresión | |
| Área (m2) | (103, 104.5) | (103, 105.7) | (103, 105.7) | > 105.7 | |
| Perímetro (m) | > 104.5 | ||||
| Circularidad | < 1.05 | > 1.05 | > 1.05 | > 1.68 | > 4 |
| Alargamiento | < 1.5 | > 1.5 | |||

Figura 7 Histogramas de los índices morfométricos de tamaño (Log10Área y Log10Perímetro), circularidad y alargamiento para las tipologías geomorfológicas de depresiones kársticas del Estado de Yucatán, sobre los que se establecen los rangos (delimitados por líneas discontinuas verticales) de la Tabla 5.
La unificación de los catálogos por tipologías, suprimiendo las duplicidades, conforma los catálogos de síntesis, con un total de: 6587 dolinas, 5176 depresiones cockpit, 4428 uvalas, 406 poljes y 89 grandes depresiones. Las dolinas, con perímetro y área comprendidos entre 10-1023 m y 102-105 m2, respectivamente, se diferencian de las uvalas, con 102.3-104.5 m y 103.2-107 m2, encontrándose entre ambas los cockpit con modas en 102.5 m y de 104 m2, como muestran los histogramas calculados de cada índice relacionado con el tamaño (Figura 8a y 8b). Las distribuciones de los índices propios de la forma (Figura 8c - 8f) tienen un comportamiento contrario al de las funciones de distribución de tamaños, excepto con la circularidad. La forma y la elongación presentan un cambio en el sesgo de la distribución de probabilidad va variando de ser positivo a negativo a medida que el tamaño de la depresión aumenta, pasando de ser asimétrica positiva o hacia la derecha para las dolinas, a ser asimétrica negativa o hacia la izquierda para las grandes depresiones. La función de distribución del alargamiento posee un comportamiento tipo ley de potencia o invarianza al cambio de escala (Turcotte, 1992).

Figura 8 Histogramas de los índices morfométricos de tamaño, (a) Log10Área y (b) Log10Perímetro), (c) Forma, (d) Elongación, (e) Log10Circularidad y (f) función de distribución acumulada del Alargamiento, para los inventarios de síntesis unificados de cada tipología geomorfológica de depresión kárstica sobre el Estado de Yucatán.
Las dolinas y cenotes (Figura 9a) se encuentra acomodados geográficamente sobre la geometría semicircular perimetral del cráter de Chicxulub, en las planicies con lomeríos marginales a la costa. También se les encuentra sobre la conjunción del campo de fracturas del distrito fisiográfico de Chichén Itzá en las planicies horizontales de altitudes entre los 10 m a 20 m y pequeñas elevaciones del litoral del Mioceno, región donde las lluvias son muy abundantes (1500 mm/a), y sobre la región del borde suroeste de la Falla y Sierrita de Ticul, de lomeríos campechanos con algunas planicies kársticas seniles y pseudopalustres sobre calizas del Mioceno. Este patrón geográfico desaparece en las dolinas tipo cockpit, ubicándose (Figura 9b) en la mitad oriental del EY fuera de la zona de planicies y sobre la Sierra de Ticul, en los límites occidentales de los distritos de Ticul y Tekax, donde el relieve se hace abrupto (MDE, Figura 2d) con lomeríos altos, una gran densidad de mogotes y cerros de pequeño tamaño (Figura 4a), intercalados con llanuras, entre las cuales se desarrollan los cockpit. La distribución de uvalas (Figura 9c) está muy marcada por la orografía del terreno y el ambiente geomorfológico de características tectono-kársticas del sur de Tekax, ya que es mucho más dispersa que las dolinas sobre la zona de planicie. Sin embargo, se hace mucho más uniforme por las zonas de llanuras onduladas con hondonadas que se encuentran en el borde oriental del EY, disminuyendo su densidad en las llanuras pseudopalustres próximas a este borde. El conjunto de poljes y grandes depresiones, se distinguen de las anteriores por su extensión (Figura 9d), se distribuyen sobre las zonas de llanuras onduladas con hondonadas y lomeríos bajos del centro y mitad oriental del EY, disminuyendo en las llanuras del sur de la Sierrita de Ticul y hasta el borde meridional del estado en donde se topa con la llanura kárstica rocosa quintanarrocense de bajos inundables.
CONCLUSIONES
En este trabajo se han presentado, extraído y analizado un conjunto de catálogos de depresiones kársticas distribuidas gráficamente sobre el Estado de Yucatán (México). Se han elaborado unos catálogos de síntesis sobre cada una de las tipologías de depresión de acuerdo con un conjunto de índices morfométricos característicos de las mismas. Los índices área, perímetro, circularidad, forma y alargamiento han resultado ser los más relevantes en la clasificación y agrupación de las depresiones como: dolinas, cockpit, uvalas, poljes y grandes de presiones. Los catálogos han sido depurados suprimiendo las curvas abiertas, que encerraban mogotes, o eran incorrectas. De esta manera se redujo el exceso de elementos espurios inventariados que, por ser particularmente pequeños, o por la falta de completitud, dificultaba el reconocimiento de tipologías, haciendo inviable la clasificación que ha sido posible para el resto de catálogos con las técnicas de k-medias. Los parámetros morfométricos medidos para depresiones en diferentes paisajes kársticos indican que no hay una distribución de tamaño asintótica continua; por lo tanto, es posible reconocer diferentes subpoblaciones. Tal como indica Sustersic (1994), las dolinas no son tan regulares como muchos métodos morfométricos simples suponen, ya que su factor de forma se extiende hasta valores de 0.2. Algunas de estas irregularidades probablemente deben su irregularidad al terreno abrupto o montañoso en el que se desarrolla (Sierrita de Ticul o altiplano de Chichén Itzá), otras al mayor dinamismo del conjunto en su evolución que no permite que la depresión consiga una forma regular. La desigual distribución geográfica de cada tipología muestra que los factores condicionantes en la formación exokárstica afectan de forma distinta en cada una. La ubicación de dolinas y cenotes presenta un condicionamiento fundamentalmente estructural según la geología, tectónica e hidrogeología del subsuelo, ligado a las zonas de debilidad litoestructural sobre el anillo de cenotes - cráter de Chicxulub, o disolución preferencial sobre fallas, fracturas, diaclasas o de circulación hidrogeotérmica ligadas a la dinámica de la haloclina. Sin embargo, a medida que aumenta el tamaño de la depresión kárstica, parece descubrirse más restringida por la estructura del paisaje, estando su fisiografía asociada a llanuras de pequeña o media elevación, hondonadas, mogotes bajos y cerros relativamente dispersos entre los cuales se encuentran las depresiones. Está clara esta relación geológica o fisiográfica con las depresiones de menor y mayor tamaño.









text new page (beta)



















