Introducción
Los estudios sistemáticos en eudicotiledóneas utilizan evidencias anatómicas para apoyar o refutar la circunscripción de géneros y especies empleando caracteres foliares (Andrés-Hernández y Terrazas, 2006; Andrés-Hernández et al., 2014; Solano et al., 2017; Redonda-Martínez, 2018; da Silva-Luz et al., 2019; Rivera et al., 2019) y de la madera (Carlquist, 1957b; Terrazas y Wendt, 1995; Aguilar-Rodríguez y Terrazas, 2001; Martínez-Cabrera et al., 2015; De la Rosa-Tilapa et al., 2018; León-H y Gámez-A., 2018; Ruíz-Valencia et al., 2021). Así mismo, la arquitectura foliar es un elemento que ha demostrado ser de utilidad, principalmente, con fines taxonómicos (Ravindranath e Inamdar, 1985; Martínez-Cabrera et al., 2007; Cervantes et al., 2009; Rojas-Leal et al., 2018; Rivera et al., 2019; Rabiae y Elbadry, 2020). En el caso particular de la familia Asteraceae, King y Robinson (1970) resaltaron la importancia de incluir caracteres microscópicos, entre ellos los anatómicos, en estudios taxonómicos enfocados a delimitar grupos en distintos niveles jerárquicos.
Nahuatlea V.A. Funk es un género de la tribu Gochnatieae (Gochnatioideae, Asteraceae), circunscrito como grupo monofilético con siete especies, conformado por árboles y arbustos monoicos, distribuidos en zonas áridas y semiáridas de México y el sur de los Estados Unidos de América (Funk et al., 2017). En los esfuerzos por establecer clasificaciones genéricas en la subfamilia Gochnatioideae, Panero (2019) usó evidencia molecular, morfología de las corolas y diversidad de tricomas para realizar un estudio filogenético, en el cual identificó a Nahuatlea como grupo parafilético y segregó a Tehuasca magna (M.C. Johnst. ex Cabrera) Panero (= Nahuatlea magna (M.C. Johnst. ex Cabrera) V.A. Funk) en un nuevo género monotípico, al que consideró el grupo hermano de Nahuatlea, que actualmente agrupa seis especies: Nahuatlea arborescens (Brandegee) V.A. Funk, N. hiriartiana (Villaseñor, Medrano & Medina) V.A. Funk, N. hypoleuca (DC.) V.A. Funk, N. obtusata (S.F. Blake) V.A. Funk, N. purpusii (Brandegee) V.A. Funk y N. smithii (B.L. Rob. & Greenm) V.A. Funk). Sin embargo, faltan estudios anatómicos de sus diferentes órganos que apoyen el reconocimiento de las especies incluidas en Nahuatlea y Tehuasca. Por ello, los objetivos de este trabajo fueron describir la arquitectura y anatomía foliar, así como la anatomía de madera en Nahuatlea y sus grupos hermanos, Tehuasca (M.C. Johnst. ex Cabrera) Panero y Anastraphia D. Don, sensu la filogenia más reciente para el grupo (Panero, 2019), además de otro representante de la tribu Gochnatieae (Cnicothamnus Griseb.), con el propósito de evaluar y registrar evidencias con posible valor sistemático.
Materiales y Métodos
Muestreo
Se realizaron salidas de campo al Valle de Tehuacán-Cuicatlán (Puebla y Oaxaca) y a la Barranca de Metztitlán (Hidalgo), México, de febrero a junio de 2021, para recolectar ejemplares de cinco de las seis especies de Nahuatlea: N. hiriartiana, N. hypoleuca, N. obtusata, N. purpusii y N. smithii. Algunos ejemplares de respaldo se depositaron en el Herbario Nacional de México (MEXU) del Instituto de Biología de la UNAM y otros en el Herbario del Instituto de Ecología A.C., Centro Regional del Bajío (IEB) (acrónimos citados según Thiers (2023); Cuadro 1). Adicionalmente, con el apoyo de un colega, se obtuvieron madera y hojas de Tehuasca magna, recolectadas en San Luis Potosí, cuyos especímenes de referencia fueron depositados en los herbarios IEB y MEXU.
Cuadro 1: Ejemplares utilizados en el presente estudio. * muestra de rama.
| Nombre de las especies | Colector, número de colecta. Ejemplares utilizados para hoja (H) y madera (M) | Procedencia del material |
| Anastraphia ilicifolia D. Don | F. Rugel 271 (H y M*) (MEXU) | Cuba |
| Cnicothamnus lorentzii Griseb | J. L. Panero & E. E. Schilling 1934 (H) (MEXU) | Argentina |
| Nahuatlea arborescens (Brandegee) V.A. Funk | A. Carter & F. Chisaki 3609 (H) (MEXU) | Baja California Sur, México |
| N. hiriartiana (Villaseñor, Medrano & Medina) V.A. Funk | F. González 17920 (H) (MEXU); L. Sandoval 1 (H y M) (MEXU); L. Sandoval 4 (H) (MEXU) | Hidalgo, México |
| N. hypoleuca (DC.) V.A. Funk | S. Gonzáles et al. 7014 (H) (MEXU) | Durango, México |
| L. Sandoval 2 (H y M) (MEXU) | Hidalgo, México | |
| N. obtusata (S.F. Blake) V.A. Funk | R. Redonda 1159 (H) (IEB, MEXU); L. Sandoval 6 (H y M) (MEXU) | Puebla, México |
| N. purpusii (Brandegee) V.A. Funk | R. Redonda 1160 (H) (IEB, MEXU); L. Sandoval 5 (H y M) (MEXU) | Puebla, México |
| N. smithii (B.L. Rob & Greenm) V.A. Funk | R. Redonda 1163 (H) (IEB, MEXU); L. Sandoval 3 (H y M) (MEXU) | Oaxaca, México |
| Tehuasca magna (M.C. Johnst. ex Cabrera) Panero | E. Carranza 2290 (H) (MEXU) | Querétaro, México |
| E. Bautista 55 (H y M) (IEB, MEXU) | San Luis Potosí, México |
En campo se seleccionaron al azar de dos a tres individuos adultos y sanos, y se extrajeron de cada uno de tres a cinco hojas. Estas se fijaron en alcohol al 70% y se almacenaron en glicerina-alcohol etílico-agua (GAA 1:1:1). Para analizar la madera, de cada individuo se cortó del tronco o rama principal un cilindro de 2 cm de alto por 1 cm o hasta 7 cm de diámetro, dependiendo de la talla del individuo. Cada cilindro se cortó con un serrote de poda de 12’ (Truper, Jilotepec, México) a una distancia de 5 cm del suelo. Estos fueron fijados en alcohol al 70% y posteriormente almacenados en GAA.
En el caso de Anastraphia ilicifolia, Cnicothamnus lorentzii, N. arborescens y Tehuasca magna, se seleccionaron hojas sanas, completas y alejadas de la inflorescencia, y se removieron de dos a tres hojas de los ejemplares disponibles en la colección del herbario MEXU. Adicionalmente, se removió el tallo de mayor grosor de A. ilicifolia de un ejemplar también depositado en MEXU (Cuadro 1).
Anatomía de madera
Se obtuvieron cortes transversales, tangenciales y radiales de 20 μm de grosor con un micrótomo de deslizamiento (Leica 2000R, Wetzlar, Alemania). Los cortes transversales corresponden al diámetro total de cada individuo, excepto por uno de 7 cm de diámetro, el cual se cortó por la médula. A la mitad de los cortes de cada plano se les agregó cloro al 50% hasta aclarar los tejidos y posteriormente se enjuagaron con agua corriente; la otra mitad se mantuvo con alcohol al 50%. Todos los cortes se deshidrataron en series de alcoholes crecientes (50%-70%-96%) para después teñirse con doble tinción de safranina-verde rápido (Ruzin, 1999), enjuagando con alcohol absoluto y aclarando con xilol para finalmente montarse con resina sintética (Ruzin, 1999). Se prepararon disociados de cada muestra cortando astillas de 1 cm de largo cercanas al cambium vascular y colocándolas en solución Jeffrey (Ruzin, 1999) dentro de un horno (50 °C; Felisa FE-292, Guadalajara, México) durante 3-4 días. Por último, se realizaron preparaciones temporales para cuantificar la longitud de las fibras y los elementos de vaso.
Se realizaron 25 mediciones de 11 caracteres por individuo de siete especies (Cuadro 1), excepto para la longitud de las fibras donde fueron 50. Los caracteres cuantitativos se obtuvieron con un analizador de imágenes Image Pro-Plus v. 7.1 (Image Pro-Plus, 2019), adaptado a un microscopio óptico (Olympus BX-51, Tokio, Japón) con cámara integrada (Infinity 1, Tokio, Japón). Las descripciones de la madera se realizaron de acuerdo con la Asociación Internacional de Anatomistas de Madera (IAWA Committee, 1989).
Arquitectura foliar
Las hojas se colocaron en hidróxido de sodio al 20% durante 24 h y se lavaron con agua corriente; después se sumergieron en cloro al 50%. Posteriormente, se enjuagaron y deshidrataron en soluciones seriadas de etanol (50-96%) durante 24 h en cada concentración y al finalizar en solución aclaradora (Martínez-Cabrera et al., 2007) durante tres días; después, se enjuagaron en alcohol al 96% durante 24 h. Las muestras fueron teñidas con safranina y se enjuagaron con alcohol al 96 y 100% hasta obtener el contraste adecuado en las venas; además, se aclararon con xilol y montaron con resina sintética. Las hojas obtenidas de ejemplares de herbario fueron previamente hidratadas con agua durante 15 minutos antes de iniciar el procedimiento.
Las descripciones se realizaron conforme a Ellis et al. (2009), incluyendo los siguientes caracteres: forma de la lámina, tipo de margen, forma del ápice, forma de la base, patrón de venación primaria, patrón de venación secundaria, desarrollo de la areolación, forma de las vénulas libres y vena última marginal.
Anatomía foliar
Se seccionaron y deshidrataron segmentos de las regiones de la parte media de la lámina, colocándolas en concentraciones crecientes de ter-butanol (10-100%) por medio de un procesador automático de tejidos (Leica TP1020, Wetzlar, Alemania) durante 24 h en cada concentración. Posteriormente los tejidos se incluyeron en Paraplast (Leica) y se realizaron cortes con un micrótomo rotatorio (Leica RM2125, Wetzlar, Alemania), en secciones transversales y paradermales de 10-14 μm de espesor; luego se desparafinaron en xilol y concentraciones descendentes de alcohol etílico (100-50%). Las secciones se tiñeron con safranina-verde rápido (Ruzin, 1999), se deshidrataron en concentraciones ascendentes de alcohol etílico (50-100%), se aclararon con xilol y se montaron con resina sintética.
Las descripciones de las secciones transversales y paradermales siguen la propuesta de Rivera et al. (2017; 2019). Se realizaron 10 mediciones por individuo por especie de los siguientes caracteres: cutícula (μm), grosor de la pared periclinal adaxial (μm), largo de la célula epidérmica adaxial (μm), grosor de la pared periclinal abaxial (μm), ancho del mesofilo (μm), ancho del parénquima en empalizada (μm) y porcentaje del mesofilo (%), usando también el analizador de imágenes Image Pro-Plus v. 7.1 (Image Pro-Plus, 2019), adaptado a un microscopio óptico (Olympus BX-51, Tokio, Japón) con cámara integrada (Infinity 1, Tokio, Japón).
Análisis estadísticos
Se obtuvieron los valores de la tendencia central y dispersión para los caracteres cuantitativos de la madera y hoja con el software R v. 4.1.3 (R Core Team, 2022), presentándolos en los Cuadro 2, 3 y 4; únicamente el valor de la media se incluye en las descripciones. Estos caracteres cuantitativos de la madera y hoja se analizaron con un Modelo Linear Mixto Generalizado (GLMM), el cual permite evaluar diferencias entre grupos sin el supuesto de normalidad multivariante. Los datos cuantitativos de la madera de A. ilicifolia no fueron incluidos en los análisis estadísticos porque representan madera juvenil. Los análisis estadísticos se realizaron en el software R v. 4.1.3 (R Core Team, 2022).
Cuadro 2: Caracteres cuantitativos de la madera de las especies analizadas en este estudio. Media ± desviación estándar de los caracteres anatómicos de la madera para Nahuatlea V.A. Funk y sus grupos hermanos. V/mm2 =número de vasos por milímetro cuadrado; Dmv=diámetro de vaso; Pv=pared de vaso; Lev=longitud de elementos de vaso; Lfi=longitud de fibra; Dtfi=diámetro total de la fibra; Pfi=pared de la fibra; % Pafi=porcentaje de la pared de las fibras. Letras diferentes en los superíndices indican diferencias significativas (Tukey, p<0.05).
| Especie | V/mm2 | Dmv (μm) | Pv (μm) | Lev (μm) | Lfi (μm) | Dtfi (μm) | Pfi (μ) | % Pafi |
| Nahuatlea hiriartiana (Villaseñor, Medrano & Medina) V.A. Funk | 30±4b | 28.22±10.01a | 7.27±1.42a | 249.48±42.81b | 590.41±154.41a | 13.81±2.23a | 4.84±1.32a | 70±15b |
| N. hypoleuca (DC.) V.A. Funk | 18±4a | 30.33±8.69a | 7.85±2.24a | 222.55±57.00a | 663.36±117.08b | 13.77±2.44ab | 4.81±1.10a | 70±12b |
| N. obtusata (S.F. Blake) V.A. Funk | 33±9b | 27.5±7.18a | 7.34±1.71a | 221.89±34.47a | 573.89±99.13a | 13.38±2.38ab | 5.05±1.33a | 75±12b |
| N. purpusii (Brandegee) V.A. Funk | 23±4a | 34.28±12.43a | 7.33±1.15a | 214.93±43.61a | 546.73±114.69a | 14.25±2.48 b | 5.29±1.17a | 74±11b |
| N. smithii (B.L. Rob. & Greenm.) V.A. Funk | 31±6b | 35.92±14.93a | 7.04±1.30a | 225.62±31.84a | 552.96±110.2a | 13.24±1.85 ab | 4.96±0.95a | 75±10b |
| Tehuasca magna (M.C. Johnst. ex Cabrera) Panero | 26±3ab | 41.6±10.31b | 11.05±1.07b | 253.91±45.26a | 568.21±97.74a | 15.04±2.43c | 5.01±0.95a | 67±10a |
Cuadro 3: Caracteres cuantitativos del parénquima radial de la madera de Nahuatlea V.A. Funk y sus grupos hermanos. Media ± desviación estándar de los caracteres anatómicos de la madera. R/mm=número de radios por milímetro; AlRuni=altura de radios uniseriados; AlRmul=altura de radios multiseriados; AnRmulti=ancho de radios multiseriados. Letras diferentes en los superíndices indican diferencias significativas (Tukey, p<0.05).
| Especie | R/mm | AlRuni (μm) | AlRmul (μm) | AnRmul (μm) |
| N. hiriartiana (Villaseñor, Medrano & Medina) V.A. Funk | 3±0.6a | 172.96±78.53a | 197±85.49a | 28.20±5.96a |
| N. hypoleuca (DC.) V.A. Funk | 3±0.78a | 130.10±45.40b | 213.0±87.97a | 23.07±5.72ab |
| N. obtusata (S.F. Blake) V.A. Funk | 2±0.54a | 128.92±62.45b | 264.85±149.4b | 23.95±6.16ab |
| N. purpusii (Brandegee) V.A. Funk | 2±0.3a | 108.52±38.09c | 198.63±73.88a | 30.30±10.73a |
| N. smithii (B.L. Rob. & Greenm.) V.A. Funk | 3±0.6a | 132.94±62.23b | 197.38±128.26a | 26.77±8.29a |
| Tehuasca magna (M.C. Johnst. ex Cabrera) Panero | 2±0.74a | 151.39±59.41d | -- | -- |
Cuadro 4: Caracteres cuantitativos de las hojas de Nahuatlea V.A. Funk y sus grupos hermanos. Media ± desviación estándar de los caracteres anatómicos de la hoja. Letras diferentes en los superíndices indican diferencias significativas (Tukey, p<0.05).
| Especie | Cuticula (μm) | Grosor pared periclinal adaxial (μm) | Largo célula epidérmica adaxial (μm) | Grosor pared periclinal abaxial (μm) | Largo célula epidérmica abaxial (μm) | Ancho mesofilo (μm) | Ancho parénquima empalizada (μm) | % |
| N. arborescens (Brandegee) V.A. Funk | 3.39±0.59a | 4.32±1.81b | 25.36±7.37b | 2.44±0.77a | 14.76±5.85a | 76.66±6.40b | 27.53±6.88a | 36 |
| N. hiriartiana (Villaseñor, Medrano & Medina) V.A. Funk | 6.56±1.29b | 7.99±1.27c | 31.70±7.74b | 3.61±0.76b | 14.53±5.31a | 147.85±35.80c | 92.16±21.59b | 63 |
| N. hypoleuca (DC.) V.A. Funk | 4.04±0.65a | 3.24±0.97a | 27.36±6.92b | 1.97±0.66a | 11.87±4.01a | 117.11±8.44a | 71.13±37.28b | 61 |
| N. obtusata (S.F. Blake) V.A. Funk | 3.30±0.78a | 5.34± .12a | 22.44±6.43ab | 2.16±0.63a | 10.46±3.31a | 135.16±14.56c | 75.55±9.48b | 56 |
| N. purpusii (Brandegee) V.A. Funk | 5.70±1.87b | 7.81±1.25c | 16.52±5.47a | 1.99±0.49a | 10.72±3.33a | 83.79±14.95b | 55.56±17.88ab | 67 |
| N. smithii (B.L. Rob. & Greenm.) V.A. Funk | 2.40±0.58a | 8.44±1.61c | 20.12±6.34a | 2.64±1.09a | 13.53±6.12a | 68.46±12.15b | 39.17±5.91a | 57 |
| Tehuasca magna (M.C. Johnst. ex Cabrera) Panero | 1.66±0.73a | 5.77±1.36d | 17.28± .91a | 3.69±1.03b | 13.79±4.50a | 57.4 ±7.37b | 20.54±2.45a | 36 |
| Anastraphia ilicifolia D. Don | 1.9 ±0.40a | 2.58±0.81a | 15.17±3.24a | 2.10±1.20a | 8.99±2.69a | 110.28±24.76a | 50.95±6.56a | 46 |
| Cnicothamnus lorentzii Griseb. | 2.84±0.47a | 2.56±0.86a | 15.85±5.08a | 1.61±0.41a | 8.30±2.53a | 64.57±9.23b | 37.24±4.79a | 58 |
Como primer paso, se construyó el modelo a través de la paquetería lme4 (Bates et al., 2015) y la función lmer, seleccionando a las especies como variables fijas y a los individuos como aleatorias. Enseguida, para saber si el análisis es significativo, se utilizó la librería Car (Fox y Weisberg, 2019) y la función anova. Por último, para hacer la comparación por pares se empleó la paquetería multcomp (Hothorn et al., 2008) e lsmeans (Lenth, 2016) con las funciones glht y lsm.
También se realizó un análisis de agrupación aglomerativa, para el cual se generó una matriz de distancias euclidianas con los datos cuantitativos y cualitativos de la madera y hoja, así como una agrupación jerárquica aglomerativa con la varianza mínima de Ward utilizando la función HCPC de la paquetería factoextra (Kassambara y Mundt, 2020). El número óptimo de clusters se determinó a partir de la regla de mayoría de 30 índices de agrupación con la paquetería NbClust y la función NbClust (Charrad et al., 2014).
Resultados
Anatomía de madera
Anillos de crecimiento
Las especies de Anastraphia, Nahuatlea y Tehuasca descritas en este trabajo presentaron anillos de crecimiento conspicuos delimitados por el diámetro radial más reducido de las fibras en Nahuatlea hiriartiana (Fig. 1A), N. hypoleuca (Fig. 1B) y N. purpusii (Fig. 1D); además del parénquima marginal y el diámetro más amplio en los vasos de la madera temprana en Nahuatlea hiriartiana (Fig. 1A), N. obtusata (Fig. 1C) y N. purpusii (Fig. 1D).

Figura 1: Vista transversal de la madera en las especies de Anastraphia D. Don, Nahuatlea V.A. Funk y Tehuasca (M.C. Johnst. ex Cabrera) Panero, mostrando el tipo de porosidad. A. Nahuatlea hiriartiana (Villaseñor, Medrano & Medina) V.A. Funk, semianular; B. Nahuatlea hypoleuca (DC.) V.A. Funk, difusa; C. Nahuatlea obtusata (S.F. Blake) V.A. Funk, semianular; D. Nahuatlea purpusii (Brandegee) V.A. Funk, semianular; E. Nahuatlea smithii (B.L. Rob. & Greenm.) V.A. Funk, difusa; F. Tehuasca magna (M.C. Johnst. ex Cabrera) Panero, difusa; G. Anastraphia ilicifolia D. Don, difusa. Escala=300 μm. f=fibras, flechas=marcas de crecimiento.
Vasos
En Nahuatlea hiriartiana (Fig. 1A), N. obtusata (Fig. 1C) y N. purpusii (Fig. 1D) se reconoció la porosidad semianular, mientras que en Anastraphia ilicifolia (Fig. 1G), N. hypoleuca (Fig. 1B), N. smithii (Fig. 1E) y Tehuasca magna (Fig. 1F) se observó la porosidad difusa. La densidad de los vasos presentó una media de 18 por mm2 en N. hypoleuca a 33 por mm2 en N. obtusata (Cuadro 2). La forma de los vasos fue circular en A. ilicifolia, N. hiriartiana y T. magna (Fig. 2A), circular y ovalada en N. hypoleuca (Fig. 2B), N. obtusata y N. purpusii, y ovalada solamente en N. smithii (Fig. 2C). Su disposición fue en hileras radiales, excepto en N. hypoleuca que presentó un patrón diagonal (Fig. 1B). Los vasos más angostos se encontraron en N. obtusata (27.5 μm) y los más anchos en T. magna (41.6 μm); los vasos con paredes más delgadas corresponden a N. smithii (7.04 μm), mientras que las más gruesas se encontraron en T. magna (11.05 μm; Cuadro 2). Los elementos de vaso en todas las especies estudiadas presentaron placas de perforación simple (p. ej., Fig. 2D) y punteaduras intervasculares alternas y circulares. Las aperturas de las punteaduras fueron circulares en A. ilicifolia, N. hiriartiana y N. obtusata (Fig. 2E) y lenticulares en N. hypoleuca, N. purpusii, N. smithii (Fig. 2F) y T. magna. El diámetro de la punteadura intervascular varió de 3.6 μm en T. magna a 4.2 μm en N. hypoleuca. Los elementos de vaso más cortos los presentó N. purpusii (214.93 μm) y los más largos T. magna (253.91 μm) (Cuadro 2).

Figura 2: Detalles de la madera en especies de Anastraphia D. Don, Nahuatlea V.A. Funk y Tehuasca (M.C. Johnst. ex Cabrera) Panero. A. Tehuasca magna (M.C. Johnst. ex Cabrera) Panero, vasos circulares, parénquima paratraqueal escaso, TR; B. Nahuatlea hypoleuca (DC.) V.A. Funk, vasos circulares y ovalados, parénquima paratraqueal escaso, TR; C. Nahuatlea smithii (B.L. Rob. & Greenm.) V.A. Funk, vasos ovalados, parénquima paratraqueal escaso, TR; D. Tehuasca magna (M.C. Johnst. ex Cabrera) Panero, placa de perforación simple, LT; E. Nahuatlea obtusata (S.F. Blake) V.A. Funk, punteaduras intervasculares alternas y circulares, con apertura circular, LT; F. Nahuatlea smithii (B.L. Rob. & Greenm.) V.A. Funk, punteaduras intervasculares alternas y circulares, con apertura lenticular, LT; G. Tehuasca magna (M.C. Johnst. ex Cabrera) Panero, radios uniseriados con abundantes taninos, LT; H. Nahuatlea hypoleuca (DC.) V.A. Funk, radios bi o triseriados, LT; I. Nahuatlea purpusii (Brandegee) V.A. Funk, radios con células procumbentes y erectas con presencia de taninos, LR. TR=transversal, LT=longitudinal tangencial, LR=longitudinal radial. Escala=100 μm en G, I; 50 μm en A-D, I; 5 μm en E, F. f=fibra, pi=punteadura intervascular, pp=placa de perforación, r=radio, v=vaso.
Fibras
En todas las especies se observaron fibras libriformes, con una longitud promedio que fluctuó de 546.73 μm en N. purpusii a 663.36 μm en N. hypoleuca, siendo en esta última significativamente diferente al resto de las especies estudiadas (Cuadro 2). La relación diámetro de la fibra y grosor de la pared indica que todas las especies estudiadas tienen paredes de gruesas a muy gruesas (Cuadro 2). Además, no hay diferencias significativas en el grosor de la pared de las fibras entre las especies estudiadas, pero sí para el diámetro de la fibra de T. magna con respecto al resto de las especies (Cuadro 2).
Parénquima axial y radial
Las especies de Anastraphia, Nahuatlea y Tehuasca presentaron parénquima axial paratraqueal escaso y marginal únicamente en N. hiriartiana, N. obtusata y N. purpusii. En todas las especies se encontraron 2 a 3 radios por mm. En Nahuatlea predominaron los radios bi o triseriados (p.ej., Fig. 2H), mientras que en Anastraphia y Tehuasca fueron uniseriados (p. ej., Fig. 2G) y ocasionalmente también se observaron biseriados cortos en Tehuasca. Los radios fueron heterocelulares, con células procumbentes y erectas (p. ej., Fig. 2I), o bien procumbentes y cuadradas en N. hypoleuca y T. magna; las células envolventes solo se observaron en N. purpusii. Los radios uniseriados más cortos se presentaron en N. purpusii (108.52 μm) y los más altos en N. hiriartiana (172.96 μm), mientras que en los biseriados y triseriados los más cortos corresponden a N. hiriartiana (197 μm), los más altos a N. obtusata (264.85 μm), los más angostos a N. hypoleuca (23.07μm) y los más anchos a N. purpusii (30.30 μm) (Cuadro 3). Todas las especies estudiadas presentaron taninos en algunas células, siendo más abundantes en Tehuasca.
Análisis estadísticos
El modelo linear generalizado (GLMM) indicó que existen diferencias significativas (p<0.05) en los caracteres evaluados de la madera excepto en la pared de las fibras y el número de radios por mm. En el diámetro de los vasos, la pared de los vasos y el porcentaje de pared de fibra, solo T. magna fue significativamente diferente en la longitud de los elementos de vaso; N. hiriartiana y N. hypoleuca en la longitud de fibras, mientras que en el resto de los caracteres las diferencias significativas se presentan en más de dos especies distintas (Cuadro 2, 3).
Arquitectura foliar
La forma de la lámina varió de ovada en N. arborescens y Tehuasca magna a elíptica-ovada en N. obtusata y Cnicothamnus, elíptica-lanceolada en N. purpusii y N. smithii, elíptica-obovada en Anastraphia ilicifolia, a elíptica en N. hiriartiana. Nahuatlea y Tehuasca presentaron margen entero, mientras que en A. ilicifolia fue dentado y en Cnicothamnus lorentzii, denticulado. El ápice mucronado se encontró en N. arborescens (Fig. 3A), N. hypoleuca (Fig. 3C) y T. magna (Fig. 3G), agudo en N. hiriartiana (Fig. 3B), N. purpusii (Fig. 3E) y N. smithii (Fig. 3F), obtuso en A. ilicifolia (Fig. 3H) y N. obtusata (Fig. 3D) y acuminado en C. lorentzii (Fig. 3I). La base fue cuneada en N. hiriartiana, N. hypoleuca, N. purpusii, N. smithii y C. lorentzii; redondeada en N. obtusata y A. ilicifolia, y obtusa en N. arborescens.

Figura 3: Hojas diafanizadas de Nahuatlea V.A. Funk y sus grupos hermanos. A. Nahuatlea arborescens (Brandegee) V.A. Funk; B. Nahuatlea hiriartiana (Villaseñor, Medrano & Medina) V.A. Funk; C. Nahuatlea hypoleuca (DC.) V.A. Funk; D. Nahuatlea obtusata (S.F. Blake) V.A. Funk; E. Nahuatlea purpusii (Brandegee) V.A. Funk; F. Nahuatlea smithii (B.L. Rob. & Greenm.) V.A. Funk; G. Tehuasca magna (M.C. Johnst. ex Cabrera) Panero; H. Anastraphia ilicifolia D. Don; I. Cnicothamnus lorentzii Griseb. Escala=0.5 cm en A-H; 1 cm en I.
Casi todas las especies estudiadas presentaron venación pinnada, excepto N. arborescens y N. hiriartiana que tuvieron venación acródroma. La venación secundaria fue broquidódroma en Nahuatlea y Tehuasca, craspedódroma en Anastraphia ilicifolia (Fig. 3H), y eucamptodódroma en Cnicothamnus lorentzii (Fig. 3I). El desarrollo de la areolación fue moderado en la mayoría (p. ej., Fig. 4B), excepto en N. purpusii, N. smithii, A. ilicifolia y C. lorentzii, donde está bien desarrollado (p. ej., Fig. 4A). Las vénulas no se encontraron ramificadas, excepto en N. purpusii (Fig. 4A). La venación marginal se observó en arcos en N. arborescens, N. hypoleuca y N. smithii (Fig. 4D), incompleta en N. hiriartiana (Fig. 4C), N. obtusata, N. purpusii y T. magna; estuvo ausente en C. lorentzii y A. ilicifolia (Fig. 4E).

Figura 4: Detalles de areolación y vena marginal de Nahuatlea V.A. Funk y sus grupos hermanos. A. Nahuatlea purpusii (Brandegee) V.A. Funk, areolación bien desarrollada y vénulas ramificadas; B. Tehuasca magna (M.C. Johnst. ex Cabrera) Panero, areolación moderada, vénulas no ramificadas; C. Nahuatlea hiriartiana (Villaseñor, Medrano & Medina) V.A. Funk, venación marginal incompleta; D. Nahuatlea smithii (B.L. Rob. & Greenm.) V.A. Funk, venación marginal en arcos; E. Anastraphia ilicifolia D. Don, venación marginal ausente. Escala=300 μm.
Anatomía foliar
Epidermis
La superficie adaxial es glabra en la mayoría de las especies excepto en Nahuatlea purpusii y Tehuasca magna que tuvieron tricomas eglandulares y glandulares. En contraste, en Cnicothamnus lorentzii se observaron papilas. En la superficie abaxial la mayoría de las especies presentaron tricomas eglandulares y glandulares (p. ej., Fig. 5E, D), excepto en N. arborescens cuyo envés fue glabro o con algunos tricomas eglandulares. La forma de las células epidérmicas en la superficie adaxial fue poligonal con paredes anticlinales rectas para la mayoría de las especies (p. ej., Fig. 5B); en N. arborescens (Fig. 5A) y C. lorentzii fueron onduladas (Fig. 5C). En la superficie abaxial se observaron células poligonales con paredes anticlinales onduladas (p. ej., Fig. 5D), excepto en A. ilicifolia donde fueron rectas. Todas las especies tuvieron hojas hipostomáticas y estomas anomocíticos (p. ej., Fig. 5E, F).

Figura 5: Vista superficial de la epidermis de Nahuatlea V.A. Funk y sus grupos hermanos. A-C superficie adaxial. A. Nahuatlea arborescens (Brandegee) V.A. Funk, paredes anticlinales onduladas; B. Nahuatlea hiriartiana (Villaseñor, Medrano & Medina) V.A. Funk, paredes anticlinales rectas; C. Cnicothamnus lorentzii Griseb., paredes anticlinales onduladas; D-F. superficie abaxial y paredes anticlinales onduladas. D. Nahuatlea hypoleuca (DC.) V.A. Funk; E. Nahuatlea hiriartiana (Villaseñor, Medrano & Medina) V.A. Funk; F. Tehuasca magna (M.C. Johnst. ex Cabrera) Panero. Escala=50 μm en A-B; 20 μm en C-F.
En sección transversal, el espesor de la cutícula presentó diferencias significativas solo entre Tehuasca magna, Cnicothamnus lorentzii y las especies de Nahuatlea; las dos primeras tuvieron el menor grosor (Cuadro 4). Todas las especies presentaron cutícula lisa y epidermis simple. Las células epidérmicas fueron de forma rectangular en N. hiriartiana (Fig. 6B) y N. hypoleuca (Fig. 6C), rectangular hemisférica en N. arborescens (Fig. 6A); rectangular y cuadrada en N. purpusii (Fig. 6E), cuadrada angosta en N. obtusata (Fig. 6D); cuadrada en A. ilicifolia (Fig. 6H), C. lorentzii (Fig. 6I) y N. smithii (Fig. 6F), y rectangular y cuadrada en T. magna (Fig. 6G). En la superficie abaxial todas las especies presentaron estomas por encima del nivel con respecto a las células epidérmicas ordinarias. También se observó la presencia de criptas estomáticas únicamente en A. ilicifolia. Con respecto al tamaño de las células epidérmicas se encontraron diferencias significativas entre algunas especies (Cuadro 4), excepto para el largo de la célula epidérmica abaxial; N. hiriartiana presentó las células adaxiales más largas (31.70 μm) y A. ilicifolia las más cortas (15.17 μm). Así mismo en la superficie abaxial las células epidérmicas más largas se encontraron en N. arborescens (14.76 μm) y las más cortas en C. lorentzii (8.30 μm) (Cuadro 4). La pared periclinal adaxial varió de 2.56 μm en C. lorentzii a 8.4 μm en N. smithii, mientras que la abaxial de 1.61 μm en C. lorentzii a 3.69 μm en T. magna.

Figura 6: Vista transversal de la lámina de Nahuatlea V.A. Funk y sus grupos hermanos. A. Nahuatlea arborescens (Brandegee) V.A. Funk; B. Nahuatlea hiriartiana (Villaseñor, Medrano & Medina) V.A. Funk; C. Nahuatlea hypoleuca (DC.) V.A. Funk; D. Nahuatlea obtusata (S.F. Blake) V.A. Funk; E. Nahuatlea purpusii (Brandegee) V.A. Funk; F. Nahuatlea smithii (B.L. Rob. & Greenm.) V.A. Funk; G. Tehuasca magna (M.C. Johnst. ex Cabrera) Panero; H. Anastraphia ilicifolia D. Don; I. Cnicothamnus lorentzii Griseb. Escala=50 μm en A-I. e=epidermis, ex=extensión de la vaina, h=hipodermis, t=tricoma, tg=tricoma glandular, flecha negra=estomas.
Mesofilo
La hipodermis está ausente excepto en N. purpusii (un estrato; Fig. 6E) y A. ilicifolia (dos estratos; Fig. 6H). El mesofilo es dorsiventral en todas las especies. El parénquima en empalizada se conformó por uno a tres estratos celulares, con variación de 36% (N. arborescens y T. magna) a 63% (N. hiriartiana) de espesor total (Cuadro 4). El parénquima esponjoso en la mayoría de las especies de Nahuatlea es compacto, mientras que en Anastraphia, Cnicothamnus, N. arborescens y Tehuasca es laxo.
Haces vasculares
Se observaron haces vasculares colaterales cerrados, rodeados por una vaina parenquimatosa; en algunos hubo células lignificadas asociadas al xilema, o bien, a xilema y floema. En Cnicothamnus lorentzii (Fig. 6I), Nahuatlea arborescens (Fig. 6A) y N. purpusii (Fig. 6E) estuvieron presentes las extensiones de la vaina; las especies restantes carecieron de ellos.
Vena media
Las cutículas en la vena media fueron iguales a las de la lámina en todas las especies. La epidermis contiene células más pequeñas con paredes epidérmicas externas más gruesas en la superficie abaxial (Nahuatlea hiriartiana, N. hypoleuca, N. purpusii, N. smithii), a diferencia de la lámina. El parénquima en empalizada en la superficie adaxial está ausente en N. arborescens (Fig. 7A) y T. magna (Fig. 7G), es continuo en N. hiriartiana (Fig. 7B) y N. obtusata (Fig. 7D) y discontinuo en el resto de las especies. Se observó colénquima en la superficie abaxial de un estrato en tres especies de Nahuatlea (Fig. 7C, E, F) y en Anastraphia ilicifolia, y de dos estratos en N. hiriartiana y C. lorentzii (Fig. 7H). En N. arborescens, N. obtusata y T. magna estuvo ausente. También hubo esclerénquima en los haces vasculares centrales que variaron de dos (N. smithii) hasta 12 estratos (T. magna), excepto en N. obtusata donde no se observó. Notoriamente el esclerénquima rodea completamente el tejido vascular en N. arborescens.

Figura 7: Vista de la vena media de Nahuatlea V.A. Funk y sus grupos hermanos. A. Nahuatlea arborescens (Brandegee) V.A. Funk; B. Nahuatlea hiriartiana (Villaseñor, Medrano & Medina) V.A. Funk; C. Nahuatlea hypoleuca (DC.) V.A. Funk; D. Nahuatlea obtusata (S.F. Blake) V.A. Funk; E. Nahuatlea purpusii (Brandegee) V.A. Funk; F. Nahuatlea smithii (B.L. Rob. & Greenm.) V.A. Funk; G. Tehuasca magna (M.C. Johnst. ex Cabrera) Panero; H. Cnicothamnus lorentzii Griseb. Escala=300 μm en A, E; 100 μm en B-D, F-H. es=esclerénquima, x=xilema.
Análisis estadísticos
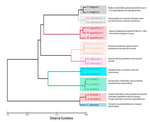
Todos los caracteres evaluados en las hojas presentaron diferencias significativas (p<0.05) en al menos dos especies, excepto en el largo de la célula epidérmica abaxial donde no hay diferencias significativas entre ninguna especie (Cuadro 4). El análisis de agrupación aglomerativa (Fig. 8) recuperó a los individuos dentro de su especie y se identificaron caracteres, tanto de la hoja como de la madera, que muestran combinaciones únicas para apoyar el reconocimiento de las especies, con excepción de N. obtusata.
Discusión
Se identificaron algunos caracteres anatómicos de la madera y hoja de Nahuatlea y sus grupos hermanos, con posible valor taxonómico. En la madera fueron la porosidad, disposición de los vasos, apertura de las punteaduras intervasculares y el número de series en los radios. En la hoja resultaron ser los patrones de venación, tipo de parénquima esponjoso, la presencia o ausencia de criptas estomáticas, hipodermis y extensiones de la vaina.
El carácter de la madera que diferenció a Nahuatlea hiriartiana, N. obtusata y N. purpusii del resto de las especies fue el tipo de porosidad; N. hypoleuca se distinguió de otras Nahuatleas por la disposición de los vasos. En las hojas, solamente N. purpusii se diferencia de las especies restantes por presentar vénulas ramificadas e hipodermis; las extensiones de la vaina son una característica compartida entre N. arborescens, N. purpusii y C. lorentzii. El único carácter que diferenció a Nahuatlea de Anastraphia y Tehuasca fue el número de series en los radios de la madera.
Los resultados del análisis de agrupamiento evidencian la combinación única de caracteres que permite diferenciar a las especies de los cuatro géneros aquí estudiados. Estos resultados son congruentes con el uso de la anatomía y los análisis de agrupamiento en otros taxones para apoyar el reconocimiento de especies (Aguilar-Rodríguez y Terrazas, 2001; Martínez-Cabrera et al., 2015; Ruíz-Valencia et al., 2021). El único miembro de Nahuatlea que no se recupera por una combinación única de caracteres es N. obtusata, ya que comparte la apertura circular de las punteaduras intervasculares con N. hiriartiana.
Madera
Los caracteres anatómicos de la madera que comparten las especies de Nahuatlea son: vasos circulares y ovalados, placas de perforación simple, punteaduras intervasculares alternas, fibras libriformes con paredes muy gruesas, parénquima axial paratraqueal escaso, y radios bi o triseriados con células procumbentes, erectas o cuadradas, los cuales concuerdan con los rasgos anatómicos reportados previamente en la familia Asteraceae (Carlquist, 1957b, 1966; Metcalfe y Chalk, 1983). Cuarenta por ciento de las especies de Nahuatlea presentaron porosidad difusa, al igual que Tehuasca y Anastraphia, la cual fue consistente con lo establecido para la familia (Metcalfe y Chalk, 1983); en las especies restantes se clasificó como porosidad semianular. Carlquist (1957b) y Carlquist et al. (2022) mencionan una tendencia a porosidad anular en Dasyphyllum leiocephalum (Wedd.) Cabrera, Hecastocleis shockleyi A. Gray, Nouelia insignis Franch y Proustia cuneifolia D. Don. Sus figuras corresponden a lo que aquí se denominó porosidad semianular, considerando que la diferencia entre vasos de la madera temprana y tardía no difieren en más de una dimensión (IAWA Committee, 1989). Las especies con porosidad semianular son arbustivas en Nahuatlea al igual que las especies mencionadas por Carlquist (1957b) y Carlquist et al. (2022). La porosidad difusa ocurre en taxones arbóreos, por lo que el hábito y las condiciones de sequía estacional favorecen su presencia (Martínez-Cabrera et al., 2015). Este estado de carácter y su correlación con el hábito arbustivo deberá confirmarse posteriormente al estudiar la madera de un mayor número de arbustos de Asteraceae.
Por otra parte, la distribución de los vasos en hileras radiales predomina en Nahuatlea, igual que en Anastraphia y Tehuasca, lo cual es un rasgo común para taxones de la familia (Metcalfe y Chalk, 1950; Carlquist, 1966; León-H y Gámez-A, 2018; Carlquist et al., 2022). Nahuatlea hypoleuca presentó un patrón diagonal, el cual no había sido mencionado en Asteraceae, ya que es un rasgo común en especies con porosidad anular (IAWA Committee, 1989) y dicha especie puede tener hábito arbustivo o arborescente (R. Redonda-Martínez, obs. pers.). Las aperturas de las punteaduras intervasculares fueron circulares en 60% de las especies de Nahuatlea y en Anastraphia ilicifolia, y lenticulares en el resto de las Nahuatleas y en Tehuasca magna. Este rasgo tampoco había sido reportado en la madera de Asteraceae, por lo que sería importante evaluar su valor taxonómico.
Nahuatlea presentó radios bi o triseriados, los cuales se diferenciaron tanto de Anastraphia ilicifolia como de Tehuasca magna, donde predominaron los uniseriados. Sin embargo, en A. cowellii Britton estudiada por Carlquist (1957b) también se describieron radios uniseriados, por lo que podría considerarse como un carácter compartido entre las especies de Anastraphia con Tehuasca magna. Otras especies anteriormente clasificadas en Mutisieae y ahora en otras tribus, como Chuquiragua insignis Bonpl. (Barnadesieae), Dasyphyllum leiocephalum (Barnadesieae), Hesperomannia arborescens A. Gray (Vernonieae) y Stomatochaeta cymbifolia (S.F. Blake) Maguire & Wurdack (Wunderlichieae), también se distinguen por los radios predominantemente uniseriados (Carlquist, 1957b).
Respecto a los caracteres cuantitativos, todas las especies tuvieron diámetros de vasos menores a 50 μm, aspecto que concuerda con algunos representantes arbustivos de zonas xeromórficas de Asteraceae (Pentacalia Cass.) (León-H. y Gámez-A., 2018), Fabaceae (Calliandra Benth.) (Velázquez, 2018), Rosaceae (Amelanchier Medik.) (Velázquez, 2018), Rubiaceae (Bouvardia Salisb., Randia L.) (Martínez-Cabrera et al., 2015; Ramírez-Martínez et al., 2017) y Rutaceae (Esenbeckia Kunth) (Ramírez-Martínez et al., 2017). La longitud de los elementos de vaso (200-255 μm) es relativamente corta, en comparación con otros arbustos como Bouvardia y Randia (Rubiaceae), pero coincide con los valores establecidos para Pentacalia (Asteraceae) y Amelanchier (Rosaceae). En las paredes de las fibras (4.8-6 μm), los valores obtenidos son consistentes con los reportados en Randia, Bouvardia (3-5 µm) y Amelanchier (2-7 µm). Los resultados sugieren que los arbustos de zonas xerófilas se distinguen por sus fibras con paredes gruesas.
Hoja
El presente trabajo documenta por primera vez la arquitectura y anatomía foliar de los géneros aquí estudiados, excepto para Cnicothamnus (Ruiz et al., 2014). Los resultados permiten reconocer a las especies y son una contribución al conocimiento de la variación en la tribu Gochnatieae. En los patrones de venación de las hojas, Nahuatlea presentó el margen entero, al igual que Tehuasca. Los ápices y bases foliares fueron muy variables y el patrón de venación pinnado predominó en Nahuatlea (67%) y se comparte con Anastraphia ilicifolia, Cnicothamnus lorentzii y Tehuasca magna. Nahuatlea arborescens y N. hiriartiana tuvieron venación acródroma. El patrón secundario de venación broquidódroma de Nahuatlea y Tehuasca magna es el rasgo típico en la familia (Hickey y Wolfe, 1975; Rivera et al., 2019), a diferencia de Anastraphia ilicifolia y Cnicothamnus lorentzii que presentaron venación craspedódroma y eucamptodódroma.
Anastraphia ilicifolia, Cnicothamnus lorentzii, N. purpusii y N. smithii tuvieron areolas bien desarrolladas en comparación con el resto de las especies, en las que su desarrollo fue moderado o poco. Este carácter es muy variable dentro de las diferentes tribus de Asteraceae (Rivera et al., 2019; Anaya-Gutiérrez et al., 2022). Nahuatlea purpusii comparte la venación marginal incompleta con N. hiriartiana, N. obtusata y Tehuasca magna, mientras que en las otras especies de Nahuatlea forma arcos. Distintivamente Anastraphia ilicifolia y Cnicothamnus lorentzii no tienen venación marginal. La venación marginal más común encontrada en Asteraceae está dispuesta en arcos (Acourtia D. Don, Artemisia L., Barkleyanthus H. Rob. & Brettell, Bellis L., Galinsoga Ruiz & Pav., Pentacalia, Pittocaulon H. Rob. & Brettell, Roldana La Llave y Tagetes L.) o es incompleta (Bidens L., Eupatorium L., Helminthotheca Zinn, Melampodium L., Verbesina L. y Vernonia Schreb.) (Ravindranath e Inamdar, 1985; Rojas-Leal et al., 2018; Rivera et al., 2019; Rabiae y Elbadry, 2020).
Todas las especies estudiadas presentaron hojas hipostomáticas con estomas anomocíticos, cutícula lisa y mesofilo dorsiventral, caracteres reportados previamente en Asteraceae (Metcalfe y Chalk, 1979; Rivera et al., 2019). Sin embargo, estas características varían con respecto a miembros estudiados de la tribu Gochnatieae, como la organización del mesofilo que puede ser isobilateral o dorsiventral, así como las hojas anfi o hipoestomáticas (Melo-de-Pinna, 2004; Rossatto y Kolb, 2012).
Ochenta y cuatro por ciento de las especies de Nahuatlea tuvieron superficie adaxial glabra y tricomas eglandulares y glandulares en la superficie abaxial, al igual que Anastraphia ilicifolia y Cnicothamnus lorentzii. En cambio, Tehuasca magna tuvo tricomas eglandulares y glandulares en ambas superficies. La presencia de tricomas eglandulares y glandulares es común en los miembros de la tribu Gochnatieae (Rossatto y Kolb, 2012; Ruiz et al., 2014). En Nahuatlea predominan las células epidérmicas poligonales con paredes anticlinales rectas en la superficie adaxial, mientras que en la abaxial hay células poligonales onduladas. Sin embargo, otras tribus estudiadas presentan similitud en ambas superficies (Rivera et al., 2019; Anaya-Gutiérrez et al., 2022). Todos los géneros aquí estudiados tienen estomas por encima de las células epidérmicas, rasgo característico en otros miembros de Gochnatieae (Rossatto y Kolb, 2012; Ruiz et al., 2014), pero menos común en Asteraceae (Rivera et al., 2019). En Nahuatlea 84% de las especies careció de hipodermis, al igual que en Cnicothamnus lorentzii y Tehuasca magna. En cambio, en Anastraphia ilicifolia y N. purpusii sí se presentó. Anastraphia licifolia fue el único taxón con criptas estomáticas, característica que no había sido mencionada para los miembros de la tribu y podría ser de importancia taxonómica, por lo que es necesario estudiar otras especies del género para verificar si pudiera tratarse de una novedad evolutiva.
Ochenta y cuatro por ciento de las especies de Nahuatlea tuvo parénquima esponjoso compacto a diferencia de Anastraphia ilicifolia, Cnicothamnus lorentzii y Tehuasca magna, donde fue laxo. Los haces vasculares rodeados por una vaina parenquimatosa en las especies estudiadas son comunes en taxones de Asteraceae (Carlquist, 1957a; Anderson y Creech, 1975; Breitwieser, 1993; Lapp et al., 2013; Lusa et al., 2018; Rivera et al., 2019; Carbone et al., 2021) y específicamente en Gochnatieae (Rossatto y Kolb, 2012). En los haces colaterales dispuestos a lo largo del mesofilo, cada uno está rodeado de células parenquimáticas y cuando hay extensiones de la vaina algunas células se encuentran lignificadas como en Richterago Kuntze (Melo-de-Pinna, 2004). La presencia de extensiones de la vaina es rara en Nahuatlea; sin embargo, esta característica es común en algunos miembros de Asteraceae (por ejemplo, Aldama La Llave, Baccharis L., Dahlia Cav., Gochnatia Kunth, Helminthotheca, Melampodium, Pseudognaphalium Kirp, Richterago, Sonchus L. y Tagetes, entre otros) (Breitwieser, 1993; Melo-de-Pinna, 2004; Rossatto y Kolb, 2012; Rivera et al., 2019; Anaya-Gutiérrez et al., 2022).
En cuanto a caracteres cuantitativos, todas las especies presentaron parénquima en empalizada bien desarrollado, que es una característica de hojas xeromórficas con valores entre 93 y 195 μm (Gratani y Varone, 2004; Rivera et al., 2017). También el grosor de las cutículas (1-7 μm) concuerda con el de otras plantas xerófitas que van de 2-22 μm (Rotondi et al., 2003; Lapp et al., 2013) y las paredes periclinales externas de 5-21 μm (Lapp et al., 2013).
Conclusiones
Se describe por primera vez la anatomía de la madera y hoja para la mayoría de las especies de Nahuatlea, y para Tehuasca magna y Anastraphia ilicifolia. Se identificaron caracteres con posible valor taxonómico de la madera, entre los que destacan la porosidad, disposición de los vasos, la apertura de las punteaduras intervasculares y el número de series en los radios. Todos ellos fueron significativamente diferentes entre las especies evaluadas. También resultaron relevantes los patrones de venación, el tipo de parénquima esponjoso, presencia o ausencia de hipodermis, criptas estomáticas y extensiones de la vaina. A nivel genérico los caracteres que permiten diferenciar a Nahuatlea de sus grupos hermanos fueron los radios bi o triseriados de la madera y el porcentaje de la pared de las fibras.










text new page (beta)




