Introducción
La calidad del servicio hoy en día desempeña un papel importante, porque permite que las empresas puedan mejorar el servicio ofrecido a sus clientes y con ello lograr satisfacerlos. Considerando que el mercado es muy competitivo en los diferentes sectores, es de suma importancia la calidad del servicio para ir perfeccionando y mejorando según los requerimientos de los consumidores, debido a que son ellos quienes toman la decisión de donde realizar sus compras (Tinco, 2022). Es de esta manera que, las empresas buscan lograr que la calidad del servicio sea buena, por lo tanto, se preocupan en cuidar y mejorar cada uno de los aspectos de su servicio para satisfacer a sus clientes y con ello crear un vínculo con estos.
En el sector educativo ha existido mucha competencia entre las instituciones, en la actualidad, estas no solo se enfrentan con aquellas que tienen modalidad presencial, sino también con las que cuentan con la modalidad virtual. Pero las instituciones educativas no solo han tenido que afrontar a la competencia, también han tenido que combatir la deserción de sus estudiantes, siendo que en México solo 38% de los estudiantes universitarios logran graduarse (Otero, 2022). Cuando el índice de abandono es muy alto, este indica que se sufre de una educación superior de baja calidad, evidenciando que las instituciones educativas no son capaces de brindarle a sus estudiantes los medios necesarios para que logren terminar sus estudios (Garrido y Pajuelo, 2024). Debido a estos factores, las instituciones, en especial las de educación superior han dirigido sus esfuerzos en buscar la calidad del servicio, para atender las necesidades primordiales de los estudiantes, planeando, sustentando y perfeccionando el desempeño de sus procedimientos de manera vigorosa y eficiente, con el propósito de obtener ventajas competitivas (Hernández y Trinidad, 2021). Al evaluar la calidad del servicio, se obtiene un panorama más amplio para determinar aquellas áreas que los alumnos perciben como deficientes dentro de la institución, las cuales se tienen que corregir para estar acorde a las necesidades, así como a las expectativas de los alumnos. Es por esto por lo que la calidad de los servicios es un factor clave para las empresas, porque permite satisfacer a los consumidores, lo cual repercute directamente en la lealtad de estos y, por tanto, en la imagen y posicionamiento dentro del mercado donde participan las organizaciones (Mori y Palomino, 2021).
Por otro lado, el valor de marca también es un punto clave en las instituciones de educación, debido a que las instituciones que han construido un consistente reconocimiento de marca y una buena reputación les representa una gran ventaja competitiva y significativa en un mercado muy competitivo (Sánchez et al., 2024). Este valor de marca lo pautan los consumidores a partir de lo que perciben del servicio, este hace que la marca sea reconocida. Es por ello que, las universidades han indagado en encontrar aquellos factores que influyan en el valor de marca, para lograr que sus estudiantes tengan una relación hacia la institucion, porque el entender el valor de marca en el sector educativo es de suma importancia debido al surguimiento de mayor competencia y al aumento de la demanda por cursar estudios a nivel superior (Grimaldo et al., 2023).
Con base en lo anterior, es que el objetivo del presente estudio es determinar si la calidad del servicio de la Unidad Académica Multidisciplinaria Zona Media de Rioverde, San Luis Potosí tiene un efecto en el valor de marca. Para ello, se plantearon las siguientes hipótesis:
H1: La calidad del servicio (CS) determina el valor de marca
H2: La CS se relaciona con la dimension calidad del valor de marca
H3: La CS impacta en la dimension imagen del valor de marca
H4: La CS tiene correlacion con la dimension lealtad del valor de marca
H5: La CS determina la dimension notoriedad del valor de marca
Marco teórico
A continuación, se presenta en la Tabla 1, se conceptualiza el termino de calidad del servicio por diversos autores.
Tabla 1 Conceptos de la calidad del servicio
| Autor(es) | Concepto |
| Izquierdo (2021) | Se desarrolla en la mente de los clientes y usuarios de un servicio, esta se forma a partir de la comprensión de las necesidades de los consumidores así como la superación de las expectativas que poseen los consumidores de un servicio |
| Huizache et al. (2024) | Es la consecuencia de establecer estrategias y acciones competitivas, esto para que las marcas puedan diferenciarse o brindar un mejor servicio al cliente |
Fuente: Elaboración propia.
En lo que refiere a la calidad del servicio es analizada mediante el modelo SERVQUAL, el cual fue propuesto por Parasuraman et al. (1985). Dicho modelo mide la calidad del servicio mediante cinco dimensiones, las cuales son esenciales para optimar los aspectos de la calidad del servicio. En la siguiente Tabla 2 se definen cada una de las dimensiones del modelo.
Tabla 2 Dimensiones de la calidad del servicio
| Dimensión | Definición |
| Elementos tangibles | Es el aspecto de las estructuras físicas, equipamiento, personal e instrumentos de comunicación (Yovera y Rodríguez, 2018). |
| Empatía | La atención individualizada que la marca brinda a los consumidores (Coronel et al., 2019). |
| Capacidad de respuesta | Es la ayuda que se le proporciona a los consumidores, y para proporcionarles un servicio expedito (Cevallos et al., 2019). |
| Seguridad | Es el conocimiento, habilidades y atención de los trabajadores para inspirar confianza y credibilidad (Osejos y Merino, 2020). |
| Confiabilidad | Es la aptitud para otorgar el servicio propuesto de modo preciso y confiable (Siavichay et al., 2023). |
Fuente: Elaboración propia.
En la Tabla 3, se aprecia la conceptualización de valor de marca por diversos autores.
Tabla 3 Conceptos de valor de marca
| Autor(es) | Concepto |
| Kotler y Armbold (2013) | Es el efecto que permite diferenciarse ya que tiene el reconocimiento de la marca, esto como consecuencia de la respuesta del consumidor a su marketing o al producto. |
| Palomino et al. (2022) | Son el conjunto de características que se asocia a la marca, como la personalidad, los valores, las relaciones y la calidad que impactan en el proceso de compra y habita en la mente del consumidor. |
Fuente: Elaboración propia.
Por medio del modelo de Aaker (1991), se analizó el valor de marca, dicho modelo está compuesto por cuatro dimensiones para entender como los consumidores perciben a la marca. En la Tabla 4 se encuentra los conceptos de cada una de las dimensiones.
Tabla 4 Dimensiones del valor de marca
| Dimensión | Definición |
| Lealtad de marca | Comportamiento insistente de un consumidor para obtener una marca determinada, de modo que no permite sustituirla por otra (Gutiérrez et al., 2020). |
| Notoriedad de marca | Efecto que tiene una marca en un consumidor al ser conocida o reconocida por sus elementos sobresalientes (Salazar y Oña, 2021) |
| Calidad de marca | Son las asociaciones que desarrolla un cliente después de oír o tener contacto con una marca, y cuya influencia permite agrandar los márgenes de rentabilidad de las compañías (Alvarado y Ordoñez, 2019) |
| Imagen de marca | Se manifiesta en la mente del cliente cuando atienden, asocian o hacen alusión a una marca, servicio, producto, empresa, organización o institución (Torres et al., 2020) |
Fuente: Elaboración propia.
Diversos autores se han dedicado a realizar estudios respecto a la calidad del servicio, así como al valor de marca, mismos que han ayudado a comprender como la relación entre estas dos variables funciona. A continuación, se mencionan algunos de estos estudios.
Sarfraz et al. (2018) indagaron el rol de la satisfacción entre la calidad del servicio y la lealtad a la marca, la imagen corporativa y el valor percibido en sectores educativos de Pakistán. La muestra fue de 500 estudiantes, para ello se usó un muestreo no probabilístico y de bola de nieve. De los resultados obtenidos se concluyó que la calidad del servicio, la imagen de marca y el valor percibido tienen efectos fuertes en la lealtad a la marca únicamente cuando la satisfacción toma el rol de mediador.
El propósito general de la investigación de Esquen (2018) fue determinar la correlación entre la calidad de servicio y el valor de marca en los cines como Cinerama y Cine Star, Tarapoto - 2017. La naturaleza de la investigación fue de tipo cuantitativa con un alcance descriptivo-correlacional. Para la recopilación de datos se utilizó el instrumento que estaba conformado por 14 ítems para evaluar la calidad del servicio y 20 ítems para el valor de marca. Dicho instrumento fue entregado en una muestra de 57 consumidores para cada una de las salas de cine. El resultado que se obtuvo fue mediante la correlación de Pearson, este admitió que si hay una relación entre el valor de marca y la calidad del servicio en los cines que fueron objeto de estudio.
Pérez (2019) en su estudio buscó analizar cómo el valor de marca está determinado por la calidad del producto de una empresa de chocolates con sede en Tacna. La metodología fue cuantitativa con un diseño no experimental y transeccional y de nivel explicativo. Para la recolección de datos en una muestra de 385 consumidores, se utilizó una encuesta. El instrumento se elaboró basado en la teoría de Garvin, para calcular la calidad y el modelo de Aaker para medir el valor de marca. Los resultados permitieron establecer que la calidad del servicio tiene influencia directa en el valor de marca.
La investigación de Pinar et al. (2020) tuvo por objetivo conocer las perspectivas de los alumnos, las interacciones de las dimensiones del valor de marca en el desarrollo de una marca universitaria fuerte en Turquía. El método fue cuantitativo a base de una encuesta para la recopilación de datos, que fueron extraídos de una muestra de 1300 integrada por estudiantes de primer, segundo, tercer y cuarto semestre de todas las facultades de la universidad integral. A través del modelo PLS-SEM se obtuvo que las dimensiones del valor de marca impactan significativamente en las experiencias de aprendizaje universitario, siendo que en base a esto se puede desarrollar un sólido valor de marca universitario.
Los autores Pi et al. (2020) examinaron aquellos factores que influyen en la elección de los alumnos chinos para estudiar en Malasia. Se tomó en cuenta la teoría del comportamiento planificado que analiza el comportamiento de los consumidores principalmente en el área de marketing. La población se conformó únicamente de aquellos alumnos que se encontraban cursando tercer año de bachillerato en la zona urbana de cuatro ciudades de tercer nivel de la provincia china de Jiangxi. Para el muestreo se usó el muestreo aleatorio simple. El análisis de los datos permitió establecer que las expectativas académicas no tienen relevancia en cuanto a la intención de los estudiantes chinos, no obstante, se encontró que el valor de marca influye demasiado en la decisión para estudiar en Malasia.
Shahila y ArulPrasad (2021) presentaron un estudio cuyo propósito fue examinar la correlación entre las dimensiones de la calidad del servicio y del valor de marca del consumidor en el mercado de las redes de telecomunicaciones. La muestra se conformó por 517 personas, estas fueron seleccionadas a partir del muestreo aleatorio sistemático. La encuesta fue la técnica empleada. Para obtener el análisis de varianza entre determinante, las diferencias estadísticamente significativas y la correlación entre variables se usaron estadísticas descriptivas, ANOVA, regresión múltiple y herramientas estadísticas de correlación. Considerando los hallazgos, se concluyó que las dimensiones elementos tangibles y seguridad de la calidad del servicio intervienen significativamente en el valor de marca.
Asimismo, Agurto (2021) presentó un estudio con el fin de establecer cómo se determina el valor de marca de acuerdo con la calidad del servicio que recibe el cliente de un restaurante ubicado en el distrito de Cercado de Lima. Fue de enfoque cuantitativo de tipo no experimental de diseño transversal. La muestra fue de 173 sujetos, a la que se le aplicó una encuesta. El instrumento utilizado fue adaptado y validado por medio del coeficiente alfa de Cronbach cuyo valor fue de 0.973 indicando muy buena confiabilidad. Los resultados arrojaron que la calidad del servicio influye positivamente en las dimensiones del valor de marca.
Neyra et al. (2021) elaboraron un estudio para examinar la relación entre la expectativa y percepción de la calidad del servicio educativo de la Universidad Nacional de Educación. La metodología fue cuantitativa. Se trabajó con una muestra de 189 alumnos. El instrumento fue el modelo SERVQUAL que calcula las expectativas y percepciones de los usuarios hacia la institución. Para este estudio se tomó la técnica rho de Spearman para analizar la correlación entre las variables. Los resultados indican que existe una relación débil entre las expectativas y percepciones.
Dam y Dam (2021) buscaban analizar la correlación entre la calidad del servicio, la dimensión imagen de marca del valor de marca, la satisfacción del cliente y su fidelidad. El enfoque fue cuantitativo. La muestra fue de 299 clientes que realizaron compras en supermercados de Ciudad Ho Chi Minh, Vietnam, por medio del muestreo conveniente. Los datos fueron analizados a través del PLS-SEM. La fiabilidad de la escala fue analizada mediante los valores de consistencia interna y los valores de fiabilidad compuesta. Se analizó la validez discriminante por medio de la norma Fornell-Larcker. Se arrojó que la calidad del servicio esta correlacionada con la imagen de marca, satisfacción del cliente y su fidelidad. Asimismo, la imagen de la marca tiene efectos en la satisfacción del consumidor y su fidelidad.
La investigación de Shagui et al. (2022), tuvo por propósito estudiar los efectos que causa la calidad del servicio en la lealtad del consumidor y la dimensión de imagen de marca del valor de marca, como papel mediador en las principales cadenas de moda textil ecuatorianas, mediante un análisis relacional. El método fue cuantitativo. El instrumento se conformó por cinco ítems de la calidad del servicio, la imagen de marca y la fidelización se midieron por cuatro ítems cada uno. Dicho instrumento se aplicó en una muestra de 384 consumidores. Los resultados demostraron que la calidad del servicio impacta significativamente en la imagen de marca y la fidelización.
Álvarez (2022) realizó un estudio con el fin de establecer la correlación entre la calidad y el valor de marca de los consumidores de un supermercado mayorista ubicado en Lima Norte. El alcance fue descriptivo - correlacional, de diseño no experimental y transversal. En una muestra se aplicó un cuestionario de 28 ítems bajo la escala de Likert. Para el análisis de los datos se utilizó el programa SPSS versión 29. Se encontró que entre las variables existe una correlación media, por lo que, se concluyó que la calidad del servicio posee un impacto en el valor de marca.
Yusuf y Fajari (2022) estudiaron y probaron el impacto de los elementos clave en la calidad de los servicios para el éxito de diferentes instituciones de educación. Se tomaron como referencias publicaciones de revistas internacionales en línea como Emerald, Taylor and Francis, Publons, Springer, Proquest, ERIC, SAGE, Google Scholar entre otras, además de publicaciones indexadas en Scopus, Web of Science, Index Copernicus o Google Scholar. Uno de los criterios de inclusión fue que tenían que ser de los años de 2004 y 2021. Solo se consideraron 72 publicaciones para el estudio. En base a la bibliografía se concluyó que los factores clave si tienen un efecto directo en la calidad de los servicios que ofrecen en las instituciones educativas.
Por otro lado, Mamani (2022) elaboró un proyecto con el objetivo de decretar la asociación entre la calidad de los servicios gastronómicos y el valor de la marca en base a las opiniones de los turistas de Tacna en Chile durante el periodo de 2019. Se trabajó con un método cuantitativo, de diseño no experimental y corte transversal. La población fue de 714 534, de la cual se estudiaron 384 turistas. A dicha muestra se le aplicó una encuesta. Los datos se analizaron con la técnica estadística no paramétrica Rho de Spearman, siendo así que, la calidad de los servicios gastronómicos se correlaciona con el valor de marca. En efecto, la calidad del servicio en función de la fiabilidad, sensibilidad, seguridad, empatía y elementos tangibles, tienen impactos positivos en la creación de valor de marca en función de las asociaciones de marca, la lealtad, la calidad percibida, el reconocimiento de la marca y originando comportamientos para la elección de consumo en la gastronomía.
Espinoza y Vergara (2022) realizaron una investigación cuyo motivo fue analizar la calidad del servicio con el valor de marca en las apuestas de actividades deportivas en la plataforma Te Apuesto en La Tinka. El diseño es no experimental, transaccional y cuantitativo de nivel correlacional. La muestra se integró de 205 usuarios. El instrumento se compuso de la escala SERVQUAL para medir la calidad del servicio y por medio del modelo planteado por Aaker se midió el valor de marca. Para evaluar la asociación entre las dimensiones se empleó la técnica Rho de Spearman. Se observó que la calidad del servicio tiene influencia en el valor de marca.
El estudio de Larico (2023) buscó determinar la correlación entre la calidad de servicio y el valor de marca de los consumidores de la plaza Vea Tacna durante el 2021. La metodología del estudio fue cuantitativa no experimental y de diseño transversal, y de nivel correlacional. Se tomó como muestra 384 consumidores. Mediante el Rho de Spearman se determinó una significativa correlación directa entre los constructos estudiados, por lo tanto, si se ofrece un mejor servicio de calidad en cada una de sus dimensiones también mejorará el valor de marca.
Kabanova y Vetrova (2023) examinaron la valoración de los estudiantes hacia la calidad de los servicios educativos en línea por las instituciones de nivel superior en Moscú. Para esta investigación se tomó una muestra de 423 alumnos de la Universidad Estatal de Moscú de Producción Alimentaria y 350 de la Universidad Social Estatal Rusa. Con este estudio se encontró que el cambio del sistema de enseñanza superior a la educación en línea debido a la pandemia fue de forma eficaz y veloz, es así como el mantener la calidad del servicio educativo en el proceso de cambio a distancia depende de la motivación de los alumnos para el aprendizaje, su disposición, los medios de comunicación, así como los canales e infraestructura digital de la escuela.
Sosa et al. (2023) incursionaron en la búsqueda de establecer la correlación entre la gestión pedagógica y la calidad del servicio en la educación inicial en la escuela privada “Aprendo Jugando” ubicada en San Martin de Porres en Lima, Perú. La metodología fue cuantitativa no experimental de nivel correlacional. Se usó la técnica rho de Spearman para llevar a cabo el análisis de los datos. Se establece que la gestión pedagógica y la calidad del servicio tienen una relación fuerte y significativa (r=0.789 y p=0.00), esto permitió que la escuela realizará cambios contundentes para mejorar la gestión pedagógica por medio de instrumentos metodológicos y actividades. Además, se requirió que los maestros tuvieran un mayor compromiso y liderazgo para lograr que los alumnos se formen correctamente.
Asimismo, Paredes (2024) elaboró una investigación para analizar la correlación entre la calidad de servicio y el valor de marca por medio del canal presencial de las empresas de Telecomunicaciones Lima. El estudio se hizo bajo un enfoque cuantitativo, correlacional y transversal, los datos se obtuvieron de una muestra de 384 consumidores. El cuestionario fue estructurado, se integró por la escala SERVQUAL para medir la calidad del servicio por medio de sus cinco dimensiones (Fiabilidad, Sensibilidad, Seguridad, Empatía y Elementos tangibles), mientras que, para el valor de marca se usó el modelo propuesto por Aaker que se conforma por las dimensiones Asociaciones de la marca, Notoriedad, Lealtad y Calidad Percibida, donde la dimensión asociación de marca fue analizada mediante dos enfoques: Asociaciones de organización y Personificación de marca. La dimensión sensibilidad fue excluida a través de la validación de tres expertos. El resultado estableció que existe correlación positiva y alta (r=0.896) entre la calidad del servicio y el valor de marca en el canal presencial de las empresas de Telecomunicaciones. Se concluyó que se debe de priorizar la calidad del servicio ya que es un elemento relevante para aumentar el valor de marca en un mercado empresarial competitivo.
Özdemir y Aydın (2024) realizaron un estudio cuyo propósito general fue analizar los efectos que causa la calidad del servicio (IDSQ) en el valor de marca (BE) y el amor a la marca (BL). El instrumento se integró por escalas que fueron desarrolladas a partir de la bibliografía. Se encuestó a consumidores de la provincia de Van, donde el muestreo fue aleatorio simple. Se usó la técnica estadística de ecuaciones estructurales (SEM) para analizar los datos. Como principal hallazgo se obtuvo que la calidad del servicio influye positivamente en el valor de marca, al igual que en el amor a la marca. Asimismo, el amor a la marca tiene efecto en el valor de marca, siendo que el amor hacia la marca toma el rol de mediador entre la relación del valor de marca y la calidad del servicio.
El estudio de Becerra (2025) tuvo por propósito analizar el efecto de la calidad de servicio en el valor de marca en la empresa Industrial y Comercializadora Vikingo SAC- INCOVIK SAC, empresa subsidiaria de la compañía AW Faber Castell Peruana SA, siendo su sede principal en Alemania. La metodología empleada fue cuantitativa, se empleó una encuesta a una muestra de 89 consumidores. El instrumento fue un cuestionario que se elaboró a partir del instrumento de Utrera et al. (2022), el cual usó la escala SERVQUAL para la calidad del servicio y para el valor de marca fue el modelo de Aaker. El análisis de los datos recopilados se hizo a través del coeficiente r de Pearson, este arrojó que la calidad del servicio tiene un efecto continuo y positivo en el valor de marca.
Mishra et al. (2025) en su investigación exploró las dimensiones consideradas en la calidad del servicio educativo, en la enseñanza en la modalidad en línea, que incentiva el valor de marca de una universidad, asimismo, en el compromiso y satisfacción de los estudiantes. El método fue cuantitativo. La muestra fue de 250 alumnos, a estos se les entregó una encuesta para recopilar los datos que posteriormente fueron analizados a través de ecuaciones estructurales (PLS-SEM). Los datos analizados mostraron que las dimensiones de la calidad de los servicios en la educación tienen un efecto significativo en el compromiso de los alumnos, este compromiso es el que afecta positivamente la satisfacción y que al mismo tiempo tiene una gran influencia en las dimensiones del valor de marca. Por lo tanto, es el compromiso de los estudiantes quien tuvo un papel mediador entre la calidad de los servicios y valor de la marca.
Por otra parte, Sah et al. (2025), realizaron una investigación con la finalidad de analizar la correlación entre la calidad del servicio de economía circular y el valor de marca, tomando en cuenta los papales mediadores de la imagen de marca, la satisfacción del consumidor y la lealtad del cliente. La metodología con la que se trabajo fue cuantitativa. Se recopilaron datos de una muestra que estuvo conformada por consumidores leales con las marcas que utilizan prácticas de economía circular. El instrumento fue un cuestionario que midió las percepciones de los consumidores hacia la calidad del servicio de economía circular, la satisfacción, la imagen de marca, la lealtad y el valor de marca. Los autores utilizaron técnicas estadísticas avanzadas, el modelado de ecuaciones estructurales (SEM) para examinar los datos obtenidos. Se mostró que la calidad del servicio de economía circular tiene correlación con la satisfacción del cliente, la imagen de marca y la lealtad. Por otra parte, las variables mediadoras en la correlación entre la calidad de los servicios y el valor de la marca fueron la satisfacción, la lealtad así como la imagen de marca.
Método
Es un estudio cuantitativo de alcance descriptivo, correlacional y explicativo, de diseño transversal. Son 1,329 la población estudiada compuesta por los estudiantes inscritos en una institución de educación superior de Rioverde, San Luis Potosí. La universidad cuenta con ocho programas educativos, donde siete de ellas son licenciaturas y un Técnico Superior Universitario. El tipo de muestreo fue estratificado. La muestra es de 302 personas, la cual se calculó con un 95% de confianza y una tolerancia del 5% de error en los resultados.
El instrumento se compuso de 24 ítems para medir el valor de marca considerando el modelo de Aaker (1996), por otra parte, la escala SERVQUAL desarrollada por Parasuraman et al. (1980) compuesta por 22 ítems que está dividido en cinco dimensiones para calcular la calidad del servicio. De esta manera, los factores del modelo fueron analizadas a través del alfa de Cronbach para determinar si era apto luego ser aplicado considerando el criterio de George y Mallery citado en Hernandez y Pascual (2017) para evaluar el nivel. El nivel de confiabilidad es bueno en elementos tangibles (0.814), en confiabilidad (0.881), en capacidad de respuesta (0.845), en seguridad (0.892) y en empatía (0.868).
Asimismo, las dimensiones del valor de marca fueron sometidas al mismo análisis para comprobar su confiabilidad, de modo que la lealtad (0.827), imagen de marca (0.809), calidad (0.905) y notoriedad (0.816) mostraron un nivel bueno de confiabilidad a excepción de la calidad que tuvo un nivel excelente.
En la Tabla 5 se encuentran la operacionalización de las variables sociodemográficas que permitieron describir la muestra por medio de variables como el sexo, la edad, el estado civil, el número de hijos, la carrera que curse, el semestre, la beca y el promedio.
Tabla 5 Operacionalización de variables sociodemográficas
| Código de ítem | Variable | Dimensión | Tipo | Escala |
| VS1 | Sexo | No aplica | Cualitativa | Nominal dicotómica |
| VS2 | Edad | No aplica | Cuantitativa | Escala |
| VS3 | Estado civil | No aplica | Cualitativa | Nominal multitómica |
| VS4 | Hijos | No aplica | Cualitativa | Nominal dicotómica |
| VS5 | Carrera que cursa | No aplica | Cualitativa | Nominal multitómica |
| VS6 | Semestre | No aplica | Cualitativa | Nominal multitómica |
| VS7 | Beca | No aplica | Cualitativa | Nomina dicotómica |
| VS8 | Promedio | No aplica | Cuantitativa | Escala |
Fuente: Elaboración propia.
En la Tabla 6 se operacionaliza la variable calidad del servicio con sus dimensiones, encontrando que cada uno de los ítems de estas son del tipo cuantitativa con escala de Likert para ser medidas.
Tabla 6 Operacionalización de la Calidad del servicio
| Código de ítem | Variable | Dimensión | Tip | Escala |
| TAN1 | Calidad del servicio | Elementos tangibles | Cuantitativa | Escala de Likert |
| TAN2 | ||||
| TAN3 | ||||
| TAN4 | ||||
| CON5 | Calidad del servicio | Confiabilidad | Cuantitativa | Escala de Likert |
| CON6 | ||||
| CON7 | ||||
| CON8 | ||||
| CON9 | ||||
| RES10 | Calidad del servicio | Capacidad de respuesta | Cuantitativa | Escala de Likert |
| RESP11 | ||||
| RESP12 | ||||
| RESP13 | ||||
| SEG14 | Calidad del servicio | Seguridad | Cuantitativa | Escala de Likert |
| SEG15 | ||||
| SEG16 | ||||
| SEG17 | ||||
| EMP18 | Calidad del servicio | Empatía | Cuantitativa | Escala de Likert |
| EMP19 | ||||
| EMP20 | ||||
| EMP21 | ||||
| EMP22 |
Fuente: Elaboración propia.
Se puede observar en la Tabla 7 la operacionalización de la variable valor de marca que tiene cuatro dimensiones que fueron medidas por una escala de Likert.
Tabla 7 Operacionalización de Valor de marca
| Código de ítem | Variable | Dimensión | Tipo | Escala |
| L1 | Valor de marca | Lealtad | Cuantitativa | Escala de Likert |
| L2 | ||||
| L3 | ||||
| L4 | ||||
| I1 | Valor de marca | Imagen | Cuantitativa | Escala de Likert |
| I2 | ||||
| I3 | ||||
| I4 | ||||
| I5 | ||||
| I6 | ||||
| I7 | ||||
| C1 | Valor de marca | Calidad | Cuantitativa | Escala de Likert |
| C2 | ||||
| C3 | ||||
| C4 | ||||
| C5 | ||||
| C6 | ||||
| C7 | ||||
| C8 | ||||
| C9 | ||||
| C10 | ||||
| C11 | ||||
| C12 | ||||
| C13 | ||||
| N1 | Valor de marca | Notoriedad | Cuantitativa | Escala de Likert |
| N2 | ||||
| N3 | ||||
| N4 | ||||
| N5 |
Fuente: Elaboración propia.
Hallazgos
Se encontró que, 61.7% son de sexo femenino y 38.3% son masculino. La media de la edad es de 20.55 años con una deviación estándar de 2.416. Por otro lado, 89% son solteros y un 96.6% no tiene hijos.
Los alumnos, en su mayoría, están inscritos en la Licenciatura de Enfermería con una representatividad del 27.8%, seguido de Ingeniería Civil con 16.9%, la Licenciatura de Administración con 14.6%, con un 13.6% la Licenciatura de Contaduría Pública y Finanzas, mientras que Ingeniería Mecatrónica está con 12.3% de los alumnos, la Licenciatura de Mercadotecnia con 7.9%, mientras que en penúltimo lugar está Ingeniería Agroindustrial con un valor del 6% y el TSU con un 1%.
Con respecto al semestre, se encontró mayor participación en el quinto semestre con un 37%, posteriormente está el séptimo semestre con 27%, 14.3% es de noveno, por otro lado, el 12.7% es de primero y solo un 9% es de tercer semestre.
El 94.7% de los estudiantes no cuentan con beca. El promedio de calificación es 7.77 con una desviación estándar de 0.77, siendo que la calificación máxima es diez y la mínima seis.
La Figura 1 muestra los componentes de la calidad del servicio, siendo la mejor puntuada la dimensión de seguridad con 3.82 puntos, por lo que indica que en ese aspecto la universidad se encuentra bien, le sigue la dimensión de empatía con 3.69 puntos dando a entender que la atención individualizada que se les brinda a los estudiantes es adecuada. Por debajo de la media, se encuentran las dimensiones de los elementos tangibles y de confiabilidad con 3.64 puntos cada uno, y la dimensión de capacidad de respuesta con 3.63 puntos, siendo estos factores menos eficientes en la institución, por lo que se requieren de su mejora para otorgar un buen servicio.
En la Figura 2 se pueden apreciar las dimensiones del valor de marca, donde el criterio mejor puntuado fue la lealtad con 4.01 puntos, seguido de la notoriedad con 3.81 puntos y, por último, están la calidad con 3.74 y la imagen con 3.70 puntos respectivamente. Estas últimas dos son las más bajas, por lo tanto, es necesario especificar estrategias para mejorar la puntuación.
Análisis correlacional
En la Tabla 8 se observa una correlación canónica, donde se buscó comprobar el efecto que tiene la calidad del servicio en el valor de marca. El coeficiente fue de 0.817, esto indica una correlación fuerte.
Tabla 8 Correlación canónica
| Correlación | Valor propio | Estadísticos de Wilks | F | Numero D.F. | Denominador D.F. | Sig. | |
| 1 | 0.817 | 2.004 | 0.322 | 19.837 | 20.000 | 972.721 | 0.000 |
| 2 | 0.163 | 0.027 | 0.966 | 0.856 | 12.000 | 778.142 | 0.592 |
| 3 | 0.087 | 0.008 | 0.992 | 0.391 | 6.000 | 590.000 | 0.885 |
| 4 | 0.019 | 0.000 | 1.000 | . | . | . | . |
Fuente: Elaboración propia.
En la Tabla 9 se pueden observar las cargas canónicas de la calidad del servicio, estas exponen que cargan a su propio constructo, siendo la principal la dimensión de confiabilidad. Además, las cargas canónicas del valor de marca especifican que hay una correlación directa entre el constructo y sus dimensiones, donde la calidad es la que destaca sobre las otras. Con respecto a las cargas cruzadas, todas las dimensiones tienen el mismo signo, esto es un indicador de que las correlaciones son significativas y positivas, asimismo, el efecto de la calidad del servicio en el valor de marca se explica primordialmente por la dimensión de confiabilidad, porque su nivel de correlación es de 0.762 lo que indica que es alto, después esta la dimensión de seguridad con 0.742, seguido de la dimensión de empatía con 0.734, la dimensión de los elementos tangibles tienen una carga cruzada de 0.700 y, por último, la dimensión de capacidad de respuesta con un valor de 0.695.
Tabla 9 Conjunto canónico
| Calidad del servicio (V) conjunto canónico 1 | ||||
| Coeficientes estandarizados | Coeficientes no estandarizados | Cargas canónicas | Cargas cruzadas | |
| Elementos tangibles | -0.232 | -0.310 | -0.857 | -0.700 |
| Confiabilidad | -0.309 | -0.403 | -0.933 | -0.762 |
| Capacidad de respuesta | -0.030 | -0.038 | -0.851 | -0.695 |
| Seguridad | -0.310 | -0.384 | -0.908 | -0.742 |
| Empatía | -0.230 | -0.297 | -0.899 | -0.734 |
| Valor de marca (U) conjunto canónico 2 | ||||
| Lealtad | -0.108 | -0.146 | -0.668 | -0.546 |
| Imagen | 0.155 | 0.248 | -0.717 | -0.586 |
| Calidad | -0.982 | -1.570 | -0.992 | -0.810 |
| Notoriedad | -0.094 | -0.126 | -0.690 | -0.563 |
Fuente: Elaboración propia.
Como consecuencia de los datos que están en la Tabla 9, se logró obtener las siguientes ecuaciones canónicas a través de los coeficientes no estandarizados que permiten perfeccionar el valor de los constructos estudiados.
Existe evidencia para aceptar que la calidad del servicio impacta significativamente en el valor de marca (ρ =0.817, sig.=0.000).
Análisis explicativo
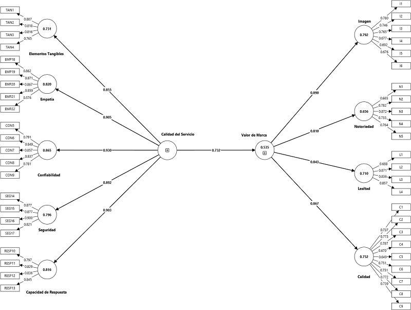
Posteriormente, se analizó dicha correlación por medio del programa PLS Smart. En la Figura 3 se puede apreciar cada una de las variables con sus dimensiones correspondientes. Asimismo, se pueden observar los coeficientes Path que son los valores que se encuentran ubicados en las flechas, los cuales corresponden a la muestra original.
Las cinco hipótesis planteadas fueron aceptadas por medio del bootstrapping, ya que su valor en la significancia fue menor a 0.05. Es así como se estipula que, la calidad del servicio impacta positivamente en el valor de marca (0.000) con un coeficiente Path de 0.732. Por otro lado, la calidad del servicio esta correlacionada indirectamente a la calidad (0.000) con un valor de coeficiente Path de 0.634, del mismo modo, la calidad del servicio tiene efectos en la imagen (0.000) con coeficiente Path de 0.651. Se comprobó que la calidad del servicio está correlacionada indirectamente con la lealtad (0.000) y la notoriedad (0.000) teniendo por coeficiente Path 0.617 y 0.593 respectivamente como se observa en la Tabla 10.
Tabla 10 Hipótesis
| Hipótesis | Muestra original | Media de muestra | Desviación estándar | Estadísticos t | Valores p | Decisión | ||
| H1 | Calidad del servicio>Valor de marca | 0.732 | 0.731 | 0.030 | 24.638 | 0.000 | Aceptada | |
| H2 | Calidad del servicio>Calidad | 0.634 | 0.635 | 0.031 | 20.275 | 0.000 | Aceptada | |
| H3 | Calidad del servicio>Imagen | 0.651 | 0.652 | 0.029 | 22.132 | 0.000 | Aceptada | |
| H4 | Calidad del servicio>Lealtad | 0.617 | 0.030 | 0.030 | 20.287 | 0.000 | Aceptada | |
| H5 | Calidad del servicio>Notoriedad | 0.593 | 0.594 | 0.033 | 18.154 | 0.000 | Aceptada | |
Fuente: Elaboración propia.
El coeficiente de determinación R² se muestra en la Tabla 11. Este representa el poder de predicción de la modelación que muestra la cuantía de varianza del constructo endógeno manifestada por los constructos exógenos, es decir, como el valor de marca y sus dimensiones son explicadas por la calidad del servicio. Teniendo en cuenta lo anterior, presenta 0.752 para el constructo calidad, mientras que para la imagen presenta un coeficiente de determinación del 0.792. Asimismo, para la lealtad se tiene un valor de 0.710, el de notoriedad es de 0.656 y el 0.535 del valor de marca.
Tabla 11 Coeficiente de determinación y relevancia predictiva
| R² | Q² | |
| Calidad | 0.752 | 0.592 |
| Imagen | 0.792 | 0.322 |
| Lealtad | 0.710 | 0.292 |
| Notoriedad | 0.656 | 0.322 |
| Valor de marca | 0.535 | 0.533 |
Fuente: Elaboración propia.
Por otra parte, en la misma Tabla 11 también se muestra la relevancia predictiva (Q²) que fue evaluada por medio del PLSpredict/CVPAT. Valores mayores a cero indican relevancia predictiva de los constructos exógenos para los endógenos. Con base en lo anterior, se concluyó que la calidad del servicio explica y tiene una relevancia predictiva media con la calidad (0.592), la imagen (0.322), la lealtad (0.292), la notoriedad (0.322) y el valor de marca (0.533).
Se puede observar en la Tabla 12 el valor de f² que indica cuanto efecto tiene la variable independiente sobre la dependiente. Considerando lo anterior, se obtuvo que la calidad del servicio tiene grandes efectos en el valor de marca (1.153). Además, el valor de marca tiene un gran efecto en la calidad (3.030), en la imagen (3.799), en la lealtad (2.454) y en la notoriedad (1.910).
Discusión y conclusiones
Discusión
Investigaciones anteriores como la de Agurto (2021) o Álvarez (2022) han demostrado que la variable calidad del servicio tiene efectos significativos en el valor de marca logrando con ello llevar a cabo mejoras en su servicio. Si bien dentro de la bibliografía existen estudios que abarcan la relación entre estas dos variables son muy pocos los que toman por objeto de estudio el sector educativo, por lo que la presente investigación se encarga de analizar la calidad del servicio educativo con el valor de marca, teniendo resultados significativos y concordantes con los de Mishra et al. (2025), estableciendo que para que una institución educativa pueda hacer frente al mercado competitivo es necesario que sus estudiantes asocien a la marca con un valor alto, por lo que la institución debe de entregar un servicio de calidad ya que se ha demostrado que la calidad del servicio educativo influye en el valor de marca.
De esta forma es que la calidad del servicio juega un papel importante, tal y como lo menciona Larico (2023) que al brindar un servicio de calidad considerando cada una de sus dimensiones también lo hará el valor de marca debido al impacto que tiene la primer variable sobre esta última, asimismo, Paredes (2024) concluye que la calidad del servicio siempre debe de priorizarse porque es un elemento clave y fundamental para el aumento del valor de marca, por lo que es importante que las instituciones de educación se interesen por cambiar aquellas deficiencias en su servicio mediante estrategias que logren que se cumplan cada una de las expectativas de sus alumnos. En el estudio de Yusuf y Fajari (2022) mencionan que se deben de encontrar factores claves de la institución que permitan que la calidad del servicio aumente porque son estos los que lograran que se puedan desarrollar estrategias que permitan remediar los puntos más débiles. Estas investigaciones son claves debido a sus aportaciones para entender de mejor manera la problemática planteada, coincidiendo con las conclusiones que se presentan en este estudio.
Conclusión
Con este estudio se determinó que la calidad del servicio de la universidad impacta significativamente en el valor de marca, por lo que es ineludible que la calidad de la institución sea prioridad para que los estudiantes tengan ese valor hacia la marca. Es por ello, que es necesario llevar a cabo acciones correctivas en los elementos tangibles, buscar aquellas zonas que los alumnos consideran que necesitan mejora, asimismo es necesario capacitar de manera correcta a los empleados administrativos y docentes para que las dimensiones de confiabilidad y capacidad de respuesta aumenten, para que con ello el nivel del servicio sea bueno. Considerando lo anterior se recomienda que las aulas cuenten con los equipos necesarios para que los alumnos puedan desarrollar sus actividades sin ningún problema y brindarle a cada una de las carreras laboratorios en donde puedan desenvolverse con actividades más dinámicas para su aprendizaje. En cuanto a la capacitación de los empleados es necesario evaluar a cada docente al final de cada semestre para determinar si estos cuentan con lo necesario para poder impartir las clases, además de adentrar al personal administrativo en cursos para que la atención a los alumnos sea de forma eficaz y agradable.
De esta manera, si la calidad del servicio es buena tendrá repercusiones inmediatas en el valor de marca y en sus dimensiones impactando de forma significativa en estas.










nueva página del texto (beta)






