Introduction
The Talaromyces genus (Eurotiales) comprises species displaying anamorphic or teleomorphic states. Anamorphs were initially classified into Penicillium subgenus Biverticillium, and Talaromyces only included species with teleomorph state (Pitt 1979). Although the anamorphic state and production of green conidia observed in Talaromyces might be visually reminiscent of Penicillium, both are independent genera of Eurotiales families (Trichocomaceae and Asgergillaceae, respectively) (Yilmaz et al. 2014). The sexual state of Talaromyces is distinguished by a yellow ascomata covered with interwoven hyphae that produce globose asci containing subglobose to ellipsoidal ascospores, mainly ornamented (Houbraken et al. 2020).
The first classification of Talaromyces sensu stricto was composed of 88 accepted species divided into seven sections, the section Talaromyces being the most diverse (Yilmaz et al. 2014). Since then, 12 new species isolated in China have been reported (Sun et al. 2020, Wei et al. 2021, Sun et al. 2022, Wang et al. 2022), and one of those species (T. tenuis) belongs to a new section (Sun et al. 2020). The species of Talaromyces are versatile as they have been isolated from different habitats and organisms, such as soil, freshwater, decayed wood, processed food and beverages, stored grains, insect galls, immunocompromised patients, and plants (Yilmaz et al. 2014).
Several Talaromyces spp. have been isolated from living and decaying plants, but in any case, they are reported as phytopathogens (Yilmaz et al. 2014). Talaromyces pinophilus CBS 440.89 and T. radicus CBS 100490 have been isolated from maize and wheat respectively (Yilmaz et al. 2014). Talaromyces pinophilus F36CF is also an endophytic strain isolated from the strawberry tree (Arbutus unedo) (Vinale et al. 2017). Fungal endophytes can promote plant growth, increase tolerance to stresses, and antagonize the growth of phytopathogens (Lugtenberg et al. 2016). However, the beneficial features of Talaromyces endophytes are unknown.
Bananas and plantains are the fruits of different cultivars of the perennial plant Musa sp. Cultivation is an essential economic activity in developing countries with tropical climates. Banana production and exports have declined from 20.4 million tons in 2021 to 19.1 million tons in 2022 due to adverse weather conditions, insufficient access to fertilizers, and the outbreak of the fungal pathogen Fusarium oxysporum f. sp. cubense tropical race 4 (FAO 2022). This downward trend might continue in the following years. Plant-associated microbes might improve plant growth and health, mainly native microbes adapted to the conditions where the plants grow. In this context, the novel species Talaromyces oaxaquensis was identified while searching for fungal endophytes of banana plants. This is the first report of an endophyte Talaromyces associated with banana plants that contributes to the knowledge of this genus, which has yet to be studied in Mexico. It will also set research focused on Talaromyces-plant interaction.
Materials and methods
Fungal isolation
Plants of Musa sp. AAB ‘Manzano’ coming from a micropropagation protocol (Maldonado-Bonilla et al. 2019) were transferred at the 6-leaves stage into the soil of the grounds belonging to the Universidad del Mar at Puerto Escondido, Mexico. After 8 months, pieces of pseudostems of approximately 15 cm in length were removed and stored in FalconTM 50 mL tubes. Once in the pseudostems were washed with running water and dissected into square pieces of 2 cm2. These fragments were surface sterilized by soaking them in 70 % ethanol for 1 min, followed by a 10 min treatment with a commercial bleaching solution with an actual concentration of 0.54 % sodium hypochlorite and 3 washes of 10 min with sterile water. Once disinfected, the fragments of pseudostems were placed in Potato-Dextrose Agar (PDA) plates supplemented with 200 mg mL-1 of ampicillin to prevent bacterial growth. The plates were incubated at 25 ºC for 7 days in the dark. The mycelia that were able to grow in this condition were placed separately in fresh PDA plates. Three specimens denoted N10, N11, and N12, showed similar morphological features; everyone came from an independent plant. These fungi produced ascospores over three weeks of incubation in PDA at 25 °C in darkness. Serial dilutions of ascospores harvested in water were plated into PDA plates and incubated for 3 days at 25 °C in darkness. Emerging hyphae of each strain were picked and sown into fresh PDA plates to obtain monosporic cultures.
Morphological analysis
The strains N10, N11, and N12 were grown in Czapek Yeast Extract Agar (CYA) and Malt Extract Agar (MEA). Three PDA blocks were inoculated in plates of each tested media and incubated in darkness at 25 ºC. A set of CYA plates was also incubated in darkness at 37 ºC. Three independent biological replicates were performed to estimate the growth rate and describe its morphology after one week of incubation (Yilmaz et al. 2014). Oatmeal Agar (OA) was also tested as it stimulates the transition to the sexual state (Yilmaz et al. 2014, Wei et al. 2021). OA was prepared by boiling 15 g of rolled oat in 500 mL of water. The liquid was filtered, mixed with 10 g of Bacto agar, and autoclaved. Microscopical descriptions of ascoma and ascospores were made from samples of two-week-old cultures grown in OA in darkness at 25 °C stained with lactophenol-cotton blue and observed by optical microscopy in a Primo Star microscope (Carl Zeiss, Oberkochen, Germany) equipped with a Canon PowerShot G16 digital camera. The size of asci and ascospores was determined using TuopView 3.7 software (ToupTek Photonics Co., Ltd). Ascospore ornamentation was observed under a scanning electron microscope (Hitachi SU 1510, Dallas, United States of America).
Genomic DNA extraction and amplification
Genomic DNA from frozen and grounded mycelium of N10, N11, and N12 were extracted with an EZ-10 Spin Column Genomic kit. DNA was diluted to 10 ng µL-1 to perform the amplification of a fragment encompassing the 3’ end of the Small Subunit Ribosomal RNA, the complete Internal Transcribed Spacer region (ITS) (ITS1-5.8S ribosomal RNA-ITS2), and a fragment of the Large Subunit Ribosomal RNA (LSU) by using the oligonucleotide combination ITS1F (5’-CTTGGTCATTTAGAGGAAGTAA-3’) and LR5 (5’-TCCTGAGGGAAACTTCG-3’). MyTaq polymerase (Meridian Bioscience, Cincinnati, United States of America) was used to perform the PCR with the following conditions: 95 ºC for 4 min as initial denaturation, 35 cycles of 94 ºC for 60 s, 54 ºC for 30 s and 72 ºC for 90 s, and 72 ºC for 5 min as a final extension step. PCR products were separated and visualized by electrophoresis in 1 % agarose gels with GelGreenR stain. Amplicons were cloned into plasmids and sequenced with universal M13 primers by the capillary electrophoresis sequencing service of Macrogen (Seoul, Korea). Sequences were assembled from the electropherograms visualized in Chromas 2.6.2 (Technelysium). The sequences were submitted to GeneBank and are available under the accession numbers OR449219, OR449220, and OR449221. Phylogenetically informative fragments of RPB1 and RPB2 were amplified with the oligonucleotide combination TalaRPB1F (5’-TTGTNTCGCCACAGAGAAAYG-3’) and TalaRPB1R (5’-AACCTTCGTTTCWAAYGTCT-3’) for RPB1, and fRPB2-5F (5’-GAYGAYMGWGATCAYTTYGG-3’) combined with bRPB2-7R (5’-GAYTGRRTRTGRTCRRGGAAVGG-3’) to amplify RPB2. For both fragments, the PCR conditions were 93 ºC for 2 min, 35 cycles of 93 ºC for 1 min, 50 ºC for 1 min, 72 ºC for 1 min, with a ramp rate of 2 s/cycle and a final extension of 72 ºC for 10 min (Matheny 2005). The sequencing strategy of these amplicons was the same as described above. The GeneBank accession numbers of the RPB1 and RPB2 sequences are available at GeneBank under the accession numbers OR605592 to OR605597.
Phylogenetic analysis
The MAFFT program v.7 (Katoh et al. 2019) was used to align the DNA sequences of the ITS region, RPB1, and RPB2 of the isolates N10, N11, and N12 together with the corresponding sequences of Talaromyces type strains from the sections Talaromyces, Purpuei, and Helici, and well as Trichocoma paradoxa as outgroup (Yilmaz et al. 2014). The accession numbers of the sequences used in the phylogenetic analysis are included in Table 1. The trimmed alignments were concatenated and subject to Bayesian inference in MrBayes 3.2.7 by selecting the General Time Reversible model with two sets of four chains (one cold, three heated) until an average deviation of frequency reached 0.01 (Ronquist et al. 2012). The sampling frequency was 100, and the first 25 % of trees were removed as burn-in. The phylogenetic tree was edited in MEGA X (Kumar et al. 2018). The ITS region of N10, N11, and N12, together with sequences of type and reported strains, were aligned by ClustalW to later reconstruct a maximum-likelihood phylogeny with 1000 Bootstrap replicates with PhyML 3.0 (Guindon et al. 2010). The best substitution model was selected with the Smart Model Selection of PhyML (Lefort et al. 2017) and the tree was edited in MEGA X (Kumar et al. 2018).
Table 1 Accession numbers of the sequences obtained in this study and sequences from type strains used in the phylogenetic analysis. Names are presented in alphabetic order
| Name | ITS | RPB1 | RPB2 |
|---|---|---|---|
| N10 | OR449219 | OR449220 | OR44922119 |
| N11 | OR605592 | OR605593 | OR605594 |
| N12 | OR605595 | OR605596 | OR605597 |
| Talaromyces amestolkiae DTO179F55 | JX315660 | JX315679 | JX315698 |
| Talaromyces apiculatus CBS 312.59 | JN899375 | JN680293 | KM023287 |
| Talaromyces boninensis CBS 650.95 | JN899356 | JN680319 | KM023276 |
| Talaromyces derxii CBS 412.89 | JN899327 | JN680306 | KM023282 |
| Talaromyces duclauxii CBS 322.48 | JN899342 | JN121643 | JN121491 |
| Talaromyces funiculosus CBS 272.86 | JN899377 | JN680288 | KM023293 |
| Talaromyces helicus CBS 335.48 | JN899359 | JN680300 | KM023273 |
| Talaromyces macrosporus CBS 317.63 | JN899333 | JN680296 | KM023292 |
| Talaromyces primulinus CBS 321.48 | JN899317 | JN680298 | KM023294 |
| Talaromyces purpureus CBS 475.71 | JN899328 | JN121687 | JN121522 |
| Talaromyces purpurogenus CBS 286.36 | JN899372 | JN680271 | JX315709 |
| Talaromyces rubicundus CBS 342.59 | JN899384 | JN680301 | KM023296 |
| Talaromyces stipitatus CBS 375.48 | JN899348 | JN680303 | KM022380 |
| Talaromyces viridis CBS 114.72 | AF285782 | JN121571 | JN121430 |
| Talaromyces viridulus CBS 252.87 | JN899314 | JN680284 | JF417422 |
| Trichocoma paradoxa CBS 103.73 | MH872339 | JN121558 | JN121417 |
Results
Morphological identification
Identifying sulcate and white mycelium with a yellowish-brown color at the reverse in PDA plates was the early criteria to set that the fungi N10, N11, and N12 isolated from independent banana plants share the same morphotype. When inoculated in CYA at 25 ºC, the colonies of the isolates are white, floccose to velvety, and slightly sulcate. The reverse is brown but fades to yellow at the border. The sulcation and the color fading are not evident when growing at 37 °C. Colonies in MEA are floccose to velvety, the reverse color is also brown and fades into pastel yellow at the border (Figure 1). No pigments diffuse throughout the agar. Description of colonies and measurements of growth rate are shown in Table 2. Species of Talaromyces section Talaromyces produce conidiophores and even synnemata in the tested media, a critical parameter to species identification. However, none of the isolates produced such structures even after prolonged incubation, although closed ascomata of the cleistothecium type were usually observed after three weeks of incubation (data not shown).

Figure 1 Morphological features of the strains N10, N11, and N12. Aspect of the colonies growing in CYA and MEA.
Table 2 Growth rates and morphological features of colonies of the isolates N10, N11, and N1 compared to phylogenetically related species
| Name | Growth rate in CYA (mm) | Anamorph description | CYA colony texture (25 °C) | CYA reverse color (25 °C) | MEA colony texture (25 ºC) | MEA reverse color (25 ºC) | ||
|---|---|---|---|---|---|---|---|---|
| CYA, 25 °C | CYA, 37 °C | MEA, 25°C | ||||||
| N10 | 16-24 | 21-28 | None | None | Raised at centre, floccose to velvety, slightly sulcate | Brown in the centre, fades o yellow at the border | Raised at centre, floccose to velvety | Brown, fading into pastel yellow |
| N11 | 15-22 | 22-24 | None | None | ||||
| N12 | 17-24 | 24-34 | None | None | ||||
| T. apiculatus | 38-41 | 25-35 | 40-42 | Biverticilate conidiophore and globose conidia | Moderately deep, radially and concentrically sulcate | Greyish yellow to yellowish white | Floccose to strongly funiculose | Brownish orange |
| T. amestolkiae | 30 -32 | 8-15 | 30-45 | Biverticilate conidiophore and elipsoidal conidia | Floccose to overlaying funiculose | Violet brown | Plane, slightly raised at centre | Dark brown |
| T. pinophilus | 18-25 | 25 -40 | 30 -40 | Biverticilate conidiophore and globose to subglobose conidia | Raised at centre, sulcate | Greyish Orange to orange | Loosely funiculose to floccose | Brownish orange |
| T. rubicundus | 30 -32 | 24-34 | 38 -39 | Biverticilate conidiophore and subglobose to ellipsoidal conidia | Raised at centre, sulcate | Brownish orange in the centre, fades to whitish orange | Floccose | Brown, fading into brownish orange |
Data from related species were taken from Yilmaz et al. (2014).
Massive production of yellow cleistothecia was observed after two weeks of incubation in OA (Figure 2), even the vegetative mycelia is hardly detectable on this condition. The cleistothecia released asci endowed with a thin envelope containing 5 to 7 ascospores (Figure 2). Asci and subglobose to ellipsoidal one-celled ascospores released from the ascomata were observed by optical microscopy (Figure 2). The ascospores tend to be aggregated; thus, resuspension in water helps separate them. As the thick wall of the ascospores did not allow the resolution of their surface, the ascospores were subject to SEM. Ascospores are fully covered by spines of over 0.5 μm long (Figure 2). Description of the structures of sexual state and dimensions are presented in Table 3. The sexual state is limited to certain species; thus, T. flavus, T. macrosporus, and T. paucisporus were included as references in Table 3 (Yilmaz et al. 2014). The anamorphs of T. flavus and T. macrosporus are known, while T. paucisporus, like N10, N11, and N12, lack sexual states, but asci and ascospores dimensions are quite different (Table 3).

Figure 2 Macroscopical and microscopical characters of the strains growing in oatmeal agar where asci and ascospores are produced.Yellow cleistothecia (ascomata) are visualized under this condition. Asci and ascospores were visualized by optical microscopy (OA), cotton blue staining, scale bars 10 μm and 5 μm, respectively. Spiny ascospores were also visualized by scanning electron microscopy (SEM), scale bars 3 μm.
Table 3 Dimensions of asci and ascospores and characteristics of ascospores of N10, N11, N12 and reference species
| Isolate | Asci length × height (μm) | Ascospore length × height (μm) | Ascospore shape | Ornamentation |
|---|---|---|---|---|
| N10 | 6.4-9.5 × 6.6-7.9 | 2.5-4.4 × 2.1-2.8 | Subglobose to ellipsoidal | Spiny |
| N11 | 6.8-8.1 × 6.1-7.5 | 2.7-4.9 × 2.2-3.2 | Subglobose to ellipsoidal | Spiny |
| N12 | 7.8-8.2 × 5.7-7.5 | 2.3-4.9 × 2.0-3.2 | Subglobose to ellipsoidal | Spiny |
| T. flavus | 9.5-13.5 × 8.0-11.5 | 4.0-5.5 × 3.0-3.4 | Broadly ellipsoidal | Spiny |
| T. macrosporus | 13.0-15.0 × 11.5 x 13.5 | 5.0-6.5 × 4.5-5.5 | Subglobose to broadly ellipsoidal | Spiny |
| T. paucisporus | 22.0-25.0 × 18.0-22.0 | 14.0-18.0 × 12.0-16.0 | Subglobose to broadly ellipsoidal | Spiny |
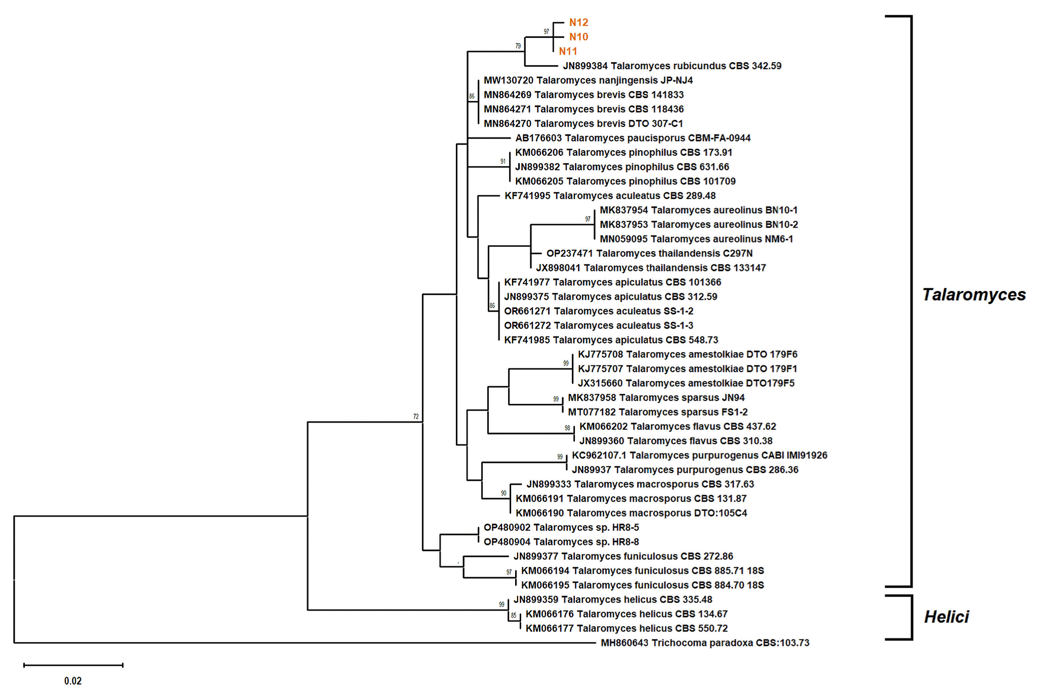
Once the sequences of the ITS region and the LSU were obtained, they were submitted separately as queries to search for similar sequences in the GeneBank of the National Center for Biotechnology Information (NCBI) by using the BLASTN algorithm to confirm that N10, N11, and N12 belong to the Talaromyces genus (data not shown). Afterwards, the phylogenetically informative fragments of RPB1 and RPB2 were obtained for the subsequent phylogenetic analysis of the concatenate ITS-RPB1-RPB2 of the isolates N10, N11, and N12 together with the corresponding sequence of type strains and Trichocoma paradoxa as outgroup (Yilmaz et al. 2014). The phylogeny presented in Figure 3 shows that these novel isolates form an independent clade within the section Talaromyces with high bootstrap values and posterior probabilities, and T. rubicundus, T. pinophilus, T. amestolkiae, and T. apiculatus, the most related species, but distinguishable from N10, N11, and N12.

Figure 3 Phylogeny of the concatenated markers ITS, RPB1, and RPB2 from the isolates N10, N11, and N12 and representative type strains of the Talaromyces, Purpurei, and Helici sections. Trichocoma paradoxa was used as outgroup. Above the internodes, posterior probabilities (Bayesian inference analysis) and bootstrap values higher than 0.7 and 70 %, respectively, are indicated. Support values (1/100 %) are indicated by asterisks (*).
A further maximum-likelihood phylogeny of the ITS barcode region that included type and reported sequences, the sequences of the recently reported species of the section Talaromyces: T. brevis, T. sparsus, T. aurelolinus, and T. nanjingensis (Sun et al. 2020, Wei et al. 2021, Sun et al. 2022) as well as strains the above-mentioned T. flavus, T. macrosporus, and T. paucisporus whose sexual state. Sequences of the isolates HR8-5 and HR8-8 were included as they are reported as related to T. rubicundus (Maneeboon et al. 2023). The isolates were again clustered in this maximum-likelihood phylogeny, and T. rubicundus was the most related sequence (Figure 4).

Figure 4 Maximum-likelihood phylogeny of sequences of the ITS region of N10, N11, N12, type strains, and selected isolates, including recently reported species of section Talaromyces (see text for details). The TN93 + I was chosen as the best substitution model, and the bootstrap values of numbers above 70 are indicated above the branches. The accession numbers of each sequence are shown on the left side of the species name. Sequences from type strains are marked by the “T” as superindex at the right of the accession number.
Discussion
The wide range of niches where Talaromyces is established reveals the endowed adaptations of those fungi to colonize such habitats and interact with other organisms, which might influence the emergence of new species in the long term. Plants are niches colonized by Talaromyces spp.; thus, such species are endowed with factors that enable plant growth and their surrounding environment. Potential benefits in the plants might positively impact the natural selection of Talaromyces spp. The endophytic growth of Talaromyces is possible as some strains from the section Talaromyces, such as T. pinophilus CBS 440.89 and T. radicus CBS 100490, have been isolated from maize and wheat plants, respectively (Yilmaz et al. 2014). Talaromyces pinophilus F36CF is also an endophytic strain isolated from the strawberry tree (Arbutus unedo) (Vinale et al. 2017). Talaromyces flavus is a resident of soil from potato fields (Naraghi et al. 2012), and T. nanjingensis is associated with the rhizosphere of Pinus massoniana (Sun et al. 2022). The physical closeness of T. flavus and T. nanjingensis to plants is another evidence of the adaptation to niches where cultivated plants have influence. Due to the high diversity of microbes in the soil, the potential of the strains of Talaromyces N10, N11, and N12 to interact with plants via roots and eventually have endophytic growth might secure space to growth and uptake photosynthates and micronutrients from the plant. Although it is unknown how they accessed the plants, each isolate comes from an independent plant, which suggest that they colonize vegetation as a strategy of adaptation.
The morphology of the colonies growing into CYA and MEA illustrated that they have the expected species features from the section Talaromyes. Still, the three isolates grew slower in MEA than the related species (Figure 1, Table 2). The sulcation is a shared feature, but the colonies of N10, N11, and N12 have a floccose to velvety aspect, and the reverse color in CYA and MEA are distinguishable from the other species (Table 2). The anamorph is a common feature in the species of the section Talaromyces. The conidia of Talaromyces spp. are primarily green, reminiscent of Penicillium spp., and produced whether in CYA or MEA (Houbraken et al. 2020). However, conidiation of T. flavus is seldom detectable (Yilmaz et al. 2014). Like N10, N11, and N12, the conidiation of T. intermedius (section Talaromyces) is absent in CYA and MEA, but it was stimulated in the Hay Infusion Agar (Yilmaz et al. 2014). We could not test Hay Infusion Agar in N10, N11, and N12, and no candidate molecules that might trigger conidiation as the composition of CYA and MEA is complex. We also tested minimal M9 medium, liquid potato-sucrose medium, and mechanical damage to stimulate conidiation, but it was not stimulated (data not shown). Talaromyces mimosinus (section Bacilliospori) produces conidiophores when growing in OA, a paradoxically stimulant of ascospore production (Yilmaz et al. 2014). These examples suggest that particular species of Talaromyces have peculiar requirements to induce conidiation, which is the case of N10, N11, and N12. Identification of conidiation-related genes in N10, N11, and N12 and their comparison between T. intermedius, T. flavus, and species competent to conidiate might help to explain the differences in the ability to conidiate among Talaromyces spp.
OA induced the formation of ascoma of N10, N11, and N12 (Figure 2). Spiny ornaments of the subglobose to ellipsoidal ascospores were visualized by SEM (Figure 2). The shape of ascospores varies among species of Talaromyces, but the spines are the most recurrent ornaments up to 0.4 μm long. The shape and ornaments of N10, N11, and N12 ascospores coincide with those reported in T. macrosporus, T. flavus, and T. derxii. However, such species are not closely related and produce conidiophores and conidia. The phylogenetic analysis illustrates that the strains N10, N11, and N12 are clustered together and belong to the section Talaromyces (Figure 3). The strains form a clade independent of T. rubicundus, T. pinphilus, T. amestolkiae, and T. apiculatus, the most related ones (Figure 3). The maximum-likelihood phylogeny of the ITS region confirmed the close relationship between isolated N10, N11, and N12 (Figure 4). This phylogeny included sequences related to N10, N11, and N12 form-type strains and isolates whose RPB1 and RPB2 sequences are unknown. Like in the concatenated tree, T. rubicundus was the most related sequence. The ITS sequence of T. paucisporus was included in this phylogenetic analysis as it lacks an asexual state but shows yellow cleistothecia and spiny ascospores (Yilmaz et al. 2014).
The ITS sequences of the isolates HR8-5 and HR8-8 from pineapple fields were included in this phylogenetic analysis since, likewise, the sequences of the isolates N10, N11, and N12 are related to T. rubicundus (Maneeboon et al. 2023). We did not find further reports of ITS sequences of T. rubicundus. In the maximum-likelihood phylogeny presented here, HR8-5 and HR8-8 are not clustered with T. rubicundus, N10, N11, or N12; they are instead grouped with sequences of T. funiculosus (Figure 4). The selection of the phylogenetic reconstruction method caused discrepancies in these results, as the neighbor-joining method was initially used to reconstruct the phylogenetic tree of HR8-5 and HR8-8 (Maneeboon et al. 2023). However, the phylogenetic reconstruction of the ITS sequences confirmed that N10, N11, and N12 form an independent clade related to the type strain of T. rubicundus.
The sexual state is lacking in the phylogenetically related species T. rubicundus, T. pinophilus, T. amestolkiae, and T. apiculatus (Yilmaz et al. 2014). Hence, the characteristic production of cleistothecia by N10, N11, and N12 is a feature that allows the clear distinction of these isolates concerning the phylogenetically related species. The three strains presented here are proposed to be homothallic as the ascoma emerged by the sole inoculation of one isolate, which is consistent with most of the Talaromyces species with described sexual stage. Species of the section Talaromyces, such as T. marneffei and T. pinophilus, have the MAT-1 and MAT-2 loci, but the heterothallism has yet to be reproduced under laboratory conditions (Henk et al. 2012). Further identification of MAT loci in the strains presented here and in the related species is necessary to clarify the mechanisms of reproduction of these fungi.
Species of Talaromyces have been identified in Mexico. Talaromyces rotundus (section Islandici) and T. ocotl (Sagenomella ocotl) were isolated from the soil of the Volcanic Cordillera of Veracruz (Heredia et al. 2001). T. ocotl is currently excluded from the list of Talaromyces spp. as Sagenomella is an independent genus of Trichocomaceae. Talaromyces verruculosus (section Talaromyces) was isolated from stored seeds of groundnut, which caused storage rot; only the anamorph was observed (Ortega-Acosta et al. 2018). Although possible, these two reports do not consider the association of such species with physiologically active plant tissue. The new species isolated in Mexico and presented here could acquire factors in the curse of evolution to enable the colonization of banana plants, an essential crop in countries with tropical climates. Colonization of plant tissues contributes to avoiding competition with other microbes in the soil and facilitates the uptake of carbon sources from the plant. The elucidation of the effects on the plants will be a future task.
Conclusion
The current knowledge of the Talaromyces genus might be a glimpse of a more diverse genus. To our knowledge, we presented here, for the first time, three endophytic specimens of Talaromyces isolated from banana plants growing in Oaxaca, Mexico. The phylogenetic and morphological analyses revealed that they belong to a novel species from the section Talaromyces, lacking the anamorph state but forming ascomata in oatmeal agar, which releases spiny ascospores. We propose Talaromyces oaxaquensis represents a new species whose name refers to the Mexican state where those specimens were isolated.










nueva página del texto (beta)



