Introducción
En 2008, la UNESCO publicó un documento que centró la atención del mundo en la relevancia de avanzar en mejores prácticas de convivencia democrática desde la escuela. La organización precisó tres dimensiones básicas de la convivencia: democrática, inclusiva y de educación para la paz. Reconocerlas es importante “para mejorar las relaciones humanas, resolver conflictos o prevenir contra la violencia o el fracaso escolar, pero son, sobre todo, un fin primordial de la acción educativa y misión de la escuela” (UNESCO, 2008, p. 17). En otras palabras, se estableció que estas dimensiones son un medio y, a la vez, un fin en sí mismo para mejorar las relaciones humanas.
El enfoque de la convivencia escolar que prevaleció en la década pasada fue el del desarrollo socioemocional. La Organización para la Cooperación y el Desarrollo Económico (OCDE, 2015) difundió ampliamente la perspectiva del manejo de las emociones como una posible solución a los problemas escolares. Este enfoque pone énfasis en “las competencias o habilidades socioemocionales como el autoconocimiento, la autorregulación y la gestión de emociones, pero también la resiliencia, la empatía y la tolerancia” (Sorondo, 2023, p. 2). Se sostiene que el niño y la niña deben tener un equilibrio de sus habilidades cognitivas, sociales y emocionales para desempeñarse de manera adecuada en la escuela y en su futuro laboral. De ahí que es fundamental que los adultos, docentes y padres ayuden a entender y mejorar las habilidades sociales y emocionales de niñas y niños mediante experiencias de aprendizaje práctico en el entorno familiar y escolar (OCDE, 2015)
México, ante el incremento paulatino de los casos de violencia al interior de las escuelas en las primeras décadas de este siglo, definió e instrumentó políticas y programas educativos orientados a promover la convivencia escolar asociados al enfoque socioemocional (López et al., 2020). Éste se observa tanto en la descripción de los programas de política pública como en el enfoque que prevaleció en el Plan de Estudios de educación básica de 2017.
En el sexenio 2012-2018 se definieron e impulsaron dos programas centrales: el Proyecto a favor de la Convivencia Escolar (PACE) y el Programa Nacional de Convivencia Escolar (PNCE). El PACE es un proyecto educativo “de carácter preventivo, que busca contribuir a las políticas públicas que impulsa la Secretaría de Educación Pública para mejorar la convivencia escolar” (SEP, 2014, p. 2). Para el logro de la convivencia sana y pacífica, se buscaba que “los alumnos compartan ideas, aprendan a escuchar y ser escuchados, diriman las diferencias y adopten acuerdos, todo ello al tratar de encontrar vías de solución a los desafíos intelectuales que el profesor les plantea” (SEP, 2014, p. 13).
El PNCE (SEP, 2017a) tuvo como finalidad impulsar la convivencia pacífica e inclusiva a través del desarrollo de habilidades socioemocionales para salvaguardar el derecho a la educación de calidad de niñas, niños y adolescentes. Su objetivo era “favorecer el establecimiento de ambientes de convivencia armónica y pacífica, que coadyuven a prevenir situaciones de acoso escolar en Escuelas Públicas de Educación Básica, propiciando condiciones para mejorar el aprovechamiento escolar” (SEP, 2017a, p. 4).
En 2017, se publicó el plan y los programas de estudio para la educación básica denominado Aprendizajes clave para la educación integral (SEP, 2017b). El término de aprendizajes clave refería al “conjunto de conocimientos, prácticas, habilidades, actitudes y valores fundamentales que contribuyen sustancialmente al crecimiento integral del estudiante” (SEP, 2017b, p. 48). En este Plan de Estudios, las habilidades socioemocionales se encuentran presentes en el perfil de egreso, particularizando sus características al egreso de la educación preescolar, primaria y secundaria. Para el logro del perfil de egreso, se definió un componente denominado desarrollo personal y social de los alumnos, en el cual se incluía el desarrollo de habilidades socioemocionales.
Asimismo, es primordial fortalecer las habilidades socioemocionales que permitan a los estudiantes ser felices, tener determinación, ser perseverantes y resilientes, es decir, que puedan enfrentar y adaptarse a nuevas situaciones, y ser creativos. Se busca que los alumnos reconozcan su propia valía, aprendan a respetarse a sí mismos y a los demás, a expresar y autorregular sus emociones, a establecer y respetar acuerdos y reglas, así como a manejar y resolver conflictos de manera asertiva (SEP, 2017b, p. 30).
Fierro y Carbajal (2019) identifican que la convivencia como educación socioemocional es uno de los enfoques preponderantes en la literatura. En un trabajo posterior, consideran este enfoque también como un “factor de protección” (Fierro y Carbajal, 2021). Las autoras definen de esta manera aquellos recursos o actividades que buscan reducir la violencia en las escuelas. Como factor de protección, el enfoque socioemocional procura la formación del niño en habilidades tales como el autocontrol, autogestión y en la perspectiva constructiva de los conflictos.
Desde otra perspectiva, Sorondo (2023) plantea que el avance del discurso de las habilidades socioemocionales está relacionado con la racionalidad neoliberal en la educación. Se considera que el desarrollo de estas habilidades permite la optimización de las capacidades del estudiante y futuro trabajador en función del manejo equilibrado de sus emociones, competencias e intereses.
Con el cambio de sexenio en México, la política educativa se reorientó. El 15 de mayo de 2019 se aprobó la modificación del artículo 3o. constitucional, que fue una “contrarreforma” de la versión anterior del mismo artículo, que tuvo lugar en 2013 (Trujillo, 2019, p. 61). El artículo tercero reformado inicia con el reconocimiento del derecho que tenemos todas las personas a la educación. Garantiza la obligación del Estado para impartir educación universal, inclusiva, pública, gratuita y laica desde el nivel inicial hasta el superior. El artículo tercero establece que:
La educación se basará en el respeto irrestricto de la dignidad de las personas, con un enfoque de derechos humanos y de igualdad sustantiva. Tenderá a desarrollar armónicamente todas las facultades del ser humano y fomentará en él, a la vez, el amor a la Patria, el respeto a todos los derechos, las libertades, la cultura de paz y la conciencia de la solidaridad internacional, en la independencia y en la justicia; promoverá la honestidad, los valores y la mejora continua del proceso de enseñanza aprendizaje (DOF, 2019a, p. 1).
El artículo tercero reformado adiciona los siguientes fines y criterios de la educación, entre los cuales destacan los siguientes para este trabajo.
Contribuirá a la mejor convivencia humana, a fin de fortalecer el aprecio y respeto por la naturaleza, la diversidad cultural, la dignidad de la persona, la integridad de las familias, la convicción del interés general de la sociedad, los ideales de fraternidad e igualdad de derechos de todos, evitando los privilegios de razas, de religión, de grupos, de sexos o de individuos.
Será inclusivo, al tomar en cuenta las diversas capacidades, circunstancias y necesidades de los educandos. Con base en el principio de accesibilidad se realizarán ajustes razonables y se implementarán medidas específicas con el objetivo de eliminar las barreras para el aprendizaje y la participación.
Será intercultural, al promover la convivencia armónica entre personas y comunidades para el respeto y reconocimiento de sus diferencias y derechos, en un marco de inclusión social.
Será integral, educará para la vida, con el objeto de desarrollar en las personas capacidades cognitivas, socioemocionales y físicas que les permitan alcanzar su bienestar (DOF, 2019a, p. 2).
El mandato constitucional menciona el concepto de convivencia en dos momentos. En ambos casos es un fin de la educación. En el primero, está asociado al aprecio y respeto por la naturaleza, la diversidad cultural, la dignidad de la persona, la integridad de las familias, la convicción del interés general de la sociedad, los ideales de fraternidad e igualdad de derechos de todos. En una segunda mención se abunda un poco más en esta idea al enfatizar la convivencia armónica entre personas y comunidades para el respeto y reconocimiento de sus diferencias y derechos, en un marco de inclusión social.
A inicios del sexenio 2018-2024 prevaleció este enfoque de la convivencia escolar asociado a las habilidades socioemocionales. La Ley General de Educación (LGE), publicada en septiembre de 2019, retoma este principio. La educación integral está “enfocada a las capacidades y desarrollo de las habilidades cognitivas, socioemocionales y físicas de las personas que les permitan alcanzar su bienestar y contribuir al desarrollo social” (DOF, 2019b, p. 4). Se incluye en este concepto “el respeto por los otros; la colaboración y el trabajo en equipo; la comunicación; el aprendizaje informal; la productividad; capacidad de iniciativa, resiliencia, responsabilidad; trabajo en red y empatía; gestión y organización” (DOF, 2019b, p. 5). Esta idea también está presente en la definición de la educación humanista incluida en el artículo 59 de la LGE:
En la educación que imparta el Estado se promoverá un enfoque humanista, el cual favorecerá en el educando sus habilidades socioemocionales que le permitan adquirir y generar conocimientos, fortalecer la capacidad para aprender a pensar, sentir, actuar y desarrollarse como persona integrante de una comunidad y en armonía con la naturaleza (DOF, 2019b, p. 10).
Este enfoque se observa también en las Guías para el docente que editó la Secretaría de Educación Pública (SEP, 2019). Éstas contenían actividades sencillas para ayudar al alumno a afrontar de manera positiva los conflictos en los salones de clase de primero a sexto grado. El PNCE se suspendió en el contexto de la pandemia por Covid-19, derivado de las medidas de confinamiento social. En este periodo también cambió el titular de la SEP. En febrero de 2021 fue designada la Mtra. Delfina Gómez y se integró otro equipo de trabajo en las posiciones clave de la Secretaría.
Entre 2021 y 2022 se diseñó un nuevo Plan de Estudio para la educación preescolar, primaria y secundaria. Después de varias consultas y versiones, el nuevo Plan de estudio se publicó en el Acuerdo 14/08/22 (DOF, 2022, p. 2). Éste propone:
Un cambio de paradigmas para contar con un Plan de Estudio para la educación preescolar, primaria y secundaria que incluya: 1. la integración curricular de los contenidos en cuatro campos formativos y siete ejes articuladores. 2. La autonomía profesional del magisterio para contextualizar los contenidos del currículo nacional de acuerdo con las necesidades formativas de las y los estudiantes. 3. La comunidad como el núcleo integrador de los procesos de enseñanza y aprendizaje, así como la relación de la escuela con la sociedad, y 4. el derecho humano a la educación de las y los estudiantes en tanto sujetos de la educación.
Ante este cambio de paradigmas reconocido en el Plan de estudio para la educación preescolar, primaria y secundaria, esta investigación se propuso como objeto de estudio analizar los enfoques y perspectivas sobre convivencia que prevalecen en este documento a fin de dilucidar sus características, atributos y aspectos centrales. Es decir, el objetivo del trabajo es analizar el concepto de convivencia que se presenta en el Plan de estudio 2022, a partir de identificar su utilización, así como los enfoques del concepto de convivencia. Este ejercicio analítico permitió exponer las directrices presentes en este tema en el mencionado Plan de estudio.
Conceptualización de la convivencia escolar
La convivencia escolar es un concepto amplio, diverso, variable en función del contexto y por tanto complejo (Ochoa et al. 2021; Rivero, 2019; Leyton-Leyton, 2020). Su abordaje ha sido definido y discutido desde diferentes perspectivas teóricas. Fierro y Carbajal (2019) plantean que el concepto de convivencia escolar evoca las interacciones entre las personas en las que se interrelacionan las formas de ser, pensar y actuar de las niñas, niños, adolescentes y adultos en los espacios escolares, a fin de establecer relaciones positivas y no violentas, a partir del reconocimiento y entendimiento mutuo de quienes interactúan en la colectividad.
La convivencia escolar refiere a las dinámicas sociales en las cuales se interrelacionan las personas en el ámbito educativo, donde se conectan diferentes formas de pensar, el reconocimiento de sí mismo y, a la vez, el reconocimiento del otro a fin de valorar las diferencias entre las personas que habitan la escuela. La convivencia escolar comprende también las relaciones sociales que se construyen en la escuela, a partir de las experiencias de las formas en que participan las personas, las dinámicas del aula, las normas de la institución, las formas de construir un clima escolar sano, el abordaje de resolución de conflictos, entre otras dinámicas escolares (Centro de Desarrollo de Liderazgo Educativo, 2018).
Los conceptos anteriores involucran tanto las dinámicas como las interacciones sociales. Las dinámicas sociales refieren a la configuración de las actividades colectivas en las que se establecen los valores y las prácticas en los lugares de desenvolvimiento (Akkuş et al., 2017); mientras que las interacciones sociales enuncian las relaciones del sujeto consigo mismo y con los demás, donde se construye el entendimiento de la acción entre las personas implicadas (Abbagnano, 1998). Por ende, las dinámicas y las interacciones sociales cobran sentido a partir del contexto de desenvolvimiento de las personas en la comunidad, motivo por el cual, la convivencia escolar es un concepto polisémico que define las múltiples realidades educativas.
Fierro y Carbajal (2019), a partir de la revisión de múltiples publicaciones académicas, clasifican el entendimiento de la convivencia escolar en seis enfoques considerándola:
a) estudio de clima escolar, de la violencia y de su prevención: se centran en las conductas de violencia entre los estudiantes y sus estrategias de prevención.
b) educación socioemocional: se enfocan en la mejora de las relaciones interpersonales a partir del fomentar el desarrollo personal para el desarrollo de habilidades sociales.
c) educación para la ciudadanía y la democracia: se retoma a la participación como medio de acceso para incidir en comportamientos cívicos.
d) educación para la paz: centra su atención en los orígenes y manifestaciones de la violencia, analizando principalmente el conflicto en los actores que interactúan para plantear propuestas de solución.
e) educación para los derechos humanos: plantea el análisis desde el acceso al derecho a la educación considerando los derechos de la participación que pueden ejercer los estudiantes.
f) desarrollo moral y formación en valores: genera marcos de explicación sobre los valores y las dinámicas que se impulsan en las instituciones, de tal manera que analiza el desenvolvimiento colectivo de las relaciones sociales.
Estos seis enfoques de la convivencia escolar delinean áreas de investigación y problemas específicos en el sector educativo, con implicaciones para la política educativa, la gestión escolar y el desempeño docente en aula (Fierro y Carbajal, 2023).
Método de trabajo
El diseño de la investigación es cualitativo con alcance descriptivointerpretativo. Se utilizó el método de análisis de contenido para abstraer características, elementos y sentidos de un material en concreto (Hiernaux, 2008). El documento analizado fue el Plan de Estudio para la Educación Preescolar, Primaria y Secundaria publicado en el Diario Oficial de la Federación el 14 de agosto de 2022.
El procedimiento de análisis se organizó en dos momentos. En un primer momento, se llevó a cabo el análisis inductivo del uso de la palabra convivencia. Éste tuvo el objetivo de describir la utilización explícita que se hace del término en el documento. Para ello, se identificaron fragmentos de información que mencionan la convivencia a fin de realizar la categorización analítica sobre su conceptualización en el Plan de estudio 2022; asimismo, se identificó la frecuencia de utilización de dicha palabra en el documento.
En un segundo momento, se realizó el análisis deductivointerpretativo para dilucidar el enfoque de la convivencia que se propone en el Plan de estudio 2022. Para ello, se usaron como categorías a priori los seis enfoques del concepto de convivencia escolar propuestos por Fierro y Carbajal (2019). En la Tabla 1 se presenta cada enfoque con su respectiva definición, así como las reglas de la codificación.
Tabla 1 Categorías conceptuales de Fierro y Carbajal
| Enfoque | Definición | Regla de codificación |
|---|---|---|
| a) Convivencia como estudio de clima escolar, de la violencia y de su prevención. | Las investigaciones en esta categoría consideran la atención del clima escolar en cuanto a los problemas de violencia como el seguimiento de conductas disruptivas; asimismo, contempla las medidas psicopedagógicas para la disminución de la violencia (Fierro y Carbajal, 2019, p. 3). |
|
| b) Convivencia como educación socioemocional. | “Centra su atención en el desarrollo de habilidades sociales como elemento central de la convivencia y por tanto como factor predictor para la mejora de las relaciones interpersonales en la escuela” (Fierro y Carbajal, 2019, p. 3). |
|
| c) Convivencia como educación para la ciudadanía y la democracia. | “Conjunto de regulaciones formales sobre la democracia, para considerar los procesos cotidianos de participación como oportunidades para desarrollar capacidades cívicas. Desarrollar herramientas dialógicas para enfrentar los conflictos interpersonales” (Fierro y Carbajal, 2019, p. 4). |
|
| d) Convivencia como educación para la paz. | “La convivencia se estudia como la alternativa para abordar tanto los problemas de violencia, como los de exclusión en la escuela” (Fierro y Carbajal, 2019, p. 4). |
|
| e) Convivencia como educación para los derechos humanos. | “Analizar el acceso al derecho a la educación, los problemas de fracaso y deserción escolar considerando las prácticas pedagógicas y de gestión cotidianas que comprometen el garantizar el derecho a la educación” (Fierro y Carbajal, 2019, p. 4). |
|
| f) Convivencia como desarrollo moral y formación en valores. | “Corrientes teóricas de educación para el carácter, desarrollo del juicio moral, clarificación de valores, desarrollo sociomoral, hacia una perspectiva colectiva y no individual, basada en valores practicados y trayendo a la discusión, además, las dinámicas institucionalizadas como objeto de revisión” (Fierro y Carbajal, 2019, p. 4). |
|
Fuente: elaboración propia con base en Fierro y Carbajal (2019).
Los enfoques se convirtieron en categorías de análisis en el estudio. Las reglas de codificación permitieron detectar códigos in vivo, es decir, las citas textuales que ejemplifican las categorías de análisis (Strauss y Corbin, 2002). Con esta información se construyeron redes semánticas de cada categoría. Por último, se hizo una codificación axial para relacionar las categorías entre sí. Ello permitió generar diagramas semánticos para exponer los puntos de encuentro entre las categorías obtenidas de manera deductiva. Tanto el análisis inductivo como en el deductivo se codificaron en el programa en el software Atlas. Ti, en la versión 9.
Resultados
Esta sección está organizada en tres apartados. En primer lugar, se muestran los resultados del análisis inductivo de la palabra convivencia. Más tarde, el análisis deductivo del concepto de convivencia escolar del Plan de estudio 2022; por último, se presentan las relaciones entre las categorías deductivas, que son expuestas en una red semántica.
Análisis inductivo del uso de la palabra convivencia
La palabra convivencia es incluida 17 veces en el Plan de estudio 2022. En ninguna de estas menciones se define el concepto. Su utilización se detectó en tres sentidos, que se muestran a continuación:
a) Para hacer mención de los atributos de la convivencia escolar. Se identificaron algunos atributos de la misma, tales como laica, pacífica, sana, basada en el respeto de saberes y en la diversidad. Se seleccionó la siguiente cita del documento que apunta algunos de estos atributos:
Promuevan ambientes de convivencia sana y pacífica entre quienes integran la comunidad educativa, identificando aquello que trastoque sus entornos (DOF, 2022, p. 136, las itálicas son nuestras).
b) Para hacer mención de las directrices que deben prevalecer en las dinámicas sociales. Se detectó que la diversidad y la paridad de derechos entre niñas, niños, adolescentes y adultos son puntos nodales en la convivencia escolar. Se extrajeron dos fragmentos para ejemplificar este sentido de la utilización de la palabra:
Así, el concepto de diversidad puede ser aprendido si se pide a las y los estudiantes que identifiquen tres puntos de encuentro social en su ciudad o pueblo en donde la diversidad sexual, la convivencia entre hombres y mujeres, así como los miembros de distintas etnias, religiones o culturas conviven y se expresen libremente (DOF, 2022, p. 91, las itálicas son nuestras).
Este eje articulador parte del valor y dignidad de todas las formas de vida en su diversidad, cuya expresión escolar encuentra unos principios éticos comunes para el diálogo y la convivencia entre niñas, niños, adolescentes y adultos y de relación con múltiples saberes y conocimientos expresados en los campos formativos (DOF, 2022, p. 101, las itálicas son nuestras).
c) Para hacer alusión a los espacios de interacción social. Se utiliza la palabra convivencia como un adjetivo de los espacios de desenvolvimiento de las personas.
Análisis deductivo-interpretativo del Plan de estudio
El análisis deductivo-interpretativo del Plan se organizó a partir de la categorización de los seis enfoques del concepto de convivencia propuestas por Fierro y Carbajal (2019). En el análisis se identificaron claramente cuatro de los seis enfoques propuestos por las autoras, convivencia como:
a) educación socioemocional,
b) educación para la ciudadanía y democracia,
c) educación para los derechos humanos,
d) desarrollo moral y formación en valores.
Los enfoques de la “convivencia como estudio de clima escolar, de la violencia y de su prevención”, y “convivencia como educación para la paz” no se desarrollaron en el análisis por falta de la información en el documento analizado.
a) Convivencia como educación socioemocional
En el documento del Plan de estudio 2022, la presencia de atributos de la convivencia relacionados con las habilidades socioemocionales es escasa. Se destaca el concepto de bienestar y buen trato como un concepto relacionado con esta categoría, definido como la implicación del “reconocimiento y derecho a estar bien corporal, mental, emocional, afectiva, sentimental y espiritualmente, en todos los espacios de convivencia, dentro y fuera de la escuela, ya sea que se trate de estudiantes, docentes, familias, equipos directivos, y del personal administrativo” (DOF, 2022, p. 20). Según el documento, el bienestar y el buen trato se basan en una convivencia cuyo principio ético es la inclusión. A continuación, se muestran los códigos y citas de esta categoría (Figura 1).
La expresión de emociones se muestra como una habilidad socioemocional, la cual se retoma básicamente en el campo formativo de Lenguajes para apoyar formas de expresión de las emociones por medio del arte. Asimismo, el concepto de la salud mental se introduce para aludir a vivir con márgenes controlables de estrés.
b) La convivencia como educación para la ciudadanía y democracia
En esta categoría, se seleccionaron códigos que guardan relación con la democracia y el desarrollo de habilidades cívicas. El documento expone que las relaciones gestadas en la escuela deben estimular una ciudadanía crítica, activa y solidaria. Los descriptores de ciudadanía, otras ciudadanías y emancipación se relacionan con el concepto de diversidad. Se plantea el reconocimiento de la diversidad con el propósito de promover el bienestar individual y colectivo. En el Plan de estudio 2022 se menciona “una ciudadanía diversa que construye una sociedad justa, democrática, que prepara para la emancipación y superación intelectual, ética, espiritual, física y emocional de los sujetos para el servicio de la comunidad” (DOF, 2022, p. 46). Los códigos identificados en esta categoría se presentan en la Figura 2.

Fuente: elaboración propia.
Figura 2 Análisis de la convivencia como educación para ciudadanía y democracia
En esta categoría se propone la estructuración de las relaciones democráticas destinadas en la formación de una ciudadanía crítica, activa y solidaria. Esto se logra al reconocer la diversidad de saberes y la conciencia de la emancipación en las interacciones sociales que se deben fomentar en la escuela.
En el centro de esta categoría se encuentra el concepto de ciudadanía. Su ejercicio se orienta hacia la consecución de una vida digna, a través de la implementación de mecanismos que fomenten la participación, permitan la expresión de opiniones e involucren a las personas en los procesos de toma de decisiones. Asimismo, las relaciones se gestan bajo el principio de corresponsabilidad, lo cual implica la colaboración entre profesores, estudiantes y la comunidad en general. En síntesis, en esta categoría se explicitan las condiciones que permiten ejercer una ciudadanía basada en los principios éticos de la vida en democracia.
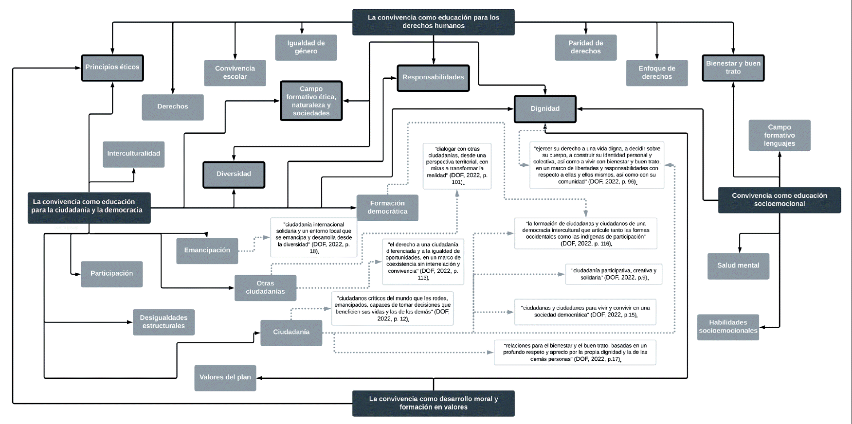
c) La convivencia como educación para los derechos humanos
La categoría de la convivencia como educación para los derechos humanos destaca de manera predominante en el Plan de estudio 2022. Este enfoque se vincula estrechamente con lo establecido en el artículo tercero, que enfatiza que “la educación se basará en el respeto irrestricto de la dignidad de las personas, con un enfoque de derechos humanos y de igualdad sustantiva” (DOF, 2022, p. 9, las itálicas son nuestras). De esta manera, los derechos humanos constituyen una parte esencial de las dinámicas sociales en el entorno escolar, e influyen significativamente en la convivencia.
El ejercicio de los derechos humanos en el ámbito educativo se plantea desde el principio de paridad en las relaciones sociales, y aborda dos dimensiones: igualdad de derechos y responsabilidades compartidas en la interacción social entre profesores y estudiantes, así como con familiares; e igualdad entre hombres y mujeres para el ejercicio efectivo de estos derechos. Se muestran dos citas del Plan de estudio (2022) que ilustran estas dos dimensiones de la paridad:
1. Igualdad entre sujetos de derechos:
Los derechos humanos parten del reconocimiento de que en el espacio público democrático existen diversos sujetos de derecho: niñas, niños, adultos mayores, jóvenes, mujeres y hombres, pueblos indígenas y afromexicanos, extranjeros, migrantes, refugiados, asilados y desplazados, integrantes de la diversidad sexo genérica como las personas trans, intersexuales y queer, entre otras y otros, así como personas con discapacidad incluyendo las personas con aptitudes sobresalientes; todas y todos inscritos en diversos grupos urbanos o rurales pertenecientes a distintas clases sociales que reclaman una visión plural, incluyente y participativa en el ejercicio pleno de sus derechos humanos (DOF, 2022, p. 9).
2. Igualdad entre hombres y mujeres:
Una vida saludable desde la perspectiva de género reconoce que existe una relación entre las desigualdades entre hombres y mujeres en la sociedad y las desigualdades de género en la salud mental. Promover en niñas, niños y adolescentes el respeto, la igualdad y el ejercicio efectivo de los derechos de las mujeres en todos los ámbitos de la vida, así como mayor participación social (DOF, 2022, p. 115).
Estas citas exponen las desigualdades estructurales existentes que comprometen el ejercicio paritario de derechos, ya sea por el hecho de ser mujer o por el posicionamiento social de algunos grupos en la comunidad. En este sentido, la paridad considera la necesidad de generar relaciones horizontales entre quienes conviven en la escuela, además de la visibilización de desigualdades por género.
En el Plan de estudio 2022 se mencionan algunos derechos fundamentales como el derecho a la educación, el interés superior de las niñas, niños y adolescentes, derecho a estar bien, el derecho a expresar, decidir en asuntos personales y sociales. La dignidad es el núcleo fundante de los derechos entendida como “el valor intrínseco que tiene todo ser humano, que es irrenunciable, no intercambiable, irrevocable e inviolable y que, por sí mismo, justifica el reconocimiento y ejercicio efectivo de sus derechos humanos y justicia social” (DOF, 2022, p. 9). En la Figura 3 se esquematizan los códigos de esta categoría.

Fuente: elaboración propia.
Figura 3 Análisis de la convivencia como educación para los derechos humanos
En síntesis, los derechos humanos forman parte central del enfoque del Plan de estudio, lo cual se ejerce desde la igualdad de derechos entre actores escolares y el género, bajo el principio ético de la dignidad humana.
d) La convivencia como desarrollo moral y formación en valores
En esta categoría se sistematizaron aquellos valores que se mencionan como la base de las relaciones sociales en la escuela. Los valores que se mencionaron fueron cooperación, solidaridad, ayuda, justicia, honestidad, respeto, reciprocidad y reconocimiento, subrayando la importancia de la corresponsabilidad con los demás. Esta categoría se ejemplifica en la siguiente cita textual extraída del documento: “Por otra parte, se puede desarrollar una ética de diálogo cimentada en valores como la reciprocidad, el reconocimiento, el respeto y la interacción con el otro en su diversidad; en la justicia social, la libertad creativa y la solidaridad” (DOF, 2022, p. 102).
Además, la dignidad se presenta como un valor fundamental, lo que permite tanto el aprecio de la propia como el reconocimiento de la dignidad de los demás. La Figura 4 presenta el esquema de los códigos de esta categoría.

Fuente: elaboración propia.
Figura 4 Categoría de Convivencia como desarrollo moral y formación en valores
Los valores que se muestran en la figura anterior se exponen como guías de las prácticas educativas. De forma explícita se menciona que los:
valores democráticos como el respeto, la libertad, la justicia, la honestidad, la responsabilidad, la reciprocidad y la empatía, que les sirvan de guía para prácticas personales y colectivas, así como para reflexionar y hacer juicios críticos, tomar decisiones, participar y relacionarse de forma positiva y pacífica con las demás personas (DOF, 2022, p. 133).
Por tanto, los valores son un medio que permite prácticas individuales propias y colectivas, y están estrechamente vinculadas con la convivencia.
Relación entre categorías deductivas
En esta sección se exponen las interrelaciones entre categorías deductivas mediante la identificación de códigos que comparten similitudes. Las categorías de “convivencia como educación la ciudadanía” y “como educación para los derechos humanos” están vinculadas a la promoción de la ciudadanía basada en la solidaridad. Se prioriza una interacción simétrica entre hombres y mujeres que provienen de diversas culturas, cada uno poseedor de distintos saberes y capacidades.
Es importante considerar que todas las categorías se relacionan con la dignidad. A nivel individual, se refiere al sentido humano que define a cada persona basado en sus emociones, sentimientos, necesidades y prioridades. A nivel colectivo, la dignidad está conectada como núcleo fundante del ejercicio de los derechos, pues reconoce el valor intrínseco que posee cada persona por el hecho de ser humano (DOF, 2022). Por tanto, la dignidad es un valor individual que guía las prácticas colectivas asociadas con el ejercicio de derechos. La Figura 5 presenta la red semántica de las interconexiones entre categorías y códigos.
En síntesis, la red semántica muestra las conexiones entre las categorías, donde es posible apreciar la prevalencia de un enfoque colectivo en las prácticas educativas basadas en el respeto y aprecio por la dignidad. Ello deja en un plano secundario el desarrollo de habilidades de conocimiento de sí mismo, relacionado primordialmente con la categoría del Plan de estudio 2022: un enfoque integral de la convivencia escolar.
Los resultados evidencian que el abordaje de la convivencia escolar en el Plan de estudio 2022 se sustenta en cuatro enfoques: la educación socioemocional, la educación para la ciudadanía, educación para los derechos humanos y el desarrollo moral y formación de valores, lo que refleja un abordaje de la convivencia más integral.
Según Fierro y Carbajal (2021), los principios como la inclusión, la democracia, el respeto, la erradicación de prejuicios y estereotipos forman parte de los temas orientadores de tercer nivel dentro del modelo de convivencia escolar que las autoras proponen. El propósito de las prácticas de tercer nivel es promover la erradicación de la violencia, con el fin de incidir en la transformación de las prácticas pedagógicas y contribuir a la construcción de una cultura de paz sostenible en la comunidad educativa.
De tal manera, se puede afirmar que la convivencia escolar en este Plan de estudio 2022 pretende incidir en la conformación de una cultura escolar sustentada en la promoción de la paz sostenida entre quienes habitan la escuela. Además, busca transformar la práctica educativa mediante la implementación de principios orientadores como la inclusión, el respeto por la dignidad humana y la igualdad, entre otros aspectos, desde una perspectiva de género.
Consideraciones finales
El Plan de estudio 2022 de preescolar, primaria y secundaria en México no plantea un abordaje conceptual explícito sobre la convivencia escolar. No obstante, a partir del análisis deductivo del contenido del documento, es posible apreciar que se sustenta un enfoque de la “convivencia como educación para la ciudadanía y democracia” y “como educación para los derechos humanos”. Por tanto, se puede afirmar que este documento expresa un cambio con la reforma educativa anterior, en 2013, basada en la convivencia de la educación socioemocional donde el trabajo de habilidades interpersonales fue punto nodal para la definición de la convivencia escolar.
En el contexto del Plan de estudio 2022, la construcción de la convivencia escolar implica considerar aspectos culturales tales como creencias arraigadas y valores predominantes en la comunidad. Esto abarca el reconocimiento del saber individual y la comprensión mutua entre los miembros de la comunidad educativa. La edificación de un entorno de convivencia escolar efectivo debería tener en cuenta tanto los aspectos estructurales como los culturales que influyen en la dinámica social de la escuela.
Las relaciones sociales con énfasis colectivo que se apuntan en el Plan de estudio 2022 se asocian con la promoción de condiciones y oportunidades para ejercer los derechos de los actores escolares para promover ciudadanía crítica, activa y solidaria, considerando la diversidad de formas de pensar, hacer, ser y, por tanto, de convivir. Ello denota un abordaje de la convivencia escolar democrático que plantea condiciones de equidad y participación en las dinámicas sociales. Conlleva retos importantes, por ejemplo, saber cómo abordar discusiones controversiales, diversidad de ideas, y la falta de consenso en la toma de decisión, entre otros aspectos (Carbajal, 2013).
En ambientes tendientes a la diversidad, los antagonismos axiológicos forman parte de una vida plural (Mouffe, 2006). Pues a mayor diversidad, existe mayor diferencia en lo que se considera valioso o en las distintas formas de concebir la propia realidad. El conflicto como parte inherente de las relaciones humanas es un aspecto fundamental en el abordaje teórico y práctico de la construcción de una convivencia democrática y en diversidad. Por tales motivos, llama la atención que no hay un posicionamiento hacia posibles estrategias para el abordaje y resolución de conflictos desde esta perspectiva.
De esta manera, el Plan de estudio 2022 presenta ciertos vacíos teóricos y pedagógicos, en especial en lo que respecta a las medidas de contención de comportamientos disruptivos y la mediación de conflictos. Ambos aspectos son mecanismos clave para abordar los desacuerdos que surgen con frecuencia en la vida cotidiana escolar. Por ello, se propone retomar el modelo de convivencia de Fierro y Carbajal (2021), estructurado en tres niveles de atención de la convivencia escolar: primer nivel llamado de contención; segundo, que aborda la resolución de conflictos y el tercero, que contiene las prácticas de transformación. Este modelo sirve como mecanismo ordenador que permitiría a las personas en puestos directivos y al profesorado tener claridad sobre cómo los distintos enfoques se integran en el abordaje de la convivencia, además de promover la inclusión de medidas de contención y resolución de conflictos frente a diversos desacuerdos que surgen en la escuela. La incorporación del análisis de la convivencia escolar desde este modelo podría facilitar tanto la prevención de la violencia como la mediación y transformación de las prácticas pedagógicas, además de contribuir a crear un ambiente más armonioso y seguro para todos los miembros de la comunidad escolar.
Otro punto a considerar respecto a las relaciones sociales con énfasis colectivo es el principio de paridad en el ejercicio de derechos y responsabilidades entre profesores, estudiantes, familiares y comunidad. En el marco del planteamiento de las relaciones estudiantes-profesores en simetría en la escuela, se necesita resignificar las relaciones fuera del canon adultocentrista que coloca a niñas, niños y adolescentes en una posición de obediencia, como tradicionalmente se ha trabajado en el ámbito educativo (Serrano, 2023). Al respecto Giroux expone:
Se otorga a los niños el derecho a la protección, pero, al mismo tiempo, se les niega la capacidad de actuar y la autonomía. Incapaces de entender a la infancia como una interpretación histórica, social y política entremezclada con las relaciones de poder que muchos adultos envuelven a los niños en un aura de inocencia y proteccionismo (Giroux, 2003, p. 14).
La cultura adultocéntrica que ha prevalecido en los entornos educativos es un reto que implica hacer frente a desigualdades estructurales que prevalecen en la lógica unidireccional de la transmisión del aprendizaje. En relación con este aspecto se encuentra también al género, concepto ampliamente desarrollado en el Plan de estudio 2022, que se refiere a estereotipos insertados en la cultura social, familiar y escolar en relación de lo que las y los estudiantes pueden hacer en función a su sexo. Estos aspectos limitan el ejercicio de derechos según lo que se considera deben hacer las y los estudiantes.
Por otro lado, un tema de relevancia en el Plan de estudio es la dignidad, concepto que se encuentra interrelacionado con todas las categorías deductivas. La dignidad es el valor intrínseco que tiene una persona sólo por el hecho de ser humano (Sen, 2009). Según Arellano (2015), la dignidad es el resultado del buen equilibrio emocional, libertad, inteligencia, buena decisión. Ésta parte de un conocimiento propio de lo que conforma la identidad de una persona sobre lo que quiere, piensa y anhela, y al mismo tiempo exige respeto de lo que el otro considera digno. En tal sentido, si la dignidad es el núcleo fundante del ejercicio de derechos en la escuela (DOF, 2022), el trabajo del autodescubrimiento y reconocimiento de la propia esencia individual es fundamental en el establecimiento de las relaciones para el enfoque de derechos humanos que se presupone en el artículo tercero.
Resulta crucial reconocer las desigualdades arraigadas en la cultura escolar y social, entre ellas: las desigualdades de género, la asimetría en las relaciones estudiantes-profesores, así como las prácticas unidireccionales de enseñanza basadas en la transmisión de conocimientos. Además, es esencial que las dinámicas en la escuela fomenten motivaciones distintas de la competencia, ya que pueden cuestionar la dignidad personal y colectiva, al incentivar ganar por encima de los límites personales de las otras personas. Visibilizar estas prácticas puede contribuir a mejorar las condiciones para un ejercicio pleno de los derechos, en especial para aquellos que históricamente han ocupado posiciones de subordinación, como es el caso de las y los estudiantes.
A partir de estos hallazgos se reconocen los siguientes aspectos que se sugiere considerar para el replanteamiento de la convivencia escolar desde un enfoque colectivo:
Las creencias limitantes que la adultez posee sobre lo que niñas, niños y adolescentes son capaces de hacer cuando interactúan y participan en la vida escolar y social.
La confrontación axiológica que existe en la vida en diversidad y, por tanto, que los múltiples conflictos son inherentes a la convivencia.
El conocimiento de las emociones, gustos, preferencias de cada ser humano, para definir lo que conforma la dignidad propia y la de los demás.
Este trabajo ofrece un bosquejo que permite identificar algunas de las complejidades asociadas con la promoción de la convivencia escolar en el marco del Plan de estudio 2022. A partir de esto, se configura un campo de estudio para futuras investigaciones. Éste abordaría el desarrollo de la convivencia escolar y sus prácticas tal como han sido definidas en los programas sintéticos y en la nueva familia de libros de texto de la SEP, proveyendo así un enfoque más integral para abordar este importante tema en la Nueva Escuela Mexicana.










nova página do texto(beta)





