Servicios Personalizados
Revista
Articulo
Indicadores
-
Citado por SciELO -
Accesos
Links relacionados
-
Similares en
SciELO
Compartir
Revista mexicana de ciencias farmacéuticas
versión impresa ISSN 1870-0195
Rev. mex. cienc. farm vol.44 no.1 Ciudad de México ene./mar. 2013
Trabajo científico
Evaluación de un procedimiento para brindar seguimiento farmacoterapéutico a pacientes hospitalizados
Evaluation of a Standard Operating Procedure for providing Pharmacotherapy follow up to inpatients
Ivette Reyes H.,1 Yudenia Cruzata Q.,2 Martha Fiara Vidal B.,3 Isis Beatriz Bermúdez C.,4 Winnie Nambatya,5 Maria Victoria Perrand R.,6 Carlos Manuel Dutok S.7
1 Departamento de Farmacia, Universidad de Oriente.
2 Hospital General Docente "Octavio de la Concepción y la Pedraja.
3 Empresa Comercializadora de Medicamentos Santiago de Cuba.
4 Instituto de Farmacia y Alimentos. Universidad de la Habana.
5 Uganda Australia Christian Outreach. Busabala road nursing home. Kampala.
6 Hospital Oncológico de Santiago de Cuba. "Conrado Benítez".
7 Universidad de Oriente. Departamento de Farmacia.
Correspondencia:
Dra. C. Ivette Reyes Hernández
Ave. Victoriano Garzón, edificio 18 plantas No. 5, Piso 10,
apto. C. Santiago de Cuba. Cuba. CP: 90100.
Teléfono: 022- 657280
Fax: 022-641701
Email: ireyes@cnt.uo.edu.cu
Fecha de recepción: 19 de octubre de 2012.
Fecha de recepción de modificaciones: 23 de marzo de 2013.
Fecha de aceptación: 7 de abril de 2013.
Resumen
Evaluar un Procedimiento Normalizado de Trabajo para Seguimiento farmacoterapéutico a pacientes hospitalizados. Se diseñó el procedimiento teniendo en cuenta los criterios del Tercer Consenso de Granada relacionados al seguimiento farmacoterapéutico. La evaluación se realizó aplicando la metodología Delphi, además de la determinación de la eficacia en la práctica utilizando indicadores. El procedimiento incluyó: objeto, aplicación, departamentos involucrados, documentación de referencia, definiciones, desarrollo del proceso, registros, indicadores y anexos. Las observaciones emitidas por los expertos (con un coeficiente de concordancia de Kendall de 0,8) permitieron el perfeccionamiento del procedimiento. La aplicación en cinco instituciones hospitalarias, alcanzó un índice de eficacia de más de 80 puntos en todas las instituciones. El procedimiento puede ser usado como herramienta para brindar servicios de Seguimiento farmacoterapéutico a pacientes hospitalizados, ya que mostró adecuados índices de concordancia entre expertos y eficacia en la práctica diaria.
Palabras clave: Farmacia Hospitalaria, Farmacia Clínica, Atención Farmacéutica, Seguimiento farmacoterapéutico, Indicadores de calidad.
Abstract
To evaluate a Standard Operating Procedure for Inpatient Pharmacotherapy follow up. We performed the procedure given criteria the Third Granada Consensus related to pharmaceutical care. The evaluation was conducted through Delphi methodology and using indicators to determinate the efficacy of the procedure in the practice. The procedure included: object, application, departments, reference documentation, definitions, process development, registers, indicators and annexes. Experts suggestions (Kendall coefficient 0,8) were considered to improve the procedure. The application in five hospitals, reached a performance index of more than80 points, in all institutions. The procedure can be used as a tool to provide in inpatients a Pharmacotherapy follow up service, due to, the acceptable Kendall index value (expert's evaluation) and efficacy in the practice.
Key words: Hospital Pharmacy, Clinical Pharmacy, Pharmaceutical Care, Pharmacotherapy follow up, Quality indicators.
Introducción
La persistencia de la morbimortalidad relacionada con la farmacoterapia del paciente ingresado hace necesario identificar evidencia científica sobre la implantación y evaluación del seguimiento farmacoterapéutico (SFT) a nivel hospitalario. Los programas de SFT han tenido un gran auge y desarrollo en los últimos años en diferentes ámbitos asistenciales y en muchos países, sin embargo, se ha olvidado que este proceso asistencial enfocado en el paciente, demanda efectuarse a través de un método sistematizado, continuo y documentado.1,2
La Organización Mundial de la Salud (OMS), en su informe sobre el papel del farmacéutico en el sistema de atención de salud, insta durante la reunión de su Consejo, en 1993 en Tokio, a adoptar la guía internacional para la Buena Práctica de Farmacia (BPF), recomendando que se establezcan normas nacionales para: la promoción de salud, el suministro de medicamentos, los dispositivos médicos, el cuidado personal del paciente, y el mejoramiento de las prescripciones y la utilización de medicamentos dentro de las actividades farmacéuticas y a que se trabaje de común acuerdo en introducir normas adecuadas o, cuando las normas nacionales ya existan, entonces revisarlas, comparándolas con la guía establecida en el documento de BPF.3
En Cuba a pesar de existir un acercamiento a la concepción de estas funciones en el Manual de Procedimientos para Farmacias Hospitalarias vigente,4 la situación del ejercicio de las funciones clínicas y de la práctica de la Atención Farmacéutica (AF) en los Servicios Farmacéuticos Hospitalarios (SFH) continúan siendo limitadas5 pues los profesionales farmacéuticos realizan mayormente funciones administrativas y de dirección, además de las relacionadas al suministro de medicamentos, mientras que las funciones relacionadas a la AF son realizadas de forma espontánea y con un carácter de voluntariedad. Investigaciones realizadas muestran que no existen Procedimientos Normalizados de Trabajo (PNT), estructurados por criterios consensuados para la identificación, prevención y resolución de los Problemas Relacionados con los medicamentos (PRM) y los Resultados Negativos asociados a la Medicación (RNM), bajo un enfoque de calidad con indicadores que permitan medir continuamente la calidad del servicio que se presta.6
El presente trabajo tiene como objetivo evaluar un PNT diseñado para brindar SFT a pacientes hospitalizados, como herramienta que permita el desarrollo de estos servicios de forma sistematizada, continuada y normalizada en el hospital, sentando las bases para el desarrollo futuro de un sistema que gestione la calidad de las funciones clínicas realizadas por los farmacéuticos.
Material y método
Se realizó una investigación en Sistemas y servicios de Salud (ISSS), del tipo organización y sistemas de salud (nivel micro), con el propósito de llevar a cabo el diseño y la evaluación de un PNT para realizar SFT a pacientes hospitalizados, teniendo en cuenta los requisitos de las BPF establecidos por la Federación Internacional de Farmacéuticos (FTP), las Buenas Prácticas de Atención Farmacéutica (BPAF),7 así como el enfoque de proceso establecido en las normas ISO 9001:2008.8 El estudio se realizó en el período comprendido entre los meses de noviembre de 2008 a marzo de 2010.
Elaboración de la propuesta del PNT para realizar el SFT.
Se diseñó el PNT a partir de un análisis de diferentes métodos reportados para realizar SFT: Método estandarizado de la ASHP para AF,9 Pharmacotherapy workup,10 Método Dáder adaptado al ambiente hospitalario11 y el Método IASER,7 así como de un Procedimiento Operativo de Calidad (POC) para realizar seguimiento en Farmacias comunitarias.12 Los conceptos básicos se tomaron según los establecidos por el Tercer Consenso de Granada relacionados al SFT.13 El mismo se estructuró siguiendo la propuesta en la bibliografía consultada.14
Una vez diseñado se realizó una validación del contenido a través de un panel de expertos, siguiendo la metodología Delphi,15,16 así como la aplicación del mismo en un estudio piloto en cinco instituciones hospitalarias, para determinar su eficacia.
Selección del panel de expertos y evaluación de competencia.
Para constituir el panel de expertos se establecieron los siguientes criterios de inclusión:
1. Licenciados en Ciencias Farmacéuticas con título de Doctor o Máster con experiencia en la actividad de Farmacia Hospitalaria y Clínica.
2. Tener 10 años de experiencia o más en el sector de la salud o en el ejercicio de la docencia relacionada con las Ciencias Farmacéuticas.
3. Obtener un coeficiente de competencia entre 0.5 y 1(0.5<k<1).
Luego se estimó la población de especialistas que pudieran actuar como expertos (N) a partir de los profesionales del sector académico y de la práctica hospitalaria asistencial que cumplieran con los criterios 1 y 2 anteriormente expuestos; la población estimada fue de 11 especialistas. Para la determinación del número de expertos a constituir el panel, se fijó un nivel de precisión (i) de 0.05, una proporción de error (p) de 0.09 y una constante de nivel de confianza K de 6.656. Para el cálculo se empleó la siguiente ecuación matemática.17
n = (N (i2/k) + N (p-p2)) / N (i2/k) + p-p2
i- es el nivel de precisión. p- es la proporción de error.
k- es la constante de nivel de confianza.
Posteriormente se evaluó la competencia de los expertos siguiendo la metodología desarrollada por Hurtado S. y col.18 con base en el método Delphi.15, 16
Revisión de la propuesta de PNT por un panel de Expertos.
Para llevar a cabo la revisión, el PNT fue enviado vía electrónica o personal a los expertos seleccionados. La revisión se efectuó en dos rondas, aplicando la metodología Delphi.15,16
En cada ronda se envió a los expertos una nota explicándoles la finalidad del PNT, adjuntándoles los criterios e indicadores para la evaluación, además del procedimiento propuesto. Los criterios de evaluación establecidos fueron propuestos por los autores adaptados a los objetivos de la investigación, partiendo de los planteados por Moriyama19 y otros autores.17, 20
Criterios para la evaluación del PNT:
• Razonable y comprensible: se refiere a la comprensión de las diferentes partes que integran el PNT.
• Trazabilidad del proceso: que el PNT refleje la forma de registrar y documentar toda la actividad que se desarrolle.
• Idoneidad de los indicadores: se refiere a que los indicadores reflejen en realidad lo que se pretende medir. 20
• Estructura formal: que el PNT cumpla con la estructura establecida por la Organización Mundial de la Salud.14
• Sencillez del proceso: se refiere a la facilidad con que pueden realizarse cada una de las operaciones que incluye el proceso en cuestión.
Indicadores para la evaluación del PNT:
Muy adecuado..........................(MA): 5
Bastante adecuado....................(BA): 4
Adecuado..................................(A): 3
Poco adecuado......................... (PA): 2
Inadecuado................................ (I): 1
Recogida la información de la primera ronda, se procedió al análisis de los resultados teniendo en cuenta los resultados obtenidos del análisis estadístico. Todas las consideraciones sobre los criterios de los evaluadores fueron sometidas a debate entre los investigadores. Como resultado del debate quedó establecido el segundo PNT, el cual fue enviado a los expertos para ser reevaluados en la segunda ronda. Finalmente, luego de un segundo análisis quedó conformado el PNT final.
La información obtenida de la selección del panel de expertos y la evaluación de los PNT por los expertos, fue procesada a través del software "Método de Consulta a Expertos".18
Se aplicó la prueba no paramétrica para determinar el Coeficiente de Concordancia de Kendall (W), el mismo permitió comprobar el grado de coincidencia de las valoraciones realizadas por los expertos.18
Donde:
W=1 significó una concordancia total entre los expertos.
W=0 significó desacuerdo total.
0.5 < W < 1 significó un equilibrio de acuerdo entre los expertos.
Determinación de la eficacia del PNT
Se realizó un ensayo piloto en uno de los hospitales de la muestra, escogido de forma aleatoria del total de las instituciones que participaron en la investigación (Hospital Oncológico "Conrado Benítez"). El procedimiento se aplicó en un total de 13 pacientes durante un período de tres meses (diciembre-febrero de 2010). Para evaluar el tiempo promedio dedicado al SFT, el investigador encargado de realizar la actividad cronometró cada una de las etapas y en cada uno de los pacientes en los que aplicó el PNT, anotándose la hora de comienzo y finalización de la misma. Posteriormente se procedió a sumar los tiempos de cada etapa, para calcular el tiempo total a través de la siguiente fórmula.
Tt = Σ Te donde:
Tt = Tiempo total dedicado por el farmacéutico a un paciente durante el Servicio de SFT.
Te =Tiempo dedicado por el farmacéutico en cada una de las etapas que incluyen el Servicio de SFT.
Finalmente tomando como referencia el rango intercuartílico (parámetro estadístico) se estableció un rango de tiempo adecuado.21
Parámetro estadístico evaluado: rango intercuartílico (IQR).
IQR = (1.35 x DS) donde:
1.35: constante
DS: desviación estándar
IQR: rango intercuartílico
Se consideró rango adecuado: 2-IQR: de 93 - 365 min (1,5-6 horas).
Análisis de la eficacia
La eficacia del procedimiento se determinó atendiendo al grado en el que las acciones se ejecutaron de acuerdo a lo establecido en el PNT diseñado, a partir de los criterios establecidos por M. Climente y col.7 y ajustados a los objetivos de la investigación según criterio de autor. El experimento se realizó en un período de 6 meses.
Se escogieron por muestreo intencional 5 instituciones de la provincia Santiago de Cuba, sobre la base de criterios de validez, para garantizar la eficacia del mismo en diferentes ambientes y poblaciones.22 Los mismos fueron: (H1): Hospital Materno Sur "Mariana Grajales"; (H2): Hospital General Clínico-Quirúrgico" Juan Bruno Sayas"; (H3): Hospital Oncológico "Conrado Benítez"; (H4): Hospital Municipal General "Emilio Bárcenas"; (H5): Hospital Municipal Pediátrico "Juan B. Viña.
Selección de los expertos evaluadores
La selección se realizó a partir de la muestra de expertos que participó en la evaluación del contenido del PNT. Se escogieron un total de 3 evaluadores: 1 Académico, 1 Farmacéutico de Hospital y 1 Directivo del Departamento de Farmacia de la Dirección Provincial de Salud.
Un experto evaluó tres instituciones, el segundo evaluó dos y el evaluador principal evaluó todas las instituciones. La evaluación fue cruzada y a ciegas.
Indicadores establecidos para la evaluación
Los indicadores se establecieron teniendo en cuenta las etapas más importantes dentro del proceso de SFT, según criterio de los autores.
a) Fiabilidad del proceso de detección y clasificación del PRM: se evaluó la capacidad del procedimiento para guiar en la detección y clasificación de los PRM, a través de la detección y clasificación realizada por el farmacéutico.
Se establecieron los siguientes criterios de evaluación:
• Detección y clasificación del PRM adecuada (20 puntos): cuando existieron evidencias que indicaron la existencia de un PRM y fuera clasificado correctamente atendiendo a lo declarado en el PNT.
• Detección y clasificación del PRM inadecuada (0 puntos): cuando no existió evidencia que indicó la existencia de un PRM y fuera clasificado de forma incorrecta.
b) Fiabilidad del proceso de detección y clasificación del RNM: se evaluó la capacidad del procedimiento para guiar en la detección y clasificación de los RNM a través de la detección y clasificación realizada por el farmacéutico.
Se establecieron los siguientes criterios de evaluación:
• Detección y clasificación del RNM adecuada (20 puntos): cuando existieron evidencias que indicaron la existencia de un RNM y fuera clasificado correctamente atendiendo a lo declarado en el PNT.
• Detección y clasificación del RNM inadecuada (0 puntos): cuando no existió evidencia que indicó la existencia de un RNM y fuera clasificado de forma incorrecta.
c) Fiabilidad del proceso de Intervención farmacéutica: se evaluó la capacidad del procedimiento para guiar en la toma de decisiones para prevenir o resolver los PRM/RNM a través de la intervención realizada por el farmacéutico.
Se establecieron los siguientes criterios de evaluación:
• Intervención farmacéutica adecuada (20 puntos): Cuando la intervención realizada por el farmacéutico estuvo en correspondencia con el PRM y/o RNM detectado, según lo planteado en el PNT.
• Intervención farmacéutica inadecuada (0 puntos): Cuando la intervención realizada por el farmacéutico no estuvo en correspondencia con el PRM y/o RNM detectado, según lo planteado en el PNT.
d) Trazabilidad del proceso: Se evaluó en cada caso si existieron todos los datos necesarios para documentar y evaluar el proceso de detección y clasificación de los PRM y RNM, así como las intervenciones realizadas para la resolución y/o prevención de los mismos.
• Trazabilidad adecuada (20 puntos): Cuando se plasmaron en los registros y/o base de datos todas las evidencias que permitieron evaluar el proceso de detección y clasificación de los PRM, RNM y las intervenciones farmacéuticas.
• Trazabilidad inadecuada (0 puntos): Cuando no se plasmaron en los registros y/o base de datos todas las evidencias que permitieran evaluar el proceso de detección y clasificación de los PRM, RNM y las intervenciones farmacéuticas.
e) Tiempo dedicado a la actividad de SFT.
Basado en los resultados obtenidos se establecieron los siguientes criterios:
• Tiempo de SFT adecuado (20 puntos): Cuando el tiempo promedio de seguimiento estuvo en el rango de 93-365 min.
• Tiempo de SFT inadecuado (0 puntos): Cuando el tiempo promedio de seguimiento estuvo por debajo de 93 minutos o por encima de 365 minutos.
Para integrar el análisis de los indicadores se consideró un Índice de Eficacia del Procedimiento (IEP): este índice se calculó a través de la sumatoria de cada uno de los indicadores. A cada indicador se le estableció una escala de evaluación cuantitativa. Se ponderó el IEP obtenido por el evaluador principal y el obtenido por cada evaluador para obtener un IEP por hospital.
Se consideró: IEP adecuado: cuando se obtuvieron valores iguales o mayores de 80 puntos; IEP no adecuado: cuando se obtuvieron valores menores de 80 puntos.
Resultados
Diseño del PNT
El PNT diseñado consta de las siguientes partes: objeto, aplicación, departamentos involucrados, documentación de referencias, definiciones, desarrollo (proceso), registro, indicadores y anexos.
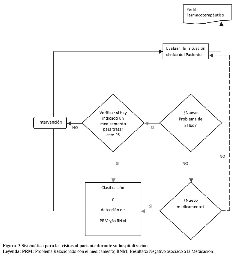
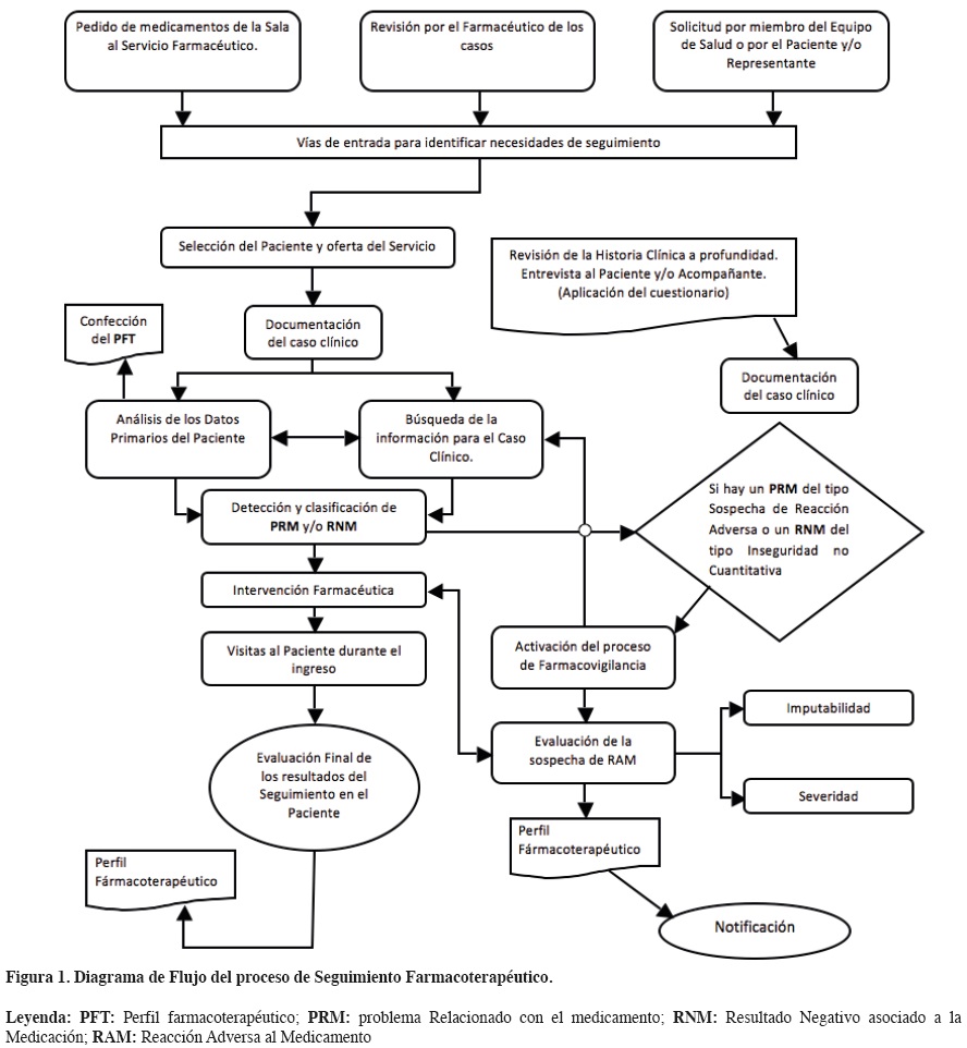
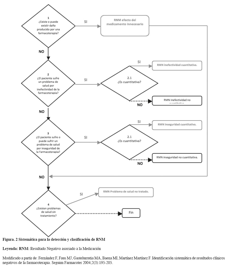
La figura 1, muestra el proceso general en forma de diagrama de flujo; la figura 2 muestra la dinámica para la clasificación de los RNM y la figura 3, la sistemática para las visitas sucesivas al paciente durante el ingreso.
Así mismo en la tabla 1, se resumen los indicadores propuestos para estructura, proceso y resultados.

Caracterización del grupo de expertos
Fueron seleccionados un total de 9 expertos, en la tabla 2 se muestra el comportamiento del coeficiente y el grado de competencia de los mismos. Como se puede observar, los valores del coeficiente de competencia oscilaron entre 0.75 y 1.0, predominando el grado de competencia alto.

Evaluación del PNT por expertos
Los resultados de la primera y segunda ronda de evaluación aparecen en la tabla 3. Se obtuvo un coeficiente de Kendall (W=0,6) en la primera ronda y de 0,8 en la segunda, ambos considerados adecuados. No obstante en la primera ronda se realizaron sugerencias relacionadas con el perfeccionamiento de los criterios, razonable y comprensible, trazabilidad del proceso, idoneidad de los indicadores y estructura formal.

Relacionado a la idoneidad de los indicadores, de un pull de 9 indicadores propuestos se recomendó incluir 5, se modificaron 2 y se retiraron 2, las sugerencias realizadas por los expertos se observan en las tablas 4 y 5.


Aplicación en la práctica: determinación de la eficacia
En la tabla 6 se observan los resultados de la eficacia del PNT en la práctica, como puede observarse en todos los hospitales se obtuvo un Índice de Eficacia del Procedimiento (IEP) de más de 80 puntos, lo que indica que se ejecutaron las acciones de acuerdo a lo establecido en el PNT diseñado. Los IEP más bajos fueron para los hospitales H1, H2 y H5 con 81,5; 83,89 y 91,3 puntos respectivamente.

Discusión
El procedimiento se concibió con elementos generales para ser aplicados en cualquier tipo de población, pero no excluye la posibilidad de que en cada tipo de población en la que se aplique, puedan establecerse parámetros de monitorización específicos e individualizados, sin embargo, siempre deberá hacerse la evaluación en función de las categorías e indicadores definidos en el PNT.
El PNT consta de diferentes partes: el objeto va orientado a definir el tipo de actividad al que se refiere. En él se manifiesta el enfoque de proceso que establece la norma cubana ISO-9001:2008,8 al establecer la secuencia de subprocesos y actividades requeridas dentro del servicio de SFT.
Estudios realizados en Cuba y en la provincia Santiago de Cuba, muestran que no se dispone del número ideal de farmacéuticos para el desarrollo de las funciones clínicas.23-25 Con base en estos resultados, la aplicación establece criterios generales, dejando a la organización (instituciones hospitalarias) la decisión de, a qué pacientes brindar el servicio ya que no es posible, ni siempre necesario incluirlos a todos.
Se define el papel de los departamentos involucrados, que se convierten en una forma de vida organizacional, permitiendo que cada persona involucrada desempeñe sus tareas completas y cabalmente, en el momento preciso y en el lugar que le corresponde.
Durante el desempeño de las funciones clínicas a través de la práctica de la AF, es indispensable la comunicación con cada uno de los departamentos involucrados en la vida del hospital, pues los PRM y RNM pueden aparecer en diferentes momentos, los cuales involucran la participación de los diferentes profesionales del equipo y por tanto de sus departamentos.
En el SFT la colaboración multidisciplinar y su integración en la sistemática de la asistencia sanitaria es indispensable para proporcionar una asistencia sanitaria global y completa, en la que se garantice la calidad de vida del paciente.26
La herramienta diseñada, establece que el sustento de cualquier decisión tomada durante el servicio brindado, debe de quedar avalada por la literatura científica. En el acápite de documentación de referencia se exponen las bibliografías más relevantes, para que el profesional ante cualquier problema que surja durante el proceso sepa qué consultar y las bases sobre las cuales fue elaborado el PNT.
Así mismo, ante cualquier duda en los términos de los procedimientos, se ha de acudir al acápite de definiciones, ya que en el mismo están descritas todas las definiciones, de forma clara, inequívoca y comprensible.
La forma de realizar el seguimiento (proceso), tiene sus bases en los métodos Dáder adaptado al ambiente hospitalario11 e IASER.7 Se siguieron además los criterios establecidos en el Tercer Consenso de Granada para definir el origen, tipificación y clasificación de los PRM y RNM.13 Parte además de considerar las características de los sistemas de distribución de medicamentos en los hospitales en Cuba, que en casi todos responden al sistema de distribución tradicional, ya que una de las formas de detectar a qué pacientes ofertar el servicio de SFT es, a partir del pedido de medicamentos de la sala al Servicio Farmacéutico.
Esta forma, no niega los reportes de la literatura que plantean la necesidad de los sistemas de distribución de medicamentos por dosis unitarias (SDMDU) como requisito para el desarrollo de servicios clínicos como es el seguimiento farmacoterapéutico, por el contrario, brinda una herramienta para poder detectar, prevenir y resolver los PRM y los RNM, aún en condiciones de mínimo desarrollo técnico, pues el establecimiento del SDMDU en todos los hospitales necesita de una infraestructura muy costosa, con la cual en estos momentos no se cuenta en Cuba.
La OMS en 1993, en su informe sobre el papel del farmacéutico en el sistema de atención de salud, plantea que "existen diferencias fundamentales en los sistemas de prestación de la atención sanitaria entre unos países y otros, sin embargo, se considera que el concepto de AF es aplicable en todos los países a pesar de las diferencias en la evolución de la situación socioeconómica", así mismo reconoce que "es necesario asegurar una utilización racional y económica de los medicamentos en todos los países, con independencia de su nivel de desarrollo.3
Así mismo, se incorporan las actividades de determinación de la imputabilidad y la severidad clínica de las RAM al SFT, teniendo en cuenta como premisa que para definir los PRM y RNM de seguridad hay que aplicar los métodos de FV para llegar a conclusiones objetivas y reconociendo que la intervención y el seguimiento (visitas sucesivas), son dos elementos claves del SFT que favorecen la efectividad de las acciones de farmacovigilancia.27
En las distintas actividades detalladas durante el SFT se refieren planillas de recogida de datos (registros) que permiten demostrar la trazabilidad del proceso, elemento de marcada importancia para demostrar el trabajo realizado.28 Uno de estos modelos, es el de reporte de la RAM, el cual permitirá la notificación de la sospecha de la reacción adversa a los organismos de salud, este paso es de vital importancia para las estadísticas a nivel macro,27 así también el perfil farmacoterapéutico que recoge toda la historia medicamentosa del paciente antes y durante el ingreso.
Diversos estudios29-32 han utilizado variedad de indicadores para medir la calidad de la atención farmacéutica. Sin embargo, la falta de estandarización de esta actividad farmacéutica y la baja calidad de los estudios dificultan la obtención de herramientas de medida validadas que sirvan como guía para monitorizar, evaluar o mejorar la calidad de la AF.33
Por lo anterior, en el procedimiento se establecen una serie de indicadores (ver tabla 1) con el objetivo de conocer qué se hace bien y dónde se falla (en cuyo caso habrá que implementar medidas correctivas). El análisis de los indicadores en AF es fundamental para identificar problemas farmacoterapéuticos y sus posibles causas, permite además proponer, implantar y reevaluar de forma periódica, estrategias de mejora de la calidad y la seguridad farmacoterapéutica en los pacientes atendidos y garantizar la mejora continua del servicio que se presta.
Los indicadores propuestos permiten también, evaluar resultados desde una perspectiva de calidad considerando la estructura, el proceso y los resultados, así mismo desde un enfoque clínico y farmacoterapéutico (en función de los resultados obtenidos en salud, la aceptación de las intervenciones realizadas por el farmacéutico, etc.) y humanístico (en función del grado de satisfacción de los pacientes y profesionales con el servicio recibido).Tabla 1.
Finalmente en los anexos aparecen una serie de planillas que permiten la documentación del proceso, entre ellas se encuentran: A1. Oferta de servicio; A2. Registro del servicio; A3. Entrevista inicial; A4. Cuestionario para medir nivel de conocimiento de la enfermedad y el tratamiento; A5. Perfil farmacoterapéutico; A6. Bibliografía recomendada para la búsqueda de la información; A7. Algoritmo de Karch y Lassagna; A8. Notificación de sospecha de reacción adversa; A9. Formas de intervención farmacéutica - codificador; A10. Intervención - codificador según PRM detectado; A11. Modelo de intervención farmacéutica; A12. Cuestionario de satisfacción de pacientes y/o familiares; A 13. Cuestionario de satisfacción de profesionales del equipo de salud.
Evaluación del contenido del PNT
En relación a la selección de los expertos es oportuno plantear que se incluyeron en el panel expertos con grado de competencia medio ya que como se plantea en la literatura, cuando el coeficiente de competencia promedio de todos los posibles expertos es alto se pueden escoger los expertos de grado de competencia medio.16
Para lograr una selección que respondiera a los intereses del trabajo fue necesario considerar la calificación técnica de los especialistas y los conocimientos específicos sobre el objeto en estudio, entre otros factores, es por eso que se fijó como nivel científico mínimo el grado de Máster y 10 años de experiencia en la actividad científica o docente relacionada con el tema.
Los resultados obtenidos muestran un elevado grado de experticia de los especialistas participantes en la evaluación del PNT, lo que influyó en la exactitud y fiabilidad de los criterios que ellos ofrecieron.
De los resultados de la evaluación de los expertos puede decirse que aunque en la primera ronda se obtuvo un coeficiente adecuado (W=0.6) los expertos emitieron consideraciones a tener en cuenta las cuales se detallan a continuación.
Una de las sugerencias realizadas estuvo relacionada con la entrevista inicial (anamnesis farmacológica), en relación a actualizar los medicamentos sobre los cuales se debe de orientar la entrevista, pues muchos de los citados ya no se encuentran en el mercado cubano; así mismo se propuso incluir en el modelo de perfil farmacoterapéutico aspectos relacionados con los alimentos más consumidos por los pacientes, como forma de facilitar la identificación de interacciones entre el medicamento y el alimento.
Se señaló que debían integrase al proceso de seguimiento las actividades de farmacovigilancia, ya que el mismo lleva implícito en su concepto la detección de reacciones adversas. La propuesta realizada se consideró válida pues durante el seguimiento se pueden generar nuevos problemas de salud que dan pie al uso de nuevos medicamentos y por tanto a la aparición de nuevas sospechas de RAM.
Por otra parte, esta forma de integrar las actividades de farmacovigilancia al seguimiento permite la interacción y el apoyo al Programa de Notificación Espontánea del Sistema Cubano de Farmacovigilancia.
Teniendo en cuenta todos estos elementos, se incluyó en la metódica de trabajo y como parte del proceso de detección de los PRM y RNM, la evaluación de la sospecha de la reacción adversa determinando su causalidad según algoritmo de Karch y Lasagna, así como su significación clínica, además de registrar los datos y notificar la reacción (Figura 1).
Se planteó también que la actividad de monitorización al paciente debe ser más detallada, proporcionando mayor cantidad de elementos a tener en cuenta a la hora de realizarla. Al respecto, se consideró que el procedimiento propuesto era de carácter general, es decir, se diseñó con la intención de que se aplique a cualquier tipo de población, lo que en cierta medida dificulta establecer criterios específicos de seguimiento para monitorizar al paciente, no obstante se perfeccionó la etapa proponiendo un diagrama de flujo que orientara los pasos generales a seguir durante esta fase (Figura 3).
Entre las principales observaciones realizadas por los expertos en la segunda ronda, se consideró que el PNT aportaba elementos importantes para la trazabilidad de la actividad de SFT en el hospital, así como una herramienta que permitiría homogenizar las formas de hacer dicha actividad, acorde al funcionamiento de las instituciones hospitalarias en la región, hasta el momento no desarrollada en el país.
Aplicación en la práctica: determinación de la eficacia
El procedimiento fue aplicado en un total de 159 pacientes en las cinco instituciones evaluadas. En los resultados alcanzados pudieron influir dos factores: 1) los relacionados con el PNT, 2) los relacionados con los profesionales.
Relacionado al PNT se detectaron problemas en las codificaciones de las intervenciones propuestas a realizar en dependencia del PRM detectado, específicamente para el PRM de tipo duplicidad de medicamentos, en el que se indica como intervención proveer información a los pacientes. En este caso debería ser además, proveer información a los profesionales (médicos, enfermeras, otros) ya que son los responsables de la prescripción y/o administración del medicamento, más si el paciente se encuentra hospitalizado.
En cuanto a los factores relacionados con los profesionales, el más común fue el error en la clasificación de los RNM, en los casos de inefectividad e inseguridad, al establecer el orden cuantitativo o no cuantitativo.
Para evitar errores de este tipo, se estableció en el procedimiento, pautas para orientar a los profesionales en este criterio. Se definió inefectividad cuantitativa cuando las dosis de medicamento ya sean prescritas o administradas, estuvieran por debajo de lo establecido para el paciente (subterapéuticas) o cuando existieran situaciones que conllevaran a movimientos de concentraciones del fármaco con tendencia a la disminución (Figura 2).
Así mismo, se definió inseguridad cuantitativa cuando las dosis de medicamentos ya sean prescritas o administradas, estuvieron por encima de lo establecido para el paciente (supra terapéuticas) o cuando existieran situaciones que conllevaran a movimientos de concentraciones del fármaco con tendencia al aumento (Figura 2).
Cabe mencionar que los hospitales donde se obtuvieron los mejores resultados (H3 y H4) los profesionales tenían un nivel de calificación más alto (máster en ambos casos) y en los hospitales donde se obtuvieron los resultados más bajos (H1, H2 y H5) los profesionales eran solo licenciados. Esto apunta a la necesidad de la capacitación para el desarrollo adecuado de esta actividad.
Al respecto, la literatura señala que se necesita de una educación especializada y/o adiestramiento estructurado para el desarrollo de este tipo de actividad.34, 35
Otro de los errores cometidos en menor medida, fueron la omisión de PRM y la falta de documentación de datos en los perfiles farmacoterapéuticos, relacionados con la trazabilidad del proceso. Esta problemática denota la falta de cultura en la profesión de la documentación de las actividades clínicas y la necesidad de controlar este proceso como forma de crear una cultura al respecto.
En este sentido C. Sedeño y colaboradores en el 2000, plantearon que la recolección e interpretación de datos, en este tipo de actividad debe ser juiciosa y que se hace necesario crear sistemas y herramientas informáticas para facilitar la documentación.35
En relación a los tiempos empleados en el seguimiento el H5 mostró las puntuaciones más bajas (15 puntos), en este caso la puntuación alcanzada fue por mostrar tiempos por debajo del rango establecido como adecuado. En este resultado pudo influir el tiempo dedicado por el farmacéutico a la actividad de seguimiento, por tener otras actividades que realizar en el servicio farmacéutico. En este caso en particular, la profesional además del SFT, realizaba actividades de farmacoepidemiología, dispensación y gerencia (como sustituta del jefe del servicio).
Al respecto la literatura reconoce que en los servicios farmacéuticos en Cuba existe una tendencia a priorizar la gestión administrativa, relegando la labor asistencial a un segundo plano, así como que existe falta de tiempo del profesional farmacéutico por la diversidad de tareas que realiza.24, 36
De forma general, se considera que el procedimiento cumple con la estructura establecida y presenta un proceso sencillo, resulta razonable y comprensible, los indicadores son idóneos para evaluar la actividad y permite la trazabilidad del proceso. El análisis de la eficacia permitió su perfeccionamiento, además de detectar las necesidades de entrenamiento, en el trabajo con el mismo, de los profesionales.
Conclusiones
El PNT diseñado puede ser usado como herramienta para brindar servicios de SFT a pacientes hospitalizados en las instituciones hospitalarias de la provincia Santiago de Cuba, ya que mostró adecuados índices de concordancia entre expertos y eficacia en la práctica diaria, no obstante, se recomienda aplicarlo en otras poblaciones de pacientes hospitalizados y además evaluar de manera sistemática los indicadores propuestos para su perfeccionamiento continuo.
A partir de estos resultados se establecieron los objetivos fundamentales a tratar en los talleres de formación realizados con los farmacéuticos de las instituciones donde se implementaría posteriormente el servicio de SFT.
Los resultados obtenidos invitan al diseño de futuros trabajos que permitan medir el impacto de la implantación del procedimiento, en la calidad de vida de los pacientes, así como, en la calidad de los servicios de salud brindados por los farmacéuticos hospitalarios.
Referencias
1. Silva-Castro M, Tuneui LV, Faus MJ. Revisión sistemática sobre la implantación y la evaluación del seguimiento farmacoterapéutico en pacientes hospitalizados. Farm Hosp. 2010;34(3):106-124. [ Links ]
2. Martí CG, Sanz MJ, Aznar JP. Impacto de las actuaciones farmacéuticas realizadas en un servicio de farmacia hospitalaria. Pharm Care Esp. 2011;13(2): 66-73. [ Links ]
3. Informe de la reunión de la OMS. El papel del farmacéutico en el Sistema de Atención de Salud. Tokio, Japón. 1993;11. [ Links ]
4. MINSAP. Manual de Normas y Procedimientos para Farmacia Hospitalaria. Tomo I. Ministerio de Salud Pública. Cuba. 2006. [ Links ]
5. Ramalho DO, Varela ND. La investigación cualitativa en Farmacia. Aplicación en la Atención Farmacéutica. Braz J Pharm Sci. 2008;44(4):763-772. [ Links ]
6. Reyes IH, Bermúdez IC. Contradicciones sociales expresadas en la práctica de la atención farmacéutica hospitalaria en Cuba. Rev Cub Farm. 2012;46(2): 213-223. http://scielo.sld.cu/scielo.php?script=sci_arttext&pid=S003475152012000200009&lng=es. Acceso 14 Mar 2013. [ Links ]
7. Climente M, Jiménez V. Manual para la Atención Farmacéutica. 3ra. ed. Valencia: AFAHPE, Hospital Universitario Dr Peset; 2005, p. 11-20; 48-58; 99-100. [ Links ]
8. Secretaría General ISO en Ginebra, editors. Normas ISO 9001-2008. Sistema de Gestión de la Calidad: Requisitos. 2008 http://www.congresoson.gob.mx/ISO/normas/ISO-9001-2000_Requisitos.pdf. Acceso 15 jul 2009. [ Links ]
9. American Society of Health-System Pharmacists. ASHP guidelines on a standardized method for pharmaceutical care. Am J Health-Syst Pharm. 1996; 53:1713-6. [ Links ]
10. Cipolle RJ, Strand LM, Morley PC. Pharmaceutical care practice: the clinicians guide. 1ra ed. McGraw Hill: New York; 2004. [ Links ]
11. Silva-Castro MM, Calleja MA, Machuca M, Faus MJ, Fernández F. Seguimiento farmacoterapéutico a pacientes hospitalizados: adaptación del Método Dáder. Seguim Farmacoter. 2003;1(2):73-81. [ Links ]
12. Gutiérrez L. Registro e Indicadores de calidad asistencial. Desarrollo del documento de consenso sobre Atención Farmacéutica. [tesis]. Facultad de Farmacia: Universidad de Granada; 2006. [ Links ]
13. Comité de Consenso. Tercer Consenso de Granada sobre Problemas Relacionados con los Medicamentos (PRM) y Resultados Negativos asociados a la Medicación (RNM). Ars Phar. 2007; 48(1):5-17. [ Links ]
14. World Health Organization (WHO), editors. Special Programme for Research and Training in Tropical Diseases (TDR) sponsored by UNICEF, UNDP [Internet]. World Bank and WHO. Handbook: Quality Practices in Basic Biomedical Research; 2010. http://www.who.int/tdr/en. Acceso 12 ago 2010. [ Links ]
15. Powell C. The Delphi technique: myths and realities. J Adv Nurs. 2003; 41(4): 376-382. [ Links ]
16. Landeta J. El Método Delphi: una técnica de previsión para la incertidumbre. 1era ed. Ariel: Barcelona; 1999. [ Links ]
17. Mateu LL, González HS, Sedeño CA. Diseño y validación de un cuestionario para la evaluación del estado de la superación del profesional en los servicios farmacéuticos de Cuba. Rev OFIL. 2008;18(1):21-26. [ Links ]
18. Hurtado S. Histodidáctica. Criterio de expertos. Su procesamiento a través del método Delphy. http://www.ub.es/histodidactica/Epistemolog%EDa/Delphy.htm. Acceso 24 ene 2007. [ Links ]
19. Moriyama I. Indicators of social change. Problems in the measurements of health status. New York: Russell Sage Foundation; 1968, p. 593. [ Links ]
20. Jiménez RE. Indicadores de calidad y eficiencia de los servicios hospitalarios. Una mirada actual. Rev Cub Salud Pub. 2004;30(1):17-36. [ Links ]
21. Freixa MB, Salagranca LC, Guardia JO, Ferrer RP, Turbany JO. Análisis Exploratorio de datos: nuevas técnicas estadísticas. 1era Ed. Promociones y Publicaciones Universitarias, S.A.: Barcelona; 1992. p. 36-38. [ Links ]
22. Mc Graw. Metodología de la investigación. 3 era Ed. Félix Varela: La Habana; 2007. [ Links ]
23. Cuba M, Pérez M, Sedeño C. Caracterización de los Servicios Farmacéuticos Hospitalarios cubanos. Rev Cub Farm. 2006; 40(3): 3-9. [ Links ]
24. Torres AD. Errores en la medicación: función del farmacéutico. Rev Cub Farm. 2005;39(2):1-1. http://scielo.sld.cu/scielo.php?script=sci_arttext&pid=S0034-75152005000200011&lng=es. Acceso 19 Mar 2013. [ Links ]
25. Reyes IH, Bermúdez IC, Castro LP, Brice MA, Marín JM. Caracterización de la práctica de la Atención Farmacéutica en instituciones hospitalarias de Santiago de Cuba. Rev Cub Farm. De próxima aparición 2012; 47(4). [ Links ]
26. Carvalho MR. La farmacia hospitalaria en Brasil: estrategias y desafíos. Farm Hosp. 2006;30(5):265-268. [ Links ]
27. Bermúdez IC, Reyes IH. Farmacovigilancia comunitaria: una propuesta para su implantación a partir de la experiencia cubana. En: Castro-Pastrana LI, Gómez-Oliván LM, editores. Farmacovigilancia en México: de la teoría a la práctica. Toluca, México: Universidad Autónoma del Estado de México; 2010, p. 239-260. [ Links ]
28. Zhu M, Guo DH, Liu GY, Pei F, Wang B, Wang DX, Wang WL, Huang CL. Exploration of clinical pharmacist management system and working model in China. Pharm World Sci. 2010;32:411-415. [ Links ]
29. Castillo IR, Martínez A, Martínez HH, Suárez ML, Requena TC. Atención Farmacéutica a pacientes ingresados desde la Unidad Clínica. Farm Hosp. 2000;24(1):27-31. [ Links ]
30. Cavero ER, Climente MM, Navarro MF, Jiménez VF. Evaluación de la calidad de dos modelos de atención farmacéutica en pacientes onco-hematológicos. Farm Hosp. 2007;31(1):231-7. [ Links ]
31. Gorgas MT, Odena EE, Pastor FS. Atención farmacéutica en los problemas relacionados con los medicamentos en enfermos hospitalizados. Farm Hosp. 2003; 27(5):280-9. [ Links ]
32. Arroyo CC, Aquerreta I, Ortega EA, Goñi ZO, Giráldez DJ. Impacto clínico y económico de la incorporación del farmacéutico residente en el equipo asistencial. Farm Hosp. 2006;30(2):84-90. [ Links ]
33. Gaspara M, Cajab IM, Romero L, Moreno AR, García-Vivó VT, Piquerf M. Establecimiento de un indicador de calidad de atención farmacéutica. Farm Hosp. 2009;33(6):296-304. [ Links ]
34. Bonal J. Management en farmacia hospitalaria. Madrid: Editorial Médica Internacional; 1993, p.4-5. [ Links ]
35. Sedeño CA, Arbezú MA, Fernández RA, Fernández SM. Actividad del farmacéutico hospitalario: su incidencia sobre el personal médico. Rev Cub Farm. 2000;34(1):19-24. [ Links ]
36. Dupotey NV, Quiala LB, Téllez TS, Lobaina Z, Sedeño CA. Rol del farmacéutico asistencial desde la perspectiva de los pacientes en Santiago de Cuba. Pharm Care Esp. 2011;13(4):181-190. [ Links ]













