INTRODUCCIÓN
Para entender mejor las relaciones que existen entre las fallas geológicas, el flujo de gas radón en el suelo y la ocurrencia de terremotos, se analizaron las mediciones de la concentración de gas radón (222Rn) registradas en 86 estaciones distribuidas en la ciudad de Morelia. La zona urbana de la ciudad de Morelia se enmarca en una región de gran peligro sísmico debido a la presencia de fallas potencialmente sísmicas. Este hecho permite tener las condiciones ideales del fracturamiento del suelo para explorar la relación entre las concentraciones de gas radón fluyendo hacia la atmósfera y el fallamiento activo.
Las investigaciones que relacionan las fallas geológicas con flujos de gases en el suelo, la ocurrencia de terremotos y sus predicciones se remontan al estudio del terremoto de Tashkent en Asia Central (Fursov et al., 1968), donde se reportó que el aire proveniente de pozos ubicados sobre fallas geológicas contenía 15 veces más mercurio que el aire alejado de las zonas de falla. En 1975, el Scripps Institute of Oceanography inició estudios para el monitoreo de gases (radón disuelto, helio, nitrógeno, metano) como posibles precursores de terremotos (Craig et al., 1975). Las variaciones más significativas identificadas fueron los incrementos en radón, helio, nitrógeno y metano en 1979, justo antes del terremoto de Big Bear en California con magnitud 4.8 (Craig et al., 1980). Además, Shapiro et al. (1982) reportaron la instalación de instrumentos de medición de dióxido de carbono en la estación de Lake Hughs, California, cerca de la falla de San Andrés, cuyos datos mostraron la presencia de anomalías correlacionadas con la producción de radón y el dióxido de carbono.
En relación con las investigaciones que se han hecho sobre fallas geológicas para su ubicación, actividad y monitoreo, utilizando solamente mediciones de gas 222Rn (Tabla 1), nos remontamos a King (1984) que reportó variaciones de emanaciones impulsivas de gas 222Rn en un segmento de deslizamiento lento de la falla de San Andrés entre San Benito y San Juan Bautista, en California, seguidas por deslizamientos lentos y sismos. Ioannides et al. (2003) midieron gas 222Rn en suelo en sitios de las fallas Almopia, Mygdonia y Manoliassa en Grecia, concluyendo que son fallas geológicas activas. Moussa y El Arabi (2003) realizaron un levantamiento de gas 222Rn en la carretera de Qena-Safaga en el Desierto Oriental de Egipto, en el cual encontraron anomalías de gas 222Rn relacionadas con alineamientos de fallas en las direcciones NW-SE y NE-SW. Lázaro-Mancilla et al. (2007) levantaron un perfil de concentración de gas 222Rn transversal a la falla Imperial en Mexicali, en la zona de ruptura del sismo de 1979, estudiada con paleosismología por Thomas (1995). Dicho perfil permitió asociar los valores máximos de radón con las trazas de la falla, las cuales aparecen en los resultados paleosismológicos y en la imagen de georadar levantada en ese sitio. Font et al. (2008) concluyeron que la falla Amer, localizada cerca de la región volcánica de La Garrotxa en España, está activa. Los valores que midieron de 222Rn fluctuaron entre 0.3 y 140 kBq/m3. Otro estudio sobre la emisión de radón en suelo y agua subterránea como precursor de sismos es el realizado por Singh et al. (2010). Las anomalías de gas 222Rn (0 a 20 kBq/m3) que observaron en el valle Chamba al noroeste de los Himalaya, India se correlacionaron con eventos sísmicos de magnitud entre 2.2 a 5.0. Estos autores concluyeron que es posible determinar la distancia epicentral, el tiempo precursor y la magnitud de un terremoto por ocurrir, a partir del área observada bajo el pico de la anomalía de 222Rn. Asumadu-Sakyi et al. (2011) realizaron un estudio en el National Radioactive Waste Management Centre (NRWMC) de la Ghana Atomic Energy Commission (GAEC) en Accra, Ghana, Africa, para localizar fallas geológicas usando un detector nuclear de estado sólido. Encontraron dos fallas, una en la zona de control y otra en el área de estudio, con valores de 222Rn que fluctuaron entre 6.4±0.4 y 27.5±0.8 kBq/m3 en el NRWMC y de 10.2±0.5 a 23±0.7 kBq/m3 en Dunkonah. Igualmente, Contreras-Corvera y Lázaro-Mancilla (2014) utilizaron mediciones de la concentración de gas radón en suelo para ubicar la traza de la falla Michoacán en la zona urbana de Mexicali inferida por Herrera (2005), la cual no es visible debido a la carpeta asfáltica en la ciudad y a la actividad de siembra en el valle de Mexicali. Por último, Lázaro-Mancilla et al. (2014) han comprobado la existencia de una falla en los terrenos del Instituto Tecnológico de Mexicali utilizando mediciones de concentración de gas radón en suelo, combinadas con perfiles de georadar, de sísmica de reflexión y tomografía eléctrica resistiva utilizando arreglo dipolo-dipolo. Aunado a lo anterior una investigación que relaciona las mediciones de gas radón con salud, es la de Ramírez-Guardiola (2014), quien elaboró un mapa de concentración de gas radón en suelo de la zona urbana de Mexicali y lo relacionó con datos de muertes por cáncer pulmonar en el periodo de 2003-2011, encontrando una correlación positiva.
Tabla 1 Investigaciones relativas a 222Rn, fallas geológicas y terremotos.
| Lugar | Investigación sobre: | Magnitud | Profundidad de muestreo (m) | Niveles de radón | Observaciones | Referencia |
|---|---|---|---|---|---|---|
| San Juan Bautista, California. EE.UU. | Variaciones impulsivas de gas radón en la falla de San Andrés. | Emanación de gas radón en suelo. | 0.70 m | 5.07 Bq/kg - 12.22 Bq/kg | Monitoreo de emanaciones de gas radón. | King (1984). |
| Thessaloniki y Ioannina, Grecia. | Fallas geológicas activas. | Concentración de gas radón en suelo. | 0.50 m | 0.7 kBq/m3 - 13 kBq/m3 | El gas radón sirve para explorar fallas geológicas. | Ioannides et al., (2003). |
| Ciudad de Quena, Egipto. | Fallas geológicas activas. | Concentración de radón en suelo. | 0.30 m | 20 Bq/m3 - 150 Bq/m3 | Anomalías de gas radón se relacionan con fallas. | Moussa y El Arabi (2003). |
| Colonia Castro, Mexicali, B.C., México. | Falla Imperial. | Concentración de radón en suelo. | 0.70 m | 0.60±1.20 pCi/L- 94.83±18.6 pCi/L | Perfil tranversal a la traza de la falla Imperial. | Lázaro-Mancilla et al., (2007). |
| Región volcánica de La Garrotxa en España. | Falla Amer. | Concentración de radón en suelo. | 1.00 m | 0.3 kBq/m3 - 140 kBq/m3 | Concluyeron que la Falla Amer está activa. | Font et al., (2008). |
| Valle Chamba al noroeste de los Himalaya, India. | Distancia epicentral, el tiempo precursor y la magnitud de un terremoto por ocurrir. | Concentración de radón en suelo. | 1.00 m | 0 - 20 kBq/m3 | Uso de la anomalía de gas radón para calcular la distancia epicentral, el tiempo precursor y la magnitud de un sismo. | Singh et al., (2010). |
| National Radioactive Waste Management Centre (NRWMC) en Accra,Ghana, África. | Búsqueda de fallas geológicas. | Concentración de radón en suelo. | 0.75 m | 6.4±0.4 kBq/m3 - 27.5±0.8 kBq/m3 en el NRWMC y 10.2±0.5kBq/m3 - 23±0.7kBq/m3 en Dunkonah. | Mediciones de radón son mejores que mediciones de uranio para localizar fallas. | Asumadu-Sakyi et al., (2011). |
| Zona urbana, Mexicali, B.C., México. | Búsqueda de la traza de la falla Michoacán. | Concentración de radón en suelo. | 1 m | 10.5 pCi/L - 735 pCi/L | Perfiles transversales a traza de falla Michoacán. | Contreras-Corvera y Lázaro-Mancilla (2014). |
| Instituto Tecnológico de Mexicali. B. C. México. | Búsqueda de la traza de falla geológica. | Concentración de radón en suelo. | 1 m | 17±6.14 pCi/L - 170±63.9 pCi/L | Perfiles de georadar y sísmica de reflexión. | Lázaro-Mancilla et al., (2014). |
| Morelia, Michoacán, México. | Fallas La Paloma, La Colina y Central Camionera. | Concentración de gas radón en suelo. | 1 m | 68.45 Bq/m3 - 20.17kBq/m3 | Anomalías en fallas La Paloma, La Colina y Central Camionera. | Este estudio. |
Pasemos ahora a revisar los estudios relacionados con las fallas geológicas que sirven de base para esta investigación. Garduño-Monroy et al. (2001) mencionan que en la ciudad de Morelia, existen dos tipos de zonas vulnerables: a) una zona donde existe una falla geológica sinsedimentaria anterior al establecimiento de la zona urbana, con o sin relieve morfológico pero que por sobreexplotación de las aguas subterráneas se ha reactivado con movimientos de fluencia o creep (falla La Colina) en las secuencias fluviolacustres, y con tasas de movimiento de 4 a 6 cm anuales; b) una zona en donde existe una falla que puede ser considerada como potencialmente sísmica por tener desplazamientos durante el Holoceno y que por sus características morfológicas está relacionada con inestabilidad de taludes (falla La Paloma) (Arreygue-Rocha et al., 2002).
Con base en lo anterior y tomando en cuenta que el subsuelo de la zona urbana de la Ciudad de Morelia está conformado en parte por ignimbrita (roca de naturaleza similar a la del granito que puede contener más de 3 ppm de 238U, Keller, 1996) en su estratigrafía. Es de esperarse la presencia de gas 222Rn, producto de la desintegración del 238U, en el suelo o rocas suprayacentes a la misma, el cual puede también fluir a la atmósfera si el suelo tiene grietas, fracturas y fallas. Lo anterior se ha comprobado parcialmente por el estudio intradomiciliario de medición de concentración de gas radón realizado en 250 viviendas de la ciudad de Morelia por Canoba et al. (2002), en el cual se obtuvo una media de concentración de gas 222Rn intradomiciliario de 45 Bq/m3, con un mínimo de 15 Bq/m3 y un máximo de 165 Bq/m3.
Por lo tanto, consideramos pertinente realizar esta investigación que tiene como finalidad dos objetivos: primero, conocer la distribución de concentración de gas radón en suelo en la zona urbana de Morelia y segundo, relacionar estas mediciones con los hundimientos y fallas reportados por Garduño-Monroy et al. (2001).
LOCALIZACIÓN Y MARCO GEOLÓGICO
El área de estudio está localizada en la zona urbana de la ciudad de Morelia, en el estado de Michoacán, México, en la zona irregular delimitada por el libramiento que circunda la ciudad (Figuras 1 y 2). La adquisición de datos se realizó en sitios urbanizados y pavimentados con estaciones espaciadas de manera irregular, pero en lo general siguiendo perfiles transversales a las fallas Central Camionera, La Colina y en otros sitios en donde afloran las fallas El Realito, Chapultepec y la Paloma (Figuras 2 y 3).

Figura 1 a) Localización del área de estudio dentro del Cinturón Volcánico Transmexicano. b) El recuadro incluye el sistema de fallas Morelia-Acambay y, dentro del polígono rojo, la localización de la ciudad de Morelia, que colinda al E con la Sierra de Mil Cumbres (SMC).

Figura 2 Plano de la ciudad de Morelia donde se muestran las fallas geológicas ligadas a fenómenos de fluencia: Central Camionera (CM), Chapultepec, Torremolino y las potencialmente sísmicas: La Paloma (LP) y La Colina (tomado de Ávila-Olivera, 2008).

Figura 3 Mapa geológico, fallas y columna estratigráfica de la ciudad de Morelia (modificado de Ávila-Olivera et al., 2010). Se muestra la localización y mecanismo focal de la secuencia de siete sismos de octubre de 2007.
Geología regional y local de la ciudad de Morelia
La ciudad de Morelia se ubica dentro del Cinturón Volcánico Transmexicano (CVTM) (Figura 1). La ciudad cubre parte de la Sierra de Mil Cumbres (SMC), conformada por una serie de rocas volcánicas similares en composición a las de la Sierra Madre Occidental (SMO), donde destacan estructuras caldéricas y mesas de ignimbritas. La diferencia entre SMO y la SMC es la edad y la composición litológica de las mesas de ignimbritas, en el primer caso se ubica en el límite Oligoceno-Mioceno temprano (21 Ma; Pasquaré et al., 1991) y en el segundo caso en el Mioceno (16.8 a 16.3 Ma; Ferrari et al., 1994; Gómez-Vasconcelos et al., 2015). Al SE de la ciudad de Morelia se puede reconocer una morfología típica de la SMO, con estructuras caldéricas (Atécuaro y La Escalera), y mesas de ignimbritas basculadas hacia el norte y hacia el sur.
Tres sistemas regionales de fallas afectan la parte central del CVTM (Figura 1b); el más antiguo, de dirección NW-SE a N-S; el segundo formado por fallas de dirección NE-SW y el tercero por fallas E-W del sistema de fallas Morelia-Acambay (SFMA) (Garduño-Monroy et al., 2009a). Estos tres sistemas están expuestos en las zonas cercanas a Morelia (Figura 1b). La SMC es un horst delimitado en rojo en la Figura 1 que separa hacia el norte las depresiones lacustres del CVTM, y hacia el sur la depresión de Tierra Caliente (Ávila-Olivera, 2008, Gómez-Vasconcelos et al., 2015). En ambos casos, la deformación que se observa es generada por las fallas lístricas con planos inclinados hacia el sur y hacia el norte. El basculamiento que se genera va de 20° a 30° en el límite sur del Lago de Cuitzeo, mientras que en el área de Morelia es entre 5° y 10° hacia el sur. Respecto al fracturamiento regional, se reconocen con claridad los fallamientos NE-SW y E-W, ambos conformando la morfología del valle de la ciudad de Morelia (Garduño-Monroy et al., 2009a).
La estratigrafía en la zona de la ciudad de Morelia (Figura 3) fue descrita por Garduño-Monroy et al. (2001) y por Ávila-Olivera (2008) y está constituida por las siguientes unidades que se describen de la base a la cima: (1) el complejo andesítico de Mil Cumbres del Mioceno (19.62 ± 0.27 Ma, 40Ar/39Ar en andesita, Macías et al., 2008), (2) secuencia de flujos piroclásticos del Mioceno (cantera de Morelia) de edad 17.70 ± 0.5 Ma (K-Ar, Pasquarè et al., 1991), (3) complejo volcánico del Punhuato (Mioceno), (4) secuencia fluviolacustre Cuitzeo-Morelia del Mioceno-Plioceno, (5) vulcanismo del Corredor Tarasco del Cuaternario, y (6) paleosuelos y tepetates.
Respecto a la geología estructural, Garduño-Monroy et al. (2001) estudiaron las fallas de Morelia realizando una división de las mismas en dos principales grupos: a) estructuras que son paralelas a los sistemas de fallas regionales NE-SW y se desplazan continuamente por creep o fluencia (Radbruch et al., 1966). Estos procesos de subsidencia sólo se presentan en los suelos y en las secuencias fluviolacustres del Mioceno-Pleistoceno que forman el relleno de la cuenca donde se asienta la ciudad. b) Fallas potencialmente sísmicas como aquéllas donde ha ocurrido acumulación de esfuerzos y desplazamientos súbitos durante los últimos 35000 años. En estas últimas se han encontrado evidencias morfológicas y estratigráficas de rupturas durante el Holoceno, y recientemente instrumentales como la relacionada con la crisis sísmica de 2007 (Singh et al., 2012). Estas fallas en algunos lugares, se encuentran ligadas a inestabilidad de taludes.
Paleosismicidad
Los estudios paleosísmicos realizados en las regiones de Pátzcuaro, Morelia y Cuitzeo (Garduño Monroy et al., 2009a), en el estado de Michoacán, así como en Acambay, Valle de Bravo y Pastores (Langridge et al., 2000, 2013; Ortuño et al., 2015) en el Estado de México, han ampliado nuestro conocimiento de la actividad prehistórica de importantes segmentos de fallas pertenecientes al SFMA (Figura 1). Dichos estudios paleosismológicos han permitido constatar una actividad recurrente en fallas cercanas o que cruzan zonas con alta densidad poblacional. De los tres sistemas regionales de fallas mencionados anteriormente que afectan la parte central del CVTM y que están expuestos en la zona Morelia, destacaremos dos segmentos del SFMA que tienen sismicidad potencial y que se describen a continuación.
Segmento Central Camionera de Morelia (CM)
De acuerdo con Garduño-Monroy et al. (2009a), el segmento CM está formado por dos subsegmentos de falla normal ENE-WSW, localizados dentro de la ciudad de Morelia (Figura 2), donde el bloque de techo cae hacia el norte conformando escarpes de 20 a 60 m. Uno de ellos está ubicado en la parte norte de la ciudad (los distritos de El Realito, Guadalupe y La Colina), y el otro se localiza en el área del centro de la ciudad, al lado de la vieja estación de autobuses. Suponiendo una ruptura total cosísmica de ambos subsegmentos, la longitud de la superficie de ruptura alcanza 5.5 km y el intervalo de la magnitud Mw varía entre 5.8 y 6.5. La tasa de deslizamiento de la falla es 0.12 mm/año y el periodo de recurrencia va de 4.5 a 8 ka (Tabla 2). La subsidencia de superficie ocurre a lo largo de esta falla a una tasa de 4 a 6 cm/año (Garduño-Monroy et al., 1998, 1999), dos órdenes de magnitud más rápido que la tasa de deslizamiento (ver también Suter et al., 2001, siendo la sobreexplotación del agua subterránea uno de los principales motivos de la subsidencia (Garduño-Monroy et al., 2009a).
Tabla 2 Magnitud esperada para segmentos del sistema de fallas Morelia-Acambay a partir de ecuaciones empíricas por Wells y Copersmith (1994) y Stirling et al., (2002). Extracto de Garduño-Monroy et al., (2009a).
| Nombre del segmento | Rumbo |
|
|
|
|
|
|
Tipo de registro |
|
|---|---|---|---|---|---|---|---|---|---|
| Central Morelia | ENE-WSW | 5.5 | 500 | 60 | 0.120 | 5.8 | 6.2 6.5 |
|
4.5-8 |
| La Paloma | E-W | 12 | 5300 | 300 | 0.057 | 6.3 | 6.5 |
|
10-20 |
| 1.6 | 0.8 | 0.500 | 6.7 | ** | 1.2-2.5 |
Claves: LSR=Longitud de la superficie de ruptura; V=desplazamiento vertical total; WC94=Wells y Coppersmith (1994); St02=Stirling et al. (2002); Instr.=base de datos instrumental; Preinstr.=base de datos preinstrumental; **=Valor a corto plazo; PR= Periodo de recurrencia para e intervalo de Magnitud Mw a esta tasa de deslizamiento (* Slemons, 1982).
Segmento La Paloma (LP)
El segmento LP, es el más sobresaliente de la ciudad, por su morfología y por los datos en estudios de paleosismología. Está orientado E-W y separa los valles de Guayangareo o depresión con sedimentación lacustre y la Mesa de La Loma de Santa María y la Sierra de Mil Cumbres (Garduño-Monroy et al., 2009a) (Figura 3). El segmento LP afecta a las ignimbritas del Mioceno, los sedimentos fluviolacustres del Plioceno-Pleistoceno y los suelos actuales. En la morfología de la Falla La Paloma la estructura tiene una geometría con un punto de pivote (tip point) hacia el oeste, donde el salto desaparece. Hacia el este la morfología de la falla se expresa con un escarpe de más de 200 m, que sumado al desplazamiento real de la cima de las ignimbritas encontradas en los pozos perforados en el bloque de techo, daría un salto acumulado de más de 300 m. La longitud de la ruptura es de 12 km, y de acuerdo con Garduño-Monroy et al. (2009a) la Mw esperada varía entre 6.3 y 6.7 (Tabla 2). Este segmento también presenta diferentes valores de tasa de deslizamiento de falla de acuerdo al periodo, 0.057 mm/año para largo plazo y 0.5 mm/año para corto plazo (Tabla 2). El valor de corto plazo es un orden mayor que el valor de largo plazo. Por lo tanto, el periodo de recurrencia para largo plazo (del Plioceno a la actualidad) varía entre 10 y 20 ka, mientras que para el corto plazo (Holoceno) este intervalo es 1.2 a 2.5 ka para el mismo tamaño de magnitud de sismo esperado (6.3< Mw <6.7) (Garduño-Monroy et al., 2009a).
Sismicidad regional y local
En el sistema de fallas Morelia-Acambay (SFMA) (Figura 4) (Suter et al., 1991, 1995, 2001; Garduño-Monroy et al., 2009b) ocurrió el sismo de Acambay el 19 Noviembre de 1912 con magnitud Ms = 6.7 (Suter et al., 1996) y es el único sismo registrado en el CVTM con una ruptura en superficie (Ortuño et al., 2015). Durante este sismo, al menos tres fallas mostraron ruptura en superficie (Urbina y Camacho, 1913), la falla de Acambay-Tixmadejé (con un desplazamiento máximo de 50 cm), la falla de Temascalcingo (con un desplazamiento máximo de 30 cm) y la falla Pastores entre 20 y 50 cm (Ortuño et al., 2015). Posteriormente, otro sismo en 1979 causó daños importantes en Maravatío; este sismo tuvo una profundidad de 8.2 km y una magnitud de 5.3 Mb (Astiz-Delgado, 1980).

Figura 4 SSismicidad reportada por el Servicio Sismológico Nacional en la zona del SFMA y mecanismos focales reportados por Astiz-Delgado (1980), Pacheco et al. (1999) y Singh et al. (2012).
En 2007, en la ciudad de Morelia, ocurrió una secuencia de siete sismos (2.5<Mw<3.0) con mecanismos focales correspondiente a un fallamiento normal con componentes lateral izquierda (Figura 3). Esta serie de temblores ocurrieron en un intervalo de 33 horas en el mes de octubre y fueron registrados por la estación local permanente de banda ancha MOIG del Servicio Sismológico Nacional que está ubicada en el Campus Morelia de la Universidad Nacional Autónoma de México. También, cuatro de los siete eventos fueron registrados por la estación acelerográfica STAM operada por la Universidad Michoacana de San Nicolás de Hidalgo (Singh et al., 2012). Los epicentros se localizaron cerca del punto de coordenadas (19.706°N, 101.163°W) que está en línea recta, a una distancia de 1.91 km de la intersección del Periférico Revolución y la traza de la falla Central Camionera (Singh et al., 2012). La profundidad de los eventos (11.4 km) parece indicar que no hay relación con el abatimiento del nivel freático del acuífero. La longitud de esta falla (8 km), sugiere que puede producir un sismo de magnitud >3 y aceleraciones de 1-2 gales. Esta actividad sísmica corrobora que los segmentos E-W del SFMA están sujetos a un campo de esfuezos extensional regional del CVTM, y que pueden ser reactivados en el futuro. Si el campo de esfuerzos regional activa un segmento mayor (e.g., falla La Paloma) puede ocurrir un sismo de magnitud de momento entre 6 ≤ Mw ≤ 7 (Suter, 2016), causando severos daños a la zona urbana de Morelia, como en el sismo de 1858 (Singh et al., 1996).
METODOLOGÍA
Mediciones de 222Rn
Las mediciones de concentración de gas radón se hicieron utilizando el detector electrónico RAD7 (Durridge Company, Inc.) que permite monitorear de forma continua las concentraciones en suelo, convirtiendo la radiación alfa en señal eléctrica. Para efectuar las mediciones de concentración del gas 222Rn en suelo, en un modelo de terreno obtenido de un modelo Lidar con resolución de 5 m, se elaboró un mapa de estructuras y de unidades geológicas. Las primeras fueron cartografiadas siguiendo los rompimientos de pendientes, que fueron modelados por el movimiento normal de las fallas sinsedimentarias, donde el bloque de techo al descender genera depresiones lacustres que en la cartografía ponen el contraste litológicos entre rocas competentes (ignimbritas o andesitas) con unidades terrígenas (suelos y lacustres). La cartografía de cada estructura fue hecha con base en su morfología y detallada a través de los daños que actualmente están ocasionando estas estructuras por la subsidencia. Para corroborar esta cartografía, se usó la información de la geología del subsuelo acompañada de un levantamiento gravimétrico detallado.
La adquisición de datos de gas radón, consistió en purgar el equipo al aire libre en la estación de medición, para limpiar la cámara donde ingresa el gas, de manera que el detector no mida el gas residual que se queda después de realizar una medición. Mientras se hace la purga, se hace un agujero hasta una profundidad de 1 m, posteriormente se conecta la sonda al instrumento sin introducirla en el agujero. Enseguida, se toma la medición de “background” (medición de fondo o al aire libre) de tres ciclos de cinco minutos cada uno, con la finalidad de medir la concentración de gas radón en el entorno ambiental. Finalmente, se introduce la sonda en el terreno para iniciar la toma de mediciones. El protocolo que se utilizó en el RAD7 para una medición en cada una de las estaciones consistió en tomar mediciones de 11 ciclos de cinco minutos cada uno, previa purga de 10 minutos del aparato antes de la toma de “background” y de las mediciones en suelo. Las unidades de medición fueron Bq/m3. Respecto a la temperatura se tuvo el cuidado de no superar los 35 °C para evitar la inestabilidad en la electrónica del RAD7, precaución importante para la buena operación del instrumento.
Analísis geostadístico de las concentraciones de gas radón
Con el objetivo de conocer la variabilidad espacial, la anisotropía y las zonas de influencia de las concentraciones de gas radón, se sujetaron a un análisis geoestadístico que consistió en dos etapas: (1) análisis exploratorio de los datos, basado en las técnicas estadísticas convencionales que permiten describir la muestra bajo estudio, y (2) análisis estructural o variográfico, que es el proceso de estimación y modelación de la función matemática que representa adecuadamente los valores estimados del variograma. Los variogramas nos permiten determinar y visualizar el rango y fuerza de la dependencia espacial de la variable bajo estudio (Journel y Huijbregts, 1978). Matemáticamente, el variograma (γ) representa la semivarianza de los datos como una función de la distancia h que separa un par de datos:
donde N(h) son los pares de puntos separados por el vector h y Z(x i ) representa a las concentraciones de gas radón definidas en un punto en el espacio x i . Los elementos de un variograma (Figura 5) son: “Sill” o meseta (S), que es la semivarianza máxima y representa la variabilidad en ausencia de dependencia espacial; "Range" o rango (R), representa la zona de influencia de un dato, es decir hasta dicha distancia los puntos están relacionados espacialmente; y el “Nugget” o efecto pepita (Co), que es igual a la semivarianza cuando la distancia tiende a cero, puede representar errores de medición, ruido o variabilidad espacial menor que el intervalo de muestreo.

Figura 5 Elementos de un variograma. La meseta (S) es la semivarianza máxima y representa la variabilidad en ausencia de dependencia espacial. El rango (R) representa la zona de influencia de una variable; es decir, hasta esa distancia los puntos están relacionados espacialmente. El efecto pepita (C0), que es la semivarianza cuando la distancia tiende a cero, puede representar errores de medición, ruido o variabilidad espacial menores que el intervalo de muestreo.
Un variograma es anisotrópico cuando exhibe un comportamiento que varía con la dirección. En la práctica, los variogramas se estudian en diferentes direcciones para determinar la presencia o ausencia de anisotropía. Existen diferentes tipos de anisotropías identificadas en geoestadística. Primero, la anisotropía geométrica se produce cuando el rango es el mismo, pero no la meseta, para diferentes direcciones. En presencia de anisotropía geométrica, la gráfica de los rangos direccionales, en dos dimensiones, forma una elipse, donde los ejes mayor y menor de la elipse corresponden a los rangos mayor y menor de los variogramas direccionales. Segundo, la anisotropía zonal existe cuando la meseta del variograma cambia con la dirección, pero no el rango. Por último, la anisotropía híbrida, cuando ambas anisotropías geométrica y zonal están presentes (Figura 6; Armstrong, 1998).

Figura 6 Ejemplo teórico de anisotropía híbrida. a) Suponiendo que en la dirección θ 1 =35°, el modelo matemático (línea punteada azul) que mejor ajusta al variograma es una función exponencial con rango R 2 y meseta S 1 , y en la dirección θ 2 =125°, el modelo ajustado (línea continua azul) al variograma tiene rango R 1 y meseta S 2 . Como R 2 > R 1 (anisotropía geométrica) y S 2 > S 1 (anisotropía zonal), los variogramas de este ejemplo presentan una anisotropía híbrida. b) Gráfica de la anisotropía geométrica, donde los ejes mayor y menor de la elipse corresponden a los rangos mayor (R 2 ) y menor (R 1 ) de los variogramas direccionales del gráfico a). El rango mayor (R 2 ) de este ejemplo teórico, se corresponde con la dirección de máxima anisotropía (θ 1 =35°).
Tomando en cuenta lo anterior, el procedimiento a seguir fue: (1) El análisis exploratorio de los datos, consistente en la descripción de los histogramas, los diagramas de caja o “boxplot” y las gráficas cuantil-cuantil o “Q-Q plots”. (2) Construcción del mapa variograma para probar la existencia de anisotropía y de los variogramas direccionales experimentales para poder encontrar la dirección de anisotropía principal. (3) El modelado del variograma en las direcciones de máxima y mínima continuidad. El proceso de modelado de un variograma se logra al encontrar la función matemática y los parámetros del variograma (rango, meseta y efecto pepita) que mejor ajustan al variograma experimental. Todos los resultados presentados se han realizado en los entornos de trabajo estadísticos de acceso libre R (R Development Core Team, 2012) y SGeMS (Remy, 2004). Finalmente, (4) el cálculo del umbral línea base - anomalía en el “Q-Q plot” mediante el método de García-Cabrejo y Moreno-Sánchez (2006). Este método se basa en la identificación visual de quiebres o cambios de pendiente en las gráficas cuantil-cuantil. Los cambios de pendiente representan un valor umbral que indica los valores anómalos que no se ajustan a la distribución global; es decir, se alejan de la línea base. La línea base se define como el promedio de la variable analizada.
Mapa de gas radón
Se utilizó la técnica de interpolación de vecino natural para visualizar las zonas de mayor concentración de gas radón. El algoritmo utilizado por la herramienta de interpolación de vecino natural halla el subconjunto de muestras de entrada más cercano a un punto de consulta y aplica ponderaciones sobre éstas basándose en áreas proporcionales para interpolar un valor (Sibson, 1981). Sus propiedades básicas son que es local, utiliza sólo un subconjunto de muestras que circundan a un punto de consulta y asegura que las alturas interpoladas estarán dentro del rango de las muestras utilizadas.
Perfiles de gas radón
Con los datos de 222Rn se trazaron perfiles de concentración caracterizados por la posición de estaciones a lo largo de líneas donde la geología del subsuelo es conocida con la finalidad de ver la asociación con las rocas, fallas, grietas o fracturas.
Concentración de gas radón en estaciones de subsidencia
En el caso de las variaciones de concentración de gas radón en estaciones donde ha ocurrido subsidencia (Hernández-Madrigal et al., 2011), las mediciones en cada una de ellas se tomaron en dos fechas diferentes, la primera antes del inicio del periodo de lluvias temporales en la ciudad de Morelia y la segunda después del inicio de este periodo.
RESULTADOS
Resultados del análisis geoestadístico
En la Tabla 3 se pueden observar los valores de las concentraciones de gas radón obtenidos durante la toma de datos en la zona urbana de la ciudad de Morelia, Michoacán, durante el periodo comprendido entre el 14 de octubre de 2016 al 20 de junio de 2017. Los valores promedio obtenidos de la concentración de gas radón en 86 estaciones distribuidas de manera irregular en la zona urbana de la ciudad de Morelia, varían entre 68.45 y 20017 Bq/m3, con una media de 4028.56 Bq/m3, como puede verse en el firmagrama obtenido (Figura 7).
Tabla 3 Concentraciones de gas 222Rn en la zona urbana de la ciudad de Morelia, Michoacán, México. Los encabezados son: el número de la estación, las lecturas medias, máximas (Máx), mínimas (Min) y la desviación estándar (D.S.) de 222Rn en Bq/m3, además de las coordenadas UTM, la altitud en metros, el lugar y la fecha. VMHM: Sitios de máxima subsidencia reportados por Hernández-Madrigal et al. (2011).
| Estación |
|
|
|
|
Coord. X UTM | Coord. Y UTM |
|
Lugar | Fecha |
|---|---|---|---|---|---|---|---|---|---|
| 1 | 865.8 | 1124.8 | 551.3 | 197.95 | 269864 | 2176654 | 2013 | Kondemba 89 | 14-oct-16 |
| 2 | 4366 | 5735 | 688.2 | 1409.7 | 270641 | 2177172 | 2039 | Cemigeo | 17-oct-16 |
| 3 | 7141 | 8806 | 1180.3 | 1838.9 | 269309 | 2180399 | 1900 | Oxxo Héroes de Nocupétaro | 18-oct-16 |
| 4 | 9879 | 11877 | 2893.4 | 2138.6 | 269224 | 2180719 | 1894 | Vivienda N. Héroes de Nocupétaro | 18-oct-16 |
| 5 | 4662 | 5809 | 817.7 | 1191.4 | 269455 | 2180115 | 1911 | Av. Madero cerca Cuautla | 18-oct-16 |
| 6 | 3996 | 5217 | 1013.8 | 965.7 | 269925 | 2177612 | 1958 | Escaleras arriba cenadores | 19-oct-16 |
| 7 | 2342.1 | 3015.5 | 421.8 | 603.1 | 269940 | 2177662 | 1947 | Escaleras en medio cenadores | 19-oct-16 |
| 8 | 4773 | 5735 | 902.8 | 1158.1 | 269969.37 | 2177726.71 | 1932 | Cenadores | 21-oct-16 |
| 9 | 166.13 | 273.06 | 34.04 | 81.4 | 269357.63 | 2179181 | 1899 | Falla Cuautla. Línea N-S Geología del Subsuelo | 26-oct-16 |
| 10 | 473.6 | 751.1 | 273.06 | 147.26 | 272568 | 2178913 | 1916 | Falla Chapultepec. Línea NW-SE Geología del Subsuelo | 29-nov-16 |
| 11 | 68.45 | 477.3 | 1.7 | 130.24 | 272441.65 | 2178904.86 | 1916 | Falla Chapultepec | 29-nov-16 |
| 12 | 6586 | 7955 | 1439.3 | 1594.7 | 272530.41 | 2178594.64 | 1914 | Parque Lineal Av. García de León y Batallón Matamoros | 30-nov-16 |
| 13 | 7511 | 9028 | 1354.2 | 1905.5 | 272432.47 | 2178154.66 | 1915 | Solidaridad y Ceballos | 01-dic-16 |
| 14 | 3942.72 | 4958 | 825.1 | 826.58 | 272547 | 2179381 | 1925 | Oxxo Acueducto | 01-dic-16 |
| 15 | 984.2 | 1587.3 | 204.98 | 296.37 | 265235.05 | 2178915.51 | 1893 | Chevrolet La Colina | 17-dic-16 |
| 16 | 662.3 | 1098.9 | 307.47 | 182.41 | 265232.91 | 2178892.7 | 1893 | Chevrolet La Colina (Falla). | 18-dic-16 |
| 17 | 6771 | 7992 | 1424.5 | 1750.1 | 268815.82 | 2178405.26 | 1909 | UMSNH Prado | 19-dic-16 |
| 18 | 836.2 | 1128.5 | 543.9 | 147.63 | 271895.77 | 2181830.37 | 1896 | Vía tren choque | 26-dic-16 |
| 19 | 2349.5 | 4662 | 1572.5 | 862.1 | 273150.99 | 2180341.84 | 1933 | Jardín Niños Curtidores Teremendo | 27-dic-16 |
| 20 | 4181 | 4995 | 821.4 | 1206.2 | 274425.06 | 2179474.59 | 1972 | Paseo de la Republica (Home Depot) | 27-dic-16 |
| 21 | 601.25 | 784.4 | 410.7 | 385.54 | 275626.62 | 2178722.12 | 2006 | Camellón frente Fraccionamiento | 28-dic-16 |
| 22 | 3130.2 | 3922 | 1058.2 | 758.5 | 274367.83 | 2177947.96 | 1934 | Secundaria Ocolusen | 29-dic-16 |
| 23 | 5809 | 6993 | 1372.7 | 1557.7 | 272348 | 2180600 | 1938 | Nuevo León 415 | 29-dic-16 |
| 24 | 278.24 | 444 | 135.79 | 87.32 | 269211 | 2183589 | 1900 | Miguel Arriaga y Manuel Romero (Torreón Nuevo) | 30-dic-16 |
| 25 | 1350.5 | 2027.6 | 407 | 462.5 | 269803.04 | 2183035.81 | 1892 | Real de Plata y Real de Monte (Torreón Nuevo) | 30-dic-16 |
| 26 | 3278.2 | 4070 | 821.4 | 913.9 | 270248.65 | 2182660.13 | 1897 | Falla La Soledad. Línea NW-SE Geología del Subsuelo | 03-ene-17 |
| 27 | 2131.2 | 2749.1 | 666 | 606.8 | 267763.2 | 2180447.83 | 1906 | Glorieta Av. Pedregal | 03-ene-17 |
| 28 | 4181 | 5513 | 699.3 | 1343.1 | 266482.16 | 2180689.32 | 1911 | Calle 12 y Cerritos | 04-ene-17 |
| 29 | 2467.9 | 3174.6 | 629 | 762.2 | 266666.9 | 2179918.48 | 1908 | Ley de Empleados Fed. y Ley Comisión Balsas | 04-ene-17 |
| 30 | 1124.8 | 1986.9 | 34.41 | 647.5 | 266668 | 2179693 | 1903 | Adolfo Ruiz y Ley Turismo | 04-ene-17 |
| 31 | 4440 | 5661 | 1483.7 | 1098.9 | 267060.23 | 2177632.73 | 1893 | Insurgentes Oaxaqueños | 05-ene-17 |
| 32 | 6438 | 8769 | 1017.5 | 2046.1 | 266736.61 | 2178846.01 | 1893 | Vía del Tren Siervo de la Nación | 05-ene-17 |
| 33 | 4366 | 5476 | 662.3 | 1461.5 | 267609 | 2175938 | 1918 | San José del Cerrito | 05-ene-17 |
| 34 | 5698 | 7215 | 1069.3 | 1783.4 | 269786 | 2177829 | 1913 | Aguilita (Camelinas) | 28-ene-17 |
| 35 | 2401.3 | 3226.4 | 510.6 | 788.1 | 269799.41 | 2180579.48 | 1897 | Central Camionera vieja. INEGI | 01-feb-17 |
| 36 | 9694 | 12247 | 1861.1 | 2819.4 | 268968 | 2177632 | 1910 | Valle Quieto Rincón Quieto | 01-feb-17 |
| 37 | 1758.98 | 2305.1 | 345.21 | 577.94 | 272416.77 | 2177498.52 | 1931 | Marita e Ignacio Chávez | 02-feb-17 |
| 38 | 1110 | 1613.2 | 34.78 | 469.9 | 272056.09 | 2176656.26 | 2075 | Capulín y José Ma. Morelos Altozano | 02-feb-17 |
| 39 | 954.6 | 1180.3 | 799.2 | 130.61 | 266395.35 | 2179692.91 | 1897 | Estación 6. Línea W-S | 21-feb-17 |
| 40 | 10064 | 12247 | 2012.8 | 2911.9 | 265811.45 | 2179174.77 | 1890 | UNLA | 21-feb-17 |
| 41 | 2335.07 | 2930.4 | 758.5 | 648.98 | 265589 | 2178731 | 1890 | Manantiales. Punto 30 hundimiento Garita en Construcción | 22-feb-17 |
| 42 | 843.6 | 1258 | 312.28 | 290.82 | 265438.71 | 2179037.94 | 1896 | Manantiales de Quinceo y Sinduro | 22-feb-17 |
| 43 | 1350.5 | 1875.9 | 136.53 | 488.4 | 273957 | 2177649 | 1931 | Falla La Paloma. Línea NW-SE Geología del Subsuelo | 15-mar-17 |
| 44 | 4366 | 13061 | 34.41 | 5180 | 268809 | 2177579 | 1912 | Fraccionamiento Fresnos | 15-mar-17 |
| 45 | 20017 | 24420 | 4292 | 6216 | 272844 | 2177592 | 1907 | Secretaría del Medio Ambiente | 20-mar-17 |
| 46 | 13653 | 16317 | 4181 | 3677.8 | 268213 | 2177516 | 1905 | Escarpe Falla Paloma atrás Office Depot de La Huerta | 22-mar-17 |
| 47 | 1387.5 | 1838.9 | 447.7 | 418.1 | 264477 | 2180193 | 1947 | Pozo 23 de Marzo | 28-mar-17 |
| 48 | 995.3 | 1450.4 | 273.06 | 355.2 | 264024 | 2180409 | 1965 | Estación 94. Línea W-S Geología del Subsuelo | 28-mar-17 |
| 49 | 2245.9 | 3640.8 | 444 | 1110 | 268922.92 | 2176661.46 | 1954 | Fuentes Morelia | 28-mar-17 |
| 50 | 1209.9 | 1554 | 418.1 | 395.9 | 268872.9 | 2178330.27 | 1906 | CU. Línea N-S/Línea W-S Geología del Subsuelo | 29-mar-17 |
| 51 | 9657 | 11914 | 1483.7 | 3174.6 | 269639.72 | 2180764.55 | 1895 | CFE Industrial. Punto 39 de VMHM | 26-abr-17 |
| 52 | 9176 | 11618 | 2334.7 | 2689.9 | 266731.36 | 2180434 | 1911 | La Corona. Punto 33 de VMHM | 04-may-17 |
| 53 | 5624 | 7400 | 1339.4 | 1750.1 | 269208.91 | 2180520.23 | 1897 | Glorieta Michoacán | 04-may-17 |
| 54 | 17242 | 20165 | 2930.4 | 5365 | 265474.34 | 2179326.41 | 1899 | Obras Publicas. Punto 31 VMHM | 05-may-17 |
| 55 | 3263.4 | 4588 | 1228.4 | 899.1 | 267650.47 | 2180815.13 | 1905 | Mercado Pedregal. Punto 26 VMHM | 05-may-17 |
| 56 | 3148.7 | 4070 | 1073 | 1394.9 | 269567.16 | 2183709.91 | 1891 | Super 10 Carne Mart Punto 36 VMHM | 18-may-17 |
| 57 | 6179 | 7992 | 2257 | 2664 | 268781.96 | 2183848.52 | 1895 | Estación 102. Línea NW-SE Geología del Subsuelo. Punto 37 VMHM | 18-may-17 |
| 58 | 3651.9 | 5402 | 1036 | 1942.5 | 271215.24 | 2177691.75 | 1920 | Ventura Puente y Camelinas | 24-may-17 |
| 59 | 1417.1 | 1909.2 | 239.02 | 503.2 | 271453.13 | 2178401.49 | 1913 | Ventura Puente y Solidaridad Mc. Donalds. | 24-may-17 |
| 60 | 1994.3 | 2841.6 | 621.6 | 1994.3 | 271490.28 | 2178732.27 | 1912 | Ventura Puente y García de León | 24-may-17 |
| 61 | 3626 | 4921 | 862.1 | 1883.3 | 271251.46 | 2179431.76 | 1918 | Estación Base Oro Verde | 24-may-17 |
| 62 | 2834.2 | 3570.5 | 1587.3 | 895.4 | 271344.28 | 2179923.18 | 1919 | Estación SN2. Línea NW-SE Geología del Subsuelo | 24-may-17 |
| 63 | 5550 | 7918 | 1535.5 | 2926.7 | 269838.2 | 2178028.55 | 1912 | Puerta Zoológico Juárez | 30-may-17 |
| 64 | 5143 | 7511 | 1572.5 | 2497.5 | 269878.1 | 2178789.32 | 1906 | Fin Zoológico | 30-may-17 |
| 65 | 2845.3 | 3996 | 943.5 | 1413.4 | 269907.06 | 2179381.16 | 1904 | Plaza Carrillo | 30-may-17 |
| 66 | 12543 | 16539 | 5217 | 5180 | 270020 | 2180043 | 1924 | Catedral | 30-may-17 |
| 67 | 3037.7 | 4662 | 617.9 | 1713.1 | 268237 | 2181247 | 1890 | Estación 23. Línea N-S Geología del Subsuelo | 17-jun-17 |
| 68 | 7955 | 12765 | 1887 | 4551 | 267792 | 2185455 | 1956 | Estación 93. Línea N-S Geología del Subsuelo | 17-jun-17 |
| 69 | 1572.5 | 2689.9 | 363.71 | 954.6 | 268847 | 2183489 | 1903 | Falla Realito. Línea N-S Geología del Subsuelo | 18-jun-17 |
| 70 | 2874.9 | 5180 | 303.03 | 2116.4 | 268903 | 2183268 | 1910 | Solidaridad. Línea N-S Geología del Subsuelo | 18-jun-17 |
| 71 | 158.73 | 227.18 | 90.28 | 59.2 | 268477 | 2180728 | 1894 | Falla La Colina. Línea N-S Geología del Subsuelo | 18-jun-17 |
| 72 | 2904.5 | 4292 | 588.3 | 1624.3 | 269013.06 | 2179564.67 | 1898 | Estación 60. Línea N-S Geología del Subsuelo | 18-jun-17 |
| 73 | 147.26 | 315.98 | 45.14 | 129.87 | 268892.85 | 2177989.63 | 1903 | Estación 38. Línea N-S Geología del Subsuelo | 18-jun-17 |
| 74 | 1483.7 | 2652.9 | 135.42 | 1061.9 | 268811.84 | 2176241.2 | 1938 | Estación 58. N-S Geología del Subsuelo | 18-jun-17 |
| 75 | 2715.8 | 4736 | 506.9 | 1805.6 | 265100 | 2180277 | 1931 | Estación SN. Línea W-S Geología del Subsuelo | 19-jun-17 |
| 76 | 1450.4 | 1935.1 | 503.2 | 651.2 | 266490 | 2179427 | 1898 | Estación OKEN. Línea W-S Geología del Subsuelo | 19-jun-17 |
| 77 | 2449.4 | 3552 | 499.5 | 1413.4 | 267335 | 2178612 | 1907 | Falla Central Camionera. Línea W-S Geología del Subsuelo | 19-jun-17 |
| 78 | 11211 | 16613 | 1542.9 | 7141 | 269540 | 2177706 | 1923 | Falla La Paloma. Línea W-S Geología del Subsuelo | 19-jun-17 |
| 79 | 4773 | 8362 | 728.9 | 3304.1 | 269693 | 2176400 | 1969 | Estación 22. Línea W-S Geología del Subsuelo | 19-jun-17 |
| 80 | 2397.6 | 3526.1 | 410.7 | 1409.7 | 270633 | 2174901 | 2057 | Estación 99. Línea W-S Geología del Subsuelo | 19-jun-17 |
| 81 | 8029 | 11544 | 2819.4 | 3922 | 269389 | 2183257 | 1893 | Estación 108. Línea NW-SE Geología del Subsuelo | 21-jun-17 |
| 82 | 1047.1 | 1831.5 | 1.3 | 777 | 270484 | 2182808 | 1891 | Estación 27. Línea NW-SE Geología del Subsuelo | 20-jun-17 |
| 83 | 1676.1 | 2212.6 | 543.9 | 788.1 | 271598.77 | 2182041.63 | 1894 | Estación 33. Línea NW-SE Geología del Subsuelo | 20-jun-17 |
| 84 | 765.9 | 1006.4 | 181.67 | 392.2 | 271482.16 | 2181211.48 | 1890 | Estación 89. Línea NW-SE. | 21-jun-17 |
| 85 | 2719.5 | 4810 | 543.9 | 1772.3 | 272335 | 2178650 | 1914 | Estación TELMEX. Línea NW-SE Geología del Subsuelo | 20-jun-17 |
| 86 | 962 | 1465.2 | 180.56 | 558.7 | 274288.27 | 2178236.97 | 1931 | Estación 29. Línea NW-SE Geología del Subsuelo | 20-jun-17 |

Figura 7 Firmagrama de valores medios, máximos y mínimos de concentraciones de gas 222Rn en la zona urbana de Morelia. Los valores más notorios se asocian a los sitios Secretaría del Medio Ambiente (estación 45), escarpe de la falla La Paloma (estación 46), Obras Públicas (estación 54) y Catedral (estación 66).
Del análisis exploratorio de las concentraciones de radón se encontró que la distribución tiene un sesgo positivo (Figura 8). Por lo tanto, una transformación logarítmica fue aplicada para lograr una distribución normal de los datos obtenidos en las mediciones (Figura 9). Se definieron los valores medios, los máximos y mínimos de las concentraciones del gas radón con base en los resultados de los histogramas de los datos obtenidos en las mediciones (Figura 9a), así como en el firmagrama obtenido (Figura 7).

Figura 8 Distribución de las concentraciones de gas radón con sesgo positivo. (a) Histograma de frecuencias de las concentraciones de gas 222Rn en la zona urbana de Morelia. (b) Diagrama de caja o “boxplot” de las concentraciones de gas 222Rn en la zona urbana de Morelia. Como la distribución tiene un sesgo positivo, se necesita una transformación logarítmica para lograr una distribución normal de los datos (ver Figura 9).

Figura 9 (a) Histograma de la transformación logarítmica de las concentraciones de radón, donde la distribución del logaritmo se distribuye normalmente. (b) Prueba de normalidad para los datos transformados y ubicación del umbral para separar los valores de línea base de los valores anómalos.
De la Figura 9b se obtuvo el valor logarítmico del umbral igual a 3.98 en el “Q-Q plot” conforme al procedimiento reportado por García-Cabrejo y Moreno-Sánchez (2006). Haciendo una conversión de unidades, el valor umbral es igual a 9657 Bq/m3 y la línea base del 222Rn igual a 4028.56 Bq/m3. Por lo tanto, las concentraciones de radón mayores que el valor umbral serán consideradas como valores anómalos.
Los resultados de los variogramas experimentales y de los modelos ajustados para el 222Rn en Morelia están mostrados en la Figura 10. El modelo mejor ajustado fue el esférico, por lo que existe un comportamiento lineal cerca del origen. Los resultados para la dirección de máxima anisotropía son: (1) el rango es igual a 3540 metros, (2) la meseta es de 0.155 y (3) el efecto pepita es igual a cero, indicando una contribución nula del ruido en los datos. Los parámetros de los variogramas se presentan en la Tabla 4.

Figura 10 Variogramas direccionales para el Log(222Rn) en la zona urbana de Morelia. a) Modelo mejor ajustado (esférico, línea negra) al variograma experimental (cruces rojas) en la dirección N50ºE con valores del rango igual a 3540 metros y meseta de 0.155. b) Modelo mejor ajustado (esférico, línea negra) al variograma experimental (cruces rojas) en la dirección N40°W con un rango igual a 1500 metros y una meseta de 0.085. Estos resultados sugieren la existencia de anisotropía híbrida para el Log(222Rn) con una dirección anisotrópica en la dirección N50ºE en la ciudad de Morelia.
Mapa de gas radón (222Rn) de la zona urbana de Morelia
En la Figura 11 se muestra un mapa de las concentraciones del gas radón en la zona urbana de Morelia. Se utilizó la técnica de interpolación de vecino natural para visualizar las zonas de mayor concentración de gas radón, que corresponde a las fallas La Colina y La Paloma como se muestra en el mapa mencionado. En la Figura 11, el umbral que separa la línea base de los valores anómalos corresponde al intervalo [9052-9891] Bq/m3 del vecino natural. Este umbral permite identificar las zonas con concentraciones anómalas de gas 222Rn (colores verde-amarillentos y terrosos) en la zona urbana de la ciudad de Morelia.

Figura 11 Geología de la ciudad de Morelia y sus alrededores y mapa de la interpolación del gas radón, a partir de los datos promedio del Log(222Rn) para cada estación, utilizando la técnica de vecino natural. Los colores terrosos del mapa interpolado indican las concentraciones mayores del gas radón. Los puntos rojos indican la ubicación de las 86 estaciones distribuidas en la ciudad de Morelia y las líneas negras las fallas geólogicas.
Por otro lado y con el fin de relacionar las concentraciones de gas radón con las fallas reportadas por Garduño-Monroy et al. (2001), apoyados en la Figura 11 y en los datos de concentraciones de la Tabla 3, ordenamos la información relacionada con las estaciones de las fallas La Paloma, Central Camionera y La Colina, los cuales se muestran en la Tabla 5.
Tabla 5 Valores de concentración de gas radón en estaciones situadas en las fallas La Paloma, Central Camionera y La Colina.
| Falla La Paloma | Falla Central Camionera | Falla La Colina | |||
|---|---|---|---|---|---|
| Estación | 222 Rn (Bq/m3) | Estación | 222 Rn (Bq/m3) | Estación | 222 Rn (Bq/m3) |
| 46 | 13653 | 77 | 2449.4 | 15 | 984.2 |
| 36 | 9694 | 3 | 7141 | 42 | 843.6 |
| 78 | 11211 | 35 | 2401.3 | 39 | 954.6 |
| 45 | 20017 | 18 | 836.2 | 29 | 2,467.9 |
| 58 | 3651.9 | 4 | 9879 | 71 | 158.73 |
| 43 | 1350.5 | 51 | 9657 | 40 | 10064 |
| 22 | 3130.2 | 54 | 17242 | ||
Perfiles de gas 222Rn vs. geología del subsuelo de la zona urbana de Morelia
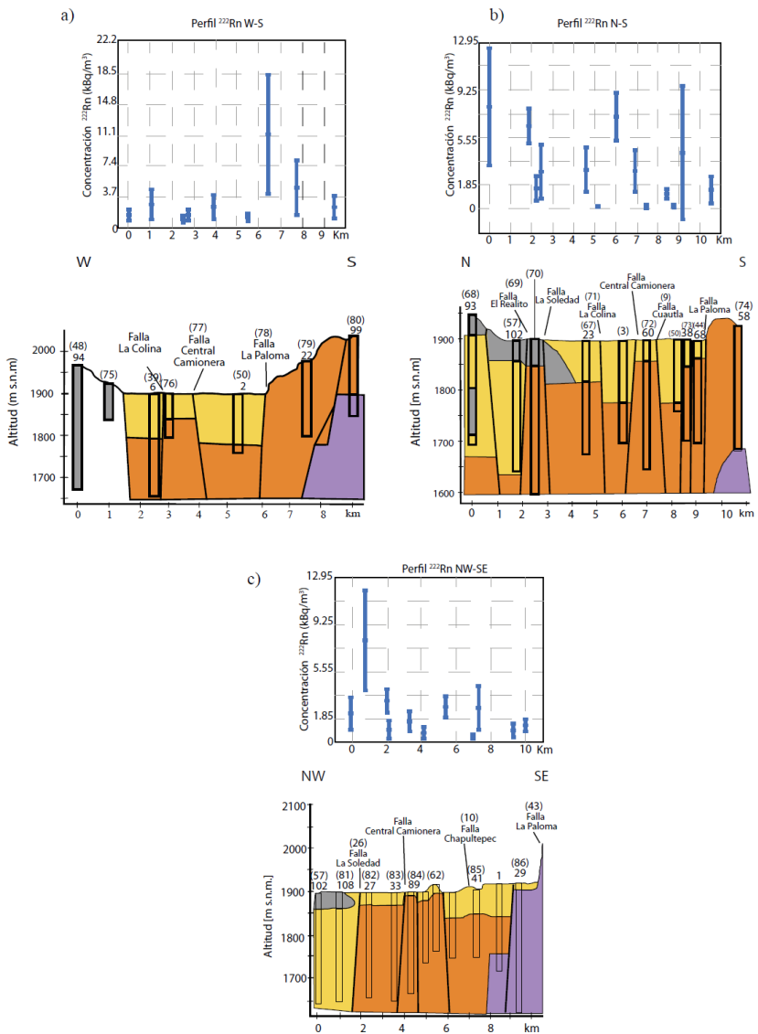
Ávila-Olivera (2008) elaboró tres perfiles geológicos con orientaciones perpendiculares a las principales fallas urbanas de la ciudad de Morelia. Las Figuras 12 y 13 muestran los tres perfiles de geología del subsuelo del trabajo de Ávila-Olivera y Garduño-Monroy (2008). En este trabajo nos apoyamos en dichos perfiles, para obtener los valores medio, máximo y mínimo medidos de las concentraciones de 222Rn con la finalidad de ver su relación con la geología y las fallas. Los números de estaciones de los perfiles de geología del subsuelo de Ávila-Olivera (2008) se adecuaron a la numeración secuencial de la Tabla 3.

Figura 12 Localización de los perfiles de geología del subsuelo (Sección 1 W-S, Sección 2 N-S, Sección 3 NW-SE) y fallas geológicas de Morelia, Michoacán (modificado de Ávila-Olivera, 2008). Las líneas están asociadas a los perfiles cuyos números corresponden a pozos usados para establecer la geología del subsuelo en el trabajo de Avila-Olivera (2008) y algunos de esos pozos sirvieron de base para la obtención de mediciones reportadas en el presente trabajo.

Figura 13 (a) Sección 1. Perfil de gas radón W-S, (b) Sección 2. Perfil de gas radón N-S, (c) Sección 3. Perfil de gas radón NW-SE. Ver la localización de los perfiles en la Figura 12 y la geología superficial en la Figura 3. Los números en paréntesis corresponden a las estaciones medidas que se reportan en la Tabla 3.
Perfil oeste-sur
En este perfil (Figura 13a), el valor de mayor concentración y anómalo de gas 222Rn corresponde a la estación 78 ubicada en la Falla La Paloma con 11211 Bq/m3, el valor menor de concentración corresponde a la estación 39 ubicada en la Falla La Colina con 954.6 Bq/m3. Mientras que la estación 77 ubicada sobre la Falla Central Camionera resultó con un valor de 2449.4 Bq/m3 y la estación 8 que está sobre la ignimbrita tuvo un valor de 4773 Bq/m3.
Perfil norte-sur
En este perfil (Figura 13b), el valor de mayor concentración de 222Rn corresponde a la estación 68 que tuvo un valor de 7955 Bq/m3, que se encuentra sobre material del vulcanismo del Quinceo y Las Tetillas. La estación 3 o estación Jarritos, que está sobre secuencias lacustres y/o fluviolacustres tuvo un valor de 7141 Bq/m3. El valor de menor concentración de gas radón corresponde a la estación 71 asociada a la falla La Colina con un valor de 158.73 Bq/m3, el material alrededor de esta falla son secuencias lacustres o fluviolacustres. Otro valor de menor concentración (166.13 Bq/m3) ocurrió en la estación 9 relacionada con la falla Cuautla; esta falla tiene a su alrededor secuencias lacustres y/o fluviolacustres. La estación 69 asociada a la falla el Realito tuvo un valor de 1572.5 Bq/m3; el sitio de esta falla se encuentra sobre materiales del vulcanismo del Quinceo y Las Tetillas. Finalmente, la estación 44 asociada a la falla La Paloma obtuvo un valor de 4366 Bq/m3.
Perfil noroeste-sureste
La estación 81 (Figura 13c), cercana a la falla El Realito, tuvo el mayor valor de concentración en este perfil, 8029 Bq/m3; la estación se encuentra sobre los materiales del vulcanismo del Quinceo y Las Tetillas. La concentración menor de gas radón se obtuvo en la estación 10 cercana a la falla Chapultepec, con un valor de 473.6 Bq/m3, dicha estación se encuentra sobre secuencias lacustres y fluviolacustres. Por otro lado, la estación 26 arrojó un valor de 3278.2 Bq/m3 y también se encuentra sobre secuencias lacustres y/o fluviolacustres cercanas a la falla La Soledad. La estación 84, cercana a la falla Central Camionera, tuvo un valor de 765.9 Bq/m3. Por último, la estación 43 relacionada con la falla La Paloma registró un valor de 1350.5 Bq/m3.
Perfil a detalle de gas radón (222Rn) en la falla La Colina
La Figura 14 incluye un perfil de georadar transversal a la falla La Colina en su extremo NE, en donde se observan los valores de las concentraciones de gas radón y su relación con la zona de ruptura de la falla La Colina. Este perfil nos permite observar que los valores mayores de concentración de gas radón se presentan entre los 20 y 40 metros del perfil, espacio en el cual se observa en el terreno un cambio brusco de 0.5 m, relacionado con una ruptura del mismo en esa parte del perfil. Los valores que se observaron para la estación localizada a 20 m del inicio del perfil fue 5069 Bq/m3, para 25 m 9546 Bq/m3, para 29 m 5957 Bq/m3, para 37.4 m 11618 Bq/m3 y para 42.4 m 7474 Bq/m3. Lo anterior indica que el valor máximo de 11618 Bq/m3 se ubicó a un lado de la traza de la falla y corresponde a un valor anómalo por estar arriba del umbral 9657 Bq/m3.
Variaciones de gas radón (222Rn) en sitios de máxima subsidencia
Por último, tomando en cuenta los sitios con valores de máxima subsidencia reportados por Hernández-Madrigal et al. (2011), denotados como VMHM en la Tabla 3 y los datos de mediciones adicionales en estos sitios (Tabla 6), se obtuvo la variación de las mediciones de concentración de gas radón en esos puntos. Las mediciones en cada estación se tomaron en dos fechas diferentes, la primera antes del inicio del periodo de lluvias temporales en la ciudad de Morelia, y la segunda después del inicio de este periodo; estos resultados pueden observarse en la Figura 15.
Tabla 6 Variación en las concentraciones de gas radón en sitios de mayor subsidencia (Hernández-Madrigal et al., 2011), medidas antes del inicio del periodo de lluvias temporales (lectura 1) y después del inicio del periodo de lluvias (lectura 2) en la ciudad de Morelia.
| Estación con subsidencia | Subsidencia entre 2005-2010 (mm) | Lectura | Fecha de lectura de gas 222Rn | Media de las lecturas de gas 222Rn (Bq/m3) |
|---|---|---|---|---|
| 54 | -121.9 | 1 | 05/05/2017 | 17242 |
| Obras Públicas | 2 | 15/06/2017 | 7298 | |
| Diferencia | 41 días | 9953 | ||
| 52 | -129.3 | 1 | 04/05/2017 | 9176 |
| La Corona | 2 | 15/06/2017 | 7289 | |
| Diferencia | 42 días | -1887 | ||
| 53 | -125.6 | 1 | 04/05/2017 | 5624 |
| Glorieta Michoacan | 2 | 14/06/2017 | 12284 | |
| Diferencia | 41 días | 6660 | ||
| 51 | -147 | 1 | 26/04/2017 | 9657 |
| CFE Industrial | 2 | 15/06/2017 | 10064 | |
| Diferencia | 50 días | 407 | ||
| 56 | -165.7 | 1 | 18/05/2017 | 3148.7 |
| Super 10 | 2 | 15/06/2017 | 3244.9 | |
| Diferencia | 28 días | 96.2 | ||
| 57 | -181.8 | 1 | 18/05/2017 | 6179 |
| Fin Pavimento | 2 | 15/06/2017 | 2508.6 | |
| Diferencia | 28 días | -3670.4 |

Figura 15 (a) Concentraciones de 222Rn en sitios de máxima subsidencia antes del inicio del periodo de lluvias temporales en la ciudad de Morelia. (b) Concentraciones de 222Rn en sitios de máxima subsidencia después del inicio del periodo de lluvias. (c) Valores de subsidencia máxima en los sitios medidos por Hernández-Madrigal et al. (2011).
DISCUSIÓN
Análisis geoestadístico
De los parámetros resultantes de los variogramas direccionales, que se muestran en la Tabla 4, se pueden observar resultados distintos para los rangos y las mesetas, este hecho permite saber que las concentraciones de gas 222Rn en Morelia presentan una anisotropía híbrida, con máxima dirección de anisotropía al N50°E y con un alcance de 3540 metros. La dirección preferencial de las concentraciones del gas radón en Morelia (azimut=N50°E) está optimamente orientado con el campo de esfuerzos actual en la porción central del Cinturón Volcánico Transmexicano (σ2=NE-SW y σ3=NW-SE). Lo anterior implica que la anisotropía del radón en la zona urbana de Morelia muestra un alineamiento con la orientación de las fallas activas NE-SW y ENE-WSW identificadas en los alrededores de la ciudad.
Mapa de gas radón
Respecto al mapa de gas radón, puede observarse en la Tabla 5 que cuatro valores anómalos de gas 222Rn (encima del umbral 9657 Bq/m3) correspondientes a las estaciones 36, 45, 46 y 78, ocurren en la falla La Paloma, dos valores asociados a las estaciones 4 y 51 ocurren en falla Central Camionera y dos valores asociados a las estaciones 40 y 54 ocurren en falla La Colina.
Tomando en cuenta lo anterior y graficando sobre la carta geológica del escarpe LP (Figura 16) los valores de gas radón de (1) la estación 58 asociada al sitio denominado Aurrerá, caracterizado por Arreygue-Rocha et al. (2002), (2) el valor de gas radón de la estación 45 asociada al sitio Secretaría del Medio Ambiente y (3) el valor de gas radón de la estación 22 asociada al sitio Ocolusen, se puede observar que el máximo valor anómalo de gas radón (20,017 Bq/m3) en todo el levantamiento corresponde a la estación 45 (Figura 16), donde existen depósitos de deslizamiento al igual que en la estación 22.

Figura 16 Mapa geológico del escarpe La Paloma y estaciones de medición de la concentración de gas radón en suelo (modificado de Arreygue-Rocha et al., 2004).
Perfiles asociados a la geología del subsuelo
Respecto a los tres perfiles de gas radón levantados sobre estaciones que cuentan con información de geología del subsuelo (Figura 13), se pudo observar que no todas las trazas de las fallas tienen valores altos de concentración de gas radón, a excepción de los sitios relacionados con la falla La Paloma en los perfiles W-S y N-S. En relación al perfil W-S entre la estación 48 que tuvo un valor de 995.3 Bq/m3 y la estación 75 con valor de 2715.8 Bq/m3, no se cuenta con información de la geología del subsuelo relacionada con la presencia de la ignimbrita o falla geológica alguna. En esa misma figura el valor obtenido en la estación 39 cerca de la falla La Colina es 954.6 Bq/m3, muy por debajo del promedio general y también menor con respecto al obtenido en la estación 77 cerca de la Falla Central Camionera que es 2449.4 Bq/m3 y al obtenido en la estación 78 cercana a la falla La Paloma que es 11211 Bq/m3. Lo anterior no ocurre en el perfil N-S ya que en este caso el valor medio obtenido en la estación 68 de 7955 Bq/m3 está por encima del valor promedio de todo el levantamiento y aunque la estación está un poco desplazada hacia el N, se observa la existencia de ignimbrita a unos 300 m de profundidad y además la existencia de una falla geológica sin nombre entre las estaciones 68 y 57. Los valores de concentración de las estaciones ubicadas en este perfil en las trazas de la fallas fueron: falla El Realito (estación 69) 1572.5 Bq/m3, falla La Colina (estación 71) 158.73 Bq/m3, falla Central Camionera vieja (estación 35) 2401.3 Bq/m3, falla Cuautla (estación 9) 166.13 Bq/m3, y falla La Paloma (estación 44) 4366 Bq/m3. En las estaciones de las fallas anteriores, los valores de concentración de gas radón estuvieron por debajo del promedio y sólo la falla La Paloma tuvo un valor por encima del promedio y del umbral y las fallas La Colina y Central Camionera dos valores por encima del promedio y del umbral. Lo anterior permite observar que aunque se hagan mediciones en las trazas de las fallas no siempre se van a obtener valores altos. El perfil NW-SE permite constatar lo anterior en las estaciones asociadas a las trazas de las fallas, en donde la mayoría de los valores estuvieron por debajo del promedio de las concentraciones de gas radón para este estudio.
Perfil sobre la falla La Colina
Respecto a los valores de concentración de gas radón del perfil a detalle, transversal a la traza de la falla La Colina (Figura 14), uno de ellos resultó ser anómalo. A simple vista se puede observar que el mayor valor se asocia a los 38 m, pero el desnivel debido a la falla, observado en el terreno, está entre los 30 y 32 m, lo cual indica que el desnivel no es la zona con valor más alto de concentración. En el radargrama de la Figura 14 se han colocado 4 líneas en rojo que se asociaron a lugares de ruptura por fallamiento, pero también otras estaciones entre 0 y 30 my posteriores a los 60 m presentan discontinuidad de los estratos lo que hace pensar en varias zonas de ruptura en una falla.
Variación de gas 222Rn en estaciones de subsidencia
Por último, de la observación de la Figura 15 se puede destacar lo siguiente: (1) en la estación denominada Obras Publicas o estación 54, correspondiente a un sitio ubicado en el edificio del Ayuntamiento de Morelia en la zona denominada Manantiales, cercano a la falla La Colina, hubo un decremento igual a -9953 Bq/m3 entre la primera y segunda lectura con 41 días de diferencia entre una y otra lectura. Esta diferencia excede el valor umbral de este estudio y la primera lectura es un valor anómalo igual a 17242 Bq/m3; (2) la estación denominada La Corona o estación 52, cercana a la falla La Colina, tuvo un decremento de -1887 Bq/m3 en un periodo de 42 días entre la primera y segunda lectura; (3) la estación denominada Fin del pavimento o estación 57 cerca de la falla El Realito, tuvo un decremento de -3670 Bq/m3 en un periodo de 28 días entre la primera y segunda lectura; (4) la estación denominada Glorieta Av. Michoacán o estación 53 cercana a la falla Central Camionera, tuvo un incremento en las concentraciones de 6660 Bq/m3 en un periodo de 41 días entre la primera y segunda lectura, siendo la segunda lectura un valor anómalo igual a 12284 Bq/m3; (5) La estación denominada CFE Industrial o estación 51, cercana a la falla Central Camionera, tuvo un incremento de 407 Bq/m3 en un periodo de 50 días entre la primera y segunda lectura, el primer valor registrado en esta estación corresponde al valor del umbral de este estudio, el segundo valor es un valor anómalo igual a 10064 Bq/m3; (6) La estación 56 cerca de la falla El Realito, tuvo un incremento de 96.2 Bq/m3 en un periodo de 28 días. En las tres primeras estaciones hubo decremento en las observaciones, en las tres estaciones restantes hubo un incremento. Aunque en unas estaciones hubo decremento en las concentraciones y en otras hubo un incremento en las mismas es notorio que los valores de concentración cambiaron en todas, lo cual es un indicio de que la concentración en función del tiempo es variable y que habrá que investigar más al respecto para determinar las causas de las variaciones, sobre todo por haberse obtenido valores en las estaciones 51, 53 y 54 por encima de la media y del umbral.
CONCLUSIONES
Las mediciones de las concentraciones de gas radón en 86 estaciones distribuidas de manera irregular en la zona urbana de la ciudad de Morelia sirvieron para obtener un mapa con la distribución de las mismas para explorar la relación existente entre las concentraciones de gas radón, las fallas geológicas, la subsidencia, así como la geología superficial y del subsuelo. Los resultados de los valores promedios obtenidos varían entre 68.45 y 20017 Bq/m3, siendo la media 4028.56 Bq/m3.
Del análisis geoestadístico se concluye que las concentraciones de gas 222Rn en Morelia presentan una anisotropía híbrida, con máxima dirección de anisotropía al N50°E y con un alcance de 3540 metros. La dirección preferencial de las concentraciones del gas radón en Morelia (azimut=N50°E) está orientada de manera óptima hacia el campo de esfuerzos actual en la porción central del Cinturón Volcánico Transmexicano (σ2=NE-SW y σ3=NW-SE).
La determinación del umbral de este trabajo indica que a lo largo de la falla La Paloma las estaciones 36, 46, 78 y 45 presentan cantidades anómalas de radón, correspondiendo el mayor valor a la estación 45 cercano a la Secretaría el Medio Ambiente donde se encuentra un deslizamiento del escarpe LP. Por lo anterior, se recomienda continuar con la medición de las concentraciones de gas radón en esta falla, particularmente el monitoreo continuo para ver las variaciones temporales que pueden estar asociadas a la actividad sísmica o a las zonas de inestabilidad. También es necesario hacer notar que hay valores anómalos asociados a las estaciones 4 y 51 de la falla Central Camionera y a las estaciones 40 y 54 de la falla La Colina.
Del análisis de los perfiles de concentración de gas radón que se asociaron con la geología del subsuelo, se concluye que la sola presencia de ignimbrita (cantera de Morelia) a profundidad no es un factor determinante para tener valores altos de concentración de gas radón. Esto refuerza la idea de que en las zonas cercanas a fallas es donde se obtienen valores altos de concentración de gas radón. Por lo tanto, se sugiere considerar, para posteriores investigaciones, la presencia de otros materiales ígneos como contribuyentes a la generación de gas radón. No obstante, uno de los valores anómalos (estación 66) tomado cerca de la catedral de Morelia puede asociarse a que en ese lugar la ignimbrita es muy somera.
Del análisis del perfil a detalle sobre la traza de la falla La Colina se concluye que el valor anómalo obtenido está desplazado 6 m del sitio de desnivel del terreno producido por la falla.
En relación a la variación de las concentraciones de gas radón en sitios relacionados con máxima subsidencia se puede concluir que las mediciones de las concentraciones de gas radón en la estación 54 cercana a la falla La Colina y en las 51 y 53 cercanas a la falla Central Camionera, pueden servir como estaciones fijas para monitorear los procesos de subsidencia, en especial los relacionados con subsidencia-fluencia-falla y las variaciones de gas 222Rn debido a los valores anómalos observados en las mismas.
En relación a los efectos en la salud por la presencia de gas radón en suelo es necesario continuar monitoreando las concentraciones de gas radón en zonas de asentamientos humanos, incluyendo mediciones intradomiciliarias además de las reportadas por Canoba et al. (2002) que publicaron un valor medio de gas 222Rn igual a 45 Bq/m3, mismo que comparado con la media 4028.56 Bq/m3 obtenida en este trabajo nos da una razón igual al 1.11%, sobre todo porque la mayoría de valores en suelo está muy por encima de los 148 Bq/m3, valor que no debería ser rebasado según la guía para radón de la Environmental Protection Agency (EPA), ya que estar expuesto al gas radón y sus derivados por encima de este valor puede ser una causa para desarrollar cáncer de pulmón. Desde el punto de vista de salud pública, el mapa obtenido puede ayudar a la planeación urbana a fin de evitar la construcción de estructuras habitacionales en zonas donde las concentraciones resulten por encima de las permitidas.
Por último se hace notar que los valores de concentración de gas radón obtenidos en este estudio están dentro de los rangos obtenidos en otros estudios a nivel mundial mostrados en la Tabla 1.









nueva página del texto (beta)



