Servicios Personalizados
Revista
Articulo
Indicadores
-
Citado por SciELO -
Accesos
Links relacionados
-
Similares en
SciELO
Compartir
Contaduría y administración
versión impresa ISSN 0186-1042
Contad. Adm vol.69 no.1 Ciudad de México ene./mar. 2024 Epub 27-Oct-2025
https://doi.org/10.22201/fca.24488410e.2024.3070
Article
Evaluation of regulation 035 for the measurement of psychosocial risk factors in the Mexican work environment
1 Tecnológico de Monterrey, México
Work stress and its impact on mental health have become a global issue. To address psychosocial risk factors in the workplace, the Mexican government introduced the Official Mexican Standard 035 (NOM-035) in October 2018. The NOM-035 includes questionnaires to assess employees' level of psychological risk while performing their job duties. This study examines the validity and reliability of the second measurement instrument in the NOM-035. The questionnaire was administered to 434 employees, and after several statistical tests, the results indicate that the instrument may not accurately identify Mexican employees at high psychological risk.
JEL Code J01; J24; J28
Keywords: psychosocial factors; workplace environment; human resources; Mexico
Los factores psicosociales derivados del estrés laboral se han convertido un problema global. Con la finalidad de identificar y prevenir los factores de riesgo psicosocial en el entorno organizacional en México, el gobierno federal publicó la Norma Oficial Mexicana 035 (NOM-035), en octubre de 2018. La NOM-035 incluye diversos instrumentos, en formato de cuestionarios, que pretenden identificar el grado de riesgo psicológico al que es sometido un empleado en el desempeño de sus labores. El objetivo de este trabajo es analizar la confiabilidad del segundo instrumento de medida propuesto en la NOM-035. A fin de realizar la validación del instrumento, se aplicó el cuestionario en una muestra de 434 empleados. Luego de múltiples pruebas de confiabilidad y validez, los resultados demuestran que el instrumento carece de las propiedades estadísticas suficientes para identificar con certeza a los empleados mexicanos que padecen un riesgo psicológico alto.
Código JEL J01; J24; J28
Palabras clave: factores psicosociales; ambiente de trabajo; recursos humanos; México
Introduction
Since the middle of the last century, interest in studying stress and its relation to work environments has been increasing consistently. Many of the studies conducted were oriented toward understanding the level of work stress in various industries and countries, gathering evidence of the impact of psychosocial factors on the manifestation of stress in collaborators (Almirall et al., 2018; Peiró, 2004).
The International Labor Organization (ILO) points out that attention to psychosocial factors related to stress at work has become a global problem involving all countries and all workers. The ILO’s remit focuses on protecting workers’ health and improving working conditions. Therefore, promoting and preserving the highest degree of physical, mental, and social well-being of people in every occupation should be a goal to be aimed at (ILO, 2016:40).
According to the Ministry of Labor and Social Welfare (STPS; Spanish: Secretaría del Trabajo y Previsión Social), around 40% of workers in Mexico suffer from work-related stress, which eventually leads to other mental illnesses. The relation between working conditions and various risk factors at work to which an employee is subjected negatively impacts their mental and emotional health. Therefore, there is a need for a good diagnosis, with instruments to identify the presence of psychosocial risk factors (Cantero-Tellez & Ramírez-Paez, 2009; Luna-Chávez et al., 2019; Patlán-Pérez, 2019; Santoyo Telles et al., 2022).
As a result, several authors have called for a commitment from the Mexican government to strengthen occupational health and safety (Atalaya, 2001). In response, the federal government, through the STPS, developed the Mexican Official Standard called Psychosocial Risk Factors, Identification, and Prevention (NOM-035), which establishes that psychosocial risk factors require public policies aimed at promoting workplaces with safe and healthy conditions for workers (STPS, 2017).
The first step in achieving the objective set by the STPS, NOM 035, establishes the criteria and mechanisms for identifying psychosocial risk factors and evaluating the psychosocial environment employing three instruments in the form of questionnaires called Reference Guide (GR). The first questionnaire (GR-I) seeks to identify those workers who were subjected to severe traumatic events and therefore require immediate psychological attention. The second questionnaire (GR-II) applies to micro and small enterprises with up to 50 workers. The third instrument (GR-III) should be applied to companies with over 50 workers.
It is noteworthy that, in the work of Uribe et al. (2020), a previous effort to evaluate the psychometric properties of one of the NOM-035 instruments can be found. The authors focus their analysis on the third instrument (GR-III), and, therefore, their analysis is restricted to the context of medium and large companies, which represent less than 2% of the companies in Mexico (INEGI, 2020; Spanish: Instituto Nacional de Estadística, Geografia e Informática). On the other hand, this paper will focus on evaluating the second psychosocial risk measurement instrument (GR-II) applicable to Mexican micro and small enterprises. The analysis of this stratum is justified considering that, according to the latest economic census (2019), micro and small enterprises represent 98.8% of the total number of companies in Mexico, which employ 52% of the total employed personnel (INEGI, 2020).1
This paper evaluates the measuring instrument for psychosocial risks in the Mexican work environment, codified in NOM 35. Specifically, the analysis focuses on the methodological and statistical validation of the GR-II instrument. The analysis and its results are relevant for employees and employers because a methodologically well-designed tool would enable the reliable measurement of psychosocial risks in the work environment; moreover, it would help organizations identify such risks and propose strategies to mitigate them.
Materials
There are countries in Latin America where aspects of the work environment and working conditions have become relevant, and a regulatory framework related to occupational health has been established. Such is the case in Colombia through Resolution 002646 of 2008, Chile through the SUSESO/ISTAS 21 Questionnaire, Peru through Ministerial Resolution 374-2008-TR, and Ecuador through DSST-NT-258.
In Mexico, the STPS published on October 23, 2018, in the Official Journal of the Federation, the Mexican Official Regulation 35 (NOM-035) denominated Psychosocial Risk Factors at Work - Identification, analysis, and Prevention. The regulation establishes the elements to identify, analyze, and anticipate psychosocial risk factors and promote a favorable workplace organizational environment. The content of NOM-35 consists of 13 main points: the objective, field of application, references, definitions, employer and employee obligations, identification of risk factors, and an evaluation of the organizational environment. It also establishes the prevention measures and actions to control psychosocial risk factors, violence, and organizational environment, along with a regulation of the verification units, the evaluation procedure, and other aspects found under international regulations.
Moreno (2011) mentions that the concept of psychosocial factors at work is relatively recent and probably originated in the last 25 years of the last century; furthermore, the author believes that they are complex and difficult to understand. Psychosocial factors can be considered as risk factors for health, having their origin mainly in workplaces, such as inadequate use of professional and personal skills, work overload, strenuous workdays, authority conflicts, and wage inequality, among others, generating some reaction of social, emotional, physiological, or behavioral type, which is also known as stress (Moreno, 2011; Luceño et al., 2004; Luceño et al., 2013; Atalaya, 2001). When these factors intensify, stress transforms into chronic stress, also known as burnout syndrome, that leads to professional exhaustion and affects people’s performance and health (Gil-Monte, 2003).
Various works exist that show evidence of psychosocial risks regardless of the context in which they take place (Santoyo Telles et al., 2022; Luna-Chávez et al., 2019; Saldaña Orozco et al., 2018; Luceño et al., 2017; Rodríguez, 2009; Martín et al., 2007).
Uribe et al. (2020) point out that the prevention of illnesses and psychosocial risks in the work environment is as important as analyzing, testing, or designing theoretical models from another perspective, such as the social sciences, and the development of new strategies to be followed in business. Peiró (2004) mentions this when reflecting on the implications of new work systems, such as the decrease in physical activity, the adaptation of the person to new information technologies, and the increase in flexibility in its various forms.
Nowadays, organizations are not exempt from accidents, injuries, or illnesses caused by the different risk factors present in the workplace. The International Labor Organizational stated in 2013 that although some of the traditional risks have decreased thanks to safety, technology, and the regulations that now exist, they continue to affect the health of workers found in the new records of professionals who do not have adequate prevention, protection, and control measures (Luna-Chávez et al., 2019). Possible risks include psychosocial factors, which are the product of inadequate work organization, due to the culture, both of the individual and the organization.
Gil-Monte (2012), Moreno (2011), and Alonso et al. (2005) mention that new processes, technologies, and organizational or social changes cause emerging psychosocial risks. These risks have been grouped according to the latest forms of hiring: the aging of the active working population, the intensification of work, the strong emotional demands, and the imbalance between work and personal life. Peiró and Rodríguez (2008) recommend paying special attention to human resources policies and measures, to structural changes resulting from mergers or acquisitions, to the flexibility that is becoming more and more frequent, to the new careers that have emerged, and to cross-cultural phenomena since they could be considered triggers of some stress syndromes that affect people’s performance in the workplace.
Data collection
This section describes the properties of the instrument used to collect the sample for the empirical analysis. First, the three measurement instruments proposed in NOM-035 are described. Next, the structure of the GR-II and its component factors are described. Finally, the selection criteria for the sample will be defined and the descriptions of the demographic variables among those who responded to the questionnaire will be presented.
Reference Guide I (GR-I) is a questionnaire designed to identify workers who were subjected to severe traumatic events. The GR-I focuses on the traumatic experience as a result of work activities, reducing the spectrum of psychosocial risks to a single dimension presented in four sections with a series of questions with YES/NO answers to identify any traumatic effect on the person.
Reference Guide II, Identification and Analysis of Psychosocial Risk Factors (GR-II) is a questionnaire designed to identify psychosocial risk factors in the workplace. These factors are divided into four categories: 1) Work environment, 2) Activity-specific factors, 3) Organization of working time, and 4) Leadership and relationships at work. The GR-II questionnaire consists of 46 items on a 5-point Likert scale, using the identifiers Always (0), Very often (1), Sometimes (2), Rarely (3), and Never (4).
Finally, Reference Guide III, Identification and Analysis of Psychosocial Risk Factors and Evaluation of the Organizational Environment in the Workplace (GR-III) is a more extensive version of GR-II. It focuses on aspects of the physical environment in which the worker performs and on psychosocial situations arising from the work environment, integrating aspects for measuring the organizational environment. The GR-III questionnaire consists of 72 items on a 5-point Likert scale, using the identifiers Always (0), Very often (1), Sometimes (2), Rarely (3), and Never (4). It should be noted that in the final questionnaire, the original values of the GR-II scale were recoded so that the scale had positive values with a range between 1 and 5. In addition, the responses to 16 items of the GR-II questionnaire, whose original phrasing was negative, were recoded.
Table 1 describes the structure of the GR-II instrument. This instrument consists of 46 items distributed in four categories and 8 domains. It should be noted that the present research will treat the 8 domains proposed in the GR-II as factors to be confirmed to validate the instrument through exploratory factor analysis (EFA) and confirmatory factor analysis (CFA).
Table 1 Structure of the GR-II
| Category | Domain | Number of items |
|---|---|---|
| Work Environment | F1. Conditions in the work environment | 3 |
| Activity-related factors | F2. Workload | 13 |
| F3. Lack of control over work | 7 | |
| Organization of working hours | F4. Workday | 2 |
| F5. Interference in the work-family relationship | 2 | |
| Leadership and relationships in the workplace | F6. Leadership | 5 |
| F7. Relationships at work | 6 | |
| F8. Workplace violence | 8 |
Source: created by the authors with data published in NOM-035-STPS-2018
Note: For the factor analysis, each domain represents a factor. Therefore, the letter “F” and the corresponding sequential number are prefixed.
In addition to the 46 items that constitute the GR-II, 5 additional items were collected to gather demographic data, so the final questionnaire consisted of 51 items. The questionnaire was restricted to employees formally hired by small companies (with less than 51 employees) and located in Monterrey, Nuevo Leon, Mexico. By applying these criteria, the sample collected 434 valid responses. The questionnaire was administered to participants anonymously and individually using Google Forms. Table 2 describes the demographic data of the participants in the sample.
Table 2 Characteristics of the respondents to the questionnaire
| Demographic data | N | Percentage |
|---|---|---|
| Gender | ||
| 230 | 53.0% | |
| 201 | 46.5% | |
| 3 | 0.7% | |
| Year of birth | ||
| 32 | 7.4% | |
| 212 | 48.8% | |
| 164 | 37.8% | |
| 26 | 6.0% | |
| Years of work experience | ||
| 11 | 2.5% | |
| 55 | 12.7% | |
| 83 | 19.1% | |
| 285 | 65.7% | |
| Organizational level | ||
| 71 | 16.4% | |
| 59 | 13.6% | |
| 194 | 44.7% | |
| 110 | 25.3% | |
| Academic level | ||
| 18 | 4.1% | |
| 49 | 11.3% | |
| 262 | 60.4% | |
| 105 | 24.2% | |
| n = 434 | 100% |
Source: created by the authors
Validation methods
In this section, the psychometric properties of the GR-II are studied in four stages. The statistical properties of the scale’s items will be studied in the first stage. In the second stage, the domains (factors) proposed by the GR-II will be validated by exploratory factor analysis (EFA) and contrasted against the criteria defined in the literature (Hair et al., 2019). Internal validity, or consistency, will be assessed in the third stage using Cronbach’s alpha and McDonald’s omega indicators. The fourth, discriminant validity, will be analyzed using confirmatory factor analysis (CFA). All analyses were performed using Stata 17 software.
Descriptive statistics. As a first step, the descriptive statistics of the items were obtained, and their univariate and multivariate normality was evaluated using the Doornik-Hansen (DH) test. In both cases, the null hypothesis of the normality of the items was rejected (χ2 (80) = 2058.198, p = 0.000). Table 3 presents the description of each item by range, mean, and standard deviation.
Table 3 Descriptive statistics of the items
| Category | Factor / Domain | Item | Min | Mean | Max | Std. dev. |
|---|---|---|---|---|---|---|
| 1. Work Environment | F1. Conditions in the work environment | condi1 | 1 | 3.839 | 5 | 1.07 |
| condi2 | 1 | 4.035 | 5 | 1.02 | ||
| condi3 | 1 | 4.484 | 5 | 0.76 | ||
| 2. Activity-specific factors | F2. Workload | canti1 | 1 | 3.486 | 5 | 1.14 |
| canti2 | 1 | 3.636 | 5 | 1.08 | ||
| canti3 | 1 | 3.353 | 5 | 1.11 | ||
| esfu1 | 1 | 2.198 | 5 | 1.15 | ||
| esfu2 | 1 | 2.689 | 5 | 1.08 | ||
| esfu4 | 1 | 2.537 | 5 | 1.18 | ||
| resp1 | 1 | 2.567 | 5 | 1.36 | ||
| resp2 | 1 | 2.486 | 5 | 1.44 | ||
| resp3 | 1 | 3.795 | 5 | 1.04 | ||
| resp4 | 1 | 3.933 | 5 | 1.00 | ||
| F3. Lack of control over work | faltacontrol1 | 1 | 3.910 | 5 | 1.00 | |
| faltacontrol2 | 1 | 3.608 | 5 | 1.25 | ||
| faltacontrol3 | 1 | 3.956 | 5 | 0.97 | ||
| faltacontrol4 | 1 | 3.788 | 5 | 1.00 | ||
| faltacontrol5 | 1 | 3.597 | 5 | 1.07 | ||
| capalim1 | 1 | 3.889 | 5 | 1.14 | ||
| capalim2 | 1 | 3.684 | 5 | 1.14 | ||
| 3. Organization of working time | F4. Workday | jorna1 | 1 | 3.864 | 5 | 1.20 |
| jorna2 | 1 | 3.806 | 5 | 1.10 | ||
| F5. Interference in the work-family relationship | jorna3 | 1 | 3.915 | 5 | 1.07 | |
| jorna4 | 1 | 3.318 | 5 | 1.07 | ||
| 4. Leadership and relationships at work | F6. Leadership | capa1 | 1 | 4.048 | 5 | 1.00 |
| capa2 | 1 | 4.062 | 5 | 1.03 | ||
| capa4 | 1 | 4.051 | 5 | 0.98 | ||
| F7. Relationships at work | relajefe2 | 1 | 3.998 | 5 | 1.05 | |
| relajefe5 | 1 | 4.018 | 5 | 1.04 | ||
| relacomp1 | 1 | 3.993 | 5 | 1.02 | ||
| relacomp2 | 1 | 4.131 | 5 | 0.90 | ||
| relacomp3 | 1 | 4.122 | 5 | 0.96 | ||
| F8. Workplace violence | viol1 | 1 | 4.060 | 5 | 0.93 | |
| viol2 | 1 | 3.846 | 5 | 1.06 | ||
| viol3 | 1 | 4.608 | 5 | 0.71 | ||
| viol4 | 1 | 4.417 | 5 | 0.85 | ||
| viol5 | 1 | 4.571 | 5 | 0.76 | ||
| viol6 | 1 | 4.362 | 5 | 0.96 | ||
| viol7 | 1 | 4.392 | 5 | 0.95 | ||
| viol8 | 1 | 4.689 | 5 | 0.69 |
Source: created by the authors
Exploratory Factor Analysis. EFA analysis aims to detect the number of latent factors in multivariate data. EFA explores data and provides information that empirically suggests how many factors are needed to represent those data (Hair et al., 2019). In the case of GR-II, this is composed of eight domains or theoretical factors, so EFA will determine whether these factors have empirical support.
Before the EFA, the Kaiser-Meyer-Olkin (KMO) test was applied to assess the data’s suitability for factor analysis. The test evaluates the adequacy of sampling the items individually and as a whole. According to Kaiser (1974), KMO values above 0.8 indicate that the sampled data suit EFA. The KMO test value obtained was 0.909, so it is concluded that the EFA is relevant.
EFA analysis was performed using principal components as the extraction method. The EFA analysis was performed in two stages: without factor rotation and using Varimax rotation. In the first stage, EFA identified eight components whose eigenvalues exceeded the standard recommended in the literature (> 1). These eight components explained 64.7% of the total variance. Next, Varimax rotation with Kaiser normalization was applied. Again, eight components were obtained, although the rotation facilitated the interpretation of the loading patterns and their correspondence with each theoretical factor of the GR-II. Table 4 shows the resulting components showing only the significant loadings (>0.50).
As shown in Table 4, the number of components obtained by EFA (8) coincides with the number of “theoretical” factors proposed in GR-II. Nevertheless, no exact correspondence exists between the theoretical factors (rows) and the empirical components (columns). The only factor with exact correspondence was Conditions in the work environment (F1), identified in component 7.
Table 4 EFA Rotated Matrix
| EFA. Resulting components with eigenvalues > 1 | |||||||||
|---|---|---|---|---|---|---|---|---|---|
| Theoretical Factors GR-II | C1 | C2 | C3 | C4 | C5 | C6 | C7 | C8 | |
| F1. Conditions in the work environment | condi1 | 0.064 | -0.015 | -0.141 | -0.008 | 0.223 | 0.226 | 0.687 | -0.090 |
| condi2 | 0.091 | 0.022 | 0.064 | 0.026 | 0.131 | 0.074 | 0.819 | 0.039 | |
| condi3 | 0.145 | -0.008 | 0.179 | 0.077 | -0.067 | -0.006 | 0.797 | -0.070 | |
| F2. Workload | canti1 | 0.023 | 0.075 | 0.806 | 0.100 | 0.294 | 0.024 | -0.076 | 0.008 |
| canti2 | 0.143 | 0.167 | 0.671 | 0.058 | 0.353 | 0.185 | -0.022 | 0.076 | |
| canti3 | 0.029 | 0.058 | 0.528 | 0.000 | 0.471 | 0.146 | -0.013 | 0.044 | |
| esfu1 | -0.040 | -0.011 | 0.210 | 0.014 | 0.748 | -0.026 | 0.103 | 0.168 | |
| esfu2 | 0.024 | 0.003 | 0.181 | 0.037 | 0.756 | -0.052 | 0.080 | 0.076 | |
| esfu4 | 0.135 | 0.197 | 0.443 | -0.036 | 0.656 | -0.059 | -0.033 | 0.048 | |
| resp1 | 0.095 | 0.017 | 0.126 | -0.135 | 0.686 | 0.006 | 0.078 | -0.261 | |
| resp2 | 0.093 | -0.005 | 0.095 | -0.048 | 0.601 | 0.104 | 0.077 | -0.418 | |
| resp3 | 0.401 | 0.541 | 0.339 | 0.042 | 0.219 | -0.085 | 0.066 | -0.166 | |
| resp4 | 0.427 | 0.568 | 0.379 | 0.024 | 0.073 | -0.087 | 0.086 | -0.072 | |
| F3. Lack of control over work | faltacontrol1 | -0.026 | 0.255 | 0.063 | 0.237 | -0.083 | 0.218 | -0.105 | 0.629 |
| faltacontrol2 | 0.173 | 0.366 | 0.115 | 0.079 | -0.001 | 0.215 | -0.039 | 0.652 | |
| faltacontrol3 | 0.059 | 0.186 | 0.147 | 0.099 | -0.043 | 0.737 | 0.096 | 0.081 | |
| faltacontrol4 | 0.163 | 0.175 | 0.254 | 0.096 | 0.007 | 0.695 | 0.006 | 0.223 | |
| faltacontrol5 | 0.065 | 0.036 | -0.117 | 0.101 | 0.044 | 0.763 | 0.162 | 0.038 | |
| capalim1 | 0.164 | 0.660 | 0.084 | 0.130 | 0.086 | 0.213 | 0.015 | 0.239 | |
| capalim2 | 0.156 | 0.650 | 0.068 | 0.170 | 0.042 | 0.159 | -0.111 | 0.274 | |
| F4. Workday | jorna1 | 0.103 | 0.095 | 0.836 | 0.065 | 0.171 | 0.036 | -0.058 | -0.036 |
| jorna2 | 0.153 | 0.085 | 0.732 | 0.093 | 0.088 | 0.057 | 0.179 | 0.073 | |
| F5. Interference in the work-family relationship | jorna3 | 0.247 | 0.280 | 0.700 | 0.062 | 0.052 | -0.035 | 0.170 | 0.057 |
| jorna4 | 0.271 | 0.274 | 0.260 | -0.144 | 0.238 | -0.238 | 0.165 | 0.229 | |
| F6. Leadership | capa1 | 0.107 | 0.729 | 0.145 | 0.306 | -0.009 | 0.063 | -0.009 | 0.038 |
| capa2 | 0.102 | 0.743 | 0.087 | 0.327 | -0.057 | 0.066 | -0.041 | 0.065 | |
| capa4 | 0.123 | 0.667 | 0.163 | 0.391 | -0.007 | 0.111 | 0.012 | 0.074 | |
| F7. Relationships at work | relajefe2 | 0.162 | 0.510 | 0.011 | 0.393 | 0.085 | 0.109 | 0.168 | 0.321 |
| relajefe5 | 0.182 | 0.456 | 0.135 | 0.545 | 0.079 | 0.045 | 0.126 | 0.207 | |
| relacomp1 | 0.308 | 0.256 | 0.019 | 0.766 | -0.049 | 0.045 | 0.075 | 0.080 | |
| relacomp2 | 0.200 | 0.269 | 0.080 | 0.822 | -0.062 | 0.115 | 0.003 | 0.014 | |
| relacomp3 | 0.266 | 0.289 | 0.045 | 0.787 | -0.022 | 0.085 | -0.016 | 0.017 | |
| F8. Workplace violence | viol1 | 0.315 | 0.230 | 0.142 | 0.637 | -0.070 | 0.138 | 0.010 | 0.160 |
| viol2 | 0.559 | 0.029 | 0.295 | 0.131 | 0.228 | -0.079 | 0.125 | 0.101 | |
| viol3 | 0.752 | -0.015 | 0.102 | 0.151 | 0.008 | 0.151 | 0.022 | -0.066 | |
| viol4 | 0.701 | 0.178 | 0.029 | 0.198 | 0.043 | -0.011 | -0.008 | 0.222 | |
| viol5 | 0.771 | 0.104 | 0.135 | 0.200 | -0.030 | 0.033 | 0.050 | -0.025 | |
| viol6 | 0.717 | 0.267 | 0.092 | 0.227 | 0.111 | 0.010 | 0.054 | 0.061 | |
| viol7 | 0.715 | 0.307 | 0.090 | 0.169 | 0.100 | 0.095 | 0.044 | 0.151 | |
| viol8 | 0.691 | 0.148 | 0.040 | 0.102 | -0.060 | 0.198 | 0.209 | -0.158 | |
Source: created by the authors
Notes: Blank values represent loadings below 0.50
Internal validity analysis. The purpose of this phase was to validate the scale’s internal consistency and to analyze the homogeneity of the items. Two criteria were used for this purpose. The first consisted of calculating Cronbach’s alpha, defined by DeVellis (2017) as “the ratio of the total variance of a scale that is attributable to a common source.” Considering the 8 domains as a whole, the overall alpha was 0.9198. According to the literature, this value is considerably higher than the minimum acceptable value (0.7), indicating that the GR-II instrument can be considered highly consistent.
Nevertheless, Cronbach’s alpha has been criticized for imposing very restrictive assumptions (such as measurement using continuous variables) and its susceptibility to the number of items (McNeish, 2018). To address the potential shortcomings of alpha, McDonald’s omega, which has a minimum acceptable criterion of 0.7, was calculated. Table 5 shows reliability measures for both the global scale and the theoretical domains. It can be seen that the values of both indicators are similar and, in almost all cases, are higher than the minimum acceptable value, except for factor 5, “Interference in the work-family relationship.” Considering the two measurements, it can be concluded that, in general, the GR-II instrument shows high internal consistency.
Table 5 Analysis of the internal consistency of the GR-II domains
| Category | Domain | alpha > 0.70 | omega > 0.70 | AVE > 0.5 |
|---|---|---|---|---|
| Global GR-II scale | 0.920 | 0.922 | - | |
| 1. Work Environment | F1. Conditions in the work environment | 0.714 | 0.725 | 0.484 |
| 2. Activity-specific factors | F2. Workload | 0.853 | 0.845 | 0.379 |
| F3. Lack of control over work | 0.785 | 0.780 | 0.344 | |
| 3. Organization of working time | F4. Workday | 0.751 | 0.762 | 0.611 |
| F5. Interference in the work-family relationship | 0.629 | 0.698 | 0.557 | |
| 4. Leadership and relationships at work | F6. Leadership | 0.864 | 0.853 | 0.659 |
| F7. Relationships at work | 0.878 | 0.879 | 0.610 | |
| F8. Workplace violence | 0.870 | 0.877 | 0.482 | |
Source: created by the authors
Confirmatory Factor Analysis (CFA)
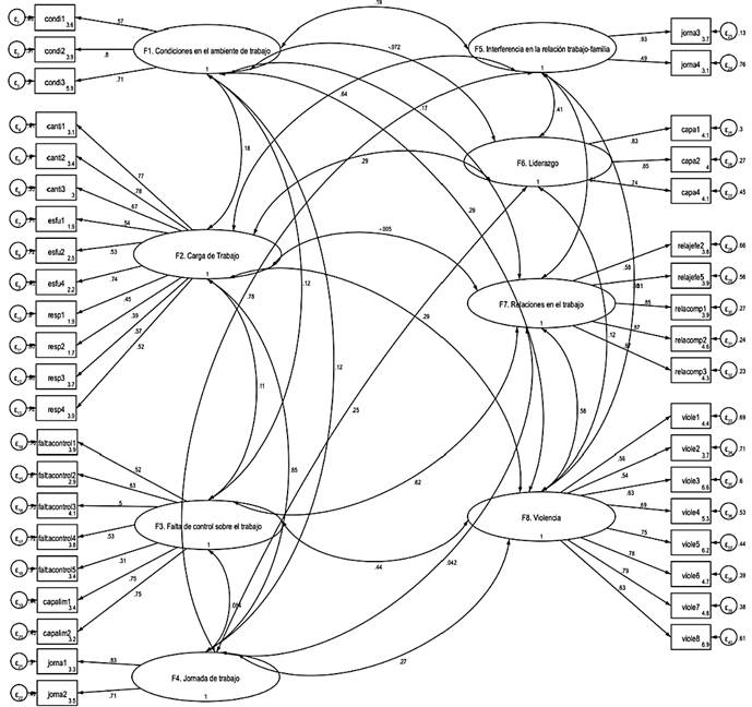
Convergent analysis. The hypothesized model proposed for GR-II assumes that it comprises eight domains or dimensions. While eight relevant factors other than those hypothesized were observed in EFA, the CFA measurement model uses the eight initially hypothesized. Thus, the measurement model was specified, as shown in Figure 1. Before estimating the model, it was verified that it exceeded the over-identification requirements necessary to estimate the desired parameters. The model described in Figure 1 was estimated using structural equations (SEM) and the Asymptotic Distribution Free (ADF) estimator due to the non-normality detected in the items. All standardized coefficients were verified to be significant, at least at a 95% confidence level. Subsequently, the magnitude of the coefficients was reviewed to identify those with loadings below 0.70 since these indicate problematic items. Then, the Average Variance Extracted (AVE) of each dimension was calculated and those dimensions in which this coefficient was lower than 0.50 were identified.2 Thus, four dimensions (Work Environment Conditions, Workload, Lack of Control over Work, and Workplace Violence) were found to have a low AVE, which could indicate convergent validity problems and may not be accurately measuring the theoretical factor.
| F1.Condiciones en el ambiente de trabajo | F1. Conditions in the work environment |
| F2. Carga de trabajo | F2. Workload |
| F3. Falta de control sobre el trabajo | F3. Lack of control over work |
| F4. Jornada de trabajo | F4. Workday |
| F5. Interferencia en la relación trabajo-familia | F5. Interference in the work-family relationship |
| F6. Liderazgo | F6. Leadership |
| F7. Relaciones en el trabajo | F7. Relationships at work |
| F8. Violencia | F8. Violence |
Discriminant analysis. Discriminant validity confirms that a latent factor measurement is empirically unique and represents phenomena other constructs do not capture (Hair et al., 2019). Two tests were applied to determine whether the GR-II instrument’s model exhibits discriminant validity. First, the test suggested by Fornell and Larcker (1981) compares the squared correlations between dimensions against the value of the dimension with the lowest AVE. If the minimum value of the AVE is greater than the squared correlations, it indicates no discriminant validity problems. In this case, none of the dimensions of the GR-II instrument passes this test, so discriminant validity cannot be confirmed using this method.
The second test consisted of estimating the ratio of correlations between dimensions (HTMT), an approach that has demonstrated superior performance in discriminant validity assessment (Henseler et al., 2015). According to Hair et al. (2019), HTMT values above 0.90 suggest conceptually similar constructs, while correlations below 0.85 provide evidence of discriminant validity. In the case of the GR-II, all correlations estimated using HTMT are below the 0.90 threshold (although the highest value is 0.86), which confirms that the instrument exhibits discriminant validity. Table 6 shows the correlations that validate the discriminant validity using HTMT.
Table 6 HTMT discriminant validity analysis for the GR-II
| F1 | F2 | F3 | F4 | F5 | F6 | F7 | F8 | |
|---|---|---|---|---|---|---|---|---|
| F1. Conditions in the work environment | 1 | |||||||
| F2. Workload | 0.22 | 1 | ||||||
| F3. Lack of control over work | 0.09 | 0.36 | 1 | |||||
| F4. Workday | 0.16 | 0.86 | 0.33 | 1 | ||||
| F5. Interference in the work-family relationship | 0.24 | 0.65 | 0.39 | 0.79 | 1 | |||
| F6. Leadership | 0.05 | 0.34 | 0.76 | 0.31 | 0.42 | 1 | ||
| F7. Relationships at work | 0.14 | 0.21 | 0.63 | 0.24 | 0.33 | 0.72 | 1 | |
| F8. Workplace violence | 0.28 | 0.4 | 0.53 | 0.37 | 0.47 | 0.52 | 0.64 | 1 |
Source: created by the authors
Note: Correlations below 0.85 provide strong evidence of discriminant validity (Hair et al., 2019)
Evaluation of goodness of fit. Although the STPS (2017) does not provide metrics for the psychometric evaluations of the questionnaires it proposes in NOM-035, it does require compliance with a series of psychometric requirements for those companies wishing to develop their instruments. For the validation of such instruments, it requires that they demonstrate a Cronbach’s alpha greater than 0.7, RMSEA lower than 0.08, maximum RMSR of 0.08, CFI greater than 0.90, NFI greater than 0.90, and a p-value associated with the 𝜒2 test greater than 0.05, among others. Therefore, the criteria required by NOM-035 itself will be used to evaluate the GR-II instrument. Table 7 shows the goodness of fit (GOF) indicators obtained from the model estimation described in Figure 1, contrasted against those required by NOM-035.
Table 7 Goodness of fit indicators of GR-II
| Indicator | Criteria Hair et al. (2019) | Criteria NOM-035 | GOF Model | GR-II exceeds the criteria? |
|---|---|---|---|---|
| p-value (𝜒2) | > 0.05 | > 0.05 | 0.000 | No |
| 𝜒2 /df | < 3 | - | 4 | No |
| RMSEA | < 0.05 | < 0.08 | 0.083 | No |
| SRMR | < 0.05 | < 0.08 | 0.098 | No |
| NFI | > 0.9 | > 0.9 | 0.716 | No |
| CFI | > 0.9 | > 0.9 | 0.769 | No |
Source: created by the authors with data published in NOM-035-STPS-2018 and Hair et al. (2019)
It can be observed that the goodness of fit (GOF) indicators of the model do not exceed the criteria imposed by the STPS (2017) itself in any of the indicators, except for the Cronbach’s alpha internal consistency indicator (see Table 5). Accordingly, it can be concluded that the GR-II instrument passes the internal validity tests, although it hardly passes the discriminant validation.
Discussion and recommendations
In the validation phase, several analyses were conducted to evaluate the GR-II instrument’s psychometric properties objectively. Based on these analyses, the instrument can be considered deficient for the reasons described below.
Structure of the measurement instrument. The number of items in several domains or dimensions cannot capture the latent factor. For example, the factors Workday (F4) and Interference in the work-family relationship (F5) only consist of two items each, which contrasts with the excessive number of items (20) that make up the Workload domain (F2). Following the recommendations of DeVellis (2017), it would be desirable for each domain to have at least three items to capture the latent factor. Additionally, it is recommended that the number of items in each dimension or domain of the GR-II should be more balanced.
Non-normality of the items. The items’ central tendency, dispersion, and normality were evaluated in the first validation phase. Regarding the dispersion measure, it is recommended that the wording of some items whose dispersion is high (standard deviation > 1.25) be revised. On the other hand, the univariate and multivariate normality test results consistently rejected the null hypothesis of normality at a 99% confidence level. This finding is not trivial since it has methodological implications during instrument validation.3 In this case, a revision of the wording of the items that make up the instrument is suggested. Suppose it is not possible to modify the wording. In that case, it is suggested that future researchers use alternative estimators to the Maximum Likelihood estimator (such as the ADF used in this research) when evaluating the measurement model through structural equations, although at the cost of significantly increasing the sample size.
Empirical factors do not correspond to those hypothesized. The EFA analysis showed that the eight factors proposed in GR-II do not correspond to those identified empirically. Among the eight factors identified and shown in Table 4, the only one with exact correspondence was that of conditions in the work environment (F1). Other factors, such as Relationships at work (F7) and Workplace violence (F8) were close to being identified with their theoretical component (6 and 1, respectively). It is recommended that the items not loaded in their theoretical dimension be reviewed, both in their wording and the relevance of keeping them in the instrument. This recommendation goes hand in hand with the revision of the structure of the instrument as a whole since the domain with the highest number of items (20) Workload (F2) is related to three of the eight empirical components, so it is recommended to analyze the relevance of some of its items.
Lack of convergent validity. During the CFA phase, the convergent validity analysis identified four domains with a low AVE (< 0.5). This fact could suggest that the domains Conditions in the work environment (F1), Workload (F2), Lack of control over work (F3), and Workplace violence (F8) do not accurately measure the hypothesized latent factor since less than 50% of the variance in the items is attributed to that factor. Nevertheless, when considering these results and those obtained in the EFA, serious convergent validity problems can be ruled out for factors F1 and F8 but not for factors F2 and F3, which have demonstrated low reliability. Again, reviewing the relevance of some problematic items in both domains is suggested.
To summarize, the GR-II instrument has a high level of internal validity (Cronbach’s alpha > 0.91). Nevertheless, the estimation of the model does not ensure that the questionnaire has convergent or divergent validity. Therefore, to improve the instrument in subsequent iterations, it is recommended: 1) to increase the number of items for domains with few items; 2) to increase the number of responses (to a minimum of 10 workers for each item) to ensure that the validation model can be estimated using alternative methods to ML if the assumption of normality of the items is not met. 3) To restructure the questionnaire to balance the number of items per domain. 4) To review and improve the wording of some problematic or low-loaded items.
Conclusions
Uribe et al. (2020) mention that the establishment of NOM-35 and the analysis of the reference guides proposed by the Ministry of Labor and Social Welfare are a step forward to benefit workers and companies in Mexico. Nonetheless, this type of research is scarce, and most of it originates in other countries, so it is necessary to continue developing this type of project to contribute ideas to the human resources areas in the business sector.
In the same way that Patlán-Pérez (2023) emphasizes the importance of the study of psychosocial risk factors for people’s health, it is considered necessary to mention the need to implement preventive measures in organizations in order to reduce people’s exposure to these risks and improve in some way, the work environment and working conditions in certain industries. Likewise, critical analysis and the immediate availability of various measuring instruments are required to be attentive and maintain vigilance in various indicators, mainly concerning the health of all the people interacting with each other in the companies.
Considering what Luceño et al. (2004) state regarding the importance of having valid and reliable measures to evaluate psychosocial factors, the present study sought to provide useful information on the reliability of the GR-II instrument. The above aims to contribute to developing new and better psychometric tools that enable those responsible for human resources areas in companies to design strategies to improve working conditions.
It is convenient to analyze the “Organization of working time” category from a content validation perspective since the reference guides proposed in NOM-35 suggest measuring working hours and the interference in the work-family relationship as a single domain when they are two theoretically different aspects. On the other hand, it is recommended that the various items with the aspect of “Workplace violence” should be analyzed from a different perspective since these are considered as an aspect within the category of “Leadership,” which should thus be considered independently.
Likewise, it can be observed that most of the items used are designed to know the perspective of the worker and the negative effects on their workplace. Nonetheless, in the reference guide III, some items are added. It would be useful to include aspects more focused on the achievement of results, performance measurement, satisfaction, enrichment in the position, as well as motivation at work, which are variables that could be very useful in performing the corresponding analysis and the proposals for improvements required to favor, both in the personal and work environment, as mentioned by Unda et al., (2016) and Peiró (2004). These same authors highlight the relevance of the design, development, and construction of valid and reliable measurement instruments on psychosocial risks from the work environment.
Similarly to Murillo et al. (2020), it is important to point out that the contributions of this work are intended to provide ideas for those responsible for companies and in particular for the human resources areas, so that they can promote the development of people and their overall well-being in the workplace, as part of their social responsibility. To this end, Guardado (2020) argues that it is necessary to promote better working conditions to mitigate problematic situations such as high staff turnover, absenteeism, the consequences of the high cost of social security, and the risk of accidents.
Regarding the limitations of the present research work, it can be mentioned that the results obtained so far can only be considered valid for this population sector. For now, they cannot be generalized since it is advisable to continue collecting more information to show if consistency exists in the evaluated parameters. It is also necessary to consider using demographic data to make a more focused analysis according to the different groups of people in the sample, whether from an individual, geographic, or business perspective.
Regarding future lines of research, it would be advisable to continue applying the reference guides shown in NOM-35, specifically the GR-II, across different industries to perform comparative reliability analyses of the instrument between industries.
Just as Cantero-Téllez and Ramírez-Páez (2009: 635) point out the importance of carrying out intervention programs based on the measurement of psychosocial factors and their influence on the work environment, job design, and individual characteristics, it is expected that this work will be a starting point for the development of new research proposals, highlighting that different samples can be used according to the size of the companies or the industry in which they are developed and continue to be analyzed from many different points of view such as academic, industrial, economic, health and financial.
Finally, it is useful to reflect on the relevance of some theories that are closely related to the various topics mentioned here, such as current theories of work stress, theories based on behavioral economics (Abellán & Jimenez-Gomez, 2020), theories that study the interaction between the worker and their environment, theories to measure effort and rewards, and theories that contribute to worker well-being.
REFERENCES
Abellán, J.M., y Jimenez-Gomez, D. (2020). Economía del comportamiento para mejorar estilos de vida y reducir factores de riesgo. Gaceta Sanitaria, 34 (2), 197-199. https://doi.org/10.1016/j.gaceta.2019.05.014 [ Links ]
Almirall, H P., Torres, J.L., Cruz, L., Cruz, L., Palenzuela, R.N., y Santana, E. (2018). Factores psicosociales laborales, riesgos y efectos. Un estudio piloto para la posible introducción de una norma. Revista Cubana de Salud y Trabajo, 19 (2), 3-13. Disponible en: Disponible en: https://www.medigraphic.com/cgi-bin/new/resumen.cgi?IDARTICULO=80925 y Consultado el 13/06/2023. [ Links ]
Alonso, M., Caufield, C. y Gómez, M. (2005). Consumo de drogas y violencia laboral en mujeres trabajadoras de Monterrey, N.L., México. Revista Latino-Americana de Enfermagem, 13 (2), 1155-1163. https://doi.org/10.1590/S0104-11692005000800009 [ Links ]
Atalaya, M. (2001). El Estrés Laboral y su Influencia en el Trabajo. Industrial Data, 4 (2), 25-36. https://doi.org/10.15381/idata.v4i2.6754 [ Links ]
Cantero-Téllez, E. y Ramírez-Páez, J. (2009). Factores psicosociales y depresión laboral: una revisión. Revista Médica del Instituto Mexicano del Seguro Social, 47 (6), 627-636. Disponible en: Disponible en: https://www.redalyc.org/pdf/4577/457745517008.pdf y Consultado el 13/06/2023. [ Links ]
DeVellis, R. F. (2017). Scale Development (Fourth Edition). Los Angeles: SAGE Publications. [ Links ]
Fornell, C. G., y Larcker, D. F. (1981). Evaluating structural equation models with unobservable variables and measurement error. Journal of Marketing Research, 18 (1), 39-50. https://doi.org/10.2307/3151312 [ Links ]
Gil-Monte, P. R. (2012). Riesgos psicosociales en el trabajo y salud ocupacional. Revista Peruana de Medicina Experimental y Salud Pública, 29 (2), 237-241. Disponible en: Disponible en: http://www.scielo.org.pe/pdf/rins/v29n2/a12v29n2.pdf y Consultado el 13/06/2023. [ Links ]
Gil-Monte, P. R. (2003). Burnout syndrome: ¿síndrome de quemarse por el trabajo, desgaste profesional, estrés laboral o enfermedad de Tomás? Revista de Psicología del Trabajo y de las Organizaciones, 19 (2), 181-197 Disponible en: https://www.redalyc.org/pdf/2313/231318052004.pdf y Consultado el 13/06/2023. [ Links ]
Guardado L. S. (2020). La NOM 035 ¿Una nueva visión de la responsabilidad social empresarial?, Revista Universitaria Digital de Ciencias Sociales. Disponible en Disponible en https://virtual.cuautitlan.unam.mx/rudics/?p=2897 y Consultado el 3/08/2020. [ Links ]
Hair, J. F., Babin, B. J., Black, W. C., y Anderson, R. E. (2019). Multivariate Data Analysis (8 ed.). CENGAGE. [ Links ]
Henseler, J., Ringle, C. M., y Sarstedt, M. (2015). A new criterion for assessing discriminant validity in variance-based structural equation modeling. Journal of the Academy of Marketing Science, 43 (1), 115-135. https://doi.org/10.1007/s11747-014-0403-8 [ Links ]
INEGI. (2020). Censo Económico 2019. Micro, pequeña, mediana y gran empresa: Estratificación de los establecimientos. Disponible en: Disponible en: https://www.inegi.org.mx/contenidos/saladeprensa/boletines/2021/EDN/EDN_2021.pdf y Consultado el 13/06/2023. [ Links ]
Kaiser, H. F. (1974). An index of factorial simplicity. Psychometrika, 39, 31-36. https://doi.org/10.1007/BF02291575 [ Links ]
Luna-Chávez, E. A., Anaya-Velasco, A., y Ramírez-Lira, E. (2019). Diagnóstico de las percepciones de los factores de riesgo psicosociales en el trabajo del personal de una industria manufacturera. Estudios de Psicología (Campinas), 36, 1-10. http://dx.doi.org/10.1590/1982-0275201936e180148 [ Links ]
Luceño, L., Martín, J., Rubio, S., y Díaz, E. (2004). Factores Psicosociales en el entorno laboral, estrés y enfermedad. eduPsykhé, Revista de Psicología y Educación, 3 (1), 95-108. Disponible en: Disponible en: https://dialnet.unirioja.es/servlet/articulo?codigo=1071126 y Consultado el 13/06/2023. [ Links ]
Luceño, L., Martín, J., y Díaz, E. (2013). Relación entre factores de riesgo psicosocial en el lugar de trabajo y la percepción de estrés en una muestra de trabajadores españoles. eduPsykhé, Revista de Psicología y Educación, 12 (2), 99-110. Disponible en: Disponible en: https://dialnet.unirioja.es/servlet/articulo?codigo=4690109 y Consultado el 13/06/2023. [ Links ]
Luceño, L., Talavera, B., Martín, J., y Escorial, S. (2017). Factores de riesgo psicosocial como predictores del bienestar laboral: un análisis SEM. Ansiedad y Estrés, 23 (2), 66-70. https://doi.org/10.1016/j.anyes.2017.09.001 [ Links ]
Martín, J., Luceño, L., Jaén, M., y Rubio, S. (2007). Relación entre factores psicosociales adversos, evaluados a través del cuestionario multidimensional Decore, y salud laboral deficiente. Psicothema, 19 (1), 95-101. Disponible en: Disponible en: https://www.redalyc.org/pdf/727/72719114.pdf y Consultado el 13/06/2023. [ Links ]
McNeish, D. (2018). Thanks coefficient alpha, we’ll take it from here. Psychological Methods, 23 (3), 412-433. https://doi.org/10.1037/met0000144 [ Links ]
Moreno, B. (2011). Factores y riesgos laborales psicosociales: conceptualización, historia y cambios actuales. Medicina y Seguridad del trabajo, 57, 4-19. http://dx.doi.org/10.4321/S0465-546X2011000500002 [ Links ]
Murillo, K. D. M., Guzmán Suárez, O. B., y Moreno-Chaparro, J. (2020). Estrategias de intervención de los factores de riesgo psicosocial de origen laboral: una visión desde terapia ocupacional. Cadernos Brasileiros de Terapia Ocupacional, 28 (2), 436-451. https://doi.org/10.4322/2526-8910.ctoAO1934 [ Links ]
Organización Internacional del Trabajo, OIT (2016). El estrés en el trabajo: Un reto colectivo. Disponible en: Disponible en: https://www.ilo.org/wcmsp5/groups/public/---ed_protect/---protrav/---safework/documents/publication/wcms_466549.pdf y Consultado el 25 de enero de 2020. [ Links ]
Patlán-Pérez, J. (2023). Modelo de impacto psicosocial de las organizaciones en la salud ocupacional de los trabajadores. Contaduría y Administración, 68 (3), 173-199. Disponible en: Disponible en: http://www.cya.unam.mx/index.php/cya/article/viewFile/2971/2003 y Consultado el 13/06/2023. [ Links ]
Patlán-Pérez, J. (2019). Claroscuros de las NOM-035-STPS-2018 Factores de riesgo psicosocial en el trabajo: Identificación, análisis y prevención. Revista Red de Investigación en Salud en el Trabajo, 2 (2), 15-16. Disponible en: Disponible en: https://rist.zaragoza.unam.mx/index.php/rist/article/view/202 y Consultado el 13/06/2023. [ Links ]
Peiró, J. (2004). El sistema de trabajo y sus implicaciones para la prevención de riesgos psicosociales en el trabajo. Universitas Psycohologica, 3 (2), 179-186. Disponible en: Disponible en: https://www.researchgate.net/publication/228589038_El_sistema_de_trabajo_y_sus_implicaciones_para_la_prevencion_de_riesgos_psicosociales_en_el_trabajo y Consultado el 13/06/2023. [ Links ]
Peiró, J. M., y Rodríguez, I. (2008). Estrés laboral, liderazgo y salud organizacional. Papeles del psicólogo, 29 (1), 68-82. Disponible en: Disponible en: https://www.papelesdelpsicologo.es/pdf/1540.pdf y Consultado el 13/06/2023. [ Links ]
Rodríguez, M. (2009). Factores Psicosociales de Riesgo Laboral: ¿Nuevos tiempos, nuevos riesgos?. Observatorio Laboral Revista Venezolana, 2 (3), 127-141. Disponible en: Disponible en: http://servicio.bc.uc.edu.ve/faces/revista/lainet/lainetv2n3/v2n3-6.pdf y Consultado el 13/06/2023. [ Links ]
Saldaña Orozco, C., Bustos Saldaña, R., Barajas Martínez, A., y Ibarra Rentería, G. (2018). Liderazgo y riesgo psicosocial en instituciones de educación superior en México. Revista Venezolana de Gerencia, 24 (88), 1239-1245. Disponible en: Disponible en: https://www.redalyc.org/articulo.oa?id=29062051015 y Consultado el 13/06/2023. [ Links ]
Santoyo Telles, F., Echerri Garcés, D., y Figueroa Hernández, J. (2022). Evaluación de la validez del cuestionario de los factores de riesgo psicosocial y evaluación del entorno organizacional propuesto por la NOM-035-STPS-2018. Contaduría y Administración, 67 (3), 1-23. Disponible en: Disponible en: http://www.cya.unam.mx/index.php/cya/article/view/3306 y Consultado el 13/06/2023. [ Links ]
Secretaría del Trabajo y Previsión Social. STPS (2017). Seguridad y Salud en el Trabajo en México: Avances, retos y desafíos. [En línea] Disponible en: Disponible en: https://www.gob.mx/cms/uploads/attachment/file/279153/Libro-Seguridad_y_salud_en_el_trabajo_en_Me_xico-Avances__retos_y_desafios__Digital_.pdf y Consultado el 3/08/2020. [ Links ]
Secretaría del Trabajo y Previsión Social (2018). Norma Oficial Mexicana NOM-035-STPS-2018. Factores de riesgo psicosocial en el trabajo-Identificación, análisis y prevención. [En línea] Disponible en: Disponible en: https://www.dof.gob.mx/nota_detalle.php?codigo=5541828&fecha=23/10/2018 y Consultado el 3/08/2020. [ Links ]
Unda, S., Uribe, F., Jurado, S., García, M., Tovalín, H., y Juárez, A. (2016). Elaboración de una escala para valorar los factores de riesgo psicosocial en el trabajo de profesores universitarios. Revista de Psicología del Trabajo y de las Organizaciones, 32 (2), 67-74. Disponible en: Disponible en: https://www.redalyc.org/articulo.oa?id=231346516001 y Consultado el 13/06/2023. [ Links ]
Uribe, J.F., Gutiérrez, J.C., y Amézquita, J.A. (2020). Crítica a las propiedades psicométricas de una escala de medición de factores de riesgo psicosocial propuesta en la NOM 035 de la STPS en México. Contaduría y Administración, 65 (1), 1-32. Disponible en: Disponible en: https://www.scielo.org.mx/pdf/cya/v65n1/0186-1042-cya-65-01-e147.pdf y Consultado el 13/06/2023. [ Links ]
1As cut-off criteria for the stratification of companies, INEGI (2020) considers that a micro company has up to 10 employees; a small company from 11 to 50; a medium company from 51 to 250 and a large company from 251 employees and above.
2Although STPS (2017) does not refer to the inclusion of covariances between the proposed domains, it was decided to include them in the hypothetical model given the high correlation reported by Uribe, Gutiérrez and Amézquita (2020).
Received: September 22, 2020; Accepted: June 07, 2023; Published: June 08, 2023










texto en 



