Servicios Personalizados
Revista
Articulo
Indicadores
-
Citado por SciELO -
Accesos
Links relacionados
-
Similares en
SciELO
Compartir
Revista mexicana de fitopatología
versión On-line ISSN 2007-8080versión impresa ISSN 0185-3309
Rev. mex. fitopatol vol.43 no.2 Texcoco may. 2025 Epub 29-Jul-2025
https://doi.org/10.18781/r.mex.fit.2502-1
Phytopathological Note
First report of Fusarium sulawesiensis (FIESC 16) and Fusarium pernambucanum (FIESC 17) as causal agents of blight in roselle (Hibiscus sabdariffa) calyces in Mexico
1Colegio de Postgraduados, Km 36.5 Carretera México-Texcoco, Montecillo, Texcoco, Estado México, CP 56264, México, Campus Montecillo.
2Facultad de Ciencias Agropecuarias y Ambientales de la Universidad Autónoma de Guerrero. Periférico Poniente s/n. CP. 40015, Iguala, Guerrero, México.
Background/Objective.
In the roselle (Hibiscus sabdariffa) producing area of the state of Guerrero, Mexico, plantations with a high incidence of calyx blight were detected. The aim of this study was to know the causal agent of this disease.
Materials and Methods.
Calyces with and without symptoms of the “Criolla de Guerrero”, “Sudán” and “China Negra” cultivars were gathered from the municipal areas of Ayutla and Tecoanapa, Guerrero. Out of the calyces with symptoms, different fungal strains were isolated, out of which two were selected to perform pathogenicity tests under greenhouse conditions and identified with the amplification and sequencing of the elongation factor -1α (EF-1α) with the primers EF1-728F/EF1-986R.
Results and discussion.
The sequences obtained were compared with the ones in the NCBI and Fusarium MLST databases and they corresponded with the Fusarium incarnatum-equiseti (FIESC) 16 and 17 species complexes, currently known as Fusarium sulawesiensis and Fusarium pernambucanum, respectively. In the pathogenicity tests, the inoculated strains induced similar symptoms to those observed in the field. The FIESC complex has been proven to produce the mycotoxin trichothecene. Therefore, studies to determine the presence of this toxin in roselle are required, considering that its main use is the preparation of refreshing beverages, which may be a health risk.
Conclusion
. This is the first report of Fusarium sulawesiensis and Fusarium pernambucanum as causal agents of the roselle calyx blight in Mexico and in the world.
Keywords: Fungal complex; 1α elongation factor; Phylogeny; Tropical crops
Antecedentes/Objetivo.
En la zona productora de jamaica (Hibiscus sabdariffa) del estado de Guerrero, México, se detectaron plantaciones con alta incidencia de tizón del cáliz. El objetivo de este estudio fue conocer al agente causal de esta enfermedad.
Materiales y Métodos.
Se recolectaron cálices con síntomas y asintomáticos de las variedades “Criolla de Guerrero”, “Sudán” y “China Negra” en los municipios de Ayutla y Tecoanapa, Guerrero. De los cálices con síntomas, se aislaron diferentes cepas de hongos, de las cuales se seleccionaron dos para realizar pruebas de patogenicidad en condiciones de invernadero y se identificaron mediante la amplificación y secuenciación del gen factor de elongación -1α (EF-1α) con los iniciadores EF1-728F/EF1-986R.
Resultados y Discusión.
Las secuencias obtenidas se compararon con las existentes en las bases de datos del NCBI y Fusarium MLST y correspondieron con el complejo de especies Fusarium incarnatum-equiseti (FIESC) 16 y 17, llamadas actualmente Fusarium sulawesiensis y Fusarium pernambucanum, respectivamente. En las pruebas de patogenicidad, las cepas inoculadas indujeron síntomas similares a los observados en campo. Se ha comprobado que el complejo FIESC produce la micotoxina tricoteceno. Por lo tanto, es necesario realizar estudios para determinar la presencia de esta toxina en la jamaica, considerando que su principal uso es la preparación de bebidas refrescantes, lo cual podría representar un riesgo para la salud.
Conclusión
. Este es el primer reporte de Fusarium sulawesiensis y Fusarium pernambucanum como causantes del tizón del cáliz de la jamaica en México y el mundo.
Palabras claves: Complejo fungoso; Factor de elongación -1α; Filogenia; Cultivos tropicales
Introduction
In Mexico, roselle (Hibiscus sabdariffa) is planted in diverse tropical and subtropical regions under dry conditions. Guerrero State is the main producer of this species, with 13,793 ha planted (SIAP, 2025). Diverse diseases affect this crop, out of which “pata prieta”, caused by Phytophthora parasitica and calyx spot, caused by Corynespora cassiicola, are the ones with the greatest economic incidence and impact (Ortega-Acosta et al., 2015a; 2015b; Ortega-Acosta et al., 2020). In 2017, a new disease was observed in this crop in the municipal areas of Tecoanapa and Ayutla, Guerrero, locally known as the calyx “ball”. Initially, incidence was low, but it increased in subsequent crop cycles. Based on this, the aim of this investigation was to know the causal agent of this disease with the partial amplification of the elongation factor EF-1α gene and its phylogenetic analysis.
Sampling of calyces. Fifteen roselle calyces with blight and another fifteen asymptomatic ones were gathered (Figure 1) of each one of the three varieties “Criolla de Guerrero”, “China Negra” and “Sudán” in San Miguel (N 16°59'15.4", W 99°05'56.0") and San José La Hacienda (N 16°58'30.7", W 99°03'29.1"), both of which belong to the municipality of Ayutla, as well as in Tecuantepec (N 16°59'58.9", W 99°15'10.4") and Saucitos (N 16°59'14.0", W 99°18'16.8") in the municipality of Tecoanapa.
Morphological and molecular identification. The collected calyces were placed in plastic bags and transported to the Phytopathogenic Virus Laboratory, Colegio de Postgraduados-Montecillo Campus. Pieces of tissue were collected from the advancing zone of the lesion in the calyces with blight; they were then disinfested with 1% sodium hypochlorite for two minutes, rinsed three times with sterile distilled water and placed on sterile absorbent paper to eliminate excess moisture for 10 minutes. The tissue fragments were placed in Petri dishes with PDA culture medium and incubated at 28 °C. This process was also carried out taking tissue from the midsection of asymptomatic calyces. Mycelial growth was consistent from calyces with symptoms, hence pure fungal colonies were obtained from hypha tips and measurements were taken in five of them. The fungus obtained was morphologically identified with the taxonomical keys by Barnett and Hunter (1998), Nelson et al. (1983) and Leslie and Summerell (2006).
In order to know the species of this fungus molecularly, four isolates were selected, named BOLCHIN, BOLCHIN-RE (isolated from “China Negra” roselle), BOLSUD and BOLCRIO (isolated from “Sudán” and “Criolla de Guerrero” roselle, respectively), and DNA was extracted from them using the AP method (Sambrook and Russel, 2001) to amplify a 258 bp fragment of the elongation factor gene (EF-1α) with the primers EF1- 728F/EF1-986R (Carbone and Kohn 1999). The amplification was carried out in a Techne-TC-512® thermocycler, following the program described by Shimomoto et al. (2011). The PCR products obtained were purified and sequenced with the Sanger method (Macrogen Inc., Korea). The sequences were edited and assembled with MEGA X software (Kumar et al., 2018), and they were compared in the NCBI data base and Fusarium MLST (O'Donnell et al., 2012) (https://fusarium.mycobank.org/).
Pathogenicity tests. To comply with Koch’s postulates, a F. sulawesiensis isolate (BOLCHIN) and a F. pernambucanum isolate (BOLCRIO) were inoculated separately in 15 healthy roselle calyces, of the “Criolla” cultivar. Using a sterile toothpick, mycelium from one pure colony of each isolate developed in PDA grown for five days was taken and inserted in four equidistant points around the base of the calyces. As a negative control there were 10 calyces, on which lesions were made with sterile toothpicks as indicated above. All plants were kept in a greenhouse, each one with a transparent plastic bag for 48 h, after which the bags were removed.
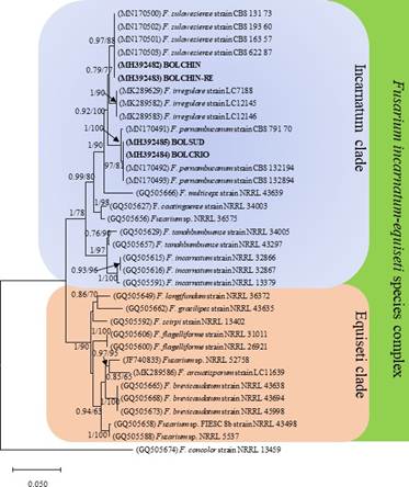
Phylogenetic analysis. A phylogenetic analysis was carried out on the sequences of the amplified fragment of the EF-1α gene from the four isolates under study (BOLCHIN, BOLCHIN-RE, BOLSUD and BOLCRIO) along with those available in the GenBank (Xia et al., 2019). After the multiple alignment of the sequences, a Bayesian Inference analysis (BI) was performed using the software MrBayes v.3.2.1 (Ronquist et al., 2012). For this purpose, four independent Markov Chains Monte Carlo (MCMC) runs were implemented, each with two parallel analyses consisting of four chains. The chains began from random trees and were executed for one million generations, taking samples every 1,000 generations. Out of the initial phylogenetic trees generated, 25% were discarded as part of the burn-in phase of each analysis. Posterior Probabilities (PP) were calculated from the remaining trees to support the nodes in the final topology. The phylogenetic tree was rooted with the F. concolor sequence (GQ505674). A total of 1,502 trees were sampled and the standard deviation of split frequencies was 0.009744. Additionally, a Maximum Likelihood (ML) analysis was performed on raxmlGUI 1.5b2 (Silvestro and Michalak, 2012). The method of fast bootstrapping was implemented with replications, using the general time-reversible (GTR) model, along with a gamma (G) distribution to correct the heterogenicity of the rates of substitution. The trees were visualized and edited in the software FigTree v1.4.4 (http://tree.bio.ed.ac.uk/software/figtree/).
In the sampled plots of both municipalities, an average incidence of 5% of diseased plants was observed. The symptoms observed included a blight that completely covered the calyces, whereas the epicalyces were not affected, but the capsule in which the seed is found was exposed (Figure 1 A, B and C), in contrast with the asymptomatic calyces that completely cover the capsule (Figure 1 D, E and F).

Figure 1 Symptoms of calyx blight in the three roselle cultivars; it can be observed that the capsule is exposed due to the blighting of the calyces; A. “Criolla de Guerrero”. B. “China Negra”. C. “Sudán”. Asymptomatic calyces of the different cultivars; D. “Criolla de Guerrero”, E= “China Negra” and F= “Sudán”.
Morphological and molecular identification. Ten colonies were obtained, which grew quickly in a PDA medium, displayed a cotton-like consistency, an intense orange color in the center and brighter on the edges (Figure 2A-B). They produced abundant macroconidia with 3-5 septa, straight to slightly curved in shape, from 47.8-10.3 x 4.6-
2.4 µm (length x width), with monophialides, macroconidia with a foot-shaped basal cell (Figure 2 C-E), as well as chained chlamydospores (Figure 2 F-G). The morphological characteristics observed were consistent for Fusarium sp.

Figure 2 Morphological species of the Fusarium incarnatum-equiseti species complex. A-B = Colonies grown in PDA for one week at 28 °C. A = F. sulawesiensis isolate BOLCHIN. B = F. pernambucanum isolate BOLCRIO. C = Monophialids from the isolate BOLCHIN. D and E = Macroconidia with a foot-shaped F. sulawesiensis and F. pernambucanum basal cells, respectively. F and G = F. sulawesiensis and F. pernambucanum, chain chlamidospores, respectively.
Molecularly, isolates BOLCHIN and BOLCHIN-RE presented 100% identity with the phylospecies Fusarium incarnatum-equiseti species complex (FIESC)-16; on the other hand, isolates BOLSUD and BOLCRIO had a 100% identification with FIESC-17; the sequences of the isolates under study were deposited in the GenBank database (MH392482, MH392483, MH392484 and MH392485). The FIESC phylospecies were recently named as Fusarium sulawesiensis (FIESC-16) and Fusarium pernambucanum (FIESC-17) (Maryani et al., 2019; Santos et al., 2019; Xia et al., 2019).
It is well-known that the FIESC species produce the mycotoxin trichothecene (O’Donnell et al., 2013). Because the roselle calyces are mainly used in Mexico to prepare beverages, it is important to carry out studies to evaluate if this toxin is present.
Phylogenetic analysis. In the phylogenetic analysis, the four isolates analyzed were clustered in the clade Incarnatum (Figure 3). These results were consistent with those obtained in the NCBI and Fusarium MLST databases. Isolates BOLCHIN and BOLCHIN-RE were clustered with F. sulawesiensis with support values of 0.97/88 (PP/BS), whereas BOLSUD and BOLCRIO were clustered with F. pernambucanum with support values of 1/100 (PP/BS). The results confirmed the identification of these isolates.

Figure 3 Maximum likelihood (ML) tree, from the Fusarium incarnatum-equiseti species complex, from partial gene EF-1α. A similar topology was generated using Bayesian Inference (BI). Subsequent Bayesian probabilities (PP> 0.5) and the Bootstrap support values (BS> 50) are shown in the nodes (PP/BS). The sequences of this study are in bold. The scale bar indicates the number of expected changes per site. *F. sulawesiense currently recognized as F. sulawesiensis (Xia et al., 2019).
Pathogenicity test. Seven days after inoculation (dai) wilting and blight were observed in the inoculated calyces (Figure 4A-B); no symptoms were observed in the control plants (Figure 4C). From the 15 inoculated calyces for each isolate, reisolation was performed and colonies with the same cultural and morphological characteristics as the inoculated isolates were obtained (BOLCHIN and BOLCRIO).

Figure 4 Pathogenicity tests in roselle calyces 12 days after artificial inoculation under greenhouse conditions. A= F. sulawesiensis isolate BOLCHIN. B= F. pernambucanum isolate BOLCRIO. C=Calyx in which only the basal part was injured with a sterile toothpick.
Two diseases have been reported in roselle calyces in Mexico: “watery spot”, caused by Pilidiella diplodiella (Correa-Sánchez et al., 2011) and “calyx spot”, caused by Corynespora cassiicola (Ortega-Acosta et al., 2015a). On the other hand, there are reports of different species of the genus Fusarium, including those of the clade FIESC, causing diverse diseases in roselle such as F. incarnatum (FIESC), associated to basal rot (Ortega- Acosta et al., 2015b). In countries such as the United States, Nigeria, Malaysia and Egypt,
F. equiseti, F. semitectum (FIESC), F. oxysporum and F. solani have been reported as causing the wilting and necrosis of the stem of the roselle (Ooi KH and Salleh, 1999; Amusa et al., 2005; Ploetz et al., 2007; Hassan et al., 2014). In Malaysia, F. camptoceras and F. nygamai were reported as pathogens that infect leaf tissued in roselle seedlings (Eslaminejad and Zakaria, 2011).
In this study, F. sulawesiensis (FIESC-16) and F. pernambucanum (FIESC-17) were identified for the first time as causing blight in (Hibiscus sabdariffa) roselle calyces in Mexico. In addition, H. sabdariffa is reported as a host for F. sulawesiensis (FIESC-16) y F. pernambucanum (FIESC-17) for the first time, worldwide.
Conflicts of interest
All authors declare they have no conflicts of interest.
REFERENCES
Amusa, N. A. Adegbite, A. A. Oladapo, M. O. 2005 Vascular wilt of roselle (Hibiscus sabdariffa L. var. sabdariffa) in the humid forest region of south-western Nigeria Plant Pathology Journal 4 122-125 10.3923/ppj.2005.122.125 [ Links ]
Barnett, H. L. Hunter, B. B. 1998 Illustrated genera of imperfect fungi. Fourth edition Minnesota, USA Burgess Publishing Company 218 [ Links ]
Carbone, I. Kohn, L. 1999 A Method for Designing Primer Sets for Speciation Studies in Filamentous Ascomycetes Mycologia 91 3 553-556 10.1080/00275514.1999.12061051 [ Links ]
Correa-Sánchez, E. Ortiz-García, C. F. Torres-de la Cruz, M. Bautista-Muños, C. C. Rivera Cruz, M. C. Lagunes Espinoza, L. C. Hernández Salgado, J. H. 2011 Etiología de la mancha acuosa de la jamaica (Hibiscus sabdariffa) en Tabasco, México Revista Mexicana de Fitopatología 29 165-167 http://www.scielo.org.mx/scielo.php?script=sci_arttext&pid=S0185-33092011000200008 [ Links ]
Eslaminejad, T. Zakaria, M. 2011 Morphological characteristics and pathogenicity of fungi associated with Roselle (Hibiscus sabdariffa) diseases in Penang, Malaysia Microbial Pathogenesis 51 325-337 10.1016/j.micpath.2011.07.007 [ Links ]
Hassan, N. Shimizu, M. Hyakumachi, M. 2014 Occurrence of Root Rot and Vascular Wilt Diseases in Roselle (Hibiscus sabdariffa L.) in Upper Egypt Mycobiology 42 1 66-72 10.5941/myco.2014.42.1.66 [ Links ]
Kumar, S. Stecher, G. Li, M. Knyaz, C. Tamura, K. 2018 MEGA X: Molecular Evolutionary Genetics Analysis across computing platforms Molecular Biology and Evolution 35 1547-1549 10.1093/molbev/msy096 [ Links ]
Leslie, J. F. Summerell, B. A. 2006 The Fusarium Laboratory Manual Ames, Iowa, USA Wiley-Blackwell 388 [ Links ]
Maryani, N. Sandoval-Denis, M. Lombard, L. Crous, P. W. Kema, G. H. J. 2019 New endemic Fusarium species hitch-hiking with pathogenic Fusarium strains causing Panama disease in small-holder banana plots in Indonesia Persoonia 43 48-69 10.3767/persoonia.2019.43.02 [ Links ]
Nelson, P. E. Toussoun, T. A. Marasas, W. F. O. 1983 Fusarium Species: An Illustrated Manual for Identification University Park, Pennsylvania, USA The Pennsylvania State University Press 193 [ Links ]
O'Donnell, K. Humber, R. A. Geiser, D. M. Kang, S. Park, B. Robert, V. A. Crous, P. W. Johnston, P. R. Aoki, T. Rooney, A. P. Rehner, S. A. 2012 Phylogenetic diversity of insecticolous fusaria inferred from multilocus DNA sequence data and their molecular identification via FUSARIUM-ID and Fusarium MLST Mycologia 104 2 427-445 10.3852/11-179 [ Links ]
O'Donnell, K. Rooney, A. P. Proctor, R. H. Brown, D. W. McCormick, S. P. Ward, T. J. Frandsen, J. N. Lysoe, E. Rehner, S. A. Aoki, T. Robert, V. A. R. G. Crous, P. W. Groenewald, J. Z. Kang, S. Geiser, D. M. 2013 Phylogenetic analysis of RPB1 and RPB2 support a middle Cretaceous origin for a clade comprising all agriculturally and medically important fusaria Fungal Genetics and Biology 52 20-31 10.1016/j.fgb.2012.12.004 [ Links ]
Ooi, K. H. Salleh, B. 1999 Vegetative compatibility groups of Fusarium oxysporum, the causal organism of vascular wilt on roselle in Malaysia Biotropia 12 31-41 [ Links ]
Ortega-Acosta, S. Á. Mora-Aguilera, J. A. Velasco-Cruz, C. Ochoa-Martínez, D. L. Leyva-Mir, S. G. Hernández-Morales, J. 2020 Temporal progress of roselle (Hibiscus sabdariffa L.) leaf and calyx spot disease (Corynespora cassiicola) in Guerrero, Mexico Journal of Plant Pathology 10.1007/s42161-020-00550-1 [ Links ]
Ortega-Acosta, S. A. Hernández-Morales, J. Ochoa-Martínez, D. L. Ayala-Escobar, V. 2015 First report of Corynespora cassiicola causing leaf and calyx spot on roselle in Mexico Plant Disease 99 1041 10.1094/pdis-04-14-0438-pdn [ Links ]
Ortega-Acosta, S. A. Hernández-Morales, J. Sandoval-Islas, J. S. Ayala-Escobar, V. Soto-Rojas, L. Alejo-Jaimes, A. 2015 Distribución y Frecuencia de Organismos Asociados a la Enfermedad “Pata Prieta” de la Jamaica (Hibiscus sabdariffa L.), en Guerrero, México Revista Mexicana de Fitopatología 33 173-194 10.18781/R.MEX.FIT.1602-1 [ Links ]
Ploetz, R. C. Palmateer, A. J. Geiser, D. M. Juba, J. H. 2007 First report of Fusarium wilt caused by Fusarium oxysporum on roselle in the United States Plant Disease 91 639 10.1094/PDIS-91-5-0639A [ Links ]
Ronquist, F. Teslenko, M. van der Mark, P. Ayres, D. L. Darling, A. Höhna, S. Larget, B. Liu, L. Suchard, M. A. Huelsenbeck, J. P. 2012 MrBayes 3.2: efficient Bayesian phylogenetic inference and model choice across a large model space Systematic Biology 61 539-542 10.1093/sysbio/sys029 [ Links ]
Sambrook, J. Russel, D. W. 2001 Rapid isolation of yeast DNA Molecular cloning, a laboratory manual 631-632 New York Cold Spring Harbor Laboratory 10.1002/abio.370050118 [ Links ]
Santos, A. C. S. Trindade, J. V. C. Lima, C. S. Barbosa, R. N. Costa, A. F. Tiago, P. V. Oliveira, N. T. 2019 Morphology, phylogeny, and sexual stage of Fusarium caatingaense and Fusarium pernambucanum, new species of the Fusarium incarnatum-equiseti species complex associated with insects in Brazil Mycologia 111 2 244-259 10.1080/00275514.2019.1573047 [ Links ]
Shimomoto, Y. Sato, T. Hojo, H. Morita, Y. Takeuchi, S. Mizumoto, H. Kiba, A. Hikichi, Y. 2011 Pathogenic and genetic variation among isolates of Corynespora cassiicola in Japan Plant Pathology 60 253-260 10.1111/j.1365-3059.2010.02374.x [ Links ]
SIAP (Servicio de Información Agroalimentaria y Pesquera) 2025 Secretaría de Agricultura y Desarrollo Rural https://nube.siap.gob.mx/cierreagricola/ (Acceso 30-Enero-2025) [ Links ]
Silvestro, D. Michalak, I. 2012 raxmlGUI: a graphical front-end for RAxML Organisms Diversity & Evolution 12 335-337 10.1007/s13127-011-0056-0 [ Links ]
Xia, J. W. Sandoval-Denis, M. Crous, P. W. Zhang, X. G. Lombard, L. 2019 Numbers to names: restyling the Fusarium incarnatum-equiseti species complex Persoonia 43 186-221 10.3767/persoonia.2019.43.05 [ Links ]
Received: February 28, 2025; Accepted: April 22, 2025










texto en 


