Introducción
La adolescencia es la etapa comprendida entre los 10 a los 19 años de edad con tres etapas superpuestas: la temprana de 10 a 15 años, la media de 14 a 17 y la tardía de 16 a 19 años.1 Es una etapa de importantes cambios en el desarrollo físico, mental, emocional y social, además de decisiva en la adquisición de los estilos de vida. Se consolidan tendencias comportamentales adquiridas en la infancia e incorporan otras provenientes de las influencias de los modelos sociales y entornos de vida frecuentados.2
Aunque la mayoría de los adolescentes están sanos, un porcentaje considerable adopta comportamientos riesgosos, como el abuso de sustancias lícitas o ilícitas, sedentarismo, hábitos alimenticios deficientes y actividad sexual temprana; con consecuencias negativas para su desarrollo y salud futura.3 Estas conductas están vinculadas a enfermedades metabólicas, infecciones de transmisión sexual, accidentes, depresión y suicidio, causantes de dos tercios de las muertes prematuras y un tercio de la morbilidad en adultos.4-8 En el contexto de México, la Encuesta Nacional de Salud y Nutrición (ENSANUT) 20219 reveló que los adolescentes mexicanos enfrentan riesgos significativos, como el consumo de tabaco (4.6%) y alcohol (21.1%), inicio precoz de la actividad sexual con bajo uso de anticonceptivos (19.3%), y experiencias de violencia (2.5%), por tanto, surge la necesidad de actualizar investigaciones sobre posibles variables predictoras de estas conductas para desarrollar intervenciones preventivas dirigidas a esta población.
Por otra parte, estudios previos en adolescentes señalan que enfrentan experiencias o acontecimientos desafortunados significativos, tales como: enfermedad física o mental en algunos de sus padres, tener un accidente o ser asaltados y provocar desajustes en su desarrollo.10 También experimentan dificultades cotidianas (problemas económicos, riñas familiares o dificultades escolares) favorecedoras de una disfunción psicológica.11,12 Todos estos eventos se englobarían en los llamados “sucesos de vida” definidos como: cualquier hecho o circunstancia con un inicio y final identificables con potencialidad de alterar el estado mental actual o el bienestar físico.13 Diversas investigaciones muestran que estos eventos pueden ser percibidos por los adolescentes como estresantes, generando un efecto negativo como problemas de conducta, trastornos emocionales e incluso a conductas de riesgo.14,15
La presente investigación se fundamenta en el modelo multivariado de estrés,16 la cual involucra: la ocurrencia de estresores potenciales, su evaluación cognitiva; los mediadores internos (recursos psicológicos) y externos (recursos interpersonales); las respuestas de afrontamiento y las consecuencias tanto emocionales como conductuales (Figura 1).
El objetivo de este estudio fue evaluar un modelo predictivo de las conductas de riesgo para la salud de adolescentes basado en el modelo multivariado de estrés.
Material y métodos
La presente investigación es un estudio empírico con metodología cuantitativa, de diseño transversal de tipo retrospectivo, con un solo grupo, utilizando un instrumento de múltiples escalas.17
Participantes
Considerando una población de 627,576 adolescentes con edades comprendidas entre los 10 y 19 años para el año 2021, en el estado de Tamaulipas, ubicado en la región del noreste de México, y tomando en cuenta las 12 jurisdicciones sanitarias, se estimó un tamaño de muestra representativo con un nivel de confianza de 95% y un margen de error de 5% de al menos 384 individuos. Se realizó un muestreo aleatorio estratificado por jurisdicciones sanitarias y se obtuvo una muestra final de 2,008 adolescentes.
Instrumentos y variables
El instrumento aplicado constó de las siguientes partes:
Datos sociodemográficos. Con información de género, edad, nivel escolar, tipo de familia, residencia, religión y si padecían alguna condición médica o psiquiátrica.
Lista de conductas de riesgo, elaborada por Valverde y cols.18 Comprende 39 conductas de riesgo en las áreas de situación académica y laboral (p. ej. “dejar la escuela”), uso del tiempo libre, recreación y deporte (p. ej. “no hacer deporte”), imagen personal y sentimientos (p. ej. “nunca sentirse a gusto consigo mismo”), consumo de sustancias ilegales y legales (p. ej. “haber probado bebidas alcohólicas”), sexualidad y salud sexual y reproductiva (p. ej. “nunca haber utilizado condón en caso de haber tenido relaciones sexuales”), violencia y problemas con la ley (p. ej. “involucrarse en una pelea a puñetazos”) y seguridad (p. ej. “no usar cinturón de seguridad al ir de acompañante en un automóvil”). El adolescente debe indicar si ha realizado o presentado algunas de las conductas, contestando verdadero o falso. De acuerdo con las respuestas obtenidas, se obtienen índices de riesgo, tanto de cada una de las áreas mencionadas como de manera global o total.
Cuestionario de sucesos de vida.19 Consta de 71 reactivos, donde el sujeto señala acontecimientos ocurridos en un periodo de un año previo al momento de la aplicación, con cuatro opciones: a) me sucedió y fue bueno para mí; b) me sucedió y fue malo para mí; c) me sucedió y no tuvo importancia; y d) no me sucedió. Son siete tipos de sucesos: (1) familiar, (2) social, (3) personal, (4) problemas de conducta, (5) logros y fracasos, (6) salud y (7) escolar. Este instrumento ha sido validado para adolescentes mexicanos.
La escala de afecto positivo y negativo (PANAS)20 compuesto por dos factores de 10 ítems, diseñados para medir el afecto positivo (AP) y negativo (AN). Los ítems poseen un formato tipo Likert con un rango de 4 puntos, variando de 0 (muy ligeramente o nada en absoluto) a 4 (extremadamente). La validación en población mexicana proporciona evidencias de consistencia interna y de constructo.21
Los siguientes instrumentos fueron tomados del inventario creado por Villalobos,22 adaptadas a población adolescente mexicana:
Escala de afrontamiento. Compuesta de 15 ítems tipo Likert de cuatro puntos. Solicita al adolescente pensar en alguna situación o acontecimiento muy estresante sucedido en el último año. Esta situación pudo haber ocurrido con su familia, amigos, escuela u otro grupo de convivencia. Se le presentan diferentes formas de enfrentamiento a esa situación (p. ej. “me esforcé en resolver la situación”, “me puse a llorar”) y el adolescente indica el grado de aproximación: mucho, bastante, poco o nada.
Escala de autoeficacia. Mide el grado de capacidad de autopercibirse para emprender actividades y proyectos. Está compuesta de 15 ítems tipo Likert de cuatro puntos (p. ej. “hay cosas en las que soy muy bueno en lo que hago”, “no me creo capaz de superar los obstáculos que se me presentan”). De acuerdo al pensamiento de sí mismo, el adolescente debe responder el grado de acuerdo o desacuerdo con el enunciado presentado.
Escala de locus de control. Mide si la conducta del adolescente está mediada por su propio criterio o si es fácilmente influenciable por la opinión de otros. Está compuesta de 15 ítems tipo Likert de cuatro puntos. Para cada enunciado (p. ej. “las opiniones de los demás influyen mucho cuando tengo que tomar una decisión”, “tengo opiniones propias”) el adolescente debe elegir si se parece a su forma de ser: mucho, bastante, poco o nada.
Escala de autoconcepto. Compuesta de 15 ítems tipo Likert de cuatro puntos, donde el adolescente indica su grado de acuerdo con diversos enunciados, tanto sobre la opinión de sí mismo como el grado de satisfacción de su vida en ese momento (p. ej. “me considero una persona menos importante que los demás”, “me siento orgulloso de lo que soy”).
Escala de conducta prosocial. Presenta diversos enunciados sobre las relaciones del adolescente con otros (p. ej. “me gusta compartir con los demás”) para indicar su grado de acuerdo.
Escala de apoyo familiar percibido. Constituida por 15 ítems tipo Likert de cuatro puntos para medir la percepción del adolescente sobre el apoyo recibido de su familia, a través de diversos enunciados sobre sus relaciones (p. ej. “en mi familia nos ayudamos unos a otros”), señalando el grado de acuerdo.
Escala de apoyo percibido del grupo de pares. Consta de 15 ítems tipo Likert de cuatro puntos que mide la percepción del adolescente en cuanto al apoyo recibido de sus pares. Presenta diversos enunciados sobre las relaciones con los amigos y compañeros (p. ej. “cuando tengo un problema, puedo contárselo a mis amigos”); el adolescente debe indicar su grado de acuerdo.
Escala de apoyo social percibido de otros significativos. Compuesta por 15 ítems de cuatro puntos. Evalúa la percepción del adolescente del apoyo dado de otras Figuras significativas (p. ej. “mis maestros o profesores han dicho que no ven un buen futuro en mí”), en la cual el adolescente anota su grado de acuerdo.
Se realizó un análisis factorial con todas las escalas; con excepción de la escala de locus de control y afrontamiento, las restantes siete cargaron a un solo factor. En la escala de estrategias de afrontamiento se obtuvieron dos factores, uno formado por ocho ítems que corresponderían al afrontamiento centrado en la emoción y siete ítems relacionados con el afrontamiento centrado en el problema, ambas explican el 35.8% de la varianza. La escala de locus de control presentó también dos factores: uno de ocho ítems relacionados con el locus de control interno y siete ítems sobre locus de control externo, con una explicación del 41.2% de la varianza. La consistencia interna obtenida reflejó una buena confiabilidad (todas las escalas con alfa de Cronbach de < 0.70, excepto la subescala de afrontamiento centrado en el problema de 0.67).
Las variables finales en el modelo hipotético predictivo de las conductas de riesgo fueron: sucesos vitales estresantes, recursos psicológicos (afecto positivo y negativo, autoeficacia, afrontamiento centrado en la emoción o en la solución del problema, locus de control interno y externo, autoconcepto, conducta prosocial) y recursos interpersonales (apoyo familiar, de amigos y de otros). El modelo propuesto, basado en el modelo multivariado de estrés, se puede ver en la Figura 1.
Procedimiento
Se solicitó el permiso a la Secretaría de Salud del estado de Tamaulipas para realizar el estudio, y se obtuvo la aprobación por el Comité de Ética en Investigación de esta Secretaría. Posteriormente los investigadores se reunieron con los responsables de los Programas de Salud Integral de Adolescentes de las 12 jurisdicciones sanitarias del estado, todos con licenciatura en Psicología, y se les capacitó para la aplicación del instrumento.
El instrumento se aplicó de manera grupal en el horario de clase y sin la presencia del profesor, solicitando previamente el consentimiento informado firmado por sus padres o tutores, así como de los propios adolescentes. El responsable del programa leía las instrucciones a los participantes donde se les indicaba que, la información obtenida sería tratada confidencialmente y utilizada única y exclusivamente para fines de investigación; que llenar el cuestionario no significaba para ellos algún riesgo físico, psicológico o legal; y que la participación era totalmente voluntaria, por lo que tenían derecho a no continuar en cualquier momento. El llenado de los instrumentos tuvo una duración promedio de 40 minutos.
La presente investigación se ajustó a los principios establecidos en la Declaración de Helsinki de la Asociación Médica Mundial (AMM) y con lo establecido en la Ley General de Salud de México (Título Quinto), así como con las normas del Comité de Ética en Investigación de la Secretaría de Salud del Estado de Tamaulipas.
Análisis de datos
Los datos fueron resumidos en frecuencias simples y porcentaje para las variables cualitativas y de acuerdo a la distribución evaluada con prueba Kolmogorov-Smirnov. Se calculó promedio y desviación estándar para distribuciones normales, y mediana con su rango intercuartílico para distribución libre. Para comparar entre grupos se usó la prueba de U de Mann-Whitney. El tamaño del efecto fue establecido con la g de Hedges. Las comparaciones se realizaron entre hombres y mujeres, en cuanto al índice de riesgo total y las distintas áreas de riesgo (académico, uso de tiempo libre, imagen personal, consumo de sustancias, sexualidad y salud sexual, violencia y seguridad). Por otro lado, se obtuvieron los estadísticos descriptivos de las variables cuya relación se analizó con los índices de riesgo: sucesos de vida, recursos psicológicos (afecto, autoeficacia, autoconcepto, locus de control, estrategias de afrontamiento, conducta prosocial) y recursos interpersonales (apoyo de amigos, de familiares y de otros significativos).
Finalmente, a través de un modelamiento con ecuaciones estructurales, se realizaron varios análisis de trayectoria para especificar la relación directa e indirecta entre las variables. De acuerdo con las recomendaciones23,24 se utilizaron diferentes indicadores de bondad de ajuste: χ2, la relación entre χ2 y grados de libertad (χ2/df, cuyo valor debe ser ≤ 3), el índice de bondad de ajuste (GFI), el índice de bondad de ajuste ajustado (AGFI), el índice de ajuste comparativo (CFI), el índice de ajuste incremental de Bollen (IFI), el índice de ajuste normado de Bentler-Bonett (NFI) y el error cuadrático medio (RMSEA). Los valores no significativos de χ2, por encima de 0.90 en GFI, AGFI, CFI, NFI, IFI así como por debajo de 0.80 en RMSEA, reflejan la precisión de los datos en el modelo.
Resultados
Los cuestionarios fueron contestados por 2,008 adolescentes. El porcentaje de distribución por género fue de 47.4% de hombres y 52.6% de mujeres. La media de edad fue 15.04 ± 1.75 años. Por grupos de edad, hubo 24.3% de adolescentes tempranos, 56.3% en la adolescencia media y 20.4% tardíos. El 52.6% cursaba la secundaria y 47% la preparatoria. Predominó la población urbana (56.7%) y familias de tipo nuclear (58.7%). El 57% afirmó practicar alguna religión, predominando la católica (68.7%). Con referencia al nivel educativo de los padres, el mayor porcentaje se encontró en secundaria completa (18.7% en los padres y 22.9% en las madres). Finalmente, 7.9% indicó tener algún padecimiento médico y 12% estar en tratamiento psicológico.
La conducta de riesgo con mayor porcentaje en los hombres (64.9%) fue practicar deportes en las calles de la colonia, mientras que para las mujeres fue el ver televisión por cuatro o más horas diarias (46.1%).
Ambos géneros presentaron posiciones similares en tener amigos consumidores de alcohol (47.6% en hombres y 44.2% en mujeres), fumadores (42.3% hombres y 37.5% mujeres) y haber probado bebidas alcohólicas (42.1% hombres y 36.0% mujeres). Asimismo, una conducta con porcentajes semejantes fue el no usar cinturón de seguridad al ir en un automóvil (34.4% mujeres y 33.2% hombres).
Entre las conductas de riesgo donde hubo diferencia entre géneros fueron: para los hombres, el realizar una actividad laboral (47.5%), haber probado un cigarrillo (34.1%), jugar videojuegos cuatro o más horas diarias (32.5%) y tener amigos consumidores de drogas (30.7%); mientras que para las mujeres fueron: el no hacer deporte (30.1%), permanecer sola en la casa durante mucho tiempo (28.3%), estar inconforme con su cuerpo (27.7%) y conocer a una mujer de su edad que haya abortado (26.8%).
Los puntajes en las evaluaciones se muestran en la Tabla 1. Las siguientes variables mostraron una distribución libre, según la prueba de Kolmogorov-Smirnov (p < 0.001), por lo cual usamos estadísticos no paramétricos. Los hombres presentaron un índice mayor de riesgo total en comparación a las mujeres (mediana 7, rango 37 vs. mediana 5, rango 37; p < 0.001, g de Hedges = 0.22). Con relación a cada área de riesgo, los hombres presentan mayor riesgo que las mujeres en las áreas académica y laboral (p < 0.001, g de Hedges = 0.339), uso del tiempo libre (p < 0.001, g de Hedges = 0.240), consumo de sustancias (p < 0.001, g de Hedges = 0.20), sexualidad y salud sexual (p < 0.05, g de Hedges = 0.12), violencia (p < 0.001, g de Hedges = 0.37) y seguridad (p < 0.01, g de Hedges = 0.13). Las mujeres presentan más riesgo que los hombres en el área de imagen personal (p < 0.001, g de Hedges = 0.251).
Tabla 1: Estadísticos descriptivos de las variables del estudio.
| Promedio ± desviación estándar | Mínimo | Máximo | ||
|---|---|---|---|---|
| Sucesos vitales | Familiar | 0.42 ± 0.45 | 0 | 5 |
| Escolar | 0.48 ± 0.45 | 0 | 5 | |
| Personal | 0.31 ± 0.40 | 0 | 5 | |
| Salud | 0.31 ± 0.43 | 0 | 5 | |
| Social | 0.45 ± 0.43 | 0 | 5 | |
| Problema de conducta | 0.21 ± 0.52 | 0 | 5 | |
| Logros y fracasos | 0.23 ± 0.34 | 0 | 5 | |
| Recursos personales | Afecto positivo | 24.1 ± 7.25 | 0 | 40 |
| Afecto negativo | 12.4 ± 7.67 | 0 | 40 | |
| Autoeficacia | 46.7 ± 6.36 | 25 | 60 | |
| Estilos de afrontamiento | ||||
| Centrado en el problema | 19.6 ± 4.12 | 7 | 28 | |
| Centrado en la emoción | 13.2 ± 4.1 | 8 | 31 | |
| Locus de control (LC) | ||||
| Interno | 24.1 ± 4.6 | 10 | 32 | |
| Externo | 11.5 ± 3.6 | 7 | 28 | |
| Autoconcepto | 48.5 ± 7.1 | 21 | 60 | |
| Conducta prosocial | 29.1 ± 4.9 | 11 | 40 | |
| Recursos externos (apoyo) | Familiar | 48.2 ± 8.9 | 15 | 60 |
| De amigos | 49.9 ± 7.6 | 15 | 60 | |
| Otras personas | 48.9 ± 7.1 | 21 | 60 |
Por otro lado, se observó una correlación positiva entre la edad y el riesgo total (Rho = 0.23, p < 0.001) es decir, a mayor edad del adolescente mayor riesgo total. En cuanto al nivel de escolaridad, los resultados muestran que cursar la preparatoria en comparación a la secundaria mostró mayor riesgo (p < 0.001). Quienes tenían algún padecimiento médico presentan más riesgos (p < 0.001), al igual que para los adolescentes con atención psicológica previa (p < 0.001). No encontramos diferencias significativas en las conductas de riesgo entre adolescentes de entornos urbanos con los rurales (p > 0.05)
La Tabla 2 muestra los resultados del análisis de correlación con significancia estadística. Esta fue positiva para los sucesos de vida estresantes. Con respecto a los recursos psicológicos: a mayor afrontamiento centrado en la emoción, locus externo y afecto negativo, se determinó una mayor presencia de conductas de riesgo en todas las áreas; mientras que a menor autoconcepto, autoeficacia y conducta prosocial, hubo un número mayor de conductas de riesgo.
Tabla 2: Relaciones significativas del riesgo total con sucesos de vida, recursos psicológicos y recursos interpersonales.
| Correlación con riesgo total* | |
|---|---|
| Sucesos de vida | |
| Personal | 0.361 |
| Salud | 0.319 |
| Familiar | 0.279 |
| Escolar | 0.176 |
| Social | 0.181 |
| Problemas de conducta | 0.257 |
| Logros y fracasos | 0.200 |
| Recursos psicológicos | |
| Afrontamiento centrado en la emoción | 0.355 |
| Afecto negativo | 0.269 |
| Locus externo | 0.243 |
| Autoeficacia | –0.171 |
| Autoconcepto | –0.217 |
| Conducta prosocial | –0.165 |
| Recursos interpersonales (apoyo) | |
| Familiar | –0.309 |
| Amigos | –0.163 |
| Otras personas | –0.244 |
* p < 0.001
Con los resultados de la correlación y el modelo teórico propuesto se llevaron a cabo los siguientes análisis con ecuaciones estructurales. Un primer modelo sobre la relación entre los sucesos vitales estresantes y el riesgo total fuera mediado por las respuestas de afrontamiento centradas en la emoción. A su vez los sucesos vitales estresantes se suman las respuestas de afrontamiento centradas en la emoción, moduladas por los mediadores internos (afecto negativo, autoeficacia, locus externo, autoconcepto y conducta prosocial) y mediadores externos (apoyo social) para incrementar el riesgo de la presencia de conductas de riesgo (Figura 1). Los mediadores internos que no mostraron un efecto directo y estadísticamente significativo sobre sucesos vitales fueron: autoeficacia (β = 0.001, p = 0.65), autoconcepto (β = 0.00, p = 0.97) y conducta prosocial (β = 0.005, p = 0.13). Finalmente, varios indicadores de bondad de ajuste no fueron adecuados: χ2/df = 33.9, p < 0.001, GFI = 0.762, AGFI = 0.675, NFI = 0.669, IFI = 0.675, CFI = 0.675, RMSEA = 0.131.
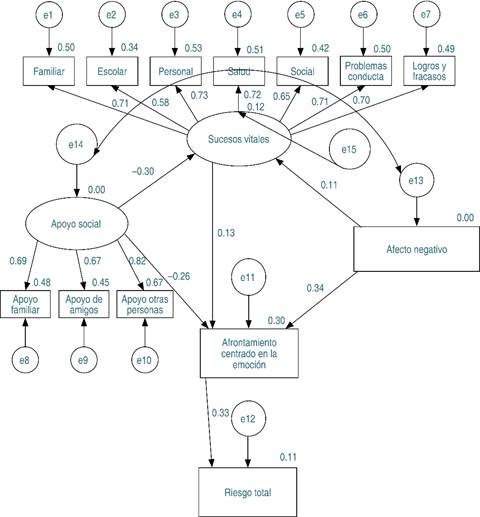
Un segundo modelo se construyó tras eliminar uno a uno los factores no significativos y asignar en cero los diferentes parámetros. Éste probó si la relación entre los sucesos vitales estresantes con el índice de riesgo total era por las respuestas de afrontamiento centradas en la emoción. Asimismo, se analizó la interacción de los sucesos vitales con las respuestas de afrontamiento modulados por el afecto negativo y el apoyo social. Los resultados obtenidos arrojaron una solución final admisible (Figura 2). Se asociaron de manera significativa a la variable afrontamiento centrado en la emoción los siguientes factores: sucesos vitales estresantes (β = 0.13, p < 0.001), el afecto negativo (β = 0.34, p < 0.001) y apoyo social (β = −0.26, p < 0.001). A su vez, la variable afrontamiento centrado en la emoción se asoció de manera significativa con el índice de riesgo total (β = 0.33, p < 0.001), coeficiente estructural de 0.11. La bondad de ajuste reflejó la relevancia del modelo teórico propuesto con los datos: χ2/gl = 9.23, p < 0.001, GFI = 0.957, AGFI = 0.936, NFI = 0.931, IFI = 0.938, CFI = 0.937, RMSEA = 0.065 (Figura 3).
Discusión
En este estudio se desarrolló un modelo predictivo, que incluyó múltiples factores, de las conductas de riesgo a partir de la respuestas obtenidas en una muestra de adolescentes. En lo referente a las conductas de riesgo según géneros, los hombres presentaron mayor proporción de las conductas de riesgo, con excepción del área relacionada con la imagen personal. Por otro lado, encontramos que estos se incrementaban con la edad. Ambos resultados replican hallazgos previos en adolescentes mexicanos.25-27
En el área académica y laboral se observó que muchos adolescentes, preferentemente hombres, realizan una actividad laboral que perjudicó en su formación académica. En el área de uso del tiempo libre, recreación y deporte; un alto porcentaje informa que no hacen deporte y cuando lo practican es en las calles, lo cual es un riesgo para su seguridad. Además, los participantes revelaron que ven TV o juegan videojuegos cuatro o más horas diarias. Estos resultados confirman informes de la ENSANUT9 sobre la inactividad física lo cual se asocia con mayor riesgo para presentar sobrepeso u obesidad. En cuanto a la imagen personal, las adolescentes suelen señalar que no les agrada su cuerpo, condición que promueve la anorexia y bulimia. Sobre el consumo de sustancias, encontramos que los adolescentes se encuentran en mayor riesgo por el contacto con amigos fumadores o consumidores de alcohol o drogas, tal como ya ha sido informado en la Encuesta de Adicciones del Instituto Nacional de Psiquiatría 2016-2017.28
La etapa de desarrollo a los 14 o 15 años es un periodo crítico de transición hacia la vida adulta y por tanto, puede ser de vulnerabilidad para que ocurra el abuso de sustancias, trastornos alimentarios, esquizofrenia y ansiedad.29 De ahí que, en los jóvenes de preparatoria, cuyas edades corresponden a la adolescencia tardía, se encontraron en mayor riesgo en comparación con los adolescentes de nivel secundaria.
Una aportación importante del estudio fue dar una perspectiva sobre los sucesos de vida y recursos, tanto psicológicos como interpersonales, que pueden ser predictores de las conductas de riesgo. Así, en los resultados, se encontraron asociaciones positivas entre mayor índice de riesgo total con los sucesos de vida, replicando estudios previos donde el bienestar psicológico se ve afectado por éstos,30 sobre todo los sucesos ocurren de manera personal y familiar. Además, en concordancia con estudios previos,31 encontramos asociaciones de mayor proporción de conductas de riesgo, con el afrontamiento centrado en la emoción, el afecto negativo y el locus de control externo; en contraste, la autoeficacia, mejor autoconcepto y la conducta prosocial son factores protectores para el desarrollo de conductas de riesgo. Esto último también se observó cuando existen recursos interpersonales particularmente el apoyo familiar.32 Esta información puede ser útil para el diseño de programas de prevención en estas edades.
Según el modelo final obtenido, los sucesos de vida estresantes impactan a las conductas de riesgo mediados por el afrontamiento centrado en la emoción. Estos resultados coinciden con otros autores33 quienes señalan que la estrategia de afrontamiento más usada por los adolescentes es la “centrada en la emoción”, por lo que no solucionan el problema y solo se estresan. Pero, como se ha informado,34 a medida que el adolescente pasa a su etapa tardía, su conducta tiende hacia un afrontamiento focalizado en el problema,35 donde las mujeres muestran un mayor afrontamiento activo ante situaciones de estrés, y los varones mayor uso de alcohol u otras drogas.
Nuestros datos también apoyan que el afecto negativo, como recurso psicológico y el apoyo social como recurso interpersonal, modulan tanto la percepción de los sucesos vitales estresantes como el afrontamiento centrado en la emoción. Al respecto, el modelo estructural propuesto por González y colaboradores30 muestra que las características negativas del contexto, los amigos y los sucesos de vida constituyen factores de riesgo para la depresión, los cuales pueden ser atenuados por el apoyo social. El estudio de Jiménez y su equipo35 encontraron que las diferentes fuentes del apoyo social son predictoras del bienestar entre las chicas, mientras el apoyo de personas significativas y el apoyo familiar predicen el bienestar entre los chicos.
Una variable clave en cómo los sucesos vitales afectan a la aparición de las conductas de riesgo es el afrontamiento centrado en la emoción. Éste, además, puede ser modulado por el apoyo social y el afecto negativo. Estos resultados concuerdan con las estrategias de la Organización Panamericana de la Salud y la Organización Mundial de la Salud, en su plan de acción para la salud de la mujer, el niño, la niña y adolescentes 2018-2030, indicando que los programas de intervención deben tener una perspectiva y enfoque del curso de vida. Este enfoque permite detectar oportunamente periodos decisivos y sensibles, además propicia la construcción de salud en cada etapa específica de la vida, al tiempo que contribuye a mejorar las trayectorias de salud conforme avanza la edad. De tal forma que la persona tiene una mejor percepción de su condición de salud, por lo que busca los medios para lograr un mejor desarrollo.36
Por último, los hallazgos del presente estudio esperamos coadyuven para trabajar en diferentes recursos o activos psicológicos e interpersonales, a fin de crear estilos de afrontamiento alternativos dirigidos a mitigar las emociones negativas e incentivar el apoyo social.










nova página do texto(beta)





