Introducción
La educación básica en México se conforma por los niveles de preescolar, primaria y secundaria; representa en la trayectoria educativa de los estudiantes el núcleo básico de conocimientos y, por lo tanto, es indispensable para incluir productiva y socialmente al ser humano. No concluir la educación secundaria para un individuo representa seguir reproduciendo el ciclo de la pobreza (Sánchez, 2015).
En México, la educación es un derecho enmarcado por la Constitución Política de los Estados Unidos Mexicanos. De todos los niveles educativos, los que adquieren carácter obligatorio son: el básico (preescolar, primaria y secundaria) y el medio superior; siendo el Estado el principal garante de éstos mediante la Secretaría de Educación Pública (SEP).
En México la educación secundaria se vuelve obligatoria a partir de 1993 y está destinada a atender a los adolescentes entre 12 y 15 años que han cursado la educación primaria. Dado el principio de gratuidad, obligatoriedad y laicidad enmarcados en la Constitución, la secundaria en México se imparte a través de los servicios de telesecundaria, técnica, general, comunitaria, para trabajadores y para migrantes (Figura 1).

Figura 1 Distribución de las secundarias en México por modelo educativo Nota: Elaboración propia con base a datos del Instituto Nacional para la Evaluación de la Educación (2016)
El subsistema educativo de telesecundaria es una modalidad de estudio que atiende a una parte de la población del país que se encuentra en edad de cursar la educación secundaria.
El Instituto Nacional para la Evaluación de la Educación [INEE], (2016), menciona que:
La telesecundaria es una modalidad escolarizada del Sistema Educativo Mexicano que ofrece educación secundaria a jóvenes que viven fundamentalmente en comunidades rurales pequeñas y marginadas, en donde, por el reducido tamaño de la población escolar, resulta incosteable establecer secundarias generales o técnicas (p. 95).
Los estudiantes que acuden a los servicios de las telesecundarias se caracterizan generalmente por provenir de familias con alto grado de marginación, y por ubicarse en zonas rurales alejadas de centros urbanos; poseen un modelo de enseñanza que combina la educación a distancia con la presencial; tienen una interacción activa con la sociedad y su efectividad es evaluada por los indicadores de permanencia, aprovechamiento, abandono escolar, entre otros. Las escuelas telesecundarias representan en México el 55.10% del total de secundarias; es decir, más de la mitad de las escuelas secundarias en el país, pero su alumnado solo representa el 22.90% del total. Este porcentaje de matrícula estudiantil se debe, en parte, por la dispersión de las localidades rurales y sus bajas densidades demográficas. De acuerdo a Morales et al. (2021) el 90% de las telesecundarias y casi la totalidad de las secundarias comunitarias, ofrecen servicio a jóvenes que viven en comunidades menores a 2 mil 500 habitantes.
La importancia de la permanencia escolar radica en que la asistencia regular al centro educativo es el único medio fiable de garantizar que los alumnos adquieran los conocimientos requeridos de acuerdo con el nivel de estudio, y cumplan el objetivo de culminar la educación secundaria. En este sentido, la permanencia escolar es la etapa final de un proceso multifactorial.
Autores como Román (2013) agrupa a los factores que inciden en la permanencia escolar en tres categorías: material-estructural, política-organizativa, y cultural. En la primera, se alude a la disponibilidad de recursos o insumos materiales y humanos; en la segunda, al tipo de organización y estructura social en la que se incluyen la condición socioeconómica; mientras que, en la tercera, se encuentra incluida la composición familiar, características de la vivienda, condiciones de salud y el trabajo infantil.
Según Colombia (2013), la permanencia escolar puede ser explicada desde diversas perspectivas de análisis, pero podrían agruparse, de manera general, en dos grandes vertientes. La primera ubica las causas del abandono en el sujeto (genetista-individualista) y la segunda la sitúa en el entorno escolar y social (interaccionista-socioestructuralista). La primera plantea que las causas de la permanencia se ubican en el individuo; su desempeño escolar, sus motivaciones, sus ambiciones y cambio de objetivos; mientras que la segunda las ubica en el contexto escolar-familiar, las relaciones con el docente, y las condiciones económicas de las familias.
Si bien esta polarización analítica ha servido para identificar desde dónde se han posicionado los académicos para realizar sus pesquisas, la realidad educativa posee un grado de complejidad mayor que termina por disolver cualquier posicionamiento maniqueo; sobre todo por los aportes recientes en el campo de la neurociencia comparativa Deacon (1997) y el desdibujamiento entre lo biológico y cultural a partir de la introducción del concepto de replicación acuñado por Aunger (2002) como una alternativa al concepto de heredabilidad biológica, pues resulta más preciso para explicar cómo la información es socialmente transmitida y replicada.
Ahora bien, para escapar de estos posicionamientos maniqueos, nosotros hemos colocado el factor familiar porque conecta ambas posturas analíticas; pues si bien la permanencia tiene un componente de individualidad, los cierto es que también esta individualidad está inserta en un marco más amplio que de cierta forma la habilita o, en algunos casos la constriñe. De acuerdo con Arguedas (2011):
Los niveles de escolarización bajan según el nivel socioeconómico y el clima educativo de las familias; en general la adecuada situación material de las familias contribuye con la permanencia y, a su vez, las dificultades producto de la desigualdad económica, los elevados niveles de estrés y la excesiva movilidad geográfica, conducen más frecuentemente a descontinuar la educación (p.31.).
Invirtiendo la ecuación. Analizar la permanencia
Gran parte de las investigaciones sobre el abandono escolar han privilegiado analíticamente a los sujetos que abandonan la escuela; así, se han identificado los factores o causas que provocan el abandono escolar, relegando en los estudios a los sujetos que permanecen. Lo anterior genera un vacío empírico y conceptual que nos invita a pensar en algunos factores como la familia que, de forma convencional, se ha vinculado directamente a los resultados escolares, pero sin mostrar suficiente evidencia empírica que ayude a colocarla como un factor crucial en la permanencia escolar.
El concepto de permanencia escolar es utilizado frecuentemente en diversos análisis relacionados con la educación escolarizada; en sus diferentes concepciones, se plantea la existencia de una relación alumno-escuela, la asistencia regular al centro educativo y la culminación de los estudios como producto final. Para Velázquez & González (2017), la permanencia
(p. 118). Para estos autores, el concepto se identifica con la trayectoria educativa del alumno.“implica la expectativa de que un estudiante se mantenga en el ciclo que cursa, que concluya e incluso que continúe estudiando el nivel académico subsecuente”
Por otra parte, autores como Ruíz et al. (2014 ) la permanencia es lo contrario a la deserción escolar:
(p. 52). En este trabajo, la evidencia empírica recolectada sugiere entender la permanencia escolar como el proceso de asistencia regular a clase, que permite al alumno culminar la educación telesecundaria, donde esta culminación puede o no estar asociada al logro escolar.“la acción de abandonar la escuela, sin haber concluido el grado escolar cursado, ocasionado por diversos factores intrínsecos (personales) y extrínsecos (familiares, económicos, docentes, sociales, etcétera)”
Respecto a los factores de la permanencia escolar, las diversas teorías plantean que los elementos que la ocasionan se encuentran en la Familia, la Escuela y el Alumno; mismos que pueden ser agrupados en dos marcos interpretativos: el extraescolar e intraescolar (Figura 2). En el primero se ubica la situación socioeconómica y el contexto familiar; mientras que en la segunda se ubican los aspectos inherentes al centro educativo: condiciones de la escuela, desempeño docente, grado de integración, etc. Espinoza et al. (2012).

Figura 2 Marcos interpretativos de la permanencia escolar Nota: Elaboración propia con información de Espinoza et al. (2012).
Respecto al marco extraescolar, la investigación realizada por Tapia et al. (2010) ubicaron entre los elementos que provocan el abandono escolar en el nivel Secundaria a los curriculares o escolares, y a los socioculturales: desigualdades socioeconómicas y de género. En el primero ubicamos la organización y contexto familiar en que se desenvuelven los estudiantes de telesecundaria, que se configura como elemento indispensable en la permanencia. Las conclusiones del estudio de contexto multicultural elaborado por Rojas et al. (2011), identificó que existe una relación directa entre las circunstancias familiares y el abandono escolar temprano.
Es destacable que, si bien el factor familiar no es el único que determina la permanencia escolar de los alumnos de telesecundaria, sí es un elemento que incide de forma directa. Algunos como Espinoza et al. (2012); Tapia et al (2010); Rojas et al. (2011); y Hernández (2013), han identificado que los factores de la permanencia escolar se ubican en la familia, la escuela y el Alumno, pero existe un gran vacío empírico sobre las relaciones intrafamiliares para lograr la asistencia regular al centro educativo y la conclusión de la educación secundaria.
Por lo enunciado en el párrafo anterior, el objetivo de este artículo radica en analizar con evidencia empírica las relaciones intrafamiliares que permiten generar las condiciones que hacen posible la permanencia del estudiante en las escuelas del subsistema de telesecundarias.
Aspectos teóricos
Elegir la teoría de sistemas sobre otras teorías se debe a que esta permite situar la permanencia escolar como la suma y relación entre elementos como la escuela, alumnos y familia; cada uno con procesos propios que lo configuran al interior como sistemas individuales. En el proceso de indagación se eligió la familia como unidad de análisis, y las relaciones intrafamiliares como la ventana que permitirá observar la articulación de las partes integran el sistema.
La teoría de sistemas plantea una perspectiva holística e integradora, en donde lo importante son las relaciones y los conjuntos que a partir de ellas emergen; “los sistemas son concebidos como conjuntos de elementos que guardan estrechas relaciones entre sí, que mantienen al sistema directo o indirectamente unido de modo más o menos estable y cuyo comportamiento global persigue, normalmente, algún tipo de objetivo” (Arnold, & Osorio, 1998, p. 40).
Los sistemas se definen como
(Cárdenas, 2016, p. 101). Éstos para ser comprendidos deben de ser observados de manera global, dado que su complejidad depende de la cantidad de elementos y las relaciones que establecen entre ellos.“el conjunto ordenado de elementos que interaccionan entre sí para el logro de determinado objetivo, de esta manera la variabilidad de sus partes incide en los demás y, por tanto, influye en el conjunto”
Esta teoría permite comprender las interrelaciones de la organización con el medio ambiente, dado que considera que existen subsistemas dentro del sistema y el funcionamiento de éste depende de la estructura sistémica (Cárdenas, 2016). Bajo esta perspectiva los individuos como sistemas vivos, reciben influencia de los sistemas a los que pertenecen o los rodean; convirtiéndose en subsistemas abiertos que reciben, procesan y eliminan materia (emociones, acciones, recursos, etc.).
En los sistemas, el comportamiento de cada elemento tiene repercusiones sobre otro; para esta teoría existe una correlación entre cada fase. Si analizamos la permanencia escolar bajo este enfoque, podemos identificar que cada elemento tiene como consecuencia la permanencia escolar y mantiene una relación con otro elemento, dando origen a un proceso que, al detenerse o fallar en una de sus etapas (factores), provocará el fracaso de todo el sistema o en su caso la emergencia o habilitación de otros.
La teoría de sistemas parte del postulado de que “la mejor forma de organización es la que coordina armónicamente los diferentes subsistemas, que definen el sistema organizacional, y por lo tanto permiten optimizar las decisiones, minimizar costos y maximizar los beneficios” (Rivas, 2009, p. 16). Si observáramos el logro educativo en secundaria como el resultado de un sistema organizacional, comprenderíamos que existen diversos elementos (familias, condición económica, escuela, maestros) que ordenados permiten cumplir el objetivo; el orden de dichos factores o la eficiencia de cada uno determina las condiciones del producto.
Bajo la teoría de sistemas los factores de la permanencia escolar no pueden verse de manera separada, sino que tienen que ser analizados de manera integral; por lo tanto, si uno de los elementos falla, el proceso se detiene y el producto no se logra. Desde esta perspectiva:
La permanencia escolar resulta, entonces, un proceso de inserción social donde debe resolverse la contradicción entre los referentes culturales, de origen y de destino, que orientan al estudiante hacia los modos o estilos de actuación cotidianos, individuales y colectivos, propios del centro educacional. Dicho proceso implica no sólo la aprehensión de nuevas pautas culturales como requisito de adaptación al cambio, sino también su aporte al nuevo sistema simbólico comunitario (Leyva, 2014, p. 53).
Analizar y conocer los diversos elementos del sistema de la permanencia escolar como una estructura con factores que se determinan mutuamente, permitirá plantear diversos escenarios ante el acomodo, ausencia o ineficiencia de los elementos que lo conforman; pudiendo a partir de ellos, plantear estrategias que inhiban el fracaso del sistema.
Si bien la teoría de sistemas resulta la mejor equipada conceptualmente para explicar la educación desde una perspectiva integral y relacional, ésta ha sido concebida desde un paradigma de ciencia clásica donde se privilegia el orden y la estabilidad del sistema; sin embargo, la permanencia escolar está más próximo a las estructuras de los sistemas enunciado por Prigogine (2001); ya que aparecen horizontes de previsibilidad limitada y opciones múltiples que expresan posibilidades. Entendido de esta manera, los sistemas no son fácilmente predecibles o su comportamiento no está linealmente determinado; mientras que la capacidad de tender al desequilibrio se encuentra relacionada con la cantidad de elementos que lo conforman.
Bajo esta lógica de sistemas que tienden al desequilibrio, la permanencia escolar puede contener los elementos: familia, escuela y alumno; mismos que en comportamientos adecuados permiten la culminación de la educación secundaria, pero que pueden ser fácilmente alterados por las condiciones del entorno en que se desenvuelven, y por lo tanto un desequilibrio en el elemento, desequilibra todo el sistema (Ferrari, 2003).
Para Espinoza (2003) la teoría de Prigogine concibe a los sistemas caóticos con cinco propiedades:
Primero, sensibilidad a las condiciones iniciales; Segundo, la evolución contiene una serie de bifurcaciones, Tercero, la evolución es una mezcla de determinismo y de indeterminismo, Cuarto, las bifurcaciones introducen el tiempo irreversible, y Quinto, las bifurcaciones explican la creatividad y la emergencia de nuevos seres y propiedades (p. 9)
Lo que configura a los sistemas como entes de sucesiva evolución, que se alteran y dan origen a un nuevo equilibrio. Los aportes de Prigogine, permiten comprender que dentro de los sistemas existen procesos de auto organización y auto alimentación, que permiten desintegrar y modificar las estructuras sistémicas establecidas, aceptando que la fluctuación en un solo elemento puede ser tan potente que cambia la organización existente y determina el resultado del sistema. Para la permanencia escolar existe evidencia tangencial (Arguedas, 2011; Leyva, 2014; Román, 2013) que permite inferir la incidencia directa del factor familiar sobre los objetivos de permanecer y culminar la educación secundaria; en este sentido, el sistema de la permanencia escolar se configura como un sistema abierto, dado que recibe influencia de su ambiente, lo que posibilita que se retroalimente, cambie, mejore o se actualice.
Método
La investigación es un estudio cualitativo centrado en el estudio de caso. Para ello se eligieron tres familias rurales de los municipios de Centro y Cunduacán, Tabasco. Los criterios de inclusión y exclusión fueron determinados por aquellas escuelas que obtuvieron el mayor puntaje en la prueba del Plan Nacional para la Evaluación de los Aprendizajes (PLANEA) y que mostraron las condiciones de seguridad para el acceso al trabajo de campo, así como proximidad geográfica a la ciudad de Villahermosa, Tabasco.
Una vez identificadas las escuelas con mayor puntaje, se llevó a cabo una primera aproximación de trabajo de campo para validar la información contenida en la prueba PLANEA 2019; en esta primera inmersión se recabó información sobre los estudiantes más destacados, así como el origen del núcleo familiar de los mismos. Los datos de esta primera inmersión ayudaron a construir una línea base con la ayuda de fuentes estadísticas del Instituto Nacional de Estadística y Geografía (INEGI) y el Sistema Integral de Resultados de las Evaluaciones (SIRE). Así, los datos sobre economía, población, nivel de marginación y analfabetismo de las localidades en los que se llevó a cabo el estudio, fueron triangulados con el sistema de alerta temprana (SisAT).
En un segundo momento, se utilizaron entrevistas abiertas a los padres de familia para conocer el contexto intrafamiliar que enmarcaba el desempeño de los estudiantes con trayectorias de permanencia y logro escolar. El material derivado de estas entrevistas fue tratado con una codificación in vivo en un programa de análisis cualitativo de datos; se eligieron los códigos con mayor densidad para construir el instrumento cualitativo compuesto por preguntas semiestructuradas.
De este primer ejercicio de codificación, se obtuvieron códigos axiales que sirvieron para robustecer el guion de entrevista semiestructurada (Figura 3). Una vez afinado el instrumento, se regresó a las poblaciones de estudio con la finalidad de aprehender con mayor densidad y precisión la información procedente de los núcleos familiares a los que pertenecían los estudiantes destacados, en lo sucesivo (ED).

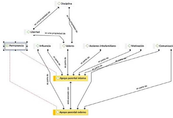
Figura 3 Red de análisis a través de ATLAS.ti8. Nota: Elaboración propia. Entendiendo al apoyo parental interno como la familia directa (padres y hermanos) y al apoyo parental externo a quienes tienen relación cercana aun no cohabitando en el mismo hogar (primos, abuelos, tíos, cuñados, etc.).
Al término del trabajo de campo, las entrevistas fueron sometidas a una segunda codificación axial para identificar las relaciones intrafamiliares con mayor incidencia en la permanencia escolar con la finalidad de construir categorías de análisis robustas que ayudarán a nominar el fenómeno. Para ello se procedió a describir las relaciones familiares que rodeaban al interlocutor. La complejidad de estas relaciones planteó un desafío para representar los hallazgos, por ello se acudió al uso de genogramas, una herramienta utilizada para registrar, relacionar y representar visualmente la composición familiar. El resultado final fue la elaboración de un diagrama tipo árbol ya que los códigos procedían de una raíz común.
Hallazgos
Al codificar el material se notó una saturación de la información en lo referente a características conductuales y familiares. Sin embargo, el material empírico referente a la escuela telesecundaria: Jaime Nunó presentó condiciones de excepcionalidad; pues allí los dos estudiantes con mejores resultados en la prueba de Sistema de Alerta Temprana (SisAT) procedían de familias nucleares; es decir, los alumnos mostraron diferencias particulares tanto conductuales como en su estructura familiar y en la experiencia que viven dentro del centro educativo y fuera del mismo.
El estudiante destacado (ED) de la telesecundaria Jaime Nunó, procedía de una familia cuyas características están asociadas al modelo de familia nuclear funcional. La filiación religiosa de este núcleo familiar era el catolicismo enmarcado en una red de apoyo mutuo. La composición de esta familia era de cinco integrantes: papá, mamá, hija mayor (estudiando en la universidad), hija intermedia (estudiando media superior) e hija menor (alumno destacado en tercero de telesecundaria) (Figura 4).

Figura 4 Genograma de familia nuclear, modelo funcional con valores, límites, armonía y comunicación afectiva
El genograma nos muestra el apoyo parental que recibe la ED, así como los vínculos estrechos con la madre. Sin embargo, es notoria la relación entre la ED y su hermana mayor quien estudia la universidad y, en menor medida, los primos por línea materna
. La proximidad de los primos por línea materna podría explicarse por el tipo de residencia matrilineal, pues el hogar se encuentra asentado en una propiedad que heredó la madre de la ED por línea materna (abuela de la ED) así como también la proximidad de las tierras de labranza heredadas por la misma línea matrilineal. Al interior de la familia nuclear se observaron roles definidos y distribución de las responsabilidades.cuando ella no entiende algo o no sabe algo, le pregunta a su hermana, sino a sus primos, ahí investigan y después ellos le ayudan a que le entienda a lo que ella a veces no entendió
Familia ensamblada-extendida
En el segundo caso (figura 3), la familia se compone de 11 hijos en total, producto de dos matrimonios (3 hijos en el primero y 8 con su esposa actual). Del último matrimonio, cuatro hijos tienen una carrera profesional, dos continúan sus estudios profesionales, uno no continuó sus estudios, y Juan, el hijo menor, quien cursa el tercer grado de telesecundaria y es considerado estudiante destacado (ED).
En este núcleo se observó las conductas de un padre estricto que delega responsabilidades dentro del negocio familiar (ganadería y comercio), así como de la misma casa. Es una familia ensamblada-extendida (Hakim, 2005; Sánchez, 2008) con un modelo patriarcal y de filiación católica.
El rol del padre es de proveedor, apoya de manera económica, motiva y proporciona las herramientas necesarias a sus hijos; sin embargo, la pareja no acude, ni participa dentro de las actividades o reuniones escolares. El padre, regularmente, involucra a sus hijos en las faenas del campo, allí aprovecha el espacio para concientizarlos sobre la diferencia del trabajo físico y extenuante del campo con el trabajo de un profesionista,
.soy una persona de los que le gusta motivarme y que los jóvenes de hoy se desempeñen y aprendan el conocimiento si tienen la oportunidad; si no, pues Dios que los bendiga, porque si no quieren, uno a la a fuerza no los puede obligar. Yo tengo mi motivación de trabajar que son mis hijos
El padre de familia, de 61 años, tiene estudios de nivel básico, se dedica a la ganadería y al comercio. Por otra parte, la madre, estudió solamente la primaria y se dedica a las labores del hogar. Viven en casa propia. Ambos padres manifestaron que Juan estudia una lengua extranjera (inglés) los sábados y que, en las tareas de reforzamiento, el estudiante las realiza por sí mismo y de no entenderle a algo solicita el apoyo de su hermana Fabiola quien es licenciada en enfermería, o de su cuñado, (esposo de Fabiola), especialmente en tareas de matemáticas.
El ED muestra un comportamiento totalmente contrario al del primer caso expuesto líneas arriba, ya que éste mantiene riñas a causa de las burlas de sus compañeros, se aísla completamente en clase y durante las mismas participa porque así se lo solicita su docente. Es completamente distraído, pero al cuestionarle sobre los temas respondía sin problema alguno
Se refleja, entonces, que las familias sujetas a estudios presentan características distintas dentro de su modelo; sin embargo, también tienen similitudes que permiten la permanencia escolar de sus hijos y que a continuación se detallan en la tabla 1:
Tabla 1 Características de las familias sujetas a estudio y sus semejanzas
Nota: Elaboración propia a partir del análisis de datos.
Discusión
Si bien los estudios sobre la deserción escolar han ofrecido un gran cúmulo de evidencias sobre los móviles que orillan a los estudiantes a pausar o frenar la continuidad de su instrucción formal, muy pocas investigaciones se han orientado a indagar los factores que posibilitan la permanencia escolar. En ambos abordajes (deserción o permanencia) se considera a la familia como un elemento clave; sin embargo, ha faltado un análisis a fondo para saber qué tipo de familias existen en el medio rural, cómo se articulan las dinámicas intrafamiliares de estas familias con el contexto escolar y saber si existe una relación entre el tipo de familia y la permanencia escolar.
Lo anterior es algo que debería ser tomado en consideración a la luz de discusiones recientes sobre familia, escuela, comunidad y las relaciones que guardan entre ellas Sheldon, & Turner-Vorbeck, (2019). Esto resulta del todo pertinente en un contexto donde la familia nuclear, al menos en Estados Unidos de Norteamérica, se ha discutido, de forma álgida, su prevalencia o desaparición, pues el número de familia monoparentales se ha incrementado en los últimos años, inclinándose estadísticamente hacia la figura de madres solteras (Blankenhorn, 2002).
Si bien la familia nuclear no es el único tipo de familia en las sociedades modernas, las discusiones de este modelo continúan generando férreas polémicas en los círculos intelectuales, pues se considera que la familia nuclear es una creación de la Revolución Industrial, mientras que otras corrientes de pensamiento apuntan en una dirección contraria, argumentando que la Revolución Industrial debilitó la unidad familiar para promover la familia nuclear. Así, hombres y mujeres que trabajaban juntos en las granjas y en comunidades rurales cohesionadas, fueron forzados a vivir en ciudades anónimas y repletas de gente, donde los hombres realizaban trabajos extenuantes mientras que las mujeres eran relegadas al trabajo doméstico. Sin embargo, ambos posicionamientos tienen preguntas sin resolver ¿es una coincidencia que la hegemonía norteamericana coincida con el auge de la familia nuclear en aquel país? ¿La emergencia de la familia nuclear hizo mejores sociedades? Es precisamente en este contexto donde los hallazgos de la presente investigación cobran relevancia, ya que la evidencia empírica nos muestra que al menos en algunas sociedades rurales de Tabasco la familia nuclear guarda una influencia positiva con la permanencia escolar.
Nuestras pesquisas muestran que la permanencia se logra con el apoyo parental interno, asociado con el apoyo parental externo y que, de acuerdo con los resultados, la disciplina dentro del hogar es de mayor importancia, de la cual se proyecta una libertad que está enmarcada con énfasis dentro de los límites establecidos en la familia, siendo estos dos códigos propiedad de los valores que se buscan inculcar en el estudiante.
Es así como la influencia de la familia, los valores que se buscan inculcar, la motivación que la familia directa expresa al estudiante y la comunicación que se tiene con él son parte de ese apoyo parental interno, el cual se forma con la familia de primer grado (padres e hijos) y la familia de segundo grado (abuelos, nietos y hermanos).
La influencia de familiares, así como la motivación que estos brindan al estudiante y la comunicación que tienen con él, son parte de un apoyo parental externo, el cual constituimos con la familia de segundo y tercer grado (tíos, sobrinos, bisabuelos, bisnietos) y cuarto grado que son los primos, tatarabuelos, tataranietos, tíos abuelos y sobrinos nietos.
Si bien se ha concluido que la permanencia escolar es un problema multifactorial, a través de los resultados podemos observar los patrones de socialización parental para conocer el modelo de cada una de las familias y el cómo intervienen o participan en la educación telesecundaria de sus hijos. De este modo, se deduce que el capital social y cultural de la familia tiene un impacto directo para que el alumno permanezca y concluya su educación escolar.
Existe en estas familias roles definidos, así como libertad, comunicación, pero también la disciplina que anteriormente se estableció como uno de las categorías de mayor relevancia; así mismo, al interior del núcleo familiar se busca inculcar valores como la constancia, el esfuerzo, la responsabilidad, la ética y el trabajo.
Los padres tienen un grado máximo de estudios de nivel básico; sin embargo, los hermanos mayores, primos o hasta cuñado, brindan el apoyo académico en las tareas domiciliarias del estudiante. Los padres presentan una estabilidad financiera, por lo que no solamente brindan apoyo económico, sino también el tiempo y las herramientas necesarias para que sus hijos cumplan sus actividades escolares dentro y fuera de la escuela. Además, dan responsabilidades dentro del hogar y los incluyen en las actividades que generan el ingreso económico; para ello, los motivan y concientizan sobre el trabajo en el campo, el esfuerzo y la fatiga física que éste requiere, inspirándolos así a buscar un mejor estilo de vida con un título profesional. Así, muchos de los valores inherentes al trabajo rural como disciplina, esfuerzo y perseverancia, son traslapados al contexto escolar.
A partir de la evidencia empírica derivada del análisis familiar de los estudiantes del subsistema de telesecundaria, encontramos que existe una relación positiva entre la familia nuclear, el apoyo parental con capital cultural, la estabilidad económica y la permanencia escolar. Las familias nucleares en sociedades rurales, aún juegan un papel crucial en el desarrollo de competencias y habilidades de sus hijos, pues se comunican y transmiten los valores que dan cohesión a la familia. En este sentido, la educación intrafamiliar pone en tela de juicio los planes educativos centrados únicamente en el currículo escolar, olvidando que los estudiantes se ven marcados a lo largo de su vida por las experiencias vividas al interior del hogar y de los valores que se transmiten y comparten al interior del núcleo familiar.










nueva página del texto (beta)




