INTRODUCTION
The so-called green consumers or conscious consumers are subconsciously not green. They are called green or conscious consumers because they are committed to environmental sustainability and, because of it, are willing to make conscious shopping decisions, including food. Green consumers have even become a symbolic group of society because of their very laudable objective: to reduce their diet's environmental impact, support sustainable agricultural practices, and promote ethical food production.
This group takes relevance from the necessity to modify alimentary paradigms to a more sustainable diet given the climate change crisis, loss of biodiversity, and health crisis. That is why, with the growth of green consumers, there is a growing demand for a more extensive availability of products that satisfy their necessities. It is why there has been an increase in products and services labeled as ecological or sustainable.
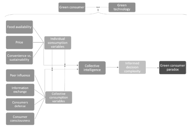
However, this apparent harmony and coherence between green consumer intention and actual buying behavior hide a complex contradiction, identifying some crucial areas: food availability, accessibility, information, and collective intelligence. This last one plays a vital role in food intake because it encourages communities and individuals to explore, understand, and implement alimentary elections that are environmentally friendly. The Figure 1 explains how, through this essay, variables and variants influence green consumers' food intake.

Source: Modified from McHugh et al. (2016).
Figure 1 Variables and variants influence green consumers' food intake.
Ideas and concepts exposed here aim to explore how, even with the best intentions, green consumers face obstacles and dilemmas that make it hard to have a food intake that protects the environment, and sometimes even without this consumer knowledge.
THE GREEN CONSUMER
In the 60s and 70s, Eastern Europe started to worry about the consequences of consumption patterns and production in the environment due to health effects, industrial contamination, economic impact, and population increase. These concerns have become green consumerism, perceived as an environmental reform element, both in the Occident and the European Union, where the consumer gets involved as responsible and co-responsible (along with producers) to address environmental issues and adopt a more friendly environment lifestyle. It has resulted in the rise of a consumer that willingly, instead of normatively, is environmentally friendly and has been called a "green consumer" (Connolly & Prothero, 2008). Figure 2 has a timeline with some of the most representative events that have marked the evolution of green consumerism.
Currently, to be a green consumer, it is necessary to have a specific profile; it is not enough to have good intentions for environmentally sustainable consumption; that is, the green consumer is not only a consumer who has intentions to purchase products that protect the environment currently but also in the future. According to Narula and Desire (2016), they are usually young adults with a medium to high income, and they expect green products to work effectively and with the same quality as non-green products.
So, in addition to the profile of this group, green consumers also have standards for acquiring this type of product. They seek to consume products not only classified as green, but that meet the basic needs inherent to the characteristics of the original product, in addition to having pro-environmental characteristics. For these reasons, it can be assumed that not everyone can be considered a green consumer.
However, the description of the green consumer profile, such as the characteristics required of food products by this group, is not directly related to the behavior that green consumers show. In a Euromonitor study, 53% of 15,933 respondents from 8 markets: Brazil, China, Germany, The United Kingdom, France, Germany, India, and The United States, considered the fact that a product was "green" to be an essential characteristic to consider when purchasing. However, the demand for green products does not show this trend; this phenomenon is known as the "Green gap" (Johnstone & Tan, 2015). It means that the positive attitudes of green consumers regarding the environment are not translated into real purchases, showing a contradiction between attitudes and actual behavior. Here, it starts to distinguish that these consumers are less green than they think.
This way, to study green consumers, there needs to be more than just the description of a profile; it is necessary to analyze motivational factors, knowledge of the environment, attitudes, and economic factors, among others, to find and analyze appropriate consumers psychology (Johnstone & Tan, 2015; Smelser & Baltes, 2001), in this case, green consumers behavior.
Food consumption with productions that attempt to protect the environment is related to changing eating patterns and modern eating styles that encourage ultra-processed food consumption (Reisch et al., 2013). At the same time, it is essential to mention that as the consumer's consciousness grows, their diet will be based on fruits and vegetables, avoiding meat consumption or products that have had to be transported by air or through long distances by road, in other words, more sustainable food consumption. Reisch et al. (2013) also discuss a series of interventional politics to improve food consumption informational instruments for the population, market initiatives, and regulation proposals to incentivize more environmentally friendly food consumption.
The urgency to move towards eating practices that avoid environmental damage must be addressed. The prevalence of current alimentary systems contributes significantly to greenhouse gas emissions, land degradation, and loss of biodiversity, while it fails to provide nutritious food for the population. Different researchers have noted that food intake elections have a considerable environmental impact. Modifying eating patterns is fundamental to reaching food productions that protect biodiversity and avoid land degradation (McCluskey, 2015). It must be remembered that the nutritional part of processed food products and choices made in production practices also play an essential role.
GREEN TECHNOLOGY IN FOOD PRODUCTION
Technology has been part of alimentation with different perspectives since long ago. Technology has been mainly used to improve food, making it more abundant, fresh, longlasting, safe, and added to what has been detected to be nutritionally lacking in the general population or a specific one. In recent decades, there have been controversies because of the use of technology in new forms to process food. However, it has been proved that these new technologies are also more environmentally conscious. These new technologies ensure lower energy use than traditional methods, benefiting food safety and the industrial economy (Akhila et al., 2022). Thus, technology has long been an ally in food production processes and the search to improve human nutrition.
Many studies show the benefits of the use of technology. Kreidenweis et al. (2016) conducted a study in Germany and Brazil to observe if producing food locally instead of importing it might result in lower greenhouse gas emissions (GHGs). Ultimately, the authors found that, even though local production was closer to consumption sites, it became bigger GHGs. This result was due to the number of times food had to be transported to satisfy the demand, while the imported food was transported in one trip only. In this case, it is proper to analyze the relevance of measurement instruments used to measure contamination between the two cases, besides the punctuality that only GHGs were measured during food transportation. It is necessary to evaluate the consequences of each production under the same standards to determine the level of pollution and their affection for the environment.
It will be the only way to define which production is more environmentally friendly, not only in terms of GHGs but also with affection to the land, the economy, and the local population. This type of study stands out for the lack of information that green consumers must make consumption decisions and, therefore, the importance of producers informing their production methods to consumers and the GHG impact of products for sale for population consumption.
In another study, Boye and Arcand (2013) found that food processing has less environmental impact than agriculture according to GHGs. However, it might be due to legal obligations that companies have. In any case, Xu et al. (2015) propose that consumers choose products with a low carbon print and have also influenced companies in the direction of emergent technology and science to make them greener. It is not easy to achieve, mainly because we are not informed consumers about these advances or green technology applications in food production; neither the producers nor any other organization is dedicated to analyzing consumption patterns and food production.
Aithal and Aithal (2016) see green technology as a cure to reduce environmental damage by creating diverse products and technologies for human beings. Nonetheless, for this essay, it is Pratama's (2022) definition that will be considered. This author observes that keywords in defining green technology are low environmental impact, safe methods for human beings, and sustainability for natural resources.
However, applying the green concept to food technology applies to environmentally safe practices and healthy and nutritious productions. The last part is one of the main reasons to choose this definition of green technology characteristics because it does not only consider processes and environmental benefits but also the benefit that might, and should have, to final consumers.
Several advances in green technology have attempted to take away "the weight" of current agricultural production systems, which are not entirely welcomed by consumers who tend to show skepticism towards these advances. It was proved by Giacalone and Jaeger (2023), who conducted a study in Singapore, the United States, India, and Australia and classified the acceptance of technology into three groups:
Technologies with high consumer acceptance related to urban productions of vegetables and packages in modified atmospheres;
Technologies with medium consumer acceptance that have to do with cultivated fishes, plant-based alternatives to animal proteins, and genetic edition;
Technologies with low consumer acceptance related to insects as ingredients in food and meat cells and cultivated fishes.
One of the most exciting data from this article is that only 5% of the sample (N=2494 surveys) showed high acceptance of these technological innovations in food. The general population's acceptance of technology in their food remains a big challenge. The challenge becomes more prominent with green consumers' acceptance of technology in food production as an acceptable element of green alimentary products.
With the low disposition by green consumers to accept technology in food processing, Boye & Arcand (2013) published an abstract of the book "Current Trends in Green Technologies in Food Production and Processing." This book focuses on the Life Cycle Assessment (LCA) methodology to detect GHGs of food production, where they found that food processing has less environmental impact than agriculture.
It contradicts some beliefs of green consumers who, as previously commented, do not have a good acceptance of technology in food production. Notably, the results presented in the book might be because food producers are obligated to take pro-environmental measures by law or directly from their responsible practices. A positive image presented to consumers and retailers may influence the pro-environmental decisions of specific food processors, which is why it cannot be concluded that the results come from an altruist preoccupation with the environment.
Green technology can be a good tool that helps to have more conscious consumption and healthier food produced under better friendly environmental standards. Even if green consumers do not fully accept it, this might be useful to convince them that food has a lower environmental impact during production. If environmental affectation were low, it would not conflict with the ideology of green consumers, as long as it is adequately informed so they can have green and conscious consumption practices.
Knowing what is being done in terms of technology applied to processed food and how this might help green consumers have greener food intakes, it is worthy to deeply analyze those variables that have individual influence over green consumption, such as food availability, price, and acquisition convenience.
FOOD AVAILABILITY
Despite green consumer efforts to choose green food with a lower environmental impact, such as organic, local, and seasonal products, in the end, they face a low availability of these kinds of products.
The purchase and consumption of green products are directly related to their availability. In a bibliographic revision by Joshi and Rahman (2015), they found that purchasing behavior becomes more positive if green products are available. It is because, as individuals, consumers prefer what is within their reach, which is convenient, avoiding products that require a more significant effort to find. Limited availability and inconvenience in green product acquisition may act as a barrier between the attitude of consumers or purchasing intention and the final consumption of green products.
That is why green consumers' commitment plays a significant role: The extra time dedicated to finding green alimentary products can be perceived as an extra cost to their regular individual or familiar budget that they are only sometimes willing to cover. It is one of the reasons why they might prefer not to purchase green products, even when their initial purchasing intention was in that direction (Nguyen et al., 2019). The availability of green alimentary products would help in the low-cost perception and make it more attractive to green consumers. It could facilitate the final purchase decision when individuals are alone in front of store stands.
Food availability in stores can also be used as a reminder of food with green production purchase intentions. In the qualitative study of Nguyen et al. (2019), it is mentioned that the low availability of green products is among the main reasons to buy a non-green alternative. Once again, it proves the importance of consumers feeling close to the product they are looking for, both as a reminder of their purchase intentions and as facilitating this action.
Ultimately, the difficulty in finding and purchasing these products may prove that the green consumer feels obligated to make certain concessions and limit their green consumption. It must be added that green consumers do not see city life as green consumption-friendly (Johnstone & Tan, 2015).
This perception of difficulty might be a factor that discourages green consumption and forces green consumers to turn to and consume other products that are not necessarily green. To be perceived as easy to acquire, producers of processed food with green technology should show more interest and preoccupation to make their products available and easy to reach for the referent market.
The availability will not only help in purchase decision-making but could also increase sales, which would lower their production costs. If green product production costs slow down, prices could be more accessible to a more significant part of the population and not only to green consumers.
PRICE DILEMMA
As previously mentioned, another individual conflict that green consumers face is the price of green food because it tends to be higher than that of their traditional counterparts. Although part of the green consumer profile is indeed an economic income above the average, this conflict can create an economic barrier between green consumers willing to make respectful decisions towards the environment but needing more resources to sustain these practices.
It is also true that green consumers look for convenience when acquiring a product because they are not willing to pay a higher price only for foods with green characteristics. The willingness that green consumers have, as individuals, to pay extra for green food is mediated not only by the cost but also by the knowledge they have about the green cause, consumers income, groups of reference (they will be analyzed later), purchasing convenience and eve availability (Narula & Desore, 2016), as it was previously discussed.
These products must have some extra benefit beyond their production, even if it could be as part of the use or disposal of the product, which is not a theme of this essay. However, it is essential to mention it because, in the end, it is a variant that could define purchasing decisions besides price.
Consumers can perceive green food as more expensive, making them feel they need more options for consumption. According to Johnstone & Tan (2015), if green foods are perceived as too expensive, consumers may ignore them, even without acknowledging them. This situation can make consumers perceive themselves as "not entirely green" and, somehow, out of the group they are trying to belong to. In the end, green consumers need to adapt their consumption to their budget, which is logical considering that, even if food intake is a necessity, there are several ways to cover it, and they can choose a less expensive one.
Thus, the green consumer is constantly trapped between their environmental commitment and the choice of their budget, failing again into concessions that go against the values this consumer professes as part green consumers it identifies with. Nonetheless, as previously mentioned, there could be other ways to reduce costs and make these products more reachable to the consumer's pocket and their physical closeness.
As it has been studied, the cost of green food can be a barrier to purchasing green products in terms of individual decisions, but it also exists as a collective part of these decisions. Purchases for the home have cultural influences, which is why consumers will look for green products that substitute those that have similar characteristics to the ones they are already used to in terms of flavor and quality (Ariani et al., 2021). Therefore, besides being an economic matter, it also directly affects the green consumer paradox, which does not only bet on cost but also personal taste.
CONVENIENCE VS ENVIRONMENTAL CARE
Modern life has challenges in terms of convenience because the speed at which we live leads us continuously to look for easy and fast options that are not the most environmentally friendly. It is how the green consumer is trapped between the comfort of easy solutions and its conviction to make decisions that help the planet.
The perception of convenience disagrees with environmental care and has been expressed by consumers, proclaiming themselves too indulgent to leave aside comforts to be a green consumer. It is even more because there is a perception of collective requirements beyond food consumption to be considered a green consumer, like participating in activities requiring donating part of their free time (Johnstone & Tan, 2015). Ultimately, they choose to be something other than green consumers and stay completely away from this definition by considering it too complicated for their lifestyle.
These contradictions are also identified by Lartey (2021), who mentions that certain practices related to environmentally friendly consumption have to do with personal comfort, trust, available choices, and price paradox. It confirms and brings up, once again, the point to which conveniences influence alimentary choices over collective proposals or belonging to a specific group, as can be green consumers.
In 2015, Johnstone and Tan explored how consumers' perceptions of green products, consumers themselves, and their consumption practices contribute to understanding the discrepancy between green attitudes and behavior. The study identified three key subjects: 1-"Is too hard to be green," 2-"Green stigma," and 3-"The green reserve." Some consumers refuse or resist participating in green consumption practices due to the unfavorable perception of green consumption. In this way, green perceptions can influence consumers' purchasing intention of green products, besides the difficulties mentioned above, to find green information and products.
It is also worth mentioning that part of the acquisition of convenience and green products is related to individual values, among them the hedonist (Joshi & Rahman, 2015), even overpassing altruist values such as green food consumption. The environmental values that some groups or collectives profess positively influence green consumers as long as they do not affect their values of consumption satisfaction.
So far, the variables mentioned above have been under the individual influence of food intake consumption. However, other variables affect consumers' decisions and are taken based on collective influences of green consumption, as are the ones that are analyzed next.
COLLECTIVE VARIABLES OF GREEN CONSUMPTION
A collective is an entity where members are interdependent based on shared beliefs. It differentiates from a group because of the level of expertise about a specific subject, the level of interaction among members, and one-on-one connections (McHugh et al., 2016).
Moreover, the distribution of knowledge of individuals, groups, and nets plays a vital role in environmental care behavior about food consumption. Table 1 shows that food consumption is a social construct where variables influence the final green consumer choices.
Table 1 Variables influence the final green consumer choices
| Peer influence |
| Social networks and online communities inside collective intelligence platforms might influence peers in consumption decision-making. When individuals observe others making sustainable food elections and sharing their positive experiences, they are more likely to follow the example (Thøgersen, 2010). |
| In formation exchange |
| Collective intelligence encourages information exchange among green consumers and provides a space to discuss sustainable practices, recipes, and successful stories. Collective intelligence can motivate and guide individuals towards a more sustainable food intake (Fanzo et al., 2018). |
| Consumers defense |
| The defense of green consumers' beliefs can be taken advantage of by collective intelligence. When theories are organized and informed, green consumers can fight and defend better food labeling, stricter regulations, the promotion of more green food options, and the consciousness of the relevance of sustainable food consumption (Alam et al., 2023). |
| Consumers consciousness |
| Collective intelligence platforms can give consumers access to trustworthy information about the environmental impact, ethical considerations, and the authenticity of green products (Willet et al., 2019). It allows green consumers to make informed choices. |
Source: Own elaboration.
Collectivities can mitigate the paradox between green food and green consumers through different platforms and social connectivity (online and one-on-one). Nonetheless, food intake behavior is much more complex, and there are individual and collective variables that affect consumption decisions and, therefore, consumers' food intake behavior.
COLLECTIVE INTELLIGENCE AND GREEN CONSUMPTION
Food intake behavior is multifactorial; many elements can influence purchase and food consumption, even more so if we speak about green technology-produced food. Chen & Antonelli (2020) identified and categorized determinant factors in food choices: Internal factors of alimentation (sensorial and perceptive factors), external factors of alimentation (information, social context, and physical context), personal state factors (biological characteristics and physiological needs, psychological components, habits and previous experiences with certain food), cognitive factors (knowledge and abilities, attitudes, preferences, anticipated consequences and personal identity) and also sociocultural factors (culture, economics and politics).
Consumer behavior involves physical and mental activities in which consumers get involved when looking, evaluating, purchasing, and throwing away a product or service. Consumers exchange their resources (money, time, and effort) in the market per valuable articles. As a result of these large amplitudes of factors, it is proposed that a multidisciplinary team study how all these variables, among them technology, culture, beliefs, and values, interact with each other. Likewise, individual, and collective variables also affect consumption decisions.
Collective intelligence can be defined as a phenomenon that occurs when a collective, acting as such, has a more significant level of intelligence than its members would show if they acted out in little groups or individually. Collective intelligence refers to problem resolution (Polonsky, 2011), such as food choices from green consumers.
When a collective is formed, the individuals get together to reach a new level of analysis, which will be helpful in the decision-making of everyone separately. When it comes to green food intake, it has been proved that there are certain variables that collectivity analyzes and incentives to achieve green food consumption of individuals. Next, there is a table where the most critical variables are shown (Table 2).
Table 2 Critical variables
| Consumers empowering | Access to information that different collectives give about food print, nutritional value, and food ethical considerations helps individuals to make more informed decisions and align with their values (Rahman &Nguyen-Viet, 2023). It contributes to a more sustainable alimentary system, creating a more significant demand for green products. |
| Global collaboration | It is necessary to reach sustainable food intake, and collective intelligence platforms can facilitate the connection between local producers and consumers, reinforcing local and regional alimentary systems (Fanzo et al., 2018). Additionally, they encourage sharing consumers' knowledge globally, allowing the dissemination of sustainable productions and the propagation of sustainable efforts through borders. |
| Defense of public policies | Collective intelligence encourages the development of technological solutions such as precision agriculture, blockchain in food supply, and alternative protein sources (Zhang & Zhang, 2018).Taking advantage of experts' knowledge, entrepreneurs, and researchers can accelerate the adoption of these innovations. |
| Technology and innovation | Modifying behavioral food intake is hard a task. Collective intelligence can facilitate this process by sharing successful stories, better practices of consumption, and advice for individuals who aim to transition toward greener consumption (White et al., 2019). Peer support and community commitment can make these changes more accessible and assimilated for consumers. |
| Behavioral changes | Collective intelligence can play an essential role in the defense to change public policies that support green consumption. Collectives can organize, find, share information, and collaborate with the government to promote policies that favor green values (Alam et al., 2023). It can lead to more legislative support, such as subsidies for green food production and improving food labeling. |
Source: own elaboration.
In this section, it is also essential to analyze consumers' social responsibility because their demands impact food producers' choices. If consumers choose food produced ethically, with a low environmental impact and a high nutritional addition, producers will put it on the market. It is how consumers' final decisions can affect the possibilities of social and economic ways to be more careful with the environment (Jakubczak & Gotowska, 2020). This way, purchasing decisions have a big responsibility for green consumers, who, even with social support and information from a collective, only sometimes make the best decisions.
Although collective intelligence is a solution for green consumers to make better decisions, it also implies specific challenges and ethical considerations. Part of these challenges involve data protection to ensure that all voices are heard, to prevent the spreading of wrongful information (Rahman & Nguyen‐Viet, 2023), and to avoid, as far as it can, political influences in collective shared information. The goal is to balance open collaboration and information sharing in a responsible way to maintain the integrity and effectiveness of collective intelligence efforts.
Now, considering the environmental and health focus, which are the interest of this essay, Alam et al. (2020) conducted a study in Malaysia to identify factors affecting healthy and pro-environmental food consumption among the Malaysian population. As an extra, perceived value was added to understand better consumer factors and their effect on low environmental impact food consumption.
The results showed that collective variables such as social norms, perceived effectivity of consumption, and attitude, and individual variables like perceived value, availability perception, and purchasing intention significantly impact low environmental impact food consumption. It confirms what has been said about the consumption factor and motivation that overcome environmentally friendly food production to purchase and consume these products.
The influence of collective intelligence on low environmental impact food consumption is considered that individual characteristics (social demographic attributes, individual attitudes towards the environment, among others) influence the decision of this type of consumption. However, there is evidence of "social learning," which implies that sustainable consumption can be learned, although it would have a heterogeneous impact on specific social groups (Salazar et al., 2013), according to individual social demographic characteristics of members of this group.
Another modification due to social influence can be found in alimentary preferences, mainly if it receives positive feedback from peers; in other words, we eat as other persons because we are looking for a positive emotional experience about our feeding and also internal and external validation of or food choices (Higgs & Thomas, 2016; Shen et al., 2022), which is why green food consumption must see beyond superficial, sustainable characteristics of food.
On the other hand, as previously mentioned, we cannot let aside the values that green consumers profess beyond their environmental consciousness because part of their slogan is to not affect future generations with current alimentary patterns. Paço et al. (2019) looked for a way to examine green consumer behavior based on prosocial attitudes, value put in green and green communication.
They developed a survey for it. In the end, results show how prosocial attitudes, in general, directly influence collective values of green consumption and that these values positively influence green purchasing behavior and reception to green publicity. They proved that collective intelligence is a significant component of green consumption, an element that cannot be left aside and could also be explored through this publicity or green communication by green food production companies.
Therefore, green purchasing behavior or sustainable consumptions are related to the acceptance of a group they belong to or want to belong to but are also related to favoring the environment and society. For that reason, consumers look for green attributions when purchasing food products. However, it is also an extra referent to social values, purchasing convenience, use, and disposal of the product, all of it influenced by collective intelligence.
INFORMED DECISION COMPLEXITY
Accessibility to information is a reference to the human right to consult data; it comprehends free access to information promptly and can investigate, defund, search, and receive any information (Gobierno de México, 2022). This way, with free access to information, more precise and conscious decisions can be made, in this case, about food purchasing by green consumers.
Information is an angular stone for green food consumption. However, green consumers continuously face ambiguous or contradictory information. For example, food labels can show conducive data that cannot be read (Johnstone & Tan, 2015), leading consumers to think they are consuming or supporting something that could not be happening or is challenging to understand. Although it has been proved that some demographic characteristics could be relevant in the analysis and use of information, Jakubczak and Gotowska (2020) show that these are less relevant at the purchasing decision moment.
As shown by Narula and Desore (2016), several studies have considered that green consumers need clarification on the little knowledge they have about green products and the little information provided by those producing them. This way, those consumers with more knowledge about environmental care and food production will be the ones who spend more on these types of products because they have a bigger capacity for decision-making. The information about these green products could be through labels and even web pages or producer social networks, at list according to what was found by these authors.
Nevertheless, knowledge does not necessarily increase the purchasing and consumption of green products. It should be noted that alimentation is only sometimes rational and objective because it depends on a series of psychological, cultural, economic, and social factors. Therefore, knowledge will make consumers act a certain way leaving aside emotional and intuitive factors that significantly influence green food purchasing (Johnstone & Tan, 2015). The conjunction of factors suggests a more complex relationship between knowledge and green consumer behavior.
A lot of times, food producers use something called greenwashing, which consists of making consumers believe that a company is participating in green production processes and affirms it on its label or in marketing communications, when this is not the reality (Boncinelli et al., 2023; Johnstone & Tan, 2015). Greenwashing generates a feeling of distrust and insecurity in consumers, who, in the end, cannot be sure if they are being part of non-sustainable consumption and supporting a company with non-green practices.
One of the most significant issues is that companies use greenwashing to show their products as environmentally respectful without a stent for those affirmations. This situation has caused consumers to become cynical about such affirmations and consider them another marketing element (Johnstone & Tan, 2015). Such situations leave the green consumer with an uncertain feeling or blind trust because they cannot identify legitimate green products, also denoting a lack of regulation in green food products to allow consumers to make better choices.
The greenwashing phenomenon constitutes a threat to green market products, which is why it is crucial to evaluate the impact that these practices have on the market to provide the government and consumers with relevant information to the first ones to make necessary adjustments or create indispensable policies to regulate and avoid, as far as it can, greenwashing because it deceives consumers in a straightforward form; and to the consumers so they can make responsible and informed purchases.
For example, Boncinelli et al. (2023) proved that simply changing the color of a chocolate package to green (giving the understanding that it was a green product) was enough to make consumers more propensity to acquire it. However, the researcher could not conclude the profile of consumers that fall the most in these types of practices. With these, it is clear the lack of policies that regulate green products and the way green consumers could be deceived and induced consumption they assume is green.
It is how many green consumers end up making purchases that are not green, although, in appearance and perception, they are. That is also why they believe the government should take a more significant responsibility and provide better regulations about these green products (Johnstone & Tan, 2015).
All of these put green consumers in an awkward position, where their environmental commitment clashes with the uncertainty of their actual green consumption, making it necessary to access accurate information, make informed decisions, and stop making nongreen consumptions that they need to be aware of.
CONCLUSIONS
Green consumers have a clear intention when they initiate their purchasing process: to reduce their environmental impact and to support ethical and environmentally friendly business practices. However, when exploring the options in the market, it faces a series of challenges that threaten its commitment. One of the main obstacles is the need for more information in terms of production and about the service or product itself (Polonsky, 2011).
Green food represents products and practices prioritizing environmental sustainability, accompanied by locally and ethically organic products. On the other hand, green consumers are individuals who express genuine concern about environmental problems and consciously look to align their purchasing and their values. As shown before in the text, the main paradox is that there is a disconnection between the availability of green products, the veracity of the information that green consumers can count on, and the difficulty of motivating a good part of these consumers to stick to green food consumption choices.
The paradox of the green consumer and green food represents a big challenge towards a more sustainable future. Reaching a medium point between the ecological consciousness of consumers and green food products depends on a diversity of factors and actors involving greenwashing, consumers' knowledge, and informed decisions. In this context, collective intelligence could be a powerful tool for bridging these contradictory factors.
Green consumers' contradiction reflects current food systems. Lack of availability, economic accessibility, and unclear information are challenges to those who try to align their food choices with their values. Also, the variables that influence food consumption behavior offer an amplitude of information about the contradiction between consumption and the beliefs of green consumers.
To overcome this contradiction, conjunct efforts are required, involving the government to implement policies that encourage the production, distribution, and commercialization of sustainable products. On the other hand, companies should be more transparent about their practices and the content of their products.
Through collective intelligence, ways can be found to strengthen the most critical information consumers have to receive about food security, environmental sustainability, and public health. This way, green consumers can be empowered to achieve informed and truly sustainable decision-making. However, as previously studied, alimentation does not only depend on the information a consumer has because other aspects, such as the social ones, greatly influence final consumption decisions.
It remains pending for posterior analysis if green consumer decisions are affected mostly by collectivities or individualities. Another question would be whether green consumption can be improved, influenced, and informed truly by collective intelligence or collective stupidity. Green consumers face a collective ambivalence. In this case, green consumers should be able to discern when collectivity guides them to better food options and when they do not.
In this way, after analyzing variables and the discrepancies among each one with green consumption, it can be defined that even if there are significant efforts by consumers to make greener consumption, collective intelligence, food availability, economy, and social influence are factors that, without noticing them, might be defining their eating behavior and food consumption toward options with unethical productions and friendly with the environment, concluding that green consumers are unconsciously not green.










nueva página del texto (beta)




