Introducción
En este artículo se reflexiona sobre la cultura de paz desde el análisis de género, en particular cómo se vinculan los orígenes y el discurso de la cultura de paz con algunos rasgos de la masculinidad hegemónica; así como las tensiones de la educación para la paz a nivel curricular en el ámbito escolar porque la escuela, como institución socializadora, reproduce y valora las expresiones bélicas de la guerra y de la violencia a través del arsenal lúdico que se expresa y recrea en los patios y salones escolares. Además, en las contradicciones a las que se enfrentan los contenidos curriculares y prácticas noviolentas escolares con las formas en que las familias enseñan y promueven que los alumnos (varones) resuelvan los conflictos.
De acuerdo con la Ley General de Educación, artículo 15, facción V, uno de los fines de la educación es fomentar la cultura de paz y la solución noviolenta de conflictos (DOF, 2019). Este componente formal normativo1 (Facio, 1999) se refleja como contenido de estudio del currículo escolar y para que logre su propósito debe implementarse en las prácticas pedagógicas y educativas del profesorado en las aulas y en las escuelas en su conjunto. Asimismo, los objetivos y estrategias de dichas prácticas deben ser conocidos por las familias del alumnado para que los incorporen en sus formas de resolver los conflictos de cualquier índole y, por último, deben reflejarse en la formación del alumnado no sólo a nivel cognitivo, sino en el ámbito de experiencia para que tenga implicaciones en la convivencia escolar.
Al hacerlo, se tienen que considerar los diversos contextos en los que se lleva a cabo el acto educativo, porque el contexto social, cultural, económico y político influye al interior de la escuela. Dreier (2017, p. 87) señala que “los contextos sociales están arreglados para prácticas sociales particulares y modos particulares de participación”. Entonces, considerando que la investigación se realizó en el Estado de México, en el Municipio de Ecatepec de Morelos, sus escuelas de educación básica están atravesadas por factores exógenos que influyen en la convivencia escolar, tales como la delincuencia, el narcotráfico y las adicciones (INEGI, 2019); así como la violencia de género, porque el Municipio cuenta con doble alerta de género (SESN, 2020), las cuales fueron declaradas en 2015 y 2019, la última a causa de la desaparición de niñas, adolescentes, jóvenes y mujeres; las alertas de género son un mecanismo de protección que establece la Ley General de Acceso de las Mujeres a una Vida Libre de Violencia (DOF, 2024).
En este escenario, los retos que enfrenta la educación acerca de la visibilización, prevención y atención de las violencias que se viven y surgen en la convivencia escolar son mayores y más complejos. Al respecto, una propuesta para eliminar las manifestaciones de violencia en las escuelas es la educación para la paz, concebida como “un modelo educativo para que las y los educadores puedan usarlo en el desarrollo de su práctica educativa, donde se presentan las diferentes expresiones de violencia: directa, estructural y simbólica” (Gómez Arévalo, 2015, p. 18).
De hecho, el origen de la educación para la paz se remonta al final de la Primera Guerra Mundial, cuando surge la propuesta de una nueva escuela, después de cuestionar el legado de la educación tradicional para atender y tratar las manifestaciones de violencia estructural. La escuela puso en duda “los métodos, contenidos, estrategias, objetivos, estructuras, roles, en fin, todo el sistema educativo que en ese momento existía, con la intención de formar a un ciudadano activo y participativo” (Gadotti, 2003, como se citó en Gómez Arévalo, 2015, s. p.).
A partir de la anterior discusión, este artículo tiene el propósito de analizar la condición genérica de los hombres, la cultura de paz y las tensiones con los aprendizajes de género tradicionales de los varones; validados en las instituciones educativas y reforzados en las familias; para alcanzarlo, el texto está organizado en cuatro apartados. En el primer se expone brevemente el marco conceptual en el cual se sustenta el estudio. El siguiente presenta la metodología empleada para realizar el análisis. El tercer apartado expone los resultados del análisis de acuerdo con: a) los aprendizajes de género y la socialización lúdica; b) las familias y la solución de conflictos de manera violenta; y, c) alternativas de los alumnos para atender la violencia escolar entre varones. Por último, se presentan las conclusiones.
La cultura de paz y su vinculación con la masculinidad hegemónica
La educación para la paz se fundamenta en el internacionalismo y el amor hacia las instituciones internacionales bajo la idea de evitar la guerra; sin embargo, se llegó a un utopismo pedagógico por considerar que la educación iba a cambiar las realidades violentas existentes, sin tomar en cuenta otras de sus dimensiones estructurales (Gómez Arévalo, 2015). Asimismo, el concepto fue de paz negativa, ya que tenía como idea fundamental evitar una nueva guerra y la educación para la paz en esas décadas no pudo evitar la Segunda Guerra Mundial. Por otro lado, en el marco de la Guerra Fría se configuran tres elementos importantes de la educación para la paz: la educación en derechos humanos, la educación internacional y la educación para el desarme.
La educación para la paz cobró un mayor impacto mundial con la Declaración de los Derechos Humanos y la formación de la Organización de las Naciones Unidas para la Educación, la Ciencia y la Cultura (UNESCO por sus siglas en inglés). Para la UNESCO, la educación en derechos humanos alude al “conjunto de actividades de educación, capacitación y difusión de información orientadas a crear una cultura universal de los derechos humanos” (Gómez Arévalo, 2015, s. p.). Los cuatro ejes fundamentales del soporte conceptual de la educación en derechos humanos son: a) sentido de dignidad, b) universalidad, c) proceso de noción construida históricamente, y d) paz, democracia y desarrollo.
Es importante señalar que la educación en derechos humanos intentó traspasar el ideal pedagógico de la escuela nueva al reconocer la acción de otras correlaciones de fuerzas exteriores a la educación (Gómez Arévalo, 2015). En 1980, en el marco del Congreso Mundial sobre la Educación para el Desarme, el concepto de paz negativa fue sustituido por el de paz positiva, entendida como el reconocimiento de que la paz es un valor; también es un proceso dinámico cuya intención es reducir las formas de violencias y elevar a su máximo nivel las justicias, concretando la ausencia de condiciones o circunstancias no deseadas y la potenciación de las condiciones deseadas. Asimismo, surge la noviolencia, gestada en Oriente frente a los postulados de Occidente. El término noviolencia está escrito de esta forma para darle un sentido positivo, ya que es una palabra que tiene significados por sí misma y no por la negación de su antónimo: violencia.
Posteriormente, el surgimiento de la categoría de género cuestionó el orden de género que se reproduce en la educación.2 Maldonado (2008, p. 65) señala que “la educación es una de las principales instituciones que refuerza las relaciones de poder y la discriminación de género y éstas no son factibles de deconstruir apelando como únicos recursos al respeto, tolerancia o al discurso de los derechos”. La apuesta es develar los sistemas de subordinación y opresión atravesados por la interseccionalidad. En este sentido, los feminismos y la investigación para la paz tienen objetivos similares, a saber: conseguir la equidad y eliminar cualquier tipo de dominación, opresión y discriminación, por lo que, para construir la paz social, nacional e internacional se debe utilizar el enfoque de género desde una perspectiva feminista,3 para visibilizar y cuestionar los valores machistas, patriarcales y misóginos de la violencia, así como la negación a utilizar la fuerza innecesaria en la educación.
En la década de los noventa, la educación para la paz adquiere dos nuevos elementos: educación para la democracia y la cultura de paz. La educación para la democracia contempla las dimensiones de los derechos humanos, la paz, el pluralismo, la diversidad cultural, el desarrollo y la seguridad humana (Gómez Arévalo, 2015). Por ello en la educación para la democracia quienes participan, adquieren el compromiso del diálogo democrático.
Por otro lado, la educación para la paz necesita la educación para la convivencia, ya que la institución escolar es una sociedad en miniatura, un microcosmos en el que se dan los mismos conflictos presentes en la sociedad (Petrus, 2001; Conde, 2011). Sin embargo, en las escuelas aumentan los actos violentos, esto es, la violencia escolar, definida como
la situación de acoso, intimidación o victimización en la que un alumno o alumna es agredido o se convierte en víctima, de forma repetida, de acciones agresivas como consecuencia de una situación de desequilibrio de fuerzas. Este tipo de violencia puede incluir tanto la agresión física hacia las personas como hacia las cosas, así como el bullying, maltrato entre iguales, es decir, entre compañeros escolares (Petrus, 2001, p. 33).
Para Gadotti (2003), la escuela, como institución, es un lugar adecuado para construir la paz; sin embargo, debe transformarse y transitar a la educación para la paz. La metodología de la educación para la paz reconoce que la mejor forma de educar es por medio de su vivencia cotidiana, que se enseña en la práctica educativa y en la actitud del profesorado. El papel docente dentro y fuera de la escuela debe guardar una correlación, porque el mejor método de enseñanza es el ejemplo (Gómez Arévalo, 2015).
Se puede decir que la educación para la paz surge en un contexto en el que se estaban cuestionando las formas verticales, opresoras y de dominación que se vivían en lo social y en lo educativo. No obstante, vale la pena preguntarse: ¿la educación para la paz está “libre” de los mandatos de la masculinidad hegemónica?, ¿promueve otras prácticas de ser hombre?4 La Constitución de la UNESCO señala “que, puesto que las guerras nacen en la mente de los hombres, es en la mente de los hombres donde deben erigirse los baluartes de la paz” (UNESCO, 2022, s. p.).
Desde el análisis de género, se puede decir que la mente a la que hace referencia la UNESCO es la de los varones, aquellos que pertenecen a la masculinidad hegemónica, la cual “no es un tipo de personalidad fija, siempre igual en todas partes. Se trata más bien de la masculinidad que ocupa la posición hegemónica en un modelo dado de las relaciones de género, posición que es siempre discutible” (Connell, 2015, p. 112), y que se expresa en la realidad mediante los atributos de valentía, independencia, seguridad de sí mismo, racionalidad, inquietud, aventura, tenacidad, fuerza, brusquedad, pragmatismo, desobediencia, conquista, guerra, entre otros, los cuales son la base para la construcción de los aprendizajes de género de los varones.
Cuando la UNESCO sostiene que las guerras nacen en las mentes de los hombres, se identifican los sesgos androcéntricos y patriarcales; los cuales en lo conceptual se vinculan con los varones, porque en la práctica de lo fáctico y lo simbólico son los hombres quienes inician las guerras y las mujeres, en su mayoría, son el botín, lo que se saquea, a quien se asesina y a quien se denigra, haciendo del cuerpo femenino un objeto bajo la analogía del mismo como territorio de conquista, pues el cuerpo de las mujeres, al ser presas de la guerra, es víctima de la violencia sexual y misógina representada por la violación.
Para discernir en qué mente se gesta la guerra es importante reconocer y centrarse en las relaciones de género establecidas entre varones, las cuales están atravesadas por el orden de género en el que éstos ejercen dominio sobre las mujeres. Al respecto, no hay dispositivos pedagógicos o culturales que promuevan el interés auténtico para generar grupos de hombres como generadores de cambio (Connell, 2015).
En este sentido, no se puede hablar de cultura de paz mientras las instituciones, en este caso, las educativas y familiares, continúen atravesadas por la violencia estructural, institucional, docente, entre pares y de género, así como la violencia gestada en los hogares por el familismo que valida las prácticas de violencia parental o de otros integrantes de la familia durante la crianza y cuidados de las hijas y los hijos. Estos fenómenos requieren ser analizados de manera crítica desde los estudios de género y, para el caso de esta investigación, desde los estudios de género de los hombres pues, como señala Núñez (2000), los hombres son excluidos del conocimiento en tanto sujetos genéricos, sobre todo cuando los comportamientos y prácticas de la masculinidad son resultado de una socialización de género y no un producto de su naturaleza desde la perspectiva biologicista; además, al considerarlos como sujetos universales, se obviaba su condición genérica. Por lo tanto, es importante destacar que los estudios de género de los hombres colocan a los varones como sujetos genéricos y de experiencia (Larrosa, 2006).
La escuela como institución de socialización promueve las desigualdades de género mediante el currículo formal, vivido, oculto y oculto de género (Maceira, 2005),5 a través de la práctica docente y las normas informales que se suscitan entre el alumnado. Tal como lo plantea Lozano-Verduzco (2017, p. 193) “la educación, presente en diferentes espacios y escenarios, es un medio que sigue estableciendo desigualdades entre hombres y mujeres y la supremacía masculina sobre la femenina”.
Sin embargo, es necesario señalar que también hay desigualdades entre los varones, que terminan en manifestaciones de violencia por no cumplir ciertos rasgos del “ser hombre” de acuerdo con el contexto en que se desenvuelvan. Connell (2015, p. 119) plantea que:
la violencia se vuelve un elemento importante en la política de género entre los hombres. La mayoría de los episodios de violencia grave (incluidos el combate militar, el homicidio y el asalto a mano armada) son transacciones entre hombres. …La violencia puede convertirse en una forma de reclamar o asegurar la masculinidad en las luchas de grupo.
La escuela no es ajena al orden de género, sino todo lo contrario; la escuela está generizada porque reproduce los roles y estereotipos de género en la niñez. Hasta la fecha, se advierte que están profundamente arraigadas valoraciones sociales que se construyen en oposición, son binarias y dicotómicas, por ejemplo, la actividad en los varones en contraparte de la pasividad en las mujeres; rudeza en los varones, frente a la ternura en las mujeres; la fuerza en los varones y la debilidad en las mujeres, entre otros (Leñero, 2011, 2010, 2009). Estos roles y estereotipos de género son relacionales y heteronormados. Por lo tanto, la escuela es en particular homófoba, lesbófoba y tránsfoba; además es ciega al género, porque no reconoce las prácticas de violencia escolar entre varones, ya que desde el machismo los varones, sin importar su edad, deben aguantar los golpes de la vida, como manifestación de ser hombre de verdad o verdaderos hombres (Bonino 2002; Cazés, 2000; De Keijzer, 2001).
Los trabajos asignados en la escuela, así como la apropiación de los espacios escolares son la representación material de la distribución espacial que se lleva a cabo a nivel social mediante la división sexual del trabajo, la diferenciación de los espacios entre público/ privado, las posiciones centrales y periféricas; por ejemplo, la escuela “permite” que los niños se apropien de espacios como el patio escolar (Cazañas y Gutiérrez, 2023), la participación en actividades deportivas, en actividades académicas, entre otras. Mientras que las niñas están en las periferias, en las orillas del patio escolar, en los lugares que nadie ocupa o que nadie quiere ocupar (Serret, 2011) y están de manera pasiva porque, si una se atreve a transgredir el orden de género es llamada como desobediente, rebelde o loca y, por lo tanto, atenta contra la normalidad que las oprime y las excluye (Lagarde, 2005).
Metodología
Para realizar el estudio se utilizó la metodología de corte cualitativo y el método etnográfico desde la epistemología de la relación, esto es, que la dimensión epistemológica está integrada por la acción de conocer a través de las relaciones. No significa la pérdida de la individualidad, sino la noción de que somos en relación (Wenger, 2001 y Connell, 2015). Asimismo, de acuerdo con Montero (2001, p. 8) “el Uno se reconoce como tal por la presencia del Otro y por la relación que sostienen entre sí. Se es en la relación y no se puede estar fuera de ella. La individualidad, entonces, es un elemento de la relación que se construye por ella y en ella”. Es necesaria la epistemología de la relación porque las prácticas de la masculinidad son relacionales.
Asimismo, a lo largo de la investigación se dejó de lado la visión adultocéntrica del conocimiento que permea cuando se hace investigación con niñeces, ya que se reconoció a éstas como sujetos de experiencia, de saberes y conocimiento. Por lo tanto, el adultocentrismo y el patriarcado están vinculados y representados en la voz masculina adulta que interpreta el mundo, en particular el mundo de las niñeces, sin hacer el espacio físico y subjetivo para dar paso a la voz de niñas y niños.
En este artículo se presentan algunos resultados de la observación participante y de una actividad lúdica cuyo propósito fue generar empatía y confianza con los participantes para que se expresaran de manera espontánea (Pacheco-Salazar, 2018). La actividad lúdica intentó romper con las rutinas de clase en las que la relación niña-niño con una persona adulta es vertical. Para transformar esa relación y propiciar la comunicación horizontal se utilizó el juego, porque es un recurso que entrega valiosa información para el acompañamiento de las niñas y los niños, además permite resignificar y aminorar las vivencias dolorosas, alivia la ansiedad y disminuye temores (Gómez Fernández, 2015). Los participantes fueron alumnos (varones) de cuarto grado de primaria porque el eje de análisis es la violencia escolar entre varones. Se eligió el cuarto grado de primaria porque es la mitad del nivel educativo y las edades intermedias son entre nueve y diez años. Considerando la teoría de desarrollo de Piaget, el alumnado de este grado se ubica en el estadio de las operaciones concretas, siendo las operaciones lógicas las utilizadas para resolver problemas; además, en este periodo se pueden utilizar símbolos de un modo lógico y realizar generalizaciones.
La investigación se llevó a cabo en una primaria pública del Estado de México, ubicada en el Municipio de San Cristóbal Ecatepec de Morelos. Durante el ciclo escolar 2018-2019 la escuela contó con cuatro grupos de cuarto grado, con un total de 123 alumnos, de los cuales 59 eran niños y 54 niñas; se observaron cinco momentos de la jornada escolar: la entrada del alumnado a la escuela, el acto cívico de honores a la bandera, el momento de la salida del alumnado de la escuela, una hora de clase de 4° A, 4° B, 4° C y 4° D, y el recreo se convirtió en el momento clave de la observación (Velázquez, 2015). El recreo escolar supone un lugar idóneo para observar la actividad libre de niñas y niños, su cultura lúdica, sus afinidades y rechazos, rituales y usos, sus formas de comportarse; en definitiva, podemos observar de forma más integral a la persona (De la Lande, 2007, como se citó en Rodríguez y García, 2009).
La observación participante estuvo organizada por un cronograma de actividades, el cual tuvo ajustes, porque durante abril y mayo de 2019 la institución educativa tuvo varios días de asueto y esto impactó en el levantamiento de los datos. Los momentos de observación se documentaron en registros de observación (Berteley, 2002), las anotaciones fueron de la observación directa e interpretativas (Hernández, 1991). Los registros dentro del salón de clases y durante el recreo dieron las pautas para diseñar la actividad lúdica pues, como menciona Gómez Fernández (2015), es responsabilidad de la persona que investiga preparar el contexto del juego y la propia disposición, lo cual se logrará poniéndose en el nivel de comunicación de las niñas y niños a través de los medios que les resulten cómodos, y brindar seguridad física, afectiva y empática.
El propósito de la actividad lúdica fue construir una historia de manera colectiva mediante imágenes y preguntas detonadoras, considerando que niñas y niños, desde sus particulares formas de comprender el mundo, generarían una relación con el objeto de estudio, en este caso la violencia escolar entre varones, porque son actores y actoras de sus vivencias y relaciones, con posiciones y opiniones (Gómez Fernández, 2015).
La actividad se llevó a cabo en los cuatro grupos de cuarto grado considerando, tanto en el levantamiento de datos como en la interpretación, que no todos los símbolos y significados se representan igual para los niños, niñas y las personas adultas, por lo que la intervención participativa con niñas y niños comprende una intervención situada y contextualizada (Gómez Fernández, 2015); asimismo, con la actividad lúdica se recupera la importancia del juego, ya que socialmente está desestimado porque se tiene la idea de que al jugar “se pierde el tiempo” porque la masculinidad tradicional se construye, además, en contraposición a la de ser niña o niño y son ellas y ellos quienes utilizan el juego como medio para expresar sus malestares y sentimientos (Masculinidades Piura, 2020).
Análisis de los datos
Para esta fase se utilizó la técnica de análisis de contenido y parte de la estrategia analítica propuesta por la tradición de la teoría fundamentada, así como los distintos momentos de la codificación. Creswell (1998, como se citó en García y Manzano, 2010) ilustra la secuencia que va entre los datos y la construcción teórica, entre la realidad y las ideas que de éstas se derivan. Por lo tanto, el análisis de los datos implica organizarlos, segmentarlos en unidades manejables, codificarlos, sintetizarlos para encontrar patrones, esto es, un proceso continuo de búsqueda sistemática de los datos.
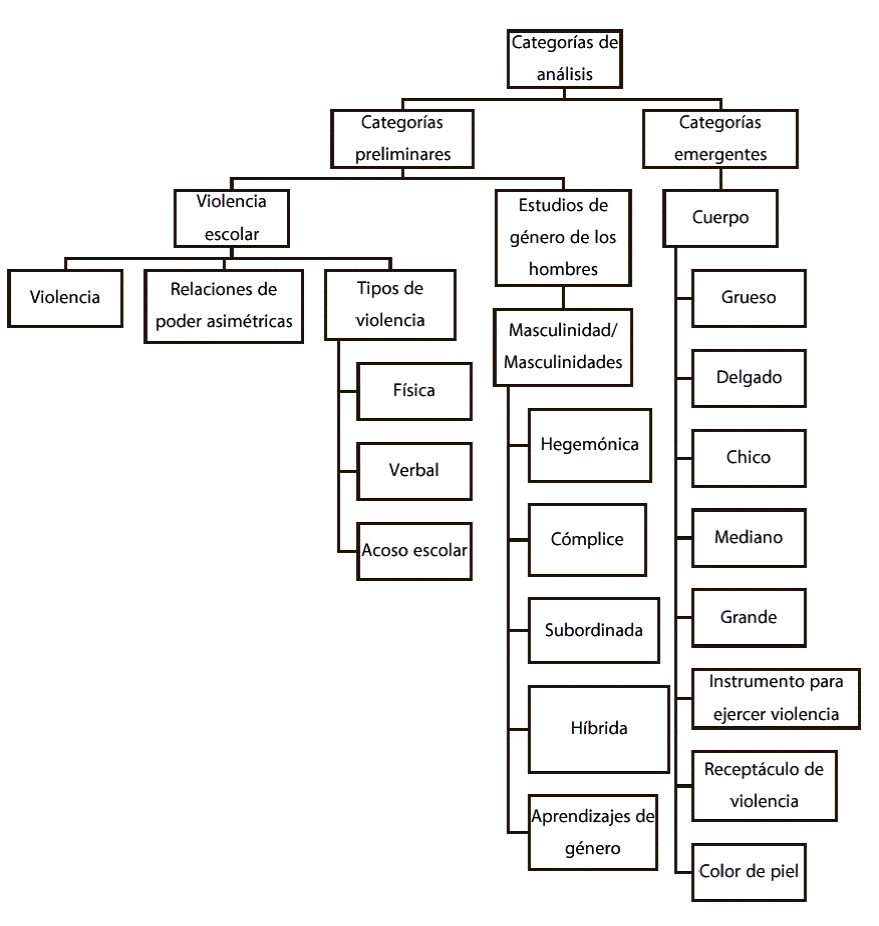
El análisis de los datos se hizo con categorías preliminares, esto es, las categorías con las que se inició la investigación y con el avance del análisis surgieron categorías emergentes. En el Esquema se presenta un mapa conceptual de las categorías de análisis.
Resultados
El análisis está organizado en tres rubros: a) los aprendizajes de género y la socialización lúdica; b) las familias y la solución de conflictos de manera violenta y, c) alternativas de los alumnos para atender la violencia escolar entre varones. El primer rubro abarca cuestiones vinculadas con la construcción social de la masculinidad y la importancia del juego para reforzar los mandatos de la masculinidad hegemónica. Mientras que el segundo rubro hace referencia a las tensiones que generan los discursos familiares con los contenidos curriculares para solucionar conflictos de manera pacífica. Por último, el tercer rubro tiene que ver con las alternativas que brindaron los alumnos desde su experiencia para disminuir la violencia escolar entre varones, con el eje articulador de la cultura de paz.
Los aprendizajes de género y la socialización lúdica
Los niños se apropian del espacio y del poder (de acción y de dominación) desde el razonamiento y la socialización masculina que los coloca como seres racionales (Seidler, 2000), excluyéndolos de las experiencias corporales y emocionales, aunque la única emoción que pueden mostrar es la violencia (Botello, 2005). Entonces, los varones cuya masculinidad atiende a los mandatos de la masculinidad hegemónica, representada por ser un hombre de verdad, construyen su subjetividad desde el poder porque la cultura patriarcal y el machismo han posicionado a los varones en lugares sociales privilegiados en medio de una lógica de jerarquías en las que lo válido y hegemónico es androcéntrico (Burin y Merler, 2000).
Desde niños se les enseña en lo social, cultural y estructural que todo aparentemente es permisivo, se les educa desde el poder y aprenden que pueden ocupar todos los espacios e invadir los cuerpos de otras personas a través de la violencia, la cual se justifica, por ejemplo, en las escuelas de educación básica bajo la creencia de que los niños son violentos por naturaleza, que así juegan y que por medio de la agresión aprenden a ser hombres de verdad. Entonces, los aprendizajes de género (Salguero, Córdoba y Sapién, 2018) ubican a los varones como el sexo fuerte y que ejerce una posición de poder en un mundo socialmente estructurado.
Aunado a esto, la construcción de la identidad masculina en los patios escolares tiene una dimensión lúdica y es mediante el juego que los niños construyen y reafirman su hombría, por ejemplo: es común ver en los patios escolares expresiones de violencia entre pares velada por tintes recreativos; las formas de juego más comunes son las correteadas, las congeladas, futbol (aunque está prohibido correr en la escuela), luchitas o las peleas de verdad y de mentira, policías y ladrones, así como que los niños pasen corriendo por donde están sentadas o paradas las niñas y les quiten su almuerzo o las empujen, todo ello en el marco de “estamos jugando”. En este ejercicio recreativo “ellos despliegan comportamientos lúdicos y violentos como formas de experimentación con la propia fuerza y aguante, dentro del más amplio proceso mediante el cual ubican su posición dentro del grupo y construyen su masculinidad bajo la mirada vigilante de sus pares” (Mejía, 2013, p. 96).
Asimismo, hay juegos que aluden a lo bélico de las guerras y uno de ellos es Stop, en el que se menciona: “declaro la guerra en contra de mi peor enemigo que es…”, y el enemigo es tradicionalmente un país. Entonces, el juego de manera simbólica está apelando a la declaración de la guerra, ¿a quién?, al peor enemigo. Por lo regular, quien declara la guerra es el representante de un Estado, de un país, o de una alianza o frente de países y las razones por las que declara la guerra son porque su contrario tiene algo que él desea o necesita o porque está cuidando que no le quiten lo que le pertenece; por ejemplo, en la Primera Guerra Mundial, el conflicto marcó el rumbo de la historia, tuvo dos grupos contrarios la Triple Entente y la Triple Alianza.
En la guerra, además de estar en juego aquello por lo que se pelea, también está latente el honor, atributo de la masculinidad hegemónica, porque sólo los hombres de honor son hombres respetables. Connell (2015) señala que los hombres obtienen una ganancia del patriarcado en lo que se refiere al honor, el prestigio y el derecho a ordenar, de lo que obtienen una ganancia material. Entonces, las guerras son entre hombres poderosos, protagonistas y que pelean por lo que se puede dominar; estos hombres poderosos encarnan a la masculinidad hegemónica, mientras que lo dominado es el territorio, el cual se feminiza al ser conquistable.
Es así que el discurso bélico interactúa en la escuela y en la construcción de la identidad de los niños y adolescentes de educación básica; de manera inconsciente y muy presente simbólicamente, se socializa mediante aprendizajes de género llenos de arsenal lúdico: las guerritas de tierra, las peleas de verdad, en las que con apertura se declara una afrenta con alguien o las peleas de mentiras, en las que las relaciones de poder asimétricas están presentes, en el momento en que sólo una parte sabe que es mentira y la otra parte la vive y experimenta como verdad.
Las familias y la solución de conflictos de manera violenta
El alumnado de la escuela en la que se realizó el trabajo de campo procede de distintos tipos de familias, principalmente de familias monoparentales con jefatura femenina, a las que siguen las familias ampliadas y, en menor medida, la familia nuclear (INEGI, 2017). Como se observa en la Figura 1, la línea de color rojo es para los porcentajes referidos a los hombres y la azul para las mujeres; con base en los datos, se puede argumentar que los hogares monoparentales están encabezados por las mujeres y los hogares biparentales por los hombres. El abordaje de las familias de los alumnos se recupera en la actividad lúdica y en las entrevistas grupales mediante sus narrativas.
Por otro lado, el cuerpo docente y algunos alumnos mencionaron que una pequeña proporción de los padres de familia están pagando una condena judicial, entre los delitos principales se encuentran: robo a mano armada y extorsión, los cuales son congruentes con los datos que INEGI (2019) aporta sobre seguridad pública; en el Cuadro 1 se expone el tipo y la tasa de delitos en el Estado de México.
Cuadro 1 Tasa de delitos por tipo.
| Delito | Número de personas | Porcentaje |
|---|---|---|
| Robo o asalto en calle o transporte público | 27 665 | 53.7 |
| Extorsión | 6 031 | 11.7 |
| Fraude* | 5 167 | 10 |
| Robo total o parcial del vehículo | 4 102 | 8 |
| Amenazas verbales | 2 478 | 4.8 |
| Robo en casa habitación | 2 005 | 3.9 |
| Lesiones | 1 499 | 2.9 |
| Otros delitos** | 1 467 | 2.8 |
| Otros robos*** | 1 106 | 2.1 |
Fuente: elaboración propia con información de INEGI, 2019. *Incluye fraude bancario y fraude al consumidor. ** Incluye delitos como secuestro o secuestro exprés, delitos sexuales y otros delitos. *** Se refiere a robos distintos de robo o asalto en la calle o en el transporte, robo total o parcial de vehículo, y robo en su casa habitación.
En la actividad lúdica se pudo tener un acercamiento a las formas en que las familias enseñan a los alumnos a solucionar los conflictos en la escuela, las cuales no son homogéneas porque puede ser que las familias actúen de manera asertiva y desde las prácticas de la cultura de paz, tal como se presenta en el siguiente ejemplo:
Una vez había un niño que me molestaba, hablé con él y le dije que se calmara, luego fui con la maestra a decirle lo que está pasando y también le dije a mi mamá, después mi mamá vino y habló con la maestra (AL, 2019).
El relato anterior muestra tres niveles de actuación del alumno para atender la violencia escolar de la que ha sido víctima: por un lado, intenta hablar con el agresor, pero al no obtener la respuesta esperada, acude con la maestra para comentarle lo que está sucediendo, sin embargo, no llega hasta ese punto su ruta de denuncia, sino que también le comenta a su mamá para que haga algo al respecto. Estas decisiones expresan la existencia de ciertos procesos de autonomía, autocuidado y agencia en la medida que el alumno intenta solucionar la situación de violencia que experimenta, después acude con la maestra y por último con su mamá. Esto es, el alumno no se queda esperando a que la maestra actúe, porque al mismo tiempo comenta con su mamá lo sucedido. Asimismo, se puede decir que la forma en que se pretendió resolver el conflicto por primera vez fue de manera pacífica pero, al no obtener la respuesta esperada, se recurre a una forma de mediación a través de la profesora y la madre del alumno violentado (Pérez, 2015).
Sin embargo, no siempre las familias promueven este tipo de soluciones, como se muestra en el siguiente relato:
Antes me molestaban mucho en primero y como la maestra siempre estaba… se iba a la dirección o algo así …ya no tenía tiempo de decirle y si estaba, estábamos trabajando y entonces otros niños llegaban y me molestaban, y como mi mamá me dijo que si yo llegaba golpeado a la casa ella me iba a dar un golpe más fuerte y me decía que yo me defendiera si me estaban golpeando, entonces, ya me querían golpear diario, además de que me decían gordo o cerdo porque siempre he estado un poco gordito (AL, 2019).
En la anterior narrativa, el alumno le comentó a su mamá que era víctima de violencia escolar, obteniendo como respuesta que se defendiera o de lo contrario ella le pegaría. La respuesta de la mamá es muy recurrente en los alumnos porque mencionaron que la mamá o el papá les aconsejan que, si les pegan, pues peguen y que no se dejen porque, si llegan a su casa golpeados, serán ellas o ellos quienes les propinen una tunda; entonces, la tensión entre los discursos escolares sobre la resolución noviolenta de conflictos y las indicaciones recibidas en las familias generan confusiones y tensiones en los alumnos, porque también las familias están generizadas y reproducen los mandatos de la masculinidad hegemónica; por otro lado, la presencia de los padres es mediante el discurso de las madres pues por lo regular ejercen la paternidad ausente.
Además, un suceso recurrente en el discurso de los alumnos de cuarto grado son las peleas de verdad y las peleas de mentiras; mencionaron que existen peleas de verdad y se originan por lo regular a la hora del recreo o a la hora de la salida. A continuación, la narración:
Hay ocasiones en que un niño te molesta y te molesta, aunque le dices que no lo hagas, él continúa molestándote, entonces, tú le tienes que poner un alto y le dices que: ¡ya basta! Entonces te peleas con él para que ya no te moleste más (AL, 2019).
Las peleas de verdad están originadas por un conflicto entre pares, puede ser porque tenían rencillas anteriores, porque no se quisieron prestar algo, porque uno le tiró la torta o el almuerzo al otro, porque es de un grado más avanzado, entre otras razones. Lo destacable de todo ello es que los alumnos recurren a las peleas, esto es, a la violencia física, para detener el acoso escolar ejercido por un compañero. Además, esta decisión está acompañada por la recomendación y aprobación familiar, ya que algunos alumnos varones comentaron lo siguiente:
Le comenté a mi mamá que me molestaban y me dijo que los ignorara, pero mi papá escuchó y me dijo que no me dejara, que les contestara igual (AL, 2019).
Mi mamá me dice: si te molestan dile a la maestra y si no te hace caso, entonces le pegas al niño (AL, 2019).
Con las recomendaciones familiares de contestar a la agresión con violencia, los alumnos viven una contradicción y una tensión en los discursos, ya que las recomendaciones escolares giran en torno a evitar la violencia, comentar al profesorado si están siendo violentados, tratar de dialogar con el otro compañero, pero las familias, principalmente los padres y en ocasiones las madres, recomiendan a sus hijos responder con violencia física para detener la agresión de la cual son víctimas.
Por otro lado, las peleas de mentiras son cuando dos compañeros se pelean a golpes, pero no hay ningún conflicto de por medio, sólo es un juego por medio del cual se miden la fuerza, sin embargo, la mentira está lejos de ser tal porque, en algunas ocasiones, la pelea sube de tono y termina siendo una pelea de verdad, como se ejemplifica a continuación:
Una vez estábamos jugando a las luchitas mi amigo y yo, pero en una de esas me dio un golpe muy fuerte y le dije que eso sí me había dolido, entonces, me dijo que fue sin querer, pero yo le di otro golpe igual de fuerte (AL, 2019).
Entonces, las peleas de mentira terminan siendo peleas de verdad, porque alguna de las partes involucradas ejerce poder sobre la otra. Sin embargo, resulta interesante conocer la interpretación que dan los alumnos a las peleas de mentira; no obstante, las peleas de mentira evocan a la apología de la violencia y, por lo tanto, no son parte de prácticas de la cultura de paz.
Alternativas de los alumnos para atender la violencia escolar
Se parte de los significados que los alumnos otorgan a la violencia escolar, para ello se presentan algunos testimonios recabados en la actividad lúdica.
La violencia escolar es: molestar a alguien y faltarle al respeto. Este… molestarlo por sus características y así… Maltrato. Llevarse pesado. Pegarles a otros niños. Pegarles a puños. Bullying (AL, 2019).
Como se puede observar, los alumnos tienen el nivel cognitivo de lo que significa la violencia escolar, la pueden nombrar, definir y brindar ejemplos, sin embargo, como se ha demostrado en las narrativas expuestas, la violencia escolar entre varones continúa presente, se ejerce y se practica.
Por otro lado, las propuestas que brindaron los alumnos se centraron en la solución entre pares y están permeadas por los postulados de la cultura de paz, tales como dialogar y llegar a acuerdos. Otra estrategia gira en torno a no juntarse con quien violenta. Además, una estrategia presente es decir “alto a la violencia”, esto es, detenerla de manera frontal. Un alumno relató lo siguiente:
Hace poco, estábamos yo y unos amigos, y se pelearon y los llevaron a la dirección y nosotros nos echamos a correr, tú también estabas, Felipe y Andrés. Entonces se empezaron a pelear unos niños y los llevaron a la dirección y nosotros nos retiramos para no meternos en problemas (AL, 2019).
Lo anterior da cuenta de que, ante las peleas entre compañeros, una forma de detenerlas es que las autoridades educativas de la escuela les lleven a la dirección, reconociendo en la directora una figura de autoridad que puede poner fin o intervenir ante los actos de violencia escolar. También, es importante visibilizar que los alumnos se retiran “para no tener problemas” cuando observan que otros compañeros se están peleando, esto es, no se quedan como observadores, no son cómplices mediante la mirada pasiva ni legitiman el acto de violencia escolar.
También propusieron soluciones en las que participe el profesorado. Una estrategia poco recurrente para resolver asuntos de violencia escolar es comentar con la maestra o maestro. Algunos alumnos lo señalaron así:
Decirle a la maestra de que se están empujando o que se están lastimando para que regañen al niño que empuja o le llamen la atención porque eso no está bien, porque si te quedas callado lo va a seguir haciendo y va a pensar que eso está bien y que no importa (AL, 2019).
El hecho de comentar con la maestra es para que ella pueda sancionar o llamar la atención a quien está ejerciendo violencia. Por otro lado, una alumna mencionó que no levantar la voz ante los actos de violencia es dejarlos pasar de largo, con lo que de alguna manera se envía al agresor o agresora el mensaje de que lo que hace está bien o que no importa, esto es, que de no denunciar o comentar con alguien, en este caso, una figura de autoridad, no se daría la importancia necesaria a los actos de violencia; además, cuando el alumnado se dirige al magisterio para que tome cartas en el asunto, esperan que éste actúe y no sólo se quede como espectador o sin hacer algo, porque su inacción es parte de la revictimización.
Si bien es cierto que en el discurso del alumnado estuvo presente la figura del profesorado como actor para solucionar los actos de violencia escolar, la participación de las familias también se presentó, tal como se describe en el siguiente acontecimiento:
Una vez había un niño que me molestaba, hablé con él y le dije que se calmara, luego fui con la maestra a decirle lo que está pasando y también le dije a mi mamá, después mi mamá vino y habló con la maestra, y mi mamá le dijo a la maestra que viniera la mamá del otro niño para hablar con ella (AL, 2019).
El relato anterior muestra tres niveles de actuación del alumno para atender la violencia escolar de la que ha sido víctima; por un lado, intenta hablar con el agresor, pero al no obtener lo que desea, acude con la maestra para comentarle lo que está sucediendo, sin embargo, no llega hasta ese punto su ruta de denuncia, sino que también le comenta a su mamá para que haga algo al respecto. Esto habla de procesos de autonomía y autocuidado consolidados, porque el alumno intenta solucionar la situación de violencia que experimenta, después acude con la maestra y por último con su mamá, esto es, no se queda esperando a que la maestra actúe, porque al mismo tiempo le comenta a su mamá lo sucedido. Entonces, lo anterior lleva a cuestionarnos sobre la participación de la escuela como institución, el profesorado y alumnado como actores educativos y las familias como actores “externos” que influyen en la convivencia escolar.
Conclusiones
Al abordar la violencia escolar entre varones y la cultura de paz se debe partir de la necesidad que tiene la educación para la paz en su dimensión vivencial, esto es, no sólo se debe definir y ser atravesada por lo congnitivo, sino por la experiencia; asimismo, el ejercicio de la violencia escolar entre varones debería ser resuelto y reflexionado desde la noviolencia porque, como se demostró en algunas narrativas, las familias, principalmente, recomiendan a sus hijos resolver los conflictos o las prácticas de violencia apelando a la política de género, sin dar cabida a formas de solución desde la cultura de paz.
En este sentido, la cultura de paz debe verse reflejada en las prácticas de convivencia escolar, para así promover masculinidades noviolentas; para ello, la escuela y las familias deben pasar por procesos de sensibilización sobre cultura de paz porque, de lo contrario, se estará recurriendo a la apología de la violencia y los discursos seguirán siendo bélicos.
Sin embargo, esto parece ser un ideal porque, lo mismo el profesorado que las familias, de manera inconsciente, y en el currículo oculto de género se tiene una ideal de masculinidad hegemónica, la cual pareciera que no tiene fisuras para que se transforme en una masculinidad noviolenta; por lo tanto, se sigue perpetuando que los niños resuelvan los conflictos desde la violencia, esto es, desde el machismo que regula las prácticas de “ser hombre de verdad”.
Por último, los resultados de este trabajo posibilitan vetas de investigación sobre cultura de paz y masculinidades en educación básica, en particular en preescolar y primaria, porque la apuesta ética y política de esta investigación está en las niñeces como agentes de cambio, como actores que demuestran contar con la posibilidad de solicitar ayuda, apoyo o acompañamiento cuando están siendo víctimas de violencia escolar entre varones, porque conforme los niños crecen van pasando por una suerte de ortopedia emocional que les imposibilita pedir ayuda.
Además, surge la necesidad de revisar, cuestionar y proponer que en las políticas educativas sobre convivencia escolar se incorporen elementos permanentes en el tiempo que permitan cuestionar las prácticas y violencias que enmarcan y encarnan la masculinidad hegemónica.










nueva página del texto (beta)





