SciELO - Scientific Electronic Library Online

 
vol.6 número1Producción de forraje verde hidropónico de maíz con riego de agua cada 24 horasRepercusiones del uso de los organoclorados sobre el ambiente y salud pública índice de autoresíndice de materiabúsqueda de artículos
Home Pagelista alfabética de revistas  

Servicios Personalizados

Revista

Articulo

Indicadores

Links relacionados

  • No hay artículos similaresSimilares en SciELO

Compartir


Abanico veterinario

versión On-line ISSN 2448-6132versión impresa ISSN 2007-428X

Abanico vet vol.6 no.1 Tepic ene./abr. 2016

 

Artículos originales

Simulación de la dinámica poblacional de venados Odocoileus virginianus en la orinoquía por modelación matemática

Simulation deer Odocoileus virginianus population dynamics in orinoquia by mathematical modelling

Rubén Montes-Pérez1  * 

Eunice Escobar-Bernal2 

Yorvey Albarracín-González2 

Sonia Adame-Erazo3 

Jairo Camacho-Reyes4 

1Campus de Ciencias Biológicas y Agropecuarias, Universidad Autónoma de Yucatán, Yucatán, México

2Ingeniera Ambiental, Universidad San Gil, Casanare, Colombia

3Ingeniera Sanitaria y Ambiental, Fundación Zizua, Boyacá, Colombia

4Universidad Pedagógica y Tecnológica de Colombia, Boyacá, Colombia


Resumen:

Con base en los antecedentes de cacería y estimaciones poblacionales de venados cola blanca Odocoileus virginianus en Casanare Colombia, se planteó en este trabajo, diseñar un modelo para simular la dinámica poblacional de la especie en la Orinoquía colombiana. La formulación de este modelo se basó en datos obtenidos de la literatura y complementado con los resultados de un estudio previo efectuado en Casanare. El modelo fue simulado con Vensim PLE, y los resultados muestran que bajo tres escenarios, a) la tendencia de la población de venados disminuye hacia su extinción, o b) aumenta a lo largo de un horizonte de diez años, dependiendo de la disponibilidad de biomasa forrajera y la intensidad de cacería antrópica. Se propone que es importante regular la intensidad de cacería, aún bajo condiciones de alta disponibilidad de biomasa forrajera.

Palabras clave: venados; simulación; modelación; dinámica poblacional; cacería

Abstract:

Based on previous studies about hunting and estimated White-tailed deer population Odocoileus virginianus in Casanare Colombia, the present research proposes a model of deer population dynamics in order to simulate its changes in Colombian Orinoquia. Data generated in Casanare's previous research and bibliographies consulted were used to design the model. Vensim PLE was used to run the simulation and the results show, taking into consideration three possible settings, that: a) the tendency of deer population decreases to extinction, or b) the tendency increases within ten years depending on the availability of vegetal biomass and the intensity of hunting. It is proposed the importance of regulate the intensity of hunting even with high availability of biomass conditions.

Key words: deer; simulation; modelling; population dynamics; hunting

Introducción

Los estudios poblacionales efectuados con venados cola blanca (Odocoileus virginianus Zimmermann, 1780) que se han desarrollado en Colombia, registran principalmente caracterización de áreas de distribución, ámbito hogareño, hábitos alimenticios y abundancias (Parques Nacionales Naturales de Colombia 2013; Fundación Makú 2004; Martínez-Polanco, 2011). Esta información es importante, pero no corresponden a estudios de mediano o largo plazo que permitan definir tendencias poblacionales, lo cual limita plantear estrategias de manejo prospectivamente, enfoque que es importante para la gestión de poblaciones libres; una de éstas es controlar el aprovechamiento extractivo de poblaciones de venados (Blanco y Zabala, 2005; Adame et al., 2010).

Las evaluaciones de tendencias poblacionales ex post permiten identificar factores limitantes o críticos que afectan negativamente a dichas poblaciones; sin embargo se pueden aplicar modelos matemáticos dinámicos, que han sido diseñados para otros sitios (Ford 1999; Mesa-González et al., 2014); y mediante ajustes a su diseño, se pueden emplear para proyectar escenarios posibles con las poblaciones en estudio, y con el monitoreo de mediano y largo plazo efectuar ajustes para validarlo o modificarlo, de manera que se obtengan proyecciones cercanas a la realidad.

El objetivo de este trabajo fue estimar la densidad poblacional de venados cola blanca (Odocoileus virginianus) y proyectar escenarios posibles sobre su dinámica poblacional, con base en un modelo matemático adaptado para Casanare.

Material y Métodos

El estudio se efectuó en el municipio de Maní, Casanare, Colombia; se localiza geográficamente entre los 40 25´ latitud Norte y entre los 710 51´a 720 26´longitud Oeste. Altura promedio de 187 m.s.n.m. (Maní Alcaldía Municipal, 2000). La zona se caracteriza por presentar extensas planicies con relieve plano a ligeramente plano. La precipitación promedio es de 2800 mm/año; el clima es cálido que se caracteriza por una temperatura media intermensual de 27 °C con poca variación entre los meses del año. Existe marcada estacionalidad de las lluvias, la época seca es en los meses de diciembre a abril. La humedad relativa es de 60 a 80% (Pacheco y León-Aristizábal, 2001).

Los suelos en la zona en general son pobres, de texturas variables (arcillosas y arenosas), fuertemente ácidos y de fertilidad baja a muy baja; en gran parte sometidos a inundaciones estacionales. En esta región se presenta varios paisajes: Sabana Herbácea Inundable, Sabana Arbustiva, Bosques de Galería, y Matas de Monte (Adame et al., 2010).

La estimación poblacional se efectuó durante el periodo de sequía, que corresponde a los meses de diciembre de 2009, enero y febrero de 2010; a partir de mapas geográficos del Instituto Geográfico Agustín Codazzi, cuyas escalas fueron de 1:50000 y otros a 1:75000. Se trazaron cuatro cuadrantes de 25 km2 (5 x 5 km), en tres fincas del municipio (Titiriji, Nebraska y dos en Ventarrón); los cuadrantes estuvieron georreferenciados en los mismos mapas, para instalar un transecto lineal de 4 km de longitud en cada uno de los cuadrantes.

La estimación de la densidad poblacional se efectuó mediante los métodos de avistamiento por transecto lineal y conteo de excretas en parcela. Los datos registrados por el primer método se procesaron en software Transect (Clearinghouse for Ecology Software, 1980). El método de conteo de excretas en parcelas, se utilizó instalando perpendicularmente parcelas cuadradas a lo largo del transecto a intervalos de distancia de 200 m. Cada parcela tenía una superficie de 25 m2, se utilizó el método reportado por Mandujano y Gallina (1995), para estimar la densidad con este método. Se aplicó el modelo de Cosecha Sustentable (CS) de acuerdo Hurtado-Gonzáles y Bodmer (2004). La CS para venados, se basa en la expectativa de vida, la cual es larga, por tanto la proporción de CS no debe exceder el 20% (0.20) (Robinson y Redford, 1997).

La densidad poblacional estimada por el método de conteo de excretas en parcela presentó la mayor precisión, con estos resultados se efectuó el cálculo de CS. El modelo de dinámica poblacional diseñado se deriva del planteado por García (2000), para la reserva de Kaibab USA, con las modificaciones apropiadas para ser utilizado en la Orinoquía Colombiana.

Los valores de la densidad poblacional de venados, la cantidad de biomasa vegetal potencialmente útil como alimento de venados, fueron generados en el proyecto Plan de Manejo y Conservación del venado cola blanca Jurisdicción de Corporinoquia (Adame et al., 2010), del cual se desprende este trabajo; sin embargo los valores de las demás variables, fueron tomadas de la literatura publicada en diferentes fuentes (Ceballos et al., 2005; Núñez et al., 2000), debido a la carencia de información para la Orinoquia Colombiana.

El tamaño inicial de la población de venados que se introdujo al modelo fue de 591, la superficie disponible de hábitat para venados fue de 300 km2, la cantidad de felinos depredadores naturales inicial fue de 3. En todos los escenarios la presión de cacería es de 2 venados por cazador al año (Adame et al., 2010), y la depredación de los jaguares es de 2 venados al año (García, 2000). La variable principal es la población de venados, sobre la que se evaluaron los cambios a partir de dos variables auxiliares: cacería y biomasa (forraje normal).

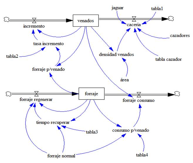
La simulación del modelo se corrió con el software Vensim PLE (Ventana Systems, Inc. 2000). El diagrama del modelo matemático se muestra en la Fig. 1. La condición del escenario 1, fueron: Cazadores 10 individuos, biomasa vegetal para alimento de venados: 500000 T (tonelada) (condición de abundancia de alimento). Condición del escenario 2: Cazadores 25 individuos; biomasa vegetal para alimento de venados: 500000 T. Condición del escenario 3: Cazadores 25 individuos, biomasa vegetal para alimento de venados: 43000 toneladas (condición de alimento limitado pero suficiente para mantener la población).

Figura 1: Diagrama de flujo de información entre variables y tablas de relaciones para simular la dinámica poblacional de venados cola blanca (Odocoileus virginianus) en Maní Casanare, Colombia 

Resultados y Discusión

Las estimaciones de las densidades poblacionales de venados cola blanca en los cuadrantes de Maní, con el método de transecto lineal fue de 11.29 venados/km2; su coeficiente de variación fue 37.5 %; con el método de conteo de excretas en parcela, fue de 2.69 venados/km2, y coeficiente de variación de 17.67 %, a partir de esta densidad se calculó la población total de 538 venados en 300 km2. La densidad poblacional en Maní es menor a lo reportado en México 5.5 ± 4.1 individuos/km2 (González-Marín et al., 2008); pero mayor a lo informado por Ortiz-Martínez et al., (2005) con valores de 1.13 ± 1.15 venados/km2. En los llanos de Venezuela las densidades varían entre 4 a 8 animales/km2 (Ojasti, 1993), pero superior a un estudio previo efectuado en Boyacá, Colombia; donde informan densidades de 0.013 venados/km² (Fundación Makú, 2004).

Las densidades estimadas pueden ser el resultado de que en Casanare se encuentran extensiones de sabana, donde las actividades agrícolas representan el 3.7 % del territorio; en tanto que la pecuaria es de explotación tradicional extensiva, ocupando un porcentaje de superficie de 73 %, representado por rastrojos y pastos; mientras que el 39.17 % corresponde a bosques naturales, lagunas y humedales (Cámara de Comercio Casanare, 2013).

Los estudios que reportan resultados de estimaciones, utilizan generalmente métodos diversos; entre ellos, lo que limita la comparabilidad de los resultados. Es necesario consensuar la aplicación de uno o dos métodos simultáneamente para disponer de información útil y comparable; lo cual permitiría establecer las dinámicas poblacionales de manera sistemática y consistente, tal como ha sido propuesto por Carr y C de Stoll (1999), para el monitoreo en la selva Maya.

La densidad de cosecha estimada a partir de la cartografía social efectuada en Maní (Adame et al., 2010), es de 0.395 venados/km2, que corresponde a 78.8 venados cazados en 200 km2. La cosecha estimada con base en la productividad reproductiva es de 1.16 venados/km2; por tanto la CS es de 0.376, que es mayor a 0.2. Si las condiciones de la cacería permanecieran constantes bajo este escenario, no es posible conservar la población de venados a largo plazo. Sin embargo, es importante proyectar escenarios futuros, si la presión de cacería o la cantidad de biomasa cambiara, con un tamaño poblacional similar (581 venados); con esta cantidad se simuló el modelo de dinámica poblacional, para determinar la sustentabilidad de la cosecha. La cantidad proyectada de venados en un horizonte de diez años, bajo tres diferentes condiciones de dos variables: cacería y biomasa vegetal, se muestran en la figura 2.

Figura 2 Proyección de la población de venados a un horizonte de 10 años, con una población inicial de 581 venados para Maní, Casanare Colombia. Escenario 1: 10 cazadores, 500000 toneladas de biomasa vegetal. Escenario 2: 25 cazadores, 500000 toneladas de biomasa vegetal. Escenario 3: 25 cazadores, 43000 toneladas de biomasa vegetal 

De los tres escenarios proyectados, sólo el escenario 1 muestra la permanencia de la población de venados a lo largo del tiempo; este resultado es significativo, porque la diferencia principal es la combinación de la cantidad de cazadores con la misma presión de cacería y cantidad de biomasa vegetal potencialmente útil, como alimento de la población de venados cola blanca.

En el escenario 2, el resultado es la extinción de la población, cuando la cantidad es relativamente alta de cazadores (n=25), y una biomasa potencialmente disponible como alimento de 43000 toneladas (ton) en la zona de estudio. Incluso en el escenario 3, si la cantidad de biomasa se eleva a 500000 T, se asume entonces que no es limitada y la cantidad de cazadores es igual (n=25). La extinción de la población de venados en ambos escenarios se produce a partir del octavo año; en el primer escenario, la biomasa no es limitante y se reduce la presión de cacería (n= 10 cazadores), la permanencia de la población de venados mejora; incluso aumenta su población para los diez años posteriores.

Es importante indicar que la cacería en Colombia es una práctica cotidiana, de la misma manera que ocurre en México y muchas partes de Latinoamérica (Blanco y Zavala, 2005; Briseño et al., 2011; Cruz-Blanco, 2014). La proyección no está dirigida a predecir la dinámica poblacional, porque es un modelo determinístico, y la información sobre la que se sustenta, corresponde a la obtenida en la literatura, bajo condiciones distintas a las de Casanare; sin embargo, el modelo indica que posiblemente el factor cacería antrópica puede ser importante bajo condiciones de un tamaño de población relativamente pequeño, y debe ser considerado en las políticas para la gestión de venados libres, tal como ha sido indicado en un estudio presentado por Ek (2011) y Quijano-Hernández y Calmé (2002), para el caso de Quintana Roo y Yucatán, México. Sin embargo Martínez-Polanco et al., (2015) mencionan que el principal factor que disminuyó la población de venados en la sabana de Bogotá podría ser fragmentación y destrucción del hábitat, que ocurrió en periodo de crecimiento y urbanización de las ciudades.

Conclusión

El factor intensidad de la cacería antrópica podría ser decisivo para la gestión de venados en vida libre, bajo el escenario de abundancia de biomasa forrajera y la presencia de sus depredadores naturales. La simulación de los tres escenarios planteados, bajo un modelo matemático determinístico y dinámico, es un instrumento útil que debe ser validado para la proyección de la dinámica poblacional de venados en vida libre; condicionado bajo ciertos supuestos, si no se dispone de más información precisa, obtenida en la región de estudio.

Literatura Citada

ADAME ES, Montes-Perez RC, Galvis-Rueda M, Castillo-López FI. Formulación del Plan de Manejo del venado cola blanca (Odocoileus virginianus) en la jurisdicción de Corporinoquía, específicamente en los municipios de Paz de Ariporo, Hato Corozal, Maní y Tauramena del Departamento de Casanare. Corporación Autónoma Regional de la Orinoquía (CORPORINOQUIA). Yopal, Casanare, Colombia. 2010: 109-117. [ Links ]

BLANCO EL, Zabala AI. Recopilación del conocimiento local sobre el venado cola blanca (Odocoileus virginianus) como base inicial para su conservación en la zona amortiguadora del parque nacional natural Pisba en los municipios de Tasco y Socha. (Tesis de pregrado). Tunja, Boyacá; Colombia: Universidad Pedagógica y Tecnológica de Colombia . 2005. [ Links ]

BRISEÑO MMA, Montes-Perez R, Aguilar CW, Pool CA. Cacería del Pecarí de collar (Pecarí tajacu) (Artiodactyla: Tayassuidae) en Tzucacab, Yucatán, México. Rev Mex Mastozool. 2011; 1(1):8-18. [ Links ]

CÁMARA DE COMERCIO CASANARE. Agenda interna de competitividad y productividad de Casanare. Publicado en 2013. [ Links ]

CARR A, De Stoll AC. Monitoreo Biológico en la Selva Maya. US Man and the Biosphere, Tropical Ecosystem Directorate and Wildlife Conservation Society. Guatemala. 1999. [ Links ]

CEBALLOS G, Chávez C. Zarza H, Manterola C. Ecología y conservación del jaguar en la región de Calakmul. CONABIO. Biodiversitas. 2005; 62: 1-7. [ Links ]

CLEARINGHOUSE FOR ECOLOGY SOFTWARE. Transect software. Acceso en 00/04/2014. [ Links ]

CRUZ-BLANCO VHR. Uso e importancia cultural de vertebrados terrestres, en el Area Natural Protegida "Otoch Ma´ax yetel Kooh", Yucatán, México. (Tesis de licenciatura). Mérida, Yucatán, México: Universidad Autónoma de Yucatán. 2014. [ Links ]

EK MPP. Caracterización del aprovechamiento de venados cola blanca (Odocoileus virginianus. Zimmermann, 1780) y temazate (Mazama temama. Erxleben, 1777) en tres comunidades de Tzucacab, Yucatán, México. (Tesis de licenciatura). Yucatán, México: Universidad Autónoma de Yucatán. 2011. [ Links ]

FORD A. Modeling the environment: An introduction to System Dynamics Models of the environmental systems. Washington D.C. Island Press. 1999: 182-203. [ Links ]

FUNDACIÓN MAKÚ. Tamaño de la población, etología y parasitología del venado cola blanca (Odocoileus virginianus) en el Parque Nacional Natural Chingaza: Fundación Makú, Corporación Autónoma de Cundinamarca (CAR), Bogotá. 2004: 10-17. [ Links ]

GARCÍA JM. Creación de Modelos en Ecología y Gestión de Recursos Naturales. Fundación politécnica de Catalunya, Universidad Politécnica de Catalunya. Memorias de curso. Terrasa, Catalunya. España. 2000: sin número. [ Links ]

GONZÁLEZ-MARÍN RM, Gallina S, Mandujano S, Weber M. Densidad y distribución de ungulados silvestres en la Reserva Ecológica El Edén, Quintana Roo, México. Acta Zool Mex. 2008; 24(1): 73-93. [ Links ]

HURTADO-GONZÁLES JL, Bodmer RE. Assessing the sustainability of brocket deer hunting in the Tamshiyacu-Tahuayo Communal Reserve, Northeastern Peru. Biol Cons. 2004; 116(1): 1-7. [ Links ]

MANDUJANO S., Gallina S. Comparison of deer censusing methods in tropical dry forest. Wildl Soc B. 1995; 23(2): 180-186. [ Links ]

MANÍ ALCALDIA MUNICIPAL. Esquema de Ordenamiento Territorial 2000-2009. Documento técnico. Publicado en 2000. Acceso en Febrero 2010. [ Links ]

MARTÍNEZ-POLANCO MF. La Biología de la Conservación aplicada a la Zooarqueología: La sostenibilidad de la cacería del venado cola blanca, Odocoileus virginianus (Artiodactyla, Cervidae), en Aguazuque. Antípoda. Rev Antropol Arqueol. 2011; (13):99-118. [ Links ]

MARTÍNEZ-POLANCO MF, Montenegro OL, Peña LGA. La sostenibilidad y el manejo de la caza del venado cola blanca (Odocoileus virginianus) por cazadores-recolectores del periodo precerámico de la sabana de Bogotá, en el yacimiento arqueológico de Aguazuque (Colombia). 2015; Caldasia 37(1):1-14. [ Links ]

MESA-González E, López-Arévalo HF, Sánchez-Palomino P, Caro CI. Modelo de simulación de la dinámica de poblaciones silvestres de chigüiros Hydrochoerus hydrochaeris en el departamento de Casanare. En: El chigüiro Hydrochoerus hydrochaeris en la Orinoquía colombiana: Ecología, manejo sostenible y conservación. López-Arévalo HF, Sánchez-Palomino P, Montenegro OL. Ministerio del Ambiente y Desarrollo Sostenible, Universidad Nacional de Colombia. Bogotá, Colombia. 2014: 338-361. [ Links ]

NUÑEZ R, Miller B, Lindzey F. Food habits of jaguars and pumas in Jalisco. J. Zool., Lond. 2000; 252(3): 373-379. [ Links ]

ORTIZ-MARTÍNEZ T, Gallina S, Briones-Salas M, González G. Densidad poblacional y caracterización del hábitat del venado cola blanca (Odocoileus virginianus oaxacensis, Goldman y Kellog, 1940) en un bosque templado de la sierra norte de Oaxaca, México. Acta Zool. Mex. 2005; 21(3): 65-78. [ Links ]

OJASTI J. Utilización de la fauna silvestre en América Latina. Situación y perspectiva para un manejo sostenible. Guía FAO Conservación 25. Roma. 1993: 110-114. [ Links ]

PACHECO Y, León-Aristizábal G. Clasificación climática de la Orinoquía Colombiana a partir de los patrones de circulación atmosférica. Meteorol. Colomb. 2001; 4:117-120. [ Links ]

PARQUES NACIONALES NATURALES DE COLOMBIA. Plan de Manejo Parque Nacional Natural Los Nevados. Banco Mundial - Fondo GEF, Convenio UAESPNN - Instituto Humboldt, Parques Nacionales Naturales de Colombia. Medellín (Antioquia), Colombia. Publicado en 2013. Acceso en enero de 2014. [ Links ]

QUIJANO-HERNÁNDEZ E, Calmé S. Patrones de cacería y conservación de la fauna silvestre en una comunidad maya de Quintana Roo, México. 2002; Etnobiología 2: 1-18. [ Links ]

ROBINSON JG, Redford KH. Cosecha sostenible de mamíferos forestales neotropicales. En: Robinson JG. y Redford KH. Uso y Conservación de la Vida Silvestre Neotropical. 1 Edición en español. Fondo de Cultura Económica. México D.F. 1997: 485-501. [ Links ]

VENTANA SYSTEMS Inc. Vensim PLE, Personal Learning Edition [ programa de ordenador ]. Versión 4. USA. 1988-1999. [ Links ]

Recibido: 20 de Octubre de 2015; Aprobado: 04 de Enero de 2016

* Autor para correspondencia. email: mperez@correo.uady.mx

Creative Commons License Este es un artículo publicado en acceso abierto bajo una licencia Creative Commons