INTRODUCCIÓN
El brote de la enfermedad por COVID-19 que fue identificada inicialmente en Wuhan, China a finales de diciembre del 2019 se extendió por todo el mundo (OMS, 2020). Estadísticas recientes señalan que el virus ha infectado a más de 93 millones de personas en todo el mundo y se han confirmado casi 2 millones de fallecimientos (Johns Hopkins University [JHU], 2021). En el caso de México, alrededor de 1.58 millones de personas han recibido un diagnóstico positivo del virus y 137 916 han perdido la vida por la enfermedad (JHU, 2021). Esto ha llevado a todos los países a tomar medidas masivas de salud pública para contener y mitigar la propagación del virus en todos los espacios públicos, basándose en dos medidas importantes: el distanciamiento social y la cuarentena (Nussbaumer-Streit et al., 2020).
Aun cuando se dictaron las restricciones sociales en el país, la producción acuícola continuó operando con normalidad de acuerdo con el convenio establecido por la Secretaria de Salud (2020) para el COVID-19 con el propósito de evitar consecuencias económicas graves y evitar conducir a una recesión económica.
El Sistema Nacional de Información e Integración de Mercados de la Secretaría de Economía registró una disminución, en el primer trimestre del año 2020, en el precio del camarón (-5.7 %) y otras especies marinas como el atún (-1.2 %), ostión (-5.2 %); mientras que otras especies sufrieron un incremento en sus precios como en el caso del pulpo (1.5 %), sardina (2.5 %) y tilapia (10.8 %) (Secretaría de Economía, 2020). La Comisión Nacional de Acuacultura y Pesca (Conapesca) informó que durante la temporada camaronera del Pacífico se registró un total de 166 497 toneladas de camarón en el año 2020 y una disminución de 32 783 toneladas para 2021 (Conapesca, 2021). Bajo este escenario, la OCDE (2020) pronosticó que el Producto Interno Bruto (PIB) en México tendría una caída entre el 2 al 3 por ciento; lo cual evidencia una considerable recesión económica en el país producto de la pandemia del COVID-19.
La Comisión Nacional de Acuacultura y Pesca (Conapesca) considera como prioridad la producción de alimentos y toda la cadena de suministro. Entre las medidas tomadas para compensar el impacto de la pandemia y asegurar la producción de alimentos se han brindado diversos apoyos a los productores pesqueros y acuícolas para ayudarlos a mantener sus actividades ante la emergencia del coronavirus (Conapesca, 2021). A su vez, los gobiernos locales, estatales y nacionales establecieron una serie de medidas adaptativas para el sector acuícola como proteger la salud de los empleados del sector pesquero y mantener el suministro de mariscos a los consumidores (Love et al., 2020).
La crisis por COVID-19 ha demostrado que los sistemas regionales son vulnerables a los sistemas globales en términos de protección a la salud, medio ambiente y economía (Mohanty, Mandal y Thakur, 2020). La pandemia ha provocado cambios significativos a corto y largo plazo en las comunidades pesqueras costeras y en el entorno social (Bennett, Dolin y Blaser, 2020), y ha desentrañado la vulnerabilidad de los sistemas alimentarios como el sector acuícola y pesquero en la producción, comercialización y distribución de los alimentos (Manlosa, Hornidge y Schlüter, 2021), lo que ha generado fuertes implicaciones económicas que se han visto reflejadas en los estados financieros de las organizaciones (Paladines-Morocho, Moreno-Narváez y Vásconez-Acuña, 2020). La acuicultura y la pesca constituyen sectores de producción alimentaria esencial, que se han visto mayormente afectados ante la nueva situación de salud pública (FAO, 2020a), incluso se estima que el precio del camarón (especie acuática más comercializada a nivel mundial) tenga una caída del 10% de su precio normal (Conferencia de las Naciones Unidas sobre Comercio y Desarrollo [UNCTAD, por sus siglas en inglés], 2020). De la misma forma, la FAO (2020b) señala que cuando se interrumpe la cadena de suministro y ocurre escasez de mano de obra el mercado de cultivo de camarón también se ve afectado.
Las funciones de restricción social y las regulaciones de estos países han reducido en gran medida el transporte nacional e internacional que afecta seriamente la cadena de suministro de camarón a escala global (Kakoolaki et al., 2020).
Aunado a lo anterior, el bloqueo relacionado con la pandemia en la industria de la acuicultura del camarón ha frenado la venta de productos; además de la pérdida de empleos, la reproducción insuficiente del camarón, las restricciones de transporte, los retrasos en la cosecha y la incertidumbre en la comercialización (Kakoolaki et al., 2020; Kumaran et al., 2021; Van Senten, Engle y Smith, 2021). Por este motivo, es de suma importancia estudiar cómo influyen las medidas de mitigación del COVID-19 en los sistemas de producción acuícola de camarón.
Este trabajo analiza los efectos de las medidas preventivas del COVID-19 en la producción acuícola de camarón en organizaciones de la región noroeste de México. Aunque existe poca evidencia empírica al respecto, algunos estudios han señalado que la producción acuícola se ha visto afectado por la pandemia debido a la interrupción de la producción de otro tipo de especies marinas (por ejemplo, la especie de alevines), al incremento en los costos de producción y al limitado suministro de insumos ocasionado por la restricción de movilidad de los porcicultores (Manlosa et al., 2021). Estudios recientes han analizado los desafíos que el COVID-19 ha implicado para las organizaciones y de qué manera la gestión de recursos humanos ha jugado un papel fundamental para adaptar el entorno laboral a las medidas sanitarias (Carnevale y Hatak, 2020; Adonu, Opuni y Dorkenoo, 2020), lo que se traduciría en una organización flexible. Otro factor que ha sido significativo durante el confinamiento ha sido el uso de las tecnologías de la información y la comunicación (TIC), especialmente en las organizaciones. Trabajos relacionados con las TIC y los entornos organizacionales han encontrado que el uso de estos recursos ha ayudado a gestionar al personal en sus actividades y ha propiciado una evaluación del desempeño eficiente a pesar de la pandemia (Rahman et al., 2020).
También se ha puesto en evidencia que la pandemia ha ocasionado en las organizaciones una especie de ciclo adaptativo, ya que, pese a la situación de salud actual, las organizaciones han desarrollado mecanismos de adaptación ante la contingencia sanitaria de COVID-19, lo que ha provocado un aprendizaje significativo en el sector acuícola y ha fortalecido a las organizaciones para enfrentar de forma eficaz conmociones en el futuro (Manlosa et al., 2021). A partir de lo anterior, proponemos incluir en la productividad acuícola de camarón elementos como la flexibilidad organizacional, uso de las TIC en las organizaciones y estructura del mercado, las cuales se exponen a continuación.
De acuerdo con lo expuesto se plantea la siguiente interrogante de investigación: ¿cuál es el efecto de las medidas sanitarias por COVID-19 en las organizaciones del sector acuícola de la región noroeste de México?
El presente estudio está constituido por cuatro apartados: en el primero, se presenta la revisión de la literatura que sustenta el modelo teórico-hipotético de este trabajo; en el segundo, se abordó la senda metodológica de investigación para el abordaje del objeto de estudio; en el tercero, se exponen los resultados; y finalmente, se enlistan las referencias.
FUNDAMENTOS TEÓRICOS DEL ESTUDIO
Flexibilidad organizacional
Las organizaciones han sido objeto de estudio desde diferentes enfoques y áreas debido al impacto y desarrollo que éstas generan en la economía y en la sociedad de las regiones. A raíz de esa gran importancia que ostentan, constantemente enfrentan problemáticas de diferente índole, pudiendo ser externas (efectos del mercado, falta de financiamiento o competencia) o internas (ausencia de cultura organizacional, falta de gestión estratégica de recursos humanos y falta de capacidad organizativa) (Ballina, 2015; Gutiérrez, Rubio y Montoya, 2011).
Ante esto, la flexibilidad organizacional hace referencia a los factores internos de la organización, ya que, como lo define Volberda (1998), la flexibilidad organizacional es la capacidad que una organización tiene para adaptarse o anticiparse a incertidumbres del entorno, a través de una serie de recursos y capacidades que permitan hacer frente a la situación de manera óptima. Con base en lo planteado por García et al. (2007) y Gutiérrez et al. (2011) podrían plantearse dos niveles de flexibilidad organizacional: a) enfocada a los recursos humanos y b) enfocada a la producción.
La flexibilidad de recursos humanos se constituye como la capacidad organizativa a partir de la mejora en la eficiencia de la organización (Bhattacharya, Gibson y Doty, 2005). Aquí se incorporan criterios enfocados en las habilidades y comportamiento entre los empleados (Wright y Snell, 1998). Se relaciona con la capacidad de los empleados para asumir diferentes actividades y la capacidad para adaptarse a las demandas del mercado (Martínez et al., 2011).
La flexibilidad enfocada en la producción se centra en la capacidad de la planta para generar nuevos productos, la introducción rápida de dichos productos al mercado; y a la capacidad de la organización para organizar, planificar, producir y controlar los procesos para la generación de productos comprometidos con el mercado (García et al., 2007).
Aunado a lo anterior, la asociación de ambos niveles de flexibilidad organizacional coadyuva en el desarrollo económico dentro de una empresa. Como lo menciona Anning-Dorson (2021), cuando se impulsa una cultura de flexibilidad organizacional las Pymes pueden conectar, coordinar y sincronizar unidades funcionales, lo que permite aprovechar nuevos productos y oportunidades de mercado. Esto se traduce en que, la flexibilidad organizacional influye en la competitividad de las empresas, haciendo frente a los factores externos y a un mercado cambiante.
Para este estudio es importante tener en cuenta el concepto de flexibilidad organizacional, debido a que la incertidumbre propiciada a raíz del COVID-19 impacta no solamente al sector social y de salud, sino a la producción de alimentos. Es por ello que las organizaciones productoras deben estar preparadas para adaptarse a los cambios que la contingencia conlleve.
Uso de las TIC en las organizaciones
Dentro de las organizaciones existen factores internos tales como la flexibilidad organizacional que coadyuvan para un correcto funcionamiento, sin embargo, el uso de las tic potencia la calidad en la atención al cliente y reduce costos de operaciones (Barlow, Johnson y Steck, 2004). De acuerdo con Jorgenson (2003) y Thompson y Strickland (2004), las TIC son un conjunto de herramientas capaces de adquirir, procesar, almacenar y desplegar información, misma que impulsa el desarrollo y crecimiento de una organización. Aunado a esto, los beneficios de las TIC dentro del entorno organizacional radican principalmente en la gestión del conocimiento, la toma de decisiones y en la eficacia y eficiencia en procesos organizativos (Todd y Benbasat, 2000).
A pesar de los beneficios que aportan las TIC en las organizaciones, en México su adopción es muy incipiente y la implementación de estas herramientas por parte de las organizaciones es dispareja, sobre todo en las pequeñas y medianas organizaciones (Pymes), ya que muchas no tienen acceso a ellas (Saavedra y Zuñiga, 2011). Esta brecha es más evidente en el aspecto regional, ya que las zonas norte y centro del país son las que más invierten en equipos de cómputo, mientras que las zonas sureste, pacífico y oeste-centro, lo hacen en menor medida (Tello, 2008).
Es importante mencionar que, el solo hecho de introducir las tic a una organización no garantiza el desarrollo de los beneficios antes mencionados. Primeramente, se debe de tener un alto conocimiento de los procesos de la organización, realizar un diseño de las necesidades tecnológicas e implementarlas paulatinamente (Cano-Pita y García-Mendoza, 2018).
Los beneficios de la implementación de las tic en las organizaciones son claros, su importancia no solamente coadyuva a que los procesos sean más sencillos sino que impulsan el desarrollo económico de la organización. Sin embargo, el fuerte impacto que el COVID-19 ha tenido en todos los sectores ha propiciado que se adopten medidas extraordinarias y es en este punto en donde las TIC están desplegando un papel fundamental en las organizaciones. Desde el uso de herramientas básicas como las videoconferencias o el home office, hasta la implementación de procesos tecnológicos más avanzados como el control de maquinaria y equipos a distancia o la inteligencia artificial. Es por eso que el factor que aportan las tic en este estudio es de suma importancia.
Estructura de mercado
La teoría de la organización industrial (TOI) se refiere a la estructura de mercado cómo la forma en que las organizaciones se coordinan dentro de ciertas industrias (homogéneas o heterogéneas) para competir entre sí según las características específicas de cada industria (Hernández, 2007; Velderrain-Benitez et al., 2019). Vista la estructura de mercado como el predominio de la gran organización (hoy organización) y la concentración del poder en el mercado -globalización-. Por su parte, Hernández (2007) atribuye a la conducta estratégica organizacional “estructura de mercado” el grado de la organización respecto a nuevas demandas de producción, diversificación de productos, fases en la cadena productiva y resultados favorables en los activos y generación de empleos como factores endógenos y exógenos impuestos por el mercado y aquellas tendencias en las demandas de producción. Por su parte, Acs y Audretsch (1987) destacan el papel mediador que juegan las grandes organizaciones sobre la composición del mercado y de aquellos factores internos y externos, los cuales determinan la concentración del poder dentro de la industria y la generación de las actividades innovadoras originadas por mano de obra calificada. La estructura de mercado y el tamaño de la organización aunado a la capacidad de innovación resultan elementos claves para lograr una posición competitiva sostenible a largo plazo.
Por su parte, Baye (2002), menciona que la estructura de mercado hace referencia a “factores como el número de empresas en un mercado, el tamaño relativo de las empresas (concentración), las condiciones tecnológicas y costos, las condiciones de demanda y la facilidad con la que las empresas puede ingresar o salir de la industria”(p. 236).
En este sentido López-Mateo, Ríos-Manríquez y Sánchez-Fernández (2017) señalan que, la organización industrial bajo el modelo estructura-conducta-desempeño aborda líneas de estudio referente a la estructura industrial “estructura de mercado” y la conducta de los agentes económicos ‒ organización, compradores, proveedores y gobierno‒ como parámetro en los análisis de mercado. A este respecto, las condiciones internas y externas al mercado, las estrategias de producción, la demanda y oferta, el ajuste del mercado a las nuevas exigencias de productos y aquellas normas en que el mercado se ajusta a nuevas maneras de producción están ligadas al análisis de mercado, el cual atiende a los cambios en el comportamiento de los consumidores.
En un estudio empírico realizado sobre un sector con actividades en el cultivo de uva de mesa señalan el rol que juegan las organizaciones en el mundo moderno y la correlación de estas con el mercado, las cuales propician una modificación estructural en las organizaciones y generan una serie de transformaciones ante las nuevas demandas de producción, las estrategias inteligentes sobre la productividad y los nuevos perfiles de manufactura (Solís et al., 2017).
De manera similar, Velderrain-Benitez et al. (2019) reportan la importancia de un sector primario como una economía neoclásica al considerarse una industria mediante un comportamiento de tipo oligopólico, la cual da pie a insertarse como estructura de mercado debido a que no posee el poder de definir los precios. Es decir, la estructura de mercado permite a los oferentes, los demandantes y las organizaciones incorporar nuevas estrategias productivas inteligentes para competir entre sí según las características específicas de cada sector industrial.
Mediante un estudio empírico en el sector agropecuario, Ávila, Martínez y Martín (2019) logran justificar la importancia que representa como estrategia la estructura organizacional o de mercado al probar la influencia que ejercen en la competitividad y rentabilidad para las organizaciones con actividades primarias, los factores como: producciones comerciales más dinámicas, capacidades o habilidades en mano de obra, rutinas organizacionales, capacidad de absorción de conocimiento y tecnologías 4.0; desarrollar nuevos procesos y productos novedosos sin duda responde a estructuras de mercado según la teoría microeconómica.
PROCEDIMIENTO METODOLÓGICO
Características de la muestra
A partir de un estudio de corte transversal, descriptivo y correlacional se seleccionaron aleatoriamente un total de 102 gerentes, de los cuales 79.1 % (n = 81) son hombres y 20.9 % (n = 21) son mujeres. El rango de edad de los encuestados fluctuó entre los 29 y 58 años, con una edad promedio de 45.4 años (DE = 8.85). Aproximadamente una cuarta parte de los participantes de la muestra informaron estar casados (44.1 %) y una tercera parte declararon ser solteros (37.2 %), los participantes restantes informaron vivir en unión libre (10.7 %), estar divorciados (4.9 %) o viudos (2.9 %). En cuanto al nivel educativo de los participantes, la mayoría cuenta con estudios universitarios (73.5 %), 10.7 % cuenta con estudios de preparatoria y 15.6 % cuenta con carrera técnica (tabla 1).
Tabla 1 Características sociodemográficas de los participantes
| Variable | Frecuencia | Porcentaje |
| Sexo | ||
| Femenino | 21 | 20.58 % |
| Masculino | 81 | 79.41 % |
| Rangos de edad | ||
| 29-39 años | 21 | 20.58 % |
| 40-49 años | 50 | 49.01 % |
| 50-58 años | 31 | 30.39% |
| Estado civil | ||
| Casado | 45 | 44.11 % |
| Soltero | 38 | 37.25 % |
| Unión libre | 11 | 10.78 % |
| Divorciado | 5 | 4.90 % |
| Viudo | 3 | 2.94 % |
| Nivel educativo | ||
| Universidad | 75 | 73.52 % |
| Carrera técnica | 16 | 15.68 % |
| Preparatoria | 11 | 10.78 % |
| Edad de los acuicultores | ||
| 29-40 años | 27 | 26.47 % |
| 39-50 años | 51 | 50.00 % |
| Más de 51 años | 24 | 23.52 % |
| Municipios con granjas acuícolas de camarón | ||
| Ahome | 35 | 34.31 % |
| Navolato | 17 | 16.66 % |
| Cospita | 17 | 16.66 % |
| Mazatlán | 10 | 9.80 % |
| Guasave | 6 | 5.88 % |
| Elota | 6 | 5.88 % |
| Escuinapa | 6 | 5.88 % |
| Angostura | 3 | 2.94 % |
| El Rosario | 2 | 1.96 % |
| Tamaño según estructura económica | ||
| Pequeñas empresas | 76 | 74.50 % |
| Medianas empresas | 24 | 23.52 % |
| Grandes empresas | 2 | 1.96 % |
| Antigüedad de las granjas camaronícolas | ||
| 10 años | 51 | 50.00 % |
| 11 a 15 años | 20 | 19.60 % |
| 16 a 20 años | 9 | 8.82 % |
| Más de 20 años | 22 | 21.56 % |
| Sector económico | ||
| Privado | 96 | 94.11 % |
| Social | 6 | 5.89 % |
Fuente: elaboración propia.
Respecto a las organizaciones encuestadas, los gerentes son procedentes de 102 granjas de camarón de granja en el subsector de la acuacultura del estado de Sinaloa de los municipios de Ahome (n = 35), Guasave (n = 6) (sur/norte), Angostura (n = 3), Navolato (n = 17), Elota (n = 6), Cospita (n = 17), Mazatlán (n = 10), El Rosario (n = 2) y Escuinapa (n = 6) (figura 1). Esta industria acuícola coadyuva al desarrollo regional de las comunidades rurales asentadas en la costa del estado de Sinaloa. La aplicación de la encuesta se llevó a cabo durante los meses de marzo a noviembre de 2020. De acuerdo con el tamaño de las granjas acuícolas encuestadas, la mayor parte de la muestra estuvo compuesta por pequeñas empresas (74.50 %), seguida de las medianas empresas (23.52 %) y en menor proporción correspondió a las catalogadas como grandes empresas (1.96 %).
En lo referente a la edad de las organizaciones, se observó que cerca de la mitad de ellas (50 %) tienen una antigüedad máxima de diez años, pero las organizaciones de 11 a 15 años también representaron una proporción importante de la muestra (19.60 %). En tanto que las organizaciones con una edad de 16 a 20 años y las mayores de 20 representaron el 8.82 % y 21.56 %, respectivamente. Por otra parte, la mayoría de las organizaciones de esta muestra corresponden al sector privado (94.11 %), mientras sólo 5.88 % al sector social. Respecto a la mitad de los encuestados -productores- tienen entre 39 y 50 años (50 %), seguida de los que tienen entre 29 y 40 años (26.47 %), mientras 23.52 % son aquellos que tienen en el ramo acuícola más de 51 años.
Contexto del estudio
Para el desarrollo de la investigación empírica se tomó como unidad de análisis a la población compuesta por las organizaciones (granjas) dedicadas a la producción de camarón blanco cultivado en ambientes controlados de la región mencionada. El estudio se limitó a las granjas camaronícolas situadas a lo largo del litoral (656 kilómetros) del estado de Sinaloa. A continuación se presenta la distribución geográfica de los municipios del estado de Sinaloa donde se ubican las 102 granjas camaroneras estudiadas (imagen 1).
En cuanto a la producción de camarón en el estado de Sinaloa, el Comité Estatal de Sanidad Acuícola de Sinaloa (2020) registró una disminución en la producción que pasó de 78 972 t en el año 2019 a 62 055.99 t en el 2020 en un área de 66 617.99 ha de siembra. Lo que claramente informa de los efectos que ha ocasionado la pandemia en la industria camaronera, sumado a la dinámica del mercado nacional e internacional que ha ocasionado una disminución en la densidad de siembra de camarón y el bajo índice de exportación tal como se muestra en la tabla 2.
Tabla 2 Reporte de producción de camarón en Sinaloa (2020) (toneladas)
| JLSA | 2015 | 2016 | 2017 | 2018 | 2019 | 2020 |
| Ahome | 11 779.9 | 13 660.01 | 17 874.5 | 21 266.40 | 20 920.49 | 14 443.27 |
| Guasave Norte | 4 399.0 | 5 416.7 | 9 416.7 | 11 195.9 | 12 191.19 | 11 819.00 |
| Guasave Sur | 8 089.3 | 4 987.8 | 6 351.2 | 7 687.5 | 8 235.52 | 2 241.00 |
| Angostura | 5 639.5 | 6 770.4 | 8 094.6 | 8 170.8 | 9 768.73 | 9 197.19 |
| Navolato Norte | 4 021.8 | 4 900.9 | 5 759.8 | 6 956.8 | 7 029.09 | 6 180.96 |
| Navolato Sur | 3 705.3 | 4 339.9 | 4 178.2 | 6 764.7 | 7 222.27 | 7 593.70 |
| El dorado | 2 892.4 | 2 961.8 | 4 302.1 | 5 053.9 | 6 144.88 | 5 161.45 |
| Cospita | 971.3 | 1 801.5 | 2 257.8 | 2 803.0 | 2 744.17 | 2 604.45 |
| Elota | 313.1 | 6 01.3 | 1 111.7 | 1 661.4 | 1 324.50 | 963.64 |
| Mztln/ Sn. Ignc. | 940.7 | 1 470.9 | 1 654.7 | 1 646.7 | 1 772.66 | 1 040.25 |
| Rosario | 1 687.7 | 574.2 | 780.9 | 1 282.1 | 1 047.67 | 540.03 |
| Escuinapa | 564.6 | 1 070.9 | 519.7 | 734.1 | 570.70 | 269.78 |
| Totales | 45 004.0 | 49 138 | 62 302 | 74 723 | 78 972 | 62 055.02 |
Fuente: elaboración propia con datos de Comité Estatal de Sanidad Acuícola de Sinaloa (2020).
Procedimiento
El cuestionario se distribuyó a principios de mayo y finales de junio de 2020, tres meses después del inicio de la pandemia en México. Durante ese tiempo los funcionarios públicos del sector salud y el gobierno en general emitieron una solicitud a la ciudadanía con la estrategia gubernamental Quédate en casa (Gobierno de México, 2021), que en la mayoría de los estados se estableció como una medida obligatoria de salud. Ante este panorama de restricción, nos vimos en la necesidad de contactar a los gerentes de las organizaciones por vía electrónica y los datos se recopilaron utilizando el software Qualtrics (encuestas en línea). Lo anterior explica las diferencias en los números de las granjas analizadas por localidad, por lo que no fue posible homogeneizar el tamaño de muestra por municipio, no obstante, es notable que estas organizaciones representan a las empresas camaronícolas del noroeste de México.
Previo a la aplicación de las escalas, se informó a los participantes el objetivo del estudio y se solicitó el consentimiento informado asegurando que su participación era totalmente voluntaria, únicamente para fines académicos y de investigación. También se dejó claro que podían dejar de responder el cuestionario en cualquier momento si así lo decidían. Todos los procedimientos realizados en este estudio cumplieron con los estándares éticos de las normas nacionales e internacionales.
Instrumento
Se aplicó un instrumento compuesto por dos escalas (medidas sanitarias ante el COVID-19 y productividad acuícola de camarón). El cuestionario también incluyó datos sociodemográficos de los participantes tales como género, edad, nivel educativo, empresa de pertenencia. A continuación, se describen las dos escalas.
La escala de medidas sanitarias ante el COVID-19, elaborada particularmente para este proyecto, mide (con 6 reactivos) aspectos relacionados con el perfil de la organización, la configuración de los procesos y normatividades retomadas como medidas de regulación de la producción, contratación, medidas sanitarias en toda la cadena de producción-comercialización que permitan facilitar el flujo de los productos alimentarios.
La escala de productividad acuícola de camarón fue elaborada ex profeso para este trabajo. Esta escala quedó conformada por 12 reactivos distribuidos en tres factores: a) estructura de mercado; b) uso de las tecnologías de la información en la organización; y c) flexibilidad organizacional.
Para ambas escalas se utilizó el formato de respuesta de tipo Likert de cuatro puntos que van de 1 (totalmente de acuerdo) a 4 (totalmente en desacuerdo), basado en la percepción de los informantes sobre la situación de la organización en cada elemento. Dado que ambas escalas son de nueva creación, en este estudio se probaron las propiedades psicométricas de las escalas (fiabilidad y validez) y el contenido de los reactivos utilizados se basaron en los postulados teóricos de Ávila et al. (2019); Acs y Audretsch (1987); Barlow et al. (2004); Bhattacharya et al. (2005); Ballina (2015); Mariscal, Carmona y Haro (2020); García et al. (2007); Gutiérrez et al. (2011); Hernández (2007); Jorgenson (2003); López-Mateo et al. (2017); Martínez et al. (2011); Solís et al. (2017); Tello (2008); Thompson y Strickland (2004); Todd y Benbasat (2000); Velderrain-Benitez et al. (2019) Volberda (1998) y Wright y Snell (1998).
Análisis de datos
Previamente se verificó la normalidad de los datos a través de la prueba de asimetría y curtosis (Pérez, 2004) y respectivamente se calcularon los índices de consistencia interna (alfa de Cronbach) de las escalas y los estadísticos univariados (mínimo, máximo, medias y desviaciones estándar) con el apoyo del programa SPSS versión 25 (Field, 2013).
A través de un análisis factorial confirmatorio (AFC) se especificó y probó un modelo de ecuaciones estructurales que midió el efecto de las medidas sanitaria de COVID-19 en la productividad acuícola de camarón, utilizando el paquete estadístico EQS versión 6.1 (Bentler, 2007). Para evaluar la bondad del ajuste del modelo se consideraron tres tipos de indicadores de índice de ajuste: práctico, estadístico y población (Bentler, 2007). El indicador estadístico fue chi cuadrado (χ2). Se utilizó el χ2 relativo ya que este es menos susceptible al número de muestra, que se calcula dividiendo el índice de χ2 ajustado por los grados de libertad (Schumacker y Lomax, 2004). Dado que los indicadores estadísticos son particularmente sensibles al tamaño de la muestra también se consideraron los indicadores prácticos. Estas incluyeron el índice de ajuste comparativo (CFI), Bentler-Bonett de Ajuste Normado (BBNFI) y No-Normado (BBNNFI) iguales o mayores a 0.90. Por último, se estimó el índice de ajuste poblacional denominado error de aproximación cuadrático medio (RMSEA) considerando como aceptable un valor igual o menor a 0.06 (Hu y Bentler, 1999).
Adicionalmente, se estimó la validez convergente y divergente de las parcelas o lambdas, y la covariación entre los factores de la escala. Para esto, se calculó la varianza promedio extraída (AVE) y su diferencia entre la raíz cuadrada del AVE (SAVE) y las covarianzas de los factores para medir la validez convergente y divergente. De acuerdo con Hair et al. (2009) la validez convergente del AVE debe ser mayor a 0.50, y la validez discriminante se determina si el SAVE es mayor que las covarianzas de los factores.
Adicionalmente, se realizó el análisis de correlación de Pearson con los factores resultantes de la escala para comprobar la fuerza o grado de asociación entre variables tomando en consideración la proximidad al +1 y el índice de significancia de .05 a .01 (Restrepo y González, 2007).
ANÁLISIS DE RESULTADOS
La tabla 3 muestra los valores mínimos, máximos, medias, desviaciones estándar y coeficientes de consistencia interna (Alfa de Cronbach) para cada una de las escalas utilizadas en este estudio. El factor de contingencia sanitaria del COVID-19 produjo un alfa de Cronbach aceptable (∝ = 0.98). Mientras que los factores de la productividad acuícola de camarón (estructura del mercado, flexibilidad organizacional y el uso de las tecnologías) presentaron coeficientes altos entre 0.97 y 0.98. A partir de lo anterior, es posible interpretar que las escalas son confiables. En un rango de respuesta de 1 a 4, la escala de medidas sanitarias ante el COVID-19 produjo la media más alta en el reactivo “la organización se adaptó a las recomendaciones de la contingencia sanitaria por el COVID-19” (x̄=2.92, DE= 0.74) mientras que la media más baja la obtuvo en el ítem “contamos con un plan para mitigar el riesgo de un brote prolongado de COVID-19” (x̄=2.66, DE= 0.81). En la escala de productividad acuícola de camarón el factor estructura del mercado resultó con la media más alta en el ítem “la productividad requiere de nuevas estrategias de producción” (x̄ = 2.92, DE = 0.74); mientras que la media más baja se produjo en el reactivo “el mercado se ajusta a las nuevas demandas actuales” (x̄ = 2.81, DE = 0.73).
Tabla 3 Estadísticos univariados de la escala de contingencia sanitaria del COVID-19 y la productividad acuícola de camarón
| Ítems/escala | Mín. | Máx. | Media | DE | Alfa |
|---|---|---|---|---|---|
| Medidas sanitarias ante el COVID-19 | 1 | 4 | 2.73 | 0.72 | 0.98 |
| La organización se adaptó a las recomendaciones de la contingencia sanitaria por el COVID-19 | 1 | 4 | 2.76 | 0.73 | |
| Uno o más de sus procesos de producción tuvieron que ajustarse ante la contingencia sanitaria por el COVID-19 | 1 | 4 | 2.72 | 0.75 | |
| Las recomendaciones de la contingencia sanitaria por el COVID-19 afectan su productividad | 1 | 4 | 2.73 | 0.74 | |
| Las medidas de inocuidad en su organización aumentaron a partir de la contingencia sanitaria por el COVID-19 | 1 | 4 | 2.76 | 0.73 | |
| Contamos con los recursos adecuados y suficientes para ejecutar funciones comerciales y operativas en condiciones críticas | 1 | 4 | 2.67 | 0.80 | |
| Contamos con un plan para mitigar el riesgo de un brote prolongado de COVID-19 | 1 | 4 | 2.66 | 0.81 | |
| Productividad acuícola de camarón | |||||
| Estructura del mercado | 1 | 4 | 2.84 | 0.71 | 0.97 |
| La productividad requiere de nuevas estrategias de producción | 2 | 4 | 2.92 | 0.74 | |
| La producción depende del mercado | 1 | 4 | 2.83 | 0.74 | |
| El mercado interno/externo impone nuevas demandas de producción | 1 | 4 | 2.82 | 0.78 | |
| El mercado se ajusta a las nuevas demandas actuales | 1 | 4 | 2.81 | 0.73 | |
| El mercado requiere nuevas formas de producción | 2 | 4 | 2.85 | 0.74 | |
| Flexibilidad laboral | 1 | 4 | 2.89 | 0.75 | 0.95 |
| La organización laboral es flexible | 1 | 4 | 2.89 | 0.74 | |
| La rotación laboral influye en la producción | 1 | 4 | 2.89 | 0.76 | |
| La organización laboral se ajusta a las demandas del mercado extranjero | 1 | 4 | 2.83 | 0.73 | |
| Uso de las tecnologías | 1 | 4 | 2.87 | 0.71 | 0.98 |
| El uso de las tecnologías facilita la producción en cadena | 1 | 4 | 2.90 | 0.80 | |
| Las tecnologías son herramientas útiles ante las contingencias | 1 | 4 | 2.89 | 0.76 | |
| Las tecnologías son herramientas indispensables | 1 | 4 | 2.90 | 0.76 | |
| El capital humano debe ser reemplazado por las tecnologías | 1 | 4 | 2.87 | 0.77 |
Fuente: elaboración propia.
El factor flexibilidad organizacional/laboral produjo las medias más altas en los reactivos “la organización laboral es flexible” (x̄ = 2.89, DE = 0.74) y “la rotación laboral influye en la producción” (x̄ = 2.89, DE = 0.76), mientras que la media más baja se produjo en el reactivo “la organización laboral se ajusta a las demandas del mercado extranjero” (x̄ = 2.83, DE = 0.73). Finalmente, el factor uso de las tecnologías produjo las medias más altas en los reactivos “el uso de las tecnologías (TIC) facilita la producción en cadena” (x̄ = 2.90, DE = 0.80) y “las tecnologías son herramientas indispensables” (x̄ = 2.90, DE = 0.76) y la más baja en el ítem “el capital humano debe ser reemplazado por las tecnologías” (x̄ = 2.87, DE = 0.77).
Análisis de correlación
En el análisis de correlación de Pearson se obtuvieron correlaciones altas, positivas y significativas entre los factores de la escala de productividad acuícola y las medidas sanitarias ante el COVID-19. La estructura del mercado se asoció positiva y significativamente con las medidas sanitarias (r = .84, p < .001), mientras que la flexibilidad se correlacionó alta y significativamente con el uso de las TIC (r = .83, p < .001), a su vez, el uso de las TIC se correlacionó positiva y significativamente con las medidas sanitarias y la estructura del mercado (r = .80, p < .001) (tabla 4).
Tabla 4 Matriz de correlación (Pearson) para los factores de la escala de productividad acuícola
| MEDSAN | EM | UT | FLEXO | |
| MEDSAN | 1 | |||
| EM | .84** | 1 | ||
| UT | .80** | .80** | 1 | |
| FLEX | .80** | .82** | .83** | 1 |
Nota: **p<.0001; MEDSAN, medidas sanitarias ante el COVID-19; EM, estructura del mercado; UT, uso de las TIC; FLEX, flexibilidad organizacional.
Fuente: elaboración propia.
Análisis factorial confirmatorio
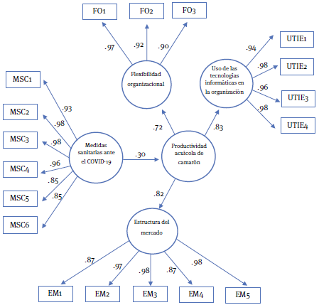
En la figura 1 se presenta el modelo estructural el cual muestra el efecto de las medidas sanitarias ante el COVID-19 en la productividad acuícola de camarón. Los factores de primer orden (estructura del mercado, uso de las TIC en las Pymes, flexibilidad organizacional) emergen de forma coherente a partir de las relaciones altas y significativas que presentan sus indicadores manifiestos (ítems), donde las cargas factoriales indican validez de constructo convergente. El modelo muestra que la contingencia sanitaria del COVID-19 produjo un efecto positivo y significativo en la productividad acuícola de camarón (0.30). Lo anterior supone, que en la medida en que las organizaciones atienden las recomendaciones sanitarias de salud pública y desarrollan medidas de inocuidad y buenas prácticas, así como un plan de mitigación ante riesgos sanitarios, es posible que mejore la productividad en el cultivo de camarón en las organizaciones. La efectividad en la productividad, a su vez, es apoyada por la flexibilidad organizacional, el uso de las TIC y una sólida estructura del mercado.

Nota: χ2 = 277.738, (121 g.l.) p < .0001, χ2/gl = 2.29, BBNFI = .92; BBNNFI =.94; CFI = .96 y RMSEA = .07.
Fuente: elaboración propia.
Figura 1 Modelo de medición del efecto de la contingencia sanitaria del COVID-19 en la productividad acuícola de camarón
Respecto a los indicadores de bondad de ajuste del modelo, la χ2 resultó significativa (χ2 = 277.738, (121 g.l.) p < .0001, χ2/gl = 2.29) y los indicadores prácticos (BBNFI = 0.92; BBNNFI = 0.94; CFI = 0.96 y RMSEA = 0.07) así como el RMSEA = 0.07, señalan que el modelo teórico se ajusta adecuadamente a los datos empíricos. Posteriormente, para analizar la validez convergente, se calculó el ave, para esto se tomaron los pesos factoriales de las parcelas (lambdas) de cada factor y posteriormente se elevaron al cuadrado; luego todos los valores fueron agregados y divididos por el número total de las parcelas de cada uno de los factores. Los valores de las lambdas de los cinco factores resultaron aceptables por encima de 0.50 con pesos factoriales entre 0.85 y 0.98.
DISCUSIÓN Y CONCLUSIONES
La pandemia del coronavirus ha repercutido en la manufactura y comercialización de alimentos a nivel mundial, lo que pone en riesgo la seguridad alimentaria de múltiples sectores de la población en la mayoría de las naciones. Las estrategias para minimizar los impactos negativos del COVID-19 son afines a la protección de la cadena de suministros alimenticios, así como a productores primarios e industria; todo ello bajo la conexión de las políticas públicas interpuestas por los distintos gobiernos para evitar la crisis alimentaria a escala mundial.
En lo que concierne a este estudio, las escalas utilizadas para evaluar las variables de interés demostraron índices de consistencia interna adecuados (según lo arrojado por el índice de alfa de Cronbach) y los indicadores de los factores del estudio indican validez convergente de constructo. De acuerdo con los valores de medias de la escala de medidas sanitarias ante el COVID-19, los participantes declararon que las organizaciones se adaptan de manera inmediata a las recomendaciones emitidas por la Secretaría de Salud respecto a la contingencia sanitaria, esto seguramente se debió a que la organización ya contaba con estrategias de prevención para contrarrestar los posibles riesgos de contagios en las organizaciones, aunque no necesariamente contaban con un plan consolidado de mitigación del riesgo asociado a la enfermedad del coronavirus.
En cuanto al factor de estructura de mercado, los participantes declararon la necesidad de requerir nuevas estrategias de producción que pudieran estar encaminadas a utilizar nuevas tecnologías para la rentabilidad en las empresas, aunque estuvieron medianamente de acuerdo en que el mercado generalmente se ajusta a las demandas actuales. Ante “entornos dinámicos con cambios rápidos, inesperados y drásticos, la capacidad de adaptación de la empresa llega a ser una fuente fundamental de ventaja competitiva” (Fernández, Martín y Sánchez, 2015, p. 322).
En cuanto al factor de la flexibilidad organizacional resulta central conjuntamente con la flexibilidad funcional -recurso humano- (Hempell y Zwick, 2005). Los participantes evidenciaron que, pese a las condiciones de salud en el marco de la pandemia y los cambios en el entorno, la organización tuvo la capacidad laboral y las habilidades suficientes para adaptarse ante situaciones externas a la organización y ser flexible en la dinámica laboral, como lo señala Ontiveros (2008). Estos resultados son concordantes con previas investigaciones sobre el impacto positivo de adoptar medidas sanitarias del COVID-19 en las organizaciones. Tal es el caso de Adonu et al. (2020) y Carnevale y Hatak (2020), los cuales mencionan que un rápido ajuste en las prácticas laborales coadyuva a mitigar los efectos propiciados por la contingencia sanitaria, esto se relaciona con los obtenido en el factor de flexibilidad organizacional.
Del mismo modo, consideran que generalmente las organizaciones no se ajustan a las demandas del mercado de las organizaciones multinacionales. Esto es evidente, ya que, ante el impacto de la pandemia de COVID-19, las relaciones comerciales internacionales y multilaterales a escala global y regional-local se vieron interrumpidas, lo que a su vez ocasionó un decremento en la producción y causó alteraciones en la oferta y la demanda del producto, lo que resultó en una baja significativa en el PIB (Chilan-Galarza et al., 2020). Pese a los planes de contingencia establecidos por las organizaciones, es evidente que el COVID-19 ha trastocado la exportación de productos pesqueros y, por ende, ha impactado en la economía de todos los países, especialmente los desarrollados (Quevedo-Barros et al., 2020).
En cuanto a las TIC, los participantes concordaron en que las organizaciones facilitan la producción de las cadenas de valor y que las tecnologías constituyen herramientas fundamentales para la productividad, aunque no están tan seguros con el hecho que las nuevas tecnologías pueden ser más ágiles y eficientes en los procesos de producción que el propio capital humano. Sin duda, la tecnología e innovación representan una parte importante para el desarrollo y el crecimiento de las organizaciones. Hoy en día no existe un progreso y eficiencia en las organizaciones si no se trabaja con la aplicabilidad tecnológica, considerando que ésta representa un recurso estratégico importante que ofrece soporte a las funciones y procesos en la toma de decisiones. Al respecto, Cano-Pita y García-Mendoza (2018) sostienen que se necesita que los objetivos sean factibles y permitan a las organizaciones llevar a cabo estrategias innovadoras (como el uso de las TIC) para lograr su permanencia en el mercado. Los resultados obtenidos concuerdan con el estudio de Rahman et al. (2020), quienes encontraron que el uso de las tecnologías de la información durante la pandemia ha brindado un entorno más seguro y un desempeño eficaz por parte de los empleados, ya que se ha reducido la interacción cara a cara con compañeros de trabajo y los clientes.
Mientras que en el factor de productividad con relación a las medidas contingencia sanitaria por el COVID-19 se encontró que estas medidas se relacionaron positiva y significativamente con los procesos de producción, lo que indica que estas medidas fueron adoptadas de forma óptima en los procesos de producción. Este resultado contrasta con los datos obtenidos por Manlosa et al. (2021) y Marchant-Forde y Boyle (2020), los cuales observaron dificultades para adoptar las medidas sanitarias en la producción pecuaria y acuícola, respectivamente. El hecho de que las medidas sanitarias se adoptaran positivamente en las organizaciones acuícolas puede deberse a que las organizaciones ya contaban con procesos sanitarios adecuados y los ajuste que debieron realizar en su rutina organizacional fueron mínimos, por lo tanto, esto no repercutió en gran medida en el cultivo de camarón. En el caso del estudio Marchant-Forde y Boyle (2020) la pandemia ocasionó impactos negativos en la producción de porcicultura, ya que se afectaron los procesos de logística y sacrificio de especies porcinas. Mientras que Manlosa et al. (2021) evidenciaron los efectos negativos que giraron en torno a la escasa producción acuícola y largos procesos de ajuste a las medidas sanitarias por parte de los empleados.
Este estudio proporciona evidencia empírica a la literatura creciente que ha probado los efectos de las medidas sanitarias del COVID-19 en diferentes sectores, tanto económicos como sociales. En este caso, la contribución gira en torno a los sistemas alimentarios, específicamente al sector acuícola. Con base a los hallazgos, es importante destacar que las medidas de la contingencia sanitaria no tuvieron un efecto negativo en la producción de camarón en las acuícolas de la región noroeste de México, a diferencia de otras actividades económicas.
El trabajo no está exento de limitaciones. En primer lugar, este estudio fue producto de un autoinforme que se basa en la percepción de los empleados de producción y propietarios de las plantas acuícolas, lo que podría estar influenciado por cierto grado de subjetividad y deseabilidad social, por lo que sería importante recurrir a otros métodos de estudio para comprobar la estabilidad del modelo en otros contextos socioculturales. En segundo lugar, debido a las medidas de distanciamiento social impuestas por motivos de la pandemia, fue difícil obtener una muestra representativa lo que podría no ser generalizable a toda la población. Es necesario realizar futuras investigaciones con muestras más amplias y generalizables, incrementando el número de organizaciones acuícolas de camarón en el estado de Sinaloa y replicando el instrumento en otros estados de la república. Finalmente, el modelo investigó el uso de medidas sanitarias de COVID-19 y su influencia en la productividad acuícola de camarón, pero ciertamente existen otros factores que podrían estar determinando los procesos de producción, por lo que sería importante que futuros estudios profundicen en otras variables de importancia (por ejemplo, analizar las afectaciones ocasionadas en la salud mental de los empleados por motivos de la pandemia o el impacto socioeconómico de los empleados derivado de la crisis sanitaria).
Los resultados de este estudio pueden contribuir a la generación de mejoras en los procesos organizativos y productivos de empresas acuícolas y agropecuarias, debido a que la evidencia empírica demuestra un impacto significativo de la flexibilidad organizativa y el uso de tecnologías, haciendo frente no solamente a crisis sanitarias, sino a otras amenazas externas. Asimismo, en futuras líneas de investigación existe un campo de estudio amplio con respecto a la conducta humana en relación a la contingencia por el COVID-19 y la gestión de políticas públicas. De tal forma que, no solamente se contribuiría al crecimiento de las organizaciones, sino también al desarrollo regional.










nueva página del texto (beta)




