Introducción
En los últimos años, ha surgido un creciente interés por el tema de la cultura de paz, incluso en el ámbito educativo (Ble Acosta y Cornelio Landero, 2023), ya que se ha considerado que se debe sensibilizar a la comunidad universitaria sobre estos tópicos para procurar fomentar un ambiente de respeto, armonía y tolerancia (Delgado Cardona, 2023; Faro Democrático, 2023). Por tanto, en este artículo se analiza cómo los estudiantes universitarios comprenden y conciben la cultura de paz a través del enfoque de las representaciones sociales propuesto por Moscovici (1976), el cual facilita la comprensión de cómo los individuos construyen significados y representaciones colectivas sobre temas específicos.
Los estudios previos relacionados con la cultura de paz en estudiantes universitarios han subrayado la importancia de promover valores como la tolerancia, la solidaridad y el respeto como pilares fundamentales para el desarrollo de una sociedad más justa y pacífica. Esto se debe al entorno de violencia creciente en el que los estudiantes viven esta etapa de su vida (Godoy Usuga, 2023). Por ejemplo, se destaca el trabajo de Gómez et al. (2016), quienes desarrollaron una investigación para analizar las representaciones sociales de los estudiantes universitarios sobre la cultura de paz. En su metodología, implementaron la técnica de grupos focales y se enfocaron en categorías de análisis como la resolución pacífica de conflictos, la convivencia en diversidad y la construcción de una sociedad más igualitaria. Este estudio proporciona una visión profunda de cómo los estudiantes universitarios perciben y comprenden la cultura de paz en su entorno.
Los datos resultados revelaron que aquellos estudiantes cuyas carreras incorporaban contenidos sobre derechos humanos y justicia social tenían representaciones más sólidas y comprometidas con la cultura de paz. Además, se ofrece evidencia empírica sobre la importancia de la educación en la promoción de una cultura de paz entre los estudiantes universitarios.
Un elemento destacado en las investigaciones consultados sobre este tema es que han demostrado su importancia en la comprensión de este fenómeno. Las investigaciones de Gómez et al. (2016), ofrecen una visión amplia sobre cómo los estudiantes universitarios perciben y comprenden este concepto en su entorno. Además, destacan la relevancia de la educación, la formación académica y el contexto político y social actual para fomentar una cultura de paz.
Un acercamiento del marco teórico sobre las representaciones sociales
Las representaciones sociales, una teoría dentro de la psicología social, sustentan su aportación a las ciencias al explorar cómo las personas comprenden o apropian su entorno, así como cómo transmiten esa información, como lo menciona Domínguez Gutiérrez (2020) en sus estudios sobre las representaciones sociales de los universitarios ante la ciencia. Uno de los principales exponentes de esta teoría es Serge Moscovici quien señala que las representaciones sociales “se ocupan de un tipo específico de conocimiento, expresándolo como una forma de conocimiento, elaborado socialmente, compartido por el grupo, que tiene una orientación hacia la práctica y, por consiguiente, orientado a la construcción de una realidad social” (p. 3). En otras palabras, es importante considerar que las representaciones sociales son conjuntos dinámicos en los cuales se producen comportamientos y relaciones con el medio de manera dinámica (Moscovici, 1979), y esta acción modifica a ambos (relaciones y comportamientos), lo que convierte a la información en un objeto y lo fija a un significado social compartido (Valencia, 2023).
Por lo tanto, al estudiar la construcción social compartida resulta relevante la discusión sobre si este proceso tiene un rango científico. Al respecto, Domínguez Gutiérrez (2020) sugiere que es posible dar esa connotación científica porque “todo contribuye a hacer de la ciencia una parte integrante de nuestra visión de la vida cotidiana” (p. 51). Por lo tanto, lo esencial de esta teoría es comprender la noción de realidad social y su proceso de construcción.
Por eso, Moscovici estudió “cómo las personas construyen y son construidas por la realidad social y a partir de sus elaboraciones propuso una teoría cuyo objeto de estudio es el conocimiento del sentido común enfocado desde una doble vía: desde su producción en el plano social e intelectual y como forma de construcción social de la realidad” (Banchs, 1986), citado por Caniuqueo, et.al., p. 105). Es decir, las representaciones sociales son construcciones cognitivas que las personas utilizan para dar sentido a su entorno social y desarrollar una comprensión compartida con otros miembros de su sociedad. Según Moscovici, estas difieren de las representaciones individuales, ya que están influenciadas por el contexto cultural y social en el que se encuentran.
Un aspecto fundamental de la teoría de las representaciones sociales es la idea de la objetivación. Sobre esto, Moscovici argumenta que las representaciones sociales se forman a través de un proceso compartido de objetivación, en el cual las ideas abstractas y los conceptos se convierten en símbolos y categorías concretas que pueden ser compartidos y comunicados entre los miembros de una comunidad. Además, el referido autor plantea la existencia de dos tipos de representaciones sociales: las objetivas y las intersubjetivas. Las primeras se refieren a cómo los objetos y eventos se presentan en el entorno físico, mientras que las segundas tienen que ver con cómo los individuos interpretan y dan sentido a estos objetos y eventos en el entorno social.
En la construcción de un marco teórico sólido del enfoque de las representaciones sociales, es crucial considerar las diversas perspectivas y contribuciones teóricas de otros investigadores en el campo. Algunos académicos han ampliado y refinado la teoría de Moscovici con aportes de nuevas ideas y conceptos. Un ejemplo de esto es el trabajo de Denise Jodelet, quien ha estudiado la influencia de las representaciones sociales en la construcción de identidades individuales y colectivas. Otro autor destacado es Gerard Duveen, quien ha explorado las funciones sociocognitivas de las representaciones sociales y su importancia en la formación de la realidad social.
Ahora bien, al utilizar el enfoque de las representaciones sociales propuesto por Moscovici, es indispensable tener en cuenta las críticas y controversias que han surgido en torno a esta teoría. Algunos, por ejemplo, argumentan que este enfoque puede poner demasiado énfasis en la influencia de la cultura y la sociedad en la construcción de las representaciones sociales, por lo que se deja de lado el papel de los procesos cognitivos individuales. Por lo tanto, la construcción de un marco teórico sólido del enfoque de las representaciones sociales propuesto por Moscovici implica la integración de sus conceptos principales, como la objetivación y las representaciones objetivas e intersubjetivas, con las contribuciones de otros investigadores en el campo. Al considerar las críticas y controversias, se puede obtener una comprensión más completa y enriquecedora de este enfoque teórico en el estudio de la psicología social.
La cultura de paz y las representaciones sociales
La cultura de paz se define como un conjunto de valores, actitudes, comportamientos y prácticas que promueven la prevención y resolución de conflictos de manera pacífica, lo que fomenta el entendimiento mutuo, la justicia social, la igualdad de género, el respeto a los derechos humanos y la no violencia. Este concepto ha ganado relevancia en las últimas décadas debido a los numerosos conflictos y actos de violencia que han afectado a comunidades y países alrededor del mundo (Mora Rosales et al., 2023; Organización de las Naciones Unidas, 2022).
En este contexto, como señala Cerdas Agüero (2015), “la educación para la paz se constituye como una estrategia, un desafío y un proceso educativo basada en el reconocimiento, el respeto y la vivencia de los derechos humanos, así como el respeto a la dignidad de las personas” (p.136). Por lo tanto, hablar de la paz implica el respeto y el reconocimiento a la dignidad de las personas, así como sus derechos, en un entorno social de tolerancia.
El estudio de la paz se fundamenta en la Declaración sobre una cultura de paz emitida por la Asamblea de la Organización de las Naciones Unidas (1999), en la cual se establece que “la paz no sólo es la ausencia de conflictos, sino que también requiere un proceso positivo, dinámico y participativo en que se promueva el diálogo y se solucionen los conflictos en un espíritu de entendimiento y cooperación mutuos” (p. 2. Con esta declaración, la organización planteó la necesidad de involucrar a los estados y agrupaciones humanas en participar en ese proceso dinámico, orientado por valores, entre los que se destaca el respeto a la vida y los derechos humanos (Restrepo Valencia y Espinosa Ortega, 2023).
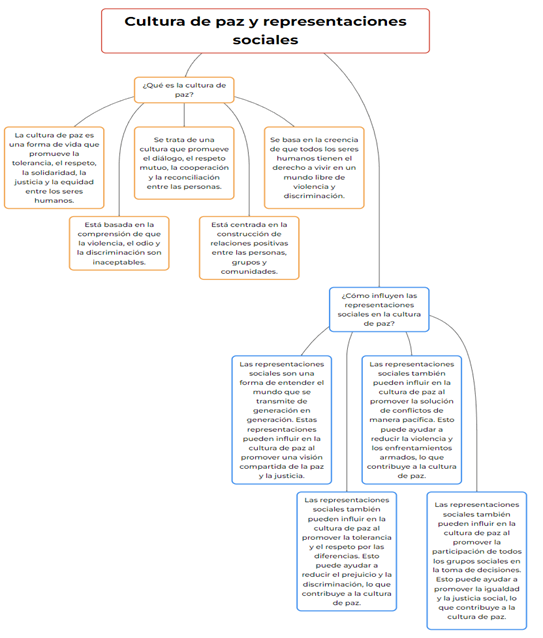
En el presente estudio se establece la vinculación entre la cultura de paz y las representaciones sociales como un vínculo que promueve la tolerancia, el respeto, la justicia y la equidad entre las personas, por lo que se toma a la paz como un derecho humano (figura 1).
Asimismo, se resalta el valor de la educación como medio fundamental para edificar una cultura de paz, así como el de los gobiernos para el fortalecimiento y promoción de esta cultura, y el compromiso pleno de la sociedad civil para su desarrollo total (Palacios, 2023; Urbina Cárdenas y Ovalles Rodríguez, 2018).
Las representaciones sociales
Las representaciones sociales desempeñan un papel fundamental en la construcción de la cultura de paz, ya que, como se mencionó anteriormente, este proceso dinámico implica la construcción de una representación de la realidad social a través de la objetivación, lo que influye en la forma en que los individuos perciben, interpretan y actúan en relación con el conflicto y la violencia. Según Moscovici (1976), las representaciones sociales son construcciones mentales compartidas por un grupo o sociedad, que permiten la organización y comprensión de la realidad social. Sin embargo, en el ámbito de la cultura de paz, las representaciones sociales pueden ser tanto obstáculos como facilitadores para la construcción de una sociedad pacífica.
Por un lado, representaciones sociales arraigadas en estereotipos, prejuicios y discriminación pueden perpetuar la violencia y el conflicto. Por ejemplo, la representación social de “otros” como enemigos o adversarios puede alimentar la polarización y el odio, generando un ambiente propicio para actos violentos. Además, las representaciones sociales también pueden ser utilizadas como herramientas para cambiar las actitudes y comportamientos violentos, y para promover valores y visiones que fomenten la paz y la no violencia.
Para Durkheim (1895), las representaciones sociales cumplen una función integradora y reguladora en la sociedad, por lo que pueden contribuir a la construcción de una cultura de paz al fomentar la solidaridad, el entendimiento y el respeto mutuo. En este sentido, es fundamental que las representaciones sociales de la cultura de paz se basen en un enfoque inclusivo y diverso, que promueva la igualdad de género, el multiculturalismo y el respeto a la diversidad. García y Pérez (2015)) señalan que las representaciones sociales de la paz deben reconocer y valorar las diferentes perspectivas, experiencias y necesidades de los diversos grupos sociales, lo cual exige evitar la imposición de una única visión dominante.
Sin embargo, Landini (2008) plantea que el concepto de representaciones sociales es difícil de ubicar, ya que considera que es un término abierto que se puede explorar desde varios enfoques y está en constante construcción. Para él, al realizar una investigación bajo esta teoría, el investigador se enfrenta a la cuestión de clarificar hasta qué punto la información encontrada realmente constituye una representación social y en qué punto deja de serlo. Por ende, reflexiona en torno a la fiabilidad de esta teoría debido a la mezcla de aspectos psicológicos y sociales, donde se entrelazan emociones con elementos cognitivos y actitudinales.
Incluso plantea que el conocimiento atribuido a una representación social “no está en la integración de lo científico a lo cotidiano sino en la comprensión de las experiencias con esos actores, significadas en relación con otras representaciones” (p. 76). En otras palabras, cuestiona si las representaciones sociales parten de una verdadera objetivación, ya que considera que esta teoría se refiere más a ámbitos o dominios de la realidad que a interpretaciones objetivadas de ella. A partir de los argumentos anteriores, el referido autor concluye que se trataría de redes de representaciones sociales las que permiten construir un conocimiento de la realidad, ya que estas no pueden darse individualmente sin estar vinculadas entre sí en la mente de cada persona, lo que dificulta la construcción de un conocimiento colectivo debido a que incluso dentro de una comunidad existen contradicciones en la forma en que cada integrante percibe o explica un fenómeno social.
Ahora bien, y a pesar de estos cuestionamientos, para el propósito de este trabajo consideramos que las representaciones sociales sí hacen posible su estudio y aplicación para explorar en el imaginario de cada persona lo que en su sentido de la realidad identifica y entiende como cultura de paz. Esto permite en una investigación conocer la versión o conceptualización de cada persona, dando margen a que expresen su interés y visión particular en el tema, lo cual le permite a quien investiga conocer y comprender mejor el objeto de estudio.
Vinculación entre la cultura de paz y las representaciones sociales
La cultura de paz se construye a través de la promoción de valores y prácticas que fomenten la prevención y resolución de conflictos de manera pacífica. En tal sentido, las representaciones sociales juegan un papel crucial en esta construcción, ya que pueden perpetuar o cambiar actitudes y comportamientos violentos, por lo que es importante reconocer la posible relación entre las representaciones sociales y la cultura de paz, elementos vitales para promover valores que permitan que las interacciones entre las personas sean inclusivas y diversas.
Esto, por supuesto, implica reconocer y valorar la igualdad de género, el multiculturalismo y el respeto a la diversidad con el objetivo de construir una sociedad pacífica y libre de violencia. La cultura de paz, por ende, puede ser entendida como un proceso de construcción social, que surge a partir de la educación para la paz y que resulta en la promoción de valores que contribuyen a la convivencia pacífica, de ahí que explorar las objetivaciones que cada persona tiene respecto a la paz sea fundamental para avanzar en la construcción de una sociedad más justa y armoniosa.
Definición de cultura de paz por la Organización de las Naciones Unidas para la Educación, la Ciencia y la Cultura
La cultura de paz, según la Organización de las Naciones Unidas para la Educación, la Ciencia y la Cultura (Unesco), es un concepto amplio que abarca varios aspectos y dimensiones con el objetivo de fomentar la paz en todas las áreas de la sociedad; aun así, la define como un conjunto de valores, actitudes, comportamientos y estructuras que rechazan la violencia, previenen los conflictos y buscan soluciones pacíficas (Unesco, 2023).
En su Declaración sobre una Cultura de Paz adoptada en 1999, la Unesco establece los principios en los que se basa la cultura de paz, es decir, el respeto a la vida, el rechazo a la violencia, el respeto a los derechos humanos, la igualdad de género, la participación democrática, el entendimiento, la tolerancia y la solidaridad. El respeto a la vida es fundamental para promover la cultura de paz, ya que implica valorar la vida humana en todas sus formas y manifestaciones. Según la Unesco, la violencia no debe ser aceptada como una solución a los conflictos, sino que se deben buscar alternativas pacíficas para resolverlos. Además, la organización destaca la importancia de garantizar y proteger los derechos humanos de todas las personas, independientemente de su género, raza, religión u origen étnico.
Por su parte, Johan Galtung (1990) propone categorizar los tipos de violencia en tres dimensiones: la cultural, la estructural y la directa. Para este autor, la violencia cultural es “cualquier aspecto de una cultura que pueda ser utilizada para legitimar la violencia en su forma directa o estructural” (p. 149. Esta idea la ilustra con una pirámide donde coloca la violencia cultural y estructural en la parte inferior y la violencia directa en la parte superior, de tal manera que las violencias cultural y estructural sostienen a la violencia directa. Por lo tanto, opina que la cultura de paz corre el riesgo de la dificultad que entraña una cultura pacifista debido a la tentación de institucionalizarla, para hacerla obligatoria, con la intención de interiorizarla en todas partes y a todas las personas, lo que implica el riesgo de que se convierta en una forma de violencia cultural al imponer una visión univoca de cultura de paz.
En cuanto a la igualdad de género, es un componente esencial de la cultura de paz, ya que implica eliminar toda forma de discriminación y promover la participación igualitaria en todos los ámbitos de la sociedad. Asimismo, la participación democrática es fundamental, ya que permite la construcción de sociedades más justas y equitativas, donde todas las voces sean escuchadas y consideradas. Por eso, la Unesco destaca la importancia de fomentar el diálogo y el respeto mutuo entre las diferentes culturas y religiones, así como la necesidad de promover la solidaridad y la cooperación entre los países para abordar conjuntamente los desafíos globales.
La cultura de paz, según la definición de la Unesco, implica un conjunto de valores y prácticas que buscan prevenir los conflictos y promover la paz en todas las áreas de la sociedad. Para eso, es esencial fomentar el respeto a la vida, rechazar la violencia, garantizar los derechos humanos, promover la igualdad de género, fomentar la participación democrática y cultivar la tolerancia, el entendimiento y la solidaridad, lo cual exige que todas las personas, gobiernos y organizaciones trabajen juntos para la promoción y difusión de una verdadera cultura de paz.
Caracterización contextual de la cultura de paz en los jóvenes universitarios
En la investigación que sirve de base para este trabajo, se ha observado un creciente interés por el concepto cultura de paz entre los estudiantes, especialmente en universitarios (Jiménez Bautista, 2020; León Vargas, 2023). Este interés refleja la importancia cada vez mayor que se otorga a promover una convivencia pacífica y solidaria entre individuos y sociedades, con lo cual se establece la base para relaciones comunicativas y sociales más efectivas.
En el contexto universitario, se ha observado una tendencia en Latinoamérica a analizar las experiencias de implementación de programas de promoción de la paz, particularmente después de conflictos armados. Para la presente investigación, se parte de la premisa de que los jóvenes pueden expresar su comprensión de la cultura de paz y la resolución de conflictos, lo que permite una mejor comprensión de su significado para sociedades como la mexicana. Explorar cómo se entiende la cultura de paz desde el ámbito universitario proporciona un punto de comparación con la comprensión en la sociedad en general. Esto, a su vez, facilita la implementación de acciones concretas que contribuyan a la construcción de una sociedad armoniosa, donde se respeten los derechos humanos, se promueva la igualdad de género, se fomente la justicia social y se valore la diversidad cultural.
En este contexto, la educación desempeña un papel fundamental para el fomento de la cultura de paz entre los estudiantes universitarios, ya que es en las aulas donde se deben inculcar valores fundamentales como el respeto, la empatía, la tolerancia y la solidaridad (Gómez Collado y García Hernández, 2018). Para esto, es esencial que desarrollen programas y actividades que fomenten el diálogo, la resolución pacífica de conflictos y el respeto hacia la diversidad, así como facilitar espacios de reflexión y debate que permitan a los jóvenes expresar sus preocupaciones y propuestas sobre este tema (Palacios, 2023), mientras que los profesores, por su parte, tienen la responsabilidad de transmitir estos principios mediante estrategias pedagógicas que promuevan la participación activa de los estudiantes.
Ahora bien, entre las investigaciones relevantes en este ámbito se destaca el trabajo realizado por Urbina Cárdenas y Barrera Acevedo (2017), quienes abordaron la cuestión desde la perspectiva de los conceptos de reconocimiento y representaciones sociales en los sujetos participantes de su estudio. Esos autores identificaron la construcción de un ethos ciudadano que reconoce a los jóvenes como portadores de significados que deben ser identificados, comprendidos y discutidos para encontrar respuestas y soluciones a los grandes problemas que afectan la vida cotidiana de las comunidades. Además, definieron categorías de estudio respecto al reconocimiento, como el reconocimiento y la cultura para las paces, el reconocimiento de las víctimas, el reconocimiento de los victimarios y el reconocimiento propio.
A partir de estas categorías, Urbina Cárdenas y Barrera Acevedo (2017) resaltan hallazgos significativos en su investigación. Por ejemplo, en relación con el reconocimiento como eje para la construcción de la paz, señalan que “no solo atañe a la necesidad de crear nuevas pedagogías, como principio motor para el logro de este objetivo de país, sino del hallazgo de nuevos conceptos y nuevas pistas para la construcción de formas creativas que hagan posible la paz” (p.102). Además, los jóvenes participantes en su estudio destacan, entre las categorías de estudio, la importancia de la aceptación del otro, el respeto, el buen trato y la participación y transformación como elementos fundamentales para la construcción de la paz. Consideran que estos elementos son necesarios para lograr la inclusión de todos en la sociedad, a partir de su reconocimiento y aceptación.
Además, para los jóvenes participantes en el estudio, desde sus representaciones, son importantes la aceptación del otro, el respeto, el buen trato y la participación y transformación como categorías para la construcción de la paz, pues opinan que estos elementos son necesarios para lograr la inclusión de todos en la sociedad, a partir de su reconocimiento y aceptación.
En el campo de las ciencias sociales, particularmente en el ámbito de la educación, la cultura de paz ha sido un tema ampliamente estudiado. García Vergara y Carrillo Lizarazo (2017) llevaron a cabo una investigación centrada en el conflicto y la perspectiva de los participantes, específicamente en relación con las formas de pensar de los jóvenes sobre la guerra y la paz como representaciones íntimas ligadas a sus experiencias. Además, examinaron cómo la paz puede ser mejor comprendida si se involucran prácticas de enseñanza-aprendizaje. En su estudio, García Vergara y Carrillo Lizarazo (2017) emplearon una metodología cualitativa basada en entrevistas semiestructuradas con jóvenes provenientes de diversos contextos sociales mediante las cuales los investigadores pudieron explorar las percepciones y vivencias de los jóvenes en torno a la guerra, la paz y la cultura de paz.
Los resultados de la investigación revelaron que los jóvenes tenían una comprensión limitada de dichos términos, y que sus representaciones íntimas estaban influenciadas por sus experiencias personales y contextos sociales. Algunos jóvenes, de hecho, asociaban la guerra con la violencia y la destrucción, mientras que otros la consideraban una forma legítima de defender intereses o resolver conflictos. En cuanto a la paz, los participantes la concebían principalmente como la ausencia de guerra, pero también la relacionaban con la convivencia pacífica, la justicia social y la igualdad.
García Vergara y Carrillo Lizarazo (2017) destacaron la importancia de las prácticas de enseñanza-aprendizaje en la comprensión y promoción de la cultura de paz entre los jóvenes, y señalaron que, a través de actividades educativas que fomenten la reflexión crítica, el diálogo y la empatía, se pueden promover valores y actitudes que contribuyan a la construcción de una cultura de paz. Por tanto, estos autores subrayan la necesidad de abordar la cultura de paz desde una perspectiva educativa, tomando en consideración las representaciones íntimas de los jóvenes acerca de la guerra y la paz. Los hallazgos de la investigación resaltan la importancia de las prácticas de enseñanza-aprendizaje para promover una comprensión más amplia y profunda de la paz, así como para fomentar valores y actitudes que contribuyan a la construcción de una cultura de paz.
En otro aspecto del estudio, los autores también hacen hincapié en los obstáculos para la paz identificados por los jóvenes participantes. Estos expresaron que los golpes, la inseguridad, el abuso callejero, la agresión verbal y psicológica son factores que afectan la construcción de la paz. Por ende, los autores concluyen que es necesario establecer relaciones con otros en condiciones libres de violencia y promover un diálogo incluyente, deliberativo e informado.
Por otra parte, cabe resaltar el estudio desarrollado por Parra Cabrera y Jiménez Bautista (2016), quienes analizan el papel del conflicto en el ámbito universitario desde una perspectiva psicológica. Los autores argumentan que el concepto de paz no se limita únicamente a la ausencia de conflictos, sino que implica la búsqueda de alternativas de pacificación en una sociedad crítica, reflexiva y esperanzada. En su investigación, Parra Cabrera y Jiménez Bautista (2016) sostienen que el conflicto es una parte inherente de la vida universitaria y que su manejo adecuado puede contribuir al desarrollo personal y académico de los estudiantes. Desde sus perspectivas, el conflicto en la universidad puede surgir debido a diferencias de opiniones, intereses y valores, de ahí que sea significativo abordarlo de manera constructiva para evitar consecuencias negativas. Además, enfatizan la importancia de fomentar un ambiente universitario que promueva la tolerancia, el diálogo y la resolución pacífica de conflictos, lo cual contribuirá a la formación de individuos críticos y reflexivos, capaces de buscar soluciones pacíficas en situaciones conflictivas.
Desde una perspectiva psicológica, Parra y Jiménez (2016) señalan que el conflicto en el ámbito universitario puede generar estrés, ansiedad y otros problemas emocionales en los estudiantes, por lo que es fundamental que las instituciones educativas brinden apoyo psicológico y herramientas de manejo del conflicto a sus estudiantes. Por último, la investigación de Parra y Jiménez (2016) sugiere brindar apoyo psicológico a los estudiantes para manejar de manera saludable las situaciones de conflicto.
Metodología
Tipo de estudio
El presente estudio se sustentó en un enfoque cualitativo-cuantitativo, para lo cual se emplearon las representaciones sociales como marco teórico y metodológico. Eso permitió obtener una comprensión más profunda y detallada de los fenómenos estudiados, al mismo tiempo que se recopilaron datos cuantitativos para respaldar y complementar los hallazgos cualitativos. Este enfoque mixto es ampliamente utilizado en estudios sobre representaciones sociales y cultura de paz en jóvenes universitarios.
Uno de los trabajos tomados como referencia en este aspecto fue el de Creswell (2014), quien señala que “el enfoque mixto permite abordar la complejidad de las representaciones sociales de la cultura de paz en jóvenes universitarios, al combinar la medición de variables cuantitativas con el análisis profundo de narrativas y significados subyacentes” (p. 45), mientras que Johnson y Onwuegbuzie (2004) destacan que “el enfoque mixto es especialmente útil para explorar las representaciones sociales de la cultura de paz en jóvenes universitarios, ya que permite obtener datos numéricos que pueden ser complementados y enriquecidos con testimonios y relatos personales” (p. 78).
Por otra parte, el estudio también se clasifica como no experimental, ya que no se manipularon variables ni se establecieron grupos de control. En lugar de eso, se recopilaron datos a través de la técnica de los listados libres, lo que permitió a los participantes expresar sus ideas y opiniones de manera espontánea y sin restricciones. Esta técnica se ha utilizado ampliamente en estudios cualitativos para recabar datos de manera no estructurada y permitir que los participantes expresen libremente sus ideas y opiniones (Hernández Sampieri et al., 2016).
Además, el estudio se llevó a cabo de manera transversal, lo que significa que se recopilaron los datos en un solo punto en el tiempo, sin seguimiento a largo plazo (Hernández Sampieri et al., 2016). Esta metodología permitió obtener una instantánea de las representaciones sociales en el momento del estudio.
Participantes
El presente estudio se llevó a cabo con una muestra no probabilística de 112 estudiantes universitarios con el objetivo de obtener una visión amplia y enriquecedora sobre el tema de investigación. La elección de una muestra no probabilística se basó en la disponibilidad y accesibilidad de los participantes.
En concreto, la muestra estuvo compuesta en su mayoría por mujeres (65 % de los participantes), mientras que el 35 % restante estuvo conformado por hombres. Esta distribución de género refleja la realidad de la población estudiantil en la universidad donde se realizó el estudio.
En cuanto a la edad de los participantes, la mayoría de ellos se encuentra en el rango de 18 a 25 años. Específicamente, el grupo de edad que comprende de los 21 a los 25 años representó el mayor porcentaje (55 %), y corresponde a los estudiantes de licenciatura, quienes se encuentran en la etapa final de su formación académica.
Los hallazgos recabados en esta investigación podrían ser de utilidad para comprender mejor las características y necesidades de los estudiantes universitarios en este rango de edad para tomar decisiones informadas sobre la cultura de paz y fortalecer el código de ética en la Universidad de Guadalajara.
Como apoyo de estos resultados, varios estudios previos han documentado la creciente presencia de mujeres en la educación superior y la brecha de género en la matrícula universitaria. Según Smith (2018), las mujeres han superado a los hombres en la matriculación universitaria en muchos países, lo que ha llevado a un cambio en la dinámica de género dentro de las instituciones educativas. Además, estudios como el de Johnson et al. (2017) han encontrado que los estudiantes universitarios en el rango de edad de 21 a 25 años suelen estar más enfocados en su carrera y tienen mayores niveles de compromiso académico en comparación con estudiantes más jóvenes.
La selección de esta muestra de estudiantes universitarios se realizó tomando en cuenta la relevancia y la pertinencia de sus experiencias y conocimientos con relación al tema de investigación. La participación de estudiantes universitarios permitió obtener una visión detallada y específica de las problemáticas y perspectivas relacionadas con el tema en estudio.
La participación de los estudiantes en la investigación fue fundamental para obtener datos significativos y relevantes. Durante el proceso de recopilación de datos, se llevaron a cabo entrevistas individuales y grupos de discusión en los cuales los participantes compartieron sus experiencias, opiniones y reflexiones sobre el tema en estudio. Cabe destacar que todos fueron informados sobre los objetivos y la naturaleza del estudio, así como sobre los aspectos éticos y confidenciales de su participación. Asimismo, se garantizó la confidencialidad de los datos y se obtuvo el consentimiento informado de cada participante antes de su inclusión en el estudio.
Instrumento
Para la recolección de los datos, se optó por la aplicación de la técnica de listados libres debido a su eficacia demostrada en la recopilación de información sobre dominios culturales relacionados con la salud. Una muestra de ello fue un estudio realizado en 2014 que exploró los saberes no institucionales sobre la malaria en Colombia (Fernández-Niño et al., 2014).
Esta técnica también ha sido empleada en otros trabajos para investigar las representaciones sociales del concepto empleo en diversos contextos culturales y grupos poblacionales (Torres-López et al., 2021). La versatilidad de esta técnica se refleja en su aplicación para comprender el contenido y la estructura de las representaciones sociales, como se observó en un estudio llevado a cabo en 2018 sobre las representaciones del empleo y el desempleo en Santa Cruz, Tenerife (Torres-López et al., 2018).
Además, la técnica de listados libres ha sido implementada en contextos de investigación en neurociencia y neuromarketing, como se evidencia en una indagación realizada en 2019 sobre el análisis del diseño de empaques de juguetes educativos (Varón et al., 2019). Por otro lado, esta técnica también se ha aplicado en la resolución pacífica de conflictos, como se menciona en un trabajo de investigación sobre la paz realizado por Vera en 2013 Vera (2013).
Además, en el ámbito educativo, la técnica de listados libres ha sido utilizada en la investigación metodológica, como se evidencia en un estudio publicado en 2017 que empleó el análisis factorial como técnica estadística (Sánchez, 2017).
Como se puede apreciar, esta técnica ha sido empleada en una variedad de contextos de investigación, desde la salud pública y las ciencias sociales hasta la neurociencia, el neuromarketing y la resolución de conflictos. Su versatilidad y eficacia la convierten en una herramienta valiosa para explorar y comprender las representaciones sociales, los saberes culturales y diversos fenómenos en diferentes campos de estudio.
Por otra parte, en cuanto al instrumento, este se estructuró teniendo en cuenta los datos sociodemográficos, como la edad, el género, el estado civil, el centro universitario de adscripción y la carrera universitaria que estaban cursando los participantes. Asimismo, se les solicitó que escribieran en la plataforma de Survey Monkey (2023) en donde estaba cargado este instrumento, los cinco términos principales que les venían a la mente cuando escuchaban el concepto “cultura de paz”, y luego los describieran. Se adjunta una tabla para visualizar estos datos (tabla 1).
Tabla 1 Operativización de las variables relacionadas con datos sociodemográficos y listados libres cultura de paz
| Dimensión | Variable | Definición nominal | Unidad de medición | Tipo de variable | Nivel de medición | Definición operacional |
|---|---|---|---|---|---|---|
| Datos sociodemográficos | Edad | Rango de edad del encuestado | Rango de edad 18-24 25-35 36 y más | Cuantitativa | Discreta de intervalo | Menciona tu rango de edad |
| Género | Diferenciador de género: hombre, mujer | Femenino o masculino | Cualitativa | Nominal, dicotómica | ¿A que género pertenece? | |
| Estado civil | Relaciones interpersonales: soltero, casado, viudo, divorciado, en unión libre, otro | Soltero, casado, viudo, divorciado, en unión libre, otro | Cualitativa | Nominal, dicotómica | ¿Cuál es su estado civil? | |
| Educación | Centro universitario | Ciencias Sociales y Humanidades, Ciénega | Cualitativa | Nominal, dicotómica | ¿A qué Centro Universitario pertenece? | |
| Educación | Programa educativo | Relaciones Internacionales. Derecho | Cualitativa | Nominal, dicotómica | Programa educativo al que pertenece | |
| Listados libres | ||||||
| Indica las cinco principales palabras que te vienen a la mente cuando escuchas el concepto cultura de paz | ||||||
| 1. | ||||||
| 2. | ||||||
| 3. | ||||||
| 4. | ||||||
| 5. | ||||||
| Ahora señala por qué has indicado cada una de las palabras que has descrito | ||||||
| 1. | ||||||
| 2. | ||||||
| 3. | ||||||
| 4. | ||||||
| 5. | ||||||
Fuente: Elaboración propia
Validación del instrumento
La validación del instrumento de listados libres se llevó a cabo mediante un proceso iterativo que implicó una cuidadosa planificación y análisis. Después de diseñar el instrumento, se realizó una prueba piloto con el 10 % de los estudiantes para evaluar su efectividad. Con base en los resultados de esta prueba, se realizaron ajustes en las preguntas sociodemográficas, incluyendo la integración de grupos de edad para una mejor comprensión de los datos.
Además, el instrumento fue presentado a un grupo de expertos que trabajan en el campo de la cultura de paz con jóvenes universitarios a través de la Cátedra Unesco. Estos expertos evaluaron el instrumento y manifestaron su aprobación para aplicarlo en el contexto universitario.
Procedimiento
Se diseñó el protocolo de investigación y se obtuvo la aprobación del proyecto con financiamiento a través de la convocatoria para proyectos de investigación 2023 del Centro Universitario de Ciencias Sociales y Humanidades de la Universidad de Guadalajara. El trabajo de campo se realizó entre junio y septiembre de 2023.
Objetivo
El objetivo de este artículo es explorar el significado de la cultura de paz en estudiantes universitarios.
Análisis de datos
Los datos fueron procesados utilizando Excel, iQ3 DATAVID y MAXQDA, lo cual permitió obtener estadísticas básicas de las variables sociodemográficas de los participantes en el estudio, así como crear redes y mapas de correspondencia sobre los códigos que otorgan significado a la cultura de paz.
Resultados
Del análisis realizado a través de los listados libres, se observa que el 70 % de los participantes en el estudio atribuyen un valor significativo al respeto, pues lo consideran como un elemento vital para construir una convivencia armoniosa y pacífica. Los resultados arrojan un valor de p < 0,01, un estadístico Chi2 = 17,579.8 y grados de libertad = 15.052, lo que indica una relación altamente significativa entre las respuestas asociadas al concepto cultura de paz. Esto sugiere que las asociaciones realizadas con dicho término no son aleatorias, sino que están estrechamente vinculadas con los conceptos y prácticas que representan la cultura de paz. Las asociaciones reflejan una comprensión profunda y significativa de la cultura de paz, lo que destaca la importancia de este concepto en la percepción de los encuestados.
Estas relaciones abarcan una variedad de temas, como la promoción de la paz a través de la educación, la ética, la cooperación, la amistad, la libertad, los derechos humanos, la solidaridad, el respeto a la biodiversidad, la conciliación y la equidad de género. Los participantes en el estudio demuestran una comprensión integral sobre la cultura de paz que trasciende la ausencia de violencia e incluye la promoción de valores, la resolución pacífica de conflictos, la justicia social, la educación para la paz y la creación de entornos escolares y comunitarios que fomenten la convivencia pacífica y el respeto mutuo (figura 3).

Nota: La relación es muy significativa. Valor de p = < 0.01; Chi2 = 17.579,8; grados de libertad = 15.052
Fuente: Elaboración propia
Figura 3 Cruce ¿cuáles son las primeras cinco palabras o frases que se te vienen a la mente cuando escuchas la frase “cultura de paz” y por qué realizaste esa asociación
Asimismo, los jóvenes universitarios reconocen la importancia de los derechos humanos como fundamentales para una cultura de paz y comprenden que todas las personas tienen derecho a vivir con dignidad, libertad, igualdad y justicia. Esto significa que al valorar los derechos humanos se comprometen para combatir cualquier forma de discriminación, violencia o injusticia. En otras palabras, promueven la inclusión social, respetan la diversidad y defienden los derechos de las minorías, lo que contribuye a la construcción de una sociedad más justa y pacífica para todos.
Además, se realizó un análisis por grupos de edad de los participantes y su valoración respecto al fomento de la cultura de paz. Al respecto, cabe destacar que el grupo de edad entre 18 y 20 años valora de manera significativa el fomento de la cultura de paz, la cordialidad, el ser un buen ciudadano y el tener estabilidad en sus vidas.
Además, el análisis de correspondencias revela asociaciones significativas entre grupos de edad y las palabras o frases relacionadas con la “cultura de paz”. El 58 % de la información se proyecta en el mapa, dividido en el 34 % horizontalmente (F1) y el 24 % verticalmente (F2). La proximidad o distancia entre elementos visualiza las asociaciones sobre o infrarrepresentadas. La relación es altamente significativa, con un valor de p < 0.01, un estadístico Chi2 = 328.6 y grados de libertad = 180. Estos resultados sugieren que las asociaciones están influenciadas por las experiencias, valores y percepciones propias de cada etapa de la vida, lo que refleja la diversidad de temas relacionados con la cultura de paz que son significativos para diferentes grupos de edad. Específicamente, se encontró de manera significativa que el grupo de edad entre 18 y 20 años valora la convivencia, la estabilidad y la seguridad.

Fuente: Elaboración propia
Nota estadística: Se muestra las modalidades más significativas El mapa de correspondencias proyecta 58 % de la información, divida en 34 % horizontalmente (F1) y 24 % verticalmente (F2). La proximidad o la distancia entre elementos visualiza las asociaciones sobre o infrarrepresentadas. La relación es muy significativa. Valor de P = < 0.01; Chi2 = 328,6; Grados de libertad = 180
Figura 4 Mapa de correspondencia de grupos de edad sobre las asociaciones de palabras o frases
Al analizar el género en relación con el impulso de una cultura de paz, se observa una disparidad en la percepción entre hombres y mujeres, pues el 62 % de ellas indicaron que la paz es fundamental para crear un ambiente de respeto y tolerancia entre los miembros de la comunidad universitaria. Esta perspectiva se alinea con los principios de la consolidación de la paz, y enfatiza la importancia de fomentar un ambiente armonioso e inclusivo dentro del entorno académico.
Por otro lado, los hombres expresaron en el 38 % que la cultura de paz dependería del contexto situacional, por lo que no sería aplicable en todos los entornos universitarios. Esta respuesta refleja un punto de vista más variado y sugiere una posible divergencia en la comprensión del papel y el impacto de la paz dentro de la comunidad universitaria por parte de los hombres. La disparidad de género en la percepción de la importancia de la paz en el entorno universitario subraya la necesidad de realizar más investigaciones e iniciativas destinadas a promover una comprensión y un compromiso compartidos para cultivar una cultura de paz que trascienda las diferencias de género. Además, destaca la importancia de abordar diversas perspectivas y experiencias en el desarrollo de estrategias y programas para fomentar la paz y la armonía dentro de la comunidad universitaria.
Investigaciones y análisis adicionales podrían profundizar en los factores subyacentes que contribuyen a estas diferencias de género en las percepciones de paz dentro del contexto universitario, lo cual proporcionaría información valiosa para el desarrollo de intervenciones e iniciativas específicas destinadas a promover una cultura de paz que resuene en todos los miembros de la comunidad universitaria (figura 5).

Nota estadística: El mapa de correspondencias proyecta 75 % de la información, divida en 42 % horizontalmente (F1) y 33 % verticalmente (F2). La proximidad o la distancia entre elementos visualiza las asociaciones sobre o infrarrepresentadas. La relación es significativa. Valor de P = 0,0; Chi2 = 7,2; Grados de libertad = 2
Fuente: Elaboración propia
Figura 5 Mapa de correspondencia
En este sentido, la importancia de generar una cultura de paz según el género es fundamental para alcanzar un mundo más justo y equitativo. Históricamente, las mujeres han sido víctimas de múltiples formas de violencia y discriminación basadas únicamente en su género, por lo que la construcción de una cultura de paz que rompa con estos patrones de opresión y promueva la igualdad de género se erige como un objetivo imprescindible.
Por ende, resulta esencial reconocer que la violencia de género es una violación de los derechos humanos fundamentales. Además, como bien señala la Convención sobre la Eliminación de Todas las Formas de Discriminación contra la Mujer de las Naciones Unidas (CEDAW, por sus siglas en inglés), la violencia contra las mujeres constituye una manifestación extrema de discriminación y una violación de los derechos y libertades fundamentales.
Por lo tanto, generar una cultura de paz implica erradicar la violencia de género en todas sus formas: desde la violencia sexual y doméstica hasta el acoso callejero y la discriminación laboral. En palabras de la activista y premio Nobel de la Paz, Leymah Gbowee, “nunca alcanzaremos una paz duradera si no abordamos la cuestión de la violencia de género”.
Igualmente, es importante reconocer que las mujeres son agentes clave en la promoción y construcción de la paz, pues, como menciona la Resolución 1325 del Consejo de Seguridad de las Naciones Unidas, ellas deben participar plenamente en todos los niveles de toma de decisiones y en los procesos de paz. Es decir, la exclusión de las mujeres de estos espacios debilita los esfuerzos por alcanzar una paz sostenible y duradera.
Por último, la generación de una cultura de paz por género también implica educar desde la infancia en valores de respeto e igualdad, pues la educación es una herramienta fundamental para erradicar los estereotipos de género y promover actitudes y comportamientos no violentos. Como destaca la filósofa Martha Nussbaum, la educación es esencial para cultivar una ciudadanía comprometida con la paz y la justicia.
Discusión
La cultura de paz es un proceso que implica para los participantes del estudio la conjunción de conceptos clave para la convivencia social en armonía, como el respeto y la educación, pues el primero exige el reconocimiento y la aceptación del otro, mientras que la educación, además de considerarse un derecho humano, es la forma que permite a las personas encontrar medios pacíficos de resolución a sus diferencias y facilita los vínculos sinceros de apoyo mutuo, comprensión y empatía.
La cuestión de género también destaca debido a la cantidad de mujeres que participaron en el estudio. De hecho, la visión de cómo ellas entienden la cultura de paz revela que la violencia que han sufrido les permite señalar la importancia de la comprensión, el respeto, la cooperación y la empatía como elementos indispensables para construir ambientes de resolución pacífica de conflictos y para relaciones interpersonales con convivencia en armonía.
Asimismo, se destaca que los estudiantes con un rango de edad de 21 a 25 años, desde su perspectiva universitaria, comprenden que el respeto es un valor fundamental para una convivencia en armonía. En consecuencia, valoran la importancia de contar con estándares de calidad en la educación y reconocen que los derechos humanos son fundamentales para construir una cultura de paz basada en la cooperación y el trabajo en equipo. A medida que acceden a la educación, las personas adquieren conciencia del valor de la amistad y el respeto. Por ello, es crucial no descuidar los ambientes de aprendizaje y los valores que se fomentan en esta etapa de sus vidas, particularmente el respeto, la cooperación, la amistad y la libertad.
Además, como ha afirmado la Organización de las Naciones Unidas, la participación de las mujeres es fundamental en este proceso, ya que son ellas quienes han enfatizado la importancia del respeto y la cooperación para construir una cultura de paz en condiciones de igualdad, solidaridad y apoyo mutuo. Se puede inferir, por ende, que la educación es vital porque transforma a las personas, pues los valores que se pueden interiorizar durante este proceso les permite desarrollar la solidaridad hacia los demás.
En definitiva, los hallazgos de nuestro estudio coinciden con lo reportado por Gómez Collado y García Hernández (2018) en cuando a que la educación desempeña un papel fundamental en el desarrollo de la cultura de paz entre los estudiantes universitarios. Por eso, en las aulas se deben promover valores como el respeto, la empatía, la tolerancia y la solidaridad para contribuir a la construcción de una sociedad más pacífica y armoniosa.
Conclusiones
En este artículo se presentaron las representaciones sociales de los estudiantes universitarios sobre la cultura de paz y se destacó el valor primordial del respeto para la convivencia. Además, se resalta la educación como un derecho humano fundamental para acceder a ella y como una vía para construir una convivencia armoniosa, así como la importancia de la amistad como un vínculo sincero y solidario que promueve la empatía, la comprensión y el apoyo mutuo, aspectos necesarios para toda relación interpersonal y social.
Por otra parte, es importante reconocer que la cultura de paz y su representación social dependen de los contextos culturales. Esto significa que la forma de entenderla puede variar entre sociedades que han padecido conflictos armados y violencia política, donde la cultura de paz puede implicar la reconciliación y la resolución de conflictos, y sociedades donde los derechos humanos tienen relevancia por las libertades que ofrecen. En estas últimas, el respeto, la cooperación y la amistad son esenciales para promover relaciones de convivencia en armonía, lo que contribuye al contexto para la solución de conflictos de manera pacífica.
La generación de una cultura de paz por género implica educar desde la infancia en valores de respeto e igualdad, puesto que la educación se presenta como una herramienta invaluable para erradicar los estereotipos de género y promover actitudes y comportamientos no violentos. Por lo tanto, la construcción de una cultura de paz que rompa con estos patrones de opresión y promueva la igualdad de género se convierte en un objetivo imprescindible, lo cual resalta la importancia del alto porcentaje de participación de las mujeres en este estudio.
En síntesis, la tolerancia, el respeto y la diversidad constituyen pilares fundamentales de la cultura de paz, de ahí que se deba comprender cómo estos jóvenes perciben, valoran e interpretan dicho fenómeno social, ya que esto proporciona información crucial para diseñar estrategias efectivas y significativas de intervención y promoción de la cultura de paz para este grupo de personas. Solo a través de una comprensión profunda de las representaciones sociales podremos avanzar hacia una sociedad más justa, solidaria y pacífica.
Líneas futuras de investigación
El estudio de las representaciones sociales para la cultura de paz en estudiantes universitarios debe continuar, especialmente para analizar la experiencia por perfiles de carrera. Por ende, resulta de interés identificar, según la profesión de los estudiantes, cuáles valores en particular fortalecen esa cultura de paz y qué contribución pueden hacer en su futura práctica profesional para que esos valores se apliquen en su ejercicio al egresar. Esto permite evaluar el contenido curricular respecto de su perfil que aporta en esta etapa formativa la universidad, tomando en cuenta lo expuesto por los participantes en el presente estudio, quienes provienen de las licenciaturas de Relaciones Internacionales y Derecho de la Universidad de Guadalajara.










nueva página del texto (beta)





