Introducción
El ciberacoso puede ser definido como el uso voluntario de tecnologías de la información y comunicación (TIC) y redes sociales virtuales para atacar a una o a un grupo de personas, y comparte características comunes con el acoso tradicional (cara a cara), como la intencionalidad y las metas establecidas, por ejemplo, la intención de lastimar a la víctima y que trascienda a un plano público por medio de los recursos tecnológicos (Cuadrado-Gordillo y Fernández-Antelo, 2019). La prevalencia del ciberacoso ha aumentado dado que los adolescentes obtienen cada vez más mayor acceso al internet (Wright y Wachs, 2019). Tanto en el acoso tradicional como en el ciberacoso se generan daños psicológicos significativos, como ansiedad, depresión, ideación suicida, bajos niveles de autoestima y pobre desempeño académico (Lei et al., 2019) en víctimas y perpetradores (Fisher et al., 2016).
Para un mejor entendimiento del acoso es necesario tomar en cuenta el contexto o medio donde se está llevando a cabo. Estos contextos son “espacios” donde las reglas de comportamiento y los límites personales de la interacción social son poco claros (Paciello et al., 2019). Sobre este aspecto, diversos autores (Marín-López et al., 2020; Romera et al., 2021a) señalan que se encuentran variables a considerar en los contextos relacionados con el uso de internet (invisibilidad, asincronía y una menor noción de autoridad) que pueden explicar un efecto estimulatorio de la desconexión moral en línea (DML).
La desconexión moral (DM), en general, representa un mecanismo central en el cual los transgresores pueden “reevaluar” y “reconstruir” cognitivamente sus transgresiones para así aliviar las respuestas emocionales negativas, como la culpa y proteger su sentido de integridad (Bandura, 2016). La DM refleja diversos procesos internos de control conductual que están interrelacionados, los cuales pretenden reconstruir cognitiva y afectivamente la transgresión de modo que le permiten a un individuo regular su comportamiento: (p. ej., justificar moralmente la transgresión o comparándola con conductas más dañinas), minimizando los daños o efectos de la agresión en la víctima (p. ej., distorsionando las consecuencias de su conducta o desplazando la responsabilidad asignándosela a otros), y denigrando a la víctima del acoso moviendo hacia ella el foco de causalidad - p. ej., culpando a la víctima - (Bandura et al., 1996).
Es necesario examinar el modo en que se desarrollan estos procesos por separado, lo que brindará una visión más amplia de los diferentes tipos de ciberagresión (Falla et al., 2021). Diversos estudios de carácter transversal han apoyado este argumento al mostrar que la DM está significativamente asociada con el ciberacoso (Gao et al., 2020; Wang et al., 2019b). Algunos investigadores (Lo Cricchio et al., 2021; Wang y Ngai, 2020) señalan la importancia de comprender el rol de la desconexión moral, específicamente en línea, ya que es menos claro su influencia en el proceso del ciberacoso como perpetradores, observadores y víctimas en comparación con la DM en el acoso tradicional por dos motivos: (a) la agresión por internet puede ser más permisible que en situaciones presenciales por atribuírsele menos consecuencias que en el mundo físico (esto por la noción de que no se evidencia un daño físico) y (b), al ser la victima incapaz de reaccionar de forma inmediata, el perpetuador puede minimizar las consecuencias de sus conductas agresivas.
Incluso, se han encontrado diferencias en algunas dimensiones de la DM en el acoso tradicional y en el ciberacoso (Romera et al., 2021a). Así, la DML tendrá una asociación con conductas dañinas (p. ej., ciberacoso), ya que es un concepto que implica una limitada regulación moral en plataformas virtuales. A pesar de que el ciberacoso se observa en ambientes virtuales de interacción entre los adolescentes (o adultos), la influencia de factores ambientales no virtuales, como la familia (Bartolo et al., 2018) y la escuela (Charalampous et al., 2020) son relevantes para explicar el desarrollo y activación de mecanismos de DM y DML, lo que facilita al sujeto perpetrar, observar, defender o ser víctima del ciberacoso.
Referentes conceptuales
Dinámica familiar, desconexión moral y el ciberacoso
Diversos estudios (Wang et al., 2019a; Zych et al., 2019) se han enfocado en la dinámica de mediación parental y en la calidez familiar en las conductas de ciberacoso que son justificadas por el desarrollo de la DM y la DML. De acuerdo con López-Castro y Priegue (2019), en el ciberacoso se han encontrado factores protectores parentales (apoyo y cohesión familiar, comunicación familiar, la calidad de la relación entre los integrantes) y de riesgo en este ámbito (ignorar por parte de los padres las conductas en línea de sus hijos, los conflictos familiares). La funcionalidad familiar se define como el resultado de la relación jerárquica entre los miembros, que incluye cohesión y adaptabilidad. La cohesión familiar se refiere a los lazos afectivos y la habilidad de apoyo entre sí. La adaptabilidad familiar se refiere a la habilidad de identificar y tomar determinados roles para fomentar la existencia de la familia (Ponce et al., 2002)
La mediación parental tecnológica implica las interacciones entre los padres e hijos respecto a la regulación del internet en el hogar. Consiste en el uso de estrategias parentales que tienen el objetivo de potenciar el aprovechamiento de las oportunidades cuando el adolescente está conectado al internet y, a la vez, lo protege de la exposición de peligros (Livingstone et al., 2017). La mediación parental restrictiva, como las formas más pasivas del monitoreo o las reglas parentales, es cuando los padres revisan los sitios que visitó su hijo o el tiempo que invierte en videojuegos (Nielsen et al., 2019).
Se ha encontrado que la mediación parental restrictiva se asocia con el ciberacoso, encontrado resultados discrepantes (Katz et al., 2019). Elsaesser et al. (2017) observaron que las estrategias enfocadas en el control parental están débilmente asociadas con la perpetración y victimización del ciberacoso, desanima al niño a desarrollar autonomía, habilidades de resolución de problemas y habilidades sociales; por el contrario, las estrategias que son más colaborativas están más íntimamente relacionados con la comunicación, autonomía y supervisión (Padilla-Walker et al., 2019). En ese sentido, estrategias parentales de apoyo y aceptación respecto a las emociones y pensamientos del joven, el tomar decisiones familiares donde se consideran las opiniones de los hijos mejora las interacciones y la calidad de la comunicación entre los miembros de la familia y por lo tanto la cohesión familiar (Fregoso et al., 2021).
Por su parte, un control demasiado rígido y duro de los padres sin combinar estrategias que promuevan la autonomía, la calidez o el dialogo disminuye la búsqueda de ayuda del adolescente sobre situaciones que no sabe o no puede manejar en internet, y la apertura del mismo a sus actividades en línea (Romera et al., 2021b). Es necesario tomar en cuenta las características del ambiente familiar (abuso de sustancias, familiares envueltos en criminalidad), el uso de expresiones o conductas agresivas en las relaciones familiares (p. ej. maltrato infantil, como golpes o expresiones verbales violentas, actos que comuniquen que el hijo es indeseado o poco valioso, conflictos interparentales o entre miembros de la familia) estimulan mecanismos de DM (Laskoski et al., 2022; Wang et al., 2019a; Wang et al., 2023) que eventualmente se manifiestan en el adolescente como violencia hacia sus pares en la escuela (Fregoso et al., 2022) o fuera de ella (p. ej., por medio de las redes sociales).
Es probable que la efectividad de cada método de mediación parental dependa de la edad y que cada forma de mediación o monitoreo disminuya su influencia en el uso inadecuado del internet en los adolescentes que son mayores (Steinfeld, 2020). Adicionalmente, se han encontrado relaciones provenientes de otros contextos sociales que influyen en el desarrollo de mecanismos de la DML, como conductas agresivas dentro del contexto escolar (Chen et al., 2021).
Percepción de agresión escolar y su relación con la DML
Numerosos estudios examinaron la continuidad entre conductas violentas en la escuela y en los ambientes virtuales, esto es, muchos agresores envueltos en el acoso tradicional tienen el mismo rol en ambientes virtuales (Cuadrado-Gordillo y Fernández-Antelo, 2019). La violencia escolar es cualquier conducta agresiva dentro del plantel escolar que ocurre entre individuos o grupos de personas contra una víctima que es incapaz de defenderse por sí misma, por lo que existe un conflicto o diferencia de poder. Esto se puede manifestar a través de la violencia física, violencia verbal, exclusión social o por medio de las nuevas tecnologías para acosar a otros pares, utilizando el internet y los teléfonos móviles (Méndez et al., 2020; Wang et al., 2019c).
Diversos estudios se han enfocado en las relaciones entre las variables de riesgo en el ambiente escolar y el ciberacoso. Respecto a las víctimas, sufrir de acoso en la escuela se relaciona con ausentismo escolar, bajo apoyo social percibido, percepción de soledad; en los agresores, pobres interacciones con sus maestros, influencia de otros acosadores, participar en actos de delincuencia o el uso de sustancias (Marín et al., 2019).
Aun así, no es del todo clara la relación de la agresión entre pares en la escuela y el ciberacoso (Chen et al., 2021) o con la DML (Gao et al., 2020). Las relaciones entre estudiantes son un componente importante del contexto escolar y son elementos claves en los progresos de socialización en el adolescente. Esta interacción entre estudiantes no solamente está asociada con la perpetración del acoso en línea, sino también funciona como un factor situacional que influye en la relación entre la DML y el ciberacoso (p. ej., las actitudes agresivas en el plantel escolar y la búsqueda intencional de ayuda) (Charalampous et al., 2020). La DML del adolescente es un potencial moderador entre la asociación del clima escolar y el ciberacoso (Lazuras et al., 2019; Wang et al., 2019b). Las normas del grupo, actitudes y expectativas de los pares y maestros parecen ser determinantes relevantes de la DML y el ciberacoso; siendo que es más probable que los grupos que promueven actitudes proagresivas refuercen unirse o asistir en conductas de ciberacoso.
Por lo tanto, el siguiente estudio pretende analizar las relaciones de variables escolares y familiares y como estas explican el desarrollo de mecanismos de DML en adolescentes. Se espera que la cohesión familiar ejerza una influencia negativa en la DML, mientras que la supervisión parental percibida por el adolescente, el acoso tradicional y la violencia escolar tendrán una asociación positiva con la variable dependiente. El uso exclusivo de estrategias poco colaborativas y bajos niveles de calidez podrían ejercer en la supervisión parental un efecto contrario al esperado, por la poca apertura y búsqueda de apoyo por parte del adolescente sobre su uso del internet.
Metodología
Participantes
La muestra estuvo conformada por 720 estudiantes de diversas escuelas secundarias públicas estatales y federales, ubicadas en las colonias con mayor número de reportes de actos delictivos y conflictos intrafamiliares (Consejo Nacional de Población [CONAPO], 2023) en diversos municipios, como Hermosillo, Obregón, Guaymas, Caborca y Navojoa, todos del estado de Sonora, México. La selección de la muestra fue diseñada por conglomerados al azar, siendo probabilística para la población de Sonora. De la muestra, 385 fueron alumnas y 335 alumnos; 557 del horario de la mañana y 143 de la tarde; del segundo grado fueron 317 y del tercero 403.
Instrumentos
Mecanismos de desconexión moral en línea
Diseñada por Navarro et al. (2021) para estudiantes adolescentes de secundaria en Sonora. Las respuestas son de tipo Likert con cinco opciones de respuesta (“totalmente en desacuerdo” hasta “totalmente de acuerdo”). En el cálculo de un modelo factorial confirmatorio se obtuvieron tres dimensiones: a)reestructuración de conducta (3 reactivos, α = 0.83, p. ej., “usar las redes sociales de alguien sin su permiso solo es tomarlas prestadas”), b) desplazamiento de responsabilidad (3 reactivos, α = 0.71, p. ej., “los[as) jóvenes no son culpables por su mal comportamiento en redes sociales si son presionados para actuar así”) y c) distorsión de las consecuencias y deshumanización de las víctimas (5 reactivos, α = 0.86, p. ej., “los[as] jóvenes que son maltratados(as) en redes sociales usualmente hacen cosas para merecerlo”).
Se llevó a cabo un análisis factorial exploratorio (AFE) con una extracción de máxima verosimilitud y rotación oblimin mostrando una varianza explicada del 56.97 %, se utilizó la misma extracción y rotación en los demás instrumentos de estudio. Los análisis factoriales confirmatorios (AFC) realizados por Navarro et al. (2021) arrojan un modelo ajustado χ² = 118.46; gl =41; p < 0.001; CFI = 0.98; AGFI = 0.95; SRMR = 0.03; RMSEA = 0.05, IC 90 [0.04 - 0.06].
Supervisión parental
Corresponde a una dimensión de la Escala monitoreo de parental de Meter y Bauman (2016), con un total de seis ítems que buscan averiguar sobre las estrategias que los padres utilizan para conocer sobre el uso de dispositivos tecnológicos conectados en línea en sus hijos. Se utilizaron cinco opciones de respuesta tipo Likert (“nunca”, “cada mes”, “cada semana”, “todos los días” y “no aplica”). El AFE arrojó una varianza explicada de 65.54 % con una confiabilidad del instrumento de α = 0.91, p. ej., “¿con qué frecuencia tus padres o tutores revisaron el contenido en tus perfiles de redes sociales?”. Para este estudio se realizó un análisis confirmatorio y se obtuvo el siguiente modelo unidimensional ajustado χ² = 36.72; gl = 8; p < 0.001; CFI = 0.99; AGFI = 0.95; SRMR = 0.04; RMSEA = 0.07, IC 90 [0.04-.09].
Cohesión familiar
Dimensión de la escala FACES III adaptada por Fregoso et al. (2021), estandarizada para población adolescente de Sonora, constituida por nueve reactivos de tipo Likert con cinco opciones de respuesta (“nunca”, “casi nunca”, “a veces”, “casi siempre” y “siempre”) sobre la percepción del adolescente acerca de la participación y unión que hay entre los miembros de su familia. El AFE mostro una varianza explicada de 43.62 % y una confiabilidad de α = 0.90, p. ej., “en nuestra familia se toman en cuenta las sugerencias de los(as) hijos(as) para resolver los problemas”. De igual manera, se realizó un análisis confirmatorio obteniendo un modelo ajustado de χ² = 78.58; gl =25; p < 0.001; CFI = 0.98; AGFI = 0.95; SRMR = 0.02; RMSEA = 0.05, IC 90 [0.04 - 0.06].
Acoso escolar
Escala de Garaigordobil (2014), validada por Fregoso et al. (2024) para adolescentes en escuela secundaria. En este estudio se incluyeron las subescalas de agresor en el bullying presencial (α = 0.85) y víctima del bullying presencial (α = 0.87), cada una conformada por cuatro reactivos. La escala fue validada mediante AFE, que originalmente incluye 12 ítems que evalúan el nivel de victimización, agresión y observador en diferentes tipos de acoso escolar (físico, verbal, social y psicológico). Las cargas factoriales de los ítems mostraron un rango entre 0.82 y 0.67, con una varianza explicada del 57.89 %. Para este estudio se realizó un análisis confirmatorio obteniendo un modelo de dos dimensiones con un modelo ajustado de χ² = 149.68; gl = 19; p < 0.001; CFI = 0.96; AGFI = 0.89; SRMR = 0.02; RMSEA = 0.09, IC 90 [0.08 - 0.11].
Indicador general de violencia (Fregoso et al., 2019)
Validada para población estudiantil de Sonora, mide la percepción general de violencia que existe en las escuelas a través de cinco reactivos. Se trata de un indicador de violencia en el ambiente escolar. Las preguntas se plantean de la siguiente forma: “En general, ¿Cuál crees que es el nivel de violencia en tu escuela…?” y se pide al estudiante que responda en una escala tipo Likert que va de “muy bajo” a “muy alto”, con cinco puntos, a cada una de las siguientes oraciones: “entre alumnos”, “entre maestros”, “de alumnos hacia maestros”, “de maestros hacia alumnos” y “entre otras personas de la escuela”. Se obtuvo una varianza explicada del 49.26 % y una confiabilidad de α = 0.78 Los análisis confirmatorios realizados en este estudio arrojaron un modelo ajustado de χ² = 35.74; gl =5; p < 0.001; CFI = 0.97; AGFI = 0.94; SRMR = 0.03; RMSEA = 0.09, IC 90 [0.06 - 0.12].
Procedimiento
Al tratarse de menores de edad, se solicitó por escrito el consentimiento informado a los padres o tutores, y el de los adolescentes. En este documento se les informaba que no habría recompensas económicas por su participación además de que los datos recolectados serían confidenciales, conservando el anonimato y la secrecía de la información. Se explicó el propósito del estudio y el carácter voluntario de su participación.
Se acudió a las instituciones educativas para aplicar los instrumentos con el permiso de las autoridades escolares (director y maestros). Se proporcionaron las instrucciones de forma grupal, y el ejercicio duró 60 minutos. El procedimiento de levantamiento de datos estuvo regido por los estándares éticos, contando con la participación voluntaria de todos los involucrados en el plantel educativo (esto de acuerdo con la Sociedad Mexicana de Psicología en sus artículos 118 y 122 del Código Ético del Psicólogo [2007]).
Análisis de datos
La información obtenida fue procesada en SPSS v23 para obtener los estadísticos descriptivos, de distribución y pruebas de normalidad; se realizaron AFE y AFC en los instrumentos de medida por medio de AMOS v23. También se hicieron análisis de correlaciones y, por último, ecuaciones estructurales para conoce r las relaciones entre las variables de estudio. Se evaluó el estadístico de normalidad multivariante a través del estadístico de Mardia (Mardia, 1970), el cual obtuvo un valor de 67.29, sin embargo, cuando la muestra suele ser grande (mayor a 200), este estadístico comienza a ser sensible, por lo que se utilizó la técnica de bootstrap, no para la distribución, sino para proceder con análisis de modelación (Hayes, 2017).
Resultados
La escala de respuesta de los instrumentos tiene un rango del 1 a 5, por lo que se pueden observar en la Tabla 1 puntuaciones relativamente bajas respecto a la presencia de mecanismos de DML, supervisión parental y acoso presencial. En cambio, la cohesión familiar obtuvo una media alta, por lo que los adolescentes perciben un contexto familiar generalmente positivo.
Tabla 1 Estadísticos descriptivos y de normalidad en las variables de estudio
| M | DE | Curtosis | Asimetría | |
| 1. Reestructuración de conducta | 1.79 | 1.05 | 1.04 | 1.39 |
| 2. Distorsión de las consecuencias y deshumanización | 1.84 | 0.98 | 1.08 | 1.30 |
| 3. Desplazamiento de la responsabilidad | 2.13 | 1.10 | -0.31 | 0.77 |
| 4. Supervisión parental | 2.33 | 1.29 | -0.68 | 0.79 |
| 5. Cohesión familiar | 3.96 | 0.82 | -0.11 | -0.68 |
| 6. Agresor presencial | 1.32 | 0.58 | 3.27 | 2.26 |
| 7. Víctima presencial | 1.46 | 0.66 | 2.02 | 1.81 |
| 8. Indicador general de violencia | 1.81 | 0.74 | 2.57 | 1.48 |
En la Tabla 2 se presentan las correlaciones utilizando el coeficiente de Pearson sobre las variables analizadas en el estudio. Se observan correlaciones bajas y positivas entre la mayoría de las variables de estudio, excepto en la cohesión familiar.
Tabla 2 Correlaciones bivariadas de las variables de estudio
| 1 | 2 | 3 | 4 | 5 | 6 | 7 | |
| 1. Reestructuración de conducta | |||||||
| 2. Distorsión de las consecuencias y deshumanización | 0.66** | ||||||
| 3. Desplazamiento de la responsabilidad | 0.49** | 0.64** | |||||
| 4. Supervisión parental | 0.27** | 0.16** | 0.12** | ||||
| 5. Cohesión familiar | -0.10** | -0.12** | -0.09** | 0.10** | |||
| 6. Agresor presencial | 0.20** | 0.27** | 0.17** | 0.01 | -0.15** | ||
| 7. Víctima presencial | 0.18** | 0.23** | 0.18** | 0.03 | -0.20** | 0.72** | |
| 8. Indicador general de violencia | 0.25** | 0.23** | 0.17** | 0.09* | -0.14** | 0.34** | 0.32** |
*p < 0.05. **p < 0.01.
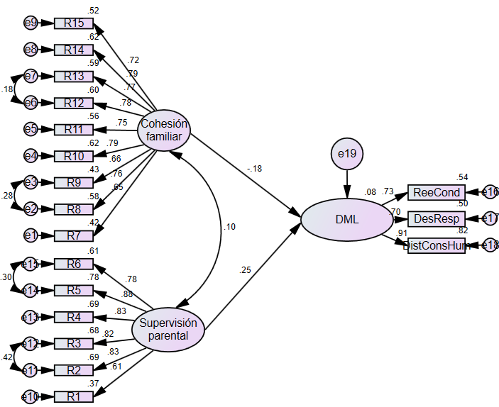
Para probar la hipótesis sobre la relación de variables familiares se estableció un modelo donde solamente se incluyeran las variables familiares y su relación con la DML (ver Figura 1).

Fuente: de elaboración propia
Figura 1 Modelo de ecuaciones estructurales para explicar la desconexión moral en línea por variables familiares
Siendo la suma de las dimensiones de DML la variable dependiente, se puede observar que la supervisión de los padres y la cohesión familiar se relacionan significativamente, lo que arroja un modelo ajustado de χ² = 282.13; gl = 128; CMIN/gl = 2.20; p < 0.001; SRMR = 0.04; AGFI = 0.94; CFI = 0.98; RMSEA = 0.04, IC 90 [0.03 0.04]. El modelo obtuvo una R 2 de 0.08 (ver Figura 1). Los coeficientes estandarizados de las relaciones propuestas en el modelo mostraron ser significativas (ver Figura 1). Se observa que la supervisión parental se relaciona de forma positiva con la DML (β = 0.25, p = 0.001), mientras que cohesión familiar (CF) ejerció una influencia significativa y negativa con la variable dependiente (β = -0.18, p = 0.001).
Siguiendo con la DML como variable dependiente, el indicador general de violencia (IGV) y el acoso tradicional se asocian significativamente con esta (ver Figura 2), mostrando un modelo ajustado de χ² = 100.29; gl = 32; CMIN/gl = 3.13; p < 0.001; SRMR = 0.03; AGFI = 0.95; CFI = 0.97; RMSEA = 0.05, IC 90 [0.04 0.06]. El modelo obtuvo una R 2 de 0.14. Los coeficientes estandarizados de las asociaciones en el modelo resultaron significativos (ver Figura 2). El acoso tradicional se relaciona de forma positiva con la DML (β = 0.23, p = 0.001); el IGV ejerció una influencia significativa con la variable dependiente (β = 0.22, p = 0.001).

Fuente: de elaboración propia
Figura 2 Modelo de ecuaciones estructurales para explicar la desconexión moral en línea por variables escolares
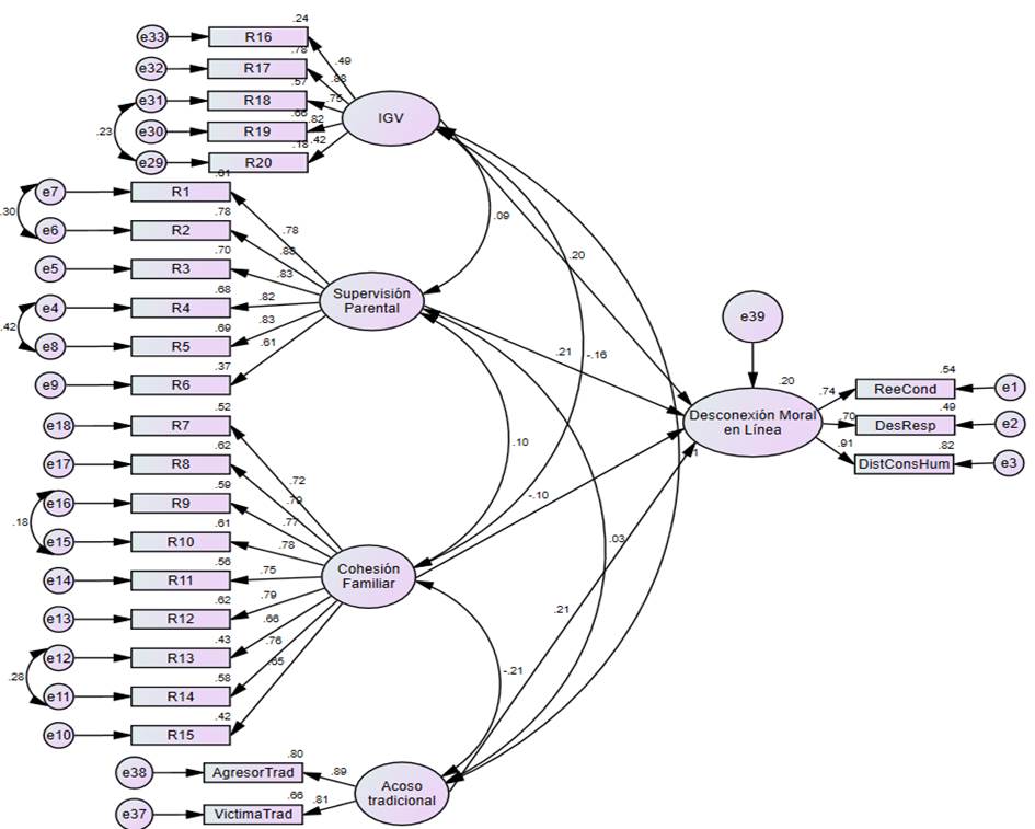
Se integraron ambos pares de variables del contexto familiar y escolar (ver Figura 3) para explicar la DML con un modelo ajustado de χ² = 514.36; gl = 260; CMIN/gl = 1.97; p < 0.001; SRMR = 0.05; AGFI = 0.93; CFI = 0.97; RMSEA = 0.03, IC 90 [0.03 0.04]. El modelo obtuvo una R 2 de 0.20. Los coeficientes estandarizados de las relaciones planteadas en el modelo resultaron significativos (ver Figura 3). La supervisión parental tiene una asociación positiva con la DML (β = 0.21, p = 0.001), la CF ejerció una influencia significativa y negativa con la variable dependiente (β = -0.11, p = 0.01). El acoso tradicional igualmente mostró una relación significativa con la DML (β = 0.21, p = 0.001) al igual que el IGV (β = 0.19, p = 0.001).
Disclusión
Diversos estudios se han enfocado en la importancia de la calidad de las relaciones familiares y, por otro lado, la influencia del contexto escolar en el ciberacoso y la DML (Gao et al., 2020; López-Castro y Priegue, 2019; Wright y Wachs, 2019). Respecto a las variables familiares, es posible observar que la cohesión familiar es un factor protector en el uso inadecuado del internet (Shi et al., 2017), en cambio, la supervisión parental mostró una influencia positiva; diversos estudios han informado de relaciones tanto en sentido positivo como en sentido negativo con la DML y el ciberacoso (Katz et al., 2019). Esto se puede deber a que un uso excesivo de estrategias punitivas y de control genera malestar, desconfianza y poca comunicación del adolescente hacia sus padres, lo que repercute negativamente en la supervisión, conocimiento y participación parental de las actividades en línea de su hijo (Bartolo et al., 2018; Zhang et al., 2021). Se debe destacar que la dimensión de la escala de monitoreo parental de Meter y Bauman (2016) - donde el monitoreo es entendido como una estrategia parental restrictiva - que se indica en el modelo como supervisión parental, obtiene información acerca de prácticas, revisión y monitoreo que los padres dedican para controlar el uso de dispositivos tecnológicos de sus hijos.
Respecto a lo escolar, un ambiente positivo es un factor de protección y el desconocimiento y escaso control de las relaciones que el alumnado mantiene en las redes es un factor de riesgo (Cook et al., 2010). Es claro que las variables escolares tienen una influencia relevante en la DML y el ciberacoso (Charalampous et al., 2020). Se puede inferir que la interacción con los pares, docentes y profesionales educativos, y los valores y expectativas compartidas dentro del plantel escolar explican la aparición o inhibición de mecanismos de DML y ciberacoso (Bjärehead, 2021).
Los resultados del actual estudio contribuyen al acervo de conocimiento respecto a la DML, sobre la cual existe una literatura limitada. Es posible establecer que factores no virtuales repercuten en los mecanismos morales que se desarrollan en los adolescentes al interactuar en línea, especialmente el clima escolar y la naturaleza de las relaciones entre pares (Gao et al., 2020). Un ambiente escolar violento promueve procesos de desconexión moral física y virtual.
Entre las implicaciones prácticas resulta relevante promover una convivencia y clima escolar basado en una cultura de paz y de relaciones entre pares de respeto, apoyo y cooperación (Calderón y Vera, 2022). Para ello, el docente, director y profesionales de la educación juegan un rol clave al promocionar un ambiente de convivencia, seguridad institucional y búsqueda intencional de ayuda por parte de los estudiantes ante cualquier situación escolar (Charalampous et al., 2020), además de fomentar emociones morales como la empatía, altruismo, habilidades de resolución de conflictos y de regulación emocional, e interacciones sociales asertivas y positivas (Schultze-Krumbholz et al., 2019). Además de los maestros y profesionales educativos, es probable que los padres tengan un rol más activo en impulsar mecanismos morales, esto por medio de la calidez y apoyo emocional, alta supervisión, buena relación padre-hijo, comunicación de calidad y confianza de los adolescentes respecto a las reglas y disciplina parental (Dos Santos et al., 2020). Sin estos, cualquier uso de estrategias de mediación parental más colaborativas fracasará en monitorear, conocer y participar en las actividades en línea del adolescente (Ren y Zhu, 2022).
Es importante educar y capacitar a los padres de familia en el uso de estrategias cálidas y colaborativas - mostrar interés por lo que el adolescente piensa o siente, responsividad, establecer reglas, horarios y consecuencias de forma conjunta con los hijos, resolver dudas sobre el contenido del internet, ver de forma conjunta contenido gracioso o educativo, películas, series, incluso jugar videojuegos - (Livingstone et al., 2017; Padilla-Walker et al., 2019) para reducir la posibilidad de manifestar DML, ya que el padre o la madre son capaces de conocer y supervisar el modo de interactuar en las diferentes aplicaciones, plataformas o videojuegos en línea y los riesgos a los que pueden verse expuestos sus hijos.
Se confirma la relación entre las variables familiares y escolares con la DML en concordancia con otros resultados similares. El actual trabajo presenta un modelo integrado sobre los factores sociales de mayor relevancia para el adolescente, escuela y familia. Es posible establecer que los factores escolares fueron más determinantes para explicar la DML que los familiares, al menos en este estudio.
Los factores familiares relevantes en la cohesión familiar (el apoyo familiar, la participación de los integrantes en la toma de decisiones) y el uso de estrategias parentales colaborativas resultan efectivos para prevenir la aparición de los mecanismos de DML. En cambio, el empleo exclusivo del monitoreo parental en sus formas más restrictivas (sin combinar estrategias de calidez, apoyo emocional, cariño, aceptación, comunicación) es insuficiente para proveer habilidades en los niños y adolescentes, ya que, al no promover la autonomía, puede generar disconformidad y desconfianza en la mediación parental por parte del hijo, lo que explica la asociación positiva con el ciberacoso. También es necesario considerar las expresiones de violencia dentro de la dinámica familiar, respuestas parentales negligentes o aterradoras (abuso físico o verbal, respuestas emocionales inadecuadas, abandono), las cuales se reflejan en la conducta agresiva del adolescente en el contexto escolar.
Al considerarse a los padres como fuentes primarias de socialización e información sobre las normas sociales y las cogniciones morales, se debe señalar la importancia de la mediación parental para la regulación social y emocional del adolescente. Para cogniciones relacionadas con la agresividad, la respuesta conductual parental hacia las conductas inadecuadas del niño o adolescente es una ocasión importante para el razonamiento moral. Dar explicaciones apropiadas del porqué ciertas acciones son inadecuadas ayuda al desarrollo moral. Desafortunadamente, los padres de familia pasan cada vez menos tiempo con sus hijos, por cumplir sus responsabilidades profesionales o laborales, lo que da como resultado una disminución del desarrollo moral del adolescente.
Los factores de mayor explicación respecto a la DML fueron el acoso tradicional y un ambiente escolar violento; conductas y actitudes proagresivas en el plantel escolar explican la aparición de la DML, lo que genera algún tipo de ciberagresión y cibervictimización. Esto se puede interpretar como una dificultad del adolescente para modificar la naturaleza de las interacciones con sus pares en el ambiente escolar y el modo de interactuar en ambientes virtuales. Así, uno de los factores que promueven la aparición de la agresión escolar o ciberagresión es el desarrollo de procesos psicológicos que distorsionan y justifican conductas inmorales (lo cual se vuelve un bucle de violencia, donde experiencias de agresión anteriores por parte del adolescente estimulan mecanismos de DM y DML, los cuales facilitan conductas agresivas e inmorales). Por ello, es importante que el docente, director y profesionales educativos atiendan la falta de normatividad y acuerdos dentro del plantel escolar. Sin la intervención de estos, la percepción de violencia dentro de la escuela aumenta.
Conclusiones
Crear puentes entre los diversos escenarios de la vida diaria del adolescente (familia, escuela, colonia) resulta indispensable para intervenir en el acoso escolar. Impulsar estrategias que protejan al niño y adolescente de la violencia familiar y/o escolar resulta un factor clave para disminuir la incidencia de la DM y la DML, aunque esto puede resultar muy complicado por los limitados recursos públicos y educativos, la alta marginación o un ambiente socioeconómico familiar y/o comunitario adverso. Aun así, resulta fundamental diseñar programas de intervención para regular la agresión y violencia entre estudiantes, donde los marcos políticos de prevención y tratamiento se basen en una cultura de paz, convivencia y respeto. Igualmente, es primordial abordar las problemáticas familiares por medio de instituciones públicas que protejan y brinden tratamiento al hijo y a los padres de familia. Una de las estrategias que se pueden promover es la regulación de la comunicación agresiva, donde maestros y padres de familia supervisen y prohíban el uso de insultos o expresiones con la intención de dañar y ridiculizar a la víctima (tomando en cuenta que ciertas expresiones no necesariamente tienen una intención de agredir).
La presente investigación presenta diversas limitantes, por lo que es necesario tomar los resultados obtenidos con cautela. Al ser un estudio transversal, no es posible generalizar los resultados ni establecer relaciones de causalidad; no se manipularon las variables independientes y es poco claro cómo puede influir otras variables no controladas en el ambiente. Otra limitación es la falta de normalidad multivariada del modelo, por lo cual es importante interpretar estos resultados con cuidado. También es necesario considerar que el levantamiento de datos fue realizado solamente en escuelas públicas, por lo que se ve afectada la validez externa. Además, se requieren más instrumentos de tamizaje.
Dentro de las medidas de actuación ante el ciberacoso, se encuentran las llamadas prácticas basadas en evidencia. En este sentido, es importante tomar como referencia aquellas que hayan mostrado ser validadas contra el bullying tradicional, así como llevar a cabo una reflexión con los alumnos antes de que la acción tenga lugar en el mundo virtual, tratando de desnormalizar ciertos comportamientos en internet.










nueva página del texto (beta)




