Un elemento crucial para la construcción mental de los individuos es el autoconcepto pues mediante este es posible la identificación propia del individuo y la adaptación a las diversas situaciones cotidianas (Méndez, et. al. 2018; Valdez Medina & González Arratia López Fuentes, 1999). El estudio del autoconcepto es una actividad extensa que se remonta hasta los postulados de los primeros filósofos griegos pero que ha perdurado hasta el día de hoy mediante propuestas realizadas en diferentes disciplinas académicas entre las que sobresale la psicología (Díaz-Loving et al., 2002). En este sentido las primeras aproximaciones realizadas al estudio del autoconcepto eran bajo la premisa “conocerse a sí mismo” al describir este fenómeno como el resultado de procesos internos que permitían construir la identidad y comprender quien era una persona (Epstein, 1973). Sin embargo, con la consolidación de la psicología como disciplina el autoconcepto supera la idea de un yo meramente interno y se convierte en la imagen propia y la que otros de nosotros (James, 1980). Al superar la construcción interna e individual y adquirir un carácter más social (Cooley, 1983), el estudio del autoconcepto evolucionó explorando su constitución y sus funciones, es así que Marsh (1986) propone que el autoconcepto debe ser entendido como una estructura mental multidimensional que es el resultado de la dinámica de múltiples yos. De este modo, La Rosa y Díaz-Loving (1991), proponen que el autoconcepto se compone por cinco dimensiones generales: la Dimensión Física, que se refiere a la apariencia y el funcionamiento de las personas; la Dimensión Social, que rige las relaciones humanas y es un aspecto central del autoconcepto; la Dimensión Emocional, que provee de los estados de ánimo, sentimientos interindividuales y salud emocional; la Dimensión Ocupacional, la cual permite una evaluación del individuo en los ámbitos académicos y profesionales; y la Dimensión Ética, que guía los comportamientos adecuados para la correcta integración a la sociedad.
La naturaleza multidimensional del autoconcepto abre la posibilidad de que este sea sensible a su modificación, es así que Markus y Kitayama (1991) advierten que la cultura provee patrones de comportamiento, normas, creencias y roles que favorece que el desarrollo y expresión del autoconcepto presenten variaciones en los individuos pertenecientes a diferentes grupos culturales.
Con el paradigma cultural como marco de referencia, Valdez Medina (1994) desarrolló una escala compuesta por 37 reactivos agrupados en 6 factores: Social Normativo, Social Expresivo, Expresivo Afectivo, Ético Moral, Trabajo Intelectual y Rebeldía. Esta escala provee de evidencia que da indicios de cómo el autoconcepto es un fenómeno sensible a la cultura; pues mediante su aplicación fue posible establecer diferencias y similitudes con población argentina (Valdez-Medina et al., 2005) y chilena (Valdez-Medina et al., 2001).
Posteriormente, retomando los trabajos previamente descritos y con el paradigma cultural como marco de referencia, Díaz-Loving et. al. (2002) desarrollaron una propuesta que tiene la intención de evaluar el autoconcepto capturando eficazmente la influencia sociocultural del contexto en el que se aplica. Esta escala se compone de una estructura de 9 factores que se describen a continuación: Social Expresivo, características positivas que permiten expresarse en su medio social; Ético Normativo, características que dan congruencia a los valores socio-personales demandados por la cultura; Inteligencia Socioemocional, forma socioemocional ecuánime y flexible de enfrentar relaciones interpersonales y problemas en la vida; Control Externo Negativo Pasivo, características negativas que demuestran incapacidad y desinterés en actuar constructivamente en un medio; Social Afiliativo, sentimientos positivos interindividuales presentes en el sujeto, donde la otra persona es el objeto de acercamiento; Emotivo Negativo Autoafirmativo, características negativas temperamentales que implican inconformidad, impulsividad y exaltación de las emociones; Instrumental constructivo, características que reflejan funcionalidad y habilidades en ámbitos como trabajo, escuela, hogar, etc; Vulnerabilidad emocional, Estados de ánimo negativos en el sujeto caracterizado por indiferencia, disgusto y vulnerabilidad y Depresivo, características negativas del sujeto, como nostalgia y alteración, que indican un deterioro en la salud emocional.
Esta escala permitió consolidar la premisa que afirma que el autoconcepto es un fenómeno etnopsicológico cuya expresión será moldeada a partir de la cultura en donde los individuos se desarrollen (Díaz-Loving, 2005). Sin embargo, es necesario resaltar, que más allá de este trabajo, existe una falta de estudios cuyo fin sea aportar evidencias de validez y confiabilidad de los instrumentos que operacionalizan al autoconcepto (Asún et al., 2018).
Con base en los antecedentes previamente expuestos, el presente trabajo tiene como objetivo general determinar la estructura factorial de la escala de autoconcepto en población mexicana y chilena, para ello, se llevaron a cabo dos estudios. El primer estudio se propuso realizar una actualización del estudio de Díaz-Loving et al. (2002) y determinar si la estructura del autoconcepto en una muestra mexicana se mantiene vigente; pues tal como la evidencia sugiere, el nivel educativo y el paso del tiempo son factores de variación cultural (Díaz-Guerrero, 2003; Díaz-Guerrero & Castíllo-Vales, 1981). El segundo estudio buscó explorar la composición factorial de la escala de autoconcepto en una muestra chilena. La investigación sobre el autoconcepto cobra relevancia en Chile debido a que su estudio en este país se ha abordado mayormente desde el ámbito escolar (Arancibia & Álvarez, 1994; González et al., 2012; Villarroel, 2001). Además, la propuesta que integra distintas áreas del individuo solo cuenta con un estudio (Valdez-Medina et al., 2001). Al ser culturas colectivistas y compartir algunos patrones de creencias, actitudes, normas, roles y valores (Diaz-Loving, 2005; Díaz-Loving et al. 2018), se espera que las estructuras factoriales obtenidas de población mexicana y chilena presenten algunas similitudes y discrepancias.
Método estudio 1
Participantes
Muestra 1. Análisis Factorial Exploratorio
La muestra se compuso por 378 participantes, el 50.3% (190) fueron hombres y el 49.7% (188) fueron mujeres; con un rango de edad que iba desde los 18 a los 35 años (M = 24.08, D.E.= 5.3). La mayoría reportó contar con estudios de secundaria (37.3%), seguido de licenciatura (22.8%), bachillerato (21.2%), primaria (2.9%), posgrado (n=7; 1.9%), sin estudios (.3%) y aquellos que no reportaron en qué nivel educativo se encontraban (13.8 %). Finalmente, los participantes reportaron residir en ciudades de Yucatán (37.8%), Toluca (23.5%), Nuevo León (19.8%) y Tabasco (18.8%).
Muestra 2. Análisis Factorial Confirmatorio
Quedó integrada por 407 participantes, el 50.6% (206) fueron hombres y el 49.4% (201) fueron mujeres; con un rango de edad que iba desde los 18 a los 35 años (M=23.81, DE=5.1). La mayoría reportó contar con estudios de secundaria (34.4%), seguido de licenciatura (20.6%), bachillerato (19.2%), primaria (2.5%), posgrado (2%), sin estudios (0.2%) y aquellos que no reportaron en qué nivel educativo se encontraban (21.1%). Finalmente, la muestra se compuso en su mayoría de residentes de Yucatán (33.2%), seguido de Toluca (24.6%), Nuevo León (21.1%) y Tabasco (21.1%).
Instrumento
Escala de Autoconcepto (Díaz-Loving et al., 2002). Se compone de 80 adjetivos, con una opción de respuesta tipo Likert pictográfica de 5 puntos; siendo 1= Me describe poco y 5= Me describe mucho.
Sección de datos sociodemográficos. Se incluyó la edad, sexo, nivel educativo, ocupación, país de origen y se preguntó si tenían pareja.
Procedimiento
La recolección de datos se realizó en diversas ciudades de México, mediante un cuestionario impreso. Se les informó a los individuos que accedieron a ser parte del estudio que dicha participación era totalmente voluntaria y anónima y que podían retirarse del estudio en cualquier momento que lo desearan sin ninguna repercusión. Una vez obtenida la totalidad de los datos se procedió a su captura en el paquete estadístico SPSS en su versión 25 (IBM Corp, 2017).
Plan de Análisis
Previo al análisis factorial se realizó la limpieza de la base de datos para identificar posibles datos perdidos y outliers que pudieran influir en el análisis y se evaluó si la matriz era factorizable mediante las pruebas de Kaiser-Meyer-Olkin (KMO) y esfericidad de Barttlet. El Análisis Factorial Exploratorio (AFE) se realizó siguiendo las recomendaciones de Lloret-Segura et al. (2014) y usando el software de libre acceso Factor Analysis (Lorenzo-Seva & Ferrado, 2015). De este modo, se realizó la factorización de la escala mediante la matriz de correlación de Pearson y la estimación se ejecutó mediante el método de Mínimos Cuadrados No Ponderados (ULS, por sus siglas en inglés) y usando la rotación oblimin directa (Flora et al., 2012). La decisión del número de factores a retener se llevó a cabo mediante la estimación del análisis paralelo (Dinno, 2009) y la interpretabilidad de la solución.
Posteriormente, la estimación del Análisis Factorial Confirmatorio (AFC), se realizó mediante la estimación de Mínimos Cuadrados Ponderados Diagonalizados (DWLS, por sus siglas en inglés; Forero et al., 2009). El ajuste del modelo se evaluó siguiendo las recomendaciones de Marsh et al. (2004) quienes consideran que un ajuste adecuado se consigue al poseer valores de CFI y TLI iguales superiores a .90 y de RMSEA y SRMR iguales o inferiores a .08
Resultados
Los resultados de la prueba de KMO (.885) y esfericidad de Bartlett (4023.8, p = .001), fueron adecuados por lo que fue posible realizar el AFE. En la Tabla 1 puede observarse la solución obtenida, dicha estructura se compone de 48 reactivos agrupados en 6 factores: Emotivo Negativo Autoafirmativo (ENA), Social Afiliativo (SA), Inteligencia Socio Emocional (ISA), Social Expresivo (SE), Control Externo Negativo Pasivo (CENP) e Instrumental Constructivo (IC). La escala posee un alfa de Cronbach de .937 y un omega de McDonald de .90. Asimismo, presenta una varianza acumulada de 42.3% y un total de varianza común del 64.5% (Lorenzo-Seva, 2013).
Tabla 1 Estructura factorial de la escala de Autoconcepto para la muestra mexicana.
| 1 | 2 | 3 | 4 | 5 | 6 | |
| Mínimo y máximo | 1 - 4.73 | 1.11 - 5 | 1 - 5 | 1.5 - 5 | 1 - 4.43 | 1.1 - 5 |
| Media | 2.69 | 3.84 | 3.44 | 3.83 | 2.00 | 3.85 |
| Desviación estándar | 0.80 | 0.86 | 0.71 | 0.75 | 0.70 | 0.64 |
| Sesgo | 0.059 | -0.691 | -0.307 | -0.516 | 0.570 | -0.473 |
| Reactivo | Carga factorial | |||||
| 15. Impulsiva(o) | .650 | |||||
| 18. Enojón(a) | .643 | |||||
| 53. Necia(o) | .567 | |||||
| 21. Ansiosa(o) | .513 | |||||
| 25. Criticón(a) | .501 | |||||
| 70. Agresiva(o) | .498 | |||||
| 27. Rencorosa(o) | .463 | |||||
| 47. Dominante | .414 | |||||
| 43. Amorosa(o) | .823 | |||||
| 64. Cariñosa(o) | .790 | |||||
| 65. Tierna(o) | .762 | |||||
| 39. Romántica(o) | .746 | |||||
| 8. Sentimental | .682 | |||||
| 67. Afectuosa(o) | .657 | |||||
| 80. Detallista | .596 | |||||
| 57. Cálida(o) | .473 | |||||
| 66. Contenta(o) | .444 | |||||
| 75. Serena(o) | .596 | |||||
| 79. Tranquila(o) | .490 | |||||
| 62. Calmada(o) | .455 | |||||
| 20. Relajada(o) | .449 | |||||
| 48. Sencilla(o) | .442 | |||||
| 73. Tolerante | .427 | |||||
| 10. Sociable | .652 | |||||
| 34. Divertida(o) | .588 | |||||
| 29. Amigable | .562 | |||||
| 52. Simpática(o) | .553 | |||||
| 33. Platicador(a) | .541 | |||||
| 37. Agradable | .536 | |||||
| 74. Bromista | .483 | |||||
| 56. Alegre | .429 | |||||
| 46. Inepta(o) | .610 | |||||
| 28. Frustrada(o) | .582 | |||||
| 32. Sumisa(o) | .537 | |||||
| 23. Falsa(o) | .526 | |||||
| 63. Depresiva(o) | .489 | |||||
| 19. Apática(o) | .403 | |||||
| 54. Triste | .402 | |||||
| 35. Ordenada(o) | .646 | |||||
| 44. Trabajador(a) | .591 | |||||
| 58. Cumplida(o) | .561 | |||||
| 41. Aplicada(o) | .533 | |||||
| 2. Puntual | .551 | |||||
| 40. Limpia(o) | .483 | |||||
| 38. Recta(o) | .476 | |||||
| 31. Eficiente | .454 | |||||
| 5. Capaz | .433 | |||||
| 4. Obediente | .407 | |||||
Nota. 1= Emotivo Negativo Autoafirmativo (ENA); 2= Social Afiliativo (SA) 3=Inteligencia Socio Emocional (ISE); 4= Social Expresivo (SE); 5= Control Externo Negativo Pasivo (CENP); 6= Instrumental Constructivo (IC). Fuente: Elaboración propia
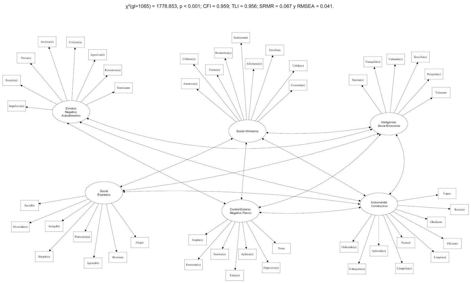
Tal como se muestra en la Figura 1 el AFC corroboró una solución con seis factores, en ésta los indicadores presentaron cargas factoriales significativas, que variaron entre 0.50 y 0.91, que pueden observarse con mayor detalle en el material suple mentario. Asimismo, la mayoría de las covarianzas entre los factores fueron estadísticamente significativas a excepción de la relación entre ENA con SA y SE. Finalmente, el modelo presentó un ajuste adecuado: χ²(1065) = 1778.853, p < 0.001; CFI = 0.959; TLI = 0.956; SRMR = 0.067 y RMSEA = 0.041.

Nota. El modelo es meramente ilustrativo presentando únicamente las relaciones significativas.
Los valores de cada parámetro pueden encontrarse en el material suplementarios
Figura 1 Modelo confirmatorio de la escala de Autoconcepto en población mexicana.
De acuerdo con los resultados solo algunos AFC presento una serie de covarianzas significativas entre los factores las cuales se presentan en la Tabla 2
Tabla 2 Covarianzas entre los factores del AFC de autoconcepto
| ENA | SA | ISE | SE | CENP | IC | |
| ENA | - | -.009 | -.212* | -.006 | .596* | -.196* |
| SA | - | .524* | .639* | -.114* | .523* | |
| ISE | - | .468* | -.050** | .579* | ||
| SE | - | -.305* | .613* | |||
| CENP | - | -.325* | ||||
| IC | - |
Nota: ENA=Emotivo Negativo Autoafirmativo; SA=Social Afiliativo; ISE=Inteligencia Socio Emocional; SE=Social Expresivo; CENP= Control Externo Negativo Pasivo; IC= Instrumental Constructivo.
*p<.001 **p=.037.
Discusión
El presente estudio tuvo como objetivo brindar evidencia actualizada de la comprensión del autoconcepto en población mexicana, tal objetivo se alcanzó mediante la aplicación de análisis factoriales, exploratorio y confirmatorio, lo que permitió evidenciar una estructura de 6 factores; éstos mantienen algunas de las dimensiones propuestas por Díaz-Loving et al. (2002), sin embargo, también se ven modificadas en cierto grado. A continuación, se profundiza en los resultados obtenidos.
Respecto al contenido de los factores, el primer factor se titula Emotivo Negativo Autoafirmativo (ENA) es consistente con la escala de Díaz-Loving et al., (2002), y está compuesto por adjetivos que reflejan características negativas de los individuos, tales como la impulsividad, la agresividad, el rencor y el ser necia, entre otros. Este factor está compuesto por elementos que dificultan las relaciones interpersonales y, por tanto, un aspecto negativo del autoconcepto; de acuerdo con las categorías de La Rosa y Díaz-Loving (1991), este factor es parte de la dimensión social. El segundo factor es el Social Afiliativo (SA) y al igual que en trabajos previos (Díaz-Loving et al., 2002; La Rosa & Díaz-Loving, 1991) está integrado por adjetivos como amoroso, cariñoso y tierno; este factor representa todas aquellas las características afectivas que permiten la integración y desarrollo de relaciones interpersonales positivas. Con base en sus características y la correlación entre factores, este factor puede ser considerado como la contraparte del CENP, y, por tanto, también puede ser clasificado en la dimensión social. El tercer factor presente es la Inteligencia Socio Emocional (ISE) y contiene adjetivos tales como sereno, tranquilo y calmado; de manera consistente con el estudio de Díaz-Loving et. al. (2002) en este factor residen todas aquellas las características que permiten hacerle frente a los problemas de manera adecuada y adaptativa, en consecuencia, forma parte de la dimensión ética. El cuarto factor es el Social Expresivo (SE) y éste recoge las características positivas tales como el ser sociable, divertido y amigable; estas características permiten al individuo expresarse e integrarse adecuadamente a su medio social. Este factor presenta similitudes con el factor 1 de La Rosa y Díaz-Loving (1991) el cual es parte de la dimensión física. El penúltimo factor presente es el Control Externo Negativo Pasivo (CENP) e incluye adjetivos como inepto, frustrado y sumiso, elementos que caracterizan a individuos que demuestran incapacidad y desinterés para actuar constructivamente en un medio, debido a esto es clasificado como parte de la dimensión emocional. Finalmente, la sexta y última dimensión es Instrumental Constructivo (IC) y quedó integrado por adjetivos como ordenado, trabajador y cumplido. Este factor refleja características que permiten la integración funcional del individuo en espacios de trabajo, tales como el hogar, el trabajo y la escuela y resulta bastante evidente que este factor pertenece a la dimensión ocupacional.
Más allá de la estructura y composición de los factores resultantes, destaca la reducción del número de ítems y la desaparición de los factores Ético Normativo, Depresivo y Vulnerabilidad Emocional; sin embargo, cabe mencionar que algunos ítems pertenecientes a estos factores se integraron a otros. Con respecto al factor Ético Normativo los ítems Limpia(o) y Recta(o) pasaron a formar parte del factor IC, esto parece indicar que para el mexicano estos elementos que son socialmente deseables favorecen la ejecución de actividades laborales. Por otra parte, algunos ítems de los factores Depresivo y Vulnerabilidad Emocional (i.e., Depresiva, Apática y Triste) se integraron al factor CENP, esto indica que las características negativas del autoconcepto contribuyen a la incapacidad de integrarse al medio.
Entre las fortalezas del presente estudio se encuentra la aplicación de técnicas complementarias como los son AFE y AFC, permitiendo así una identificación clara del constructo a evaluar. Del mismo modo, se cuenta con una muestra de diversos estados de la República Mexicana, es decir, se posee variabilidad en las características de la muestra.
Entre las debilidades se puede mencionar el tamaño de la muestra con respecto a la cantidad de ítems; esto se refleja al llevar a cabo el AFC pues aunque el modelo presenta índices de ajuste adecuados según Marsh et. al. (2004), otras propuestas (Ullman & Bentler, 2013) sugieren que el chi cuadrado no debería ser significativo. Ante este fenómeno se puede hipotetizar que esto se debe únicamente a la cantidad de parámetros a estimar que es demasiado extensa en relación al tamaño muestral (Kenny & McCoach, 2003).
Método estudio 2
Participantes
Participaron 161 personas procedentes de Chile, el 54% (87) reportaron ser hombres y el 46% (74) mujeres. El rango de edad iba de los 18 a los 35 años (M = 24.09, D.E. = 5.08). La mayoría reportó contar con educación técnica o universitaria incompleta (39.8%), seguido por media incompleta (24.8%), universitaria completa (18.6 %), media o alguna carrera técnica completa (9.9%) y finalmente contar con algún posgrado (6.2%).
Instrumentos
Escala de Autoconcepto (Díaz-Loving et al., 2002). Se empleó la misma escala aplicada en el estudio 1.
Sección de datos sociodemográficos. Se incluyó la edad, sexo, nivel educativo, ocupación y país de origen y se indagó si se tenía pareja.
Procedimiento
La escala fue revisada por expertos en el área de la psicometría y la psicología cultural con la intención de asegurar que los ítems de la escala eran culturalmente pertinentes. En este proceso el reactivo Necio fue cambiado por el adjetivo Porfiado. La recolección de datos se realizó en la ciudad de Temuco, Chile, mediante un cuestionario impreso. Se les informó a los individuos que accedieron a ser parte del estudio que su participación era totalmente voluntaria y anónima y que podían retirarse del estudio en cualquier momento que lo desearan sin ninguna repercusión. Una vez obtenidos la totalidad de los datos se procedió a su captura en el paquete estadístico SPSS en su versión 25 (IBM Corp, 2017).
Plan de Análisis
Previo al análisis factorial se realizó la limpieza de la base datos para identificar posibles datos perdidos y outliers que pudieran influir en el análisis. El Análisis Factorial Exploratorio (AFE) se llevó a cabo siguiendo las recomendaciones de Lloret-Segura et al. (2014) y se efectuó en el software de libre acceso JASP (Team, 2020).
Resultados
En la Tabla 3 puede observarse la estructura factorial resultante para la muestra chilena. Esta se compone de 50 ítems agrupados en 5 factores, los cuales son Social Expresivo (SE), Integración Social (IS), Social Afiliativo (SA), Emotivo Negativo Autoafirmativo (ENA) y Negatividad Social (NS). La escala posee un alfa de Cronbach de .885 y un omega de McDonald de .908. y explica el 44.2% de la varianza.
Tabla 3 Estructura factorial de la escala de Autoconcepto para la muestra chilena
| 1 | 2 | 3 | 4 | 5 | |
| Mínimo y máximo | 1.58 - 5 | 1.27 - 5 | 1 - 5 | 1 - 4.50 | 1.29 - 4.43 |
| Media | 3.96 | 4.18 | 3.85 | 2.49 | 2.69 |
| Desviación estándar | 0.66 | 0.53 | 0.87 | 0.73 | 0.69 |
| Sesgo | -0.661 | -1.317 | -0.778 | 0.400 | 0.156 |
| Reactivo | Carga factorial | ||||
| 37.Agradable | .801 | ||||
| 34.Divertida(o) | .800 | ||||
| 66.Contenta(o) | .791 | ||||
| 52.Simpática(o) | .781 | ||||
| 56.Alegre | .779 | ||||
| 29.Amigable | .699 | ||||
| 10.Sociable | .667 | ||||
| 74. Bromista | .623 | ||||
| 51. Triunfador(a) | .522 | ||||
| 71. Generosa(o) | .493 | ||||
| 78. Activa(o) | .491 | ||||
| 33. Platicador(a) | .435 | ||||
| 17. Cordial | .669 | ||||
| 30. Honrada(o) | .666 | ||||
| 7. Educada(o) | .657 | ||||
| 55. Leal | .641 | ||||
| 36. Bondadosa(o) | .608 | ||||
| 50. Noble | .604 | ||||
| 31. Eficiente | .599 | ||||
| 58. Cumplida(o) | .578 | ||||
| 5. Capaz | .576 | ||||
| 41. Aplicada(o) | .552 | ||||
| 6. Amable | .538 | ||||
| 68. Respetuosa(o) | .535 | ||||
| 38. Recta(o) | .528 | ||||
| 40. Limpia(o) | .496 | ||||
| 35. Ordenada(o) | .420 | ||||
| 65.Tierna(o) | .894 | ||||
| 43. Amorosa(o) | .892 | ||||
| 64. Cariñosa(o) | .875 | ||||
| 39. Romántica(o) | .794 | ||||
| 67. Afectuosa(o) | .790 | ||||
| 57. Cálida(o) | .719 | ||||
| 8. Sentimental | .660 | ||||
| 80. Detallista | .511 | ||||
| 60. Autoritaria(o) | .685 | ||||
| 47. Dominante | .653 | ||||
| 18. Enojón(a) | .635 | ||||
| 53. Porfiada(o) | .599 | ||||
| 61. Egoísta | .589 | ||||
| 25. Criticón(a) | .503 | ||||
| 26.Pesimista | .490 | ||||
| 59. Inflexible | .472 | ||||
| 16. Melancólica(o) | .624 | ||||
| 3. Nerviosa(o) | .602 | ||||
| 21. Ansiosa(o) | .541 | ||||
| 28. Frustrada(o) | .538 | ||||
| *45. Segura(o) | -.515 | ||||
| *69. Estable | -.486 | ||||
| 15.Impulsiva(o) | .414 |
Nota. 1= Social Expresivo (SE), 2= Integración Social (IS), 3= Social Afiliativo (SA), 4= Emotivo Negativo Autoafirmativo (ENA) 5= Negatividad Social (NS); * = reactivos negativos.
Discusión
El presente estudio tuvo como objetivo explorar la expresión del autoconcepto en una muestra de Chile. Para alcanzar este objetivo se realizó la exploración de la estructura de la escala de autoconcepto de Díaz Loving et. al. (2002). Los resultados del análisis factorial dan cuenta de una reducción en el número de reactivos y de factores, siendo estos últimos los que más variaciones presentan con respecto a la escala original.
El primer factor es el Social Expresivo, es consistente con el estudio 1 y el trabajo de Díaz-Loving, et. al. (2002), es decir, presenta características que permiten la manifestación e integración adecuada al medio en que se reside. Del mismo modo, este factor puede ser categorizado como parte de la dimensión física. A continuación, algunos ítems de los factores Ético Normativo e Instrumental Constructivo han integrado un nuevo factor que ha sido nombrado Integración Social (IS). Al contar con adjetivos como noble, capaz, cumplida(o), ordenada(o), bondadosa(o), recta(o) o amable se puede inferir que este factor refleja características socialmente deseables y que favorecen la integración del individuo con su medio social. Cabe mencionar que, en el caso particular de la cultura chilena, las características necesarias para poseer relaciones armoniosas están caracterizadas no solo por la expresividad sino también por la ética y el compromiso laboral; por tanto, este factor podría ser clasificado en tres dimensiones diferentes (ética, emocional y social). Los siguientes factores que se presentaron, de manera consistente con los estudios previos, fueron el Social Afiliativo y el Emotivo Negativo Autoafirmativo, por lo que resulta innecesario profundizar en composición y clasificación. Finalmente, ítems que originalmente residían en los factores Control Externo Negativo Pasivo, Inteligencia Social Expresiva y Depresivo integraron un nuevo factor que fue denominado como Negatividad Social. De esta manera, adjetivos como éste melancólica(o), ansiosa(o), frustrada(o) e impulsiva(o), reflejan la incapacidad de un individuo para adaptarse adecuadamente al grupo social. Sin embargo, cabe mencionar que un par de reactivos que originalmente pertenecían a Inteligencia Socio Emocional (segura(o) y estable) se incluyeron a este último factor, aunque presentan cargas factoriales negativas, indicando así que se encuentra puntuando de manera inversa al resto de los ítems. De acuerdo con los elementos del factor, éste puede ser clasificado en la dimensión social.
Por otra parte, se retuvieron factores como Emotivo Negativo Autoafirmativo, Social Expresivo y Social Afiliativo, no obstante, algunos ítems pertenecientes a otros factores se integraron a éstos. El factor Vulnerabilidad Emocional ha desaparecido por completo en esta muestra, lo que indica que para la población chilena es poco deseable poseer características que lo aíslen y lo hagan indiferente de la sociedad.
Entre las fortalezas del estudio se encuentra la aplicación de una escala culturalmente sensible, permitiendo explorar el constructo sin riesgo a que la influencia de la cultura conduzca a sesgos en la interpretación de los resultados. En contraparte, una debilidad es el tamaño muestral, pues podría ser considerado como pequeño en relación a la cantidad de ítems de la escala.
Discusión y conclusiones generales
Los hallazgos del presente trabajo proveen evidencia de las diferencias del autoconcepto en dos países de Latinoamérica, permitiendo esbozar las primeras impresiones en torno a la influencia de la cultura en la formación y expresión de los elementos de la identidad. Particularmente en el caso del autoconcepto del mexicano, se observa que, aunque los resultados dan cuenta de diferencias significativas con respecto al modelo planteado por Díaz-Loving, et. al. (2002), se mantiene la presencia de las dimensiones generales propuestas por La Rosa y Díaz Loving (1991). Una explicación tentativa a este fenómeno son posibles cambios en el sistema cultural a consecuencia del paso del tiempo (Díaz-Guerrero, 2006). Por otra parte, la solución obtenida en la muestra chilena resalta la posible influencia de la cultura en el desarrollo del autoconcepto. Lo anterior se puede inferir a consecuencia de la estructura factorial que establece la creación de nuevos factores y la pérdida de otros. Si bien es necesario profundizar en los motivos de dichos cambios.
Más allá de las diferencias vale la pena abordar las similitudes que presentan ambas soluciones obtenidas. En primer lugar, destaca que los factores en común son el social expresivo y el social afiliativo; en este sentido, no es de sorprender que un par de culturas colectivistas promuevan las características que favorecen el desarrollo de relaciones interpersonales positivas (Díaz-Loving, et al., 2018; Rojas-Méndez et al., 2008). Por otra parte, el factor emotivo negativo autoafirmativo es otro elemento en común en ambas soluciones. Es posible que esto se relacione con la categorización que realiza Díaz-Guerrero (1989) en torno al tipo de control externo pasivo; sin embargo, debido a que en el caso de la cultura chilena aún no se cuenta con evidencia en torno a una categorización similar, no es posible proveer de una explicación clara para este fenómeno.
Finalmente, vale mencionar que el estudio de Valdez-Medina, et. al. (2001) en el que se comparó el autoconcepto de niños chilenos y mexicanos se produjo un fenómeno similar, es decir, incorporando ítems en ciertos factores que no corresponden a la propuesta teórica original. En esta línea, los hallazgos del presente estudio son consistentes con las conclusiones de Díaz Loving et al. (2019), pues es posible observar como la universalidad de la identidad (i.e., elementos etic) son modificados por la influencia de elementos particulares de la cultura chilena y mexicana (i.e., elementos emic)Esto es lo que permite afirmar que el autoconcepto es sensible a la cultura, pues aunque los elementos que lo conforman parecen ser compartidos, el modo en que se estructuran y se expresan varía a partir del grupo de referencia.
En cuanto a las áreas de oportunidad, aunque en este trabajo se proporcionó evidencia de validez de constructo de la escala de autoconcepto para ambas poblaciones, cobra relevancia aportar otros tipos de evidencia de validez. Así, considerando lo que se ha reportado en la literatura, esta escala se podría relacionar con variables como los tipos de personalidad del mexicano (Bravo Doddoli et al., 2021) y patrones culturales como individualismo y colectivismo (Díaz-Loving, et. al., 2017; Rojas-Méndez et. al., 2008).










nueva página del texto (beta)


