Los rasgos de personalidad tienen una gran influencia en las vivencias cotidianas de los sujetos (Corr & Matthews, 2009). Diversas investigaciones, por ejemplo, han vinculado la presencia de ciertos rasgos a la experimentación de sintomatología psicológica plausible de atención clínica psicoterapéutica. En el terreno de los rasgos normales de la personalidad, por ejemplo, se sabe que de los rasgos del Five Factor Model-Modelo de los Cinco Grandes (FFM; Costa & McCrae, 1990) el rasgo neuroticismo está asociado a la presencia de malestar clínico y que la extraversión a la disminución de sintomatología e incremento en el bienestar (Abbott et al., 2008; Bienvenu et al., 2004; DeNeve & Cooper, 1998; Heinze, Vargas & Cortés Sotres, 2008; Jafar, 2012; Keyes, 2002; Lamers, Westerhof, Kovács & Bohlmeijer, 2012; Malouff, Thorsteinsson & Schutte, 2005; Steel, Schmidt & Shultz, 2008).
Dentro del terreno de la investigación sobre los rasgos de la personalidad, desde hace ya varias décadas ha tomado relevancia el estudio de las características positivas de los sujetos. Esto viene a intentar dar respuesta a la última concepción de salud aportada por la Organización Mundial de la Salud (1947) en la que se describió a la salud como un estado completo de bienestar físico, mental y social y no meramente la ausencia de enfermedad. Existen varias nosologías de sanidad, siendo la más conocida el modelo Values in Action (VIA) de Peterson y Seligman (2004), que a pesar de haber tenido una amplia divulgación, a la fecha no cuenta con un sustento empírico robusto que permita generalizar su uso a culturas que no sean anglosajonas (de la Iglesia & Castro Solano, 2018a).
Existen algunas investigaciones que dan cuenta de que la presencia de rasgos positivos es beneficiosa e impacta en el incremento de la salud mental (e.g. Góngora & Castro Solano, 2017). Algunos rasgos del modelo VIA, por ejemplo, han sido vinculados a la presencia de salud mental (e.g. Azañedo, Fernández-Abascal & Barraca, 2014; Cosentino & Castro Solano, 2017; Góngora & Castro Solano, 2015; Huta & Hawley, 2010; Peterson & Seligman, 2004; Seligman, 2014, 2015). Desde otra nosología, Cosentino y Castro Solano (2017), encontraron que los rasgos positivos jovialidad y paz del High Factor Model (HFM) se encuentran en mayor medida en los sujetos que no presentan afecciones médicas y mentales.
Positive Personality Model
De la Iglesia y Castro Solano (2018) postularon el Positive Personality Model (PPM; Modelo de Personalidad Positiva) como una nosología de sanidad en la que se valoran rasgos de personalidad positivos. Este modelo se encuentra asociado al modelo de rasgos patológicos postulado en la Sección III de la quinta edición del Manual Diagnóstico y Estadístico de los Trastornos Mentales (DSM-5; American Psychiatric Association, 2013). El PPM resulta ser el polo positivo del continuum de rasgos de la personalidad. La propuesta pretende completar con una versión positiva la noción de continuidad dimensional en la teorización sobre rasgos de la personalidad (e.g., Leary, 1957; Millon, 1996; Millon & Everly, 1994; Offer & Sabshin, 1991; Strack & Lorr, 1994). Los rasgos que conforman el PPM son los siguientes: serenidad, caracterizado por un excelente manejo de las emociones negativas propias y ajenas manteniendo una paz casi imperturbable; humanidad, que implica una alta sensibilidad al contexto y a los otros con una inclinación a la ayuda y solidaridad; integridad, refiere a la confianza, honestidad y humildad; moderación, que implica la cautela y la reflexión antes de la acción; y, vivacidad y foco, que se relaciona con tener confianza en sí mismo, metas claras, ser activo y estar satisfecho. El modelo de rasgos positivos pretende funcionar como una nosología de sanidad actualizada e integrada a los postulados más recientes en el estudio de la personalidad.
Teniendo en cuenta el carácter de novedad que reviste el PPM, aún no existe suficiente evidencia de su funcionamiento en población clínica. A pesar de ello, existe evidencia que da cuenta del rol de las características positivas en la salud mental experimentada y su potencial efecto en el desarrollo de procesos psicoterapéuticos. Hall-Simmonds y McGrath (2019), por ejemplo, describieron tres modelos que integran las características salugénicas propuestas por Peterson y Seligman (2004). En primer lugar, el Modelo de Fortalezas como síndrome que propone la conceptualización de los diagnósticos como excesos y deficiencias en las fortalezas. En segundo lugar, el Modelo de Fortalezas como síntomas, que conceptualiza los síntomas clínicos como diferencias en las fortalezas y, por último, el Modelo Fortalezas como moderador que sugiere una conceptualización sobre los aspectos positivos como moderadores de la presentación clínica dentro de las categorías diagnósticas tradicionales. Es así como, este modelo ofrece un complemento más que una alternativa a la formulación diagnóstica tradicional. Al respecto, conviene mencionar como precedente que Disbato et al. (2014) mediante un estudio longitudinal informaron que las fortalezas del carácter redujeron los síntomas de depresión, sin embargo, los resultados no fueron significativos en el sentido opuesto. Del mismo modo, diversas investigaciones sobre el rol que cumplen las fortalezas del carácter informaron que el uso insuficiente de las fortalezas se asocia con mayor depresión, menos florecimiento y menos satisfacción con la vida (Gillham et al., 2011; Freidlin et al., 2017; Tehranchi et al., 2018)
Contar con un instrumento que evalúe los rasgos positivos de la personalidad en población general contribuye por un lado, a pensar en la posibilidad de crear un manual de uso común que comprenda una nosología de sanidad partiendo de la idea de contar con un marco conceptual que comprenda los rasgos positivos de la personalidad y por otro lado poder detectar aspectos valorativos de la personalidad ya que las investigaciones han utilizado una terminología más neutral para caracterizar las diferencias individuales. Es así como, el PPM se encuentra operacionalizado en un instrumento de medida denominado Inventario de Rasgos Positivos para el DSM-5 (IRP-5) que fue validado para su uso en población argentina (de la Iglesia & Castro Solano, 2018b). Además, el modelo ha sido estudiado con diferentes criterios externos. Se sabe, por ejemplo, que los rasgos del PPM pueden ser teóricamente ubicados en un polo positivo del continuo de rasgos ya que correlacionan de manera positiva pero parcial con los rasgos normales de la personalidad del Five Factor Model (FFM; Modelo de los Cinco Grandes; Costa & McCrae; 1985) y de manera negativa con los rasgos patológicos de la sección III del DSM-5). También, se sabe que, en comparación con los rasgos normales, los rasgos positivos son mejores predictores del bienestar (de la Iglesia & Castro Solano, 2018b) y del desempeño y satisfacción laboral (de la Iglesia, Lupano Perugini & Castro Solano, 2019). Además, predicen el rendimiento y ajuste académico (de la Iglesia & Castro Solano, 2019) así como también, incrementan la probabilidad de experimentar salud mental completa -baja sintomatología psicológica y alto bienestar- (de la Iglesia & Castro Solano, 2019). Sin embargo, todos estos estudios han sido llevados a cabo en población general.
Teniendo en cuenta que aún no existen estudios que hayan analizado si el PPM se sostiene en población clínica y si existen diferencias en la presencia de los rasgos en comparación con población general. Se considera de relevancia contar con la adaptación del instrumento que operacionalice los rasgos positivos de la personalidad en población clínica y así aportar evidencia a favor de un modelo plausible de ser ubicado en el polo positivo del continuo generado a partir de las cinco dimensiones patológicas de la personalidad, según lo establecido en la sección III del DSM-5 (American Psychiatric Association, 2013).
Es por ello, que los objetivos de la presente investigación se constituyeron en: (1) Confirmar la estructura del PPM en población clínica; (2) Analizar si existen diferencias estadísticamente significativas en los rasgos del PPM entre población clínica y población general; (3) Analizar las relaciones entre los rasgos del PPM y la sintomatología psicológica en población clínica.
Método
Participantes
En este estudio se utilizaron dos muestras: una muestra clínica y una muestra de población general. La muestra clínica estaba compuesta por 185 sujetos residentes en argentina cuyo promedio de edad era de 30.19 años (DE = 11.59). Los principales motivos de consulta informados fueron ansiedad 31.3% (n = 58), angustia 27% (n = 42), problemas familiares 22.7% (n = 37), pánico 16.22 (n = 30) y temor a rendir 3% (n = 18). De las personas que habían asistido a un tratamiento psicoterapéutico el 65% (n = 121) informó no recordar el abordaje, el 26.3% (n = 49) refirió haber asistido a psicoterapia cognitiva y el 7.9% (n = 15) a tratamiento psicoanalítico. Respecto del tiempo trascurrido en tratamiento, el 65.8% (n = 132) no lo recordaba, el 18.4% (n = 37) informó haber asistido a sesiones de psicología durante 6 meses, el 7.9% (n = 8) 12 meses y el 7.9% (n = 8) 24 meses. La muestra de población general estaba compuesta por 203 sujetos residentes en argentina cuya edad promedio era de 31.63 años (DE = 10.22).
Materiales
Encuesta Sociodemográfica. Mediante este instrumento se relevaron datos sobre el sexo, la edad, el estado civil, el lugar de nacimiento y residencia de la muestra, como así también, el nivel de estudios, nivel socioeconómico y ocupación.
Inventario de Rasgos Positivos para el DSM-5 (IRP-5; de la Iglesia & Castro Solano, 2018b). Este instrumento es una medida de rasgos positivos de la personalidad. Se encuentra basado en el PID-5 (Krueger et al., 2013) el cual brinda medidas de cinco rasgos de personalidad psicopatológica de acuerdo a los criterios diagnósticos propuestos en la Sección III del DSM-5 (American Psychiatric Association, 2013). Los ítems se responden en base a una escala con respuestas tipo Likert con 6 opciones de respuesta (0 = completamente falso a 5 = completamente verdadero). Cuenta con 60 ítems agrupados en cinco rasgos positivos: serenidad humanidad, integridad, moderación, y vivacidad y foco. El inventario cuenta con abundante evidencia acerca de su validez psicométrica en población general. Fue sometido a juicio experto y a un estudio piloto, análisis factorial exploratorio y confirmatorio. Además, se estudió su convergencia con medidas de rasgos patológicos y normales, así como su capacidad predictiva sobre la presencia de bienestar psicológico. En el presente estudio las confiabilidades internas de las dimensiones fueron muy buenas (serenidad = .89, humanidad = .82, integridad = .84, moderación = .81, y vivacidad y foco = .89).
El Inventario de 90 Síntomas Revisado -Symptom Check List 90-R- (SCL-90-R; Derogatis, 1977). Este inventario es un autoinforme de 90 síntomas agrupados en nueve subescalas: ansiedad, depresión, ideación paranoide, psicoticismo, somatización, obsesiones y compulsiones, sensibilidad interpersonal, ansiedad fóbica y hostilidad. Los ítems se responden en base a una escala Likert con 5 opciones de respuesta (0 = nada a 4 = mucho). Permite la obtención de tres índices globales: (1) índice de severidad global (GSI), (2) índice de malestar sintomatológico y (3) índice de síntomas positivos. En los estudios locales se realizó un análisis factorial replicando el procedimiento seguido por Derogatis (1977). Con el método de componentes principales y rotación varimax obtuvieron como resultado nueve factores que explican el 41% de la varianza. Respecto de la confiabilidad de la versión en Argentina se obtuvo el coeficiente alfa de Cronbach para la escala completa, el coeficiente de Guttman para la división por mitades y el coeficiente de Spearman-Brown, obteniendo datos estadísticamente significativos (Casullo & Castro Solano, 1999; Casullo & Perez, 2008; Sanchez & Ledesma, 2009). La confiabilidad obtenida en la presente muestra fue de un alpha de Cronbach = .87.
Tabla 1 Características sociodemográficas de las muestras
| Características de Base | ||||
|---|---|---|---|---|
| Población Clínica | Población General | |||
| n | % | n | % | |
| Sexo | ||||
| Femenino | 110 | 59.5 | 131 | 64.5 |
| Masculino | 75 | 40.5 | 72 | 35.5 |
| Estado Civil | ||||
| Soltero/a | 78 | 42.2 | 69 | 34 |
| Novios | 46 | 24.9 | 43 | 21.2 |
| Casados | 27 | 14.2 | 40 | 19.7 |
| Concubinato | 20 | 10.8 | 41 | 20.2 |
| Divorciado | 14 | 7.6 | 10 | 4.9 |
| Nivel Socio-económico | ||||
| Alto | 2 | 1.1 | 2 | 1 |
| Medio Alto | 34 | 18.4 | 27 | 13.3 |
| Medio | 122 | 65.9 | 137 | 67.5 |
| Medio Bajo | 21 | 11.4 | 35 | 17.2 |
| Bajo | 6 | 3.2 | 2 | 1 |
| Nivel de estudio máximo alcanzado | ||||
| Escuela Primaria | 1 | 0.5 | - | - |
| Escuela Secundaria | 26 | 14 | 10 | 8.9 |
| Estudios Terciarios | 35 | 18.9 | 51 | 25.2 |
| Estudios Universitarios | 116 | 62.7 | 114 | 56.7 |
| Estudios de Postgrado | 7 | 3.8 | 15 | 8.4 |
| Ocupación | ||||
| Empleador | 16 | 8.6 | 14 | 6.9 |
| Trabajo cuenta propia | 18 | 9.7 | 19 | 9.4 |
| Empleado | 70 | 37.8 | 120 | 59.1 |
| Trabajo sin salario | 4 | 2.2 | 1 | 0.5 |
| Desempleado | 7 | 3.8 | 3 | 1.5 |
| Ama/o de casa | 5 | 2.7 | 6 | 3 |
| Jubilado/Pensionado | 1.6 | 3 | 2 | 1 |
| No trabajar | 62 | 33.5 | 38 | 18.7 |
Inventario de Rasgos de Personalidad para el DSM-5, Forma Corta, Adultos -Personality Inventory for DSM-5, Short Form, -Adult- (PID-5-SF; Krueger Derringer, Markon, Watson, & Skodol, 2013). Este instrumento es una versión abreviada del instrumento psicométrico original Personality Inventory for DSM-5 Adult (PID-5; Krueger et al., 2013). Fue diseñado con el objetivo de evaluar rasgos patológicos de la personalidad de acuerdo al DSM-5. Mediante 25 ítems mide los siguientes cinco rasgos: afectividad negativa, desapego, antagonismo, desinhibición y psicoticismo. Los ítems se responden en una escala Likert de 4 valores comprendidos entre 0 (Muy Falso o A menudo Falso) y 3 (Muy Cierto o A menudo Verdadero). Góngora y Castro Solano (2017) estudiaron su funcionamiento psicométrico en población argentina analizando su dimensionalidad, consistencia interna y obteniendo evidencias de validez divergente con una medida de rasgos normales de la personalidad. En sus conclusiones, indicaron que la medida resulta apropiada para su uso en población local. Para este estudio se utilizó una puntuación global, que tenía una fiabilidad de .87.
Procedimiento
Los datos fueron recolectados mediante un muestreo no probabilístico. El criterio de inclusión en la muestra clínica o en la de población general era la presencia o ausencia de sintomatología psicológica. Este indicador se determinó mediante la administración de la escala SCL-90-R (Casullo & Castro Solano, 1999; Derogatis, 1977). La utilización de este criterio de inclusión estuvo guiada por investigaciones precedentes (Caparrós-Caparrós, Villar-Hoz, Ferrer & Viñas-Poch, 2007; Fernández Liporace & Castro Solano, 2017; Santibáñez & Vinet, 2016). Se determinó que eran casos clínicos aquellos casos en los que el puntaje T era superior a 63 en al menos una de las escalas del SCL-90-R de acuerdo al baremo de Casullo y Perez (2008).
En todos los casos, los sujetos que participaron del presente estudio fueron informados sobre los objetivos de la investigación y las características de la colaboración solicitada. Se consideró que un requisito indispensable para formar parte de la misma era la firma un consentimiento informado. En él se informaba acerca del tratamiento confidencial de los datos, la característica voluntaria y no remunerada de la participación. La investigación fue evaluada y aprobada por el Comité de Ética de la Facultad de Ciencias Sociales de la Universidad de Palermo.
Análisis de datos
Para el objetivo psicométrico se realizó un análisis factorial confirmatorio mediante el programa EQS 6.2 (Bentler, 2006) y el método de estimación utilizado fue MLR -Máxima Verosimilitud Robusto-. Para valorar la bondad de ajuste del modelo, se examinaron diferentes índices: Chi-cuadrado (χ2), índice de ajuste comparativo (CFI), índice de ajuste incremental de Bollen (IFI) y error cuadrático medio de aproximación (RMSEA). Dado que las variables eran ordinales, se utilizó la matriz policórica, debido a que es más apropiada para este tipo de datos (Freiberg Hoffmann, Stover, de la Iglesia & Fernández Liporace, 2013; Múthen & Kaplan, 1985). Para el análisis de consistencia interna se calcularon alfas de Cronbach. Al momento de analizar las evidencias de validez convergente se calcularon pruebas r de Pearson. Para estudiar las diferencias de medias con la población general se tuvo en cuenta que de acuerdo a la prueba Kolmogorov-Smirnov, la distribución de las puntuaciones compuestas del IRP-5 -tanto en la muestra clínica como en la muestra de población general- no diferían de la distribución normal (p >.05) y se cumplimentaba con la homogeneidad de la varianza. De acuerdo a ello se calcularon pruebas t de Student para muestras independientes y además se obtuvieron los valores relacionados al tamaño del efecto con el estadístico d de Cohen (Cohen, 1988). Para el análisis de la asociación de los rasgos positivos con la presencia de sintomatología clínica se calcularon se utilizaron correlaciones r de Pearson o rho de Spearman, según se hubieran cumplido los supuestos de normalidad o no.
Resultados
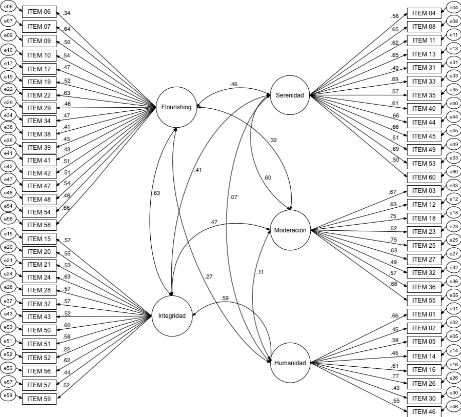
Para obtener evidencias acerca de las características psicométricas del IRP-5 en adultos argentinos de población clínica se realizó un análisis factorial confirmatorio y un análisis de consistencia interna. Con el análisis factorial confirmatorio se puso a prueba el modelo teórico de cinco factores ya establecido en población general en la muestra clínica. Todos los índices de ajuste indicaron que el modelo de cinco factores se sostenía en la muestra clínica: χ2 = 14252.865, p <.001; CFI = .947; IFI = .938; RMSEA = .050 90% IC [.046, .054], p <.001. Se puede observar que, a diferencia de lo teóricamente esperado, el índice de ajuste χ2 fue significativo. Sin embargo, Schumaker y Lomax (2016) informaron que para muestras mayores a 200 participantes es esperable este resultado. Los pesos de regresión para cada elemento (ver Figura 1) fueron los esperados (>.40; Kline, 2000), a excepción del ítem 6 que presentaba un valor de .34 y el ítem 52 que tenía un valor de .22. A pesar de ello, se decidió conservarlos debido a que el ajuste global, la medida más relevante a evaluarse en los análisis factoriales confirmatorios, era el esperado y en consideración de que la modificación de la medida afectaría la posibilidad de comparación con la población general.
A continuación, se evaluó la confiabilidad mediante el análisis de la consistencia interna de las puntuaciones del IRP-5 mediante alfas de Cronbach. Todas las dimensiones demostraron tener excelente consistencia interna: alfaSerenidad = .887, alfaHumanidad = .753, alfaIntegridad = .811, alfaModeracion = .855, alfaVivacidadyfoco = .895.
Además, se esperaban correlaciones negativas y altas entre los rasgos positivos (IRP-5) y los rasgos patológicos (PID-5) para obtener evidencias de validez convergente negativa entre las dimensiones postuladas teóricamente como constructos opuestos (Coulacoglou & Saklofske, 2017). Algunas asociaciones encontradas fueron bajas, y otras entre moderadas y altas. Todas ellas estuvieron en línea con resultados esperados ya que indican que los rasgos positivos varían en la dirección opuesta a los rasgos patológicos (ver Tabla 2).
Tabla 2 Asociaciones entre los rasgos positivos y patológicos en población clínica
| IRP-5 | |||||
|---|---|---|---|---|---|
| PID-5 | Serenidad | Humanidad | Integridad | Moderación | Vivacidad y Foco |
| Afectividad Negativa | -.372** | .271** | -.020 | -.224** | -.204** |
| Desapego | -.116 | -.192** | -.177* | -.318 | -.294** |
| Antagonismo | -.126 | -.114 | -.290** | -.228** | -.186* |
| Desinhibición | -.315** | -.055 | -.236** | -.523** | -.293** |
| Psicoticismo | .000 | -.026 | -.062 | -.024 | -.190** |
Nota: * p < .05, ** p < .01; IRP-5 = Inventario de Rasgos Positivos para el DSM-5; PID-5 = Inventario de Rasgos de la Personalidad para el DSM-5.
Al estudiarse las diferencias en los rasgos positivos entre la población clínica y la población general, se halló que a excepción del rasgo Humanidad en el que los resultados no fueron estadísticamente significativos (p > .05), las diferencias eran estadísticamente significativas en todos los rasgos positivos (p < .05). En todos los casos, los sujetos pertenecientes a población general demostraron tener mayor presencia de los rasgos positivos (ver Tabla 3). En cuanto a los tamaños del efecto, se pudo observar que en serenidad, integridad y moderación el tamaño del efecto fue medio, y que en vivacidad y foco, el tamaño del efecto fue grande.
Tabla 3 Diferencias en Rasgos Positivos de la Personalidad: Población Clínica Vs. Población General
| Rasgos Positivos | Población General | Población Clínica | |||||
|---|---|---|---|---|---|---|---|
| M | DE | M | DE | 95% IC | t(gl) | d de Cohen | |
| Serenidad | 3.43 | 0.70 | 3.12 | 0.90 | [0.152 0.471] | 3.84(386)* | 0.39 |
| Humanidad | 3.48 | 0.76 | 3.43 | 0.74 | [-0.108 - 0.191] | 0.55(386) | 0.05 |
| Integridad | 4.27 | 0.51 | 4.04 | 0.62 | [0.114 - 0.339] | 3.96(386)* | 0.40 |
| Moderación | 3.44 | 0.82 | 3.13 | 0.95 | [0.131 - 0.484] | 3.44(386)* | 0.35 |
| Vivacidad y Foco | 3.91 | 0.55 | 3.35 | 0.77 | [0.430 - 0.427] | 8.30(386)* | 0.84 |
Nota: * = p < .005
Para analizar si los rasgos positivos de la personalidad se asociaban a la presencia de sintomatología psicopatológica en población clínica se estudiaron las correlaciones entre los rasgos positivos y las puntuaciones compuestas del Symptom Check List-90-Revisado (SCL-90-R; Derogatis, 1977) (ver Tabla 4). Las correlaciones entre el rasgo positivo de la personalidad Serenidad y las subescalas Sensibilidad Interpersonal, Hostilidad, Ideación Paranoide, Síntomas Positivos y el Índice de Severidad Global fueron significativas y negativas (p < .05), siendo no significativas las correlaciones con las siete dimensiones restantes (p > .05). Para Humanidad se hallaron asociaciones positivas Somatizaciones (p <.05) y negativa con Obsesiones y Compulsiones (p < .05), mientras que las demás correlaciones fueron no significativas (p > .05). Las correlaciones entre Integridad y Obsesiones y Compulsiones, Sensibilidad Interpersonal, Hostilidad, Ideación Paranoide, Psicoticismo y Síntomas Positivos fueron todas negativas y significativas (p < .05). No se hallaron relaciones estadísticamente significativas con las seis subescalas restantes (p > .05). La correlación entre el rasgo positivo de la personalidad Moderación y Hostilidad fue negativa y estadísticamente significativa (p < .001), y no significativas con las demás subescalas (p > .05). Finalmente, en relación al rasgo Vivacidad y Foco, todas las correlaciones halladas fueron negativas y significativas (p < .05), a excepción de la subescala Ansiedad en donde no se halló una relación estadísticamente significativa (p > .05).
Tabla 4 Asociaciones entre los rasgos positivos de la personalidad y sintomatología psicopatológica en población clínica
| Serenidad | Humanidad | Integridad | Moderación | Vivacidad y Foco | |
|---|---|---|---|---|---|
| Somatizaciones | -.12 | .15* | .00 | -.12 | -.21** |
| Obsesiones y Compulsiones | -.13 | -.15* | -.23** | -.03 | -.44*** |
| Sensibilidad Interpersonal | -.22** | .05 | -.20** | -.09 | -.45*** |
| Depresión | .00 | .08 | .01 | .05 | -.24*** |
| Ansiedad | -.01 | .11 | .04 | -.03 | -.08 |
| Hostilidad | -.36** | -.06 | -.18** | -.23*** | -.30*** |
| Ansiedad Fóbica | -.06 | .10 | -.03 | -.00 | -.29*** |
| Ideación Paranoide | -.16* | -.07 | -.22** | -.11 | -.21** |
| Psicoticismo | -.08 | .05 | -.16* | -.12 | -.32*** |
| IMSP | -.06 | .05 | -.20** | .01 | -.39*** |
| SI | -.16* | .02 | .06 | -.11 | -.38*** |
| ISG | -.18* | .05 | -.12 | -.11 | -.41*** |
Nota: *** = p < .001; ** = p < .01; * = p < .05; IMSP: Índice de Malestar Sintomático Positivo; SI: Síntomas Positivos; ISG: Índice de Severidad Global.
Discusión
Los resultados del análisis factorial confirmatorio, confirmaron la estructura factorial del IRP-5 (de la Iglesia & Castro Solano, 2018b) en población clínica. Sin embargo, los pesos de regresión para el ítem 06 y el ítem 52, no fueron los esperados. El ítem 6 versaba "Disfruto de la Vida", es decir que representaba el aspecto de afectividad positiva del rasgo Vivacidad y Foco. Es posible que su carga levemente inferior se deba a que ese aspecto no necesariamente es el más representativo del rasgo que está definido especialmente por el foco claro en los objetivos vitales y ser activo o energético en cuanto a su logro. En el caso del ítem 52 que enunciaba "Espero que me traten de igual manera que a los demás" posiblemente ocurra lo mismo dado que el trato igualitario es uno de los aspectos de Integridad, pero no necesariamente el más representativo del rasgo que abarca conductas relacionadas con ser honesto, ser confiable y humilde. Es posible también, que la formulación y extensión del ítem, que puede ser un poco más compleja en comparación con el resto de los ítems, haya afectado levemente su comprensión y esto se vea reflejado en su peso de regresión. Esto también podría estar relacionado al tamaño de la muestra y a las características clínicas de la misma (Sajobi & Lix, 2017). No obstante, se consideró que la modificación de la medida afectaría la posibilidad de comparación con la población general y, además, se tuvo en cuenta que el ajuste global, que es la medida más relevante en este tipo de análisis, era el adecuado, y por tal motivo, se decidió conservarlos.
Por otra parte, los índices de consistencia interna obtenidos aportaron evidencias de confiabilidad de la medida de rasgos positivos en consonancia con los análisis de confiabilidad realizados para población general (de la Iglesia & Castro Solano, 2018b). Luego, al analizarse las asociaciones entre los rasgos positivos (IRP-5) y los rasgos patológicos del IRP-5 y el PID-5 con la intención de obtener evidencias de la validez convergente (Coulacoglou & Saklofske, 2017) entre las dimensiones postuladas teóricamente como constructos opuestos, algunas asociaciones encontradas fueron negativas bajas, y otras negativas entre moderadas y altas. A pesar de que, todas las asociaciones estuvieron en línea con los resultados esperados debido a que indicaron que los rasgos positivos de la personalidad van en dirección opuesta a los rasgos patológicos, estas asociaciones deben tomarse con cautela dado que su magnitud es entre media y baja, cuando se esperaría sea mayor. Esto proporcionaría algunos motivos para sugerir que, tal como se observó en población general (de la Iglesia & Castro Solano, 2018a), en población clínica el modelo de cinco rasgos positivos también se puede ubicar en el polo positivo del continuo generado a partir de las cinco dimensiones patológicas de la personalidad, según lo establecido en la sección III del DSM-5. Por lo expuesto, en cuanto a al primer objetivo, se concluye que el instrumento cuenta con adecuadas propiedades psicométricas para su uso en población clínica argentina. Sus análisis psicométricos básicos indican un buen funcionamiento general de sus medidas lo cual permite identificar la presencia o ausencia de rasgos positivos de la personalidad.
En relación a la comparación de la presencia de rasgos positivos en población clínica y general se debe tener en cuenta que lo novedoso del PPM redunda en la ausencia de antecedentes con los que se puedan contrastar los resultados obtenidos. Sin embargo, se puede realizar ciertos paralelismos con rasgos similares de otros modelos de sanidad y de rasgos normales. En principio, se debe señalar que los participantes de población general presentaron en mayor medida los rasgos positivos de la personalidad serenidad, integridad, moderación y, vivacidad y foco en comparación con los participantes de población clínica. Es decir que, los sujetos pertenecientes a población general tendrían la capacidad de dominar sus emociones negativas en situaciones que se encuentran fuera de su control, permanecerían tranquilos y de manera agradable cuando se enfrentan a conflictos interpersonales en los que su interlocutor experimenta emociones negativas, presentarían características relacionadas al cumplimiento de sus promesas y la sinceridad, se mostrarían realmente como son sin presentar problemas al admitir sus errores, como así también, se tomarían el tiempo necesario para evaluar los riesgos y beneficios antes de actuar en determinadas situaciones (de la Iglesia & Castro Solano, 2018b) a diferencia de los sujetos pertenecientes a población clínica.
Es interesante destacar, que los rasgos positivos de la personalidad descriptos tienen una gran impronta de carácter social a diferencia del rasgo vivacidad y foco mediante el cual se observó una diferencia significativa con un tamaño del efecto grande entre las poblaciones estudiadas. Esto podría estar en consonancia con las características que presenta el rasgo, tales como: estar seguros de lo que quieren, proponerse metas claras y disfrutar de la cotidianeidad, además de sentirse activos, enérgicos, satisfechos y útiles, características que se encontrarían en mayor relación con la individualidad del ser humano en contraposición a la expectativa social (Chesney et al., 2005; Strümpfer, 2006). Se podría hipotetizar que, aquellas personas que demanden un proceso psicoterapeutico se encontrarían en la búsqueda del desarrollo de las características que definen al rasgo y es por ello que en población clínica es más marcada su ausencia.
Estos hallazgos van en consonancia con aquellos hallados en relación al modelo VIA (Peterson & Seligman, 2004) en un estudio por Huta y Hawley (2010) quienes hallaron que las fortalezas del carácter se encuentran relacionadas al bienestar en una población similar a la aquí estudiada. Los resultados también son similares a los reportados por Cosentino y Castro Solano (2017) en relación al HFM quienes hallaron que valores superiores en los rasgos positivos se encuentran en población general en comparación con población clínica, específicamente los rasgos de la personalidad paz y jovialidad (el primero similar al rasgo serenidad en el PPM). Además, el hecho de que exista mayor presencia de rasgos positivos de la personalidad en población general, se relaciona con los resultados informados por Góngora y Castro Solano (2017) quienes informaron que un grupo que presentaba mayor salud mental se caracterizaba por presentar una mayor sensación de bienestar y funcionamiento efectivo (e.g. vivacidad y foco en PPM).
Resulta interesante que el rasgo humanidad se encuentra en niveles similares tanto en población clínica como en población general (las diferencias no fueron estadísticamente significativas). Se puede inferir que las personas caracterizadas por ser extremadamente sensibles a su entorno y quienes se muestran vulnerables en presencia de otros se encontraban presentes en ambas poblaciones. Las personas que presentan este rasgo positivo de la personalidad se caracterizan por movilizarse ante la presencia de sufrimientos de otros e intentar aliviar este sufrimiento (de la Iglesia & Castro Solano, 2018b) lo que llevaría a pensar que de esta forma desatenderían a su problemática para desplazarse de sus propios sufrimientos enfocando la atención en el sufrimiento de otros (Rey-Gómez, Ruiz-Robledillo, Bellosta-Batalla, Sariñana-González & Moya-Albiol, 2016). De esta manera, podríamos hipotetizar que, aquellas personas con presencia del rasgo positivo de la personalidad humanidad podrían no percibir la necesidad de asistir a un tratamiento psicoterapéutico.
El hallazgo más interesante que se puede extraer de este trabajo es que el PPM es un modelo que demuestra ser plausible de ser ubicado en el polo opuesto de los modelos de nosología patológica. Este resultado refuerza el punto de vista de Hall-Simmonds y McGrath (2019) en la conceptualización sobre el Modelo de Fortalezas al conceptualizar los aspectos positivos como reguladores de las diferentes presentaciones clínicas presentadas en las categorías diagnósticas tradicionales. Más aún, con las ideas que destacan que la reducción de sintomatología psicopatológica es consecuencia del aumento del florecimiento y la satisfacción con la vida debido a la presencia de fortalezas del carácter (Disbato et al., 2014; Gillham et al., 2011; Freidlin et al., 2017; Tehranchi et al., 2018).
Finalmente, se analizó si los rasgos positivos de la personalidad se asociaban a la presencia de sintomatología psicopatológica en población clínica. Se esperaba que los rasgos correlacionaran de manera negativa con las dimensiones de síntomas psicológicos, esta hipótesis fue confirmada parcialmente ya que no todos los rasgos positivos de la personalidad se asociaron de forma negativa y significativa con la sintomatología psicopatológica que se encontraba presente en la muestra clínica. Teniendo en cuenta que el IRP-5 comparte características similares con los modelos de sanidad propuestos por Peterson y Seligman (2004) y por Castro Solano y Cosentino (2017), se podrían inferir que los resultados obtenidos se encontrarían en línea con las investigaciones precedentes donde se incluían modelos de sanidad asociados de forma negativa a síntomas psicopatológicos (Cosentino & Castro Solano, 2017; de la Iglesia & Castro, 2018a; Góngora & Castro Solano, 2017; Keyes, 2002; Keyes & Simoes, 2012; Peterson & Seligman, 2004).
Los resultados evidenciaron que las asociaciones entre el rasgo serenidad y la sintomatología psicopatológica resultaron ser negativas y significativas con las subescalas de sensibilidad interpersonal, hostilidad, ideación paranoide, síntomas positivos y el índice de malestar global. Estos resultados se encuentran en consonancia con los resultados de estudios que utilizaron modelos de sanidad similares al propuesto por el PPM (e.g. Azañedo, Fernández-Abascal & Barraca, 2014; Cosentino & Castro Solano, 2017; Góngora & Castro Solano, 2015; Huta & Hawley, 2010; Peterson & Seligman, 2004; Seligman, 2014, 2015). Se podría inferir que las personas con mayor presencia de características de dominio de emociones negativas en situaciones que se encuentran fuera de su control, con tendencias a permanecer tranquilos y de manera agradable cuando se enfrentan a conflictos interpersonales en los que su interlocutor experimenta emociones negativas presentarían menores síntomas caracterizados por sentimientos de inferioridad e inadecuación (especialmente cuando se comparan con sus semejantes); menores pensamientos, sentimientos y acciones característicos de la presencia de afectos negativos relacionados con el enojo; menor temor a la perdida de autonomía y menor tendencia a exagerar la sintomatología general que se encuentre presente. Sin embargo, no se hallaron asociaciones significativas entre serenidad y somatizaciones, obsesiones y compulsiones, depresión, ansiedad, ansiedad fóbica, psicoticismo y el índice de malestar positivo. Se podría pensar que las diferencias radican en que aquí se están analizando subdimensiones de síntomas mediante un test mayormente utilizado como una medida de screening y es posible que ello sumado al tamaño muestral haya impactado en una disminución de la potencia estadística para detectar el efecto.
Pasando ahora a las asociaciones obtenidas entre el rasgo humanidad y la sintomatología psicopatológica, los resultados evidenciaron una asociación negativa y significativa con obsesiones y compulsiones; una asociación positiva y significativa con somatizaciones, mientras que, no se informaron correlaciones con las demás subescalas sintomatológicas. Es decir que, aquellas personas con mayor presencia de sensibilidad ante el entorno, vulnerables ante la presencia de otros, compasivas y conmovidas ante el sufrimiento de otro presentarían menores síntomas relacionados a pensamientos, acciones e impulsos que son vivenciados como imposibles de evitar o no deseados. Este hallazgo debe comprenderse dentro de las características que contempla el rasgo humanidad que comparte con algunas dimensiones del modelo VIA (e.g. humanidad, amor, amabilidad, clemencia y misericordia) que refieren a que las personas con presencia de este tipo de fortalezas humanas presentan una orientación cognitiva y emocional hacia los demás representada mediante el amor hacia los referentes significativos y son benévolos o compasivos ante personas que se encuentran en desigualdad de poder (Peterson & Seligman, 2004). Éstas características se encuentran relacionadas de forma negativa e inversa en aquellas personas que presentan una interferencia ansiosa que obstaculiza la conclusión de una acción ya iniciada, pensamientos extremistas, absolutistas y escasa tolerancia a asumir los propios errores, así como también, pensamientos que conducen a generarse un gran volumen de obligaciones y normas estrictas sobre como deberían ser las cosas (Cordero-Andrés et al., 2017). Este resultado se encuentra en coincidencia con lo reportado por otras investigaciones que utilizaron modelos de sanidad similares al del presente estudio (e.g. Azañedo, Fernández-Abascal & Barraca, 2014; Seligman, 2015) en las que se encontró que la fortaleza humanidad (e.g. humanidad en PPM) se asociaba de manera negativa y significativa con síntomas psicopatológicos. Considerando que humanidad se encuentra en el polo positivo del continuo en el que en el polo normal se sitúa el rasgo extraversión del FFM (Costa & McCrae, 1985), se pueden retomar los resultados informados por Malouff, Thorsteinsson y Schutte (2005) y por Heinze, Vargas y Cortés Sotres (2008) quienes reportaron que existe una asociación negativa y significativa entre extroversión y la sintomatología asociada a las obsesiones y compulsiones, en coincidencia con los hallazgos del presente estudio. Por otro lado, y en contraposición a lo esperado, la asociación entre humanidad y somatizaciones fue positiva y significativa, lo cual indicó que aquellas personas con presencia humanidad eran susceptibles de presentar múltiples síntomas somáticos que causan malestar e interferencia en las actividades de la vida diaria. Este resultado podría explicarse porque las personas con presencia del rasgo positivo humanidad tienden a ser extremadamente sensibles a su entorno y son capaces de mostrarse vulnerables ante la presencia de otros (de la Iglesia & Castro Solano, 2018a) motivo por el cual, existiría una tendencia a experimentar pensamientos, sentimientos o conductas excesivas en relación a sus síntomas. En relación a esto, se considera preciso retomar los resultados obtenidos en el análisis anterior en donde no se hallaron diferencias estadísticamente significativas en el rasgo humanidad entre población clínica y población general. Se podría inferir que la presencia de humanidad en población clínica a niveles iguales que las personas pertenecientes a población general, implicaría una sensibilidad que los hace permeables a conectarse con el sufrimiento ajeno y, es posible que luego no cuenten con las estrategias necesarias para lidiar con las emociones negativas que eso conlleva. Por otra parte, las asociaciones con las demás mediciones de síntomas no reportaron ser significativas.
Pasando ahora a los resultados obtenidos en cuanto al rasgo integridad y la sintomatología psicopatológica, se obtuvieron asociaciones negativas y significativas con las dimensiones de obsesiones y compulsiones, sensibilidad interpersonal, hostilidad, ideación paranoide, psicoticismo y con la subescala síntomas positivos. Es decir que, aquellas personas que se caracterizaron por ser confiables, honestas, con tendencia al cumplimiento de las promesas y sinceras presentaron menores síntomas asociados a pensamientos, acciones e impulsos no deseados; menores sentimientos de inferioridad e inadecuación; menor presencia de sentimientos y acciones característicos de la presencia de afectos negativos relacionados con el enojo; menores pensamientos relacionados a la suspicacia y pérdida de autonomía, y menor intención de mostrarse mejor de lo que realmente están. Este hallazgo podría explicarse porque las características que definen al rasgo positivo de la personalidad podrían funcionar como factores de protección ante la vulnerabilidad al desarrollo de sintomatología psicopatológica. En contraposición a lo esperado, los resultados informaron que no son significativas las asociaciones del rasgo integridad con somatizaciones, depresión, ansiedad, ansiedad fóbica el índice global de severidad y el índice de malestar positivo. Sin embargo, este rasgo posee características similares al rasgo honestidad en el HFM que se encontró asociado negativamente a la presencia sintomatología (Cosentino & Castro Solano, 2017).
En cuanto al rasgo moderación solo se encontró una correlación negativa y significativa con la subescala hostilidad. Es decir que, aquellas personas que se caracterizaron por evitar riesgos innecesarios y tomarse el tiempo para evaluar los mismos antes de actuar en determinadas situaciones, presentaron menores probabilidades de tener pensamientos, sentimientos y acciones características de personas con afectos negativos de enojo. Este hallazgo, es coincidente con la conceptualización dimensional del PPM, donde el rasgo normal responsabilidad (Costa & McCrae, 1990; McCrae & Costa, 1999, 2003) se encuentra ubicado en el medio del modelo dimensional. Este rasgo alude a las diferencias individuales en la disposición a seguir las normas socialmente establecidas, controlar los impulsos y retrasar la gratificación inmediata. Esto se encuentra relacionado de forma inversa con las características que presenta la sintomatología de hostilidad, entendida como comportamientos de ira, enojo y resentimiento.
Finalmente, los resultados informaron que ante la presencia del rasgo positivo de la personalidad vivacidad y foco existía una menor presencia de sintomatología psicopatológica en todas las dimensiones a excepción de los síntomas de ansiedad. Es decir que, las personas con características relacionadas a la vitalidad, a la experiencia subjetiva de sentirse vivo y con energía, presentarían menores síntomas somáticos y psicológicos. Este rasgo se encuentra relacionado a las características del compromiso o engagement (Peterson & Seligman, 2004) las cuales reflejan un enfoque activo de la vida y pueden asumirse como una herramienta al momento de hacer frente a los sufrimientos psíquicos. Ahora bien, el rasgo vivacidad y foco no se asoció de significativa con ansiedad. Estos rasgos resultan ser similares a los hallados en relación a el rasgo apertura a la experiencia del FFM que pertenece al continuo del rasgo vivacidad y foco (Delgado et al., 2018; Newby et al., 2017). El hecho de que los signos generales de ansiedad no se encuentren relacionados al rasgo positivo vivacidad y foco podría relacionarse con que las características de activación que implica podrían estar acompañadas de la experimentación de nerviosismo, tensión y miedos ante situaciones significadas como amenazantes. Quienes tienen energía, se embarcan en proyectos con metas claras y con concentración, pueden experimentar a la par altos niveles de ansiedad por el desafío que enfrentan, como así también, estar tranquilos por sentirse capaces. Lo mismo ocurriría con quienes tienen bajos niveles de vivacidad y foco, ya que esto podría asociarse a una falta de ansiedad por no estar frente a una situación desafiante o, por el contrario, por hallarse perdidos en cuanto a sus metas vitales.
Se podría inferir que las correlaciones halladas en el presente estudio indicarían que, a mayor presencia de rasgos positivos de la personalidad, menor sería la presencia de un funcionamiento psicológico deficiente. En particular, se considera pertinente destacar que el rasgo positivo de la personalidad vivacidad y foco fue el que mayormente se alejó de las variables psicopatológicas. Este hallazgo indicaría que la presencia de características vinculadas a la experiencia subjetiva de sentirse vivos, a la vitalidad, al bienestar hedónico y eudaimónico, se encontrarían relacionadas con un funcionamiento psicológico óptimo.
Es importante considerar algunas limitaciones vinculadas a la dificultad relacionada a la muestra debido a que la recolección de datos se realizó con procedimientos de selección no probabilísticos, lo cual influyó directamente en los supuestos que subyacen a la mayoría de los análisis estadísticos. Por lo tanto, las posibilidades de generalizar los resultados hallados en la presente muestra se encuentran limitadas a muestras con características similares. Asimismo, el presente estudio presentó un diseño transversal lo cual no permite evaluar el valor predictivo y la evolución de los rasgos positivos de la personalidad. Los resultados obtenidos en él son meramente correlacionales y no deberían interpretarse relaciones causales entre las variables. Además, debido al carácter de novedad que reviste el PPM fue necesario realizar paralelismos con otras variables salugénicas - modelo VIA, HFM, bienestar - y relacionadas - FFM, PID-5 ya que no era factible encontrar estudios previos que hayan utilizado el modelo y las variables aquí analizadas.
Sería importante en futuros estudios el empleo de determinadas evaluaciones que no revistan el carácter de autoinforme, la utilización de muestras con tamaños más representativos y considerar a los factores culturales como determinantes contextuales. Aparte de ello, los resultados obtenidos en la presente investigación podrían complementarse con nuevas investigaciones empíricas que permitan dar cuenta de evidencia respecto al rol predictivo de los rasgos positivos de la personalidad en población clínica que asista a tratamiento psicoterapéutico.
A modo de conclusión se puede confirmar que el PPM es pasible de ser utilizado en población clínica mediante la utilización del IRP-5 (de la Iglesia & Castro Solano, 2018b). Además, en cuanto a las diferencias en la presencia de rasgos positivos entre poblaicón general y clínica se podría hipotetizar que en los participantes de población general de alguna manera, los rasgos positivos de la personalidad parecieran funcionar como factores de protección de la salud mental. Esto también se sustenta en los resultados del último análisis que, a grandes rasgos, indicó que los rasgos positivos se asocian negativamente con la presencia de sintomatología psicológica. En particular, se considera pertinente destacar que el rasgo positivo de la personalidad vivacidad y foco fue el que mayormente se alejó de las variables psicopatológicas. Es decir, la presencia de características vinculadas a la experiencia subjetiva de sentirse vivos, a la vitalidad, al bienestar hedónico y eudaimónico, se encontrarían relacionadas con un funcionamiento psicológico óptimo. Este hallazgo resulta de suma relevancia para el diseño de tratamientos psicoterapéuticos que potencien este tipo de características positivas, de esta forma, en su abordaje se conceptualizarían no solo los aspectos psicopatológicos del hombre sino también sus potencialidades y en efecto las intervenciones podrían estar dirigidas hacia promover la actualización del potencial humano.










nueva página del texto (beta)



