Introducción
Al analizar el tema del comercio electrónico es imposible no mencionar el embudo de conversión, que incluye el proceso que un individuo sigue desde que ingresa a un sitio web o a una aplicación hasta que paga por un producto. En cada etapa de este proceso, el número de consumidores disminuye, por lo que se vuelve imprescindible que las marcas comprendan esta situación para auxiliar a los compradores, guiarlos a que caigan en cuenta de sus necesidades, impulsarlos a que los consideren como opción, y proveerles de contenido adecuado a sus características (Jiménez-Marín y Checa Godoy, 2021). En este sentido, Zhang et al. (2011) mencionan que 1% de visitantes de los sitios web retornan a comprar de manera repetida. Debido a que la recompra en línea tiene un efecto directo sobre los beneficios económicos de la marca, es relevante estudiar los comportamientos que influyen en este fenómeno.
La compra y recompra dentro del comercio electrónico, así como otras actividades y transacciones electrónicas, parte del acceso a los medios digitales. Hasta el día de hoy, el acceso y uso de lo digital no es generalizado; si bien en cada parte del mundo esto depende de diferentes factores, tales como el nivel de escolaridad, el ingreso, la ocupación, las habilidades de los individuos y la ubicación geográfica (Martínez-Domínguez, 2018). Conscientes de que impulsar la compra en línea se relaciona de manera directa con la brecha digital, en esta investigación se buscó proveer mayor conocimiento sobre las interacciones entre las empresas y sus clientes dentro del ambiente digital.
Antecedentes y marco teórico
El comercio electrónico ha evolucionado con el auge de internet, se ha convertido en una de las actividades más populares de los internautas (Statista, 2021a), y durante la pandemia de la covid-19 se fomentó ampliamente. En 2021, las ventas a nivel mundial del comercio al por menor en línea superaron los 4.9 trillones de dólares y se espera que para 2025 alcancen 7.4 trillones de dólares, lo que implicaría un crecimiento de 51%. En 2021 para Latinoamérica, las ventas minoristas en línea fueron de 85 billones de dólares y para 2025, por la influencia de la crisis sanitaria, se proyecta que sean de 160 billones de dólares (Statista, 2021b).
Como puede observarse, la pandemia impactó al comercio electrónico; se experimentaron cambios en el comportamiento de consumo de las personas que se vieron reflejados en los ingresos de las empresas. Lo anterior se concluye a partir del aumento promedio en las ganancias en Latinoamérica (230%) y México (500%) en abril de 2020 (Statista, 2021c). En 2021, se identificaron alrededor de 300 millones de usuarios en Latinoamérica -de los cuales 27% corresponden a México-, quienes gastaron 21 billones de dólares en el canal minorista (Statista, 2021d).
Con los datos anteriores se presume que el comercio electrónico presenta una importante expansión, la cual se refleja en el comercio en línea entre empresas (B2B), y entre las organizaciones y los consumidores finales (business to consumer, B2C por sus siglas en inglés). Específicamente, la investigación sobre el B2C ha centrado su atención en analizar los diversos comportamientos de los clientes en línea, sobre todo en el proceso y en las implicaciones para que un usuario de internet se convierta en un comprador habitual (Herrero-Crespo, Bosque y Trespalacios, 2006).
Esta diversidad de comportamientos se manifiesta incluso en la forma de navegar de los individuos (Lemus-Pool y López-González, 2021), por lo que es imprescindible para las organizaciones del comercio electrónico comprender los distintos comportamientos de las personas en internet.
El comportamiento de recompra en internet cobra relevancia debido a que las marcas deben esforzarse para lograr la retención de los compradores en línea. Este proceso se divide en dos etapas: 1) incitar a las personas a realizar compras por internet, y 2) exhortar e influir a los consumidores a la recompra, ya que esta acción se reflejará en los ingresos de las marcas y representará el éxito para las empresas en el comercio electrónico (Zhang et al., 2011).
Por lo tanto, ante el impacto directo de la compra repetida en las ventas del comercio electrónico, y al considerar la complejidad del comportamiento del consumidor en línea, es que esta investigación analiza desde diferentes perspectivas la intención de recompra por internet.
Al realizar un análisis bibliométrico de la intención de recompra en línea, se encontró que este tema comenzó a tratarse en documentos científicos desde 2006. La búsqueda se acotó a artículos clasificados en las categorías de negocios y administración, y en total se localizaron 184 documentos. Es necesario subrayar que se encontró un aumento importante en su producción anual por ser un tema vigente, ya que 73.3% de la producción científica se concentró entre 2016 y principios de 2022.
En la literatura existen investigaciones diversas que describen y explican el comportamiento del consumidor en línea, los principales hallazgos de estos estudios empíricos se compendiaron en este trabajo. De acuerdo con el contenido de los artículos, se identificaron variables relacionadas con la intención de recompra en línea.
Entre las principales palabras clave que se utilizan, se encuentra: confianza, satisfacción y e-commerce; otros términos frecuentes son lealtad y word of mouth. Al revisar los tópicos de tendencia, se identificaron palabras como experiencia, información y compromiso, y se reafirma la importancia de la palabra clave e-commerce. Dentro de estos tópicos de tendencia se desglosaron palabras relacionadas con el comercio electrónico, como sitio web, calidad del sitio web, web, aceptación, tecnología e internet.
Al examinar estos trabajos (tomando como base el análisis bibliométrico) se persiguió el objetivo de profundizar en los diferentes impulsores de la intención de recompra en línea. Posteriormente, se delimitaron los factores que, de manera directa o indirecta, inciden en la recompra por internet: el vínculo entre el consumidor y la marca, expresado en el compromiso del cliente y cómo este aspecto conduce a la lealtad; el vínculo entre los consumidores en línea (electronic world of mouth, eWOM por sus siglas en inglés), el cual tiene como común denominador a una marca en específico; y el estímulo que la marca establece en internet para conducir al consumidor a la compra a través de un sitio web o una aplicación.
En las siguientes secciones de este trabajo se muestra, en primer lugar, la estrategia metodológica que permitió recopilar las investigaciones sobre el tema, así como la clasificación y el análisis de la información.
A continuación, se presentan los resultados de cada una de las variables: la intención de recompra en línea, la lealtad-compromiso del cliente, el comportamiento eWOM y el modelo e-servicescape, el cual se relaciona con el sitio web, junto con un resumen de los artículos revisados y las relaciones de las variables realizadas mediante el software ATLAS.ti. Finalmente, en la discusión se aborda a detalle cada una de las variables identificadas como impulsores de la intención de recompra en línea.
Estrategia metodológica
La búsqueda de la literatura se hizo en la base de datos Web of Science, utilizando las palabras clave: intención de compra, intención de recompra, compras en línea, lealtad de marca, compromiso del cliente y eWOM.1 Para elegir los artículos, estos debían: 1) ser recientes (de los últimos cinco años) -hubo ciertas excepciones, pues se incluyeron algunos fuera de este período debido a su relevancia-; 2) explicar el fenómeno o parte de él; y 3) ubicarse en el contexto de internet, específicamente en el comercio electrónico del tipo B2C. Los trabajos seleccionados se examinaron por etapas y los hallazgos se catalogaron según el contenido.
Las referencias de los artículos se analizaron para clasificarlos en dos categorías: año de publicación y cuartil correspondiente (indicador que muestra la importancia de una revista respecto al total de revistas de un área en particular). Para la clasificación de los artículos se utilizó la plataforma de Scimago, que permite identificar la calidad y el impacto de las publicaciones científicas.
De los 184 documentos utilizados en el análisis bibliométrico, se consideraron 40 artículos que cumplían los criterios mencionados; de los 40 artículos, 87.5% se publicaron en los últimos cinco años (2016-2021) y 65% corresponde al Q1 (cuartil 1). Para enriquecer el estudio de la literatura se utilizó ATLAS.ti, que permitió analizar los principales hallazgos y establecer las relaciones entre las variables. De esta forma, con las redes que arroja el software se resumieron los efectos que los estudios previos encontraron en sus investigaciones.
Resultados
Como primer paso, se revisaron en los artículos los modelos y las teorías en que basaron sus investigaciones para ofrecer al lector un panorama general de aquellos mayormente utilizados como sustento en trabajos sobre esta temática (tabla 1). En particular, se utilizan la teoría del comportamiento planeado y acción razonada, el modelo S-O-R (estímulo, organismo, respuesta) y su evolución servicescape, además de los modelos TAM (technology acceptance model, por sus siglas en inglés), de adopción de información, entre otros.
Tabla 1 Teorías y modelos mayormente utilizados
| Teorías | Frecuencia |
|---|---|
| Modelo S-O-R | 5 |
| Servicescape | 4 |
| Teoría del comportamiento planeado | 3 |
| Teoría de la desconfirmación de la expectativa | 3 |
| Modelo de aceptación tecnológica (TAM) | 3 |
| Teoría de la acción razonada | 2 |
| Modelo de adopción de información | 2 |
| Teoría de usos y gratificaciones | 2 |
| Customer-Based Brand Equity | 1 |
| Modelo SERVQUAL | 1 |
| Teoría de la decisión | 1 |
| Modelo cognitivo de decisión de satisfacción | 1 |
| Teoría del intercambio social | 1 |
| Teoría de la identidad social | 1 |
| Teoría de la personalidad | 1 |
| Modelo de elaboración probable de la persuasión | 1 |
| Teoría social cognitiva | 1 |
| Sin especificar | 7 |
Fuente: elaboración propia.
De los resultados se desglosaron cuatro grandes temas: la intención de recompra en línea, el compromiso del cliente-lealtad, el eWOM y la aplicación del modelo e-servicescape.
Intención de recompra en línea
La variable principal de este estudio analiza la intención de recompra en línea. En la tabla 2 se muestra un resumen de las investigaciones consultadas: las características de la muestra, el lugar de estudio, los aspectos relacionados a la metodología, las limitaciones y las futuras líneas de investigación planteadas por los autores.
Tabla 2 Resumen de la revisión de literatura de la variable intención de recompra en línea
| Referencia | Muestra y lugar de estudio | Metodología | Limitaciones y/o futuras líneas |
|---|---|---|---|
| Kos Koklic, Kukar-Kinney y Vegelj (2017) | 382 pasajeros de la industria de la aviación, Unión Europea |
|
|
| Pham y Ahammad (2017) | 600 participantes, Inglaterra | • Encuesta en línea, según los grupos sociales identificados en línea y en bases de datos | • No tiene una representatividad estadística Pudiera haber casualidad en los resultados |
| Wijaya, Farida y Andriyansah (2018) | 193 participantes, Indonesia | • Encuesta en línea a consumidores de una tienda en línea | • Muestra pequeña Replicar la investigación en otros contextos y lugares |
| Bulut y Karabulut (2018) | 1 200 participantes,Turquía | • Muestreo por conveniencia en proporción a las características de la población |
|
| Shafiee y Bazargan (2018) | 50 participantes, Irán | • Cuestionario a consumidores de tiendas en línea |
|
| Rezaei, Emami y Valaei (2019) | 424 participantes, Malasia | • Cuestionario en línea a consumidores en línea experimentados |
|
| Hasani-Nasab (2019) | 127 participantes de una compañía de seguros, Irán |
|
|
| Park y Thangam (2019) | 645 compradores de comestibles en línea, Corea del Sur |
|
|
| Ilyas, Rahmi, Tamsah, Munir y Putra (2020) | 200 participantes, Indonesia | • Uso de formulario de Google | • No se menciona |
| Zhang, Wu y Rasheed (2020) | 802 participantes, China | • Cuestionario en línea |
|
| Londoño Silva y Manrique Aristizábal (2021) | 104 participantes, Cali, Colombia | • Cuestionario en línea |
|
Fuente: elaboración propia.
Gracias a la red obtenida con ATLAS.ti se identifican las relaciones que rodean a la intención de recompra (ver figura 1). El valor de marca afecta el atractivo de la misma, lo cual repercute en la recompra (Hasani-Nasab, 2019), al igual que la estructura y percepción de los sitios web. El servicio al cliente es un determinante importante que conduce a la recuperación y a la lealtad, lo que a su vez afecta la recompra (Shafiee y Bazargan, 2018); por su parte, la lealtad juega un papel de intermediario entre el eWOM y la intención de recompra (Bulut y Karabulut, 2018).
Se encontró que la conciencia impacta a la intención por medio de la norma subjetiva, el control conductual percibido y la actitud (Zhang et al. 2020), esta última tiene un papel mediador entre la innovación personal de las tecnologías de información y la autoeficacia en internet (Londoño y Manrique, 2021).
Las variables de confianza y satisfacción son significativas al hablar de la intención de recompra. En primer lugar, el valor de marca tiene cierto impacto en la confianza (Hasani-Nasab, 2019), y esta, de manera indirecta, afecta a la intención de recompra con la calidad y la satisfacción (Wijaya et al., 2018). No obstante, la confianza también puede influir directamente en la intención de recompra en línea (Park y Thangam, 2019; Rezaei et al., 2019; Wijaya et al., 2018). En segundo lugar, la satisfacción es constante en las relaciones planteadas por los autores: es mediadora e incide en la recompra a través del reconocimiento de marca (Ilyas et al., 2020) y la calidad (Kos Koklic et al., 2017), así como en la intención de recompra en línea (Kos Koklic et al., 2017; Park y Thangam, 2019; Pham y Ahammad, 2017; Rezaei et al., 2019).
Compromiso del cliente-lealtad de marca
En la revisión de literatura se encontró dentro de los principales impulsores de la intención de recompra en línea, que han demostrado efecto positivo y significativo, el compromiso del cliente (Lim et al., 2020; Molinillo, Anaya-Sánchez y Liébana-Cabanillas, 2020; Phang, Ng y Fam, 2021; Yuan et al., 2020) y la lealtad de la marca (Ali, 2019; Chauke y Dhurup, 2017; Frooghi, 2019; Laparojkit y Suttipun, 2021; Mgiba y Madela, 2020). En la tabla 3 se muestra un resumen de once artículos, publicados entre 2016 y 2021, que han investigado estas variables, su relación y sus antecedentes.
Tabla 3 Resumen de la revisión de literatura de las variables relacionadas con compromiso del cliente y lealtad de marca
| Referencia | Tipo de efecto sobre la lealtad de marca | Variables mediadoras para explicar la lealtad | Dimensiones del compromiso del cliente | Participantes y lugar de estudio | Contexto |
|---|---|---|---|---|---|
| Li, Teng y Chen (2020) | Indirecta | Confianza, apego a la marca | - | 189 participantes, Taiwán | Medios sociales de turismo |
| So, King, Sparks y Wang (2016) | Directa | - | - | 496 participantes, Australia | Turismo y aviación |
| Prentice, Wang y Lin (2020) | Indirecta | Beneficios esperados | Recepción de información, divulgación e intercambio | 409 participantes, Estados Unidos | Comunidad en línea de marcas |
| Kaur, Paruthi, Islam y Hollebeek (2020) | Directa | - | Identificación de la comunidad de la marca y la recompensa | 602 participantes, India | Comunidades de marca |
| Kumar y Kumar (2020) | Directa | - | Escucha de experiencia, autoestima de la comunidad de la marca | 925 participantes, India | Comunidad en línea de una marca |
| Hepola, Leppäniemi y Karjaluoto (2020) | Directa sobre “intención de continuación” | - | Psicológicos, conductuales | 893 participantes, Finlandia | Servicios móviles de música y estacionamiento |
| So, Wei y Martin (2020) | Directa | - | Psicológicos, conductuales | 496 y 811 participantes, Estados Unidos | Hoteles, aerolíneas y destinos turísticos |
| Jayasingh (2019) | Directa | - | Búsqueda de información, entretenimiento, confianza, influencia social y amor a la marca | 334 participantes, India | Páginas de marcas en Facebook |
| Algharabat, Rana, Alalwan, Baabdullah y Gupta (2020) | Indirecta | Compromiso, afecto y activación | - | 500 participantes, Jordania | Seguidores de páginas de Facebook |
| Molinillo et al. (2020) | Directo sobre el eWOM y la recompra | - | Soporte social, identificación y confianza | 437 participantes, España | Páginas de comercio social en Facebook |
| Sanz-Marcos; Jiménez-Marín y Elías Zambrano (2021) | Grado de afectación de influencers sobre la lealtad de los compradores digitales mediante el modelo de resonancia | Los influencers afectan en las compras de los compradores, aunque no de manera definitiva | - |
|
Marcas de moda españolas |
Fuente: elaboración propia.
En la red que arrojó ATLAS.ti sobre la relación entre ambas variables (ver figura 2), se presenta una importante combinación que determina el compromiso del cliente y cómo influye sobre la lealtad.
Se encontró que el compromiso se ve afectado por la información (Jayasingh, 2019; Prentice et al., 2020), la recompensa percibida (Kaur et al., 2020), el grado de entretenimiento resultante de su relación con la marca (Jayasingh, 2019) y cómo la marca escucha sus experiencias (Kumar y Kumar, 2020).
Asimismo, la comunidad de la marca repercute en el compromiso, y se expresa como la identificación del consumidor con esta comunidad (Kaur et al., 2020; Molinillo et al., 2020), el nivel de autoestima que la comunidad tiene en su conjunto (Kumar y Kumar, 2020) y el soporte social (Molinillo et al., 2020). Por otro lado, los factores psicológicos y conductuales son afines con el individuo y forman parte del compromiso (Hepola et al., 2020; So et al., 2020).
Del mismo modo, se ha comprobado que el compromiso del cliente afecta tanto directa (Hepola et al., 2020; Jayasingh, 2019; Kaur et al., 2020; Kumar y Kumar, 2020; So et al., 2016; So et al., 2020) como indirectamente (Algharabat et al., 2020; Li et al., 2020; Prentice et al., 2020) a la lealtad de marca. De manera específica, los estudios indican que las variables mediadoras que contribuyen en esta relación son el apego (Li et al., 2020), el amor a la marca (Jayasingh, 2019), los beneficios esperados (Prentice et al., 2020) y el e-WOM (Molinillo et al., 2020). La confianza tiene este mismo efecto, determina al compromiso del cliente (Jayasingh, 2019); sin embargo, ayuda al compromiso a explicar la lealtad (Li et al., 2020).
En este punto cabe resaltar la inclusión del trabajo de Sanz-Marcos et al. (2021), que, si bien no abordan el compromiso, incluye a los llamados influencers, que representan un aspecto interesante y reciente de la comunicación al consumidor en línea y que conducen a ciertos comportamientos (como la lealtad) en el comprador.
Comportamiento eWOM
Como siguiente impulsor de la intención de recompra en línea se detectó al eWOM, el cual muestra la comunicación entre los consumidores en línea, y se ha demostrado que afecta la compra repetida entre los consumidores (Arif, 2019; Arima, Zulkarnain y Jaya, 2020; Gumilang, Yuliati y Indrawan, 2021; Heryana y Yasa, 2020; Izogo et al., 2021; Liang, Choi y Joppe, 2017; Tandon, Aakash y Agganwal, 2019). Por medio de la revisión de literatura, se pretende conocer cómo surge el eWOM en internet, para proveer de un mejor entendimiento sobre esta variable y definir los principales motivantes de los consumidores para desarrollarlo.
En la tabla 4 se presenta el resumen de once artículos, publicados entre 2010 y 2020, que presentan los factores que determinan un comportamiento de eWOM en los medios sociales.
Tabla 4 Resumen de la revisión de literatura de las variables determinantes del eWOM
| Referencia | Determinantes del eWOM | Participantes y lugar de estudio | Contexto |
|---|---|---|---|
| Seo, Park y Choi (2020) | Características de personalidad, sociales e información | 430 participantes, Corea | Medios sociales de la aviación |
| Erkan y Evans (2016) | Credibilidad, calidad, utilidad y adopción de la información; necesidad y actitud | 384 participantes, Inglaterra | Páginas de medios sociales |
| Goyette, Ricard, Bergeron y Marticotte, (2010) | Intensidad del eWOM, valencia positiva y negativa, contenido | 218 participantes, Canadá | Servicios electrónicos |
| Chu y Kim (2011) | Confianza, influencia normativa e informacional | 363 participantes, Estados Unidos | Medios sociales |
| Tran y Strutton (2020) | Confianza | 613 participantes, Estados Unidos | Correo electrónico y medios sociales |
| Ismagilova, Dwivedi y Slade (2020) | Emociones, utilidad percibida, precio justo | 69 participantes, Inglaterra | Metanálisis de estudios previos |
| He, You y Chen (2020) | Posicionamiento de la marca |
|
Análisis de posicionamiento de las marcas |
| Ngarmwongnoi, Oliveira, AbedRabbo y Mousavi (2020) | Cantidad, credibilidad, actitudes | 30 participantes, Tailandia | Estudio cualitativo, mercado de cosméticos de lujo |
| Zhao, Wang, Tang y Zhang (2020) | Confianza en la información, distancia social psicológica | 183 participantes, China | Usuarios de plataforma Xiaohongshu |
| Ismagilova, Slade, Rana y Dwivedi (2020a) | Credibilidad, confianza emocional, actitud hacia el sitio web y la compra en línea |
|
Análisis de reseñas en línea |
| Ismagilova, Slade, Rana y Dwivedi (2020b) | Experiencia de la fuente, integridad, similitud | 20 estudios, Inglaterra | Meta análisis de estudios previos |
Fuente: elaboración propia.
En la red se puede observar la complejidad del eWOM y cómo lo impactan diferentes factores (ver figura 3). La información es clave y repercute en el eWOM desde la perspectiva de la adopción (Erkan y Evans, 2016), la actitud de los consumidores hacia ella (Erkan y Evans, 2016; Ngarmwongnoi et al., 2020), la necesidad (Erkan y Evans, 2016), la utilidad percibida (Erkan y Evans, 2016; Ismagilova et al., 2020) y el contenido en sí (Chu y Kim, 2011; Goyette et al., 2010; Seo et al., 2020).
También, se abordan la confianza (Chu y Kim, 2011; Ismagilova et al., 2020a; Tran y Strutton, 2020; Zhao et al., 2020), la intensidad (Goyette et al. 2010), la calidad (Erkan y Evans, 2016), la credibilidad (Erkan y Evans, 2016; Ismagilova et al., 2020a; Ngarmwongnoi et al., 2020) y la cantidad compartida (Ngarmwongnoi et al., 2020). Destaca la similitud entre el receptor y el emisor, la integridad de este último y la experiencia de la fuente (Ismagilova et al., 2020b). Finalmente, se encontró que el posicionamiento de la marca (He et al., 2020) y el precio justo (Ismagilova et al., 2020) influyen en el eWOM.
Modelo e-servicescape
Por último, se encontró que el e-servicescape es otro de los impulsores de la intención de recompra en línea. Este incluye componentes que rodean al cliente en su experiencia de compra en internet y que se utilizan para explicar o predecir comportamientos (Harris y Goode, 2010). Lo anterior ha sido comprobado en estudios empíricos que aplicaron el modelo (Hightower, Brady y Baker, 2002; Sreejesh y Ponnam, 2017; Tankovic y Benazic, 2018; Teng, Ni y Chen, 2018; Tran y Strutton, 2020; Wu, Quyen y Rivas, 2017).
En la tabla 5 se muestra un resumen de los principales hallazgos de ocho investigaciones sobre el e-servicescape para identificar los aspectos que conducen a los usuarios a comprar y recomprar por internet; cinco de los trabajos son recientes (2017-2020) y tres estudios corresponden a años anteriores, se añadieron por su aportación al tema.
Tabla 5 Resumen de la revisión de literatura sobre e-servicescape
| Referencia | Hallazgos del e-servicescape | Participantes y lugar de estudio | Contexto |
|---|---|---|---|
| Bitner (1992) |
|
Empleados y clientes, Estados Unidos | Organizaciones de servicios |
| Hightower et al. (2002) |
|
125 participantes, Estados Unidos | Estadio de béisbol |
| Harris y Goode (2010) |
|
257 participantes, Inglaterra | Puntos de venta en línea |
| Sreejesh y Ponnam (2017) |
|
990 participantes, India | Sitios web de turismo |
| Wu et al. (2017) |
|
290 participantes, Taiwán | Marcas de ropa de moda |
| Tankovic y Benazic (2018) |
|
221 participantes, Croacia | Productos de moda |
| Teng et al. (2018) |
|
342 participantes, Taiwán | Internet |
| Tran y Strutton (2020) |
|
613 participantes, Estados Unidos | Correo electrónico y medios sociales |
Fuente: elaboración propia.
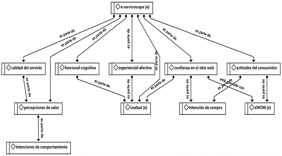
Al revisar la red obtenida de ATLAS.ti (ver figura 4), se encontró que este modelo tiene un efecto de forma directa en variables como la lealtad (Tankovic y Benazic, 2018), la confianza en el sitio web (Harris y Goode, 2010; Tran y Strutton, 2020), la intención de compra (Harris y Goode, 2010; Wu et al., 2017), el eWOM (Tran y Strutton, 2020; Wu et al., 2017) y las actitudes del consumidor (Wu et al., 2017). Se identificó su relación con dos factores: funcional-cognitivo y experiencial-afectivo (Sreejesh y Ponnam, 2017). Además, se determinó que el e-servicescape influye en las intenciones de comportamiento en general (Bitner, 1992; Teng et al., 2018), al considerar como mediadoras a la calidad del servicio y la percepción de valor (Hightower et al., 2002).
Discusión
El análisis y contraste de los estudios empíricos permitió detectar las coincidencias y diferencias de cada variable. Respecto a la intención de recompra, se concluye que existen dos constantes en los estudios: la satisfacción como su determinante (Kos Koklic et al., 2017; Pham y Ahammad, 2017; Park y Thangam, 2019; Ilyas et al., 2020), y la variable confianza, factor relevante en algunos de los modelos analizados que afecta la intención de recompra (Wijaya et al., 2018; Bulut y Karabulut, 2018; Rezaei et al., 2019; Hasani-Nasab, 2019; Park y Thangam, 2019).
La intención de recompra es el comportamiento esperado del consumidor debido a las interacciones entre la marca y los clientes. Esta puede abordarse desde distintos aspectos de la mercadotecnia; por ejemplo, ha sido estudiada para conocer el impacto del reconocimiento (Ilyas et al., 2020), el atractivo de la marca (Hasani-Nasab, 2019), la lealtad (Bulut y Karabulut, 2018; Shafiee y Bazargan, 2018) y la calidad (Kos Koklic et al., 2017; Wijaya et al., 2018). Otros aspectos de la mercadotecnia relacionados indirectamente con esta variable son el valor de marca (Hasani-Nasab, 2019), el servicio al cliente (Shafiee y Bazargan, 2018), la estructura de los sitios web (Wijaya et al., 2018), así como la aplicación de la teoría del comportamiento planeado para vincular la conciencia (Zhang et al. 2020).
Al referir la intención de compra también se puede hacer uso de variables novedosas como la innovación y la autoeficacia en internet (Londoño y Manrique, 2021). Entre los impulsores principales de la intención de recompra en línea se encuentran tanto el compromiso del cliente como la lealtad de marca. El compromiso puede ser afectado por tres grandes aspectos: la marca en sí (Jayasingh, 2019; Kaur et al., 2020; Kumar y Kumar, 2020; Prentice et al., 2020), la influencia social de la comunidad de la marca (Kaur et al., 2020; Kumar y Kumar, 2020; Molinillo et al., 2020) y los factores del individuo (Hepola et al., 2020; So et al., 2020).
Se comprobó que es posible desarrollar la variable referente a la lealtad, que conduce a la intención de recompra, desde diferentes aspectos, como el compromiso (Hepola et al., 2020; Jayasingh, 2019; Kaur et al., 2020; Kumar y Kumar, 2020; So et al., 2016; So et al., 2020), el apego (Li et al., 2020), el amor a la marca (Jayasingh, 2019), el eWOM (Molinillo et al., 2020), y los beneficios esperados (Prentice et al., 2020). Del mismo modo, se encontró que la confianza también se vincula con la lealtad (Li et al., 2020). Al respecto de esta variable, resulta interesante la introducción del influencer en las investigaciones y el estudio de cómo esta figura impacta la lealtad (Sanz-Marcos et al., 2021).
Otro de los impulsores relevantes de la intención de recompra es el eWOM, el cual indica que la información es clave (Seo et al., 2020), por lo que su estudio debe ser desglosado en calidad, utilidad, adopción, necesidad y actitud hacia esta (Erkan y Evans, 2016). Al respecto, se establece que la calidad de la información, gracias al eWOM, es una de las principales variables que inicia y conduce a la intención de compra (Zhao et al., 2020).
Por último, entre los impulsores más trascendentales de la intención de recompra que se señala en la literatura se encuentra el e-servicescape, el cual se ha utilizado para explicar comportamientos. Los autores coinciden en que influye en la lealtad y se comprueba su efecto sobre las intenciones de comportamiento de los consumidores en internet (Tran y Strutton, 2020; Harris y Goode, 2010; Hightower et al., 2002; Sreejesh y Ponnam, 2017; Teng et al., 2018; Tankovic y Benazic, 2018; Wu et al., 2017; Sreejesh y Ponnam, 2017).
Conclusiones
El objetivo de este trabajo fue analizar los impulsores de la intención de recompra en línea por medio de una revisión de literatura. Como se mencionó, las variables planteadas para realizar la investigación (el compromiso del cliente, la lealtad de marca, el eWOM y el modelo e-servicescape) han sido retomadas por diversos estudios empíricos que han comprobado su influencia positiva y significativa sobre la recompra en línea.
Se eligió revisar estos aspectos para ampliar su comprensión y examinar la forma en que son estudiados desde diferentes contextos y perspectivas. Todo esto, guiados por la intención de apoyar (en la comprensión de estas variables) a las empresas que utilizan al comercio electrónico y que buscan que entre sus mercados suceda la recompra en línea.
En el análisis se identificó una serie de relaciones entre la mercadotecnia y la intención de recompra en línea, en la interacción del consumidor y la marca. Esto tiene implicaciones prácticas y teóricas; por un lado, identificar los principales impulsores para la recompra en línea es de utilidad para los empresarios, y específicamente para los responsables de las estrategias de marketing, para que trabajen sobre las necesidades de atención al cliente y el diseño adecuado, cuidado y atractivo de las páginas de comercio electrónico, de forma que favorezcan la confianza, la interacción y la satisfacción con y entre los usuarios.
En tanto a las implicaciones teóricas, el vínculo entre la mercadotécnica y la intención de compra pueden asistir a los académicos para que establezcan variables relevantes que ayuden a comprender el comportamiento del consumidor en los espacios virtuales.
Estos resultados abren la posibilidad de futuras líneas de investigación, en las que se propone analizar a profundidad las relaciones encontradas en la literatura por medio de investigaciones cuantitativas. Por ejemplo, determinar el efecto de la confianza y satisfacción sobre la intención de recompra en diferentes contextos y lugares, y explorar el uso de estas variables como mediadoras para conocer otras relaciones que impactan a la recompra en línea.
Asimismo, podrían identificarse desde distintas perspectivas los componentes que influyen para que un consumidor desarrolle un compromiso y una lealtad con una marca. Otra potencial línea de investigación podría partir de los hallazgos sobre el eWOM para establecer sus antecedentes y el efecto que tiene sobre los comportamientos deseables que espera una marca de sus clientes.
Por último, se considera relevante continuar explorando el e-servicescape para identificar la influencia que tiene la configuración de los sitios web sobre las intenciones de recompra, tal como se ha comprobado en estudios recientes (Sreejesh y Ponnam, 2017; Wu et al., 2017; Tankovic y Benazic, 2018; Teng et al., 2018; Tran y Strutton, 2020).
Para finalizar, es importante agregar que la mente del consumidor es compleja, y en los últimos años se ha abordado en la literatura al cubo No-Ri-So, modelo desarrollado por Bonet, Deza, Delgado y Fernández (2015) que permite comprender la realidad del consumidor digital. Cabe resaltar que este modelo posibilita comprender los motivantes del comprador y cómo una marca puede segmentar a su mercado para conseguir la compra repetida en internet; por lo tanto, se considera relevante tomar en cuenta este modelo como una variable moderadora en futuras investigaciones.










nueva página del texto (beta)







