Servicios Personalizados
Revista
Articulo
Indicadores
-
Citado por SciELO -
Accesos
Links relacionados
-
Similares en
SciELO
Compartir
Revista mexicana de ciencias agrícolas
versión impresa ISSN 2007-0934
Rev. Mex. Cienc. Agríc vol.12 no.4 Texcoco may./jun. 2021 Epub 21-Feb-2022
https://doi.org/10.29312/remexca.v12i4.2523
Investigation note
Evaluation of the soft systems methodology of the chain productive coffee in Guerrero
1Master of Science in Engineering-Polytechnic University of Aguascalientes. Ride San Gerardo 207, Fracc. San Gerardo, Aguascalientes, Aguascalientes, Mexico. CP. 20342. Tel. 449 4421400. (magnoliasg@hotmail.com; victor.maldonado@upa.edu.mx).
2Chair CONACYT-Center for Research and Assistance in Technology and Design of the State of Jalisco, AC. Normalists 800, Hills of the Normal, Guadalajara, Jalisco, Mexico. CP. 44270. Tel. 3331093057.
In order to make a preliminary assessment of the current problem surrounding coffee production in the state of Guerrero, information obtained from interviews in 2019 with producers from the municipalities of San Luis Acatlán, Chilpancingo de los Bravos, Chilapa de Álvarez and Atoyac de Álvarez was organized to recognize, through Checkland’s soft systems methodology (SSM), processes and strategies that can strengthen the coffee production chain in the state. The results show that coffee production in Guerrero has decreased by almost half in the last 18 years, affecting more than 20 thousand producers in the region. The causes and consequences are megadiverse, including disinterest of government agencies, lack of public policies, lack of technology and programs to combat phytosanitary problems. It is identified that these problems intensify and change as the time and spatial scale is analyzed. The major interest that arises from coffee producers in Guerrero is to transmit to the new generations the respect and use of the crop.
Keywords coffee growers; problem; production; system; value
Con el objetivo de realizar una evaluación preliminar de la problemática actual que rodea la producción de café en el estado de Guerrero, se organizó información obtenida de entrevistas en 2019 con productores de los municipios de San Luis Acatlán, Chilpancingo de los Bravos, Chilapa de Álvarez y Atoyac de Álvarez, para reconocer por medio de la metodología de sistemas blandos (SSM) de Checkland, procesos y estrategias que puedan fortalecer la cadena productiva del café en el estado. Los resultados muestran que la producción de café en Guerrero ha disminuido a casi la mitad en los últimos 18 años, afectando a más de 20 mil productores de la región. Las causas y consecuencias son megadiversos, entre las que se mencionan desinterés por parte de los organismos gubernamentales, ausencia de políticas públicas, falta de tecnología y programas para el combate a problemas fitosanitarios. Se identifica que estos problemas se intensifican y cambian conforme la escala temporal y espacial se analizada. El mayor interés que surge por parte de los productores de café en Guerrero es transmitir a las nuevas generaciones el respeto y aprovechamiento del cultivo.
Palabras clave caficultores; problemática; producción; sistema; valor
The coffee production chain in Mexico has undergone changes because of the lack of national and international public policies, which have reduced plantation and production; however, since 1980, attempts have been made to carry out comprehensive projects for the development of agro-industrial complexes that provide alternatives to rural coffee problems from a more comprehensive perspective (Santoyo et al., 1995).
Akaki and Huacuja (2006) identified that producers have been the weakest link in the coffee chain, both because of the lack of public policies and the collapse and volatility of prices, while marketing companies are the hegemonic agents of the chain. Contreras-Medina et al. (2019); Díaz (2015) mention that, in order to have greater equity in the distribution of resources in the coffee production chain, innovation processes formulated from inclusive participation networks (especially women and young people) and self-management of actors are required, and despite being complicated processes, especially in certifications and traceability, they have managed to achieve local and regional consolidation.
Guerrero is one of the states with the most problems in the cultivation of coffee, in the last 20 years it decreased its production by almost half, going from 68 000 t and yields of 1.74 t ha-1 in 2000 to 38 000 t and yields of 0.94 t ha-1 in 2019 (SIAP, 2019). This reduction in production affects more than 20 000 producers from the state, who are mainly dependent on the cultivation, and who are now beginning to diversify their incomes into tertiary activities including trade.
In addition, in the state there is a lack of support and there is low or no technology for the production of the coffee, as well as the low articulation in coffee-producing areas (Contreras-Medina et al., 2019). In this context, this study assesses the current situation of the coffee production chain in the state of Guerrero, Mexico, through the soft systems methodology (SSM) (Checkland, 1999), in order to recognize the processes and strategies that strengthen the coffee production chain.
Soft systems methodology
SSM is useful for accounting for the observer’s inherent cultural prejudices, in a culturally sensitive approach that can provide inclusive techniques (Wheeler et al., 2000). Checkland (1999); Checkland and Poulter (2006) describe SSM as an operation of the infinite circle of experiences for an action, as it presents itself as a better alternative to treating poorly defined problems, with uncertainties and abstractions. It can be applied several times to the same situation until the problem is clarified and this cyclic repetition drives change and adaptation (Cezarino et al., 2016).
The implementation of SSM for the evaluation of the productive chain arises as a response to the restrictions of hard systemic thinking on social system problems, as social support programs have been, which in principle have a strong political context and do not contribute to solving the problem of origin (Díaz, 2015).
Research through SSM incorporates different models to intervene in the real world, allows to choose new solutions from different points of view, choosing consensually one when the conflicts of the problem situation are best resolved, this cyclic repetition drives change and adaptation (Cezarino et al., 2016). Figure 1 shows the description of the stages of the SSM evaluation.
In process 1 ‘Unstructured problem situation’, it was identified that the main problem of coffee in the State of Guerrero is the drastic drop in production in 2019, identifying climate variability, international price volatility, control of pests and diseases, increased violence, migration and marginalization as momentous causes; these causes recognize that they have affected the production chain, from input processes, production, transformation, marketing, until reaching the final consumer.
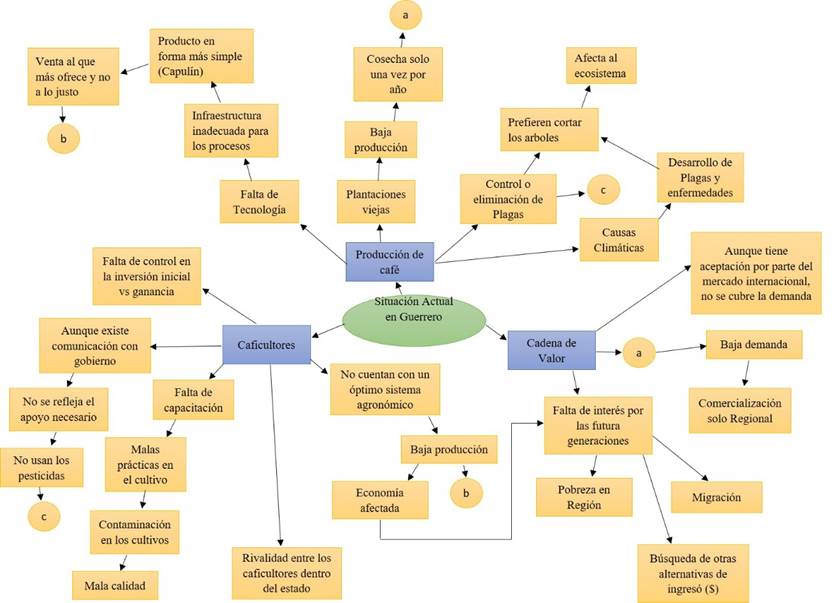
It not only impacts the actors who carry out these activities, but there is also an impact at the national level by the currencies generated by the sale of coffee abroad. To show the expression of the problem situation, a conceptual map was made as shown in Figure 2.
The definition of relevant systems was constructed from the different problem situations, beginning to explore individuals who relate to the activities of the system. The lack of technology, lacking in much of the state, in addition to the null investment by the government or supports granted for that purpose, the process made to coffee is natural or capulín, so it is sold at a very low price ‘at first the kilogram can be close or a little more than $50.00 pesos, but low to $20.00 or $18.00 pesos’ (Flores-López et al., 2018).
This process has led producers to change production activity or replace their coffee trees with more profitable crops, in other cases it activates the migration of the youngest. Old plantations, because coffee plants are about 50 years old or older, only one harvest per year is obtained, it makes it difficult to prune and clean the bushes of the coffee tree, besides, in the state, coffee plantations are surrounded by other plantations such as soursop, bananas and avocados, pests and diseases, coffee is one of the plants that phytosanitary problems can have, rust and coffee berry borer are the most active in the zone, in addition, they mention that climate variability has increased pest problems (Flores-López et al., 2018; Higuera and Rivera, 2018).
Coffee growers confessed that they do not constantly do pruning, fertilization, cleaning or weeding activities of coffee plantations and even use little of the pesticides provided to them by the State Government, because there is no training on their use. Few or no support for the cultivation of coffee and the existing ones misdirected or with non-compliance with its clauses, example of this is Nestlé’s initiative with its ‘common code for the coffee community’, which coffee growers express that they have taken advantage of regional needs’ (Flores-López et al., 2018).
Disinterest of future generations, many of the producers are seniors (> 60 years old) and young people show no interest because they have seen the problems faced by their parents, friends, acquaintances, etc., they realize that the income is not very profitable and requires great physical effort (Higuera and Rivera, 2018).
For this reason, producers propose to look for economic sources as a lost fund, which consists of government economic support given to entrepreneurs or active entrepreneurs, this money does not generate interest or commission, provided that the objective for which it was used has been fulfilled. There are several programs working with lost funds, for example: the Ministry of Agriculture, Livestock, Rural Development, Fisheries and Food (SAGARPA), the National Institute of Social Economy (INAES), the Ministry of Social Development (SEDESOL), the National Commission for the Development of Indigenous Peoples (CDI), the National Institute of the Entrepreneur (INADEM), the National Commission of Protected Natural Areas, among others. Lost funds can be a good alternative to get the money that is directed to the purchase of the machinery (DOF, 2019).
The use and implementation of integrated pest management (MIP) programs proposes an alternative to reduce the economic damage caused by the presence of pests, seeking a balance with the agroecosystem. This requires trained staff to support coffee growers of the state, achieving a balance between profitability and sustainability. The program provides technical, methodological and pedagogical elements that allow the construction of competencies necessary for effective performance in pest control activities (Barrera et al., 2004).
It also encompasses topics such as cultural practices work, ethological, biological and manual controls, genetic resistance, environmental care and chemical application. The training has an economic cost that could be financed by contributions from government agencies and the other by coffee growers. In this sense, there is a gap that must be narrowed, since according to data from Cuevas et al. (2012), producer training is given in 70.8% by technicians, 17.7% by producers, 2.8% by academic or research institutions and 1.5% by firms; although technical support coverage is very low, as 3% of the total national production units have this service.
One of the factors that can intervene so that government supports do not reach producers is possibly the lack of resources for this sector or that the resource is not sufficient to meet the needs of the cultivation. An alternative would be to present detailed projects to improve the production chain, especially in the first links (inputs, production, collection), it is collaborative work with a focus on participatory actions, as demonstrated by Mills-Packo et al. (1991) in generating and transferring agrotechnology to the first links of the coffee chain and other crops in Hawaii.
On the other hand, consultancy throughout the production chain is fundamental, especially in the first links, because coffee growers in the zone and in the country have a basic level of education, with an average of 5.6 years of education (Rosales-Martínez et al., 2018). For some, education is an impediment to understanding, applying or even generating new business models, growth strategies, technological solutions, etc., for others they can be challenges that, combining traditional knowledge with technology, could add more value to production that makes them more competitive nationally and internationally (Benítez-García et al., 2015).
Finally, the conceptual model generated by producers due to the lack of interest of future generations for the cultivation of coffee (Figure 3). Part of the solutions proposed by the actors are to involve children in the coffee process, supported from the family, education and programs from the authorities of the different levels, that include the award of scholarships, workshops, practical activities, among others, carried out inside and outside the school (Flores-López et al., 2018).
These activities are considered important by the participating actors, since the transmission of traditional knowledge on the phytosanitary care of the crop, the process and times of planting and harvesting, the processes of transformation and even the marketing part to the new generations could generate more consolidated structures in the production of the coffee and strengthen the production chain (Higuera and Rivera, 2018).
This activity of transmitting knowledge arises from the concern that 70% of producers from the main coffee regions of the country could decide to change crops for more profitable ones (Rosales-Martínez et al., 2018).
Conclusions
The soft systems methodology (SSM) can provide an overview to understand how the coffee production chain situation in Guerrero is. Through SSM an outline of the problems affecting the weakest link in the chain, which are producers and the production of their coffee, was given, in addition to generating some ideas to address the situation from the base, as well as creating solutions that improve the situation of producers and their families.
There are several people interested in providing solutions to producers of the state; however, it takes time to just understand the problems faced by coffee growers. The results of the methodology provide possible solutions as support to generate a radical change to the situation that is impacting the coffee production chain.
In the evaluation process, it was identified that there are causes that interrelate, for example, old plantations are susceptible to pests and diseases, and not having government support such as training good health practices can lead to problems of yields and economic losses. In addition, if the coffee growers of the state do not have the technology necessary to add value to the process and not make sufficient profit to live from their crops causes future generations not to have the interest in continuing to grow coffee cherry and continue the coffee tradition.
Guerrero is a state with a potential area for coffee production, even more than other states such as Oaxaca, Chiapas and Puebla; however, the fragmentation of coffee lands, soil-ecological and climatic conditions and sociopolitical structure cause the state to have yields below 2 t ha-1 (Cruz, 2017). The soft systems methodology (SSM) can drive various actions involving participation between actors of the coffee production chain, this joint recognition and the generation of alternatives can be an important basis for the planning of activities that benefit not only the production stage but throughout the aromatic coffee production chain.
Acknowledgements
This study is part of the project FORDECYT ‘Multidisciplinary strategies to increase the added value of production chains of coffee, bean, agave mezcalero, mango and aquaculture products in the South Pacific region through science, technology and innovation’ with code 292474 and was developed in the technological prospecting laboratory for the innovative development of food and feeding (PROTEAA) within the framework of the Master of Science studies in Engineering of the Polytechnic University of Aguascalientes
REFERENCES
Akaki, P. y Huacuja, F. 2006. Cadenas globales y café en México. Cuadernos geográficos de la Universidad de Granada. 38(1):69-86. [ Links ]
Barrera, J.; Parra, M.; Herrera, O.; Jarquín, R. y Pohlan, J. 2004. Plan estatal de manejo agroecológico del café en Chiapas: guía hacia una cafeticultura sustentable. Comisión para el desarrollo y fomento del café de Chiapas y el colegio de la frontera sur. Tapachula, Chiapas, México. 164 p. [ Links ]
Benítez-García, E.; Jaramillo-Villanueva, J.; Escobedo-Garrido, S. y Mora-Flores, S. 2015. Caracterización de la producción y del comercio de café en el municipio de Cuetzalan, Puebla. Agric. Soc. Des. 12(2):181-198. [ Links ]
Cezarino, L.; Liboni, L.; Oliveira, M. and Caldana, A. 2016. Soft systems methodology and interdisciplinarity in management education. Systems Res. Behavioral Sci. 33(2):278-288. [ Links ]
Checkland, P. 1999. Systems thinking. In: Rethinking management information systems. Currie, W. and Galliers, B. (Eds.). Oxford University Press, Oxford. 45-56 pp. [ Links ]
Checkland, P. and Poulter, J. 2006. Learning for action: a short definitive account of soft systems methodology and its use for practitioner, teachers, and students. John Wiley & Sons Ltd, Chichester, West Sussex. 200 p. [ Links ]
Contreras-Medina, D.; Sánchez, E.; Olvera, L. and Romero, Y. 2019. Technology roadmapping architecture based on knowledge management: case study for improved indigenous coffee production from Guerrero, Mexico. J. Sensors. 5860905. [ Links ]
Cruz, M. 2017. Productividad y rentabilidad potencial del café (Coffea arabica L.) en el trópico mexicano. Rev. Mex. Cienc. Agríc. 7(8):2011-2024. [ Links ]
Cuevas, V.; Baca-Moral, J.; Cervantes, F. y Aguilar, J. 2012. Asistencia técnica en el sector agropecuario en México: análisis del VIII censo agropecuario y forestal. Rev. Mex. Cienc. Agríc . 3(5):943-957. [ Links ]
Díaz, S. 2015. Cadenas productivas y redes de participación para el desarrollo: el café en México. Rev. Geog. Agríc. 55(2):57-73. [ Links ]
DOF. 2019. Diario oficial de la federación. Reglas de operación del fondo nacional de emprendedores para el ejercicio fiscal 2019. DOF: 28/02/2019. Gobierno de México. [ Links ]
Flores-López, M.; Sánchez-Osorio, E.; Pardo-Núñez, J. y Contreras-Medina, C. 2018. Documento estratégico características, tipología, estructura, trayectoria y competencias del entorno regional. Informe técnico preliminar del proyecto de problemas nacionales 2015. Centro de investigación y asistencia en tecnología y diseño del estado de Jalisco, AC. Consejo Nacional de Ciencia y Tecnología (CONACYT). 84 p. [ Links ]
Higuera, I. y Rivera, J. 2018. Chiapas: problemáticas del sector cafetalero. Centro de investigación y asistencia en tecnología y diseño del estado de Jalisco, AC. (Ed). 112 p. [ Links ]
Mills-Packo, A.; Wilson, K. and Rotar, P. 1991. Highlights from the use of the soft systems methodology to improve agrotechnology transfer in kona, Hawaii. Agric. Systems. 36(4):409-425. [ Links ]
Rosales-Martínez, V.; Martínez-Dávila, J.; Osorio-Acosta, F.; López-Romero, G.; Asiaín-Hoyos, A. y Estrella-Chulím, N. 2018. Aspectos culturales, sociales y productivos para una tipología de cafeticultores. Agric. Soc. Des . 15(1):47-61. [ Links ]
Santoyo, C.; Díaz, C. y Rodríguez P. 1995. Sistema agroindustrial café en México. Diagnóstico, problemática y alternativas. (Ed). Universidad Autónoma Chapingo (UACH). Texcoco, Estado de México. 157 p. [ Links ]
SIAP. 2019. Servicio de información agroalimentaria y pesquera. Cierre de la producción agrícola-café cereza. https://nube.siap.gob.mx/ [ Links ]
Wheeler, F.; Checkland, P. and Scholes, J. 2000. Soft systems methodology in action: including a 30-year retrospective. J. Operational Res. Soc. 51(5):648-649. [ Links ]
Received: April 2021; Accepted: May 2021










texto en 





