Servicios Personalizados
Revista
Articulo
Indicadores
-
Citado por SciELO -
Accesos
Links relacionados
-
Similares en
SciELO
Compartir
Revista mexicana de ciencias agrícolas
versión impresa ISSN 2007-0934
Rev. Mex. Cienc. Agríc vol.11 no.3 Texcoco abr./may. 2020 Epub 30-Ago-2021
https://doi.org/10.29312/remexca.v11i3.2017
Articles
Molecular characterization of rhizospheric bacteria associated with Echinocactus platyacanthus in greenhouse and wild
1Universidad Autónoma Metropolitana-Xochimilco. Calzada del Hueso 1100, Ciudad de México, México. CP. 04960. (lisv.nani@gmail.com; hurasa@correo.xoc.uam.mx).
2Universidad Autónoma Metropolitana-Lerma. Av. Hidalgo Pte. 46, Col. Lerma de Villada, Estado de México, México. CP. 52006. (j.aguirre@correo.ler.uam.mx).
The sweet biznaga (Echinocactus platyacanthus) is an endemic cactus of Mexico characterized by its slow growth and low rate of reproduction, which together with a high collection pressure, places wild populations at risk. Currently, the study of bacterial communities associated with cactus is scarce and it is unknown what cultivable bacteria are present in the rhizosphere of sweet biznagas that grow in nature and those that are grown in nurseries. For this study rhizospheric material was collected from wild and cultivated biznagas, in addition to non-rhizospheric soil. A total of 268 morphotypes were isolated and grouped into 41 different ribotypes by RFLP. Representatives of each ribotype were identified by sequencing the 16S rRNA gene. The cultivable fraction of the bacterial community associated with E. platyacanthus is mainly composed of members of the genera Bacillus (21 strains), Pseudomonas (6 strains), Stenotrophomonas (4 strains), Paenibacillus (2 strains), Brevibacterium, Staphylococcus and Cutibacterium (1 strain, each one), with Bacillus genus being the predominant. The genera Bacillus and Pseudomonas have been previously reported for carrying out beneficial activities for the plants with which they are associated.
Keywords: Echinocactus platyacanthus; phylogeny; rhizosphere
La biznaga dulce (Echinocactus platyacanthus) es una cactácea endémica de México caracterizada por su lento crecimiento y baja tasa de reproducción, lo que aunado a una alta presión de recolecta, coloca a las poblaciones silvestres en una situación de riesgo. Actualmente, el estudio de las comunidades bacterianas asociadas a cactáceas es escaso y se desconoce qué bacterias cultivables están presentes en la rizósfera de las biznagas dulces que crecen en la naturaleza y en las que se cultivan en viveros. Para este estudio se recolectó material rizosférico de biznagas silvestres y cultivadas, además de suelo no rizosférico. Se aislaron en total de 268 morfotipos y se agruparon en 41 ribotipos diferentes por RFLP. Representantes de cada ribotipo se identificaron mediante la secuenciación del gen 16S rRNA. La fracción cultivable de la comunidad bacteriana asociada con E. platyacanthus está compuesta principalmente por miembros de los géneros Bacillus (21 cepas), Pseudomonas (seis cepas), Stenotrophomonas (cuatro cepas), Paenibacillus (dos cepas), Brevibacterium, Staphylococcus y Cutibacterium (una cepa, cada una), siendo Bacillus el género predominante. Los géneros Bacillus y Pseudomonas han sido reportados previamente por llevar a cabo actividades beneficiosas para las plantas a las que están asociados.
Palabras clave: Echinocactus platyacanthus; filogenia; rizósfera
Introduction
The arid and semi-arid zones constitute around 60% of the Mexican territory (CONAZA, 2019). They inhabit a large number of plant species belonging to the Cactaceae family, whose members make up several of the most representative groups of Mexican biological diversity, placing the country as the main center of cactological diversity in the world (Hernández-Oria et al., 2007).
The Toliman quadrant, located at the southern end of the Chihuahua desert, is one of the regions where the diversity of cactus is widely represented. There it is possible to find 55 species of cactus, of which 13 are endemic; however, 17 of them are in some category of risk for their survival (Hernández et al., 2007).
Cactaceae are widely used by human communities as construction material, human and livestock food, in addition to giving them medicinal and ornamental uses (Meza-Nivon, 2011). Additionally, excessive consumption, the direct extraction of specimens from their habitat, high endemism, the environmental specificity of their populations, slow growth, low resilience and long life cycles, cause many cactus to be at risk of extinction (Alvárez et al., 2004; Arias et al., 20055).
Echinocactus platyacanthus, also known as ‘sweet biznaga’, is a globular-bodied cactus, endemic to Mexico that is distributed in the states of Coahuila, Guanajuato, Hidalgo, Nuevo León, Oaxaca, Puebla, Querétaro, San Luis Potosí, Tamaulipas and Zacatecas (González-Medrano, 2012). It is currently in a risky condition due to the high demand for specimens for human consumption (with it the traditional acitron sweet is made).
It is considered in Appendix II of the Convention on Trade in Endangered Species of Wild Flora and Fauna (CITES), by its NOM‐059‐SEMARNAT‐2010 in the category ‘subject to special protection’ (Denisse, 2010) and by the red list of the international union for the conservation of nature (IUCN), in the category ‘almost threatened’ (Castañeda-Romero et al., 2016).
The study of the cultivable fraction of bacteria associated with cactus is a relatively little explored field. In the Caatinga region, Brazil, bacteria that could be tolerant to drought were isolated, to be used in the recovery of desert soils (Kavamura et al., 2013), meanwhile Chávez-Ambríz et al. (2016), used bacteria isolated from the rhizosphere of Coryphantha radians and Mammillaria magnimamma to promote the growth of Mammilaria zeilmanniana.
Other studies used metagenomic approaches for the analysis of the bacterial communities associated with the endemic cactus rhizosphere of the Tehuacan-Cuicatlan Biosphere Reserve (Aguirre-Garrido et al., 2012; Torres-Cortes et al., 2012) and recently, the effect of soil contamination by Zn, on the diversity of the microbiota associated with Echinocactus platyacanthus, was analyzed to explain its high tolerance to environmental stress (Sarria-Carabali et al., 2019).
A collection of bacteria was obtained from the rhizosphere of wild and greenhouse-grown plants of Echinocactus platyacanthus, which allowed us to know the composition of the community of cultivable bacteria present in the rhizosphere of the sweet biznaga in the semi-desert area of Queretaro. The isolates were characterized under molecular criteria, using enzymatic restriction assays for amplicons of the 16S rRNA gene and subsequently identified by sequencing the same gene.
Materials and methods
Obtaining the biological material
In 2017, a non-invasive sampling of the rhizospheric material of 20 biznagas was carried out in a wild population of Toliman, Querétaro. Additionally, samples were collected from the rhizosphere of 2 plants grown in nurseries and from non-rhizospheric soil (taken from wild soil, free of the presence of any plant), in order to have represented the entire bacterial community associated or close to the biznaga, which is influenced by the nutritional variations of the different types of soil.
The samples were stored in hermetic bags. They were labeled with the origin of the plant from which they were taken and transferred in a cooler to the Molecular Ecology laboratory of the Autonomous Metropolitan University, Xochimilco Unit, for processing three days after collection.
Viable accounts and isolation
Samples of the same origin (wild, nursery or non-rhizospheric soil) were mixed and suspensions were made with a 1:10 dilution factor with 1 gram of soil and 9 mL of saline (NaCl 0.9%). Serial dilutions were made from the suspensions to count the CFU by the plate extension method (Bonilla et al., 2016).
In culture medium for heterotrophs TY (tryptone 5 g L-1, yeast extract 3 g L-1, CaCl2 1 g L-1, pH7, 1.2% agar). Once viable counts were made, bacteria with different colonial morphotypes were isolated from the same boxes. The microscopic morphology of each isolate was determined by Gram staining (Gram, 1884).
Obtaining the genetic material
Genomic DNA from all isolates was obtained with Roche’s High Pure PCR Template Preparation Kit (Cat. # 11 796 828 001), following the manufacturer's directions. The ribosomal 16S gene was amplified by PCR with primers 8F and 1492R.
The obtained product was purified with the Wizard® SV Gel and PCR Clean-Up Systema kit from Promega (Cat. A9281), following the manufacturer’s instructions. Both the integrity of the genomic DNA and the size of the PCR products were evaluated by electrophoresis on 1% agarose gels, stained with ethidium bromide (0.5 µg mL-1), according to a previous report (Aguirre-Garrido et al., 2012).
RFLP grouping
For the analysis of the polymorphic length restriction fragments (RFLP), the frequently cut restriction enzymes HaeIII (GG/CC) and MspI (C/CGG) were used, under the conditions described by Massol- Deya et al. (1995). Restriction reactions were analyzed on 2% agarose gels, stained with ethidium bromide (0.5 µg mL-1). From the restriction patterns obtained, the collection of the rhizospheric bacteria collection was grouped.
Phylogenetic analysis
Representatives of each of the restriction patterns (ribotypes) obtained were subjected to phylogenetic analysis. Under the same amplification and purification conditions described above, amplicons were obtained to undergo Sanger-type sequencing from Macrogen (Korea).
Bioinformatic analyzes were carried out from these sequences with the software and platforms: BioEdit (Hall, 1999); ClustalX (Thompson et al., 1997); SeaView (Galtier et al., 1996; Gouy et al., 2010); JModelTest (Darriba et al., 2012); Mega6 (Tamura et al., 2013); Bellerophon (Huber et al., 2004); EZTaxon (Yoon et al., 2017), for the taxonomic identification of bacteria and the establishment of their phylogenetic relationships (Aguirre-Garrido et al., 2012).
Results and discussion
Viable beads and bacterial isolation
Viable counts of the rhizosphere of both wild plants, nurseries, and non-rhizospheric soil are shown in Table 1. Samples of wild E. platyacanthus and those of non-rhizospheric soil gave very high CFU values, found by on top of previously reported counts.
Table 1 CFU count of bacteria isolated from the different samples.
Sample |
CFU/g of rhizosphere |
Standard deviation |
Wild |
4.27 E+10 |
6.25 E+10 |
Nursery |
1.06 E+06 |
5.12 E+05 |
Non rhizospheric |
7.23 E+10 |
5.13 E+09 |
For rhizosphere samples from another cactus (Aguirre-Garrido et al., 2012). In addition, the values of these two groups of samples are four orders of magnitude higher than the nursery samples. However, the analysis of variance and the corresponding Tukey test (p≤ 0.05) indicated that there are no statistically significant differences between the three types of samples.
A total of 268 bacterial strains were isolated: 261 of rhizospheric material and 7 of non-rhizospheric soil. From the total collection, 201 strains were grouped into 41 ribotypes obtained by RFLP, which were named P1 to P41 (Table 2). The remaining 67 strains did not yield reliable restriction patterns that would allow them to be located in any of the ribotypes obtained and were excluded from the analysis.
Table 2 Total number of isolates from the E. platyacanthus rhizosphere and their grouping by RFLP.
Restriction pattern |
No. of isolates |
Origin of isolates |
Restriction pattern |
No. of isolates |
Origin of isolates |
||||
P1 |
42 |
|
42 |
|
P22 |
3 |
2 |
1 |
|
P2 |
47 |
6 |
41 |
|
P23 |
1 |
1 |
|
|
P3 |
4 |
4 |
|
|
P24 |
4 |
1 |
3 |
|
P4 |
4 |
4 |
|
|
P25 |
1 |
|
3 |
|
P5 |
4 |
2 |
1 |
|
P26 |
8 |
1 |
5 |
2 |
P6 |
1 |
1 |
|
|
P27 |
1 |
1 |
|
|
P7 |
5 |
4 |
1 |
|
P28 |
2 |
2 |
|
|
P8 |
2 |
2 |
|
|
P29 |
1 |
1 |
|
|
P9 |
4 |
1 |
3 |
|
P30 |
10 |
|
7 |
3 |
P10 |
1 |
1 |
|
|
P31 |
1 |
|
1 |
|
P11 |
2 |
2 |
|
|
P32 |
1 |
|
1 |
|
P12 |
4 |
2 |
2 |
|
P33 |
1 |
|
1 |
|
P13 |
2 |
1 |
1 |
|
P34 |
3 |
|
3 |
|
P14 |
4 |
1 |
3 |
|
P35 |
1 |
|
1 |
|
P15 |
1 |
2 |
|
|
P36 |
1 |
|
1 |
|
P16 |
1 |
|
1 |
|
P37 |
4 |
|
4 |
|
P17 |
1 |
|
1 |
|
P38 |
5 |
|
5 |
|
P18 |
15 |
|
13 |
2 |
P39 |
2 |
|
2 |
|
P19 |
3 |
|
3 |
|
P40 |
1 |
|
1 |
|
P20 |
1 |
1 |
|
|
P41 |
1 |
|
1 |
|
P21 |
1 |
1 |
|
|
|
|
|
|
|
C= cultivated; S= wild; nr= non rhizospheric.
The strains grouped in ribotypes P1, P16, P17, P18, P19, P25, P30, P31, P32, P33, P34, P35, P36, P37, P38, P39, P40 and P41 are exclusive to wild samples. While the strains of ribotypes P3, P4, P6, P10, P11, P15, P20, P21, P23, P27, P28 and P29 were isolated from the nursery samples.
The strains grouped in the rest of the ribo types (P2, P5, P7, P8, P9, P12, P13, P14, P22, P24 and P26) were found in both types of samples. In the case of patterns P2 and P26, the largest number of isolates comes from wild samples. The isolates from the non-rhizospheric soil samples were grouped into ribo types P18, P26 and P30, which they share with the wild samples.
Identification and phylogenetic analysis
To establish the identity and phylogenetic relationships of the collection, a representative of each ribo type was selected, except for the case of ribotypes P1, P2, P18 and P26 that have a greater number of isolates. In these cases, two strains were selected in order to corroborate the grouping by RFLP.
The two sequences of the 16SrRNA gene obtained for each isolate were assembled and almost complete sequences of said gene were obtained (> 1350 nr). The assembled sequences were analyzed in Bellerophone (Huber et al., 2004) to rule out the formation of chimeras. Subsequently, they worked on the EZTaxon platform (Chun et al., 2007), which allows for precise taxonomic identification since it has a robust comparison algorithm and only includes sequences from the 16S rRNA gene belonging to type strains.
The P10, P17, P19, P20, P21, P24, P27, P30 and P33 sequences resulted in coverage percentages (exhaustiveness) less than 95% and were excluded from the phylogenetic analysis as they were considered of low quality (Kim et al., 2012 ). Of the remaining 32 sequences, 10 were identified at the taxonomic level of gender, with a percentage of similarity greater than 95% (Bou et al., 2011) and 22 at the species level, with a percentage of similarity greater than 98.7% (Kim et al., 2014), as shown in Table 3.
Table 3 Bacterial identification according to the EZTaxon database.
Strain |
Identification |
Nearest sequence (access number) |
Coverage (%) |
Similarity (%) |
P1 |
Pseudomonas koreensis |
Pseudomonas koreensis (AF468452) |
99.52 |
99.7 |
P2 |
Bacillus subtilis subsp. inaquosorum |
Bacillus subtilis subsp. inaquosorum (AMXN01000021) |
100 |
100 |
P3 |
Paenibacillus lautus |
Paenibacillus lautus (D78473) |
95.8 |
99.42 |
P4 |
Bacillus |
Bacillus aryabhattai (EF114313) |
100 |
95.23 |
P5 |
Paenibacillus |
Paenibacillus harenae (AY839867) |
100 |
96.22 |
P6 |
Bacillus subtilis subsp. inaquosorum |
Bacillus subtilis subsp. Inaquosorum (AMXN01000021) |
99.55 |
100 |
P7 |
Bacillus subtilis subsp. inaquosorum |
Bacillus subtilis subsp. Inaquosorum (AMXN01000021) |
100 |
99.65 |
P8 |
Brevibacterium |
Brevibacterium frigoritolerans (AM747813) |
100 |
95.77 |
P9 |
Bacillus velezensis |
Bacillus velezensis (AY603658) |
95.4 |
99.14 |
P11 |
Staphylococcus |
Staphylococcus pasteuri (AF041361) |
96.2 |
96.85 |
P12 |
Stenotrophomonas rhizophila |
Stenotrophomonas rhizophila (CP007597) |
99.2 |
100 |
P13 |
Bacillus siamensis |
Bacillus siamensis (AJVF01000043) |
100 |
99.55 |
P14 |
Bacillus subtilis subsp. inaquosorum |
Bacillus subtilis subsp. Inaquosorum (AMXN01000021) |
100 |
99.86 |
P15 |
Bacillus aryabhattai |
Bacillus aryabhattai (EF114313) |
100 |
99.65 |
P16 |
Pseudomonas |
Pseudomonas mediterranea (AUPB01000004) |
100 |
98.65 |
P18 |
Pseudomonas |
Pseudomonas koreensis (AF468452) |
97.4 |
99.7 |
P22 |
Cutibacterium |
Cutibacterium acnes (AWZZ01000008) |
100 |
97.89 |
P23 |
Bacillus subtilis subsp. inaquosorum |
Bacillus subtilis subsp. Inaquosorum (AMXN01000021) |
100 |
99.57 |
P25 |
Bacillus |
Bacillus wiedmannii (LOBC01000053) |
100 |
97.57 |
P26 |
Bacillus |
Bacillus velezensis (AY603658) |
95.4 |
99.56 |
P28 |
Bacillus |
Bacillus velezensis (AY603658) |
95.4 |
97.98 |
P29 |
Bacillus tequilensis |
Bacillus tequilensis (AYTO01000043) |
100 |
99.51 |
P31 |
Stenotrophomonas maltophilia |
Stenotrophomonas maltophilia (JALV01000036) |
100 |
99.57 |
P32 |
Pseudomonas granadensis |
Pseudomonas granadensis (LT629778) |
100 |
99.08 |
P34 |
Bacillus velezensis |
Bacillus velezensis (AY603658) |
95.4 |
98.72 |
P35 |
Bacillus |
Bacillus subtilis subsp. Inaquosorum (AMXN01000021) |
100 |
98.13 |
P36 |
Stenotrophomonas |
Stenotrophomonas maltophilia (JALV01000036) |
100 |
95.17 |
P37 |
Bacillus subtilis subsp. inaquosorum |
Bacillus subtilis subsp. Inaquosorum (AMXN01000021) |
100 |
99.93 |
P38 |
Bacillus velezensis |
Bacillus velezensis (AY603658) |
95.4 |
99.36 |
P39 |
Bacillus subtilis subsp. inaquosorum |
Bacillus subtilis subsp. Inaquosorum (AMXN01000021) |
100 |
99.3 |
P40 |
Bacillus paramycoides |
Bacillus paramycoides (MAOI01000012) |
100 |
99.66 |
P41 |
Pseudomonas |
Pseudomonas geniculata (AB021404) |
97.1 |
98.45 |
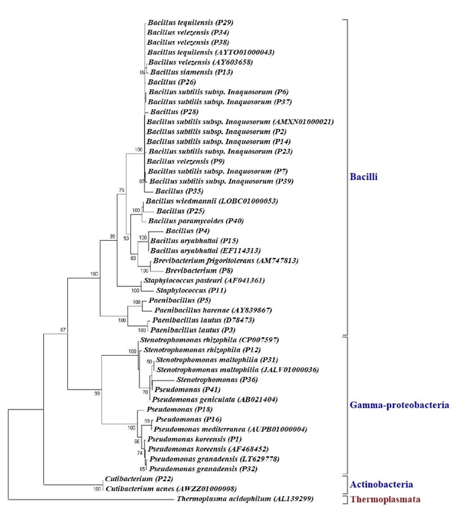
In the four cases in which two strains were selected per ribotype, both isolates from each pattern produced similar results. The phylogenetic relationships of the representatives of our collection and the type strains of each assigned genus or species are shown in Figure 1.

Figure 1 Phylogenetic tree of the cultivable bacterial community associated with Echinocactus platyacanthus.
Constructed with the maximum likelihood method (-ln= 15 318.8991), using the Jukes-Cantor nucleotide substitution model (Ts/Tv= 0.5). The 16S rRNA gene sequence from Thermoplasma acidophilum was used as the outgroup. Bootstrap analysis was done with 1 000 randomized replicates and only values ≥50% are shown. The scale bar indicates 5% estimated divergence between the sequences.
The isolated strains were mainly assigned to the genera Bacillus (21 strains) and Pseudomonas (6 strains), although other genera such as Paenibacillus, Brevibacterium, Staphylococcus, Cutibacterium and Stenotrophomonas were also found less abundantly. This agrees with previous findings, where it was reported that Bacillus and Pseudomonas are the predominant genera in the rhizosphere of the cactus Pachycereus pringlei, Stenocereus thurberi, Mammillaria fraileana and Opuntia cholla (Bashan and de-Bashan, 2010).
Furthermore, representatives of the genus Bacillus have been isolated from the rhizospheres of Mammilaria spp. and Coryphanta radians, native to the semi-desert of Querétaro (Chávez-Ambríz, 2016). These bacterial genera have also been found associated with the rhizospheres of Mammillaria carnea, Opuntia pilifera and Stenocereus stellatus, three cactus native to the Tehuacán-Cuicatlán Valley (Aguirre et al., 2012).
In a recent work, Sarria-Carabali et al. (2019), where they also used the rhizosphere of cultivated E. platyacanthus as a model, reported an abundance of sequences related to the genus Bacillus, in response to soils contaminated with different doses of zinc.
Conclusions
The community of cultivable rhizospheric bacteria associated with wild E. platyacanthus is more diverse than that of cultivated plants, presenting a greater number of ribotypes (genera or species), although the community structure is less homogeneous since only two patterns; P1 and P2 (Pseudomonas koorensis and Bacillus subtilis, respectively) have 54.6% of the isolates. While the community of cultivable bacteria associated with cultivated plants has only 23 genera, but the relative abundances of each one is more homogeneous, varying between 2.3 and 13.6%.
Of the bacteria representing the 41 ribotypes obtained by RFLP, 32 strains could be taxonomically identified, 13 were identified at the genus level and 19 at the species level. The cultivable fraction of the bacterial community associated with sweet biznaga is mainly made up of members of the genera Bacillus, Pseudomonas, Paenibacillus, Brevibacterium, Staphylococcus, Cutibacterium and Stenotrophomonas. The predominant genus in the rhizosphere of E. platyacanthus is Bacillus, since 19 of the strains characterized by molecular techniques belong to this genus.
Perspectives
There are reports of bacteria belonging to the genera found, mainly Bacillus (Zhao et al., 2015; Gao et al., 2016; Pin et al., 2016; Liu et al., 2017; Zhang et al., 2017) and Pseudomonas (Reetha et al., 2014; Kamble and Galerao, 2015; Abed et al., 2016; Buono and Ulla, 2016; Li et al., 2017), which demonstrate that they are capable of establishing beneficial relationships for plants, since they are classified within the Plant Growth Promoting Rhizobacteria (PGPR) group.
For this reason, microbiological characterization studies of the collection of bacteria associated with sweet biznaga should be continued, focusing on those isolates that may have one or more mechanisms for promoting plant growth.
Literatura citada
Abed, H.; Rouag, N.; Mouatassem, D. and Rouabhi, A. 2016. Screening for Pseudomonas and Bacillus antagonistic rhizobacteria strains for the biocontrol of Fusarium wilt of chickpea. Eurasian J. Soil Sci. 5(3):166-182. https://doi.org/10.18393/ejss.2016.3.182-191. [ Links ]
Aguirre-Garrido, J. F.; Montiel-Lugo, D.; Hernández-Rodríguez, C.; Torres-Cortes, G.; Millán, V.; Toro, N.; Martínez-Abarca, F. and Ramírez-Saad, H. C. 2012. Bacterial community structure in the rhizosphere of three cactus species from semi-arid highlands in central Mexico. Antonie van Leeuwenhoek. 101(4):891-904. https://doi.org/10.1007/s10482-012-9705-3. [ Links ]
Álvarez, R.; Godínez, H.; Guzmán, U. y Dávila, P. 2004. Aspectos ecológicos de dos cactáceas mexicanas amenazadas: implicaciones para su conservación. Boletín de la Sociedad Botánica de México núm. 75. 7-16 pp. [ Links ]
Arias, S.; Guzmán, U.; Mandujano, M. C.; Galván, M. S. y Golubov, J. 2005. Las especies mexicanas de cactáceas en riesgo de extinción. I. Una comparación entre los listados NOM-059-ECOL-2001 (México), La lista Roja (UICN) y CITES. Cactáceas y Suculentas Mexicanas. 50(4):100-125. [ Links ]
Bashan, Y. and De-Bashan, L. E. 2010. Microbial populations of arid lands and their potential for restoration of deserts. In: soil biology and agriculture in the tropics. Springer Berlín Heidelberg. 109-137 pp. https://doi.org/10.1007/978-3-642-05076-3-6. [ Links ]
Bonilla, M.; Pajares, S.; Vigueras, G.; Sigala, J. C. y Le Borgne, S. 2016. Manual de prácticas de microbiología básica. Ingeniería biológica. Universidad Autónoma Metropolitana (UAM)- Unidad Cuajimalpa. 91 p. [ Links ]
Bou, G.; Fernández-Olmos, A.; García, C.; Sáez-Nieto, J. A. y Valdezate, S. 2011. Métodos de identificación bacteriana en el laboratorio de microbiología. Enfermedades infecciosas y microbiología clínica. 29(8):601-608. https://doi.org/10.1016/j.eimc.2011.03.012. [ Links ]
Buono, N. I. y Ulla, E. L. 2016. Efectos de la inoculación con bacterias solubilizadoras de fosfato en tabaco (Nicotiana tabacum L.) y pimiento (Capsicum annuum L.) en condiciones controladas. Rev. Agronómica del Noroeste Argentino. 36(2):45-54. [ Links ]
Castañeda-Romero, M.; Luna-Contreras, M.; Vela-Godinez, D.; Montoya-Santiago, G.; González-Bermúdez, A.; Peña-Martínez, R. y Esperón-Rodríguez, M. 2016. Nota sobre la estructura poblacional de Echinocactus platyacanthus (Cactaceae) en la reserva de la biósfera “Barranca de Metztitlán”, Hidalgo, México. Acta Botánica Mexicana. 115:65-73. [ Links ]
Chávez-Ambriz, L. A.; Hernández-Morales, A.; Cabrera-Luna, J. A.; Luna-Martínez, L. y Pacheco-Aguilar, J. R. 2016. Aislados de Bacillus provenientes de la rizósfera de cactus incrementan la germinación y la floración en Mammillaria spp. (Cactaceae). Rev. Argentina de Microbiología. 48(4):333-341. https://doi.org/10.1016/j.ram.2016.09.001. [ Links ]
Chun, J.; Lee, J. H.; Jung, Y.; Kim, M.; Kim, S.; Kim, B. K. and Lim, W. 2007. EzTaxon: a web-based tool for the identification of prokaryotes based on 16S ribosomal RNA gene sequences. Inter. J. Sys. Evol. Microbiol. 57(10):2259-2261. https://doi.org/10.1099/ijs.0.64915-0. [ Links ]
CONAZA. 2019. https://www.gob.mx/conaza/prensa/priorizaran-atencion-a-comunidades-de-extrema-marginacion-de-las-zonas-aridas-y-en-proceso-de-desertificacion-198461. [ Links ]
Darriba, D.; Taboada, G. L.; Doallo, R. and Posada, D. 2012. jModelTest 2: more models, new heuristics and parallel computing. Nat. Methods. 9(8):772. https://doi.org/10.1038/nmeth.2109. [ Links ]
Denisse, S. 2010. Norma Oficial Mexicana NOM-059-SEMARNAT-2010: protección ambiental-especies nativas de México de flora y fauna silvestres-categorías de riesgo y especificaciones para su inclusión, exclusión o cambio-lista de especies en riesgo. [ Links ]
Galtier, N.; Gouy, M. and Gautier, C. 1996. Seaview and phylo-win: two graphic tools for sequence alignment and molecular phylogeny. Bioinformatics. 12(6):543-548. https://doi.org/10.1093/bioinformatics/12.6.543. [ Links ]
Gao, L.; Kong, F.; Feng, C.; Wang, J.; Gao, J.; Shen, G. and Zhang, C. 2016. Isolation, characterization, and growth promotion of phosphate-solubilizing bacteria associated with Nicotiana tabacum (tobacco). Polish J. Enviro. Studies. 25(3):993-1003. https://doi.org/10.15244/pjoes/61820. [ Links ]
González Medrano, F. 2012. Las zonas áridas y semiáridas de México y su vegetación. México, D. F., Secretaría de Medio Ambiente y Recursos Naturales-Instituto Nacional de Ecología. 192 p. ISBN 607790869X. [ Links ]
Gouy, M.; Guindon, S. and Gascuel, O. 2010. SeaView version 4: a multiplatform graphical user interface for sequence alignment and phylogenetic tree building. Mol. Biol. Evol. 27(2):221-224. https://doi.org/10.1093/molbev/msp259. [ Links ]
Gram, C. 1884. The differential staining of Schizomycetes in tissue sections and in dried preparations. Fortschitte der Medicin. 2(6):185-189. [ Links ]
Hall, T. A. 1999. BioEdit: a user-friendly biological sequence alignment editor and analysis program for Windows 95/98/NT. Nucl. Acids. Symp. Ser. 41:95-98. [ Links ]
Hernández, J. G.; Chávez, R. J. y Sánchez, E. 2007. Diversidad y estrategias para la conservación de cactáceas en el semidesierto Queretano. Biodiversitas núm. 70. 6-9 pp. ISSN: 1870-1 760. [ Links ]
Hernández-Oria, J. G.; Chávez-Martínez, R. y Sánchez-Martínez, E. 2007. Factores de riesgo en las Cactáceas amenazadas de una región semiárida en el sur del desierto chihuahuense. Interciencia. 32(11):728-734. [ Links ]
Huber, T.; Faulkner, G. and Hugenholtz, P. 2004. Bellerophon; a program to detect chimeric sequences in multiple sequence alignments. Bioinformatics. 20(14):2317-2319. [ Links ]
Kamble, K. D. and Galerao, D. K. 2015. Indole acetic acid production from Pseudomonas species isolated from rhizosphere of garden plants in Amravati. Inter. J. Adv. Pharmacy Biol. Chem. 4(1):23-31. [ Links ]
Kavamura, V. N.; Santos, S. N.; Da Silva, J. L.; Parma, M. M.; Ávila, L. A.; Visconti, A.; Zucchi, T. D.; Taketani, R. G.; Andreote, F. D. and De Melo, I. S. 2013. Screening of Brazilian cacti rhizobacteria for plant growth promotion under drought. Microbiol. Res. 168(4):183-191. https://doi.org/10.1016/j.micres.2012.12.002. [ Links ]
Kim, O. S.; Cho, Y. J.; Lee, K.; Yoon, S. H.; Kim, M.; Na, H.; Park, S. C.; Jeon, Y. S.; Lee, J. H.; Yi, H.; Won, S. and Chun, J. 2012. Introducing EzTaxon-e: a prokaryotic 16S rRNA gene sequence database with phylotypes that represent uncultured species. Inter. J. Sys. Evol. Microbiol. 62(3):716-721. https://doi.org/10.1099/ijs.0.038075-0. [ Links ]
Kim, M.; Oh, H. S.; Park, S. C. and Chun, J. 2014. Towards a taxonomic coherence between average nucleotide identity and 16S rRNA gene sequence similarity for species demarcation of prokaryotes. Inter. J. Sys. Evol. Microbiol. 64(2):346-351. https://doi.org/10.1099/ijs.0.059774-0. [ Links ]
Li, H. B.; Singh, R. K.; Singh, P.; Song, Q. Q.; Xing, Y. X.; Yang, L. T. and Li, Y. R. 2017. Genetic diversity of nitrogen-fixing and plant growth promoting Pseudomonas species isolated from sugarcane rhizosphere. Frontiers in Microbiology. 8:1268, 20 p. https://doi.org/10.3389/fmicb.2017.01268. [ Links ]
Liu, M.; Liu, X.; Cheng, B. S.; Ma, X. L.; Lyu, X. T.; Zhao, X. F.; Ju., Y. L.; Min, Z. and Fang, Y. L. 2017. Selection and evaluation of phosphate-solubilizing bacteria from grapevine rhizospheres for use as biofertilizers. Spanish J. Agric. Res. 14(4), e1106, 10 p. http://dx.doi.org/10.5424/sjar/2016144-9714. [ Links ]
Massol-Deya, A. A.; Odelson, D. A.; Hickey, R. F. and Tiedje, J. M. 1995. Bacterial community fingerprinting of amplified 16S and 16-23S ribosomal DNA gene sequences and restriction endonuclease analysis (ARDRA). In: molecular microbial ecology manual. Springer, Dordrecht. 289-296 pp. [ Links ]
Meza-Nivón, M. V. 2011. Segundo informe referente a la realización de la asesoría número INE/ADA ‐ 026/2011 denominada ‘cactáceas mexicanas: usos y amenazas. Instituto Nacional de Ecología. 234-244 pp. [ Links ]
Pin Viso, N. D.; Sautua, F.; Scandiani, M. M.; Luque, A.; Simonetti, E. and Carmona, M. A. 2016. In vitro antagonistic activity of native bacteria isolated from soils of the argentine Pampas against Fusarium tucumaniae and Fusarium virguliforme. Academic Journals. Afr. J. Microbiol. Res. 10(27):1031-1035. http://dx.doi.org/10.5897/AJMR2016.7915. [ Links ]
Reetha, S.; Bhuvaneswari, G.; Thamizhiniyan, P. and Mycin, T. R. 2014. Isolation of indole acetic acid (IAA) producing rhizobacteria of Pseudomonas fluorescens and Bacillus subtilis and enhance growth of onion (Allim cepa L.). Inter. J. Current Microbiol. Appl. Sci. 3(2):568-574. [ Links ]
Sarria-Carabalí, M. M.; García-Oliva, F.; Cortes-Páez, L. E. and López-Lozano, N. E. 2019. The response of candy barrel cactus to zinc contamination is modulated by its rhizospheric microbiota. Rhizosphere. (12):100177. 9 p. https://doi.org/10.1016/j.rhisph.2019.100177. [ Links ]
Tamura, K.; Stecher, G.; Peterson, D.; Filipski A. and Kumar, S. 2013. MEGA6: molecular evolutionary genetics analysis version 6.0. Mol. Biol. Evol. 30(12):2725-2729. https://doi.org/10.1093/molbev/mst197. [ Links ]
Thompson, J. D.; Gibson, T. J.; Plewniak, F.; Jeanmougin, F. and Higgins, D. G. 1997. The ClustalX windows interface: flexible strategies for multiple sequence alignment aided by quality analysis tools. Nucleic Acids Research. 25(24):4876-4882. https://doi.org/10.1093/nar/25.24.4876. [ Links ]
Torres-Cortés, G.; Millán, V.; Fernández-González, A. J.; Aguirre-Garrido, J. F.; Ramírez-Saad, H. C.; Fernández-López, M.; Toro, N. and Martínez-Abarca, F. 2012. Bacterial community in the rhizosphere of the cactus species Mammillaria carnea during dry and rainy seasons assessed by deep sequencing. Plant and Soil. 357(1-2):275-288. https://doi.org/10.1007/s11104-012-1152-4. [ Links ]
Yoon, S. H.; Ha, S. M.; Kwon, S.; Lim, J.; Kim, Y.; Seo, H. and Chun, J. 2017. Introducing EzBioCloud: a taxonomically united database of 16S rRNA and whole genome assemblies. Inter. J. Sys. Evol. Microbiol. 67(5):1613-1617. http://doi.org/67. 10.1099/ijsem.0.001755. [ Links ]
Zhang, J.; Wang, P.; Fang, L.; Zhang, Q. A.; Yan, C. and Chen, J. 2017. Isolation and characterization of phosphate-solubilizing bacteria from mushroom residues and their effect on tomato plant growth promotion. Polish J. Microbiol. 66(1):57-65. [ Links ]
Zhao, L.; Xu, Y.; Lai, X. H.; Shan, C.; Deng, Z. and Ji, Y. 2015. Screening and characterization of endophytic Bacillus and Paenibacillus strains from medicinal plant Lonicera japonica for use as potential plant growth promoters. Brazilian J. Microbiol. 46(4):977-989. http://dx.doi.org/10.1590/S1517-83824642014002.4. [ Links ]
Received: February 01, 2020; Accepted: April 01, 2020










texto en 


