Con el objeto de mantener los niveles de producción agrícola, la demanda mundial de fertilizantes nitrogenados aumentó de 108.2 millones de toneladas (t) en 2011 a 109.9 millones de t en 2012, a una tasa de crecimiento de 1.6%. En 2018 se produjeron 116.0 millones de t, con un crecimiento de 1.3% (Cantarella et al., 2018). Del aumento total de la demanda, de 7 millones de t de nitrógeno entre 2012 y 2018, el 50% sería de Asia, 16% de Estados Unidos de América, 13% de Europa, 7% de África y 1% de Oceanía. En América, se espera que la mayor parte del aumento sea de América Latina (13%), principalmente de Brasil, Argentina, Colombia y México (Félix, 2013). En este sentido, Cantarella et al. (2018) indican que del total de fertilizante a base de nitrógeno que se produzca en 2019, 55 % será urea.
El Nitrógeno (N) es el elemento químico que influye directamente en la producción agrícola en forma cuantitativa y cualitativa. Aumenta el área foliar, expansión foliar, grosor de hojas y tasa de fotosíntesis. El suministro de N mejora el proceso fotosintético y en consecuencia, se incrementa la duración del área foliar, tasa de asimilación neta, producción de biomasa y rendimiento (Khanzada et al., 2016). Las deficiencias de este elemento reducen la producción de materia seca porque disminuye la radiación interceptada por él dosel vegetal y la eficiencia de conversión de esta energía en biomasa.
El N es absorbido por las plantas principalmente en forma de iones nitrato (NO3 -) o amonio (NH4 +). Las plantas utilizan estas dos formas en sus procesos de crecimiento. Casi todo el N que absorben se halla en forma de nitrato. Existen dos razones: la primera, el nitrato es móvil en el suelo y se desplaza en el agua hacia las raíces de las plantas, donde es absorbido. Además, el amonio está ligado a la superficie de las partículas del suelo y no se puede mover hacia las raíces. La segunda, en condiciones adecuadas de temperatura, aireación, humedad y pH del suelo, los microorganismos transforman todas las formas de nitrógeno del suelo en nitrato (Galloway et al., 2004).
Maddonni et al. (2004) mencionan que la respuesta de un cultivo a la aplicación de nitrógeno mediante la fertilización involucra tanto la absorción como su utilización para la producción de materia seca. La falta de respuesta de un cultivo a la nutrición nitrogenada puede estar relacionada a problemas en la absorción del nutriente debido al momento, forma de aplicación, tipo de fertilizante, cantidad disponible de nitrógeno inicial en el suelo y el contenido de humedad de este. La pérdida de N por volatilización de amoníaco es la principal causa de la baja eficiencia de la urea y de contaminación ambiental. En los últimos años se han introducido moléculas inhibidoras de hidrólisis de la ureasa, que disminuyen las pérdidas de N por volatilización.
La eficacia de estos inhibidores se sigue evaluando (Trenkel, 2010; Cantarella et al., 2018). El objetivo de este ensayo fue recopilar información para conocer el papel del N en la agricultura, sus implicaciones ecológicas, la utilización de urea, y de urea NBPT como fertilizante de liberación lenta y su incidencia en el incremento de rendimiento en cultivos anuales.
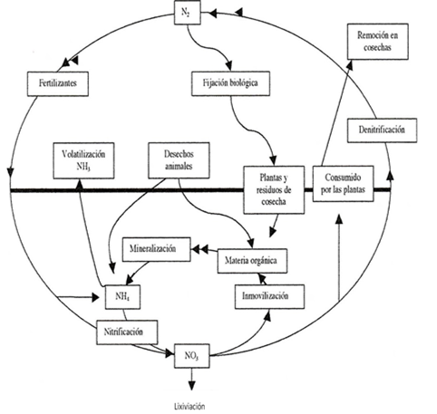
Ciclo del nitrógeno en el suelo
La mayor parte de N en el suelo se encuentra formando parte de la materia orgánica, por lo que no es utilizable para él vegetal. Sólo alrededor 2% de este nitrógeno se hace disponible para las plantas al año. En la Figura 1 se presenta el ciclo del nitrógeno, el N de la materia orgánica se mineraliza por medio de dos procesos microbianos. En el primero, las proteínas y los compuestos relacionados se descomponen en aminoácidos mediante la reacción denominada aminización. Los organismos del suelo obtienen energía a partir de este proceso y utilizan parte del N de los compuestos aminados en su propia estructura celular.
En el segundo proceso, llamado amonificación los compuestos aminados se transforman en amoniaco (NH3) y amonio (NH4 +). Los dos procesos, aminización y amonificación, se conocen como mineralización (Cantarella et al., 2018). El amonio es convertido en nitrato principalmente por dos grupos de bacterias. Las del género Nitrosomonas convierten el amonio en nitrito.
Luego, nitrobacter convierte el nitrito en nitrato.
Este proceso de dos etapas, se le llama nitrificación. La tasa de nitrificación en los suelos es fuertemente dependiente de la temperatura, el contenido de agua y el pH del suelo. La temperatura óptima para la nitrificación varía dependiendo de la ubicación geográfica y la profundidad del suelo. Esta variación es aparentemente causada por la adaptación de las bacterias al ambiente. Consecuentemente, suelos de áreas frías tienen una temperatura óptima menor para la nitrificación que suelos de áreas más cálidas. Similarmente, suelos con horizontes profundos, los cuales son usualmente expuestos a bajas temperaturas, poseen temperaturas óptimas menores para la nitrificación que los horizontes superficiales.
Los nitrificadores necesitan agua y oxígeno para llevar a cabo la oxidación del amonio y nitrato. Las condiciones óptimas para la oxidación se han encontrado cuando el suelo está a capacidad de campo. El pH del suelo tiene un efecto fuerte en la tasa de nitrificación. En general, la nitrificación se detiene una vez que los valores de pH caen debajo de 4.5 o se incrementan por arriba de 9. La inhibición observada a bajos valores de pH puede ser causada por elevados niveles tóxicos de aluminio o altas concentraciones de ácido nitroso. En contraste, la inhibición observada con valores de pH elevados es generalmente causada por altos niveles de amonio en la solución del suelo (Cabrera, 2007).
Pérdidas de nitrógeno y su efecto ambiental
Las mayores pérdidas de nitrógeno del suelo se deben a la remoción por cosechas, a la volatilización y a la lixiviación. En caso de un exceso de humedad, el nitrógeno mineral (NO3 -) puede lixiviarse más allá del alcance de los cultivos de raíces comestibles. La lixiviación se define como él movimiento hacia abajo del NO3 -; a través, del suelo por infiltración y flujo del agua. Adicionalmente, bajo ciertas condiciones, algunas formas inorgánicas de nitrógeno se pueden convertir a gases y perderse hacia la atmósfera. Las principales rutas son la denitrificación y la volatilización (Galloway et al., 2004).
Denitrificación
La denitrificación es el proceso opuesto a la fijación biológica en la cual los óxidos de nitrógeno (NO3 - y NO2 -) son reducidos paso a paso por la enzima reductasa a óxido nítrico (NO) y óxido nitroso (N2O), que finalmente se transforma en nitrógeno gaseoso (N2), lo que implica pérdida de N del suelo a la atmósfera y polución ambiental. (Trenkel, 2010). Cuando se proporciona un abundante suministro de nitrógeno, la denitrificación da como resultado una importante pérdida de nitrógeno, que podía haberse utilizado por los cultivos (Loomis y Connor, 2002; Galloway et al., 2004).
Los organismos más activos en la denitrificación, son las bacterias de los grupos de la Alcaligenes, Bacillus y Pesudomonas abundantes en el suelo. La característica principal de su metabolismo es que bajo condiciones anaerobias usan más nitrato que oxígeno como aceptor de electrones para la actividad respiratoria. Este proceso puede ocurrir en suelos de texturas finas con mal drenaje o en suelos bien drenados durante periodos breves de saturación. El N aplicado a los cultivos como fertilizante no es recuperado completamente por éstos. Los gases emitidos es N2O, compuesto que incrementa el efecto invernadero en concentraciones de 0.6-0.9 µL m-3 año-1 y contribuye al delgazamiento de la capa de ozono (Maddonni et al., 2004; Mora et al., 2007; Grisell et al., 2007).
Volatilización
El
Este equilibrio depende del pH de la solución del suelo, por encima de un pH de 5 las pérdidas gaseosas aumentan. Es por ello que la volatilización ocasiona mermas significativas en suelos secos, ácidos y calcáreos (Loomis y Connor, 2002; Maddonni et al., 2004). La pérdida de N por volatilización de NH3 puede ser la principal causa de la baja eficiencia de algunos fertilizantes amoniacales. La gasificación de amoníaco es una importante vía de dispersión de N en fertilizantes nitrogenados que poseen urea en su formulación y son aplicados sobre la superficie del suelo.
La magnitud de las mermas en ‘siembra directa’ es afectada por factores ambientales (humedad, temperatura y viento), de suelo (pH, capacidad buffer, capacidad de intercambio catiónico, materia orgánica) y de cultivo (cantidad y tipo de residuos de cosecha), fuente y dosis de N. A su vez, una rápida hidrólisis de la urea resulta en mayores pérdidas de NH3, debido a que su velocidad depende de la actividad ureásica (Barbieri et al., 2010).
Lixiviación
La lixiviación de nitratos (NO3 -) es inevitable a pesar de la implementación de mejores prácticas agrícolas, tales como el manejo del recurso hídrico y la adecuada fertilización nitrogenada. El nitrato es la forma más oxidada del nitrógeno que se encuentra en la naturaleza, en la actualidad es reconocido como un contaminante de las aguas para consumo humano (Baeta, 2016). Las pérdidas de nitratos varían de acuerdo con las fases fenológicas de las plantas, siendo mayor en las etapas de germinación, crecimiento y desarrollo, disminuyendo en la etapa de cosecha; igualmente es independiente de la fuente de fertilizante (Reyes et al., 2012).
En síntesis, la denitrificación, volatilización y lixiviación, disminuyen la eficiencia del uso del nitrógeno que se adiciona, se estima que únicamente la mitad de N en forma de fertilizante aplicado a los cultivos es incorporada en la biomasa de éstos, mientras que la otra mitad se pierde en forma gaseosa a la atmósfera o se lixivia desde el suelo hacia cuerpos de agua (Galloway et al., 2003; Vivian et al., 2018). El N al pasar por otros ecosistemas terrestres, reduce la biodiversidad, contamina el aire, el agua y agrava el calentamiento global (Schlesinger, 2009; Baeta et al., 2016).
Urea
La urea es la principal fuente de fertilización nitrogenada en el mundo, especialmente en países en desarrollo; las ventajas de este fertilizante con relación a otros son: mayor contenido de N se puede incorporar al suelo previo a la siembra y al ser un fertilizante de reacción ácida, se puede utilizar en suelos neutros o ligeramente alcalinos, además de su bajo costo de transporte por unidad de N y un manejo más seguro (Trenkel, 2010; Cantarella et al., 2018). Para producirla, se hacen reaccionar amoniaco y dióxido de carbono en presencia de un catalizador, en un recipiente especial a temperaturas entre 170 y 210 ºC y presiones que oscilan entre 170 a 400 atmósferas. Las reacciones son las siguientes (Galloway et al., 2004).
El líquido concentrado proveniente de estas reacciones contiene cerca de 80% de urea. Este producto puede diluirse para emplearlo en forma de soluciones o bien puede concentrarse aún más y perlarse o granularse para obtener urea sólida (Galloway et al., 2004). Debido a su alta solubilidad, se puede disolver y aplicarse en el agua de riego. En aplicaciones foliares, puede ser absorbidas rápidamente por las hojas. Una vez que la urea entra en contacto con el suelo o las plantas, la ureasa la convierte rápidamente en NH3. Durante este proceso, el N contenido en la urea es susceptible a pérdidas gaseosas por volatilización como NH3 (Witte et al., 2011).
Barbieri et al. (2010) confirman lo anterior, ya que encontraron que las pérdidas por volatilización de N como amoníaco revisten importancia cuando los fertilizantes nitrogenados aplicados contienen urea en su formulación. La importancia del momento y forma de aplicación, además de la dosis de fertilizante empleado, pueden inducir un mejoramiento en la eficiencia de absorción.
Pérdidas por volatilización de NH3 a partir de urea, hasta de 30 kg N ha-1, cuando fue aplicada al voleo, equivalentes a 25% de pérdida del fertilizante adicionado. En evaluaciones efectuadas en un cafetal de la zona central de Colombia en crecimiento vegetativo, encontraron que después de 20 días de la fertilización nitrogenada en la superficie del suelo, el acumulado de la volatilización de nitrógeno en la urea granulada fue de 20%. En cuanto al momento de aplicación, si se suministra el fertilizante durante la máxima demanda de nitrógeno de la planta, se puede reducir la inmovilización y las pérdidas del sistema suelo-planta y por lo tanto, se puede incrementar la eficiencia en el uso de nitrógeno.
En este sentido, los cereales de grano pequeño absorben hasta 90% del nitrógeno antes de la etapa de hoja bandera. Ballesteros et al. (2015) indicaron que cuando se aplica la totalidad de nitrógeno en la etapa de amacollamiento en triticale para forraje, no se justifican posteriores fraccionamientos del fertilizante. Referente al suministro fraccionado de urea, se han realizado diversas investigaciones, entre las que destacan.
Pino y Añez (1997) quienes encontraron que el fraccionamiento de urea no produjo efecto sobre el rendimiento ni sobre la conformación de las cabezas en lechuga; sin embargo, Pichardo et al. (2007) en una investigación en haba cultivar ‘cochinera’, reportaron que con la aplicación fraccionada de 132 kg N (50% al momento de sembrar y 50% a los 40 días después de la siembra), se logró mayor eficiencia en el uso de la radiación para biomasa (1.05 g MJ-1), eficiencia en el uso del agua para biomasa y rendimiento (3.49 y 1.24 g m-2 mm-1, respectivamente) y en consecuencia, mayor biomasa y rendimiento con 1 046.9 y 371.3 g m-2, respectivamente.
Escalante et al. (2015), en un experimento realizado en frijol ‘cacahuate’ en Montecillo, México, concluyeron que el suministro de 50 kg N al momento de sembrar y 50 kg N a los 40 días después de la siembra, se incrementó la biomasa (12.5%) y el rendimiento de grano (36.9%), respecto al tratamiento testigo (0 kg N). El tipo de fertilizante nitrogenado ideal, hoy día se considera que el insumo deba poseer al menos tres características fundamentales (Shavit et al., 2013): 1) que sólo necesite una única aplicación a lo largo del período de crecimiento de la planta, con la proporción de nitrógeno requerido para el desarrollo óptimo de la misma; 2) presentar un máximo de productividad agronómica; y 3) tener efectos perjudiciales mínimos en la tierra, agua y ambiente.
Una estrategia para adicionar urea a las plantas cultivadas e incrementar su rendimiento, consiste en usar fertilizantes de liberación lenta (NBPT). La industria de fertilizantes ha desarrollado un tipo especial de urea que evita, o al menos reduce, las pérdidas y minimiza la polución ambiental (Trenkel, 2010).
Urea NBPT
La fertilización nitrogenada debe considerar las visiones agronómica y ambiental como el rendimiento del cultivo y menor contaminación para contribuir a la sostenibilidad de los sistemas agrícolas; los abonos de liberación lenta integran estas dos visiones (Zaman et al., 2013). El principal proceso de obtención de los fertilizantes de liberación controlada este dado en proteger por recubrimiento o microencapsulación un fertilizante convencional, haciéndolo un material semipermeable, controlando la penetración del agua y de liberación de los nutrientes más solubles presente en el fertilizante convencional, siendo estos utilizados por las plantas de acuerdo a sus necesidades (Watson et al., 2008; Shavit et al., 2013).
Una variedad de revestimientos se ha aplicado a las partículas de fertilizantes para regular su solubilidad en el suelo. Estos aditivos son compuestos químicos que retrasan y estabilizan la liberación del nitrógeno de los fertilizantes. Controlar la velocidad de liberación de nutrientes puede ofrecer múltiples beneficios de rendimiento, económicos y ambientales. Los revestimientos se aplican con mayor frecuencia a fertilizantes de nitrógeno granulados o perlados. Dado que la urea tiene el más alto contenido de N dentro de los fertilizantes solubles comunes, es el material base para la mayoría de los fertilizantes recubiertos (Prasad y Shivay, 2015).
Para retrasar la hidrólisis, se ha propuesto aplicar la urea en asociación con inhibidores de la ureasa, así la molécula favorece la asimilación por las raíces durante un largo plazo, que actúa esencialmente como un fertilizante nitrogenado de liberación lenta (Prasad y Shivay, 2015; Vivian et al., 2018). La urea revestida con polímero libera lentamente el nitrógeno al sistema suelo-planta, y sólo se aplica en la siembra. El uso de urea NBPT puede reducir pérdida de amoniaco 50% a 60% en comparación con la urea no tratada (Lema et al., 2017). Los inhibidores de la ureasa proporcionan a los agricultores una herramienta adicional para mantener el N aplicado en la zona radical, ocasionando mayor aprovechamiento agronómico del elemento y beneficios ambientales.
Los inhibidores de la ureasa disminuyen la tasa de volatilización del amoniaco e incrementan la disponibilidad del nutrimento para la planta (Cantarella et al., 2018). Respecto a la lixiviación, la adición de urea NBPT reduce la acumulación de nitratos en los mantos freáticos (Zaman et al., 2013). Existen evidencias en cultivos anuales que muestran las bondades de utilizar este tipo de fertilizante. La utilización de urea NBPT en arroz, redujo las pérdidas por la volatilización del amoníaco en comparación con la urea convencional; la magnitud de la efectividad de añadir NBPT a la urea está asociada a las condiciones del suelo y clima (Baeta et al., 2016).
Li et al. (2015) reportan en trigo de invierno, que altas cantidades de NH3 volatilizado oscilaron entre 11% y 25% de urea simple aplicada en suelos en el norte y noroeste de China; sin embargo, cuando usaron urea modificada con NBPT las pérdidas de NH3 disminuyeron 83% en comparación con la urea convencional. Vivian et al. (2018) al investigar la efectividad de la urea NBPT para reducir la volatilización de NH3 en maíz de verano sembrado en diferentes suelos y condiciones ambientales, encontraron que los factores meteorológicos como la precipitación, la temperatura del aire y la velocidad del viento afectaron significativamente la volatilización del NH3 en la urea convencional.
Estos resultados sugieren que el uso de urea NBPT tiene el potencial de mitigar las
pérdidas de
Suministro de urea NBPT y rendimiento de maíz
Barbieri et al. (2010) en un experimento en maíz sembrado en Balcarce, Argentina, determinaron que la volatilización de NH3 fue mayor en urea respecto a urea NBTP. No obstante, no se incrementó significativamente el rendimiento, contenido de N en grano, ni en la eficiencia en el uso de nitrógeno. Una respuesta similar fue descrita por Zamudio et al. (2018) en ensayos conducidos en Ixtlahuaca, Villa Victoria y Temascalcingo, México, donde probaron seis híbridos de maíz y dos tipos de urea (convencional y estabilizada), no encontraron diferencias significativas en el rendimiento de grano en respuesta al tipo de fertilizante.
Gagnon et al. (2012) en varios experimentos en maíz realizados en el este de Canadá, evaluaron el suministro de urea y urea recubierta, concluyeron que la magnitud de la respuesta varió con los años. En años húmedos (2008 y 2009) con la adición de urea NBPT (150 kg N ha-1), se logró un incremento en el rendimiento de grano de 0.8 t ha-1 en 2008 y de 1.6 t ha-1 en 2009, respecto a la urea comun. Vivian et al. (2018) en experimentos de maíz realizados en Tenneesse, concluyeron que aplicando 150 kg ha-1 de urea recubierta con polímero, el rendimiento de grano se acrecentó en promedio en 2 t ha-1 respecto a la urea.
Suministro de urea NBPT en trigo
Espíndula et al. (2016) al investigar en trigo en Brasil reportaron que con la aplicación de urea de liberación lenta se elevó el rendimiento de grano sobre la urea común. Con 60 kg N ha-1 de urea NBPT se obtuvo 37.5% más rendimiento de grano y 38% más de N absorbido con relación al suministro de 60 Kg N ha-1 de urea normal. Giannoulis et al. (2016), probando diversas dosis de urea NBPT en trigo duro, descubrieron que con 120 kg ha-1, el cereal alcanzó un rendimiento de 4 900 kg ha-1, superando a los tratamientos 180 kg (4 880 kg ha-1) y 160 kg (4 290 kg ha-1) en producción de grano.
Dawar et al. (2011) condujeron un experimento en campo para investigar el impacto del inhibidor de la ureasa NBPT en el rendimiento de grano y contenido de proteína en trigo, con respecto a la urea convencional, en ambos tratamientos se adicionaron 200 kg ha-1 de N. Con la urea NBPT se aumentó la producción de grano y proteína (6 229 y 1 084 kg ha-1) con relación a la urea (5 112 y 683 kg ha-1); es decir, hubo un aumento de 18% y 37% en rendimiento de grano y proteína total, respectivamente.
En una investigación realizada en Cantenbury, Nueva Zelanda, se evaluó el efecto de diferentes dosis de urea con y sin inhibidor de la ureasa NBPT en el rendimiento y calidad de trigo, Zaman et al. (2010) concluyeron que con 300 kg N ha-1 de urea NBPT se produjo 11% más de rendimiento de grano y 15.7% más de proteína con relación a la urea convencional.
Suministro de urea NBPT en otros cultivos
En Dera, Pakistán durante los años 2010 y 2011, se establecieron experimentos en condiciones de campo con él objetivo de evaluar la eficacia de la urea aplicada con inhibidor, para minimizar el estrés abiótico en el cultivo de papa. La urea tratada a razón 300 kg N ha-1 aumentó el rendimiento de tubérculo 51%. La producción de papa fue de 18.8 y 36.8 t ha-1 para urea y urea NBPT, respectivamente (Khan et al., 2014).
Piña et al. (2014) efectuaron una investigación donde asociaron girasol y chícharo (Pisum sativum L.) en función de diferentes niveles de urea de liberación lenta (NBPT) encontrando que con 80 kg ha-1 se maximizó la producción de aquenio (285.8 g m-2) y vaina verde (274.8 g m-2) respecto al testigo sin fertilizante (112.5 y 169.8 g m-2, respectivamente).
En una cámara de crecimiento, se evaluó el efecto de la urea NBPT, sobre la fisiología y crecimiento del algodón (Gossypium hirsutum L.) en condiciones normales y de alta temperatura. La adición de NBPT al fertilizante tuvo efectos positivos sobre la clorofila de la hoja, el área foliar, la materia seca, la absorción de nitrógeno (N) y la eficiencia del uso de N. La ausencia de un efecto de interacción significativo indicó que la fertilización con N no fue influenciada por la temperatura (Kawakami et al., 2013).
Zaman et al. (2013) en tres sitios en Nueva Zelanda, investigaron el efecto del inhibidor de la ureasa solo y en combinación con el inhibidor de la nitrificación dicyandiamida (DCD) en praderas. Los resultados de los ensayos mostraron que el tratamiento de la urea granular con un inhibidor de la ureasa (NBPT) acrecentó la producción de los pastos y la eficiencia en el uso de nitrógeno. El aumento en la producción de biomasa se atribuye a pérdidas reducidas de N a través de NH3, a un aumento de la dispersión de urea y a una tasa menor de nitrificación.
Discusión
Diversos estudios, indican que un exceso de fertilización nitrogenada tiene repercusiones en el ambiente. La emisión de gases de efecto invernadero (GEI) tiene relación estrecha con el uso excesivo de fertilizantes amoniacales como la urea, ya que estos aumentan la emisión de amoniaco (NH3), nitrógeno molecular (N2) y óxido nitroso (N2O). El óxido nitroso es producido por microorganismos del suelo por denitrificación. La magnitud de este proceso aumenta en suelos con alta disponibilidad de nitratos y elevados contenidos hídricos. El óxido nitroso es un GEI que posee aproximadamente 300 veces más efecto de calentamiento atmosférico, respecto al dióxido de carbono (Mora et al., 2007; Grisell et al., 2007).
Para ampliar su eficiencia la aplicación de urea además de considerar el pH, contenido de humedad del suelo y nitrógeno disponible entre otros, debe darse un adecuado manejo agronómico, que incluye el tipo de aplicación, evitando el esparcimiento del fertilizante al ‘voleo’ (Nelson et al., 2014). El momento óptimo de aplicación y dosis de fertilizante son relevantes, ya que se debe ajustar la cantidad y sincronizar el suministro del elemento con las necesidades de absorción del cultivo. La aplicación dividida o fraccionada de urea está íntimamente relacionada con el punto anterior, así lo destacan las investigaciones de Pichardo et al. (2007) en haba y de Escalante et al. (2015) en frijol cv. cacahuate.
El tipo de urea empleado es relevante para incrementar la eficiencia de este insumo. Las ventajas que presenta la urea NBPT sobre la urea es amplia. Al inhibir la acción de la ureasa, permite que la hidrólisis se produzca en condiciones óptimas, minimizando la volatilización de amoníaco aproximadamente 60%. Asimismo, al favorecer que la hidrólisis se produzca de forma controlada, la urea NBPT minimiza la lixiviación de nitratos gracias a la menor presencia de nitrógeno en forma amoniacal, susceptible de ser nitrificado, como consecuencia de esto la contaminación de mantos acuíferos es menor (Vivian et al., 2018).
Desde el punto de vista agronómico, las bondades de utilizar urea de liberación lenta son amplias, ya que limita las pérdidas de nitrógeno y en consecuencia existe un mejor aprovechamiento del elemento químico. Además, se hace una sola aplicación y el nutrimento permanece disponible durante toda la estación de crecimiento del cultivo. Puede adicionarse superficialmente e incrementa la eficiencia del fertilizante (Trenkel, 2010; Prasad y Shivay, 2015; Vivian et al., 2018).
El suministro de urea NBPT, se ha evaluado con éxito en cultivos básicos como maíz, trigo, papa, girasol, algodón, chícharo y praderas, donde diversos investigadores reportan incrementos en el rendimiento por unidad de superficie y una mayor eficiencia en el uso de nitrógeno (Dawar et al., 2011; Gagnon et al., 2012; Kawakami et al., 2013; Zaman et al., 2013; Khan et al., 2014; Piña et al., 2014; Espíndula et al., 2016; Giannoulis et al., 2016; Vivian et al., 2018).
Conclusiones
La urea de liberación lenta (NBPT) es una alternativa que los productores tienen para nutrir en forma adecuada a sus cultivos, al potenciar la asimilación y distribución de nitrógeno durante toda la estación de crecimiento. Comparado con la urea convencional, estudios de campo evidencian un incremento sustancial en la producción, lo que indica, que es una opción viable para acrecentar el rendimiento de las cosechas por unidad de superficie. Al liberar de manera gradual el fertilizante al suelo, las pérdidas por volatilización de gases nitrogenados tóxicos y la lixiviación de nitratos disminuyen, fomentando la Agricultura Sostenible y la conservación del ambiente.










texto en 



