Servicios Personalizados
Revista
Articulo
Indicadores
-
Citado por SciELO -
Accesos
Links relacionados
-
Similares en
SciELO
Compartir
Revista mexicana de ciencias agrícolas
versión impresa ISSN 2007-0934
Rev. Mex. Cienc. Agríc vol.4 no.8 Texcoco nov./dic. 2013
Artículos
Esquema ideal de acceso al financiamiento en la red de innovación Asteca-maíz del estado Guerrero*
Ideal scheme of financial access in the innovation network Asteca-maize of Guerrero State
Tonatiuh Bertrand Martínez1, José Miguel Omaña Silvestre1§ y Dora Ma. Sangerman-Jarquín2
1Colegio de Postgraduados-Campus Montecillo. Posgrado en Economía. Carretera México-Texcoco, km 36.5, Montecillo, Texcoco, Estado de México. C. P. 56230. Tel. 5959520200. Ext. 1882. (bertrand@colpos.mx.).
2Campo Experimental Valle de México, INIFAP. Carretera Los Reyes-Texcoco, km 13.5. Coatlinchán, Texcoco, Estado de México, México, C. P. 56250. Tel y Fax. 01 595 92 1 26 81. (sangerman.dora@inifap.gob.mx.). §Autor para correspondencia: miguelom@colpos.mx.
* Recibido: noviembre de 2012
Aceptado: agosto de 2013
Resumen
Una característica del sector rural mexicano es su población pobre con limitado acceso a los servicios financieros. En Guerrero 95% de esta población no tiene acceso al crédito institucional y presenta un déficit de 631 kg año de maíz para consumo .A esta situación de falta de grano, se implementó en 2007 la Red de Innovación Asteca-maíz en municipios de alta y muy alta marginación con Parcelas de Innovación (PaInn). Se ha logrado incrementar el rendimiento en 731 kg ha-1 al pasar de 3 465.3 a 4 196.1 kg ha-1. Sin embargo, al querer innovar existe la limitante de falta de recursos económicos. Se plantea un Esquema Ideal de Acceso al Financiamiento (ESIAFIN) que posibilite a los productores acceder al crédito para implementar innovaciones. El esquema considera como eje central la creación de un Dispersor de Crédito (DC) que articule actores como el intermediario financiero rural, los productores, el gobierno (SAGARPA, SEDER), las instancias de financiamiento (FIRA, FINRURAL), los agentes privados y administre un Fondo de Garantía (FG) para acceder y disminuir el riesgo ante la fuente de financiamiento. Para dispersar y recuperar el crédito se trabajará con base en grupos y garantía solidarios. El beneficio-costo de incrementar el rendimiento y utilizar el crédito es de 1.08. Para el ESIAFIN es pertinente se instrumente con base en la lógica de la estrategia de la difusión por productores líderes con innovaciones a otros productores. Esta propuesta ayudaría acceder al financiamiento formal y contribuir a reducir el déficit de maíz a la población pobre.
Palabras clave: dispersor de crédito, grupo solidario, servicios financieros.
Abstract
One feature of the Mexican rural sector is its poor population with limited access to financial services. In Guerrero, 95% of the population has no access to institutional credit and has a deficit of 631 kg of maize for consumption per year. In this situation of lack of grain, in 2007 was implemented the Innovation Network Asteca-maize in municipalities of high and very high marginalization with innovation plots (PaInn). It has been managed to increase the yield in 731 kg ha-1 passing 3 465.3 to 4 196.1 kg ha-1. However, when wanting to innovate, the existing limiting economic resources. An Ideal Scheme of Financial Access (ESIAFIN) it's planed that would enable the producers to access to credit to implement innovations. The scheme considers a central axis to create a Disperser of Credit (DC) that articulates the financial intermediary actors such as rural, farmers, government (SAGARPA, SEDER), funding agencies (FIRA, FINRURAL), and private agents and administered by a Guarantee Fund (GF) to access and reduce the risk to the funding source. In order to disperse and recover the credit based on work security and solidarity groups. The benefit-cost for increasing the performance and credit use is 1.08. For the ESIAFIN is relevant to instrument based on the logic of the dissemination strategy with innovations of leading producers to other producers. This proposal would help to access the formal finance and help reduce the deficit of maize to the poor.
Key words: credit disperser, group solidarity, financial services.
Introducción
El sector rural mexicano se caracteriza por ser complejo y heterogéneo. La población rural es dispersa, fragmentada, pobre, marginada, con recursos humanos poco calificados, con un importante componente indígena, con altos niveles de migración y con limitado acceso a los servicios financieros.
En el estado de Guerrero la población rural pobre no es ajena a este contexto, 95% no tiene acceso al crédito institucional. Aunada a esta situación tienen un déficit de maíz para consumo de 631 kg al año y también tienen limitaciones en el hogar como no contar con agua y baño, hacer uso de leña y fogón.
La situación de déficit de maíz llevó a la Secretaría de Desarrollo Rural del Gobierno del Estado (SEDER) junto con la Secretaría de Agricultura, Ganadería, Desarrollo Rural, Pesca y Alimentación (SAGARPA) y en coordinación con el Centro de Evaluación Estatal (CEE) de la Universidad Autónoma Chapingo (UACh) a implementar en 2007 la estrategia Asistencia Técnica, Capacitación y Transferencia de Tecnología en la Cadena Maíz (ASTECA-MAIZ) que implica la adopción de una serie de innovaciones que en total contabilizan 13 e involucra a productores de maíz de temporal de zonas de alta y muy alta marginación de 51 de los 81 municipios en el estado de Guerrero bajo un esquema de Red de Innovación con Equipos Técnicos Municipales (CEE-UACh, 2011).
La estrategia implementada está dando resultados prometedores. Se tuvo una participación en 2010 de 332 agricultores con Parcelas de Innovación (PaInn) y parcelas testigo de producción convencional, que en comparación con la parcela testigo con rendimiento de 3465.3 kg ha-1 en la parcela de innovación se alcanzaron rendimientos de 4196.1 kg ha-1 lo que significa una diferencia de 731 kg ha-1 a favor de la segunda. A partir de las PaInn las innovaciones se propagan a distintos estratos de productores agrupados en "olas", la primera agrupa a 8 200.00 la segunda a 21 000.00 y la tercera a 170 000.00.
Los productores convencidos de los resultados de la estrategia están dispuestos a incorporarse a esquemas de financiamiento e innovar, sin embargo, al tratar de iniciar con este esquema se encuentran que la principal limitante al momento de querer innovar es la falta de recursos económicos en tiempo y forma.
En este contexto, se plantea diseñar un Esquema Ideal de Acceso al Financiamiento (ESIAFIN) que posibilite a los productores de maíz de temporal en zonas de alta y muy alta marginación obtener el crédito que sea requiera para poder implementar las innovaciones de bajo costo y se pueda mejorar el rendimiento del cultivo del maíz en la estrategia Asteca-maíz.
El universo de atención en los 51 municipios del Estado en la Red de Innovación con el ESIAFIN es de 10 500 productores seleccionados por la atención de los 150 PSP's considerando que cada uno asesora a 10 productores en 7 localidades. La distribución geográfica de las PaInn se muestra en la Figura 1.

Materiales y métodos
Se plantea un ESIAFIN que se integre a la Red de Innovación de la estrategia Asteca-maíz, operada por el CEE, de la cual se utilice la experiencia de difusión con productores líderes y emprendedores.
El planteamiento del ESIAFIN considera aspectos del modelo Parafinanciero en el cual una organización o empresa puede participar con éxito en la dispersión de recursos crediticios y no crediticios, sin pertenecer formalmente al Sistema Financiero Mexicano (SFM).
En el ESIAFIN se considera la creación de un dispersor de crédito (DC) que articule a diversos actores como el intermediario financiero, los productores, el gobierno (SAGARPA, SEDER) y los agentes privados; un fondo de garantía (FG) y un fideicomiso ; un producto crediticio que se acople a las necesidades del productor de maíz y un modelo base del proceso de crédito para la selección, otorgamiento y recuperación del crédito.
Para este planteamiento, se considera entender lo que implica el financiamiento, la intermediación financiera, las microfinanzas, el aspecto solidario, la red de innovación y la estrategia Asteca-maíz.
Financiamiento
En el ESIAFIN el concepto de financiamiento es básico. El financiamiento es un concepto amplio que entre otras puede incluir al crédito. Así, el financiamiento en términos absolutos siempre será mayor al crédito, a menos que ésta sea la única fuente para emprender una actividad. El significado literal de financiar se refiere al acto de aportar recursos de diversa índole para un fin determinado, por ejemplo, para un proyecto productivo agropecuario; entonces, la búsqueda de fuentes de financiamiento o de quien decida aportar, será el camino obligado para cumplir con las metas o propósitos particulares de quien emprende la actividad.
Respecto al crédito, se trata de fondos cuya principal característica en cuanto a la asignación depende de la credibilidad que inspire el usuario para emplear recursos de terceros con la confianza de que tales fondos retornaran al dueño original.
Intermediación financiera
El planteamiento del ESIAFIN es hacer la función de intermediación financiera en el sector rural, que principalmente es realizada por el sector bancario, el sector de ahorro y crédito popular así como el sector de los intermediarios financieros no bancarios y se les conoce como Intermediarios Financieros Rurales (IFR's).
En el sector rural la intermediación financiera no sólo se da en el esquema regulado, también participa la figura del DC, la cual no está especializada en otorgar servicios financieros, pero si en otorgar servicios de crédito, proveeduría de insumos y comercialización de productos, tal es el caso del agente parafinanciero (AP) promovido por FIRA.
El AP es una empresa del sector privado, persona física o moral, sujeto de crédito de la banca, que por su capacidad de gestión, poder de negociación y posicionamiento en el mercado facilita el acceso, distribución y recuperación de crédito y servicios a empresarios del sector rural, forestal y pesquero (beneficiarios finales), que en forma individual tendrían limitado acceso al financiamiento institucional.
Microfinanzas
En el ESIAFIN se contempla el uso de las microfinanzas para acercar a los productores, dado que los créditos son relativamente pequeños. Para Robinson (2004), las microfinanzas se refieren a los servicios financieros en pequeña escala, principalmente crédito y ahorro, proporcionados a aquellos que se dedican a la agricultura, la pesca, la ganadería, que manejan pequeñas empresas o microempresas en las que se producen, reciclan, reparan o venden bienes; personas que proporcionan servicios, que trabajan por un sueldo o a comisión; que obtienen sus ingresos rentando pequeñas parcelas de tierra, vehículos, animales de labranza o maquinaria y herramientas a otros individuos o grupos a nivel local, ya sea rural o urbano, en los países en vías de desarrollo. Muchos de estos hogares poseen múltiples fuentes de ingreso.
Grupo solidario (GS)
En el ESIAFIN para que el productor pueda solventar el requisito de la garantía y pueda recuperar el crédito solicitado, se plantea trabajar con esquemas solidarios como el GS.
El GS se integra por personas que se asocian por voluntad propia para obtener un préstamo o crédito, cumplir con el pago y cumplimiento solidario.
En el cumplimiento solidario del pago del crédito va encaminado a utilizar la garantía solidaria (GSA), la cual es constituida y respaldada por todos y cada uno de los integrantes del GS y cada uno de ellos va a responder como obligado solidario de los demás integrantes.
Red de innovación
La red de innovación es la plataforma que integra a distintos actores con objetivos en común y está abierta a sumar otros actores que contribuyan al mismo fin, como el ESIAFIN en la red Asteca-maíz.
El enfoque de red de innovación reconoce de manera explícita que la innovación no puede ser llevada a cabo por una sola empresa, sino sólo en colaboración con otros agentes y como resultado de la interacción de los mismos (Aguilar et al, 2010).
La difusión de innovaciones ocurre a través de individuos en un sistema social, y el patrón de comunicación a través de estos individuos configura una red social. Por tanto, la red de comunicación determina la rapidez con la cual se pueden difundir las innovaciones y ser adoptadas por cada individuo.
La estructura básica de una red de innovación agroalimentaria podría representarse por una compleja red en la que algunos agentes aportan recursos económicos (nodo financiador), otros generan información y conocimientos (nodo investigador o generador), otros la adaptan e incorporan para la producción de bienes comerciables en forma de maquinaria, equipo e insumos para la producción, o bien bienes y servicios para el consumidor (nodo proveedor o transformador), otros la difunden o facilitan el aprendizaje con fines de adopción (nodo transferidor o facilitador), y otros finalmente la adaptan, la aplican y generan nuevo conocimiento o demandas a la red (nodo productivo agroalimentario -agricultor, ganadero, agroindustrial, etc). En no pocas ocasiones, un mismo agente o nodo puede desempeñar dos o más roles en forma simultánea, Figura 2.

Red de innovación Asteca-maíz
En el estado de Guerrero se plantea la red de innovación Asteca-maíz para promover la innovación de tecnologías de bajo costo mediante esquemas de extensionismo a través de la asistencia técnica, capacitación y talleres demostrativos de las innovaciones. Los actores que la integran son los siguientes:
Orquestador: UACh y el CEE encargados de diseñar la estrategia así como de dar ánimo a la red.
Investigador- capacitador: UACh y el Institutito Nacional de Investigaciones Forestales, Agrícolas y Pecuarias (INIFAP). El primero participa en la formación de los prestadores de servicios profesionales (PSP's) a cargo de profesores investigadores con capacitaciones teórico-prácticas de manera presencial en el estado y el segundo en mejora de semillas para los productores y capacitación.
Financiador: Gobierno Federal, Estatal y Municipal destinan los recursos para operar la red como el subsidio a los fertilizantes, así como a la asesoría técnica.
Extensionista- equipo técnico (ET): PSP's cuyas funciones son incrementar los niveles de rendimiento y productividad del cultivo mediante la asistencia técnica y capacitación para la adopción de innovaciones tecnológicas de bajo costo y que los productores adopten el mayor número de innovaciones.
Agricultor: productor de maíz de temporal en zonas de alta y muy alta marginación.
Transformador-consumidor : actores que ponen a disposición maquinaria, equipo e insumos para la producción y conocimientos adquiridos con la experiencia a los productores de maíz.
La representación gráfica de la red de innovación se muestra en la Figura 3.

El desarrollo tecnológico se instrumenta con los siguientes componentes:
Plataforma de innovación. Conjunto de parcelas propiedad de los agricultores donde se ponen a prueba las tecnologías generadas por los agricultores líderes, Institutos y Universidades y en donde se realizan eventos de demostración y capacitación. En el estado hay un total de 332 agricultores que destinan una hectárea; en la mitad-llamada parcela de innovación (PaInn)- incorporan al menos una de las trece innovaciones de alto impacto y bajo costo y, en la otra mitad, que desempeña el rol de parcela testigo, producen su maíz como tradicionalmente lo han hecho. Los asesores son responsables de darle seguimiento a ambas parcelas a través de una bitácora donde se registran fechas de labores, costos, cantidades, estimación de rendimientos, caracterización de mazorcas cosechadas, etc. Cada asesor tiene bajo su responsabilidad dos parcelas de una hectárea cada una.
Primera ola. Integra a 8 200 agricultores, los cuales reciben de los asesores asesoría directa en cualquiera de las trece innovaciones. Estos productores participan en los eventos demostrativos realizados en la plataforma de innovación y en cursos de capacitación.
Segunda ola. Integra a 21 mil agricultores, los cuales sólo participan en los eventos demostrativos realizados en la plataforma de innovación y en los cursos de capacitación realizados por los asesores.
Tercera ola. Integra a 170 mil agricultores que en el ejercicio 2010 no recibieron asesoría o capacitación de parte de los asesores pero que por efecto de contagio y de comunicación productor a productor, conocen las innovaciones que se difunden.
La operación del desarrollo tecnológico es ejecutada por el CEE de la UACh con equipos técnicos (ET) a nivel municipal integrados por PSP's.
Los resultados alcanzados entre las parcelas de producción convencional (con rendimiento de 3 465.3 kg ha-1) y las de Innovación (con rendimiento de 4 196.1 kg ha-1) indican una diferencia de 731 kg ha-1 a favor de las segundas. Asumiendo que todo el maíz obtenido se vendiera a razón de tres mil pesos por tonelada, la utilidad adicional obtenida sería de $2 179 ha-1.
Resultados y discusión
A la red de innovación Asteca-maíz se plantea incorporar el financiamiento, servicio que en la actualidad carecen los productores de maíz dado que no hay alguna entidad financiera que se interese en prestar el servicio de financiamiento a pesar de los resultados favorables de la estrategia en la producción de maíz en los municipios de alta y muy alta marginación en el estado de Guerrero.
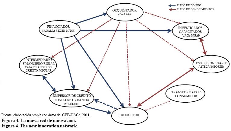
La nueva red de innovación
Los nuevos integrantes de la Red son los siguientes:
Intermediario financiero rural. Debe ser reconocido prestigio y experiencia en el financiamiento en el sector rural, principalmente con microcrédito. También con buen historial y referencias ante instancias de financiamiento como lo es FIRA, Financiera Rural, SAGARPA, Gobierno del estado, entre otros, para trabajar con sus programas.
Se plantea que el IFR sea el que financie al DC, debido a que el IFR para poder trabajar directamente con los productores requiere que éstos presenten garantías o bien se hagan socios (un ahorro inicial mínimo obligatorio de $500.00 por persona en el caso de una caja de ahorro), requisito que a la actualidad es complicado cumplir para los productores, y además de que éstos no tienen la experiencia y costumbre a trabajar con crédito, orillando a que en estas circunstancias sea alguien cercano a ellos quien los guie para iniciar una cultura crediticia.
Dispersor de crédito (DC). Será el encargado de hacer llegar el financiamiento al productor y servir de aval ante el IFR. La figura que se sugiere sustente el DC es la sociedad civil por su fácil integración y porque su objeto social permite la dispersión de créditos de todo tipo.
Se plantea que el CEE cree y administre el DC con su mismo personal, por su presencia en todo el estado, tiene una red de supervisores y una estrecha relación como tutor de los PSP's. Este personal se encargaría de hacer la promoción, identificación, selección, dispersión y recuperación del crédito con los productores.
El monto de financiamiento a solicitarse para va a depender del capital o patrimonio del DC o bien evidenciar garantías (inmuebles como propiedades o activos fijos), situación que se tiene que solventar con un instrumento como el fondo de garantía, dado que el DC es de reciente creación.
Fondo de garantía. Es un instrumento con bases jurídicas que más convenga a los intereses de las partes involucrados. Se recomienda adoptar a la Sociedad Anónima para su administración, que en manejos mercantiles se considera idónea a la actualidad.
En su constitución los actores a involucrarse son los productores, el DC, y en lo posible el Gobierno Federal vía SAGARPA y estatal, así como alguna entidad financiera como FIRA o Financiera Rural con algunos de sus programas destinados a este fin.
Para complementar este proceso de conformación del FG, es importante que en el manejo de los recursos se contrate un fideicomiso con una institución que garantice su buen manejo como lo es un banco comercial que ofrezca las condiciones de acuerdo a las expectativas de los contratantes.
Con el FG se busca generar seguridad y propiciar la capitalización en apoyo a la producción de maíz y otras actividades productivas de los productores integrantes, así como desarrollar una cultura para previsión y manejo del riesgo, fomentar la responsabilidad solidaria, generar seguridad y confianza en el IFR y demás agentes económicos en las operaciones contractuales, y lograr contribuir a la integración empresarial de los productores.
La integración de la nueva red de innovación se muestra en la Figura 4.
La dispersión del crédito a los productores
Para la dispersión de los recursos se plantea un esquema integrado por el DC, el IFR, el FG, los Productores, FIRA y Financiera Rural (Figura 5).
Los participantes en este proceso cumplen funciones que ayudan al funcionamiento del esquema de financiamiento.
FIRA-financiera rural. tienen como función proveer recursos al IFR y apoyar con garantías para que el productor solicitante pueda obtener financiamiento. Para poder ser sujeto de los apoyos, se deben cumplir los requisitos de estas entidades, tanto el IFR como el productor.
EL IFR se encarga de proveer recursos al DC. Los recursos los puede proporcionar directamente de su capital si el DC cumple sus requisitos. También esta entidad puede obtener recursos vía FIRA y Financiera Rural si se dan las condiciones y proporcionárselos al DC.
El DC se encarga de solicitar los recursos y ser aval de los productores ante el IFR. También participa en la aportación y administración del fondo de garantía, además es el la entidad encargada de operar el proceso crediticio.
El FG sirve para disminuir el riesgo ante el IFR. A este instrumento le aportan recursos el productor, el DC, el Gobierno y si hay posibilidad algún agente económico privado como una comercializará de insumos, etc.
El Gobierno Federal (SAGARPA) y Estatal (SEDER) aportan recursos para conformar la garantía. Esto puede ser a través del Programa de Prevención y Manejo de Riesgos que se maneja en forma coordinada.
Los agentes económicos privados pueden aportar al FG, dependiendo de la negociación y lo atractivo que les resulte a éstos de beneficiarse al participar en este tipo de esquema de financiamiento.
Los productores son los beneficiarios del esquema de financiamiento. Estos participan con mayor compromiso en la aportación de recursos para el Fondo de Garantía.
El crédito agrícola maíz (CAM)
El CAM es un producto crediticio grupal en la modalidad de GS destinado a productores de maíz del programa Asteca-maíz para capital de trabajo.
El objetivo del CAM es financiar la actividad productiva de los productores de maíz que no cuenten con los requisitos mínimos para ser sujetos de crédito, como lo es la garantía.
Recuperación del financiamiento
El monto a financiar es de $1 800.00 pesos para una hectárea por productor para cubrir el costo de al menos seis innovaciones (bio fertilizantes, fertilización foliar con lixiviados, fertilización a la siembra, herbicidas pre-emergentes, control de plagas del suelo, semilla mejorada).
Los resultados de 2010 con los 332 productores indican que producir en PaInn se obtienen rendimientos de 4 196.1 kg ha-1 superior en 731 kg sobre las parcelas testigo con rendimientos de 3 465.3 kg ha-1, con un costo de producción similar, $3 607.60 para las primeras y $3 594.20 para las segundas.
EL ingreso en 2010 por la venta de la producción con el rendimiento de la parcela testigo es de $6,801.70 y en la parcela con las innovaciones asciende a $8 236.12 a un precio de $1 962.80 por tonelada. Para el caso 2011 considerando un precio de mercado actual de $3 000.00 por tonelada la diferencia en producción generaría un ingreso adicional de $2 179.00. Este ingreso, es suficiente para cubrir el financiamiento de $1 800.00 más un interés de 12% anual da un total de $2 016.00 que en términos de Beneficio-Costo (B/C) es de 1.08 para productores con PaInn.
Considerar este esquema con la mayoría de los productores que se encuentran con una producción promedio estatal de $2 600 kg ha-1 y con recursos limitados para innovar, el disponer del crédito para financiar las innovaciones llevaría a incrementar su rendimiento alrededor de 1 500 kg ha-1, equivalentes a precios actuales a un ingreso adicional de $4 500.00, suficiente para cubrir el financiamiento de $1 800.00 más un interés de 12% anual da un total de $2 016.00 con un B/C de 2.2.
El ingreso que obtendría el productor al subir su rendimiento promedio de 2 600 a 4 100 kg ha-1 con el precio de mercado actual de $3 000.00 es de $12 300.00 pesos, suficientes para cubrir los costos de producción y reintegrar el crédito.
Como mecanismo de aseguramiento para el DC los productores deben de agruparse en GS que solventen la garantía, vigilen el destino de recurso a otorgarse y se haga la recuperación. Es de resaltar que el crédito es estrictamente a financiar innovaciones en Asteca-maíz. Como requisito fundamental para los productores interesados en el crédito tienen que aportar una cantidad mínima a la constitución del FG.
Es de resaltar que el financiamiento no es con el objeto de producir con fines comerciales, sin embargo para recuperar el préstamo es necesario que el productor venda parte de su producción y el resto se destine al autoconsumo.
En la venta de la cosecha para recuperar el crédito se considera que sea la misma modalidad de GS, para garantizar que cada uno de los productores va a destinar su parte proporcional que le corresponda a la venta, o bien en el caso extremo que un productor falle, el GS responderá de manera conjunta ante el DC.
La dispersión de crédito al productor sigue un proceso de crédito, en el cual el solicitante debe cumplir con todos los requisitos y condiciones necesarias, de lo contrario no podrá hacer uso del recurso.
El proceso de crédito
Se plantea un proceso de crédito base para operar la dispersión de los recursos a los productores y permita hacer una mejor selección del solicitante y disminuir el riesgo en la recuperación. El proceso de crédito incluye las etapas de promoción, consulta en sociedades de información crediticia, control de pre solicitudes, visita de evaluación a los solicitantes, dictaminación por el comité de crédito, formalización y desembolso del crédito y procedimiento de recuperación. El orden de los pasos es gradual y la solicitud sólo podrá pasar a la siguiente etapa si han cumplido todos los requisitos de la etapa anterior. En cualquier etapa, el proceso puede ser interrumpido por el DC si así lo considera pertinente. El esquema gráfico del proceso de crédito se muestra en la Figura 6.
Conclusiones
Se necesita estructurar el ESIAFIN en la red de innovación Asteca-maíz para que se instrumente con base en la lógica de la estrategia de la difusión de los productores líderes de las innovaciones, para incentivar e involucrar a productores emprendedores a trabajar con crédito.
En la estructuración del ESIAFIN se contempla que el DC sea el eje central y se conduzca bajo la lógica del esquema parafinanciero, fomente un esquema de microfinanzas en la modalidad solidaria para que el productor pueda acceder al crédito, hacer fuerte el compromiso en la venta de la cosecha y recuperar el financiamiento al DC
El incremento en el rendimiento en 731 kg ha-1 que da un ingreso adicional de $2 179.00 en las PaInn y en $2 600 kg ha-1 que da un ingreso adicional de $4 500.00 en productores con producción estatal media, es suficiente para cubrir el financiamiento de $1 800.00 más un interés de 12% anual que da un total de $2 016.00 que en términos de beneficio-costo es de 1.08 con productores con PaInn y de 2.2 para productores con producción estatal media.
Literatura citada
Aguilar, A. J.; Altamirano, C. J.; Rendón, M. R. y Santoyo, C. H. 2010. Del extensionismo agrícola a las redes de innovación rural. Universidad Autónoma Chapingo. Chapingo. México. 281 p. [ Links ]
Alpízar, C.; Svarch, M. y González, V. C. 2006. El entorno y la participación de los hogares en los mercados de crédito. USAID. México 46 p. [ Links ]
Banco Mundial (BM). 2002. Llegando a los pobres de las zonas rurales. Estrategia de Desarrollo Rural para América Latina y el Caribe. Washington D.C, 187 p. [ Links ]
Campos, B, P. 2005. El ahorro popular en México: acumulando activos para superar la pobreza. CIDAC. Porrúa. México. 132 p. [ Links ]
Centro de evaluación estatal, Guerrero. 2011. Como hemos incrementado la producción de maíz en Guerrero. ... lecciones para el diseño e implementación de políticas públicas para México. Chapingo, Estado de México. 21 p. [ Links ]
Fundación para la innovación tecnológica (COTEC). 2006. La persona protagonista de la innovación. Madrid, España. [ Links ]
Conde B, C. 2001. ¿Depósitos o puerquitos? Las decisiones de ahorro en México. México. El Colegio Mexiquense. Toluca, México. 303 p. [ Links ]
Engel, H. P. 2004. Facilitando el desarrollo sostenible: ¿hacia una extensión moderna? Boletín Intercambio, año 1. Núm. 10. http:www.rimisp.org/boletines/bol10. [ Links ]
Esquivel, M. H. y Hernández, R. U. 2007. Crecimiento económico, información asimétrica en mercados financieros y microcréditos. El Colegio Mexiquense. Toluca. Estado de México. 773-805 pp. [ Links ]
Financiera Rural (FR). 2011. http://www.financierarural.gob.mx. [ Links ]
Gestión de la Innovación Agroalimentaria y Rural (GIAR). 2011. http://www.ute-innovacion.com.mx/. [ Links ]
Gómez, S. F. y González, V. C. 2006. Formas de asociación cooperativa y su participación en la provisión de servicios financieros en las áreas rurales de México. USAID. México. 85 p. [ Links ]
González, V. C. 2001. Estrategia para la profundización de los mercados financieros rurales en los países andinos y del caribe. Banco Interamericano de Desarrollo. 61 p. [ Links ]
Hernández, R. O. 2006. Las microfinanzas en México. Tendencias y perspectivas. México. 132 p. [ Links ]
Mansell, C. C. 1995. Las finanzas populares en México. El redescubrimiento de un sistema financiero olvidado. Editorial Milenio, ITAM. México. 306 p. [ Links ]
Muñoz, R. M.; Altamirano, C. R.; Aguilar, A. J.; Rendón, M. R. García, M. G. y Espejel, G. A. 2007. Innovación: motor de la competitividad agroalimentaria- políticas y estrategias para que en México ocurra. UACh-CIESTAAM. México. 310 p. [ Links ]
Ortiz, M. G. 1979. Intermediarios financieros y mercados imperfectos de capital. Banco de México. Documento de Investigación No. 13. Septiembre de 1979. 35 p. [ Links ]
Proyecto Estratégico de Seguridad Alimentaria. Guerrero sin hambre PESA-GSH (2008). www.guerrero.gob.mx. [ Links ]
Robinson, S. M. 2004. La revolución microfinanciera: finanzas sostenibles para los pobres. The International Bank for Reconstruction and Development/. 356 p. [ Links ]
Villafani, I. M. y González, V. C. 2006. El sector bancario mexicano y las finanzas rurales y populares: retos, oportunidades y amenazas para las organizaciones de microfinanzas. USAID. México. 111 p. [ Links ]
Wenner, M. 2002. Estrategia de financiamiento rural. Serie de políticas y estrategias sectoriales del Departamento de Desarrollo Sostenible. Banco Interamericano de Desarrollo. Washington, D. C. 56 p. [ Links ]













