Introducción
Las pymes mexicanas tienen escasa participación en las exportaciones, situación que, de acuerdo con la Organización Mundial del Comercio, es frecuente en los países en desarrollo, donde las exportaciones realizadas por pymes representan en promedio el 7.6 % (OMC, 2016).
Son varios los factores que influyen en la baja participación de las pymes en las exportaciones, entre las principales causas se puede mencionar: falta de información de mercado y el funcionamiento de los mismos en países extranjeros, desconocimiento de los procesos de comercio exterior, inexperiencia internacional de los directivos (Rodriguez, 2013; Roy, Sekhar, y Vyas, 2016; Sommer, 2010), negocios desarrollados con enfoque doméstico (Hennart, Majocchi, y Forlani, 2017; Rodriguez, 2013) y limitados recursos tanto financieros como humanos que limitan su capacidad y disposición para comprometerse con un proyecto de exportación (OMC, 2016; Sommer, 2010).
El avance en las tecnologías de información y comunicación (TIC) ha permitido acortar las distancias geográficas, lingüísticas o reglamentarias. Gracias a las TIC, las pymes tienen la posibilidad de contar con exposición fuera de su país de origen, contactar a posibles compradores y encontrar información y estudios de mercado, lo que tradicionalmente resultaba costoso y solo las empresas de mayor tamaño podían solventar. Además, gracias a las plataformas llamadas marketplace como Alibaba, Amazon o eBay, ciertas actividades indispensables como la exposición de productos, atención a clientes, medios de cobro internacional y logística se han abaratado y puesto a disposición de las pymes. Aunado a ello dichas plataformas ayudan a verificar la calidad de los productos y la reputación de los vendedores (OMC, 2016, 2018).
Diferentes gobiernos e instituciones internacionales han reconocido el comercio electrónico transfronterizo como una oportunidad para que las pymes puedan exportar sus productos, principalmente a través de marketplaces. No obstante, aún hay dificultades en cuanto a regulaciones del comercio internacional y de protección a los derechos de los consumidores, barreras logísticas y pagos internacionales, así como baja adopción de tecnología por parte de las pymes en los países en desarrollo (Ding, Huo, y Campos, 2017; OMC, 2016, 2018; Tavengerwei, 2018).
En las empresas mexicanas existe una brecha importante en la adopción del comercio electrónico. De acuerdo con la organización internacional GS1 (2019), la principal causa por la cual las empresas mexicanas no participan en las ventas en línea es la falta de conocimiento interno sobre el modelo de comercio electrónico (30 %), seguido por la falta de inversión en tecnología (24 %), la dificultad para implementar un modelo de negocio (21 %), preocupaciones sobre la seguridad y prevención de fraudes (13 %), otros (12 %). Mientras que la organización internacional, International Trade Centre (2017), señala que en los países en desarrollo, las principales barreras de las pymes para la adopción del e-commerce son la carencia de conocimientos y habilidades, y la carencia de visibilidad online. Es decir, se trata de carencias en las capacidades de las empresas.
La adopción de tecnologías digitales para crear valor y comercializar es un proceso dinámico en el que interactúan tecnologías y personas tanto dentro como fuera de la organización, para lograr enlazar la cultura organizacional, procesos y el conocimiento en tecnología. Las características de personalidad y liderazgo de los gerentes tienen un papel crítico para el éxito de dicho proceso (Belitski y Liversage, 2019).
Por otra parte, aún con las facilidades que brindan los diferentes marketplaces internacionales para exportar se requiere de conocimientos y recursos especializados en comparación con el e-commerce a nivel doméstico, por lo que la empresa debe desarrollar nuevas capacidades organizaciones (Li, Su, Zhang, y Mao, 2018).
En el proceso de adopción del e-commerce nacional y transfronterizo los directivos al frente de las pymes deben ser capaces de liderar dicho cambio, es por ello, que se adopta la teoría de las capacidades dinámicas de gestión con los objetivos de analizar el proceso de creación de capacidades en las pymes para la adopción del e-commerce, y para analizar la influencia de los marketplaces internacionales en la implementación de comercio electrónico transfronterizo en las pymes.
Se estudiaron tres empresas que participan en diferentes marketplaces tanto para la comercialización nacional como internacional, cada una en una etapa diferente en su proceso de adopción del e-commerce. El estudio de dichos casos ayuda a ampliar el entendimiento de la relevancia de las capacidades de los gerentes de pymes en el proceso de adopción de tecnologías para la comercialización nacional e internacional.
A continuación, se describen algunos antecedentes importantes sobre el comercio electrónico transfronterizo y la relevancia del papel de los directivos en la adopción de comercio electrónico en las pymes a nivel nacional e internacional. Posteriormente, se describe la metodología del presente trabajo, seguido por los hallazgos de las entrevistas a gerentes de pymes mexicanas.
Comercio electrónico transfronterizo
Para fines de este estudio se considera comercio electrónico transfronterizo (CBEC, Cross Border E-commerce) cuando se realizan transacciones en línea en diferentes países mediante el uso de TIC (Ding et al., 2017). Gran parte de la literatura sobre el comercio electrónico transfronterizo tiene un enfoque macro, y le ha dado peso a las barreras que enfrenta este tipo de comercio para acelerar su expansión y para que las pymes, en especial las de los países en desarrollo, puedan exportar mediante esta estrategia (OMC, 2016, 2018; Tavengerwei, 2018).
Se ha identificado que en el comercio electrónico transfronterizo el umbral de los minimis ha sido ampliamente aprovechado por las pymes. El término minimis se refiere al valor por debajo del cual los envíos están exentos de derechos, y sujetos a procedimientos simplificados de despacho aduanero (OMC, 2018). Por una parte, existe una discusión a favor de que cada vez más países incrementen el monto de los minimis, el argumento es que simplificará las operaciones aduaneras para las autoridades de cada país y, por otra parte, incentivaría la participación de las pymes en el comercio internacional. No obstante, hay aspectos políticos y económicos en la discusión internacional, por la cual muchos países y regiones aún consideran que no es conveniente un alza generalizada en el valor de los minimis (Tavengerwei, 2018).
A nivel empresa, buena parte de la literatura se centra en el proceso de digitalización, es decir, el aprovechamiento de las TIC para mejorar los procesos de negocios e incluso desarrollar ventajas competitivas (Belitski y Liversage, 2019; Berman, 2012; Jones, Alderete, y Motta, 2014; Solares-Soto, Baca-Urbina, y Acosta-Gonzaga, 2014). Otros temas ampliamente discutidos son la adopción de marketplaces internacionales como facilitador para la internacionalización de las PYMES (International Trade Centre, 2016; Li et al., 2018; OMC, 2016; Romagnoli y Garbelli, 2017), el desarrollo de sitios web propios (Akman y Dagdeviren, 2018; International Trade Centre, 2016) y en el desarrollo de capacidades para comercio electrónico transfronterizo (Belitski y Liversage, 2019; Li et al., 2018).
Ding et al. (2017) identificaron seis barreras para el comercio electrónico transfronterizo: la logística; diferencias culturales (por ejemplo, el idioma) y preferencias de los consumidores (medios de pago y de entrega); marketing (desconfianza de los vendedores); productos (desconfianza del cumplimiento de la oferta); leyes y regulaciones (principalmente en cuanto a derechos de privacidad y reclamaciones, además de las regulaciones aduanales) y pagos internacionales. Ante estas barreras, los autores señalan que los grandes marketplaces internacionales resuelven parte de estas complicaciones.
Li et al. (2018) al igual que Romagnoli y Garbelli (2017) señalan que en China, el marketplace Alibaba ha tenido un rol proactivo para capacitar a las pymes que participan en su plataforma. Alibaba promueve buenas prácticas en el uso de la herramienta y enfatiza evitar cualquier práctica deshonesta para aprovecharse de los compradores.
Transformación digital
Debido a la adopción masiva de dispositivos móviles e internet, los usuarios actuales cuentan con fácil acceso a información lo que les brinda mayor capacidad para decidir entre una empresa u otra. Esto lleva a las organizaciones a repensar sus propuestas de valor al cliente, y a transformar sus operaciones usando tecnologías digitales para lograr una mayor interacción y colaboración con sus clientes (Berman, 2012). Este proceso de adaptación está influenciado por múltiples factores como la capacidad de identificar oportunidades para el negocio, el liderazgo de los gerentes y la capacidad de la organización para utilizar tecnología (Belitski y Liversage, 2019), o e-readiness. El e-readiness se refiere a la percepción de sí mismos en cuanto a familiaridad y capacidades para adoptar tecnología (Jones et al., 2014). Los autores Jones et al. (2014) consideran el proceso de incorporación de TIC como un proceso de aprendizaje progresivo, en el que cierto nivel de madurez facilita el uso de software más complejos.
En esta investigación, la transformación digital se considera como el elemento central para la adopción del e-commerce nacional y transfronterizo. Además, se plantea que las capacidades de los gerentes tienen un papel fundamental en la transformación de las pymes, es por ello que se emplea la teoría de las capacidades dinámicas de gestión para el diseño de las entrevistas y para el análisis de la información.
Capacidades dinámicas de gestión
Adner y Helfat (2003) definen como capacidades dinámicas de gestión (DMC, Dynamic Managerial Capabilities) a las capacidades con las cuales los gerentes crean, extinguen, y modifican las maneras en que las empresas se ganan la vida, es decir, la forma en la que realizan cambios estratégicos mediante decisiones y acciones. El concepto de capacidades dinámicas de gestión centra su atención en la influencia del directivo de manera individual y en grupo. Esta teoría tiene tres bases fundamentales que brindan a los directivos la capacidad de dirigir el cambio estratégico: cognición gerencial, capital social gerencial y capital humano gerencial (Adner y Helfat, 2003).
Adner y Helfat (2003) definen a la cognición gerencial como las creencias personales, emociones y los modelos mentales de los gerentes para la toma de decisiones. Incluye el conocimiento y comprensión del entorno presente y predicciones de eventos en el futuro, esta asimilación o interpretación influye en toma de decisiones de los directores (Laamanen y Wallin, 2009). La cognición gerencial construye la percepción de los gerentes sobre los cambios en el mercado y determina su respuesta a estos cambios (Helfat y Martin, 2015). Los autores también definen al capital social como las "relaciones formales e informales que los gerentes tienen con los demás" (Helfat y Martin, 2015, p. 1286), lo que les permite percibir mejor oportunidades y desafíos en el mercado y presionar por la reconfiguración de recursos organizacionales. El capital humano gerencial incluye el conocimiento, la experiencia, las habilidades y la educación tanto de gerentes individuales como de equipos de gerentes. Un equipo diversificado de gerentes con conocimiento, experiencia y habilidades complementarias tiene más probabilidades de tener éxito en reconocer y aprovechar las oportunidades y reconfigurar los recursos, las capacidades y la estructura de la organización, facilitando la transformación digital (Adner y Helfat, 2003; Li et al., 2018).
Al tratarse de pymes la toma decisiones, la planeación estratégica y la dirección suele concentrarse en muy pocas personas. En gran parte de las PYMES, el fundador es el director y es muy común que tengan una administración familiar (Hennart et al., 2017). Li et al., (2018) sugieren que teóricamente las organizaciones pueden promover la transformación digital mediante la creación de capacidades dinámicas de gestión de su alta dirección, también relacionan el papel del directivo con la formación de capacidades organizacionales. Las capacidades organizacionales se definen como la capacidad por la cual una organización "realiza una actividad particular de una manera confiable y al menos mínimamente satisfactoria" (Helfat y Winter, 2011, p. 1244).
En el estudio de Li et al. (2018), las pymes participantes no contaban inicialmente con conocimientos sobre comercio electrónico, no obstante, los directivos pueden renovar sus propias capacidades gerenciales y transformar su organización mediante la creación de capacidades organizacionales necesarias para desempeñarse en el comercio electrónico transfronterizo (Fig. 1).

Fuente: Li et al. (2018). Digital transformation by SME entrepreneurs: A capability perspective.
Fig. 1 Modelo de proceso de transformación digital por parte de la PYME emprendedora.
El modelo propuesto por Li et al. (2018) muestra un enfoque dinámico en el que incluso los directores de pymes con capacidades iniciales inadecuadas y recursos limitados pueden obtener beneficios de las herramientas digitales que brindan los marketplaces. Los autores sugieren que los directores deben centrarse en la construcción de capacidades gerenciales y organizacionales. Para la construcción de capacidades organizacionales es necesario desarrollar un equipo que pueda implementar la transformación digital.
Desde la perspectiva basada en los recursos de la empresa (RBV por sus siglas en inglés), los recursos tangibles e intangibles son fuente de ventajas competitivas y determinan su desempeño en las exportaciones. Desde esta perspectiva se considera a los directivos con habilidades gerenciales, experiencia internacional y conocimientos relevantes para la internacionalización, un recurso valioso para esto (Bianchi y Wickramasekera, 2016; Chen, Sousa, y He, 2016).
No obstante, el enfoque RBV tiene una naturaleza estática, por lo que no resulta el más apropiado para abordar el fenómeno de digitalización, en el que se considera que los directivos pueden mejorar sus propias capacidades. Al igual que sus homólogas chinas, las pymes mexicanas suelen estar lideradas por directivos/fundadores con capacidades limitadas en cuanto a CBEC, tanto en cuestiones tecnológicas como en conocimientos de comercio exterior, por lo que se decidió adoptar la teoría DMC por proporcionar un enfoque más dinámico, que, si bien reconoce la importancia de los conocimientos y habilidades de los directivos, también les confiere la posibilidad de renovarse.
Método
Ante la problemática que representa la baja participación de las pymes en las exportaciones en los países en desarrollo, las TIC han dado alternativas que facilitan la exportación a través del comercio electrónico. No obstante, un problema frecuente en las pymes mexicanas es la adopción de tecnología (GS1, 2019). La presente investigación es de tipo cualitativa y los métodos utilizados son el estudio de caso múltiple, el método Delphi y el método comparativo. El muestreo fue por conveniencia al ser un estudio cualitativo que requiere cierta disposición de los informantes para brindar detalles (Monje, 2011). Se realizó una búsqueda en medios periodísticos de casos de pymes mexicanas que exportan a través de e-commerce y se hizo una búsqueda de vendedores en las plataformas de eBay, Amazon y Novica, las primeras dos plataformas por el gran impacto y popularidad internacional, y la última plataforma, se consultó por estar orientada a pequeños productores. Los productos son de diversas categorías y participan empresas desde 1 hasta 100 empleados. Se obtuvo la respuesta de tres empresarios ubicados en diferentes estados de México quienes tienen presencia en alguno de los marketplaces arriba mencionados y que han enviado productos al extranjero.
Para la aplicación del método Delphi se acudió con un profesional en CBEC (Experto en CBEC) que forma parte de un organismo gubernamental de promoción de exportaciones. El segundo experto consultado fue un miembro de un pequeño marketplace (E-commerce MX) enfocado a la venta de productos mexicanos en Estados Unidos por medio del comercio electrónico transfronterizo. El propósito del método Delphi fue obtener una opinión fiable de un grupo de expertos la cual estuviera enriquecida de su experiencia trabajando con pymes mexicanas en la adopción de comercio electrónico. Para obtener la opinión de los expertos se aplicaron dos rondas de entrevistas individuales. Si bien el método tiene limitantes por basarse en juicios subjetivos y en el sesgo que implica determinar quién es un experto (Torrado-fonseca, 2016), la información obtenida tuvo utilidad con fines exploratorios para el planteamiento de la presente investigación y diseño de la entrevista.
La recolección de información fue por medio de entrevistas semiestructuradas a los directores de las empresas, las cuales se realizaron a través de llamadas telefónicas y videoconferencias, dadas las circunstancias ocasionadas por la pandemia del COVID-19. Durante las entrevistas a las pymes, se cuestionó sobre el inicio del negocio, características y comportamientos de los directores, así como sus motivaciones y aspiraciones. Se cuestionó sobre el uso de las TIC en diferentes procesos de negocios, sobre la preferencia entre adoptar marketplaces o desarrollar sus propias tiendas digitales, los resultados que habían obtenido y la motivación de los directivos por exportar sus productos por medio de comercio electrónico y sus experiencias obtenidas. Todas las entrevistas fueron grabadas.
Las empresas participantes del estudio fueron, la Empresa A que produce y comercializa bolsas de piel, es una microempresa con 3 años en el mercado. La Empresa B se dedica a la joyería de plata, cuenta con 33 años de experiencia y es una pequeña empresa. La Empresa C produce y comercializa sandalias, tiene 3 años en el mercado y es una microempresa.
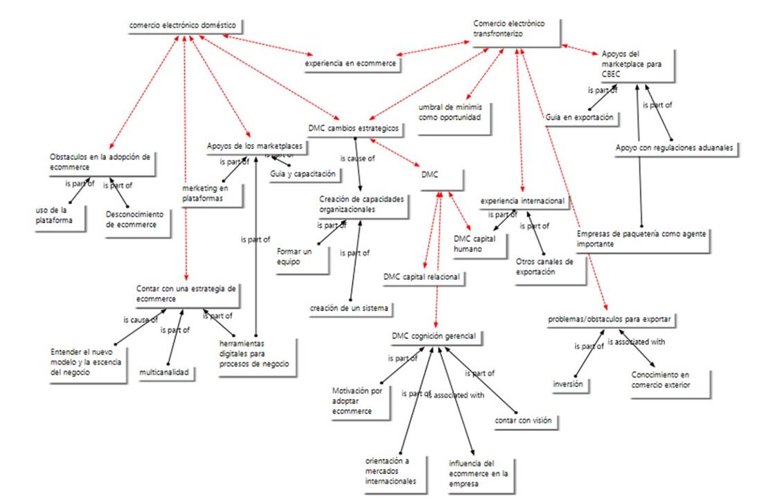
Las entrevistas fueron transcritas y el análisis de dicha información fue mediante el software Atlas TI. Para la codificación de la información se utilizó la técnica de Análisis Temático (Braun y Clarke, 2006) en el que imperó un enfoque deductivo ya que tanto las preguntas de la entrevista como el análisis estuvieron dirigidos hacia los temas de interés principal de la investigación, no obstante, el método inductivo también fue utilizado debido a que durante las entrevistas y análisis de las mismas se identificaron temas relevantes que no habían sido considerados en el planteamiento inicial de la investigación. Como resultado de la mezcla de los enfoques temático e inductivo se crearon categorías temáticas tomando como base los dos objetivos de la investigación, los tres principales componentes de las DMC (Adner y Helfat, 2003) así como temas emergentes de las entrevistas. El método Delphi aplicado con los dos expertos consultados sirvió de referencia para hacer comparaciones entre lo hallado en las entrevistas con las empresas participantes y los comentarios obtenidos con los dos expertos, resultando así mapa temático que puede apreciarse en la Fig. 2.
Resultados
A continuación, se muestran los resultados del análisis temático y de la comparación realizada entre los hallazgos de los tres casos estudiados. Dichos hallazgos se presentan en cinco apartados como se muestra en la Tabla 1.
Tabla 1 Componentes para la adopción de e-commerce nacional y transfronterizo en las pymes.
| Categoría | ||||
|---|---|---|---|---|
| 1) Adopción del comercio electrónico a nivel nacional | 2) Comercio electrónico transfronterizo y los marketplaces internacionales | 3) Renovación de la cognición gerencial | 4) Cambios estratégicos hacia mercados digitales | 5) Influencia del coronavirus en las estrategias de e-commerce de las pymes |
|
|
|
|
||
Fuente: elaboración propia.
El primer y segundo apartado son los temas centrales para los objetivos de la investigación, mientras que los apartados tres y cuatro brindan consistencia al análisis y son elementos importantes en la transformación digital para la implementación del e-commerce doméstico y transfronterizo. El apartado referente a la influencia del coronavirus en las estrategias de comercio electrónico de las empresas se incluyó debido a la magnitud del impacto en las prioridades de los directivos.
Adopción del e-commerce a nivel nacional
Se encontró que las empresas estudiadas tuvieron diferentes caminos para la adopción del e-commerce dentro de sus organizaciones. La Empresa A ha tenido sus mejores resultados con su estrategia de ventas en redes sociales, por el contrario, aún no había obtenido buenos resultados de su tienda en línea, ni de su presencia en marketplaces. La Empresa B cuenta con dos tiendas en línea propias y presencia en dos marketplaces internacionales. La Empresa C tiene presencia en Mercado Libre, Amazon y Liverpool para sus ventas a nivel nacional, recientemente incursionó en el envío de mercancía a Estados Unidos por medio de Amazon.
A continuación, se presentan cinco elementos importantes en la transformación digital para la implementación del e-commerce nacional. Cabe señalar, que los elementos no se mencionan en un orden de importancia particular.
Motivación por adoptar el e-commerce
La motivación de los directivos para implementar el e-commerce en sus empresas fue distinta en cada caso. Sin embargo, todos percibieron que era una buena oportunidad para su empresa. La directora de la Empresa A, considera el e-commerce como una forma de llegar a los nichos de mercado a los que van dirigidos sus productos. En el caso de la Empresa B, las experiencias previas del director formaron cierta apertura al cambio, apertura supeditada a la búsqueda de oportunidades de negocio. Al momento de iniciar en el e-commerce desconocía del modelo, e incluso, cabe señalar que el e-commerce estaba en una etapa inicial a nivel mundial, pero a decir de su director, “creí que eso podría funcionar”. Por otra parte, la gerente de la Empresa C, vio en el e-commerce una oportunidad para incrementar sus ventas y mejorar sus márgenes de ganancia en comparación con su canal de mayoreo.
Experiencia en e-commerce
La experiencia previa de los directivos brinda sensibilidad y entendimiento de aquellos aspectos que no se ven y que son importantes para tomar decisiones. En caso de que no haya experiencia previa, ésta debe desarrollarse (Experto en CBEC). Se identificaron diversas opciones para poder compensar la falta de experiencia como son: contratar o capacitar a una persona, subcontratar parte de los servicios con agencias, recurrir a marketplaces y/o plataformas de fácil uso. También se identificó que durante el desarrollo de dicha experiencia en e-commerce es frecuente que las empresas adopten más de una de las alternativas mencionadas. El proceso de aprendizaje es gradual, en palabras del experto en CBEC es:
Como si fuera primaria, secundaria y preparatoria, y así en adelante. Para mi primaria, pues métete a un marketplace, a Mercado Libre, es bastante sencillo empezar a vender. Secundaria, métete a Amazon, la plataforma es más complica(da), robusta y sensible a cualquier cambio, necesitas más experiencia para posicionar tus productos. Y después, ya llegas a un nivel máster, donde ya puedes vender a China sin ningún problema y vendes volúmenes mucho más elevados. A mí me gusta manejarlo así.
La directora de la Empresa A carecía de experiencia en e-commerce, pero contaba con conocimientos en marketing digital, dichos conocimientos le han facilitado vender a través de redes sociales. La Empresa B carecía de experiencia cuando decide participar en el marketplace Novica, después de ganar experiencia incrementó sus ventas en dicho marketplace, y años después crean sus propias tiendas en línea. La Empresa C incorporó en poco tiempo tres canales digitales para venta en línea. Los fundadores de la empresa carecían de experiencia en e-commerce, pero integraron a un tercer socio que contaba con la experiencia y habilidades que ellos carecían en los canales digitales.
Definir la estrategia digital de la compañía
La estrategia digital de la empresa se compone de una serie de decisiones para alcanzar los objetivos de la Empresa A través de los medios digitales. Se identificaron dos elementos fundamentales para definir la estrategia digital: entender la esencia del negocio y del nuevo modelo de negocio; y definir los canales digitales. El primer punto se refiere a que los directivos deben tener claro cuáles son aquellos elementos involucrados en el proceso de compra del cliente, además, deben ser capaces de entender los procesos básicos de e-commerce, para posteriormente compensar o crear una nueva experiencia de compra para el cliente. Por otra parte, definir los canales digitales implica decidir entre desarrollar una tienda en línea propia, usar marketplace o ambas. La experiencia, conocimientos y recursos son variables que influyen en dicha decisión.
En los casos estudiados, la Empresa A y la Empresa B mencionaron haber enfrentado dificultades con la experiencia del cliente al adoptar la estrategia digital. Los retos a los que se enfrentaron fue resolver dudas y la adecuación de los catálogos. La Empresa C no comentó haber enfrentado complicaciones por la experiencia del cliente. En cuanto al uso de marketplaces, la Empresa B y la Empresa C, han obtenido buenos resultados, mientras que la Empresa A continúa buscando la plataforma adecuada. Respecto a la venta con tiendas en líneas propias, la Empresa A y la Empresa C no han logrado obtener el nivel de ventas esperado.
Apoyos provistos por el Marketplace
Los marketplaces mostraron tener un papel importante en la estrategia digital de las empresas, además de ser una alternativa de bajo costo para vender en línea también cuentan con dos principales apoyos para los vendedores; herramientas digitales, para la logística y atención de clientes; guía y capacitación, para el uso de las herramientas de las plataformas, así como buenas prácticas para la venta en línea, dicha guía puede brindarse a través de las plataformas, o con apoyo de un representante.
En cuanto a los apoyos provistos por los marketplaces, la Empresa C, es la empresa que más se ha beneficiado de las capacitaciones y de las herramientas de logística. Al participar en tres marketplaces distintos, dichas herramientas facilitan la operación. La Empresa B también comentó beneficiarse de la logística provista por los marketplaces. La Empresa A no se ha beneficiado. 1.5 Obstáculos en la adopción del e-commerce.
Al analizar la información obtenida de las entrevistas se identificaron dos obstáculos o retos principales: el desconocimiento del e-commerce y la dificultad en el uso de los marketplaces. Durante las entrevistas el presupuesto no fue algo que se mencionara por parte de los empresarios. Un hallazgo relevante, en especial para los empresarios más pequeños, es que la adopción de las plataformas con funciones optimizadas puede ser una buena alternativa. Estas plataformas simplifican las actividades necesarias para contar con una tienda en línea, mientras que las opciones personalizadas o de código abierto, requieren mayor tiempo, conocimiento y esfuerzo. Los hallazgos sugieren que el desconocimiento del e-commerce puede ser un factor de importancia, ya que dicho desconocimiento lleva a cometer errores o a tomar decisiones que afectan la rentabilidad de las empresas.
Las empresas A y C tuvieron que migrar su tienda en línea de la plataforma con la que empezaron a una plataforma con funciones estandarizadas, en ambos casos usaron Shopify. La Empresa A empezó con una plataforma de bajo costo pero que requería mayor conocimiento técnico (de código abierto), mientras que la Empresa C empezó con una tienda personalizada, pero que no les brindó los resultados que esperaban.
En cuanto a la dificultad para usar la plataforma de los marketplaces, esta es diferente en cada caso. Sin embargo, las tres empresas reportaron que les fue complicado subir los productos correctamente por diferentes motivos: contar con buenas fotografías, describir adecuadamente el producto y/o el uso de la plataforma marcaba errores. “Te marcan errores y no sabes ni por qué y parece muy difícil” (Empresa C).
Comercio electrónico transfronterizo y marketplaces internacionales
Este apartado permite atender el objetivo de analizar la influencia de los marketplaces internacionales en la implementación de comercio electrónico transfronterizo en las pymes. Al respecto, se encontraron cinco categorías: apoyos de los marketplaces para el comercio electrónico transfronterizo; la importancia de la experiencia previa en e-commerce; valor de la experiencia previa en exportaciones; umbral de los minimis como oportunidad; problemas u obstáculos para exportar.
Apoyos del marketplace para el comercio electrónico transfronterizo
Los marketplaces internacionales representan una valiosa oportunidad para las pymes ya que brindan apoyos como son: las tarifas preferenciales de envío internacional, apoyo para el ágil despacho en aduana (gracias a la labor de las empresas de paquetería), medios de atención a clientes, capacitaciones y, dependiendo del tipo de marketplace, exposición internacional a bajo costo. Algunas plataformas permiten tomar la decisión de invertir en publicidad, mientras que otros marketplaces se encargan de publicidad digital sin costo extra para los vendedores.
La Empresa C recibió apoyo por parte de Amazon en un programa especial para fomentar la venta internacional y enviar productos a Estados Unidos. Dicho apoyo consistió en guía y capacitación en cuanto a la plataforma y los procesos para enviar mercancía a los almacenes del marketplace en el país norteamericano para su distribución automatizada una vez que se realicen las ventas.
La Empresa B recibió apoyo de Novica, dicho marketplace recibe los productos en su almacén donde se encargan de la logística, despacho aduanero, publicidad internacional e incluso estimaciones de venta.
La Empresa A mencionó que su experiencia con las capacitaciones de Amazon no ha sido satisfactoria. Este marketplace cuenta con una sección denominada Handmade y brinda capacitaciones, sin embargo, a decir de la Empresa A, hay información confusa.
Experiencia previa en e-commerce
La experiencia previa en e-commerce parece tener una doble función: como habilidad necesaria previa a vender en comercio electrónico transfronterizo y como un posible motivador para empezar a vender de forma internacional. Esto puede leerse de la opinión del experto en CBEC:
Necesitan todo lo primero y si no están preparados para su país, cómo van a estar preparados para el país destino. Yo recomiendo que primero pasen por la etapa nacional, para obtener esta experiencia, si ya tienen experiencia en el tema, y quieren hacer un negocio cross-border, ya es mucho más sencillo.
La Empresa C empezó a exportar con Amazon US gracias a la experiencia previa vendiendo en Amazon MX. Por el contrario, la Empresa A, no ha podido obtener en Amazon los resultados deseados en ventas al extranjero ni a nivel nacional. La Empresa A no ha logrado desarrollar la experiencia necesaria para el uso exitoso de marketplaces, ni de una tienda en línea propia, al momento de la entrevista su herramienta digital con mejores resultados han sido las redes sociales. La Empresa B indicó que Novica facilita mucho el envío al extranjero de los productos, esta empresa no contaba con experiencia en comercio electrónico cuando empezó a vender a través del marketplace internacional. Por lo que, aparentemente la experiencia previa necesaria para empezar en el comercio electrónico transfronterizo depende de las características del marketplace seleccionado.
Experiencia previa en exportaciones
La experiencia previa en exportaciones brinda conocimientos relevantes como, los requerimientos aduanales y conocimientos del mercado extranjero, tanto en cuestiones de normatividad como de preferencias de los consumidores. El experto en CBEC comenta al respecto que:
Tienes que analizar cuáles son tus barreras de entrada, o sea, si tu producto tiene restricciones y muchas veces el problema no está (en) el destino, sino aquí en México, porque tienes que conseguir certificaciones, y ahí es donde te puedes tardar un poquito, pero en realidad, si ya tienes todo preparado y tienes conocimiento de venta en línea, puedes vender en el extranjero de una forma mucho más sencilla.
La Empresa A ha realizado envíos esporádicos al extranjero de bajo volumen con apoyo de las empresas de paquetería. La Empresa C no contaba con experiencia previa en exportaciones, pero sí en comercio electrónico cuando decidió empezar a enviar producto a Amazon US, fue gracias a los apoyos de Amazon y de las empresas de paquetería que pudo realizar su primer envío transfronterizo. Tanto la Empresa A como la Empresa C, han recibido apoyo de las empresas de paquetería y sus envíos han sido mediante procesos simplificados, es decir, bajo la figura de los minimis, esto les ha facilitado enviar sus productos al extranjero sin la necesidad de desarrollar más conocimiento de comercio exterior. Sin embargo, se enfrentan con la limitante del valor que pueden enviar por operación. Por el contrario, la Empresa B ya contaba con amplia experiencia en exportaciones cuando decidió vender en comercio electrónico transfronterizo. Este conocimiento le ha facilitado vender a través del marketplace internacional Novica. El directivo de la Empresa B menciona que, derivado de la exposición internacional del marketplace, ha sido contactado fuera de dicha plataforma, y que, gracias a sus conocimientos en comercio exterior, ha concretado exportaciones de mayor volumen. Esta empresa ha podido exportar pedidos de mayor volumen y a una mayor variedad de países, en comparación con las otras dos empresas, debido a que conoce los requerimientos de entrada para su producto y está preparado para cumplirlos.
Umbral de los minimis
Las empresas estudiadas aprovechan el umbral de los minimis, es decir, envían producto a otros países a través de las empresas de paquetería, sin que los envíos deban ser sometidos a un proceso de importación con un pedimento a nombre del cliente. Estas operaciones simplificadas permiten a las empresas A y C realizar ventas al extranjero sin la necesidad de contar con amplios conocimientos en comercio exterior, además de que pueden vender directamente a los consumidores finales. Estos procedimientos simplificados representan una oportunidad para los pequeños empresarios. No obstante, el monto tolerado para dichos procedimientos es distinto en cada país, por lo que, el monto de tolerancia puede ser un obstáculo para las empresas que no cuenten con los conocimientos suficientes en comercio exterior.
Problemas u obstáculos para exportar
A fin de ampliar el entendimiento de la exportación a través del comercio electrónico, se consultó a los directivos sus principales obstáculos para exportar. Se identificaron tres principales limitantes a los que se enfrentan las pymes en las exportaciones: desconocimiento de las regulaciones y de información sobre el mercado, su capacidad de inversión, y para el caso de comercio electrónico transfronterizo, el desconocimiento del e-commerce.
De las tres empresas entrevistadas sólo la Empresa B contaba con conocimientos en comercio exterior, y es la empresa con mayor actividad exportadora tanto en canales online como offline. Declaró que, para obtener la información necesaria, se enfrentó a muchos problemas porque la información no está disponible fácilmente, además de que “tienes que mantenerte muy al día”.
La Empresa A se ha visto limitada para enviar producto a diferentes compradores en otros países, dado que tanto los clientes como los miembros de la empresa carecen de conocimiento en comercio exterior, y siguen las recomendaciones de las empresas de paquetería para que los envíos no sean sometidos a un proceso aduanal complicado, sin embargo, esto implica que el valor de los envíos y la cantidad de piezas está limitado. Por otra parte, la Empresa A tampoco ha logrado desarrollar las habilidades suficientes para explotar la plataforma de Amazon para vender en Estados Unidos. La Empresa C señaló que se encuentra limitada para invertir lo suficiente en publicidad para poder desplazar el producto que envió a los almacenes de Amazon US.
Renovación de la cognición gerencial
Las percepciones del entorno y las predicciones de los directores de pymes influyen de gran manera en las decisiones que marcaran el rumbo de sus organizaciones. En los casos estudiados se identificó que las percepciones de los directores eran influenciadas por la información que obtenían de distintos medios y experiencias como son: participar en eventos empresariales, a través de sus relaciones con terceros, y con la capacitación constante.
La formación constante es un factor común en la dirección de las empresas estudiadas. La directora de la Empresa A ha tomado diversos cursos y un posgrado en marketing digital. La Empresa C incluyó un miembro en el equipo que se ha especializado en comercio electrónico, quien frecuentemente toma capacitaciones al respecto. El director de la Empresa B se capacitó en comercio exterior, diseño de joyería y diversos temas que ha considerado importantes para su empresa. También se identificó que los tres directores de pymes participaban en diferentes eventos comerciales, lo que les permite identificar oportunidades de negocio, posibles proveedores y tendencias. Toda esta información, parece influir en la toma de decisiones de los directores.
Cambios estratégicos hacia mercados digitales
La creación de capacidades organizaciones es necesaria para poder tener éxito en el comercio electrónico nacional y transfronterizo, para lo cual los directivos utilizan sus propias capacidades y recursos, mismas que se analizan a través de los tres componentes de las DMC. En cuanto a capital relacional, los casos estudiados mostraron que los directivos contaban con habilidades para relacionarse con distintos agentes, sean organizaciones públicas o privadas. Estas relaciones les permiten obtener distintos apoyos como son; capacitación en comercio exterior (Empresa B), conseguir apoyos de los marketplaces (Empresa C), contratar agencias y contactar posibles compradores a través de relaciones (Empresa A). Las habilidades propias de los directivos (capital humano gerencial) también son distintas en cada caso, influyendo en cierta medida su formación académica. En la Empresa C, las decisiones se toman en conjunto entre tres personas, cada una con habilidades diferentes que les han permitido especializarse, tomar decisiones y ejecutar.
Las DMC de los directivos influyen en su capacidad para identificar oportunidades para sus organizaciones, y en su capacidad para transformas sus organizaciones y aprovechar las distintas oportunidades, como el comercio electrónico y la internacionalización a través de este medio. En cuanto a generar capacidades organizaciones, se identificaron dos elementos necesarios tanto para comercio electrónico a nivel nacional como comercio electrónico transfronterizo: contar con un equipo para la planeación y ejecución; y, modificar, crear e integrar procesos.
Contar con un equipo
Para poder tener éxito a través del e-commerce se requiere conocimiento en la materia y liderazgo dentro de la empresa, en palabras del experto en CBEC “necesitas una estructura interna que te permita administrar y desarrollar estrategias y ejecutar para e-commerce.”
La verdad es que uno empieza siendo todólogo, pero llega un momento que eso no es posible, ni avanzas y nada más comete(s) errores, inviertes, pero no es tan redituable. Siempre he tenido que apoyarme en alguien más, de repente contrato gente por proyecto y ya luego nos dejan a nosotros manejarlo, y así lo vamos haciendo (Empresa B).
La Empresa B y la Empresa C, han logrado desarrollar sus capacidades al incluir gente en sus equipos y al relacionarse con instituciones o agencias de las que obtienen capacitación y guía. La Empresa C ha obtenido capacitación por parte de los marketplaces y además indica haber incluido a alguien que se hiciera cargo de la parte digital, lo cual fue clave para tener éxito:
Invitamos a un amigo de toda la vida que es experto en toda esa parte de estrategia digital, y con él empezamos ya como que a poner más atención en redes sociales y con las plataformas de e-commerce, al mismo tiempo empezamos con Amazon, Mercado Libre y Liverpool.
Por su parte, la Empresa B cuenta con personal dedicado a la parte digital y a las exportaciones. Esta estructura y especialización le han permitido adaptarse y responder a las oportunidades de mercado online y offline tanto de forma nacional como internacional. Cabe mencionar que es la empresa con mayor actividad en el extranjero.
La Empresa A no cuenta con una persona dedicada exclusivamente a la parte digital, sino que la misma directora atiende esta función con ayuda de externos que operan sus redes sociales y tienda en línea. Declara que ha tenido que cambiar de proveedor en distintas ocasiones, sin embargo, considera que el último cambio realizado le permitirá tener mayor éxito en redes sociales y en su propia tienda en línea.
Modificación, creación e integración de procesos
Este apartado se refiere a la modificación, creación e integración de procesos dentro de la empresa con la finalidad de asegurar el cumplimiento de sus procesos de negocios. Dichos cambios en los procesos de las empresas son necesario para la implementación del e-commerce, ya que la comercialización en medios electrónicos requiere procesos específicos, los cuales deberán convivir con la operación offline de las empresas o, incluso, puede requerirse realizar una transformación total de los procesos. En la experiencia del Experto en CBEC:
En una empresa cuando no tienes sistemas (considerando una perspectiva sistémica de los procesos) te empiezas a encapsular en chamba que no te permite avanzar (...). Si tu como empresa, lo empiezas a hacer y no haces una metodología, no la pones a andar y no inviertes en recurso humano, va a estar muy complicado que lo puedas hacer.
Contar con personas que se hagan responsables de las actividades, y lograr desarrollar e integrar los procesos necesarios para la operación del e-commerce, le permite a la empresa construir capacidades organizacionales. Algunas piezas de los procesos pueden estar fuera de la organización, pero es importante que el flujo del proceso no se interrumpa.
Influencia del coronavirus en las estrategias de comercio electrónico de las empresas
Pese a que no fue parte del planteamiento inicial del estudio, se identificó que la pandemia del coronavirus ha influenciado en los planes de las empresas hacia las estrategias digitales. La Empresa B y la Empresa C indicaron que, gracias a sus ventas en medios electrónicos, han podido hacer frente a la caída en ventas provenientes de sus canales offline a consecuencia de la emergencia sanitaria causada por el coronavirus. Ambas empresas han decidido intensificar sus esfuerzos para vender en los canales online.
Nosotros vamos a apostarle más en esto (comercio electrónico), por ejemplo, ahorita estoy cancelando todas mis ferias presenciales para el resto del año. Eso lo voy a trasladar para las ventas en línea (...). Va a ser un replanteamiento muy interesante, porque quizás nos vamos a hacer un esquema de negocios sólo para la venta en línea (Empresa B).
Las tres empresas participantes y los expertos consultados coinciden en que hay una aceleración en la cultura de consumo electrónico de los consumidores mexicanos. Por lo que la motivación para destinar mayores recursos y esfuerzos a los mercados electrónicos parece estar compuesta por tres elementos: los resultados previos, la percepción de la oportunidad de crecimiento en el mercado electrónico, y la búsqueda de alternativas para mitigar el efecto negativo del coronavirus en las ventas de las pymes.
Discusión
A continuación, se discute el proceso por el cual, los directivos de las pymes aprovechan sus propias capacidades gerenciales, para crear nuevas capacidades organizaciones que les permitan implementar el e-commerce.
La motivación de los directores de adoptar herramientas digitales para la comercialización de sus productos es el detonante para que una empresa adopté el e-commerce, es decir, la cognición de los directores es el primer eslabón (Dimov, 2010; Martin, 2011).
Las características de los directivos influyen en las prácticas y resultados de la organización, al grado que las estrategias y prioridades organizacionales son reflejo de las bases cognitivas de los directores, en especial en organizacionales nuevas o de pequeño tamaño (Jin et al., 2017). La identificación y aprovechamiento de oportunidades depende de las habilidades y percepciones de los directivos (Ambrosini y Altintas, 2019). De manera que si los directores de las pymes consideran que el e-commerce es una oportunidad para su organización entonces tendrán mayor compromiso con las estrategias digitales.
Para los directivos de los casos analizados, el e-commerce representa una oportunidad para incrementar ventas y/o mejorar sus márgenes de ganancia. Esta adaptación de los directores hacia el mercado digital se da en un contexto global en el que cada vez más personas y empresas venden y compran por internet. Se estima que durante 2018 más de la mitad de la población de los países que conforman la OCDE realizaron compras en línea (OCDE, 2019), se estima que el 52 % del comercio electrónico tiene lugar a través de marketplaces (eMarketer, 2019). Durante 2020 se estima que el comercio a nivel mundial creció 27.6 % y la región de Latinoamérica 36.7 % pese a la crisis derivada por la pandemia de la COVID-19 (eMarketer, 2021).
En los casos de las empresas A y la Empresa C, la adopción de tecnología para sus procesos de comercialización ha sido de forma más natural que la Empresa B, la cual declaró que resultó complicado el proceso de adopción del e-commerce. Una posible explicación de la facilidad de las empresas A y C en la adopción de e-commerce puede deberse a que su creación es más reciente y el comercio electrónico forma parte de la mentalidad de los directores de las empresas A y la Empresa C. Por el contrario, la Empresa B adoptó el comercio electrónico en una etapa más madura, en la cual ya contaba con una estructura y un sistema para operar, es decir, de cierto modo la dirección ya conocía una manera de hacer las cosas, por lo que el comercio electrónico requirió mayor flexibilidad y menor aversión al riesgo por parte del directivo. El directivo de la Empresa B comenta que:
Hace 20 años no sabía si iba a funcionar o no, pero pensé que era una opción a futuro. (…) ahora con este problema del COVID estoy trabajando en otras estrategias de negocio para asociarme con otras páginas y seguir creciendo.
También se identificó que la experiencia y entendimiento del e-commerce influye en el tipo de estrategia digital para comercializar sus productos. Es decir, el e-readiness influye en la complejidad de la estrategia (Jones et al., 2014), esto se ve reflejado en decisiones como usar marketplaces o desarrollar el propio e-commerce, y si fuera el caso, deben seleccionar la plataforma: código abierto o plataformas de pago. A medida que las empresas participantes han desarrollado experiencia y obtenido aprendizaje de la comercialización digital, han incrementado su habilidad para adoptar estrategias más complejas. Las empresas A y C empezaron adoptando estrategias sencillas: comercialización en redes sociales y marketplaces respectivamente. Su dominio en cada estrategia ha madurado y ambos casos han enfrentado obstáculos para obtener un gran volumen de ventas en su propia tienda online, sin embargo, coincidieron que es más sencillo adoptar una plataforma con funciones prediseñadas para la operación de la tienda en línea en comparación con diseñar una tienda en línea personalizada. La Empresa B empezó su experiencia en e-commerce con un marketplace internacional, años después desarrolló sus tiendas en línea, por lo que la experiencia previa del marketplace ayudó a obtener mayor entendimiento sobre el comercio electrónico. El entendimiento del e-commerce y la experiencia previa fungen como habilidades de la dirección, dicho entendimiento del e-commerce juega un papel fundamental en la adopción y desempeño en el ecommerce (International Trade Centre, 2017) y es parte del capital humano gerencial, además de que influyen en la cognición gerencial. Vale la pena señalar que, en los casos estudiados la dirección carecía de conocimientos suficientes sobre comercio electrónico pero contaban con una percepción positiva del mismo, es probable que la carga emotiva o intuición de los directivos hacía lo que consideraban una oportunidad (Ambrosini y Altintas, 2019) haya impulsado a los directores a tomar diferentes decisiones y acciones con la finalidad de ser capaces de vender sus productos mediante el comercio electrónico.
Los tres componentes de las DMC influyen entre sí (Helfat y Martin, 2015), por ejemplo, la información que obtuvo la Empresa C por medio de representantes de Mercado Libre influyó en sus percepciones. La cognición de los directores puede impulsarlos a capacitarse en un tema en específico, a buscar relacionarse con socios estratégicos, u obtener apoyos en instituciones públicas o privadas.
Los tres componentes de las DMC son la base para la intencionalidad administrativa, la deliberación, la toma de decisiones y la acción (Martin, 2011). La adopción del comercio electrónico representa cambios estratégicos en las pymes, los casos estudiados muestran que los directivos de las empresas han tomado diferentes decisiones y acciones para alcanzar su objetivo, para ello, han aprovechado tanto su habilidad para relacionarse con terceros como las habilidades propias de los directivos. Dosi, Nelson, y Winter (2000) señalan que las capacidades resuelven la brecha entre la intención y los resultados y lo hacen de tal manera que el resultado se asemeja a lo que se pretendía. En otras palabras, desarrollar capacidades organizacionales es lo que permite materializar los objetivos.
En cuanto al manejo del capital relacional, destaca el caso de la Empresa C, que se ha apoyado de representantes de los marketplaces para reducir la curva de aprendizaje. Incluso fue gracias a la relación con los agentes de la plataforma de Liverpool que la empresa considero participar en ella ya que inicialmente no estaba considerada en los planes de la empresa tan solo por el desconocimiento de la oportunidad.
Un hallazgo que influyó en la renovación de la cognición de los directivos fue la capacitación constante de los directivos, pese a que el tipo de capacitación que tomaban los directores fue diferente en cada caso, se identificó que la capacitación constante no solo brinda a los directores nueva información, sino que también moldea la forma de interpretarla.
La velocidad con la que las empresas aprenden y generan cambios es heterogénea, las empresas A y C en un periodo de tiempo similar (3 años) han obtenido resultados muy diferentes. Desde la perspectiva de las capacidades dinámicas de gestión, puede interpretarse como que el conjunto de habilidades directivas (Adner y Helfat, 2003) en la Empresa C, le ha facilitado aprender y alcanzar cierto nivel de especialización, que se ha traducido en el desarrollo de capacidades organizacionales. Mientras que en la Empresa A, al ser una microempresa con una estructura organizacional limitada, no ha podido llegar a un nivel de especialización en comercio electrónico.
En cuanto a la construcción de capacidades organizacionales se identificaron dos elementos fundamentales: la creación de equipos, y la creación, modificación e integración de procesos organizacionales.
Al igual que en el modelo propuesto por Li et al. (2018), en las pymes mexicanas, la creación de un equipo para el comercio electrónico es un elemento clave para la creación de capacidades organizacionales. Las empresas B y C cuentan con personal enfocado en el comercio digital, lo que les ha permitido planear y operar adecuadamente en canales online a la par de que también les ha permitido generar mayor especialización. La Empresa A no cuenta con personal interno, pero ha tercerizado gran parte de las actividades relacionadas con su estrategia online, a la fecha del estudio aún no había obtenido los resultados deseados.
Por su parte, la creación, modificación e integración de procesos organizacionales permiten la operación de forma eficiente, lo cual es aún más relevante cuando la empresa ya cuenta con un canal de ventas offline, como en el caso de las empresas B y C.
Al analizar la influencia de los marketplaces internacionales en la implementación de comercio electrónico transfronterizo en las pymes, se encontró que los marketplaces internacionales son un buen soporte para la comercialización internacional. Aunque cabe señalar que en México los apoyos de los marketplaces internacionales en cuanto a capacitación no son tan robustos como los que brinda Alibaba en China señalados por algunos autores (Li et al., 2018; Romagnoli y Garbelli, 2017). El nivel de apoyos para la comercialización es diferente en cada marketplace, sin embargo, puede decirse con base en los hallazgos, que los marketplaces internacionales brindan un valioso apoyo para los procesos de logística internacional, gestión de pago de internacional, atención a clientes y procesos aduaneros, gracias a la intervención de los convenios con empresas de paquetería y a la figura de minimis.
Los marketplaces internacionales brindan diferentes funciones que resuelven problemas de pago internacional, ayudan a disminuir la desconfianza de los vendedores gracias al respaldo del Marketplace y facilitan la logística internacional (Ding et al., 2017), en especial para la movilización de paquetes de bajo valor, los cuales requieren un proceso aduanal simplificado. Estos procesos simplificados requieren un menor nivel de conocimiento en comercio exterior en comparación con las exportaciones de gran volumen, sin embargo, es necesario conocer las restricciones aplicables para cada producto.
El conocimiento en comercio exterior facilita la posibilidad de movilizar mayor volumen y disminuye la posibilidad de enfrentar problemas en aduana, incurrir en costos innecesarios o causar problemas de credibilidad por incumplimiento en la entrega. En el caso de la Empresa B, su experiencia previa en exportaciones le ha permitido concretar ventas internacionales que son resultado de la exposición internacional en el marketplace y en medios digitales propios, dichas transacciones se concretan fuera de las plataformas. Es necesario aclarar que, la preparación en comercio exterior y la experiencia internacional aumentan las capacidades para las operaciones internacionales, además resultan un valioso recurso de los directores para la internacionalización de las empresas (Rodriguez, 2013).
También es de resaltar que, la experiencia previa en comercio electrónico nacional tiene dos efectos: primeramente, funge como un elemento para aprovechar las herramientas de los marketplaces, ya que sin experiencia en comercio electrónico habrá una mayor curva de aprendizaje. En segundo lugar, la experiencia previa en comercio electrónico puede motivar a la dirección a considerar el comercio electrónico transfronterizo como el siguiente paso en el rumbo de la organización, como fue el caso de la Empresa C. Es decir, la experiencia positiva en el comercio electrónico influye en la cognición de la dirección, por lo que el siguiente cambio estratégico puede ser la internacionalización por medio del CBEC (Li et al., 2018).
La adopción del comercio electrónico tanto a nivel nacional como internacional requiere de la creación de capacidades organizacionales, las cuales son el medio para acortar la brecha entre la intención y los objetivos de la organización (Dosi et al., 2000). Los hallazgos sugieren que el capital relacional de los directores es de gran ayuda para la creación de capacidades, las empresas estudiadas se han acercado a empresas e instituciones de gobierno con la finalidad de conseguir guía y capacitación en comercio exterior, así como otro tipo de apoyos que les permitan reducir su curva de aprendizaje y apalancarse. La heterogeneidad en los resultados obtenidos en cada una de las empresas podría confirmar los hallazgos de Helfat y Martin (2015) quienes sugieren que las DMC de algunos directivos son más eficientes que las de otros, por lo que no todos los directores obtendrán los resultados esperados para sus empresas.
Conclusiones
En relación con el primer objetivo de la investigación; analizar el proceso de creación de capacidades en las pymes para la adopción del e-commerce, se concluye que el proceso inicial es la cognición de los directivos. Puede haber distintas motivaciones en los directivos para adoptar el e-commerce, sin embargo, el directivo debe apreciar en el e-commerce una oportunidad deseable para su organización. A partir del compromiso del directivo por un objetivo, las decisiones y acciones de éste deben estar orientadas a alcanzar el objetivo deseado, lo cual requerirá que las pymes desarrollen las capacidades organizaciones necesarias para el comercio electrónico. El proceso de transformación se da en dos niveles; a nivel dirección (dimensión humana), y a nivel organizacional. A nivel dirección, las gerentes hacen uso de sus habilidades, experiencias, conocimientos y capital relacional. El capital relacional de la dirección puede favorecerles al brindarles acceso a información, recursos y oportunidades. En cuanto a los conocimientos y habilidades de la dirección, vale la pena destacar que cuando la dirección depende de más de una persona, la combinación de habilidades puede ampliar las capacidades de la dirección, en comparación a las capacidades que podría tener un único individuo. Las habilidades y capacidades de los directivos pueden estar limitados por su trayectoria previa y formación, es decir, es probable que no todos los directivos cuenten con los conocimientos y habilidades necesarias para el comercio electrónico. Sin embargo, las capacidades de los directivos no son estáticas y pueden desarrollarse. La formación continua y relacionarse con los distintos agentes en la industria (proveedores, clientes, competidores, instituciones públicas, etc.) fomenta la mejora de las capacidades de los directivos.
A nivel organizacional, se concuerda con Dosi et al. (2000) en el planteamiento de que la creación de capacidades organizacionales permite eliminar la brecha entre la intención y los resultados. Se sugiere que para la creación de capacidades organizacionales para el comercio electrónico se debe crear un equipo que se haga cargo (puede tratarse de una única persona) y desarrollar procesos organizacionales, estas dos medidas permitirán planear y ejecutar estrategias de e-commerce nacional y transfronterizo. Los hallazgos sugieren que cuando exista poca experiencia y conocimiento dentro de las empresas se puede iniciar con las herramientas más accesibles y de fácil uso, tercerizar cierto nivel de actividades, recurrir a expertos, entre otras alternativas, es decir, la adopción del e-commerce parece ser un proceso de aprendizaje gradual, constante y a la medida de cada empresa. Es necesario desarrollar cierto nivel de especialización el cual es difícil de obtener sin contar con al menos una persona que lidere el proyecto de e-commerce.
Respecto a la influencia de los marketplaces internacionales en la implementación de comercio electrónico transfronterizo en las pymes, los hallazgos sugieren que los marketplaces internacionales facilitan vender a clientes en otros países, en especial al tratarse de paquetes de bajo valor y volumen, sin embargo, se requiere de preparación y compromiso. Se recomienda analizar los distintos marketplaces internacionales para seleccionar el más adecuado ya que los apoyos que proveen y la complejidad de uso es diferente en cada caso, además de que en algunos casos pueden estar enfocados a un segmento específico. La experiencia previa en comercio electrónico y en exportaciones son recursos valiosos para el CBEC. Es recomendable empezar primeramente con comercio electrónico en el país de origen, en especial si se carece de experiencia en exportaciones. Por otra parte, los marketplaces internacionales brindan exposición internacional que puede generar oportunidades de negocio fuera de las plataformas para aquellas empresas que cuenten con los conocimientos suficientes en comercio exterior.
Para concluir, los directores de pymes deben contar con la disposición y compromiso para mejorar sus propias capacidades, pero, en especial, deben centrarse en la creación de capacidades organizacionales dentro de sus empresas.
Limitaciones y futuras líneas de investigación
El enfoque del presente trabajo reside en los directivos de las pymes y en la influencia de sus capacidades para generar cambios estratégicos en sus organizaciones, en este caso, para la adopción del e-commerce. Al centrarse en los directivos de las pymes no se contempla la influencia del entorno en las organizaciones, es probable que analizar la influencia del entorno amplíe la comprensión de la transformación digital de las pymes en los países en desarrollo. De igual forma, existen limitaciones propias de la metodología utilizada, ya que los hallazgos no pueden ser utilizados para realizar generalizaciones, no obstante, a partir de los hallazgos puede profundizarse en elementos importantes que emergieron durante las entrevistas, por ejemplo, los beneficios de contar con una dirección colectiva para la implementación del e-commerce.
Futuras líneas de investigación podrían profundizar en la habilidad de los directivos para relacionarse con terceros y los beneficios para la digitalización de las pymes. Por otra parte, podría plantearse una investigación longitudinal para evaluar el avance de las empresas en sus estrategias digitales, donde se consideren tanto las capacidades organizaciones como las capacidades directivas. Un estudio longitudinal ampliaría el entendimiento de la naturaleza dinámica de las capacidades gerenciales y organizacionales.










nueva página del texto (beta)




