INTRODUCCIÓN
Lo acontecido en México en el terreno de las ideas, con posterioridad al conflicto revolucionario del siglo XX, es tema de análisis por diversas razones. En primer lugar, una nación que ubica su origen en la confluencia cruenta de dos culturas y dos concepciones del ser colectivo, con dos trayectos civilizatorios diversos, tuvo en su élite pensante un elemento fundamental en la definición inicial de su existencia, como grupo humano diferente de sus dos orígenes: el aborigen y el extranjero. En el presente texto se parte del supuesto de que, al interior de los grupos humanos, por múltiples razones, se expresan formas diversas del pensamiento social que, siguiendo a Gaston Bouthoul, se derivan de «una tendencia permanente [de los grupos humanos] hacia la constitución de grupos diferenciados» (1971: 6). Las razones que este autor encuentra, para la emergencia de diferentes materiales simbólicos y sistemas de creencias en un mismo conglomerado de personas son, primero, exteriores al grupo humano mismo, como la que corresponde a la tierra que habita o la que representa el clima; de hecho, hay numerosas referencias al papel que la geografía y el clima juegan en la constitución de una identidad nacional. Bouthoul se refiere además a la lengua y la raza como elementos diferenciadores. Al respecto, nos dice que es evidente que existe cierto genio de cada lengua que la lleva a sugerir, de preferencia, unas determinadas formas de pensamiento. Sin embargo toda lengua es un vehículo apto para expresar todo género de pensamientos y los más diversos matices (1971: 8).
Más allá de todos estos elementos que este y otros autores abordan en el estudio y análisis de lo que permite la emergencia de una identidad nacional, en el presente trabajo se sigue la postura de este autor cuando nos propone como único criterio suficientemente objetivo y general, que permite clasificar a las sociedades, el tipo de civilización a la que pertenecen. Claro que el concepto de civilización entraña una discusión que rebasa los objetivos de este trabajo. No obstante, la propuesta que se rescata aquí es que lo verdaderamente distinguible, en el caso de cualquier grupo humano, es la mentalidad del colectivo.
Regresando, a raíz del conflicto armado conocido como Revolución Mexicana, pensadores e intelectuales de la época se dieron a la tarea de reflexionar en torno a los elementos y cualidades de México y del ser mexicano. Esta reflexión los llevó, de entrada, a la referida mezcla de culturas. Pero la gesta revolucionaria ocurrió casi cuatrocientos años después de que esa mezcla se iniciara y, aun así, el centro de sus discusiones seguía siendo la marca de la violenta irrupción de una cultura que avasalló a otra. Los alegatos siempre posicionan a los autores; así, puede uno seguir el rastro de sus narrativas y apreciar cómo ellos mismos se ubican en ocasiones como los conquistadores, cuando los adjetivos positivos son aducidos para los arrojados y valientes guerreros que incursionaron en desconocidas tierras, mientras que en otras su posicionamiento se ubica del lado de los fuertes, estoicos y capaces indios que enfrentaron al enemigo. Lo que esta paradoja, reiterada por numerosos autores de la época, indica es que coexisten, y esa es la hipótesis del presente trabajo, mentalidades o cosmovisiones diversas, de larga duración (para el día de hoy ya son bastante más de quinientos años), que se gestaron un día y se reditaron a lo largo de una historia en la que los actores de hoy (esto es, los mexicanos de a pie) cuentan con una manera de nombrarse y un territorio que aman y odian, pero que al mismo tiempo los lleva a acercarse o a alejarse, a partir de disputas de sentido, derivadas de creencias -muchas de ellas ancestrales-, correspondientes a diversas mentalidades.
La mentalidad constituye la síntesis dinámica y viviente de cada sociedad. Dinámica lo es en grado superlativo, porque inmanente a cada uno de sus miembros, determina sus conductas y sus pensamientos. Al propio tiempo gobierna sus creaciones, puesto que es en relación a ella que se plantean sus problemas y sus preocupaciones (Bouthoul, 1971: 11).
El conflicto social le es inherente a la vida en sociedad. En cualquier cultura, para cualquier nación, el referente de la disputa simbólica encontrará contenido. Para los mexicanos ilustrados, esta característica ha sido referida, por lo menos entre los intelectuales del México posrevolucionario, al choque de las dos culturas que le permitieron existencia. Unos llegaron y conquistaron a otros que ya estaban ahí, y de ahí nacimos nosotros. Como si unos y otros hubieran sido seres de diferente especie. Para el discurso posrevolucionario no había cabida a la frase Cuando nos conquistamos. Esto es, mentalidades, cosmovisiones, pensamientos sociales en disputa, entre unos y otros y entre nosotros mismos.
MÉXICO COMO CONCEPTO EN EL DISCURSO POSREVOLUCIONARIO
Los grupos humanos se distinguen por una derivación de su vida simbólica que se denomina cultura. Reunidos en un espacio geográfico, la definición de lo que son incorpora sus maneras de hacer y de vivir, el paisaje que los rodea y las características y accidentes de su entorno y, peculiarmente, un pasado que se inventan, para dar contenido a su existencia como grupo, de lo que se deriva una identidad que les permite reconocerse y les da reconocimiento desde fuera. Este es un proceso psicosocial que ha ocurrido a lo largo de la historia, siendo fundamental el nombrar al grupo humano y al territorio que ocupa. En el presente contemporáneo, el nombre de ese territorio simbólico-geográfico enuncia a un país. Nombrado este, su gentilicio se convierte en la enunciación de una identidad. La delimitación que permite esto se funda en afectos y pasiones que atan a las personas a esa tierra y a ciertas prácticas cotidianas. Emociones y sentidos que son reconocidos con el nombre de nación.
En el caso que nos ocupa, esa nación, autodenominada México, emerge en el discurso posrevolucionario, como un concepto que se dibuja en el discurso de numerosos pensadores. Uno de estos es Samuel Ramos (1951). Este pensador, reconocido como filósofo, nació en 1897 y fue discípulo de Antonio Caso, otro notable de la época. Es sabida la influencia que tuvo la obra de José Ortega y Gasset en el pensamiento de Ramos. Nos estamos refiriendo a un eminente integrante del grupo Hiperión. Dentro de sus biógrafos aparece reiteradamente la referencia a su papel en la investigación del alma mexicana. Desde el presente trabajo se propone que tal investigación -que incluye a Ramos mismo y a los demás intelectuales de la época- dio por resultado la emergencia misma del alma mexicana o, para decirlo directamente, su invención.
Se conoce a Ramos como un filósofo preocupado por constatar la existencia de un complejo de inferioridad del alma mexicana, que fue la resultante del choque entre las dos culturas de origen: la española y la aborigen. Entre paréntesis, la cultura aborigen, que ahora interpretamos como un entramado de culturas diversas y en disputa -algunas hasta antagónicas entre sí- no es tema de reflexión de este autor ni de los autores de la época. Sea como fuere, ese choque cultural se trastocó en un desprecio hacia lo propio (tampoco se aprecia reflexión sistemática hacia eso que se identifica como propio). Siendo filósofo, Ramos se introduce en un terreno farragoso, como el de intentar psicoanalizar el alma mexicana. Para ello, echa mano de la estructura teórica adleriana, que se sustenta en el estudio del individuo. La psicología individual de Alfred Adler (1993) tiene como punto nodal la hipótesis de que el individuo se encuentra constantemente en medio de una pugna entre su situación real concreta y sus aspiraciones, siendo que este contraste le causa frustración. Nada novedoso para un psicoanalista, si recordamos que todo el andamiaje teórico del psicoanálisis se basa en la visión capitalista de la propiedad privada centrada en el individuo, como posesión máxima y que ahora, en una época marcadamente posmoderna, podemos cuestionar.
Por ejemplo, el planteamiento del autor, en el sentido de que «una interpretación de nuestra historia conducía a descubrir ciertos vicios nacionales, cuyo conocimiento [es] [dice Ramos] indispensable como punto de partida para emprender seriamente una reforma espiritual de México» (1951: 10), es bastante cuestionable desde el presente. Primero, porque el criterio de análisis y de juicio para identificar lo moralmente valioso y lo deleznable partía de criterios estéticos y culturales de lo que en su época circunscribía a la alta cultura. Después, porque en esta frase se aprecia una visión ingenua de las sociedades que, por intermedio de sus grandes pensadores, puede ser moldeada y trastocada, no solo en su apariencia, sino en aquello que -se supone- le es consustancial: su alma colectiva. Claro que, para explicar la posibilidad de este cambio, argumenta que la problemática central del alma mexicana no estriba en una condición orgánica, sino en otra menos definitiva o más superficial. Aunque tampoco explica qué tan superficial es la inferioridad que aqueja a los mexicanos: «he creído siempre que no es necesario suponer una verdadera inferioridad orgánica para explicar el sentimiento de inferioridad» (Ramos, 1951: 10). La siguiente cita ejemplifica la postura del autor:
Me parece que el sentimiento de inferioridad en nuestra raza tiene un origen histórico que debe buscarse en la Conquista y Colonización. Pero no se manifiesta ostensiblemente sino a partir de la Independencia, cuando el país tiene que buscar por sí solo una fisonomía nacional propia. Siendo todavía un país muy joven, quiso, de un salto, ponerse a la altura de la vieja civilización europea, y entonces estalló el conflicto entre lo que se quiere y lo que se puede. La solución consistió en imitar a Europa, sus ideas, sus instituciones, creando así ciertas ficciones colectivas que, al ser tomadas por nosotros como un hecho, han resuelto el conflicto psicológico de un modo artificial (Ramos, 1951: 15).
El punto nodal del pensamiento de este autor estriba en aplicar un esquema de pensamiento sobre el individuo, a un colectivo, siendo que las fuerzas que operan en un grupo humano son de otra índole. Así, la apuesta de este autor es a que haya cada vez más mexicanos seguros de sí mismos para acabar con la inferioridad ancestral que nos viene de hace centurias, tal como lo expresa el autor en la siguiente cita: «depende de un factor interno: de la mayor o menor confianza que el sujeto tiene de sí mismo» (1951: 11).
Recapitulando respecto a los planteamientos de Ramos, el concepto de México deriva de las formas cultas traídas de Europa en la época de la colonia.
Los vehículos más poderosos de esta trasplantación fueron dos: el idioma y la religión. Fueron éstos los dos objetivos fundamentales de la educación emprendida por los misioneros españoles que, en una hazaña memorable, realizaron en el siglo XIX la «conquista espiritual» de México. Esta obra fue seguramente facilitada por cierta receptividad de la raza aborigen, que era tan religiosa como la del hombre blanco que venía a dominarla. Era un terreno muy bien preparado para que la semilla cristiana prendiera en el Nuevo Mundo (Ramos, 1951: 29).
Así, el idioma y la religión de los extranjeros y la receptividad de la raza aborigen son los materiales que este autor argumenta para la emergencia de esta nación.
Pero el papel central en ese México posrevolucionario, en el que se ubica Ramos, es el del mestizo. Es
el tipo de hombre que se adueña de la situación en el siglo pasado […] Su pasión favorita es la política. La norma de su actividad es la imitación irreflexiva. El país que admira con entusiasmo es Francia, a la que considera como el arquetipo de la civilización moderna» (Ramos, 1951: 41).
Siguiendo a Elsa Cecilia Frost (1972), podemos ubicar el papel que en pensadores como Ramos tiene la imitación, como concepto que es llevado al extremo. Reproducir lo que otro hace es imitación en uno de los sentidos de la palabra. Pero para que hablemos de imitación es imprescindible que, de entrada, haya una intencionalidad en el actor que imita. Me refiero a que hablar de que una cultura imita a otra es llevar el concepto imitación a extremos peligrosos, porque ¿cómo argumentar que una cultura tiene la intencionalidad de parecerse a otra? Ramos dice:
Al nacer México, se encontró en el mundo civilizado en la misma relación del niño frente a sus mayores. Se presentaba en la historia cuando ya imperaba una civilización madura, que sólo a medias puede comprender un espíritu infantil. De esta situación desventajosa nace el sentimiento de inferioridad que se agravó con la conquista, el mestizaje, y hasta por la magnitud desproporcionada de la Naturaleza (1951: 51).
Entonces, ¿qué es una cultura?, o ¿cómo es que una cultura a la que se puede denominar mexicana, desde el siglo XX, se asume que existía ya, aunque en estado infantil, incluso antes de la Conquista? Aquí es pertinente recuperar la discusión abordada por Eduardo Nivón cuando nos plantea las acepciones del término cultura. Seguramente Ramos y los pensadores de su época reconocerían como cercana a ellos la primera acepción que propone a la cultura «entendida como los valores y las prácticas reducidas al campo de lo estético o del conocimiento» (Nivón, 2006: 20), sobre todo regidas por un criterio externo, que se asume como omnipresente y es asequible a cualquiera. La siguiente cita es ilustrativa al respecto:
La psicología del mexicano es resultante de las reacciones para ocultar un sentimiento de inferioridad […] tal propósito se logra falseando la representación del mundo externo, de manera de exaltar la conciencia que el mexicano tiene de su valor. Imita en su país las formas de civilización europea, para sentir que su valor es igual al del hombre europeo y formar dentro de sus ciudades un grupo privilegiado que se considera superior a todos aquellos mexicanos que viven fuera de la civilización [...] Aquel proceso se aplica también al propio individuo, falseando la idea que tiene de sí mismo (Ramos, 1951: 53).
Se trata de mexicanos que imitan lo que no conocen para elevar su valor y acercarlo al de seres que desconocen también, para constituir núcleos de seres superiores a los de su entorno. En una defensa de lo nacional, una clara justificación de la desigualdad social nacida desde dentro.
LO MEXICANO UNÍVOCO EN LA POLÍTICA CULTURAL DEL MÉXICO POSREVOLUCIONARIO
Así, con el argumento de que somos lo que resulta de no ser lo que no podemos ser, en el discurso de Ramos aparece una versión unívoca de México y de lo mexicano. El mestizo es el centro de este discurso, como concatenación de lo bueno y lo malo de una historia cultural de lo que Ramos llamó una cultura derivada. Frost (1972) hace un interesante recorrido por los autores de la época para argumentar que, a partir de esta noción, se propone la existencia de una cultura criolla (también argumentada por Ramos), de una cultura mestiza y de una cultura india, entre otras.
El concepto de cultura derivada es interesante por su obviedad. Si los seres humanos han poblado el planeta durante siglos y siglos, su expresión continuada, así como sus múltiples variaciones, hablan de expresiones culturales diversas a lo largo de la historia, en la que unos grupos humanos han influido, influyen e influirán sobre otros. Recursos y poder diversos han sido, son y serán puestos en juego, en procesos de conflicto social y negociación, dando por resultado alteraciones, accidentes, coyunturas y circunstancias, de las que emergen, han emergido y emergerán nuevas posiciones, nuevas mentalidades, nuevas culturas. En este sentido, todas las culturas contemporáneas son culturas derivadas de estos procesos. Lo interesante estriba en que es en el nuevo mundo en donde se piensa, en donde se tiene la necesidad de pensar en una cultura derivada. Las derivaciones culturales de los europeos no fueron tema de reflexión antes. La pureza de sus culturas no estaba en entredicho. Esta es la situación resaltada por el discurso posrevolucionario de lo mexicano. El mestizo es una derivación del blanco y del indio. Desde ahí se parte. Establecido el punto, por estos mestizos de las primeras décadas del siglo XX, se plantea la disyuntiva de transitar por el vector de la cultura occidental. «Alfonso Reyes ha definido muy bien esta situación diciendo que hemos sido ‘convidados al banquete de la civilización cuando ya la mesa estaba servida’» (Ramos, 1951: 33).
CREENCIAS HOMOGENEIZADORAS Y CREENCIAS ANTAGÓNICAS, DOS PENSAMIENTOS SOCIALES
Para continuar, tomo una extensa cita de Alejandro Grimson:
Cuando se afirma que la cultura mexicana o la cultura francesa fueron construidas, parafraseando a Hacking, ¿se afirma acaso que la idea de la existencia de esa cultura fue construida o que la cultura propiamente dicha fue construida? (2001: 59). Se trata de dos afirmaciones muy distintas. Si lo único que fue construido es la idea de que existe una cultura, podríamos considerar legítimamente que la cultura como tal no existe y que sólo existe como idea o como postulado. En cambio, si lo que se ha construido son hábitos y cosmovisiones, esto significa que aunque sea ontológicamente intersubjetiva, una vez que ha sido creada, la cultura existe. Desde nuestra perspectiva, y a través de mecanismos diferentes, hubo y continúa habiendo prácticas humanas -libros, discursos, símbolos- destinadas a producir ideas de culturas (Oriente, América Latina, las naciones, las etnias). También existen, además de las anteriores, otras prácticas humanas -dispositivos institucionales y políticos en el sentido más amplio- destinadas a producir culturas. Una cosa es declarar la necesidad de «civilizar» la nación; otra es instrumentar los mecanismos escolares, mediáticos y militares específicos para lograrlo (más allá de lo que signifique, en cada contexto, esa pretensión de «civilizar»). En muchos de los Estados-nación que hoy conocemos, actores diversos han hecho ambas cosas, con resultados diferentes (2011: 29).
Nivón (2011) nos plantea que esta segunda manera de hacer cultura es en realidad una forma de hacer política cultural, que en el México posrevolucionario se expresó en una política integracionista y en una política educativa. Para este autor, ambas acciones implican una contradicción. Desde el presente trabajo se argumenta que no hay tal. Nivón recupera el argumento de Manuel Gamio, cuando define el llamado paradigma de la integración como «la forja de una patria, concepto que identificaba con la asunción de características inherentes a la nacionalidad definida e integrada» (2011: 35). Igualmente recupera el proyecto vasconceleano de civilizar a la nación como un proyecto educativo que «garantizara los aspectos mínimos indispensables para que las diversas regiones se identificaran con una visión de la sociedad y de la historia» (2011: 35). Afirmo que no hay contradicción en esta política cultural de la posrevolución, ya que la política integracionista seguía la misma línea de la propuesta por el grupo Hiperión: el centro está en el mestizo, es necesario integrar al indio, acercarlo al mestizo, para finalmente lograr su integración al mundo mestizo, más apto para acercarse al ideal occidental, negando su especificidad indígena. Se trata de llegar, por la educación y la política indigenista, a una manera de ser mexicano, cada vez más unívoca, en la que se disuelvan las diferencias. Autores como Andrés Molina Enríquez (1909) propusieron la necesidad de unificar los distintos grupos, tomando el mestizo como elemento predominante, para lograr una cohesión social de la que el indígena era incapaz. Esta idea prevaleció en el discurso de la identidad nacional mexicana y llega hasta nuestros días.1
El discurso de la identidad nacional mexicana es esa manera de hacer cultura, mediante una política cultural unificadora que negara las diferencias y que permitiera la defensa de una idea de México, pensada desde la élite ilustrada de la época posrevolucionaria. Al respecto, nos dice Nivón:
El modelo de desarrollo cultural que supuso el proyecto educativo vasconceleano consistió en garantizar que los valores que se consideraban nacionales se diseminaran a través de la escuela entre toda la población. Luego el muralismo como proyecto didáctico, la música o las creaciones apoyadas desde el estado debían completar el panorama de la cultura nacional. Si algo caracterizó ese modelo fue su consistencia interna, y los frutos que produjo fueron valorados de manera positiva por quienes observaban que era necesario un proyecto de tal envergadura para garantizar la unidad nacional en torno a diversos objetos políticos (2011: 36).
Una manera de pensar a México y a los mexicanos que, a los ojos de Ramos, era solo la resultante de nuestra tendencia a la imitación:
Los fracasos de la cultura en nuestro país no han dependido de una deficiencia de ella misma, sino de un vicio en el sistema con que se ha aplicado. Tal sistema vicioso es la imitación que se ha practicado universalmente en México por más de un siglo (Ramos, 1951: 21).
LOS TIEMPOS DE LA HISTORICIDAD EN LA IDENTIDAD MEXICANA DE LA POSREVOLUCIÓN
Siguiendo a Bouthoul (1971), podemos afirmar que detrás de las diferencias y matices individuales «subsiste una especie de residuo psicológico irreductiblemente estable, hecho de juicios, conceptos y creencias que, en el fondo, tienen la adhesión de todos los individuos de una misma sociedad». Este conjunto constituye la estructura mental específica de cada civilización.
Liberarse, asumirse como ente único, así es como Justo Sierra apreciaba la historia de México:
México [dice Justo Sierra tratando del siglo XIX] no ha tenido más que dos revoluciones, es decir, dos aceleraciones violentas de su evolución, de ese movimiento interno originado por el medio, la raza y la historia, que impele a un grupo humano a realizar perennemente un ideal, un estado superior a aquel en que se encuentra […] La primera fue la Independencia, la emancipación de la metrópoli, nacida de la convicción a que un grupo criollo había llegado de la impotencia de España para gobernarlo y de su capacidad para gobernarse; esta primera revolución fue determinada por la tentativa de conquista napoleónica en la península. La segunda revolución fue la Reforma, fue la necesidad profunda de hacer establecer una Constitución política, es decir, un régimen de libertad, basándolo sobre una transformación social, sobre la supresión de las clases privilegiadas, sobre la distribución equitativa de la riqueza pública, en su mayor parte inmovilizada; sobre la regeneración del trabajo, sobre la creación plena de la conciencia nacional por medio de la educación popular; esta segunda revolución fue determinada por la invasión americana, que demostró la impotencia de las clases privilegiadas para salvar a la patria, y la inconsistencia de un organismo que apenas podía llamarse nación. En el fondo de la historia, ambas revoluciones no son sino dos manifestaciones del mismo trabajo social: emanciparse de España fue lo primero; fue lo segundo emanciparse del régimen colonial; dos etapas de una misma obra de creación de una persona nacional dueña de sí misma (Sierra citado en Ramos, 1951: 26).
Una persona dueña de sí misma que, sin embargo, carece de mismidad. La idea de cultura criolla propuesta por Ramos, como una cultura derivada, parte de su postura de que existe, o por lo menos existía, en su momento, una imposibilidad de que en México pudiera emerger una cultura original.
Pero también hay otra manera de enunciar el concepto cultura. Lo que la gente hace y dice en el día a día. Sus prácticas y su manera de vivir, su especificidad en el reconocimiento de un pasado, un día inventado y muchos reeditados, más allá de lo que digan las élites ilustradas, son la expresión de un colectivo que habla de un grupo humano con especificidad. La referencia en el discurso posrevolucionario a la realidad cotidiana de los habitantes de esta tierra indica que esta tercera acepción de lo que es cultura, no era concebible:
No es desprecio a su país, ni incomprensión de sus problemas la causa de que el intelectual mexicano no haga citas de la realidad circundante; es que cuando el espíritu quiere expresarse tiene que hacerlo en un lenguaje propio que no ha creado todavía el suelo americano, y que sólo puede dárselo la cultura europea (Ramos, 1951: 80).
Así, las reflexiones de estos pensadores partían de un ideal que imaginaban para proponer desarrollos a sus compatriotas a quienes no comprendían, más allá de moldes y estereotipos también creados desde fuera. Ramos defiende este punto cuando nos indica que «no es siempre nuestro ‘europeísmo’ un frívolo estar a la moda, o un mimetismo servil; es también estimación de los valores efectivos de la vida humana y deseo de entrar al mundo que los contiene» (1951: 80).
En el presente trabajo se argumenta que la identidad mexicana de la posrevolución no ha sido estudiada aún. Las visiones con las que los pensadores de la época la abordaron partieron de una cultura mexicana pensada, y sus materiales fueron una cultura mexicana imaginada desde una interpretación de la historia de esta nación. Pero al tiempo, los mexicanos, estos seres que habitaban el territorio referido, iban construyendo trayectos, caminos y atajos, en un transcurrir por la sociedad moderna mexicana, en formas de hacer y prácticas cotidianas que expresaban mentalidades diversas. La interpretación de los intelectuales, pese a plantearse como unívoca, desde la política cultural de la élite, solo era una de las interpretaciones que se expresaban en el espacio de la opinión pública. Otras expresiones también contribuían y alimentaban el conflicto social y las disputas. Que las creencias sean ancestrales, no les resta historicidad; lo importante es reconocer que en un mismo momento, en un mismo lugar, se aposentan pensamientos sociales diversos, con diferentes temporalidades. Samuel Ramos, en 1951, nos decía lo siguiente:
Un grupo selecto de mexicanos impulsados por la necesidad de una cultura superior, no encontrándola fuera en el mundo en que vivían, la realizaron dentro de sí mismos. Ellos fueron el alma de México, pero un alma […] sin cuerpo. Una cultura superior necesita, para sostenerse, de cierta forma social de cultura media, que es su atmósfera vital. Esta última sería el cuerpo que ha faltado para completar la totalidad orgánica de nuestra cultura y hacerla eficaz. Sólo cuando a la comunidad le sea accesible la ilustración media, fluirá por todas sus partes el alma de la minoría culta, y la moverá como el sistema nervioso mueve los miembros de un organismo (p. 81).
Esta cita expresa con claridad la posición de los intelectuales de la posrevolución, que con aires mesiánicos se declaraban llamados a forjar una patria que, por otro lado, encontraban gestada desde 400 años antes, mientras se autocompadecían de un entorno incomprensible, a la luz de la civilización europea. Ese entorno, al que Ramos llama sin cuerpo, el de la población no ilustrada, es un entorno cultural; es, de hecho, el entorno cultural contemporáneo del México actual.
Los espacios geográficos habitados por grupos humanos con diversas cosmovisiones, que se adscriben a diferentes tradiciones y se reconocen en formas diversas de hacer, de decir y de sentir, que por razones histórico-políticas pertenecen a una misma entidad, como una nación, han sido pensados como multirraciales. Esto, en los intelectuales de la posrevolución en México, se deriva de la fuerte presencia de un pensamiento evolucionista, biologicista, cientificista, centrado en la inmanencia de las características de cada grupo. Así, la explicación biológica argumenta y fundamenta diferencias. Pero el hecho de que los grupos humanos sean diferentes, no obstaculiza su coexistencia. El énfasis que los autores daban a la imposibilidad de que grupos diversos (étnicamente hablando) coexistieran en un mismo proyecto de nación, se deriva de otro tipo de creencias; básicamente, la creencia en una jerarquía que ubicaba y posicionaba a las personas. Detrás de este pensamiento se ubica un continuo que se imagina vertical -jerárquico-, que va de las personas asimilables a las no asimilables, de las personas instruidas a las no instruidas, de las personas con gustos y aficiones modernas a las personas con gustos no modernos. Efectivamente, en un grupo humano encontraremos siempre personas con características diversas. Pero en el México de la posrevolución, la diversidad de sus habitantes era un problema para los teóricos, que creían que, para que la nación avanzara, era requisito indispensable contar con un sujeto unívoco de la nación. Ese sujeto era el mestizo, porque, por ejemplo, para Molina Enríquez, la nación mexicana era una nación etnográfica, desde donde apreciaba «la imposibilidad de constituir una nación multirracial» (Basave, 1992: 53). Así, este autor propone un estereotipo, como ese sujeto de la nación, que no existía, pero que había que perseguir. Molina Enríquez nos dice:
Como los mestizos estaban unidos a la raza indígena por la sangre; como llevaban consigo una gran suma de energía; como no tenían tradiciones monárquicas; como no tenían tradiciones religiosas; como no tenían tradiciones aristocráticas; y como al preponderar dentro del país mejoraban de condición, podían decir con justicia que eran los verdaderos patriotas, los verdaderos fundadores de la nacionalidad, libres de toda dependencia civil, religiosa y tradicional (Basave, 1992: 57-58).
Según Molina Enríquez, «por raza se entiende ‘un conjunto de hombres que por haber vivido largo tiempo en condiciones iguales de medio, han llegado a adquirir cierta uniformidad de organización señalada por cierta uniformidad de tipo’» (Basave, 1992: 61).
Reunidos en un espacio geográfico, la definición de lo que son incorpora sus maneras de hacer y de vivir, el paisaje que los rodea y las características y accidentes de su entorno y, peculiarmente, un pasado que se inventan, para dar contenido a su existencia como grupo, de lo que se deriva una identidad que les permite reconocerse y les da reconocimiento desde fuera. Este es un proceso psicosocial que ha ocurrido a lo largo de la historia, siendo fundamental el nombrar al grupo humano y al territorio que ocupa. En el presente contemporáneo, el nombre de ese territorio simbólico-geográfico es el que enuncia a un país. Nombrado este, su gentilicio se convierte en la enunciación de una identidad. La delimitación que permite esto se funda en afectos y pasiones que atan a las personas a esa tierra y a ciertas prácticas cotidianas. Emociones y sentidos que son reconocidos con el nombre de nación.
En el caso que nos ocupa, esa nación autodenominada México emerge en el discurso posrevolucionario como un concepto que se dibuja en el discurso de pensadores como Molina Enríquez (Basave, 1992). Este autor, reconocido como abogado, sociólogo y pensador mexicano, nació en 1868 y fue un distinguido representante del positivismo mexicano. El reconocimiento de este autor se deriva, sobre todo, de Los grandes problemas nacionales, texto que se ha propuesto como profético, ya que desde ahí enuncia la necesidad de un cambio drástico en la relación de los pobladores con la tierra y, por ende, el reparto agrario. Escrito en 1909, adelanta lo que sería justamente la Revolución Mexicana.
Lo que permite que un estereotipo se regule y pase a formar parte del pensamiento social es la existencia de una descripción, más o menos acabada, de las características de los integrantes del grupo, referidas a la apariencia y a las ejecuciones de esos seres. Tal como lo señala Sabino Ayestarán:
se definen las representaciones sobre los grupos o estereotipos como los atributos que se perciben socialmente caracterizando y diferenciando a los distintos grupos. Las áreas de descripción de los grupos más frecuentes en nuestras culturas son: a) apariencia física; b) conducta de rol; c) rasgos de personalidad; d) roles laborales (1996: 251).
La construcción de significados compartidos o simbólicos tiene un referente cultural y está ligada al pensamiento colectivo, a través del lenguaje, de las creencias colectivas, de los símbolos colectivos y de las ideologías que se organizan en torno a determinados valores.
En el México de la posrevolución, hay múltiples referencias a estereotipos que definen a los mexicanos aceptables y a los no aceptables.
Para Gamio, la clase media estaba conformada por ‘individuos de sangre mezclada’ que asumieron la ‘terrible disyuntiva’ cultural que, por un lado, los acercaba por la acción del medio social a las costumbres indígenas y, por el otro, los alejaba inicialmente de la cultura europea, difundida con método y ciencia, pero claramente extranjerizante (Saade, 2009: 83).
Las funciones sociales de los estereotipos son la causalidad, la justificación y la diferenciación social, o una combinación de ellas. Esto implica que el estereotipo explica y justifica la manera en que se establece la relación con las personas que se reconocen como pertenecientes al grupo del que se hable. Para Gamio:
Una gran parte de la clase media, que sentía más el ambiente en que se desarrollaba y los antecedentes históricos que la acercaban a la clase indígena, adoptó una cultura intermedia que ni es la indígena, ni tampoco la occidental, originada a raíz de la Conquista. Esta es, sin embargo, la cultura nacional, la del porvenir, la que acabará por imponerse cuando la población, siendo étnicamente homogénea, la sienta y comprenda. No hay que olvidar que esta cultura es la resultante de la europea y de la indígena, o prehispánica reformada (Saade, 2009: 83).
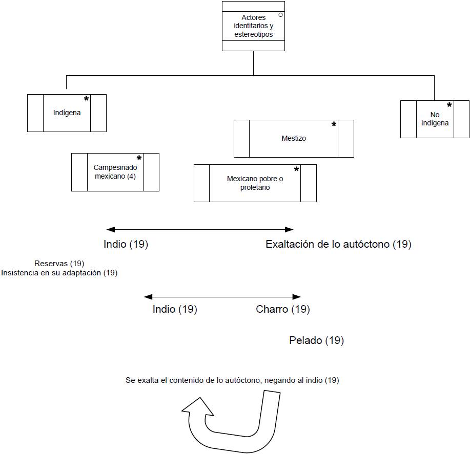
Así, aquí tenemos en realidad tres estereotipos claramente definidos, que además se expresan en la relación entre unos y otros, tal como nos lo muestra la autora:
Para el mestizo el indígena es el natural; para el de raza blanca es el indio; para el de raza blanca el mestizo es esta gente, la gente baja; para el indígena es el de razón; para el indígena el de raza blanca es el Señor; para el mestizo es el decente o el catrín. Con estas palabras Félix Villalobos recuerda otro de los postulados base del pensamiento y la acción indigenista: la situación del mestizo no se diferencia mucho de la indígena (Saade, 2009: 89).
Una característica reiterada del estereotipo del mexicano mestizo es su fuerza y su energía. Agustín Basave lo plantea al preguntarse:
¿Qué ventajas tiene el mestizo para que Molina Enríquez lo considere el elemento llamado a formar la nueva nacionalidad mexicana? La respuesta está en su energía, que «estriba en su naturaleza antropológica y en su fuerza selectiva» y que le viene de herencia indígena, porque el mestizo no es una raza nueva, es la raza indígena, considerada como la totalidad de las razas indígenas de nuestro suelo, modificada por la sangre española (1992: 65).
Se trata de atributos altamente valorados por Molina Enríquez. De hecho, aquí se aprecia la sobrevaloración de la categoría social mestizo. No se trata de un simple atributo más, sino de uno que muestra la sobrevaloración del autor.
En la presencia de tres tipos en la nación mexicana, estos intelectuales ubicaban en el centro al mestizo, como una suerte de media de la nación. Imaginaban que en sus posibilidades se encontraba la de negar al indígena, mestizándolo, y acercar al mestizo al blanco, blanqueándolo. Y no se trata del color de la piel, sino de eso agregado a la raza blanca, su valor por ser portador de una civilización ancestral que era reconocida y legitimada por ellos, como el ideal a perseguir. El estereotipo del mexicano, entonces, es el de un mestizo blanqueado simbólicamente, como ser ilustrado y de clase media. Por eso «Vasconcelos […] imaginaba al mestizo como el faro espiritual de la civilización hispánica» (Stern, 2000: 61). Ese es el estereotipo valorable que se aprecia en la obra de Molina -por el deseo de lograr una raza híbrida que fuera al mismo tiempo homogénea y ‘pura’- que caracterizó el culto del mestizo de las décadas de 1920 y 1930 e impregnó los escritos de Manuel Gamio y José Vasconcelos (Stern, 2000: 61).
Además, en la época de la posrevolución se aprecia también un principio que quizá no todos reconocían, pero que operaba en ellos y que impactaba en sus decisiones y en el diseño de políticas públicas: para ser hay que parecer. Si el ideal era ser blanco, para compartir en el banquete de la civilización, de igual a igual, había que parecer blanco. Esta premisa se aprecia en una plática dictada en la Sociedad Mexicana de Eugenesia en 1932: «Carrillo… eugenista… [declaró] que si el mestizaje sigue indefinidamente, desaparecerá con el tiempo, pues la raza blanca, siendo superior, prevalecerá sobre las [razas] inferiores negra e india» (Stern, 2000: 65). Claro que ese mestizo blanqueado, aunque tuviera un color de piel más claro, cada vez -en las subsiguientes generaciones- no llegaría jamás a ser blanco, en el sentido de poseer esa ancestral raíz de la civilización occidental, lo que en comparación con los europeos lo ubicaría en desventaja. Es por ello que importa dotarlo de valor adicional y alterno, proveerlo de cualidades que lo distingan de los blancos de origen. Así, «Gamio introdujo por la puerta trasera la teoría de recapitulación del zoólogo alemán Ernst Haeckel, al sugerir que para hacerse fuerte el criollo civilizado debía ‘indianizarse’ e infundirse con la vitalidad mítica y resistente de los aztecas y mayas» (Stern, 2000: 61). Como plantea Alexandra Stern, «donde Gamio fincaba su mestizofilia en la veneración del indio, Vasconcelos, a final de cuentas, se comprometía con lo criollo o lo hispánico» (2000: 62).
Un estereotipo opera siempre en oposición a otro. Esto implica que no hay uno sin dos. Y en el caso que nos ocupa, no hay dos sin tres. En los pensadores de la época se ubica otro tipo de mexicano, que es mestizo, pero que no puede acceder al anhelado proceso de blanqueamiento simbólico, debido a condiciones de opresión, desigualdad y miseria. Se trata de un mestizo que, más allá de su color de piel -es bien conocido cómo el mestizaje dio por resultado, en amplias franjas del territorio nacional, un campesinado de piel blanca, cabellos rubios y ojos azules, que además era iletrado y extremadamente pobre-, está indianizado por su imposibilidad de acercarse a la cultura europea hegemónica. En 1937 Gómez Robleda, director del Servicio de Psicofisiología del Instituto Nacional de Psicopedagogía, creado por Cárdenas, realizó el primer estudio biotipológico de gran escala en México, apoyado en el biólogo y eugenista José Rulfo. En ese estudio:
Llegaron a varias conclusiones. Por una parte adujeron que los sujetos de investigación pertenecían a una clase social oprimida y que esto explicaba su condición debilitada. Por la otra, aseveraron que los rasgos somáticos -tales como el índice cefálico y otras correlaciones corporales- eran constitucionales y hereditarios. Este principio sugirió que las acciones gubernamentales que recomendaban en el capítulo final serían de poca utilidad. Al final de cuentas, los autores determinaron que no habían identificado a un grupo étnico, sino a una clase proletaria universal, definida por un conjunto de «rasgos constitucionales» que eran «prácticamente» imposibles de modificar (Stern, 2000: 87).
Desde un ejercicio de imaginación reflexiva se puede plantear que los intelectuales de la posrevolución se sienten los representantes del pensamiento ilustrado en México y, reconociendo el valor de la ciencia y de sus contenidos -biología, leyes de la herencia y eugenesia-, y reconociéndose al mismo tiempo en una identidad más amplia -la de la alta cultura europea-, enfrentan la paradoja de un origen étnico no valorado por eso que ellos valoraban. Ante esta situación paradójica recurren a la defensa de una posibilidad no pensada por los europeos: otra manera de ser civilizado, occidental, ilustrado, moderno. Una manera de ser eso, en unas coordenadas geográficas marcadas por otros trayectos civilizatorios. Una forma de allegarse del valor de lo moderno, siendo descendientes de un pasado premoderno. Esa es justamente la mestizofilia. En ella, no se sobrevalora lo indígena; al contrario, se argumenta la posibilidad de negar la presencia en el presente, de contenidos étnicos, al tiempo que se exalta el pasado de las grandes culturas aborígenes. Tampoco se sobrevalora lo mestizo, porque lo apreciable de este es justamente lo que le viene de la modernidad, su educación y su cultura. La defensa del mestizo es la defensa de una población con diversidad étnica de origen que, pese a ello, tiene derecho a asumirse como par de los más ilustrados del momento. Es decir, en pocas palabras, que los autores referidos se adscribían a la identidad social de sus pares en Europa, en tanto que impulsaban a los mexicanos con pocas posibilidades, a algún día, en alguna de sus futuras generaciones, acercarse a ellos.
Desde aquí se aprecia que la construcción misma del indigenismo es la resultante de un pensamiento social que partía de la defensa de una identidad social, la propia. Dado que los pensadores de la época no escapaban de sus propias determinaciones, creían en la mezcla de razas como un proceso casi mecánico que derivaba en que los herederos de cierta sangre poseían, en automático, los rasgos que se atribuían a sus orígenes genéticos. En la actualidad, podemos con facilidad cuestionar este pensamiento al apreciar su exacerbado determinismo, pero en los años inmediatos a la Revolución Mexicana el discurso hegemónico que se desarrollaba en Europa era claramente cientificista, biologicista y evolucionista, lo que implicaba, de suyo, que había razas mejores y razas peores. Los intelectuales mexicanos optaron por asumir el discurso, respondiendo al principio de autoridad de la época y por trabajar con ello. ¿Cómo encontrar alternativas para una nación que partía de una desventaja de origen?, parece ser la problemática que Gamio y otros pensadores retoman en el siglo XX. Esto porque desde el discurso científico de la época, los indígenas no podían ser otra cosa que despreciables. Los indígenas correspondían a un proceso civilizatorio no reconocido, tenían prácticas sociales demasiado diferentes para ser incorporadas a la tendencia modernizadora; eran, por supuesto, representantes vivos, en el siglo XX, de un pasado premoderno que no decidió abrazar la modernidad. Siendo este el panorama, la opción de estos mexicanos modernos fue la de revalorar lo despreciable. Gamio fincó su indigenismo en principios eugenistas, al atribuir al mestizo la pureza y vincular ese ícono al impoluto y noble indio. En esta jerarquía racial invertida, los indios no se vieron como indolentes, pueriles e irracionales, sino alertas, resistentes y metafísicos (Stern, 2000: 61).
Gamio y los pensadores de la época tenían un problema serio. La corriente de pensamiento en la época abonaba para despreciar al indio. En el terreno de la antropología de la época se ubica también el trabajo del antropólogo y etnolingüista Robert Redfield. Este autor conoció a Gamio (2006) durante los largos periodos que pasó realizando trabajo de campo en Tepoztlán y Yucatán, y contribuyó a la perspectiva antropológica-sociológica que propugnó por el estudio de las poblaciones no desarrolladas, conocida como el continuum folk-urbano. Esta perspectiva suponía que todos los grupos humanos deberían alcanzar los altos niveles de las sociedades urbanizadas, entendiendo esto como la cima del desarrollo de la humanidad. El extremo urbano de ese continuum correspondió a sociedades con civilización industrial urbana y a una cultura moderna, en tanto que el extremo folk se corresponde con sociedades con una civilización preindustrial y una cultura tradicional. En este extremo se ubican los mestizos indianizados de ese tercer estereotipo. La teoría del continuum folk-urbano supone la necesidad de gestionar, mediante políticas públicas, que las sociedades tradicionales de esos mexicanos desfavorecidos transiten por el camino hacia la modernidad. Este tránsito supondrá -por lo menos ese es el sentido de las creencias que se aprecian en el pensamiento de la antropología de la época- el mejoramiento de sus condiciones de vida, en tanto que se les acerque a la cultura moderna. Supone entonces que el mestizo indianizado se blanquee. Serio problema porque al mismo tiempo Gamio y los demás requerían sobrevalorar lo indígena para fortalecer la identidad social del mexicano, al tiempo que les era imperativo negar lo indígena para alcanzar la modernidad. Esta es la paradoja que explica
las contradicciones discursivas implicadas en la elaboración de un ícono nacional híbrido a partir de teorías biológicas y genéticas fincadas en la existencia de la homogeneidad racial, que significaron que el mestizo no tenía una base lógica en que pudiera sostenerse (Stern, 2000: 62).
Lo anterior hace comprensible lo planteado por Knight, cuando dice que «el indigenismo tendía a reproducir muchos de los presupuestos racistas del ‘occidentalismo’ precedente que formalmente desafiaba. Lo hizo porque aún ahí donde reaccionaba en contra del racismo porfiriano, siguió operando dentro del paradigma racista» (Stern, 2000: 62).
Tres estereotipos del mexicano, ¿correspondientes a tres Méxicos?
Moisés Sáenz clasificaría al país en tres Méxicos: el de «asfalto citadino» y urbanizado, el del «camino real» campesino y el de «vereda» indígena. En concordancia con su tipología de progreso, sostendría que «socializar al indio no es ni incautarlo, ni reglamentarlo, ni exterminarlo; es hacerlo una parte de nosotros»; es decir, realizar una obra indigenista «selectiva y dirigida» de «difusión» y «permeabilización», que transformará «la impermeabilidad, resultado del aislamiento» indígena (Saade, 2009: 87).
Estos mexicanos ilustrados, insertos en su horizonte de comprensión, elaboraron una cárcel sin salida, cuyos barrotes corresponden a la visión capitalista del imperio del momento, dentro de la cual el mexicano pobre, inculto, iletrado, campesino o proletario, había recibido ya su sentencia. El indigenismo, tal como lo plantea Marta Saade, es la resultante de ello.
En este sentido creo necesario enfatizar la distinción entre el planteamiento del «problema indígena», cuyas raíces es posible seguir desde la Colonia y cuya concreción ocurre en el marco de las reformas liberales republicanas; del «indigenismo»; cuya condición de existencia depende de la producción científica de las causas para explicar la diferencia y de su relación con una práctica política encaminada a transformar la «naturaleza» indígena. Si del primero emana el reconocimiento del indio como una suerte de «objeto» pasivo a gobernar, parte de una crítica de dominación colonial que lo desconocía; y durante el siglo XIX se historiza y posteriormente se racializa, en medio de la producción de continuidades y discontinuidades de corte evolucionista; con el indigenismo, este «objeto» se vuelve científico: el indigenismo sería producto del saber antropológico de la primera mitad del siglo XX (Saade, 2009: 68).
Saade propone la explotación, como causa de la desigualdad y [a] la etnicidad, como explicación racio-cultural de la diferencia, [y arguye que ambas condiciones] fueron constituidas como ejes de la discusión indigenista y [que] dan cuenta de su preocupación primaria: la elaboración de un saber antropológico integral con carácter aplicado, encargado de definir al indígena como objeto de transformación integrable al cuerpo nacional (2009: 70).
Es posible que el saber antropológico buscara dicha transformación y que estos pensadores asumieran como posible tal resultante de sus reflexiones. Lo que aquí planteo es que la diferencia emanada de la herencia racial y la desigualdad derivada de la explotación no son dos circunstancias que coincidieron por azar. Ambas, la diferencia y la desigualdad, corresponden al corpus del pensamiento de la época, que segregaba desde el discurso de la unicidad, aun con la salvedad del relativismo cultural, que desde el presente se aprecia sólo como retórica:
El indígena fue definido etnográficamente como un «tipo» culturalmente caracterizable e integrable, porque todas las agrupaciones humanas poseen iguales aptitudes intelectuales en iguales condiciones de educación y medio, y que para imponer determinada civilización o cultura a un individuo o a una agrupación, debe suministrársele la educación y el medio inherentes a la cultura que se trata de difundir. Con esta apreciación [Gamio] sintetiza su crítica a la noción de un progreso ascendente indefinido, característica del evolucionismo decimonónico, para reconceptualizarlo como un proceso universalmente discontinuo y dotar al campo de la antropología mexicana del periodo, de su primer posicionamiento teórico: el relativismo cultural (Saade, 2009: 72-73).
Afirmo que es retórica porque la creencia base de la modernidad es el progreso, y Gamio sostiene las premisas de su amigo Redfield, en el sentido de que lo importante es llevar a los indígenas al extremo urbano del desarrollo de las sociedades, ya que cuando Gamio termina afirmando que el traslado de los indígenas al medio urbano y su conversión en proletarios, mejorará su cultura material, sostiene que su evolución está supeditada a su unión con las fases de desarrollo de los mestizos y los blancos, y a su subsecuente conversión a la moderna civilización (Saade, 2009: 76).
Todo lo anterior muestra las tensiones en el pensamiento identitario de los intelectuales, que se aprecia con claridad en la disputa que Saade trae a cuenta, ocurrida entre Federico Starr y Toribio Esquivel Obregón:
Durante las décadas de 1920 y especialmente durante la siguiente, el racialismo aparece mezclado y confundido entre la tesis del relativismo cultural y la atención en la situación socioeconómica del indígena. Su persistencia en tensión es constante y anima sendas discusiones, como aquella sostenida entre Federico Starr, profesor de la Universidad de Chicago, y el mexicano hispanista y tratadista de derecho internacional Toribio Esquivel Obregón. Durante la polémica, el primero trata de enfatizar la importancia de «estudiar» a la población mexicana desde el punto de vista racial, para comprender mejor sus problemas sociales. Al hacerlo vuelve sobre la triada de la tipología racialista, presente desde el siglo XIX (indígena de raza pura, mestiza fundamentalmente india mezclada con sangre española y raza extranjera pura) y que como intentamos demostrar, permanece asumiendo un vestido «cultural», como una fina operación realizada por indigenistas como Gamio.
Por su parte, Esquivel Obregón, como la mayor parte de los indigenistas, pero con un sesgo hispanista y extranjerizante, debate esta posición aduciendo que la población mexicana no debía considerarse desde el punto de vista racial, sino desde el social, económico y educativo. Siguiendo este criterio, divide a la población mexicana en dos grandes grupos: la población ilustrada fundamentalmente de origen extranjero más un pequeño grupo de indios y mestizos (el 20% del total) y la «ignorante», conformada por la mayor parte de los nacionales (80%). Con el mejor espíritu indigenista, Federico Starr excusa los tan recusados «vicios» de los indígenas, por las «condiciones miserables» en las que viven y elogia su laboriosidad, su amor a la familia y su afabilidad. Asimismo, sostiene que su supuesta imbecilidad se debía a su ignorancia y a su «falta de civismo, al desconocimiento de todo lo que se refiere a su pueblo y por el cual el indio no tiene verdadero amor patrio». Y parafraseando a Gamio, sostiene que en los mestizos: su «aparente» escasa afición al trabajo es explicable por su falta de necesidades, o mejor dicho, porque las necesidades que tienen les es dado satisfacerlas con poco (2009: 78-79).
CONCLUSIONES
Me he referido a estereotipos, tres estereotipos, para referir a una población multiétnica y multicultural, con orígenes diversos, pensada por mexicanos ilustrados que suponían que su actuar en el mundo podría lograr alguna diferencia en el presente y el futuro de un pueblo. Tres estereotipos que, sin embargo, no permitían el análisis y la reflexión en torno a la presencia de la dimensión poder, que enmarcaba la emergencia de poblaciones empobrecidas. Molina Enríquez contribuye en la delimitación de tales identidades. La siguiente cita es muestra de ello:
Lo expresado hasta ahora implica, de algún modo, la existencia de una caracterología de los grupos raciales. Y en efecto Molina no duda en establecerla:
«El criollo es en lo general de alta sangre: se apellida Escandón, Iturbide, Cervantes, Landa, Cortina, Cuevas, de la Torre, Rincón, Pimentel, Rul, Terreros, Moncada, Pérez, Gálvez, Icaza, etcétera. Es generalmente rubio, de un rubio meridional, o trigueño -‘trigueño’ según la Academia, es un color entre rubio y moreno- de ojos negros más bien que azules, de continente orgulloso, de aspecto más bien frívolo que serio y de conjunto a la vez delicado y fino. Es generalmente hombre de mundo, cortés, culto y refinado; en sus gustos se muestra elegante, le agradan las condecoraciones y tiene la afición de los honores cortesanos; pinta blasones en sus carruajes y se hace llamar ‘gente decente’». En cambio, «los rasgos morales característicos de los indios de raza pura, en conjunto, eran y son todavía su sumisión servil, hipócrita en los incorporados, sincera en los sometidos, y su cristianismo semiidolátrico». Del producto de ambas razas se puede decir los siguiente: «El mestizo es plebeyo: se apellida Pérez, Hernández, Flores, etcétera. De color moreno, que en las mujeres se dice color apiñonado, es más moreno que el europeo meridional, aunque menos que el indígena puro, y en las costas es pinto; su cabello es en lo general negro y rebelde, su barba negra y escasa, su cuerpo tosco y robusto, su continente serio y grave, y su conjunto a la vez fuerte y dulce. El mestizo, que siempre ha sido pobre, es vulgar, rudo, desconfiado, inquieto e impetuoso; pero terco, fiel, generoso y sufrido. Nada puede identificarlo mejor que la palabra con que fue bautizado por la ‘gente decente’: ‘chinaco’ derivación de ‘chinacatl’, o sea para no traducir literalmente esta última palabra, ‘desarrapado’. En sus gustos, muestra inclinación a los placeres sensuales: cuando gasta no es elegante como los criollos señores, ni lujoso como los ‘criollos nuevos’, sino simplemente derrochador (Basave, 1992: 64-65).
El conocimiento siempre es un conocimiento situado. Los intelectuales de la posrevolución concebían un sujeto único, como el ideal de la nación, a partir de sus horizontes de comprensión. No obstante, su pensamiento refleja un compromiso político que me parece importante develar. Tal como propone Hale (1996), las categorías de adscripción de un grupo humano muestran las tensiones de lo político, en las que se resumen ejercicios desiguales de poder. Los planteamientos de Reinhart Koselleck implican la existencia de estos procesos identitarios, desde la antigua Grecia hasta nuestros días. Yo he asumido siempre que las características de sobrevaloración y desvaloración en la conformación de los grupos humanos pueden ser analizadas en la realidad contemporánea, por lo que los planteamientos de Koselleck me resultan provocadores. Me refiero a que la idea de que «en el mundo histórico se trabaja en la mayoría de las ocasiones con conceptos asimétricos y desigualmente contrarios» supone cierta permanencia de un fenómeno netamente político, el referido al poder y su ejercicio. Que un grupo asuma poseer la ventaja sobre otro, requiere de la legitimación del otro, en un proceso comunicativo que excluye al diferente, pero que valida que la diferencia es positiva para uno, en detrimento del otro. Lo interesante para mí es ubicar los elementos que llevan a la sobrevaloración de un grupo; esto es, cómo algunas características de un grupo humano son revestidas de valoración «moral», «ética», etc., que permiten la emergencia de la dimensión «poder» en una relación intergrupo. Poder que había que imponer, para alcanzar, desde el punto de vista de autores como Gamio, la ansiada cultura nacional:
Una gran parte de la clase media, que sentía más el ambiente en que se desarrollaba y los antecedentes históricos que la acercaban a la clase indígena, adoptó una cultura intermedia que ni es la indígena, ni tampoco la occidental [originada a raíz de la conquista…]. Esta es, sin embargo, la cultura nacional, la del porvenir, la que acabará por imponerse cuando la población, siendo étnicamente homogénea, la sienta y comprenda. No hay que olvidar que esta cultura es la resultante de la europea y de la indígena, o prehispánica reformada (Gamio, 2006: 97-98).










nueva página del texto (beta)







