Introducción
A Los factores psicosociales son el conjunto de percepciones y experiencias que una persona tiene acerca del trabajo que realiza, estos consideran múltiples aspectos del trabajador, de las condiciones y medio ambiente del trabajo e influencias sociales y económicas ajenas al espacio laboral, pero con posibles repercusiones en este (Moreno, 2011; OIT, 1984). La Organización Internacional del Trabajo (OIT) en 1984 comenzó a utilizar el término de factores psicosociales en el trabajo indicando que estos consisten en las interacciones entre el trabajo, medio ambiente, satisfacción en el trabajo y las condiciones de su organización, a la vez que considera capacidades, necesidades, cultura y situación personal del trabajador fuera del contexto de trabajo, y que a través de percepciones y experiencias pueden ejercer influencia en la salud, el rendimiento y la satisfacción en el trabajo (OIT, 1984, 1986).
Es importante realizar la distinción entre factores psicosociales (que pueden ser positivos y negativos) y factores psicosociales de riesgo que hacen referencia a condiciones que pueden tener efectos perjudiciales en la salud y en el bienestar del trabajador (Benavides et al., 2002; Cox y Griffiths, 1996; Moreno, 2011). A este respecto, señálese que la preocupación por los riesgos en el trabajo anteriormente centraban la atención en riesgos físicos, químicos y ambientales, sin embargo, ha sido notable el interés en los riesgos psicosociales, ya que sus efectos sobre la salud son relevantes, pero su manejo, evaluación y control suelen ser difíciles debido a sus características: tienen escasa cobertura legal, están moderados por otros factores, son difíciles de objetivar y de modificar, a la vez que suelen extenderse en el espacio y tiempo (Moreno, 2011).
La Organización Mundial de la Salud (OMS, 2022) señala que dentro de los riesgos para la salud mental en el trabajo se pueden incluir: discriminación y exclusión; acoso, violencia u hostigamiento; remuneración inadecuada, inseguridad laboral, horarios excesivamente prolongados o inflexibles; demandas que dificultan conciliación de vida familiar y laboral; ritmo o cargas de trabajo excesivos; condiciones físicas de trabajo deficientes o inseguras y falta de control sobre el diseño o carga de trabajo, entre otros. Estos factores pueden provocar percepción de malestar en el trabajo (Cifre et al., 2011; Gil-Monte, 2012; González-Trijueque et al., 2012) y falta de calidad de vida laboral (Blanch, 2011a, b; Gómez-Ortiz y Moreno, 2010). Cabe también mencionarse que es necesario seguir realizando investigación respecto a factores psicosociales de riesgo en el trabajo, no solo de aquel que se realiza en términos de empleo sino también de los realizados en términos informales. Para este tipo de trabajo en el contexto latinoamericano algunos estudios han reportado factores vinculados a la exposición a riesgos ambientales, químicos, ergonómicos, jornadas largas de trabajo e interacción negativa con las personas (Acosta y Del Carpio, 2017; Ariaz, 2020; Caraballo-Arias et al., 2017; Juárez-García et al., 2020; Queiroz et al., 2019; Sotelo-Suárez, et al., 2012).
En América Latina y el Caribe, en términos de trabajo informal, se realiza la Minería Artesanal y de Pequeña Escala (MAPE), esta consiste en la extracción de recursos naturales con poca tecnología, intensa utilización de mano de obra, precarias condiciones de seguridad e higiene, invisibilidad hacendaria, deterioro ambiental y se realiza bajo condiciones que pueden provocar problemas en la salud de los mineros, sus familias, en las comunidades donde se encuentran las minas y en el medio ambiente (Chaparro, 2000; Comelli et al., 2010; González-Sánchez y Camprubí, 2010; Lara-Rodríguez et al., 2020; OMS, 2017; ONU, 2018; Pantoja Timarán y Pantoja Barrios, 2016; Viana, 2018). Los riesgos que este trabajo tiene en la salud pueden ser químicos, biológicos, biomecánicos, físicos y psicosociales (Arroyo y Yupanquigodo, 2005; OMS, 2017).
La minería artesanal que se realiza en el ámbito rural es una alternativa laboral para sectores en situación de pobreza, dinamiza economías locales y se realiza a la par de otros esfuerzos económicos (Chaparro, 2000; OMS, 2017; Soriano, 2015). Este es el caso de la minería artesanal del ámbar mexicano. El ámbar es una resina fósil cuya existencia en México se ha reportado en los estados de Chiapas, Coahuila y Baja California (Riquelme et al., 2016). El ámbar de Chiapas se extrae, especialmente, en los municipios de Simojovel y Huitiupán, al norte del Estado. También existen depósitos menos explorados en El Bosque, Pueblo Nuevo Solistahuacán, Chenalhó, Pantelhó, San Andrés Duraznal, Palenque y Malpaso (Riquelme y Ramos, 2016). Hay depósitos de la resina también en el municipio de Totolapa (Bryant, 1983; Lee, 1991).
Simojovel sobresale por tener las minas más activas, estas son trabajadas por población de comunidades como La Pimienta, Los Pocitos, Pauchil Dos los Cocos, El Vergel, Carmen Las Limas, Montecristo, Porvenir Chanalucum y Río Colorado (Pimentel 2009). Estas son comunidades tsotsiles que comparten condiciones de desventaja económica, social y de acceso a servicios de la población indígena de Chiapas y del país (CDI, 2016). Ello propicia que los habitantes tengan que realizar múltiples trabajos, como la minería artesanal, para obtener ingresos a pesar de los riesgos psicosociales que llegan a comprometer su salud, seguridad y vida, como sucede en otros países de América Latina y del mundo en los que se realiza minería artesanal (Chaparro, 2000; González-Sánchez y Camprubí 2010; OMS, 2017; Soriano, 2015; Vieira, 2015).
A pesar de la importancia económica y de que históricamente el ámbar ha tenido múltiples funciones: ritual, medicinal, científica y como joyería (Báez, et al., 2019; Lee, 2004; Lowe, 2004; Poinar, 1992; Riquelme et al., 2016), un área de oportunidad en la investigación científica social es el estudio de las afectaciones psicosociales de riesgo de quienes se dedican a la minería artesanal de la resina. Esto es prioritario ya que dentro de las ocupaciones con mayor vulnerabilidad ante el estrés psicosocial se encuentran los trabajadores operativos o manuales (Juárez García, 2007) y la informalidad en la que se realiza genera desprotección social, médica y legal para quienes se dedican a este trabajo.
Además, se trata de población indígena, grupo vulnerable en desventaja en comparación al resto de la población en el país (Juárez-Ramírez et al., 2014). Por tal motivo, este artículo tiene como objetivo identificar y analizar los factores psicosociales de riesgo de la minería artesanal del ámbar que realiza población tsotsil del municipio de Simojovel, Chiapas.
Método / Enfoque y diseño
Este estudio se realizó bajo el enfoque cualitativo con diseño etnográfico y de teoría fundamentada, ello al considerar que desde este enfoque se destaca el carácter de construcción del mundo social en un proceso de relaciones e interacciones sociales y se considera que podemos aproximarnos a este y conocerlo acudiendo a la observación y a la participación activa e interactuante (Ameigeiras, 2006; Bruyn, 1972). La etnografía es una metodología de investigación social vinculada a la tradición antropológica mientras que la Teoría Fundamentada (TF) en los datos, propuesta por Glaser y Strauss en la década de los 60 del siglo pasado (San Martín, 2014), está basada en el interaccionismo simbólico (Blumer, 1969) y es una estrategia para la generación de teoría (Ameigeiras, 2006; Soneira, 2006). En la TF la acción humana es el objeto de investigación y se procura la construcción de interpretaciones considerando las propias interpretaciones de los sujetos (San Martín, 2014).
Participantes
Se acudió a una muestra por conveniencia constituida por 13 participantes que proporcionaron información a través de entrevista semiestructurada: exmineros, artesanos, artesanas, personal de instancias culturales y consumidores de joyería hecha con ámbar (véase Tabla 1).
Tabla 1 Características sociodemográficas de participantes entrevistados/as.
| No. | Sexo | Edad | Escolaridad | Ocupación | Originario/a de | Origen étnico |
|---|---|---|---|---|---|---|
| 1 | H | 92 | SR | Exminero | Simojovel | Tsotsil |
| 2 | H | 65 | Primaria | Exminero | Simojovel | Tsotsil |
| 3 | M | 19 | Bachillerato | Consumidor | Tuxtla | Mestizo |
| 4 | H | SR | Ingeniería | Trabajador instancia cultural | Tuxtla | Mestizo |
| 5 | M | SR | Licenciatura | Trabajador en instancia Cultural | Tuxtla | Mestizo |
| 6 | H | 66 | Licenciatura | Consumidor | Simojovel | Mestizo |
| 7 | H | SR | SR | Artesano | Simojovel | Tsotsil |
| 8 | M | SR | SR | Artesana | Huitiupán | Tsotsil |
| 9 | H | SR | SR | Artesano | Simojovel | Mestizo |
| 10 | H | SR | SR | Artesano | Simojovel | Mestizo |
| 11 | H | SR | SR | Artesano | Simojovel | Mestizo |
| 12 | H | SR | SR | Artesano | Simojovel | Mestizo |
| 13 | M | 20 | Licenciatura | Artesana | Simojovel | Tsotsil |
Nota: SR: Sin Referencia.
Instrumentos
Las técnicas utilizadas fueron observación participante, entrevista semiestructurada, revisión y análisis documental y diario de campo. La entrevista consiste en una reunión (presencial o virtual) con el objetivo de que el entrevistador obtenga información del entrevistado (Hernández et al., 2017). En este estudio, se construyó un guion de entrevista dirigido a exmineros, artesanos/as, personal de instancias culturales y consumidores de joyería con ámbar. Se construyó a partir de categorías emergentes identificadas en información obtenida a través de técnicas cualitativas de investigación (entrevista abierta, observación, diario de campo y revisión de literatura) aplicadas durante el ejercicio de inmersión del proyecto financiado “Artesanos y mineros del ámbar de Chiapas”, realizado en diferentes momentos de 2019, en el municipio de Simojovel. Dicha información permitió identificar diversas dificultades antes, durante y después del proceso de extracción del ámbar e inspiró la creación de un guion de entrevista semiestructurada constituido por 10 preguntas realizadas con el interés de obtener información respecto a las afectaciones psicosociales de riesgo de la minería artesanal del ámbar.
Durante 2020 y 2021 se intentó recuperar el testimonio de mineros activos, sin embargo, por la pandemia ocasionada por el virus SARS-CoV-2 el trabajo de campo durante dicho periodo fue virtual, lo cual limitó la búsqueda de participantes y en 2022, debido a los estragos de la crisis sanitaria, muchos mineros habían pausado el trabajo de extracción de la resina y otros habían migrado a Estados Unidos, a otras latitudes de Chiapas y del país.
La observación se centró, especialmente, en instrumentos y espacios de trabajo, servicios de las comunidades donde se encuentran los depósitos de la resina y del municipio de Simojovel. El registro de esta información se realizó en notas del diario de campo referidos a diferentes sucesos y organizado por fechas. Se acudió a este, ya que es un recurso que genera la posibilidad de explicar de forma escrita las observaciones, a la vez que constituye el ámbito central para sistematizar la experiencia de investigación (Ameigeiras, 2006; Hernández y Mendoza, 2018). También se realizó revisión documental impresa y electrónica respecto a minería artesanal, afectaciones psicosociales de riesgo, funciones que históricamente ha tenido el ámbar, especialmente respecto a su comercialización y extracción, y sobre diferentes problemáticas socioeconómicas y de salud de la población indígena de Chiapas, especialmente del norte del estado, donde se encuentra el municipio de Simojovel.
Se acudió a estrategias de triangulación sugeridas para estudios cualitativos, ya que estas proporcionan riqueza, amplitud y profundidad de datos si provienen de diferentes fuentes, formas de recolección y actores del proceso (Hernández y Mendoza, 2018). Se realizó triangulación de datos al acudir a diferentes fuentes de recolección (entrevista, observación, diario de campo y revisión documental) y triangulación de investigadores (auditoría externa), a través de la participación de psicólogos organizacionales y del trabajo y antropólogos sociales expertos en trabajo informal, artesanal y grupos vulnerables, quienes revisaron aspectos del método (enfoque, diseños, guiones de entrevista, participantes, tratamiento de información) y los hallazgos del estudio. Las notas de campo y memos analíticos también se elaboraron con fines de triangulación, así como la participación de diferentes actores de la cadena de valor del ámbar y revisión con participantes durante y después del trabajo de campo, esto para evaluar si las interpretaciones comunicaban lo que los/las participantes querían expresar (Hernández y Mendoza, 2018).
Procedimiento
La primera fase del trabajo de campo fue presencial y se realizó en Simojovel y en Tuxtla Gutiérrez, Chiapas durante 2019 como parte del proyecto financiado: “Artesanos y mineros del ámbar de Chiapas”. La segunda fase se realizó durante 2020, 2021 y hasta junio de 2022. Se realizó a distancia, a través de dispositivos móviles debido al cuidado de la sana distancia indicado por instancias de salud como medida para prevenir el contagio del virus SARS-CoV-2. El estudio siguió las normas éticas de la Asociación Americana de Psicología (APA, 2010) y la Declaración de Helsinki.
Análisis de datos
El contenido de las entrevistas se transcribió y constituyeron documentos primarios en una Unidad Hermenéutica (UH) del software Atlas.ti versión 9.0 cuyos procedimientos analíticos propuestos por la Teoría Fundamentada (TF) y las bondades del software permiten realizar la práctica analítica cualitativa (San Martín, 2014). Este software está basado en la TF, diseño cualitativo inspirado en el interaccionismo simbólico que atribuye una importancia especial a los significados sociales y considera que las personas son actores sociales que se encuentran en un proceso continuo de dar forma a su entorno (Cuff et al., 1990; De la Cuesta, 2006) y considera que los significados son productos sociales y determinan la acción (Blumer, 1969). Se consideró importante la utilización de la TF en el estudio de los factores psicosociales de riesgo de la minería del ámbar para identificar y analizar las diversas dificultades en torno a ella.
En la UH se identificaron segmentos significativos (citas), se codificaron y se generaron las siguientes familias de códigos: condiciones de trabajo, informalidad del trabajo, pluriactividad, origen étnico, género y grupo poblacional. Cada una de ellas condensó sus propios códigos, los cuales se presentan en figuras de la sección de resultados y son producto, más que de la teoría formal, de la información emergente emanada de los testimonios de participantes y de información obtenida a través de diferentes técnicas cualitativas de investigación aplicadas durante el trabajo de campo del estudio.
Resultados
Factores psicosociales de riesgo asociados a condiciones de trabajo
Las condiciones de trabajo son el conjunto de factores que determinan la realización de una actividad o tarea y el entorno en que esta se realiza, estas pueden afectar la salud de los trabajadores y relacionarse con el ambiente físico, la organización del proceso productivo, las características y los hábitos del propio trabajador (Arroyo y Yupanquigodo, 2005). En el caso de la minería artesanal del ámbar, de acuerdo con los testimonios de participantes e información obtenida a través de diferentes técnicas cualitativas de investigación, se identificaron que los factores psicosociales de riesgo provenientes de las condiciones de trabajo son los que se muestran en la Figura 1, realizada en el software Atlas.ti.

Fuente: Elaboración propia (2022)
Figura 1 Factores psicosociales de riesgo asociados a las condiciones de trabajo.
Como puede observarse, son diversos los factores psicosociales de riesgo asociados a las condiciones de trabajo en torno a la extracción del ámbar. Los principales daños a la salud de mineros están asociados a la realización de movimientos repetitivos (picar piedras y rocas), esfuerzo físico (manipulación de carga y la tarea de picar piedras) y posturas corporales (en cuclillas o acostados) que llegan a provocar malestares en piernas, brazos y columna vertebral. Esto se debe al uso de instrumentos rudimentarios: martillos, cinceles, palas, picos y marros. Sobresale también la poca iluminación dentro de la mina que hace que los extractores utilicen velas y focos frontales:
Usan martillo, cincel y otras herramientas para extraer ámbar (P6, hombre, 63 años, habitante de Simojovel, julio de 2019).
(Es arriesgado el trabajo) de los que extraen, por ejemplo (trabajan) con picos, cinceles y entran con velas o focos frontales (P3, mujer, 19 años, estudiante y compradora de joyería con ámbar, Tuxtla Gutiérrez, julio de 2019).
No hay aplicación y uso de tecnología en la minería artesanal, se requiere equipamiento y recursos de inversión, así como capacitación para crear una cultura de extracción más segura (Chaparro, 2004; Pantoja Timarán y Pantoja Barrios, 2016) que propicie el cuidado de la salud de los mineros, ya que picar las piedras o las vibraciones transmitidas a la mano-brazo pueden afectar extremidades, articulaciones, aparato circulatorio o al sistema nervioso, mientras que las posturas que demanda la minería artesanal pueden provocar daño musculoesquelético en tendones, músculos, hombro, mano, muñeca, codo, cuello y espalda (Arroyo y Yupanquigodo, 2005).
Los golpes en la cabeza son frecuentes, por el desprendimiento de piedras dentro de la mina, a pesar del uso de cascos, pueden generar heridas y afectaciones diversas dependiendo del impacto y el lugar del mismo. Suelen presentarse dificultades en vías respiratorias por inhalación de gases tóxicos e irritación o molestia en los ojos por el polvo de la excavación y picado de piedras y rocas. Poca luz dentro de la mina implica también concentración y esfuerzo visual. Largas jornadas de trabajo de 10 o más horas diarias, producen desgaste físico general (Pimentel, 2009).
El peligro químico sobresale también en la minería artesanal y puede ser provocado por elementos de materia orgánica o inorgánica, naturales o sintéticos presentes en el ambiente de trabajo y pueden presentarse en forma de humo, polvo, vapor, gas o niebla (Arroyo y Yupanquigodo, 2005). Las altas temperaturas dentro de la mina, la actividad bajo el sol fuera de ella y picaduras de insectos o culebras también fue reportada por los participantes:
Puede ser muy peligroso, puede haber animales. Otros están en peligro porque hay mucha oscuridad y calor (P6, hombre, 63 años, habitante de Simojovel, julio de 2019).
En temporada de lluvias los mineros evitan la extracción (por el riesgo de derrumbes), sin embargo, cuando la realizan incrementa, para ellos, el trabajo debido a que tienen que sacar el agua con cubetas (o bombas de gas), lo cual incrementa el esfuerzo físico. Los derrumbes han generado que los mineros sufran golpes, raspaduras, mutilación de extremidades e incluso la muerte, al quedar atrapados dentro de la mina.
Están muy profundas las minas de ámbar y son muy peligrosas. Han sido muy trabajadas y se han ocasionado accidentes y muertes. Por la humedad que existe se derrumba la tierra de las paredes de la mina, en ocasiones quedan atrapadas las personas. En el interior de la cueva se origina un gas que es muy tóxico y mueren las personas en el interior (P6, hombre, 66 años, Simojovel, abril de 2022).
Ha habido muchos derrumbes […] o mueren por asfixia (P3, mujer, 19 años, estudiante y compradora de joyería con ámbar, Tuxtla Gutiérrez, julio de 2019).
Hay algunos derrumbes […] y cuando llueve quedan aplastados (P1, hombre, 92 años, exminero, julio de 2019).
Algunos mineros han reportado también claustrofobia, sin embargo, la enfrentaron porque consideraron que “no había de otra”. Las condiciones de trabajo de la minería artesanal del ámbar suponen una amenaza para la salud (física y mental). Algunos estudios han indicado que las ocupaciones con mayor vulnerabilidad ante el estrés psicosocial son trabajadores operativos o manuales (Juárez García, 2007; Karasek y Theorell, 1990), dentro de los cuales podríamos ubicar a los mineros. Lo anterior es de subrayarse, ya que la exposición a riesgos psicosociales a largo plazo puede generar alteraciones cardiovasculares, inmunitarias, respiratorias, gastrointestinales, endocrinas, musculoesqueléticas, dermatológicas y puede provocar también afectaciones en la salud mental (Caceda, 2016).
Los mineros siguen dedicándose a este trabajo porque suelen estar inmersos en ambientes de escasez económica que los obliga a la extracción a pesar de riesgos, condiciones insalubres y de no contar con protocolos de prevención y de seguridad (González-Sánchez y Camprubí 2010; Soriano, 2015; Vieira, 2015). A este respecto, algunos participantes indicaron que a Simojovel han llegado algunos apoyos para mineros, sin embargo, no han sido suficientes.
Los artesanos han recibido apoyos […]. Aproximadamente (fue) en el año 2010 y consistió en cascos, cinceles, lámparas y marros (P6, hombre, 66 años, Simojovel, abril de 2022).
Se han solicitado apoyos para ver las medidas de seguridad, cursos de capacitación para apoyar al minero, pero hasta el momento no hemos tenido respuesta. Nosotros necesitamos apoyo para nuestros mineros, porque ellos son los que nos proveen de la resina (P9, artesano, Simojovel, agosto de 2019).
Ante accidentes graves de trabajo para los mineros no es fácil acceder a servicios médicos mayores dado a que en Simojovel y en la región ambarera no hay servicios suficientes que permitan abordar una problemática crítica de salud. Por ello, los habitantes tienen que trasladarse a Tuxtla Gutiérrez (la capital de Chiapas) o a San Cristóbal de las Casas. Esto representa inversión de tiempo y gastos de transporte, alimentación, tratamientos médicos y estudios clínicos que no siempre pueden cubrir. No es eso todo. Salir de la región ambarera, para buscar atención médica, puede también resultar complicado debido a que los derrumbes de cerros, especialmente en temporadas de lluvia, dificultan el tránsito en las carreteras. La distancia a instituciones de salud también es otro obstáculo en casos de emergencia. Un viaje de Simojovel a Tuxtla Gutiérrez, por ejemplo, implica tres horas de traslado.
Las afectaciones que genera la minería artesanal permiten observar la vulnerabilidad en salud de los mineros y de población de comunidades de Simojovel y de municipios cercanos con depósitos de ámbar. Dichas dificultades visibilizan la falta de protección en problemas de salud particulares y las múltiples desventajas que los pueblos indígenas tienen para resolverlos.
Esta vulnerabilidad en salud obedece a diferentes determinantes sociales (Juárez-Ramírez et al., 2014), así como a las deficiencias de servicios médicos del municipio y de la región ambarera (equipo médico, personal de salud y desabasto de medicamentos) que ante situaciones de gravedad la población debe trasladarse a otros municipios (Bochil, San Cristóbal o Tuxtla Gutiérrez) para recibir atención médica.
Esta situación no es exclusiva de comunidades tsotsiles de Simojovel o de Chiapas, sino que también es compartida por la población indígena de México que vive en inequidad y desigualdad en el acceso a servicios de salud (Juárez-Ramírez et al., 2014; Lerín, 2004) y en condiciones de precariedad económica, situación preocupante, ya que la vulnerabilidad socioeconómica se encuentra asociada a mayor riesgo de gravedad y muerte (CEPAL/OPS, 2021).
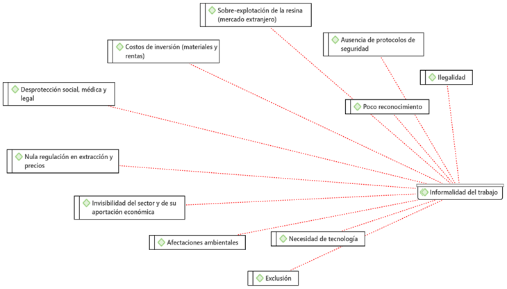
Factores psicosociales de riesgo asociados a la informalidad de la minería artesanal
Diversas problemáticas en torno a la minería artesanal obedecen a su carácter informal, ya que no se realiza en términos de empleo, este no abarca todas las formas de trabajo que son económicamente relevantes y que contribuyen al sostenimiento de comunidades y sociedades (Blanch, 2003). Históricamente ciertas actividades no han sido consideradas como trabajo (Del Carpio et al., 2014; Jahoda, 1987; Perelman, 2021; Romero, 2017).
En este sentido, sobresalen los trabajos no regulados a través de contratos legales o normas jurídicas, como sucede con la minería artesanal que implica explotación irregular, artesanal, rudimentaria e ilegal (Chaparro, 2000) y su informalidad genera desprotección médica y legal de mineros del ámbar (Del Carpio y Novelo, 2019). Como se observa en la Figura 2, los factores psicosociales asociados a la informalidad de la minería artesanal son diversos.

Fuente: Elaboración propia (2022).
Figura 2 Factores psicosociales de riesgo asociados a la informalidad de la minería artesanal.
La informalidad del trabajo minero se expresa en diferentes aspectos. Uno de ellos es la nula regulación o control de los montos de extracción de la resina (con o sin inclusiones de flora y fauna), del precio de ella y de su exportación. El contacto del ámbar con el mercado extranjero forma parte del proceso de globalización en el que se encuentran las artesanías (Ytuarte-Núñez, 2009), sin embargo, la extracción masiva ha tenido repercusiones ambientales observadas especialmente durante el periodo conocido como la “fiebre del ámbar” durante 2012-2015 (Toledo, 2018). La demanda exacerbada de la resina por parte del mercado asiático incrementó su extracción y generó sobre-explotación de las minas para encontrar ámbar, pulirla y construir esferas amarillas solicitadas por el mercado extranjero con disposición de pagar altos precios por la renta de minas y por la resina fosilizada.
Esto provocó el incremento de yacimientos explotados en lugares en los que ya se extraía la resina (Pauchil Los Cocos o Los Pocitos) y provocó perforación de cerros y derrumbe de montañas para que se abrieran nuevos yacimientos en Carmen Las Limas, Solo Dios, Guadalupe Victoria, La Pimienta, Monte Cristo, La Ceiba y El Chapayal (Toledo, 2018). Lo anterior hace subrayar que la minería artesanal del ámbar, como sucede con la extracción de otros recursos, esté asociada a su agotamiento y a la distribución desigual de los beneficios que se obtienen de ella (Campa, 2020), ya que en el caso de la resina chiapaneca las mayores ganancias (durante el periodo del boom del ámbar) era especialmente para intermediarios y para el mercado asiático que la vendía en el mercado internacional.
La informalidad de la minería artesanal expresada en la ilegalidad en la que se realiza genera también un círculo vicioso de pobreza para mineros, comunidades mineras y poblaciones vecinas (García et al., 2008; Mosquera et al., 2009; Urán, 2013) que siguen viviendo en condiciones de pobreza a pesar de trabajar minas que, como ya se indicó, genera riqueza a intermediarios y a compradores extranjeros (Ariaz, 2020; Toledo, 2018). Menciónese también que este sector realiza su trabajo en la incertidumbre económica, laboral y respecto a encontrar la resina, esto último debido a que los mineros nunca tienen certeza de que encontrarán ámbar; pueden pasar horas, días o semanas excavando sin encontrar la resina. La certidumbre que sí tienen es que su trabajo implicará esfuerzo físico y que tendrán que asumir costos de inversión en instrumentos de trabajo y en la renta mensual que deben pagar a los dueños de los terrenos o predios que contienen minas (o cuevas) de ámbar.
No hay protocolos de seguridad para los mineros, tampoco hay registro de la aportación económica de la minería al municipio y no hay registros sobre el número de mineros accidentados y fallecidos en las minas, lo que ayuda a la invisibilidad de los ambareros, de su vulnerabilidad y de su importancia para la economía de Simojovel y de los municipios en los que se realiza la minería artesanal del ámbar (la extracción de la resina genera trabajo para mineros, artesanos e intermediarios). Las inconsistencias de las cuantificaciones reflejan también la invisibilidad del sector y de la aportación económica de su trabajo. A todo ello hay que sumar que la minería artesanal del ámbar es un trabajo físico y que la mano de obra obligada no ha sido reconocida a lo largo de la historia (Moreno, 2011). El trabajo se consideraba ya desde la sociedad griega como una forma de subsistir, carecía de protección y comprometía la salud de quienes tenían que realizarlo. Los trabajadores eran considerados como despreciables y su salud también (Moreno, 2011). A los campesinos se les encasillaba con los esclavos y los artesanos al no trabajar en la ciudad ni en la esfera pública no podían tener el carácter de ciudadanos (Del Carpio, 2009; Gorz 1995).
Quizá todavía está vigente esa visión respecto a quienes se ganan la vida sudando y trabajando con las manos, como sucede con los mineros del ámbar. Lo anterior, de alguna manera, se expresa en la discriminación y exclusión de mineros y artesanos, y en el poco reconocimiento de su trabajo (Del Carpio, 2012) que merece y demanda formalización rumbo a la legitimación de la minería que considere: desarrollo productivo (acceso a mercados de economía formal), bienestar social, marco legal y cuidado ambiental (Urán, 2013). Es importante señalar que los aspectos ambientales deben abordarse de forma conjunta con los socioculturales y debe centrarse la atención “en la cultura de los potenciales ecológicos de la región y en una ética del cuidado de la vida” (Leff, 2009, p. 15), tanto de mineros, de las comunidades y del medio ambiente.
La formalización de la minería artesanal también requiere considerar cosmovisión, realidades y habilidades de las comunidades indígenas (Urán, 2013). El objetivo, como indica Chaparro (2004), no solo debe ser legalizar el trabajo informal sino mejorar las condiciones de vida y la seguridad de la actividad minera para quienes se dedican a ella. La legalización, como subraya este autor, implica también el reconocimiento de los derechos ciudadanos, de un sector productivo que hasta el momento parece invisible: los mineros del ámbar y las mujeres, niñas y niños que participan en la revisión del cascajo.
Factores psicosociales de riesgo asociados a la pluriactividad de la población minera
La vulnerabilidad de los pueblos indígenas a los que pertenecen los mineros tsotsiles del ámbar, es el marco en el que se realiza la minería artesanal de la resina y propicia diversos factores psicosociales de riesgo, a los cuales se suman los provenientes de otros trabajos también informales que, de forma paralela a la extracción, realizan los mineros: trabajo de construcción, comercio, carpintería, elaboración de joyería con ámbar, agricultura, otros. La pluriactividad ha sido considerada como una estrategia de diversificar actividades del hogar para aumentar ingresos, generando la expectativa de que entre mayor diversificación más posibilidades para salir de la situación de pobreza (Berdegué et al., 2001; Carton de Grammont, 2009). A este respecto, como puede observarse en la Figura 3, los factores psicosociales de riesgo asociados a la pluriactividad de la población dedicada a la minería artesanal del ámbar son:

Fuente: Elaboración propia (2022).
Figura 3 Factores psicosociales de riesgo asociados a la pluriactividad.
Los diversos trabajos que realizan los mineros demandan esfuerzo físico, movimientos repetitivos, manipulación de cargas y afectaciones ocasionadas por condiciones ambientales como altas temperaturas o estar bajo la lluvia en la siembra o recolecta de café. La pluriactividad en México expresa la inestabilidad económica de familias en el ámbito rural, quienes han mostrado capacidad y habilidad para aplicar conocimientos para cambiar, adaptar e innovar ante distintos mercados de trabajo (Ramos, 2018). Esto puede observarse, por ejemplo, en el artesanado y su capacidad de flexibilidad y de adaptación, lo cual invita a considerarlos -a ellos y a su cultura- como un conjunto dinámico (Novelo, 2008) en el que sobresale su flexibilidad laboral notable también en la migración interestatal e internacional.
Por las posibilidades de trabajo en comercios, restaurantes y hoteles de la Riviera Maya (Chetumal, Cancún, Playa del Carmen o Cozumel), esta zona turística sobresale dentro de los circuitos migratorios interestatales de la población indígena de Chiapas (Hernández et al., 2018) y debido a la pandemia por COVID-19 también se incrementó la migración internacional a Estados Unidos. A este respecto, un participante compartió:
Hay pocos puestos en el parque central [de Simojovel]. Está muy baja la venta. Bajó mucho [el comercio del] ámbar. Se fueron a Estados Unidos a buscar trabajo. Los de [una comunidad de Simojovel] ya no están viniendo [al parque] y hay quienes se han ido a Estados Unidos (P6, hombre, 66 años, Simojovel, marzo de 2022).
Durante estuvo vigente la COVID los artesanos no vendieron su producto. Los turistas dejaron de llegar a Simojovel. Bajó mucho la venta hasta la fecha sigue igual. Muchos artesanos se fueron a [otros] Estados a trabajar o se fueron a Estados Unidos (P6, hombre, 66 años, Simojovel, abril de 2022).
La migración nacional e internacional constituye un fenómeno característico y actual de las ruralidades del sureste mexicano y da cuenta de la creciente dependencia económica que las familias tienen de actividades externas como la migración y el envío de remesas, esto como parte de la reorganización económica y laboral (Ramos, 2018), y la reproducción de situaciones económicas globales en economías y territorios locales como en “La tierra del ámbar” (Simojovel) en donde se observa que la migración, la pluriactividad, la flexibilidad laboral y el circuito de comercialización del ámbar dan cuenta de que lo local es global (Ytuarte-Núñez, 2014), a la vez que se construyen múltiples formas de vida rurales dinámicas, flexibles y heterogéneas (Arias, 2003; Lara, 1998; Ramos, 2018).
Factores psicosociales de riesgo asociados al origen étnico
Respecto a los factores psicosociales de riesgo asociados al origen étnico de quienes participan en la actividad minera del ámbar, en este estudio se identificaron las expuestas en la siguiente figura.

Fuente: Elaboración propia (2022).
Figura 4 Factores psicosociales de riesgo asociados al origen étnico.
A las dificultades mencionadas hasta aquí se suman las que se muestran en el esquema anterior y que se encuentran asociadas al origen étnico de los mineros y de sus comunidades: uso exclusivo de la lengua originaria, analfabetismo, discriminación y exclusión, ubicación geográfica, desventajas en acceso a diversos servicios e inversión de tiempo y de recursos económicos para acceder a instancias centralizadas en la ciudad capital. La situación se vuelve más compleja para población indígena monolingüe (tsotsil), especialmente, para las mujeres adultas mayores que si bien no se dedican a la extracción de ámbar varias de ellas sí transforman la resina y comercializan la joyería realizada con ella. En las comunidades tsotsiles suele ser común que las mujeres adultas mayores hablen exclusivamente su lengua originaria y que no hayan tenido oportunidad de aprender a leer y a escribir, lo cual dificulta su acceso no solo a servicios de salud sino también a instancias gubernamentales vinculadas al sector artesanal. Cuando deciden ir a las instituciones, por ejemplo, van acompañadas de sus nietas o hijas bilingües (tsotsil y español) para que participen como intérpretes ante el personal de instancias que se concentran en Tuxtla Gutiérrez. Ir acompañadas representa costos económicos que, en muchas ocasiones, resulta difícil solventar.
Que no sepan leer es bastante complicado o que […] únicamente hablan […] tsotsil y tseltal. [Que vayan acompañadas de una intérprete implica] un gasto extra para la artesana porque ya no solo es pasaje [pago del transporte] de ellas sino también de la otra persona que las acompaña (P5, mujer, personal instancia, Tuxtla Gutiérrez, julio de 2019).
Lo anterior sucede en Chiapas que es uno de los estados en los que se concentra el mayor número de adultos mayores indígenas del país, junto con Oaxaca, Veracruz, Yucatán, Puebla, Estado de México, Hidalgo y Guerrero (INPI, 2016). Se trata de una Entidad Federativa ubicada en el sureste mexicano que es una región que históricamente ha estado rezagada y en los que Guerrero, Oaxaca y Chiapas son entidades con mayor grado de marginación, ya que de 125 municipios que en México tienen el menor índice de Desarrollo Humano, 123 se encuentran en dicha región que cuenta con la mayor parte de habitantes considerados como población rural con indicadores productivos y sociales más bajos del país (Ramos, 2018).
En México cerca de 20% de las personas de 60 o más años no cuentan con protección social en salud, lo que representa cerca de 3 millones de personas y 1.2 millones de personas de 60 años y más hablan alguna lengua indígena, quienes representan 8.2% del total de personas mayores y constituyen uno de los sectores más desfavorecidos y pobres en el país (Kánter, 2021), esto representa riesgo debido a la disminución de ingresos en esta etapa de la vida (Huenchuan y Guzmán, 2006). Además, en México, cuatro de cada cinco adultos mayores hablantes de lengua indígena son monolingües y solo 18% habla además español (INPI, 2016).
El 54% de personas hablantes de lengua indígena de 65 y más años son analfabetas y 41% sigue participando económicamente en el mercado laboral (Kánter, 2021). El analfabetismo en el país es una problemática grave en el que sobresalen adultos mayores y población indígena, lo cual incrementa la vulnerabilidad de este sector que visibiliza que el analfabetismo sigue siendo una deuda social (Narro y Moctezuma, 2012) y que los pueblos tsotsiles a los que pertenecen los mineros del ámbar viven en situación de vulnerabilidad socioeconómica y educativa que obstaculizan su acceso a múltiples servicios, siendo prioritarios los del ámbito de salud. Se suma a ello la discriminación y exclusión que este sector de la población vive por su origen étnico y por el trabajo que realiza (Del Carpio, 2012).
Factores psicosociales de riesgo asociados al género y al sector poblacional
Algunos factores psicosociales identificados en este estudio están asociados al género y al grupo poblacional (mujeres adultas mayores y niñez trabajadora), tal como puede observarse en la siguiente figura.

Fuente: Elaboración propia (2022).
Figura 5 Factores psicosociales de riesgo asociados al género y grupo poblacional.
La situación de precariedad económica de las familias de los mineros del ámbar, los accidentes y muerte de mineros en los derrumbes ha representado la disminución de fuentes de ingresos familiares, lo cual ha generado que las mujeres (algunas de ellas viudas por la muerte de sus esposos mineros) y la niñez intensifiquen su participación en la agricultura, en la elaboración y comercialización de artesanías con ámbar y en diversos oficios que pueden comprometer su salud debido a condiciones climatológicas (trabajo en el campo realizado bajo el sol o lluvia), a la vez que demandan esfuerzo físico e inversión de tiempo.
Todos se involucran de forma intensa en diversos trabajos para sumar ingresos a las familias tsotsiles […]. Van [a la mina] en un grupo de 4 o 5 personas porque es riesgo. En la extracción [participan] más jóvenes hombres, en muchos casos papá e hijo. La comercialización lo hace la esposa y los familiares cercanos. Por eso en la ciudad hay muchos locales provisionales. Las mujeres y jóvenes venden (P6, hombre, 63 años, Simojovel, julio de 2019).
La niñez participa en las actividades del hogar y en el cuidado de hermanos menores. Mujeres, niños, niñas y adolescentes se dedican a la revisión del cascajo que son piedras que los mineros colocan afuera de la mina y que este sector revisa con la intención de encontrar ámbar y comercializarla (Ariaz, 2020; Cerda, 2021). En otros países como Bolivia, Colombia, Ecuador o Perú también se ha observado la participación de la niñez en la minería artesanal (Arroyo y Yupanquigodo, 2005; Vieira, 2015) y se han reportado peligros físicos como ruido, vibración, radiación y cambios de temperatura extrema; peligros químicos y afectaciones debido a las condiciones de trabajo: malas posturas, manipulación de cargas, movimientos repetitivos y accidentes; y factores psicosociales que interfieren en la salud mental y personalidad de la niñez (Arroyo y Yupanquigodo, 2005).
En países del Caribe como República Dominicana se observa la participación de las mujeres también en la minería artesanal del ámbar, ellas se dedican a sacar las piedras en costales o sacos y a cocinar alimentos para la brigada de mineros de la resina (Mencía, 2016). Esto muestra la creciente flexibilización y feminización del trabajo en las familias del ámbito rural (Ramos, 2018). La exposición que tienen las mujeres, la niñez y adolescentes a factores de riesgo asociados a condiciones de trabajo de la minería artesanal suele ser aguda (periodos cortos de tiempo) y los mineros suelen tener una exposición crónica (tiempos prolongados), en ambos casos se pueden generar daños a la salud, ya que las lesiones y enfermedades que se pueden generar en condiciones de trabajo inadecuadas se pueden desarrollar de forma progresiva a lo largo del tiempo (Arroyo y Yupanquigodo, 2005).
Conclusiones
En la minería artesanal del ámbar sobresalen factores psicosociales de riesgo que pueden tener efectos perjudiciales para la salud y el bienestar de quienes participan en la actividad minera y en la población de las comunidades donde se encuentran los depósitos de la resina. En este estudio se identificaron interacciones entre el trabajo, medio ambiente y necesidades, condición y situación personal y comunitaria de quienes se dedican a la minería artesanal del ámbar. Estas interacciones dentro y fuera del contexto de trabajo generan experiencias y percepciones que ejercen influencia en la salud, el rendimiento y la satisfacción de quienes se dedican a extraer la resina.
En el caso de la minería artesanal del ámbar estos factores obedecen a las condiciones de trabajo (ejecución de la extracción), a su carácter informal (realizada en términos de no empleo), al origen étnico de los mineros (población indígena en vulnerabilidad socioeconómica y con múltiples desventajas en comparación al resto de la población en México), a la pluriactividad (realización de diversos trabajos), al género y al grupo de edad (mujeres, niñez y adolescentes que participan en la revisión de cascajo).
Se suma a todo ello, la deficiencia de servicios (especialmente los del ámbito de la salud) de las comunidades ambareras localizadas en el contexto rural, lo cual hace subrayar que el lugar de trabajo puede constituir un entorno que maximice problemas que pueden llegar a afectar, de manera negativa, a la salud mental, incluidas la discriminación y la desigualdad basadas en factores como: origen social, sexo, discapacidad o edad (OMS, 2022).
Las afectaciones psicosociales de riesgo aquí identificadas son preocupantes, y las más lacerantes son las asociadas a las condiciones de trabajo, ya que suponen una amenaza, comprometen y fragilizan la salud física y mental de quienes se dedican a la minería artesanal del ámbar. Los movimientos repetitivos, la manipulación de carga, el esfuerzo físico, los accidentes de trabajo, las afectaciones musculoesqueléticas y respiratorias y los múltiples daños que el trabajo de extracción produce en la salud podrían quizá “minimizarse” si se lograse la formalización y legalidad de la minería artesanal, lo cual permitiría la creación de protocolos de seguridad, capacitación al respecto, fomentaría el uso de tecnología y posiblemente disminuiría las posibilidades de accidentes que hasta ahora han generado afectaciones que ha dejado inhabilitados a hombres dedicados a la extracción y ha provocado la muerte de mineros en las comunidades de Simojovel.
Mientras no se aborde lo anterior, quienes se dedican a la minería artesanal seguirán exponiéndose a riesgos psicosociales que pueden provocar alteraciones cardiovasculares, respiratorias, inmunitarias, gastrointestinales, dermatológicas, endocrinas, musculoesqueléticas y de salud mental (Caceda, 2016). Esto es relevante dado a que la región ambarera no cuenta con servicios de salud óptimos, porque se trata de población indígena vulnerable ubicada en una de las entidades con mayor grado de marginación y porque la vulnerabilidad socioeconómica puede estar asociada a mayor gravedad y muerte (CEPAL/OPS, 2021).
Para abordar dichas dificultades ¿Qué es lo primero que se debe de hacer? ¿Por dónde empezar? Como indica Chaparro (2004), el primer paso es generar un diagnóstico del sector. Ese es el inicio de mirar y reconocer la existencia de un sector económico que hasta hoy ha sido “invisible”. Dicho diagnóstico permitiría identificar áreas de oportunidad y realizar acciones específicas y contextualizadas, ya que en la minería artesanal no existen estrategias universales (Chaparro, 2000). También permitiría generar propuestas que aspiren a la creación de políticas públicas que consideren la formalización de la minería artesanal, acceso a tecnologías que mejoren la extracción de la resina, promuevan el cuidado ambiental y propicien mejores condiciones socioeconómicas, de trabajo, de vida y de salud pública integral (salud física y mental) para las comunidades dedicadas a la minería artesanal (García et al., 2008; Pantoja y Pantoja, 2016), ello implica considerar un modelo interdisciplinario, intersectorial e intercultural (Juárez-Ramírez et al., 2014; Lerín, 2004).
Sin duda, es necesario seguir realizando investigación respecto a los factores psicosociales de riesgo en el trabajo para que el estudio e intervención al respecto se realice, además de en países prósperos (Moreno, 2011), en contextos con problemáticas sociales, económicas y de salud como las que aquí se presentan y que están vinculadas a trabajos realizados en términos informales, al ámbito rural, a la pluriactividad y a grupos vulnerables que históricamente han enfrentado múltiples luchas en conjunto: población indígena, mujeres, niños y niñas.
Ello permitirá realizar abordajes más inclusivos en el estudio del mundo del trabajo e identificar problemáticas que demandan acciones específicas que, en el caso que aquí nos ocupa, convoca a la construcción de alianzas estratégicas entre instancias de salud, económicas, educativas, laborales, sociales, ambientales y jurídicas. Es también importante propiciar que mineros y artesanos del ámbar accedan a la capacitación e información técnica indispensable vinculada a su trabajo y al mundo global, incluyendo la escolaridad básica, “para que pueda ser usada con la libertad que propicia el ejercicio creativo de habilidades y destrezas” (Novelo, 2008, p. 125).
En futuros estudios habría que conocer la experiencia de mineros activos y considerar con mayor profundidad un enfoque de género y centrado en la niñez que participa en la minería artesanal y en los diversos trabajos de las comunidades ambareras. Seguir fortaleciendo la investigación respecto a los factores psicosociales del riesgo de trabajos informales y realizar estudios respecto a los factores protectores como las medidas de afrontamiento, resiliencia y red de apoyo social en el trabajo de minería artesanal resulta relevante e inspira la creación de futuros trabajos respecto al significado, centralidad, funciones y factores psicosociales positivos de la minería artesanal, trabajo que condensa elementos psicosociales, culturales, económicos y patrimoniales de la resina considerada como la “gema de Chiapas”.
La investigación al respecto debe también considerar las condiciones materiales con las que se vincula este trabajo que posiblemente constituye una forma de ganarse la vida que va más allá de la economía y cuyo significado se ha construido y configurado a partir de elementos de salud, políticos, sociales, históricos, laborales, económicos, ambientales y cosmogónicos propios de los pueblos indígenas de la región del ámbar, ya que como indican Alcover et al. (2012):
Tanto quienes gozamos de trabajos agradables y con altos niveles de recompensas, como quienes viven en la angustia de la inseguridad y de la precariedad laboral hasta, incluso, quienes resultan victimizados, vejados o humillados por su trabajo, ninguno de nosotros puede decir quién es sin hacer referencia a su trabajo (p. 13).
Aproximarnos al significado que la minería artesanal del ámbar y lo que para los mineros representa la resina permitirá posiblemente estar en condiciones de comprender los motivos que tienen para seguir dedicándose a un trabajo que compromete su vida y su salud, pero desde el cual escriben parte de la historia económica y sociocultural de Simojovel, de Chiapas y del país










texto en 






