Problematización introductoria
El objetivo de este trabajo es analizar la pertinencia teórica y práctica del pensamiento complejo para guiar el proceso de modelado y simulación computacional de un problema complejo con el fin de ayudar a la reflexividad y la toma de decisiones. Ahora bien, el pensamiento complejo y la simulación computacional de sistemas complejos constituyen dos estrategias para abordar aquello que Weaver (1948) llamó problemas de complejidad organizada. Sin embargo, estas estrategias pertenecen a dos mundos que dialogan poco y mal. Mientras el primero se inscribe en el paradigma de la complejidad general, la segunda se enraíza en la complejidad restringida o ciencias de la complejidad, según la célebre distinción acuñada por Edgar Morin (2007). Aunque el autor de La méthode planteó la complementariedad entre ambos enfoques, no acometió tal tarea en el desarrollo de su obra. Los trabajos que movilizan un enfoque moriniano de la complejidad tampoco han señalado con claridad vías teóricas y prácticas para religar el pensamiento complejo y las ciencias de la complejidad. Inversamente, la comunidad científica de los sistemas complejos ha permanecido distante de las interpelaciones epistemológicas, éticas y prácticas que el pensamiento complejo dirige a la construcción del conocimiento científico. Así, el diálogo y la comunicación entre el pensamiento complejo y las ciencias de la complejidad nunca se desarrollaron de modo constructivo, y los debates de los últimos veinte años tendieron a profundizar la incomunicación, incomprensión y disyunción entre la complejidad general y la complejidad restringida (Grossetti, 2004; Maldonado, 2007; Reynoso, 2009).
Ahora bien, puesto que el pensamiento complejo es un pensamiento que religa (Morin, 2004) y que procura relacionar sin dejar de distinguir (Morin, 1996) a través de la dialógica “unir lo separado” ↔ “separar lo que está unido” (Morin, 1986), cabe preguntarse ¿de qué modo una práctica de pensamiento complejo puede guiar el proceso de modelización y simulación computacional de un problema complejo de modo tal de contribuir a la reflexividad de los múltiples actores (científicos, sociales y políticos) involucrados en dicha problemática? La hipótesis puesta a prueba en este trabajo sostiene que un modelo de simulación computacional fundado en el pensamiento complejo promueve la consecución simultánea de una finalidad epistémica (construir conocimiento), pragmática (coadyuvar a la toma de decisiones) y ética (contribuir a la reflexividad y autocomprensión de los actores sociales).
En consecuencia, religar el paradigma de la complejidad general (el pensamiento complejo) y la complejidad restringida (las ciencias de la complejidad) es una estrategia para enriquecer las prácticas de los investigadores, decisores y profesionales interesados en una comprensión de la complejidad de las organizaciones sociales en tres niveles: epistemológico, teórico y práctico.
En el nivel epistemológico, si la “metodología sin epistemología no es más que la ruina de la reflexión” (Avenier, 2011, p. 39), entonces, es posible afirmar que la epistemología del pensamiento complejo puede enriquecer las metodologías de modelización y simulación computacional de sistemas complejos contribuyendo a una reflexividad social, ética y política sobre el proceso de construcción de conocimiento, de la cual las ciencias de la complejidad parecen carecer.
En el nivel teórico, el pensamiento complejo puede encontrar en la simulación de sistemas complejos una vía para hacer operativos sus conceptos teóricos, lo que hará posible enfrentar una de las críticas que le han sido dirigidas: la carencia de una metodología empírica para operacionalizar sus preceptos teóricos en el campo de la investigación científica (García, 2006; Grossetti, 2004). En esta línea, cobra relevancia la experiencia interdisciplinaria de desarrollo de SocLab (Sibertin-Blanc et al., 2013), una plataforma de modelización y simulación de organizaciones sociales que pretende operacionalizar el concepto de auto-eco-organización (Morin, 1980) a partir del diálogo con el marco teórico de la sociología de la acción organizada (SAO) (Crozier y Friedberg, 2010).
En el nivel práctico, el pensamiento complejo es un método de problematización que relaciona, en un proceso recursivo1 y dialógico2, las actividades observadoras y reflexivas del sujeto (Morin, 1977; Morin, 1986). Por un lado, la observación supone un punto de vista desde donde se construye una situación o experiencia problematizada como objeto del pensamiento, del discurso o de la acción. Por el otro, la reflexividad implica un metapunto de vista para observar la observación y pensar el pensamiento con la finalidad de problematizar los límites de nuestros modos de pensar, de decir y de hacer. Al respecto, se yergue el doble reto por el cual el pensamiento complejo interpela nuestras prácticas: problematizar la complejidad de lo real y problematizar el propio proceso de pensamiento.
Por esta vía, la obra de Edgar Morin procura evitar dos reduccionismos. Por una parte, la observación, medición y objetivación de la complejidad de un sistema sin reflexividad conduce a una ciencia sin conciencia, lo que cosifica los problemas como objetos cuya solución neutral el investigador, el técnico y decisor deben procurar; y, por lo tanto, bloquea el proceso de problematización del problema que se desea conocer y transformar. Por la otra, la reflexión crítica sin investigación empírica conduce a una conciencia sin ciencia, es decir, a una reflexividad restringida que limita las potencialidades epistémicas, éticas y prácticas que el pensamiento complejo preconiza.
Ahora bien, cabe preguntarse ¿cómo desarrollar estas estrategias del pensamiento complejo en términos prácticos que sean útiles para el análisis organizacional? Para afrontar este desafío, la estructura argumental del trabajo está organizada del siguiente modo. En la segunda sección se analizan algunas estrategias teóricas y prácticas para operacionalizar el pensamiento complejo en la investigación organizacional. Por un lado, se examina la relación entre los procesos de pensamiento, la problematización y la modelización. Por otro lado, se introduce el marco teórico-metodológico de SocLab, una plataforma para modelizar y simular la complejidad organizacional.
En la tercera sección se muestra el uso de SocLab para el análisis de una política pública concreta cuyo objetivo fue desarrollar un clúster de productores de frutas finas de la Patagonia argentina. Se sintetiza el proceso de modelización y se presentan los resultados del análisis estructural y de la simulación. Por último se discuten los aprendizajes del proceso de modelado y simulación de organizaciones sociales con SocLab guiado por el pensamiento complejo.
En las conclusiones, presentadas en la cuarta sección, se argumenta que la modelización y la simulación de una organización social con SocLab permite operativizar una estrategia de pensamiento complejo en el estudio organizacional. Por un lado, SocLab posibilita el análisis de la dinámica de autoorganización de un juego social no determinístico, incierto y de final abierto; por el otro, un modelo de SocLab constituye un metapunto de vista reflexivo para los propios actores organizacionales.
Estrategias para operacionalizar el pensamiento complejo en la investigación organizacional
Pensar, problematizar y modelizar problemas complejos
“Lo simple es siempre lo simplificado; no podría ser pensado correctamente más que en tanto aparece como producto de un proceso de simplificación”, afirmaba Bachelard en 1934 en El nuevo espíritu científico (Bachelard, 1985, p. 124). Puesto que conocer es transformar y el pensamiento es acción interiorizada, como decía Piaget (1973), lo simple y lo complejo son productos del proceso de pensamiento en un diálogo inacabado con lo real (Morin, 1986; Morin, 1991), pero en ningún caso son atributos esenciales de un objeto preconstituido que existe de modo positivo e independiente de las acciones del sujeto. De aquí se infiere que el pensamiento complejo debe ser conjugado como verbo: pensar. El método que propone Edgar Morin es una invitación a asumirnos como protagonistas de nuestro propio pensamiento para cultivar y practicar una racionalidad abierta a la complejidad, la incertidumbre, la contradicción y el devenir que pueda problematizar sus propios límites e insuficiencias (Morin, 1982).
“La ciencia debe, en los próximos 50 años, aprender a lidiar con problemas de complejidad organizada”, presagió Warren Weaver en el trabajo pionero intitulado Science and complexity (Weaver, 1948, p. 540). Este nuevo tipo de problemas se distingue tanto de los problemas de simplicidad tratados por los modelos mecánicos de la física clásica como de los problemas de complejidad desorganizada estudiados por modelos estadísticos. Es interesante notar que Weaver nunca definió el concepto de problema, e incluso su tipología sería inteligible si el término problema se reemplazara por el de sistema o fenómeno. Más aún, mientras los conceptos de complejidad y organización fueron objetos de desarrollos epistemológicos, teóricos y metodológicos tanto en la obra de Edgar Morin como en las ciencias de la complejidad, el concepto de problema no recibió la misma atención. Esto permite afirmar el subdesarrollo reflexivo del concepto de problema en el seno del paradigma de la complejidad general y restringida. En efecto, en el discurso científico contemporáneo se constatan diversas expresiones relativas al término complejidad como, por ejemplo, ciencias de la complejidad, pensamiento complejo, sistemas complejos, sistemas adaptativos complejos, estructuras complejas, redes complejas, entre otras. Sin embargo, la idea de problemas complejos ha recibido una atención limitada (Rodríguez Zoya y Rodríguez Zoya, 2019).
Ahora bien, el pensamiento complejo posibilita la reformulación del razonamiento de Bachelard -que citamos al inicio de estos argumentos- para problematizar el concepto de problema: un problema es siempre lo problematizado, el producto de un proceso de problematización. Por lo tanto, un problema es el resultado de la práctica problematizadora del pensamiento. Así, el problema es un concepto de doble entrada: problema-producto y problema-proceso. Mientras el primero conduce a analizar la estructura o momento de un problema, el segundo pone el énfasis en la historia o génesis de la problematización.
Puesto que hay “una necesidad fundamental de una dialéctica de la génesis y de la estructura” (Piaget, 1979, p. 117), podemos ligar el problema y la problematización en un bucle recursivo (Morin, 1986) para combinar una descripción de estados y procesos (Simon, 1962) en una analítica de la problematización (Foucault, 1999). En suma, problematizar no es solucionar un problema, sino imaginar problemas no pensados, es decir, concebir otros puntos de vista desde los cuales se problematiza una situación o experiencia (Morin y Le Moigne, 2007). El pensamiento complejo es una práctica problematizadora que invita a cambiar el paradigma o punto de partida del razonamiento (Morin, 1991) que guía la pregunta sobre la que descansa y se funda la concepción de un problema. Con todo, pensar es problematizar y problematizar es pensar.
El carácter generativo del pensamiento complejo hace posible extender el razonamiento de Bachelard al concepto de modelo: un modelo es siempre lo modelizado, el producto de un proceso de modelización. Modelo y modelización “son dos atributos de un mismo proceso social y cognitivo” (Ferrand, 2006, p. 220) enlazados recursivamente: mientras un modelo es un punto de vista (Le Moigne, 1977; Müller y Aubert, 2009) de una situación o experiencia problematizada, la modelización es un proceso mediante el cual el pensamiento problematiza lo real y construye una traducción/construcción de lo problematizado en una representación simbólica (Le Moigne, 1990; Morin, 1986).
Recordemos la conceptualización pionera de Minsky (1965): “Para un observador B, un objeto A* es un modelo de un objeto A en la medida que B puede usar A* para responder preguntas que le interesen sobre A”. Este concepto puede ser interpretado en el marco del pensamiento complejo (Morin, 1977; Morin, 1980; Morin, 1986; Morin, 1991), la modelización sistémica (Le Moigne, 1977; Le Moigne, 1990) y la epistemología constructivista (Piaget y García, 1982). Un modelo articula en un bucle el observador-conceptuador (sujeto-modelizador) y lo observado-conceptuado (sistema-modelizado) a través de un proceso sociocognitivo de representación simbólica (modelización) que no es axiológicamente neutral, sino que depende de una pregunta que está condicionada, mas no determinada, por el paradigma (Morin, 1991) y el marco epistémico (Piaget y García, 1982), es decir, por la cosmovisión, el sistema de creencias y valores del modelizador en un contexto socio-histórico-cultural. En síntesis, el pensamiento complejo es una práctica modelizadora que invita a problematizar los aspectos epistémicos, éticos y prácticos involucrados en el proceso de modelización. Con todo, modelizar es pensar y pensar es modelizar.
El doble vínculo entre conocimiento (dimensión epistémica) y acción (dimensión pragmática) destacado por Le Moigne (Morin y Le Moigne, 2007) puede ser enriquecido en una relación triádica si consideramos el lugar de la ética (dimensión axiológica) en el seno de los procesos cognitivos y los proyectos de acción (Morin, 2004). Así, arribamos a una conceptualización provisoria del concepto de problemas complejos: una experiencia o situación problematizada que busca ser conocida (dimensión epistémica) y transformada (dimensión pragmática) porque es evaluada como no deseable (dimensión ética). En consecuencia, modelizar un problema complejo es construir un metaproblema o metapunto de vista que articule diferencialmente múltiples puntos de vista de actores sociales heterogéneos que problematizan una situación o experiencia poniendo en juego distintos conocimientos, valores y proyectos de acción.
SocLab: una plataforma para modelizar y simular la complejidad organizacional
SocLab es un marco teórico-metodológico para la modelización y simulación de organizaciones sociales que permite tender un puente entre el pensamiento complejo y los sistemas complejos.3 En efecto, SocLab es el producto de un proceso de modelización cuyo objetivo fue operacionalizar el concepto de auto-eco-organización (Morin, 1980; Roggero, 2006) en el análisis sociológico de las organizaciones (Crozier y Friedberg, 2010; Sibertin-Blanc, Roggero, Andreit et al., 2010), a través de un formalismo de modelización y simulación de sistemas complejos: los modelos basados en agentes (Amblard y Phan, 2006; Maillard, 2008; Treuil et al., 2008). El resultado del diálogo crítico entre el paradigma de la auto-eco-organización del pensamiento complejo, la sociología de la acción organizada y la modelización basada en agentes es el diseño de un “meta-modelo”, es decir, un conjunto articulado de conceptos para pensar, problematizar y modelizar organizaciones sociales. SocLab implementa ese metamodelo teórico formalizado en una plataforma informática basada en agentes que permite al investigador modelizar organizaciones sociales concretas y simular la dinámica de autoorganización de estas.
La exposición y el análisis de los fundamentos teóricos, metodológicos y computacionales de SocLab se encuentran más allá de los objetivos y límites de este artículo, lo que, por otro lado, ha sido objeto de numerosas publicaciones.4 En cambio, podemos sintetizar la arquitectura conceptual del metamodelo de SocLab en un conjunto de proposiciones teóricas (P1…Pn) destacando su utilidad para problematizar la complejidad organizacional. Con la finalidad de que el planteamiento sea inteligible para un lector de ciencias sociales no necesariamente familiarizado con los métodos de simulación y la sociología computacional, hemos decidido limitar al mínimo necesario la referencia a la estructura matemática del metamodelo de SocLab. A continuación, se elaboran cuatro postulados que sintetizan y sistematizan los principales conceptos del modelo teórico, metodológico y analítico de SocLab. Cuando se considera pertinente, se detalla en notas al pie de página la expresión formal del concepto teórico tratado. Consideramos que esta estrategia expositiva posibilita la comprensión del hilo de los razonamientos expuestos.
P1. Una organización es un sistema de acción colectiva que emerge de un juego social de múltiples actores. El juego organizacional es: (i) un juego interactivo en el que cada jugador actúa estratégicamente, condicionando y siendo condicionado por la acción de los otros, y (ii) un juego social no determinístico, incierto y de final abierto que es creado, re-creado y transformado por las jugadas (acciones) de los jugadores (actores sociales) a lo largo de la evolución histórica del juego.
P2. Los actores sociales tienen un comportamiento intencional y motivado, es decir, diseñan estrategias de acción para alcanzar los fines y metas que desean. Los actores tienen información y racionalidad limitadas. La acción de un actor es una apuesta estratégica que implica incertidumbre, pues ellos no pueden anticipar ni conocer las consecuencias de la acción. Esto es lo que Edgar Morin denomina “ecología de la acción”.
P3. Las relaciones sociales entre actores no son directas, sino que están mediadas por un proceso de intercambio de recursos. Un recurso es cualquier objeto (material, inmaterial, cognitivo, etcétera) necesario para la acción y, por lo tanto, un medio para alcanzar los objetivos que persigue un actor. En una palabra, los recursos son objetos de intercambio y el fundamento de las relaciones sociales.5 La importancia de una relación social para un actor permite vincular su comportamiento con los objetivos que persigue.6 Todo actor social está en una relación de autonomía-dependencia porque controla algunas relaciones y depende de otras.7
P4. El poder de un actor se fundamenta en el control de algún recurso necesario para la acción de otro actor y, en consecuencia, en la posibilidad de fijar los términos de intercambio (Friedberg, 1997). La capacidad de acción o satisfacción social de un actor expresa el grado de acceso a los recursos necesarios para alcanzar sus objetivos. Así, poder y capacidad de acción se definen recursivamente: el poder8 es la capacidad de acción9 que un actor les otorga a otros.
El marco teórico, metodológico y analítico de SocLab resulta pertinente para comprender la complejidad socioorganizacional, puesto que permite: (1) utilizar métodos y datos cualitativos para construir modelos computacionales de organizaciones sociales; (2) modelizar la estructura de una organización social concreta concebida como sistema complejo; (3) analizar las relaciones de poder que estructuran un sistema de acción; (4) comprender los niveles de satisfacción social de los actores involucrados; (5) identificar los patrones de cooperación y conflicto actuales y potenciales de una organización; (6) estudiar el vínculo micro-macro entre el actor y el sistema, y (7) simular el comportamiento de una organización con la finalidad de comprender sus formas posibles de autoorganización.
Pensamiento complejo, SocLab y el análisis de políticas públicas
Esta investigación ha movilizado el pensamiento complejo como estrategia para modelizar un problema complejo y explorarlo a través de una simulación basada en agentes en la plataforma SocLab. Para ese fin se ha analizado una política pública impulsada por el Ministerio de Agricultura de Argentina orientada a la creación de un clúster de productores de frutas finas en la Patagonia.
El pensamiento complejo permitió concebir y diseñar un proceso de modelización en el que se construyeron, articularon y diferenciaron distintos tipos de modelos: modelos mentales, modelos discursivo-conversacionales, modelos conceptuales, modelos empíricos, modelos formales, modelos computacionales, modelos de simulación, modelos posibilísticos y modelos de futuro. Se realizó un proceso de modelización participativa (Étienne, 2010) “con y para los actores del territorio” (Ferrand, 2006, p. 220) con la finalidad de construir un modelo que conduzca a la representación de los puntos de vista de los actores implicados. Se realizaron entrevistas en profundidad con actores productivos, institucionales, privados y públicos del clúster. Para ello se empleó una guía de entrevista semiestructurada que, por un lado, explora el punto de vista del actor sobre el pasado, el presente y el futuro del clúster mediante preguntas abiertas y, por otro lado, un cuestionario estructurado para recabar información sobre los elementos del metamodelo de SocLab (actores, recursos, apuestas, comportamientos, efectos). El tamaño de la muestra estuvo regido por el criterio de saturación teórica, y el análisis de las preguntas abiertas se basó en los principios de codificación de la teoría fundamentada (Strauss y Corbin, 1990).
Los datos cualitativos fueron interpretados en términos del marco teórico de SocLab. La interpretación conceptual de los datos empíricos se utilizó para construir un modelo de simulación computacional del clúster en SocLab. Se analizó la sensibilidad y la robustez del modelo. Se efectuaron análisis estructurales y de simulación. Los resultados de la simulación fueron discutidos con los actores a fin de estimular la autoobservación y reflexividad social que el pensamiento complejo preconiza. A continuación, exponemos una síntesis del proceso de modelización organizacional, luego presentamos un análisis estructural de las posibilidades del juego social del clúster y, acto seguido, exploramos por simulación las dinámicas de autoorganización. Finalmente sistematizamos e integramos algunos aprendizajes de la simulación de la complejidad organizacional del clúster con SocLab.
Síntesis del proceso de modelización organizacional con SocLab
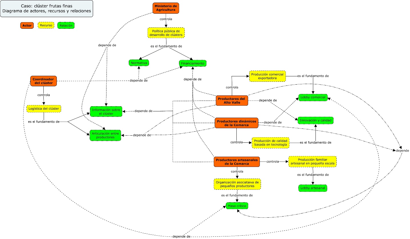
El pensamiento complejo nos condujo a indagar en los modelos mentales de los actores sociales para comprender cómo cada uno de ellos problematiza el proceso de formación del clúster del cual eran partícipes. Este análisis permitió elaborar un diagrama de actores, recursos y relaciones (véase la figura 1). Se identificaron en total cinco actores clave: el Ministerio de Agricultura, el coordinador del clúster, los productores del Alto Valle de Neuquén, los productores dinámicos de la Comarca Andina y los productores artesanales de la Comarca.
Luego, este esquema conceptual se implementó como un modelo en SocLab (véase el cuadro 1) integrado por cinco actores (en columnas) y ocho relaciones (en filas). En las celdas del cuadro mostramos las apuestas y las funciones de efecto de cada actor. Una función de efecto se representa en un sistema de coordenadas cartesiano. El estado de una relación [-10, 10] se traza en el eje x, mientras el efecto se traza en el eje y, es decir, la capacidad del actor para hacer uso del recurso [-10, 10]. Las celdas grises indican las relaciones que controla un actor. Como el lector puede verificar, la suma de las apuestas del actor es igual a diez. La última columna, llamada relevancia, es igual a la suma de las apuestas, y expresa la importancia de cada relación.10
Es fundamental comprender que un modelo computacional es un modelo numérico; por lo tanto, la salida de una simulación es siempre un conjunto de valores numéricos. El modelador tiene la responsabilidad teórica de dar un significado conceptual a esos números y hacer que la simulación sea interpretable. Para ello, es muy importante conceptualizar el significado de los valores numéricos que representan los estados de las relaciones, es decir, el comportamiento posible de los actores. En el cuadro 2 se resume el espacio conductual de cada relación agrupada por intervalos de clase con su correspondiente interpretación teórica.
Análisis estructural de las posibilidades del juego social
Hemos investigado algunas propiedades analíticas del clúster de frutas finas mediante un análisis estructural. En particular, hemos centrado nuestra atención en la máxima satisfacción global y la máxima satisfacción obtenida por cada actor (véase el cuadro 3).
Cuadro 3 Máxima satisfacción
| Global | Coordinador del clúster | Ministerio | Productores de Neuquén | Productores dinámicos | Productores artesanales | ||
|---|---|---|---|---|---|---|---|
| Estado de las relaciones | Información | 9 | 9 | 9 | 10 | 10 | 8 |
| Coordinación | 5 | 5 | 5 | -5 | 5 | 5 | |
| Financiamiento | 8 | 8 | 5 | -2 | 8 | 6 | |
| Regulaciones | 3 | 1 | 10 | -10 | -10 | 0 | |
| Lobby comercial | 7 | 2 | -7 | 7 | 7 | -7 | |
| Lobby de innovación y calidad | 7 | 7 | -7 | 7 | 7 | 7 | |
| Masa crítica | 1 | 3 | -9 | -1 | 0 | 7 | |
| Lobby artesanal | 7 | 7 | -7 | -7 | 7 | 7 | |
| Satisfacción máxima | Coordinador | 56.5 | 60.4 | 7.4 | -20.2 | 40.5 | 53.9 |
| Ministerio | 50.9 | 44.1 | 61.5 | -2.9 | 20.6 | 42.0 | |
| Productores de Neuquén | 23.8 | -9.9 | -34.9 | 64.8 | 28.0 | -55.0 | |
| Productores dinámicos | 52.1 | 48.3 | -0.9 | 27.3 | 52.4 | 27.2 | |
| Productores artesanales | 44.9 | 66.8 | 22.5 | -65.5 | 37.5 | 86.6 | |
| Total | 228.2 | 209.7 | 55.6 | 3.5 | 179.1 | 154.7 |
Fuente: elaboración propia.
Hagamos algunas observaciones teóricas cruciales. Por un lado, la máxima satisfacción global (primera columna) cuantifica la mayor satisfacción social que los actores pueden obtener al mismo tiempo (228.2 puntos). El hallazgo clave es que los productores de Neuquén son, por mucho, los actores más insatisfechos, con 23.8 puntos, mientras los productores dinámicos y artesanales tienen 52.1 y 44.9 puntos respectivamente. Este resultado permite plantear la hipótesis de que existe un conflicto estructural entre productores que puede comprometer la viabilidad social de la política pública.
Por otro lado, las columnas 2 a 6 muestran la máxima satisfacción individual, es decir, la máxima satisfacción que cada actor puede alcanzar en la estructura de una organización social (es decir, la estructura social del clúster). Es interesante comparar la máxima satisfacción de los productores de Neuquén (columna 4) con los productores artesanales (columna 6). Cuando los productores neuquinos obtienen la mayor satisfacción (64.8 puntos), los productores artesanales obtienen una satisfacción negativa (-65.5) (véase la columna 4). Inversamente, cuando los productores artesanales obtienen la máxima satisfacción (86.6), los productores neuquinos obtienen una satisfacción negativa (-55) (véase la columna 6). Aquí podemos precisar nuestra hipótesis de conflicto estructural: existe un profundo conflicto entre estos dos tipos de productores que podría afectar la sostenibilidad del clúster.
Además, en este escenario representado por la columna 4, la satisfacción total de la organización es extremadamente baja: 3.5 puntos. Por ello, se concluye que estructuralmente es poco probable que los productores de Neuquén sean capaces de lograr sus objetivos en este juego social. Por el contrario, cuando se maximiza la satisfacción de los productores artesanales (columna 6), la satisfacción total del clúster se eleva a 154.7. Así, se infiere que la estructura social del clúster beneficia más a los productores artesanales que a los neuquinos; por lo tanto, es más probable que los primeros logren sus objetivos.
Exploración por simulación de las dinámicas de autoorganización
La simulación en SocLab es la representación dinámica del juego social. Los actores sociales tienen una racionalidad acotada y una información limitada; entonces, no saben a priori (es decir, antes del juego) cuál es la mejor forma de comportarse para lograr sus objetivos. SocLab proporciona un algoritmo de prueba-error y refuerzo (El-Gemayel et al., 2011). En cada paso de la simulación, “cada actor ajusta el estado de las relaciones que controla para obtener de los demás un nivel aceptable de ‘satisfacción’” (Sibertin-Blanc et al., 2013, p. 16). Si cada actor obtiene un nivel aceptable de satisfacción social, ya no modifica su comportamiento (es decir, los estados de las relaciones que controla); por lo tanto, la organización social alcanza un estado estacionario y el juego social se autorregula. Cuando esto ocurre, decimos que “la simulación converge”.
Hemos realizado cien simulaciones de 25 000 pasos. El número medio de pasos antes de que se alcance la convergencia es 19 996.62. Nos encontramos ante un juego social bastante complejo, ya que “la duración de las simulaciones es una buena medida de la dificultad de los actores para encontrar cómo cooperar” (Sibertin-Blanc y Terán, 2014, p. 5). La primera fila del cuadro 4 reproduce la máxima satisfacción global, mientras las filas 2 a 5 muestran los resultados de las simulaciones.
Cuadro 4 La satisfacción y el poder de los actores (resultados de simulación)
| Coordinador del clúster | Ministerio | Productores de Neuquén | Productores dinámicos | Productores artesanales | Total | |
|---|---|---|---|---|---|---|
| Máxima satisfacción global | 56.5 | 50.9 | 23.8 | 52.1 | 44.9 | 228.2 |
| Satisfacción | 42.5 | 59.18 | 4.22 | 40.26 | 50.26 | 196.42 |
| Poder | 76.3 | 93.0 | 29.5 | 18.9 | 15.5 | |
| Poder absoluto11 | 76.3 | 117.0 | 34.5 | 18.9 | 48.2 | |
| Poder cooperativo12 | 76.3 | 105.0 | 32.0 | 18.9 | 31.8 |
Fuente: elaboración propia.
Proporcionemos una interpretación teórica de los resultados de la simulación. En primer lugar, es relevante comparar la satisfacción total obtenida por simulación (196.42 puntos) con la satisfacción máxima global (228.2 puntos). El juego social se autoorganiza cerca de sus posibilidades estructurales, ya que solo 32 puntos de satisfacción potencial (228.2 - 196.42) no se obtienen por la dinámica social del clúster. En segundo lugar, cabe señalar que el Ministerio y los productores artesanales aumentan sus niveles de satisfacción social como resultado del juego social. La satisfacción del Ministerio aumenta de 50.9 a 59.18 y la satisfacción de los productores artesanales lo hace de 44.9 a 50.26. Podemos concluir que ambos actores son los más beneficiados del juego social, ya que tienen la mayor satisfacción. En tercer lugar, los productores de Neuquén obtienen una drástica reducción de su satisfacción (de 23.8 a 4.22 puntos); son claramente los perdedores del juego social. Esto nos lleva a plantearnos la pregunta sobre la viabilidad social del clúster, ya que los productores de Neuquén fueron los impulsores de la iniciativa.
Con respecto al poder, es importante resaltar que los productores neuquinos son los actores más poderosos entre los tres tipos de productores, con 29.5 puntos, mientras los productores dinámicos tienen 18.9 puntos y los productores artesanales solo 15.5 puntos. Con todo, si bien los productores neuquinos tienen el doble de poder en comparación con los artesanos, esto no es suficiente para que los primeros ejerzan esa cantidad de poder de tal manera que se traduzca en un mayor nivel de satisfacción.
Aprendizajes de la simulación de la complejidad organizacional
El pensamiento complejo como guía de un proceso de modelización y simulación de un problema complejo concreto (esto es, el proceso de formación del clúster de frutas finas) da lugar a la discusión de un conjunto de aprendizajes relevantes para pensar la complejidad organizacional.
Primero, el pensamiento complejo nos conduce a estar atentos sobre el rol de los valores (éticos, epistémicos, estéticos, incluso políticos) en la práctica de la modelización y simulación. Puesto que las creencias axiológicas del modelizador inciden en la pregunta que guía el proceso de modelización, entonces, debemos preguntarnos ¿por qué y para quién modelizamos? Esta pregunta hace posible la introducción de una reflexión sobre las finalidades de la modelización. En el caso estudiado, nuestra investigación religó tres finalidades:
(1) Una finalidad epistémica orientada a comprender la complejidad estructural y evolutiva de un sistema de acción organizada. La modelización basada en agentes con SocLab permitió representar la heterogeneidad de actores o puntos de vista del clúster (actores económicos, sociales, políticos y técnicos). La simulación con SocLab nos ayudó a hacer inteligibles las posibilidades y los límites de un juego social, observando las relaciones de poder que lo estructuran, así como los conflictos actuales y potenciales.
(2) Una finalidad pragmática orientada a informar el proceso de toma de decisiones en el diseño y planificación de una política pública socioproductiva. En el análisis de las políticas públicas suele destacarse la importancia de la viabilidad social, económica y ambiental de una política; sin embargo, “en la práctica se presta poca atención a la dimensión social [frente a] los aspectos biofísicos y económicos que reciben mucha más consideración” (Adreit et al., 2009, p. 2). El análisis de la satisfacción social o capacidad de acción con SocLab es una estrategia para problematizar la viabilidad social de una política y, por lo tanto, para interrogar la sostenibilidad de un sistema de acción organizada. En el caso del clúster, observamos que cuando la organización social alcanza un estado estacionario, algunos actores clave tienen un bajo nivel de satisfacción social. Este hallazgo permite conjeturar que el sistema social no es sostenible en el tiempo, incluso si la satisfacción total se aproxima a la satisfacción máxima global (la que permite la estructura). Destaquemos que muchas políticas, planes y decisiones fracasan por la débil atención prestada a la factibilidad socioorganizacional de estos. Así, SocLab enriquece el análisis organizacional al incorporar el punto subjetivo del actor en un modelo formal y explorar su satisfacción social.
(3) Una finalidad ética orientada a estimular la reflexividad de los actores organizacionales. El pensamiento complejo permitió utilizar SocLab para modelizar los múltiples puntos de vista de los distintos actores involucrados en el clúster. El modelo construido con SocLab constituye un metapunto de vista reflexivo que condujo a los actores a autoobservar sus estrategias de acción, los constreñimientos estructurales de la organización y explorar futuros posibles de la dinámica organizacional. Por esta vía, el pensamiento complejo estimula una modelización reflexiva que favorece la autocomprensión de los actores sociales que participan en un sistema de acción organizada. El modelo como metapunto de vista ayuda a los actores a reflexionar y a problematizar sus prácticas organizacionales.
La posibilidad de tratar de modo integrado los aspectos epistémicos, pragmáticos y éticos de la modelización y simulación de una organización social es el aporte diferencial del pensamiento complejo respecto a las ciencias de la complejidad, cuyo marco epistemológico limitado nos hubiera conducido a restringirnos a los aspectos medibles y cuantificables de la complejidad organizacional, con lo cual habríamos quedado ciegos frente a los aspectos éticos y prácticos.
Segundo, el pensamiento complejo permite enriquecer nuestra comprensión de la objetividad científica, habitualmente asociada a la neutralidad axiológica y la eliminación de la subjetividad. En efecto, no es posible ser objetivo si se ignoran las subjetividades y si se eliminan los valores éticos de los procesos cognitivos y de los procesos de acción y de decisión. La vinculación de los aspectos epistémicos, éticos y pragmáticos en el proceso de modelización permite fecundar un concepto de objetivación reflexiva de la complejidad organizacional que ligue en bucle los procesos de observación y autoobservación.
Tercero, el diálogo entre la sociología de la acción organizada y el pensamiento complejo permite enriquecer este último, por cuanto el poder es una dimensión ausente en los trabajos sociológicos de Edgar Morin. Así, un análisis estratégico de las relaciones de poder que estructuran un sistema de acción hace posible la ampliación de la comprensión de los procesos de auto-eco-organización en el mundo social.
Cuarto, el pensamiento complejo permite introducir un principio de democracia cognitiva en el proceso de modelización y simulación de sistemas complejos: si los modelos construidos en la investigación organizacional van a ser empleados para tomar decisiones sobre los actores, estos deben ser consultados y su punto de vista debe ser tenido en cuenta en la modelización.
Quinto, el pensamiento complejo permite problematizar el concepto de modelo y reconocerlo como una estructura bifronte que, por un lado, se acopla a las estructuras paradigmáticas del pensamiento (los sistemas de creencias y valores del modelizador) y, por el otro, dialoga de modo inacabado con lo real. Así, el modelo comporta una doble adecuación noológica y lógico-empírico-racional (Morin, 1991).
Sexto, el pensamiento complejo permite problematizar la práctica de modelización y concebirla como un proceso de construcción y transformación de múltiples modelos: los modelos mentales del investigador y de los actores implicados en el problema; la construcción colaborativa de modelos discursivos para intercambiar puntos de vista sobre la situación problematizada; la elaboración de modelos conceptuales en distintos niveles de precisión y abstracción (por ejemplo, el diagrama de actores, recursos y relaciones); la utilización de datos empíricos para construir modelos cualitativos del problema, y, finalmente, la formalización del modelo conceptual a partir de una interpretación del modelo cualitativo para diseñar un modelo de simulación computacional.
Séptimo, el pensamiento complejo permite reflexionar sobre los límites inherentes a todo proceso de modelización y simulación computacional de la complejidad organizacional. En efecto, la modelización de un problema complejo es “irreductible a un modelo único y completamente calculable” (Le Moigne, 1990, p. 9), ya que la complejidad organizacional “se aborda mejor a través de un pequeño conjunto de modelos casi independientes con múltiples puntos de vista” (Booch et al., 2006, p. 10). El modelo del clúster analizado es uno de los múltiples modelos construidos entre otros posibles, pero, en ningún caso, “el modelo”. No todos los aspectos de la complejidad organizacional, social y antropológica del fenómeno analizado son formalizables; el mundo es más de lo que podemos medir y cuantificar. Sin embargo, los aspectos no formalizables, medibles ni cuantificables de la complejidad organizacional pueden ser pensados, reflexionados e interpretados en una estrategia de pensamiento complejo.
Octavo, el pensamiento complejo permite concebir una dialógica entre modelos basados en lenguaje natural (modelos mentales, modelos cualitativos, modelos discursivos) y modelos basados en lenguajes formales (modelos matemáticos y computacionales). La religancia entre el paradigma de la complejidad general y restringida emerge como un diálogo posible entre la lógica natural y formal, los lenguajes naturales y formales.
Noveno, el pensamiento complejo permite problematizar el futuro de un sistema de acción organizada. Así, pueden distinguirse tres conceptos: futuros probables, futuros posibles y futuros deseables. El enfoque probabilístico posibilita la descripción de tendencias, pero no permite predecir el futuro de un sistema complejo porque el juego organizacional ocasiona incertidumbre producto de la interacción y la acción creativa de los actores sociales.
El enfoque posibilístico plantea que el futuro es un espacio abierto a múltiples posibilidades, que no pueden ser enumeradas e imaginadas en su totalidad. La simulación es la representación de un proceso y es una estrategia para explorar el futuro, no para predecirlo, sino para visibilizar posibilidades e imaginar alternativas a la situación actual. La simulación es un juego que puede adoptar múltiples formas: un juego mental, un juego de rol o un juego computacional con agentes artificiales. En cualquier caso, el juego es una experimentación simulada para un análisis posibilístico del futuro. Por esta razón, la simulación computacional de organizaciones sociales con SocLab constituye un modelo posibilístico, y no uno probabilístico.
En este sentido, SocLab nos ayuda a comprender lo que no puede suceder en una organización (límites estructurales) y nos brinda una intuición sobre los procesos que pueden emerger en ciertas circunstancias (posibilidades estructurales). En ningún caso SocLab permite enumerar todas las posibilidades de un juego social ni predecir cuál de ellas va a suceder. El razonamiento posibilístico apoyado por la simulación es inseparable de la práctica de un pensamiento complejo.
Por último, la idea de futuro deseable implica un ciclo recursivo entre “finalidades” y “valores”, ya que, mientras un propósito define una meta u objetivo que alcanzar, los valores son necesarios para elegir y decidir entre diferentes finalidades que serán evaluadas como más o menos deseables. Por ello, un futuro deseable es un concepto ético y práctico. El futuro deseable de un actor y una organización no puede ser calculado numéricamente, pero puede ser comprendido cualitativamente. En virtud de ello, la estrategia interpretativa de SocLab consiste en problematizar las prácticas organizacionales, es decir, analizar lo que un actor hace y lo que necesita para alcanzar sus objetivos. Esta estrategia está relacionada con la pregunta ¿qué hace un sistema de acción?, propuesta por Le Moigne (1990, p. 46), en lugar de la pregunta ¿de qué está hecho un sistema? Es por esta razón que SocLab no se propone dilucidar el mundo de las metas de los actores, a menudo opaco y contradictorio para ellos mismos; en cambio, se investiga la importancia que los actores le atribuyen a las relaciones sociales, pues permite vincular el comportamiento del actor con sus objetivos. Dicho de otro modo, cuanto más necesaria sea una relación para alcanzar los objetivos de un actor mayor será la importancia que él le atribuye.
Conclusiones: ayudar a pensar la complejidad de los problemas
Un principio central del pensamiento complejo plantea “la reintroducción reflexiva y autocrítica del sujeto en el conocimiento” (Morin, 1982, p. 29). Ahora bien, ¿cómo puede practicarse este principio de pensamiento en una organización?, ¿cómo puede una organización reintroducirse reflexivamente en el conocimiento de sí misma? El pensamiento complejo nos permite señalar que una organización reflexiva es una organización que pueda pensarse a sí misma y autoproblematizarse. Ahora bien, para que ello sea posible, la organización necesita autoobservarse, pues la objetivación de sí mismo es condición de posibilidad de la autocrítica. Consecuentemente, ¿cómo puede una organización observarse a sí misma? En esta investigación hemos mostrado la manera en que el pensamiento complejo da lugar al desarrollo de una estrategia de modelización reflexiva con SocLab mediante la construcción de un modelo que integre los múltiples puntos de vista de los actores organizacionales.
La modelización de una organización social con SocLab hace posible la operativización del doble reto del pensamiento complejo: observar y reflexionar la complejidad organizacional. Por un lado, la simulación computacional ayuda a observar la dinámica de autoorganización. Por el otro, un modelo en SocLab es un metapunto de vista organizacional que no prescribe normativamente una verdad sobre la organización ni determina soluciones que aplicar; por el contrario, ayuda a pensar, comprender y reflexionar sobre las posibilidades y los límites del juego organizacional. Así, modelizar y simular organizacionales sociales guiados por el pensamiento complejo es una “ayuda a la estrategia”, es ayudar a las organizaciones a pensar por sí mismas para “responder al desafío de la complejidad de los problemas” (Morin, 1986, p. 36). Encontramos aquí el sentido pleno del concepto moriniano de método.
El futuro de una organización no se predice ni se descubre, se imagina y se construye. La modelización y la simulación guiadas por el pensamiento complejo y operativizadas por SocLab es una estrategia para afrontar problemas complejos y explorar futuros posibles del juego social. Nuestro diálogo con el futuro como espacio incierto de posibilidades conduce a reintroducir el problema de los fines en el corazón de la racionalidad y los procesos cognitivos. ¿Qué futuro deseamos para las organizaciones que lideramos? ¿Qué futuro deseamos para nuestra vida en sociedad? ¿Qué pueden aportar las organizaciones en las que participamos a la construcción de los futuros deseables? No se trata de aplicar el pensamiento complejo en la organización, sino hacer de este una práctica y cultura de pensamiento de la organización para que esta pueda pensarse a sí misma. Cultivar una cultura de pensamiento más humilde y reflexiva, menos dogmática y controladora, una racionalidad abierta a la complejidad y a la incertidumbre del devenir. Imaginar y crear nuevas posibilidades de la vida organizacional, este es el desafío con el cual el pensamiento complejo interpela nuestras prácticas organizacionales.










nueva página del texto (beta)






