INTRODUCCIÓN
Las tecnologías de la información y la comunicación (TIC) han llegado a formar parte de la cotidianidad y son un elemento clave incluso para las relaciones interpersonales. Ya no solo se usan las TIC y la Red, sino que se habita la Red a través de las TIC. Esto tiene efectos profundos en las configuraciones sociales y plantea nuevos retos. La inmersión de las tecnologías en la vida cotidiana ha generado la integración y convergencia de nuevos medios, lenguajes y entornos de comunicación y aprendizaje (Gutiérrez, 2006); la información aumenta y se transforma a gran velocidad; los contenidos se vuelven más complejos y cada día aparecen nuevos soportes, contenidos y formatos textuales. En esta transformación hay un proceso que se ha modificado: la lectura.
Para capturar la complejidad de la lectura, ha surgido la noción de literacidad, que engloba en ella habilidades más amplias que la decodificación y comprensión de lo escrito e incluye la visibilización de prácticas distintas a las dominantes, impregnadas tanto de una tradición letrada como de los nuevos alfabetismos surgidos en esta era mediática y digital.
Lectura y literacidad son dos términos interrelacionados, pero diferentes entre sí. Hablar de literacidad es referirse a una perspectiva particular sobre la lectura. Desde la perspectiva de la literacidad, la manera de abordar la competencia lectora debe ampliarse mucho más allá de las formas y espacios tradicionales. La concepción de la literacidad implica explorar más allá de los aspectos visuales y técnicos, en los procesos cognitivos, estratégicos, contextuales y sociales del lector, así como revisar métodos y prácticas lectoras más allá de los espacios formales para la alfabetización. Implica profundizar en escenarios diversos, encontrar relaciones, analizar qué aportan los medios tecnológicos; en suma, observar directamente el modo en que se acercan las personas a la práctica lectora en el siglo XXI.
Con la finalidad de abordar los usos, procesos y prácticas que se ejecutan en específico en el ámbito de la lectura digital, llevamos a cabo una investigación de campo centrada en los procesos lectores que tienen que ver con el uso de dispositivos electrónicos móviles. De esa indagación, obtuvimos hallazgos relativos a las habilidades, niveles y dimensiones que los lectores ponen en juego al realizar esta particular forma de lectura, modalizada por las TIC, cuyos resultados presentamos en este artículo.
Marco teórico
Literacidad es un neologismo proveniente del término inglés literacy, utilizado originalmente para describir la alfabetización informática, mediática, digital y demás campos relacionados con la habilidad para el manejo de la información y la tecnología. Con el tiempo, esta palabra ha ampliado sus significados para referirse a “tipos representativos de alfabetización” (Kalman, 2008, p. 109).
López-Bonilla y Pérez Fragoso (2013), quienes han hecho un recorrido detallado sobre el origen y devenir de la palabra literacidad -que se conoce como nuevos estudios sobre literacidad o estudios sobre la nueva alfabetización-, mencionan un conjunto de trabajos de investigación que en los últimos veinte años han considerado los procesos de lectura y escritura como cuestiones dinámicas y contextuales, relativas a prácticas sociales concretas.
La literacidad amplía el alcance del término lectura en español, pues engloba habilidades que tienen que ver no solo con la decodificación o interpretación de lo escrito en soportes impresos, sino que también implica habilidades retóricas, sociales y culturales, y concierne a una serie de competencias y prácticas sobre la lectura y la escritura adquiridas en un entorno determinado (alfabetización situada) y con la influencia de una tradición o cultura letrada (Cavallo y Chartier, 2001).
Apoyados en disciplinas como la sociología, la antropología, la historia, la sociolinguística, la educación, la psicología cultural y las ciencias de la información, los investigadores de la literacidad están desarrollando nuevas formas de enfocar el estudio de los procesos lectores. Muchos han comenzado a utilizar de manera genérica el término literacidades, al tomar en cuenta que el fenómeno es diverso y que será un área susceptible de redefinición respecto a otros campos fundamentales durante el siglo XXI.
Para algunos, las literacidades son entendidas como nuevas prácticas sociales (Street, 1984); otros las comprenden como nuevos discursos (Gee, 2004), unos más como nuevos contextos semióticos (Kress, 2003), o como nuevas estrategias y disposiciones esenciales para la lectura en línea, la comprensión, el aprendizaje y la comunicación (Coiro, 2003; Leu et al., 2008). El Nuevo Grupo de Londres, equipo especializado en el tema, prefiere aludir a la literacidad como multialfabetismo (Castek et al., s.f.), mientras que otros la llaman alfabetización en contextos multimodales o una combinación de todas esas orientaciones (Lankshear y Knobel, 2006). Algunas posiciones son incluyentes de otras modalidades lectoras y soportes, como la lectura en TIC, lectura digital o también llamada literacidad informacional (Kuiper, Volman & Terwel, 2005).
En síntesis, en el paradigma de los nuevos estudios se entiende que “la literacidad o literacía no es una competencia aislada y uniforme que se adquiera sin más y se pueda aplicar a cualquier situación, sino que se valora como central el componente sociocultural” (Martos y Campos, 2013, p. 403).
A la luz de algunos supuestos compartidos, la investigación ha ido aportando elementos para la comprensión global del fenómeno de la lectura. Los estudios sobre la literacidad enfocados a la etnografía de prácticas letradas utilizan y generan diversas líneas teóricas que, siguiendo a Leu (2001), destacan factores diferentes como la práctica social, lo discursivo, lo semiótico, la multiplicidad o el contexto.
Uno de los referentes teóricos que han aportado a los nuevos estudios de literacidad es el modelo ideológico de literacidad de Brian Street (1984), así como las aportaciones de Daniel Cassany (2011, 2012), quienes coinciden en definir la literacidad “no como un asunto de medición o de habilidades, sino como prácticas sociales que varían de un contexto a otro” (Street, 2008, p. 41). Esto implica la complementariedad entre un tratamiento individual y una perspectiva etnográfica que se centra en los usos y significados de la literacidad en contextos sociales específicos.
El modelo ideológico de literacidad aporta una perspectiva “culturalmente sensible respecto a las prácticas letradas” (Street, 1984, p. 44). Entiende la lectura y la escritura no como habilidades técnicas y neutrales, sino como prácticas inmersas en principios epistemológicos socialmente construidos. “Las formas en que las personas emprenden la lectura y la escritura están enraizadas en concepciones sobre el conocimiento, la identidad y el ser” (Street, 1984, p. 44), surgen de una posición ideológica, de una visión de mundo.
Así, desde el modelo ideológico, es imprescindible analizar los factores sociales que se involucran. Street señala: “La literacidad ya forma parte de una relación de poder; además, la manera en que la gente la hace suya depende de las prácticas sociales y culturales y no sólo de factores pedagógicos y cognitivos” (1984, p. 45). Las literacidades prevén los usos concretos de la lectura y escritura, así como las ideas y representaciones que las personas tienen acerca de sus prácticas (Kalman, 1993; Street, 1993).
Cassany (2006) basa su modelo ideológico de literacidad en teorías lingüísticas, psicolingüísticas y socioculturales, como la teoría de los esquemas, la teoría transaccional y la propuesta interaccionista. Ha integrado, además, elementos del análisis crítico del discurso y una perspectiva histórica e ideológica para plantear específicamente un modelo de niveles de lectura (Cassany, Luna y Sanz, 2003) y dimensiones de la lectura (Cassany, 2012) fundamentado en un sistema de entramado de habilidades. La investigación que aquí presentamos se estructura en estos aportes que Cassany hace, desde la perspectiva de la literacidad, sobre los procesos de lectura en particular.
Como un primer planteamiento para comprender el fenómeno de la lectura, Cassany, Luna y Sanz (2003) señalan que el verdadero lector es capaz de entender, recordar, analizar y emitir juicios sólidos sobre un texto y, además, es capaz de expresar su propia interpretación a través de la creación personal. Esta afirmación alude a una serie compleja de habilidades que se van combinando durante el proceso de lectura.
La lectura no es una sola habilidad compacta ni depende de un factor único, sino de la ejercitación de un conjunto de habilidades de muy diverso tipo, secuenciadas y combinadas, que se aplican en forma selectiva en simultaneidad y alternancia, y constituyen un complejo proceso (Martos y Campos, 2013). Las habilidades implicadas en la lectura pueden clasificarse en visuales, técnicas, estratégicas y cognitivas. Estas habilidades no son independientes, sino interrelacionadas.
Las visuales son aquellas destrezas que involucran funciones motrices como movimiento ocular, fijaciones, fluidez, velocidad y ritmo, secuencia arriba-abajo y derecha-izquierda para la lectura en nuestro sistema alfabético. Las técnicas o tecnológicas se refieren al dominio del soporte material en que se realiza la lectura. La lectura en soporte impreso incluye la manipulación del libro como objeto, la secuenciación de signos, líneas y páginas, así como sus posibilidades de señalización. La lectura en soportes digitales tiene que ver con el grado de dominio de las funciones que ofrece el dispositivo para la lectura.
Las habilidades estratégicas están vinculadas a acciones definidas para encauzar el proceso lector hacia una finalidad específica. Algunas de ellas son segmentar, identificar estructuras, seleccionar, subrayar, localizar, focalizar, señalizar o comentar al margen, retener o discriminar elementos. Por último, las habilidades cognitivas, relacionadas con todas las anteriores, nos remiten a cualidades del pensamiento de alto nivel como diferenciar, comprender, interpretar, analizar, sintetizar, comparar, asociar, jerarquizar, anticipar, inferir, deducir, cuestionar o abstraer.
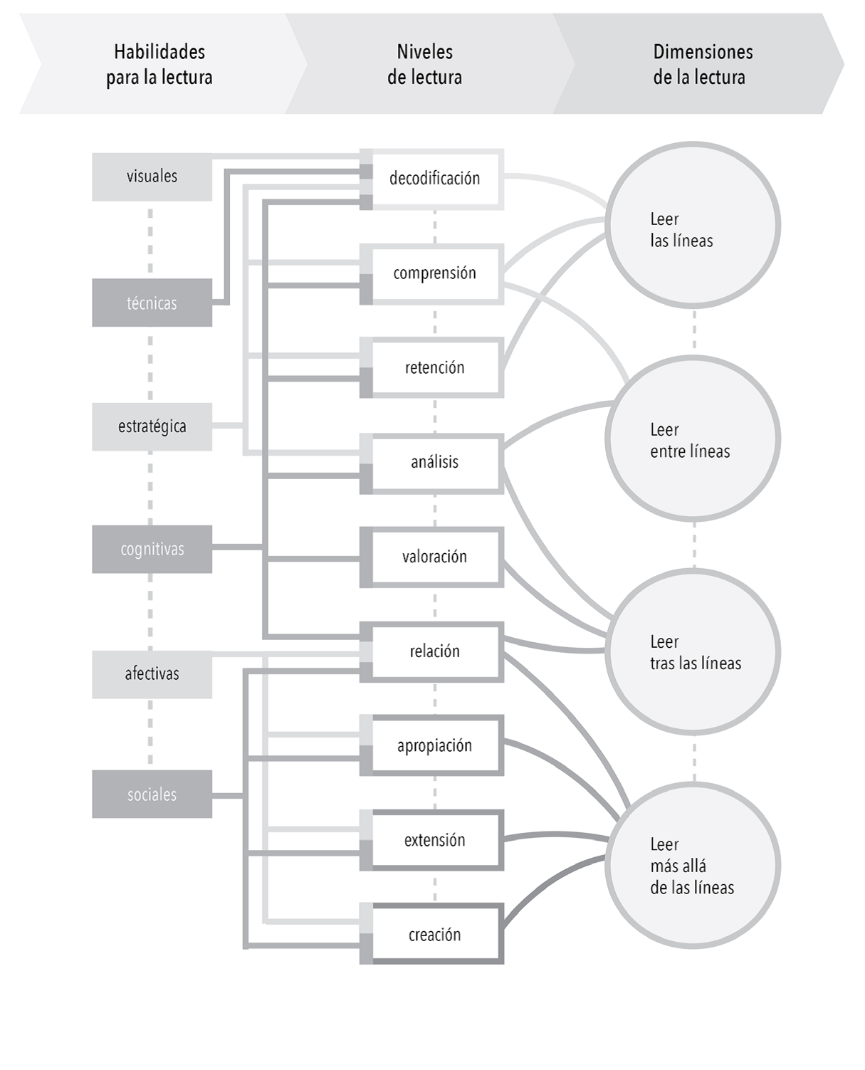
A partir de la ejercitación y el dominio de habilidades de los diversos tipos mencionados, se alcanzan ciertos niveles de lectura, los cuales responden al tipo y grado de experiencia lectora. La experiencia de lectura es la que va ofreciendo mayores y mejores canales de acceso a los distintos niveles, lo que nos permite hablar de grados de dominio. El modelo de Cassany, Luna y Sanz (2003) distingue cinco: decodificación, comprensión, retención, análisis y valoración.
Los niveles de lectura, así como las habilidades, no son independientes entre sí ni siguen secuencias unidireccionales. Más bien se trata de estadios en interacción que pueden irse alcanzando a través de diferentes rutas, muchas veces de forma simultánea, con efecto sinérgico y recursivo. El grado de dominio de los diversos niveles va apuntando a alcanzar nuevas dimensiones de la lectura. Cassany (2012) distingue tres de ellas: la lectura literal (leer las líneas), la lectura inferencial (leer entre líneas) y la lectura crítica (leer tras las líneas).
La literal se relaciona con los procesos de decodificación, no solo fonemática o léxica; también “depende del significado semántico de las palabras y por tanto es estable y bastante universal” (Cassany, 2012, p. 346). La lectura inferencial implica dominar no solo elementos léxicos y semánticos, sino sintácticos y pragmáticos, que permitan al lector activar datos previos y contextuales imprescindibles para la comprensión, que muchas veces son de tipo local. La lectura inferencial varía según la experiencia de los lectores; es mucho más subjetiva.
La lectura crítica, también llamada por Cassany (2012) lectura metacognitiva, “requiere todavía más conocimientos contextuales sobre los discursos previos [...] y sobre el autor [...], lo cual causa que el significado dependa todavía más de un contexto geográfico e histórico concretos y, en definitiva, que la comprensión sea más volátil y compleja” (p. 348).
El lector crítico es consciente de la variabilidad de significados, que son situados y dinámicos; lee de manera diferente en cada situación y asume que hay varias interpretaciones posibles, incluyendo las que son diferentes a su propia interpretación; está abierto al diálogo con otros significados, contrasta fuentes diversas y busca una interpretación social integradora, más plural, matizada y rica, representativa de una comunidad; busca la intención, el punto de vista y la ideología subyacente; identifica los implícitos, los presupuestos y las intenciones de poder.
De acuerdo con este modelo de lectura, las habilidades, los niveles y las dimensiones de la lectura se pueden ir desarrollando y ejercitando a través de un andamiaje planificado y dirigido con eficacia (Cassany, 1990, 2006, 2011, 2012; Street, 1984, 1993, 2008). Desde la perspectiva de la literacidad, aprender a leer y escribir va mucho más allá de la adquisición mecánica del código escrito; requiere la inserción de su uso en situaciones y contextos múltiples; implica una mirada en perspectiva para entender su relación con procesos y configuraciones históricas y políticas, y exige, sobre todo, el acceso a discursos sociales, representaciones de significado y formas de significar, así como de diseñar respuestas apropiadas (Gee, 1996; Kress, 2003).
Entender desde la perspectiva de la literacidad el proceso lector implica de modo necesario reconocer, entre otros muchos factores emergentes, el auge del uso de las TIC en nuestra vida como lectores. Diversos estudiosos se han ocupado de analizar el cambio de lógica de textos impresos a digitales: por ejemplo, en el texto impreso la escritura es gobernada por una representación lineal del significado, mientras que en el digital se ha destacado la multimodalidad, que se rige por la representación simultánea del significado (Kress, 2003). Los procesos de lectura de un texto impreso en papel, incluso cuando tiene ilustraciones, son muy diferentes a los procesos lectores a partir de representaciones multimodales de imagen, sonido, texto y movimiento. Surge, por tanto, la necesidad de pensar las nuevas culturas letradas desde otro punto de vista y dar una mirada a las potencialidades de los espacios conectados por medio de la tecnología.
La concepción de libro como un objeto físico se ha abierto para entenderse como una unidad lingüística (Vaca y Hernández, 2006), tradicionalmente concretada en papel y tinta, pero que en la actualidad se puede tener acceso a ella también mediante dispositivos electrónicos variados. El abanico de opciones es muy amplio y está en constante renovación. Lo interesante es que “gracias a la aparición de una panoplia de dispositivos caracterizados por la movilidad y la conectividad las opciones de lectura se multiplican” (Martos y Campos, 2013, p. 183). Se habla ahora de e-books, e-lectura, ciberlectura, ciberliteratura, hipertextos, edición participativa, escrilectores, e-literatura, lectura conectada, libro enriquecido, literatura líquida, literatura transmedia, lectura multimodal, electracy, transliteracidad, literatrónica, hipermedia narrativa y muchos otros términos más que van surgiendo ante la dinamicidad de la realidad textual.
Retomando las afirmaciones de Cassany (2012),
en conjunto, con la estructura hiper e intertextual el escrito se convierte en un objeto comunicativo más abierto (que admite actualizaciones continuadas), versátil (permite diversidad de itinerarios), interconectado (relacionado con el resto de recursos enciclopédicos de la red) y significativo (multiplica sus posibilidades interpretativas) (p. 8).
Si los textos han cambiado, evidentemente con ello se han transformado los modos de leer y los mismos lectores. La competencia lectora, las habilidades implicadas, así como los procesos, niveles y dimensiones que los sujetos de hoy ponemos en acción durante la experiencia de lectura se han trastocado. En el territorio de esta realidad signada por la tecnología se sitúa esta investigación.
MARCO METODOLÓGICO
El objetivo general de estudio fue identificar y describir las habilidades, niveles y dimensiones de lectura que alcanzan lectores adultos con experiencia de leer en dispositivos electrónicos móviles. La investigación tuvo un enfoque cualitativo, de tipo descriptivo y exploratorio; se trató de un estudio colectivo o múltiple, focalizado en un conjunto de diez casos, estudiados intensivamente de forma particular y en interacción.
La indagación se subdividió en dos fases sucesivas: entrevistas individuales y grupos focales. En la primera, llevamos a cabo dos entrevistas a diez individuos, elegidos de un universo inicial por reconocerse como lectores autónomos de textos electrónicos. Buscando la verificación de perfiles y usos lectores, efectuamos la primera entrevista semidirigida, con especial atención en cuatro aspectos centrales: autoconcepto lector, usos y prácticas lectoras, historial lector y experiencia de lectura en dispositivos móviles.
La entrevista inicial partió de un protocolo o guion de orientación con cuarenta posibles preguntas, de variabilidad máxima, ordenadas de lo general a lo particular en el guion, pero con posibilidad de intercalarlas conforme al contexto. En buena medida, se convertirían en entrevistas anecdóticas, en las que lo más importante era ganarse la confianza y dar espacio a la experiencia del lector mismo. El objetivo de la segunda entrevista fue la profundización en los usos que los participantes hacen de los dispositivos electrónicos móviles cuando realizan lectura por placer y en los alcances que logran. Utilizamos información resultante de la entrevista anterior para verificar y avanzar en la exploración de los siguientes aspectos:
Elementos formales: en qué formatos leen, en qué dispositivos, cómo transitaron a este formato, desde cuándo, qué tipo de e-books utilizan, cómo los consiguen, cómo los organizan, etcétera.
Elementos contextuales: en qué tiempos y lugares efectúan lectura literaria en dispositivo electrónico, en qué casos, cómo los integran en su vida lectora cotidiana y cómo los combinan con la lectura en otros soportes.
Prácticas lectoras: cuáles son los tipos de lectura literaria que realizan en un dispositivo electrónico móvil, qué conocimientos aplican y de acuerdo con su percepción, qué habilidades emplean y desarrollan, y qué niveles y dimensiones de lectura alcanzan con mayor facilidad.
Valoración de la experiencia: desde su percepción, cuáles prácticas fomentan cada uno de los rasgos analizados y cuáles la dificultan, cuáles son los retos que enfrentan, así como sus expectativas como lectores independientes, habituales y por placer en dispositivos electrónicos.
Esta entrevista fue de tipo semiestructurado, basada en objetivos predeterminados y categorías preestablecidas; sin embargo, buscamos que los participantes tuvieran oportunidad de expresar sus experiencias de la manera más libre posible.
La siguiente fase consistió en la integración de un grupo de enfoque con una tarea común: la lectura del texto enriquecido (enhanced book) “Blanco”, de Octavio Paz, en el transcurso de un mes, con interacción continua grupal a distancia a través de la aplicación para teléfonos celulares WhatsApp.
De acuerdo con las pautas de la etnografía virtual (Hine, 2004; Garrido, 2003; Aceros, 2004), empleamos el espacio de conversación virtual como una herramienta de obtención de datos mediante la observación participante del investigador en el contexto caracterizado como comunidad. Analizamos las interacciones mediadas por el celular como único medio de comunicación durante el lapso de lectura y la actuación de los participantes desde su propio marco espacio-temporal, que conversó en tiempo real. En esta metodología, los participantes interactúan no solo verbalmente, sino que incluyen fotografías, videos, iconos, sonidos y toda clase de información adjunta que complementa la conversación central.
La etnografía virtual “se inmerge totalmente en la realidad consensuada y experienciada por grupos de personas que usan la comunicación mediada por ordenador como su primario, y a menudo único, medio de comunicación. Como tal, la persona on line o virtual de los participantes es el foco principal del etnógrafo” (Mason, 2001, p. 6). La comunidad se considera como un todo integrado, un sujeto colectivo virtual que, así como en el grupo focal, arroja información de la interacción en su conjunto.
Posteriormente, como complemento de la interacción a distancia efectuamos una sesión de grupo focal, con un moderador y un observador. Esta sesión, además de ser el escenario para una entrevista grupal, fue el punto de encuentro de una comunidad dialógica que permitió a los participantes compartir su experiencia de lectura directa, así como posicionarse de manera abierta y auténtica respecto a los textos leídos.
La sesión se efectuó con la orientación de una guía semiestructurada o protocolo de conversación, cuya finalidad era visualizar las posibles pautas de discusión y las preguntas generadoras. El grupo focal permitió observar de manera directa cómo los lectores interpretan y construyen significados y representaciones a partir de la experiencia de lectura por placer en dispositivos electrónicos móviles. Asimismo, se trataba de verificar en la interacción y en la práctica aquellas declaraciones que en las entrevistas anteriores los lectores habían afirmado.
Apoyada en la perspectiva de la teoría anclada, la investigación fue un proceso dinámico de maduración de ideas en el cual cada pieza de información se iba ampliando con nuevas recolecciones de datos. Para el procesamiento de datos y el análisis de contenido usamos el programa Atlas.ti, así como un procedimiento de codificación semiabierta, según el modelo de Chávez (2015). Con el procedimiento top-down (Mayring, 2000), generamos códigos teóricos antes de la revisión del material empírico y a la luz de las preguntas de investigación y los intereses directrices de esta.
En un proceso iterativo de codificación, realizamos un procedimiento bottom-up (Mayring, 2000), del cual obtuvimos códigos emergentes. Establecimos códigos raíz y códigos subordinados, que organizamos por familias, las cuales sirvieron de base para llevar a cabo análisis de frecuencias, resultados por variables y sus combinaciones, así como árboles de códigos y familias que iluminaran los resultados.
RESULTADOS
En una primera instancia y desde el plano declarativo, los sujetos de la investigación manifestaron en entrevista que son capaces de realizar los mismos procesos de lectura tanto en soporte impreso como en digital. Sin embargo, al profundizar en sus respuestas, ponerlas en relación con las de los demás participantes dentro de la experiencia del grupo de enfoque y verificarlas con la observación directa de sus prácticas lectoras, encontramos los siguientes hallazgos:
Sobre las habilidades para la lectura
En los cuatro tipos de habilidades inicialmente tomados como categorías de análisis (habilidades técnicas, visuales, estratégicas y cognitivas), encontramos que dos tipos de habilidades emergieron y llamaron nuestra atención por su recurrente alusión: las afectivas y las sociales, por lo común no relacionadas con la lectura cuando se considera un proceso instrumental. Por su importancia en el proceso lector, se agregaron como categorías emergentes que aportaron un ángulo complementario a la perspectiva inicial sobre la lectura digital, en especial aquella referida a la lectura por placer.
Los resultados indicaron que las habilidades técnicas se desarrollan con la experiencia directa y repetida, y con la interacción con otros lectores, quienes se convierten en recurso valioso para el dominio completo de estas habilidades. La capacidad de adaptación del dispositivo a las necesidades del lector favorece las habilidades visuales en lo general. Las habilidades estratégicas se realizan con mayor agilidad; impactan en la desacralización del libro como objeto de culto y son un recurso de interacción con otros lectores. En cuanto a las habilidades cognitivas, no hay distinción referida al soporte, pero sí observamos que algunas de ellas se detonan a partir de la interacción con otros. Lo mismo ocurre con las afectivas y sociales, que no se desarrollan solo por el dispositivo electrónico en sí, sino por la interacción con otros lectores y la pertenencia a comunidades de referencia. La tabla 1 sintetiza estos resultados.
Sobre los niveles de lectura
El modelo de la lectura ideológica planteado por Cassany, Luna y Sanz (2003) menciona cinco niveles de lectura posibles: decodificación, comprensión, retención, análisis y valoración. Cada uno de ellos implica distintas habilidades que se ponen en juego para ir ascendiendo hacia niveles más altos.
En los resultados de esta indagación emergieron cuatro niveles complementarios útiles para detallar más finamente los procesos lectores, relacionados de manera significativa con la lectura en dispositivo electrónico: el nivel de relación, creación, apropiación y extensión. Por tanto, se convierten en nueve niveles de lectura alcanzados por los participantes, aunque no todos ni de manera lineal. El dispositivo electrónico permite el desciframiento inmediato de códigos y abona así al nivel de la decodificación. No aporta de modo directo al nivel de la comprensión, aunque permite su afianzamiento gracias a los recursos estratégicos que su tecnología ofrece.
Respecto al nivel de retención, los lectores señalan que el dispositivo electrónico no lo potencia, a menos que se asocie con otros recursos auditivos o visuales. El nivel analítico no está directamente relacionado con el dispositivo electrónico, pero sí lo potencia gracias a los recursos de apoyo a las habilidades estratégicas que ofrece. El nivel valorativo se fortalece en forma indirecta gracias a la hipertextualidad, que brinda elementos de contraste y comparación. También es un nivel que se vigoriza por una comunidad lectora.
El dispositivo electrónico impulsa la diversificación de referentes y aporta a la contextualización; se fortalece con la hipertextualidad, pues facilita la búsqueda de información referencial intra- y extratextual, así como la interrelación social. A decir de los lectores, esto constituye también un riesgo para la concentración y continuidad en la lectura. Por su parte, el nivel de apropiación se facilita con el dispositivo electrónico no de modo directo, sino al promover habilidades estratégicas. La interrelación con otros lectores es punto clave de este nivel cuando dota de significatividad a la experiencia lectora. La extensión se potencia por la hipertextualidad y la conectividad de recursos, capaces de extender los significados. La interacción con la comunidad de lectores aporta.
Finalmente, el nivel de creación se puede detonar gracias al dispositivo electrónico, por el acercamiento que propicia a una diversidad de elementos externos. Los resultados enunciados y su relación se muestran de forma esquemática en la tabla 2.
Sobre las dimensiones de la lectura
En cuanto a las dimensiones de la lectura en el modelo ideológico de literacidad, Cassany (2012) distingue tres: la lectura literal (leer las líneas), la lectura inferencial (leer entre líneas) y la lectura crítica (leer tras las líneas). Los resultados de esta indagación ponen en evidencia que estas tres dimensiones se implican una a la otra y que los distintos niveles de lectura a los que se hizo referencia en el apartado anterior impulsan estas dimensiones. Así, la lectura literal se efectúa cuando el lector es capaz de realizar con eficacia el nivel de decodificación, comprensión y retención. La lectura inferencial implica tanto el nivel de lectura de comprensión como el de análisis, mientras que para hablar de lectura crítica o tras las líneas, han de realizarse niveles más complejos como el nivel de análisis, relación y valoración.
Especialmente en los niveles de relación, apropiación, extensión y creación los resultados nos mostraron una dimensión que emergió del modelo inicial de las tres dimensiones de Cassany. Se trataba de indicios de una lectura que sobrepasaba el texto mismo y que lo usaba como un puente o detonador: al llevar a los lectores hacia nuevos territorios, incluso no indicados por el texto, los conducía a la apropiación crítica de los significados con relación a la experiencia propia y a la transferencia creativa hacia otros contextos, otros textos, otras experiencias nuevas.
A esta dimensión, distinta de las categorizadas antes, la denominamos lectura más allá de las líneas. Su contundente presencia en la experiencia de los lectores, tanto en las entrevistas como en el grupo focal, nos llevó a descubrir que aun cuando puede realizarse en cualquier tipo de texto y de soporte, sí se ve impulsada con fuerza por el uso de dispositivos electrónicos debido a las características de hipertextualidad y multimodalidad. Por otra parte, ir más allá de las líneas es una dimensión que la pertenencia a una comunidad lectora potencia y que está apoyada sobre todo en habilidades de tipo afectivo y social. Estos resultados, al respecto de las dimensiones de la lectura, se sintetizan en la tabla 3.
Relación entre habilidades, niveles y dimensiones
Los resultados de la investigación han mostrado que en la lectura confluyen los diversos tipos de habilidades: visuales, técnicas, cognitivas, estratégicas, afectivas y sociales. Las técnicas y las visuales son la puerta de entrada a las estratégicas y las cognitivas, que pueden potenciar habilidades afectivas y sociales. A partir de la interacción de los seis tipos de habilidades es posible acceder a los nueve niveles de lectura, cada vez más complejos y profundos, que van abriendo la experiencia a las cuatro dimensiones de la lectura.
También podemos decir que cada tipo de habilidad, aun cuando están interrelacionadas, impulsó con prioridad algunos niveles y estos, a su vez, ciertas dimensiones de la lectura; por ejemplo, la habilidad visual y el dominio técnico del dispositivo electrónico condujo hacia una eficaz decodificación, que, en conjunto con los niveles de comprensión y retención, aseguró la dimensión de la lectura literal.
Habilidades estratégicas como la selección, focalización y relación de elementos, aunadas con habilidades cognitivas, como cuestionamiento, análisis, comparación, jerarquización, inferencia y abstracción, impulsaron en mayor o menor medida hacia niveles de lectura de comprensión y análisis, los cuales resultaron indispensables para la lectura entre líneas o inferencial.
Las habilidades cognitivas, cuando se emplearon para las valoraciones y relaciones, condujeron a la potencialización de la dimensión de leer tras las líneas. Fomentar y dar espacio a las habilidades afectivas y sociales impulsó significativamente los niveles de relación, apropiación, extensión y creación, lo cual dio paso a la dimensión de leer más allá de las líneas. La tabla 4 muestra una representación de las relaciones que encontramos entre las diversas categorías de esta investigación.
CONCLUSIONES
Nuestra investigación confirmó que las TIC tienen un gran potencial para el impulso y refinamiento de los procesos lectores, tanto desde sus aportes a las habilidades visuales y técnicas como a las habilidades estratégicas y cognitivas. Además, reconoció el potencial que ofrecen como espacio de representación, expresión e interacción de significados que van más allá del texto e involucran factores afectivos y sociales.
La indagación nos permitió visualizar una perspectiva de la lectura referida más allá del objeto mismo de lectura: la posibilidad de una lectura más allá de las líneas, lo cual implica una formación no solo instrumental y cognitiva, sino una formación actitudinal y axiológica, de cara a los otros y a la realidad. Estamos ante la posibilidad de impulsar procesos lectores integrales, los que, además de involucrar habilidades visuales, técnicas, estratégicas y cognitivas, impliquen el desarrollo recursivo de habilidades afectivas y sociales en búsqueda de significados, construcción de representaciones, transferencia de conocimientos, solución de problemas e incluso búsqueda de acuerdos con otros lectores.
Las habilidades para el dominio de la mecánica lectora deben ser impulsadas, pero no de forma descontextualizada, sino dentro de situaciones completas de interacción con la información de todo tipo, concreta y real, acorde con el interés del lector y en situación. El impulsar la destreza en el manejo de dispositivos electrónicos para la lectura enfocada a la familiarización con los entornos tecnológicos y a los procedimientos generales cuyo objetivo no sea el manejo mismo de la herramienta, sino la autoconfianza del usuario, el alcance de niveles o dimensiones más profundas, y la creación de redes de apoyo son factores clave para el desarrollo permanente de la lectura desde el enfoque de la literacidad, marco teórico que sustenta esta propuesta.
De acuerdo con Kress (2003), leer va mucho más allá de la aplicación mecánica de habilidades; requiere la oportunidad de interactuar con información complementaria y con otros lectores, insertar su uso en situaciones y contextos múltiples, y entender su relación con procesos y configuraciones colectivas, que exige el acceso a discursos sociales y representaciones de significado.
La lectura es una práctica social situada y dialógica, un proceso interactivo y dinámico de construcción permanente que ocurre junto con el reconocimiento de lo otro, del otro. Justo en esta concepción de la lectura los dispositivos electrónicos móviles tienen un papel importante en el impulso hacia niveles más altos y dimensiones más complejas. Al hacer uso de la hipertextualidad y la multimodalidad, el lector se abre al reconocimiento de lo otro, y al establecer posibilidades de interacción se abre al reconocimiento del otro, lo cual enriquece su carácter de práctica significativa.
La formación en la literacidad, sea dentro del sistema educativo o fuera de él, ha de tender hacia una lectura activa, significativa, crítica y creativa; una lectura más allá de las líneas, capaz de atisbar la llegada a nuevos significados, la solución de problemas, así como la transferencia e interacción con otros contenidos, otros lectores y otras interfaces incluso.
El reto del impulsor a la lectura o del profesor interesado en la literacidad de sus comunidades de aprendices es visualizar escenarios dinámicos donde se entrecruzan no solo códigos, herramientas y contenidos, sino afectos, representaciones, significados e identidades.
Hacer de la lectura una práctica social auténtica y propiciar la construcción de comunidades lectoras de apoyo efectivo son la vía para el arraigo de la literacidad. Espacios de afinidad creados bajo demanda, pares que dialogan en torno a los textos, se cuestionan, intercambian pistas y opiniones, que asumen una meta común, son detonadores de la literacidad. Aprovechar la tecnología como medio de interacción social en torno a la lectura es una oportunidad dentro y fuera de los espacios educativos formales.
Es preciso advertir que es evidente que las literacidades cambian al ritmo de la tecnología, la cual no se detendrá y, por tanto, lo fundamental en la formación lectora no será “enseñar solo un conjunto de nuevas competencias, sino más bien enseñar a aprender continuamente nuevas literacidades que aparecerán en su vida” (Leu et al., 2007, p. 43). Desde esta visión, impulsar la literacidad se convierte en mucho más que una tarea profesional: es una aprendizaje para la vida.










nueva página del texto (beta)






