INTRODUCTION
Insecta (insects) is the most successful class of animals on Earth. Seemingly, associated microorganisms have allowed insects to adapt to almost all ecosystems on the planet (Janson et al., 2008; Feldhaar, 2011). Insects with restricted diets, such as hematophagous insects that feed on blood (Rio et al., 2016) or phytophagous insects that feed on sap, bark, leaves or seeds (Hansen & Moran, 2014) face nutritional deficiencies of nitrogen, vitamins or lipids. Bacteria or fungi can provide insects with nutrients or metabolites that are deficient in their diet (Douglas, 2015; Harris et al., 2010; Hansen & Moran, 2014). Symbionts may inhabit inside insect cells and thus they have been designated “endosymbionts”.
-
Janson et al., 2008
Phytophagous insect-microbe mutualisms and adaptive evolutionary diversification
Evolution, 2008
-
Feldhaar, 2011
Bacterial symbionts as mediators of ecologically important traits of insect hosts
Ecological Entomology, 2011
-
Rio et al., 2016
Grandeur alliances: Symbiont metabolic integration and obligate arthropod hematophagy
Trends in Parasitology, 2016
-
Hansen & Moran, 2014
The impact of microbial symbionts on host plant utilization by herbivorous insects
Molecular Ecology, 2014
-
Douglas, 2015
Multiorganismal insects: Diversity and function of resident microorganisms
Annual Review of Entomology, 2015
-
Harris et al., 2010
Bacterial symbionts in insects: balancing life and death
Symbiosis, 2010
-
Hansen & Moran, 2014
The impact of microbial symbionts on host plant utilization by herbivorous insects
Molecular Ecology, 2014
More than 50 years ago, Buchner (1965) published his microscopic observations in a compendium of insect-associated bacteria. In his book “Endosymbiosis of Animals with Plant Microorganisms”, he described the morphology of bacteria that inhabit different tissues of phytophagous insects and he assumed that many insect bacteria have their origins in plants. Earlier microscopic studies of scale insect symbionts (or true cochineals) were performed by Walczuch in 1932 and Buchner included them in his 1965 review. Nowadays there is a large research interest in microorganisms associated with insects and several types of insect symbionts are known:
-
Buchner (1965)
Endosymbiosis of animals with plant microorganisms, 1965
-
Walczuch in 1932
Studien an Coccidensymbionten
Zeitschrift für Morphologie und Ökologie der Tiere, 1932
Figure 1
Diagram of a dorsal section of a scale insect (Monophlebidae and Coelostomidiidae families), in which the location of bacteriomes and endosymbionts are shown. Based on diagrams of Walczuch (1932) and FISH experiments of Matsuura et al., (2009), Dhami et al., (2012), and Rosas-Pérez et al., (2014).
In this review, we will discuss primary and secondary endosymbionts, leaving aside gut and crypt bacteria. In general, a single insect hosts two or more different species of endosymbionts in co-symbiosis. Inheritability and reduced genomes are the most outstanding features of endosymbionts. Most endosymbionts cannot be cultured on standard laboratory media and to acknowledge this, most endosymbionts are designated “Candidatus” before the name of the species. To simplify descriptions here, we will not use the “Candidatus” designation. Some endosymbionts share their evolutionary history with their hosts. Maternal transfer, reduced genomes and co-divergence will be reviewed in this article focusing on scale insect endosymbionts. In addition, we present the diversity of bacterial and fungal symbionts found in two models of scale insects studied in our laboratory.
MATERNAL TRANSFER OF BACTERIAL SYMBIONTS
Vertical transfer refers to the transmission of endosymbionts from mothers to their offspring. It is a mechanism that ensures the permanence of these bacteria in insect populations. Endosymbionts are transmitted from the time the embryos are formed and when insects are born they already carry some bacteria (McFall-Ngai, 2002). By being transferred from one generation to another, bacteria can remain associated with insect species for millions of years. Of all endosymbionts studied so far, it is estimated that the oldest is Sulcia muelleri living for over 260 million years in a group of insects that includes cicadas, leafhoppers and planthoppers (Moran et al., 2005). Sulcia muelleri co-exists with different co-symbionts in different insects (Table I) and a metabolic complementation between the different co-symbionts that inhabit an insect seems to exist (McCutcheon & Moran, 2010). This means that if the genes that encode the biosynthetic pathway of a metabolite do not exist in one of the symbionts, they are probably present in other symbiont bacteria of the same insect.
-
McFall-Ngai, 2002
Unseen forces: the influence of bacteria on animal development
Developmental Biology, 2002
-
Moran et al., 2005
Symbiosis and insect diversification: an ancient symbiont of sap-feeding insects from the bacterial phylum Bacteroidetes
Applied and Environmental Microbiology, 2005
-
McCutcheon & Moran, 2010
Functional convergence in reduced genomes of bacterial symbionts spanning 200 My of evolution
Genome Biology and Evolution, 2010
Table I
Examples of co-symbionts (with phylum indicated) of Sulcia muelleri, the primary endosymbionts of Auchenorrhyncha
Some bacteria may have recently become endosymbionts acquired from the transfer of endosymbionts from another insect (horizontal transfer) or from the environment. When an insect acquires a new endosymbiont bacterium, the insect may gain new characteristics, such as the ability to feed on another plant (Moran, 2007). It has recently been described that endosymbionts such as Wolbachia can be transferred between insects through the plants on which the insects feed (Li et al., 2017; Sintupachee et al., 2006). Besides diet, endosymbionts can be exchanged by parasitoid wasps that transmit them when they sting different insects (Ahmed et al., 2015). In different species of aphids, males may transfer symbiotic bacteria to females during intercourse (Moran & Dunbar, 2006).
-
Moran, 2007
Symbiosis as an adaptive process and source of phenotypic complexity
Proceedings of the National Academy of Sciences of the United States of America, 2007
-
Li et al., 2017
Plant-mediated horizontal transmission of Wolbachia between whiteflies
ISME Journal, 2017
Li, S.J., Ahmed, M.Z., Lv, N., Shi, P.Q., Wang, X.M., Huang, J.L. & Qiu, B.L. (2017). Plant-mediated horizontal transmission of Wolbachia between whiteflies. ISME Journal, 11, 1019-1028.
-
Sintupachee et al., 2006
Closely related Wolbachia strains within the pumpkin arthropod community and the potential for horizontal transmission via the plant
Microbial Ecology, 2006
Sintupachee, S., Milne, J.R., Poonchaisri, S., Baimai, V. & Kittayapong, P. (2006). Closely related Wolbachia strains within the pumpkin arthropod community and the potential for horizontal transmission via the plant. Microbial Ecology, 51, 294-301.
-
Ahmed et al., 2015
The intracellular bacterium Wolbachia uses parasitoid wasps as phoretic vectors for efficient horizontal transmission
PLOS Pathogens, 2015
Ahmed, M.Z., Li, S.J., Xue, X., Yin, X.J., Ren, S.X. & Jiggins, F.M. (2015). The intracellular bacterium Wolbachia uses parasitoid wasps as phoretic vectors for efficient horizontal transmission. PLOS Pathogens, 10, e1004672. DOI: 10.1371/journal.ppat.1004672.
-
Moran & Dunbar, 2006
Sexual acquisition of beneficial symbionts in aphids
Proceedings of the National Academy of Sciences of the United States of America, 2006
ENDOSYMBIONT REDUCED GENOMES AND GENETRANSFER TO INSECT HOSTS
Since endosymbionts live inside insects and have been transferred vertically for millions of years, they display different characteristics than free-living bacteria. Endosymbionts have lost most of their genome, sometimes retaining even less than 10% of the original one (Bennett & Moran, 2013; Martínez-Cano et al., 2015). They no longer retain genes essential for free living. Genes preserved include those under selective pressure and those related to the synthesis of the nutrients that the insect requires. For this reason, endosymbionts of insects with similar diets have retained similar genes, in an example of convergent evolution.
-
Bennett & Moran, 2013
Small, smaller, smallest: the origins and evolution of ancient dual symbioses in a Phloem-feeding insect
Genome Biology and Evolution, 2013
-
Martínez-Cano et al., 2015
Evolution of small prokaryotic genomes
Frontiers in Microbiology, 2015
Martínez-Cano, D.J., Reyes-Prieto, M., Martínez-Romero, E., Partida-Martínez, L.P., Latorre, A., Moya, A. & Delaye, L. (2015). Evolution of small prokaryotic genomes. Frontiers in Microbiology, 5, 742. DOI: 10.3389/fmicb.2014.00742.
Experimental evolution studies performed in the laboratory have shown that an initial massive loss of DNA blocks occurs rapidly in bacteria (Nilsson et al., 2005). Comparison between the genomes of endosymbionts and those of free-living bacteria suggests that after deletions have occurred there is a proliferation of repetitive elements that causes chromosomal rearrangements. Later on, there is a slow accumulation of deleterious mutations. Non-functional genes are then lost (Moran, 2003; Manzano-Marín & Latorre, 2016). The presence of pseudogenes in the genomes of some endosymbionts suggests that their genome is still in a reduction process.
-
Nilsson et al., 2005
Bacterial genome size reduction by experimental evolution
Proceedings of the National Academy of Sciences of the United States of America, 2005
Nilsson, A.I., Koskiniemi, S., Eriksson, S., Kugelberg, E., Hinton, J.C.D. & Andersson, D.I. (2005). Bacterial genome size reduction by experimental evolution. Proceedings of the National Academy of Sciences of the United States of America, 102, 12112-12116.
-
Moran, 2003
Tracing the evolution of gene loss in obligate bacterial symbionts
Current Opinion in Microbiology, 2003
-
Manzano-Marín & Latorre, 2016
Snapshots of a shrinking partner: Genome reduction in Serratia symbiotica
Scientific Reports, 2016
Most endosymbionts have A + T rich genomes (Table II). They also have high rates of non-synonymous nucleotide substitutions in protein-encoding genes. Endosymbionts live in restricted environments that prevent recombination with other bacteria. The strict vertical transmission has an effect on the population structure since there is a bottleneck with a limited number of bacteria passing to the next generation. Successive bottlenecks during evolution reduce bacterial diversity and increase their mutation fixation rate (Moran, 2007).
-
Moran, 2007
Symbiosis as an adaptive process and source of phenotypic complexity
Proceedings of the National Academy of Sciences of the United States of America, 2007
Table II
Bacterial endosymbionts in scale insects.
In the evolutionary history of insects, it seems that endosymbiont replacements have occurred several times (Moran et al., 2005; Gruwell et al., 2010; Toju et al., 2013; Sudakaran et al., 2017) and this was shown experimentally with a secondary endosymbiont taking the place of a primary endosymbiont (Koga et al., 2003). The elimination of endosymbionts is also evident when bacterial genes of endosymbionts no longer present are found in the genomes of insects. It is presumed that these genes were transferred laterally by past endosymbionts that are no longer currently living in the insects, but have left a trace of their existence. Some insect genes of bacterial origin are transcribed in the bacteriome and may be required for the endosymbiotic relationship (Husnik et al., 2013; Sloan et al., 2014.). Lateral gene transfer from bacteria to the insect has been studied in four species of the suborder Sternorrhyncha (aphids, psyllids, whiteflies and mealybugs) (Nikoh & Nakabachi, 2009; Husnik et al., 2013; Sloan et al., 2014). Not all the transferred genes are the same in each species but they encode similar functions, such as peptidoglycan and amino acid biosynthesis (Sloan et al., 2014). Large genome fragments of Wolbachia have been found transferred to the chromosomes of mosquitoes (Aedes aegypti), vinegar fruit fly (Drosophila ananassae), beetles (Callosobruchus chinensis) and several species of parasitoid wasps of the genus Nasonia. Some of these genes have been found to be functional (Kondo et al., 2002; Dunning Hotopp et al., 2007; Nikoh et al., 2008; Klasson et al., 2009; Choi et al., 2015).
-
Moran et al., 2005
Symbiosis and insect diversification: an ancient symbiont of sap-feeding insects from the bacterial phylum Bacteroidetes
Applied and Environmental Microbiology, 2005
-
Gruwell et al., 2010
Evolutionary relationships among primary endosymbionts of the mealybug subfamily Phenacoccinae (Hemiptera: Coccoidea: Pseudococcidae)
Applied and Environmental Microbiology, 2010
-
Toju et al., 2013
Diversification of endosymbiosis: replacements, co-speciation and promiscuity of bacteriocyte symbionts in weevils
ISME Journal, 2013
Toju, H., Tanabe, A.S., Notsu, Y., Sota, T. & Fukatsu, T. (2013). Diversification of endosymbiosis: replacements, co-speciation and promiscuity of bacteriocyte symbionts in weevils. ISME Journal, 7, 1378-1390.
-
Sudakaran et al., 2017
Symbiont acquisition and replacement as a source of ecological innovation
Trends in Microbiology, 2017
-
Koga et al., 2003
Changing partners in an obligate symbiosis: a facultative endosymbiont can compensate for loss of the essential endosymbiont Buchnera in an aphid
Proceedings of the Royal Society of London B: Biological Sciences, 2003
-
Husnik et al., 2013
Horizontal gene transfer from diverse bacteria to an insect genome enables a tripartite nested mealybug symbiosis
Cell, 2013
Husnik, F., Nikoh, N., Koga, R., Ross, L., Duncan, R.P., Fujie, M., Tanaka, M., Satoh, N., Bachtrog, D., Wilson, A.C., von Dohlen, C.D., Fukatsu, T. & McCutcheon, J.P. (2013). Horizontal gene transfer from diverse bacteria to an insect genome enables a tripartite nested mealybug symbiosis. Cell, 153, 1567-1578.
-
Sloan et al., 2014
Parallel histories of horizontal gene transfer facilitated extreme reduction of endosymbiont genomes in sap-feeding insects
Molecular Biology and Evolution, 2014
Sloan, D.B., Nakabachi, A., Richards, S., Qu, J., Murali, S.C., Gibbs, R.A. & Moran, N.A. (2014). Parallel histories of horizontal gene transfer facilitated extreme reduction of endosymbiont genomes in sap-feeding insects. Molecular Biology and Evolution, 31, 857-871.
-
Nikoh & Nakabachi, 2009
Aphids acquired symbiotic genes via lateral gene transfer
BMC Biology, 2009
-
Husnik et al., 2013
Horizontal gene transfer from diverse bacteria to an insect genome enables a tripartite nested mealybug symbiosis
Cell, 2013
Husnik, F., Nikoh, N., Koga, R., Ross, L., Duncan, R.P., Fujie, M., Tanaka, M., Satoh, N., Bachtrog, D., Wilson, A.C., von Dohlen, C.D., Fukatsu, T. & McCutcheon, J.P. (2013). Horizontal gene transfer from diverse bacteria to an insect genome enables a tripartite nested mealybug symbiosis. Cell, 153, 1567-1578.
-
Sloan et al., 2014
Parallel histories of horizontal gene transfer facilitated extreme reduction of endosymbiont genomes in sap-feeding insects
Molecular Biology and Evolution, 2014
Sloan, D.B., Nakabachi, A., Richards, S., Qu, J., Murali, S.C., Gibbs, R.A. & Moran, N.A. (2014). Parallel histories of horizontal gene transfer facilitated extreme reduction of endosymbiont genomes in sap-feeding insects. Molecular Biology and Evolution, 31, 857-871.
-
Sloan et al., 2014
Parallel histories of horizontal gene transfer facilitated extreme reduction of endosymbiont genomes in sap-feeding insects
Molecular Biology and Evolution, 2014
Sloan, D.B., Nakabachi, A., Richards, S., Qu, J., Murali, S.C., Gibbs, R.A. & Moran, N.A. (2014). Parallel histories of horizontal gene transfer facilitated extreme reduction of endosymbiont genomes in sap-feeding insects. Molecular Biology and Evolution, 31, 857-871.
-
Kondo et al., 2002
Genome fragment of Wolbachia endosymbiont transferred to X chromosome of host insect
Proceedings of the National Academy of Sciences of the United States of America, 2002
Kondo, N., Nikoh, N., Ijichi, N., Shimada, M. & Fukatsu, T. (2002). Genome fragment of Wolbachia endosymbiont transferred to X chromosome of host insect. Proceedings of the National Academy of Sciences of the United States of America, 99, 14280-14285.
-
Dunning Hotopp et al., 2007
Widespread lateral gene transfer from intracellular bacteria to multicellular eukaryotes
Science, 2007
Dunning Hotopp, J.C., Clark, M.E., Oliveira, D.C., Foster, J.M., Fischer, P., Torres, M.C.M., & Ingram, J. (2007). Widespread lateral gene transfer from intracellular bacteria to multicellular eukaryotes. Science, 317, 1753-1756.
-
Nikoh et al., 2008
Wolbachia genome integrated in an insect chromosome: evolution and fate of laterally transferred endosymbiont genes
Genome Research, 2008
Nikoh, N., Tanaka, K., Shibata, F., Kondo, N., Hizume, M., Shimada, M., & Fukatsu, T. (2008). Wolbachia genome integrated in an insect chromosome: evolution and fate of laterally transferred endosymbiont genes. Genome Research, 18, 272-280.
-
Klasson et al., 2009
Horizontal gene transfer between Wolbachia and the mosquito Aedes aegypti
BMC Genomics, 2009
Klasson, L., Kambris, Z., Cook, P. E., Walker, T., & Sinkins, S. P. (2009). Horizontal gene transfer between Wolbachia and the mosquito Aedes aegypti. BMC Genomics, 10, 33.
-
Choi et al., 2015
Population genomics of infectious and integrated Wolbachia pipientis genomes in Drosophila ananassae
Genome Biology and Evolution, 2015
Extreme examples of reduced genomes are found in Nasuia and Vidania endosymbionts with genomes of 112 and 119 kb, respectively (Bennett et al., 2016). Endosymbionts with extreme genome reduction may need the insect contribution of essential enzymes or proteins as occurs in mitochondria. In some cases, several of these proteins are encoded by genes that were transferred from endosymbionts to the insect (Sloan et al., 2014). Remarkably, it was shown that a protein encoded by a gene of bacterial origin in an aphid, is transported to the endosymbiont (Nakabachi et al., 2014).
-
Bennett et al., 2016
Complete genome sequences of the obligate symbionts “Candidatus Sulcia muelleri” and “Ca. Nasuia deltocephalinicola” from the pestiferous Leafhopper Macrosteles quadripunctulatus (Hemiptera: Cicadellidae)
Genome Announcements, 2016
-
Sloan et al., 2014
Parallel histories of horizontal gene transfer facilitated extreme reduction of endosymbiont genomes in sap-feeding insects
Molecular Biology and Evolution, 2014
Sloan, D.B., Nakabachi, A., Richards, S., Qu, J., Murali, S.C., Gibbs, R.A. & Moran, N.A. (2014). Parallel histories of horizontal gene transfer facilitated extreme reduction of endosymbiont genomes in sap-feeding insects. Molecular Biology and Evolution, 31, 857-871.
-
Nakabachi et al., 2014
Aphid gene of bacterial origin encodes a protein transported to an obligate endosymbiont
Current Biology, 2014
Nakabachi, A., Ishida, K., Hongoh, Y., Ohkuma, M., & Miyagishima, S.Y. (2014). Aphid gene of bacterial origin encodes a protein transported to an obligate endosymbiont. Current Biology, 24, R640-R641.
SHARED EVOLUTIONARY HISTORIES AMONG SYMBIONTS AND HOSTS
If endosymbiotic bacteria and their hosts remain associated for a long evolutionarily time, they can co-speciate or co-diverge together. In those cases, there is a phylogenetic congruence that can be traced back to a single infection event (Baumann et al., 2000).
-
Baumann et al., 2000
Bacteriocyte associated endosymbionts of insects
The prokaryotes, 2000
Occasionally endosymbionts have evolutionary histories different from the hosts. This is more frequent in secondary co-symbionts due to endosymbiont losses, new acquisitions of environmental bacteria or lateral transfers from one insect species to another. Furthermore, it has been observed that secondary endosymbionts have a higher nucleotide substitution rate than primary symbionts (Bennett et al., 2014). Repeated sequences are found in co-symbionts such as Sodalis (enterobacteria) (Siguier et al., 2014).
-
Bennett et al., 2014
Differential genome evolution between companion symbionts in an insect-bacterial symbiosis
MBio, 2014
Bennett, G.M., McCutcheon, J.P., MacDonald, B.R., Romanovicz, D. & Moran, N.A. (2014). Differential genome evolution between companion symbionts in an insect-bacterial symbiosis. MBio, 5, e01697-14. DOI: 10.1128/mBio.01697-14.
-
Siguier et al., 2014
Bacterial insertion sequences: their genomic impact and diversity
FEMS Microbiology Reviews, 2014
It is considered that mitochondria evolved from an ancestral alphaproteobacterium more than a billion years ago and underwent a process of genome reduction (Gray, 1992; Gray, 1999; Martin, 2017) that might have been similar to the evolutionary process followed by insect endosymbionts (Sloan et al., 2014; Dunning Hotopp, 2011; McCutcheon, 2016). Mitochondria have very small genomes, in many cases rich in A + T such as in Insecta and Nematoda (Arunkumar & Nagaraju, 2006). Mitochondria have co-speciated with their hosts and they have transferred lots of genes to their hosts that encode proteins that are necessary for the mitochondria to carry out their metabolic functions (McCutcheon, 2016).
-
Gray, 1992
The endosymbiont hypothesis revisited
International Review of Cytology, 1992
-
Gray, 1999
Evolution of organellar genomes
Current Opinion in Genetics & Development, 1999
-
Martin, 2017
Physiology, anaerobes, and the origin of mitosing cells 50 years on
Journal of Theoretical Biology, 2017
-
Sloan et al., 2014
Parallel histories of horizontal gene transfer facilitated extreme reduction of endosymbiont genomes in sap-feeding insects
Molecular Biology and Evolution, 2014
Sloan, D.B., Nakabachi, A., Richards, S., Qu, J., Murali, S.C., Gibbs, R.A. & Moran, N.A. (2014). Parallel histories of horizontal gene transfer facilitated extreme reduction of endosymbiont genomes in sap-feeding insects. Molecular Biology and Evolution, 31, 857-871.
-
Dunning Hotopp, 2011
Horizontal gene transfer between bacteria and animals
Trends in Genetics, 2011
-
McCutcheon, 2016
From microbiology to cell biology: when an intracellular bacterium becomes part of its host cell
Current opinion in cell biology, 2016
-
Arunkumar & Nagaraju, 2006
Unusually long palindromes are abundant in mitochondrial control regions of insects and nematodes
PLoS One, 2006
-
McCutcheon, 2016
From microbiology to cell biology: when an intracellular bacterium becomes part of its host cell
Current opinion in cell biology, 2016
FUNGI SYMBIONTS IN INSECTS
Although bacteria-insect associations are usually the most studied, about eight orders of insects are known to host fungi. Arthropods and fungi have coexisted for around 200 million years and their earliest relationship dates from the Jurassic (Vega & Blackwell, 2005). Their interactions include all types of symbiosis, such as the obligatory mutualism of cicadas (Chen et al., 1981), commensalism of the Attini tribe of ants where fungi are their main food source, and parasitism (Hughes et al., 2016). Fungal symbionts can inhabit cavities within the insect such as the micangio in bark beetles (Jones et al., 1999; Klepzig & Six, 2004; Ganter, 2006), or in mycetocytes that are found in the rice pest Nilaparvata lugens or in Drosophila melanogaster (Cheng & Hou, 2001; Ebbert et al., 2003). Fungi can also inhabit the lumen of the digestive system, the Malpighian tubules, gonads and even venom-producing glands in Comperia merceti wasp (Gibson & Hunter, 2010; Rivera et al., 2009; Ricci et al., 2011; Vera-Ponce de León et al., 2016). Insects acquire fungi from other insects or by mycofagia when the insects feed directly from mycelia or yeasts as several species of Drosophila do (Gibson & Hunter, 2010; Becher et al, 2012). Fungi, like endosymbiont bacteria, can be transferred from the mother to her offspring such as the yeast-like symbionts in the case of N. lugens (Cheng & Hou, 2001) and Wickerhamomyces anomalus yeast in Anopheles stephensi mosquitoes (Ricci et al., 2011). The elimination of fungi causes a fitness decrease in their hosts (Sasaki et al., 1996; Menezes et al., 2015). The effects of fungi on host fitness have been demonstrated in cicadas (Sasaki et al., 1996) and in some beetles (Anobiidae and escolitins) (Ayres et al., 2000; Nasir & Noda, 2003). Fungi can supply insects with nitrogen metabolites and essential lipids lacking in their diet. They also participate in the degradation of high-density biological polymers, uric acid recycling, biotransformation of toxic chemicals in the environment, and pheromone production (D’Ettorre et al., 2002; Nasir & Noda, 2003; Vega & Blackwell, 2005; Vera-Ponce de León et al., 2016).
-
Vega & Blackwell, 2005
Insect-fungal associations: ecology and evolution, 2005
-
Chen et al., 1981
Studies on the intracellular yeast-like symbiont in the Brown Planthopper, Nilaparvata lugens Stal
Zeitschrift für Angew, 1981
-
Hughes et al., 2016
From so simple a beginning. The evolution of behavioral manipulation by fungi
Advances in Genetics, 2016
Hughes, D.P., Araújo, J.P.M., Loreto, R.G., Quevillon, L., de Bekker, C. & Evans, H.C. (2016). From so simple a beginning. The evolution of behavioral manipulation by fungi. Advances in Genetics, 94, 1-33. DOI:10.1016/bs.adgen.2016.01.004.
-
Jones et al., 1999
Polyphyletic origins of yeast-like endocytobionts from anobiid and cerambycid beetles
Mycological Research, 1999
-
Klepzig & Six, 2004
Bark beetle-fungal symbiosis: Context dependency in complex associations
Symbiosis, 2004
-
Ganter, 2006
Yeast and invertebrate associations
Biodiversity and ecophysiology of yeasts. The Yeast Handbook., 2006
-
Cheng & Hou, 2001
Histological observations on transovarial transmission of a yeast-like symbiote in Nilaparvata lugens Stal (Homoptera, Delphacidae)
Tissue Cell, 2001
-
Ebbert et al., 2003
Protozoan and intracellular fungal gut endosymbionts in Drosophila: prevalence and fitness effects of single and dual infections
Journal of Invertebrate Pathology, 2003
-
Gibson & Hunter, 2010
Extraordinarily widespread and fantastically complex: comparative biology of endosymbiotic bacterial and fungal mutualists of insects
Ecology Letters, 2010
-
Rivera et al., 2009
Gut-associated yeast in bark beetles of the genus Dendroctonus Erichson (Coleoptera: Curculionidae: Scolytinae)
Biological Journal of the Linnean Society, 2009
Rivera, F. N., González, E., Gómez, Z., López, N., Hernández-Rodríguez, C., Berkov, A. & Zúñiga, G. (2009). Gut-associated yeast in bark beetles of the genus Dendroctonus Erichson (Coleoptera: Curculionidae: Scolytinae). Biological Journal of the Linnean Society, 98, 325-342. DOI:10.1111/j.1095-8312.2009.01289.x.
-
Ricci et al., 2011
Different mosquito species host Wickerhamomyces anomalus (Pichia anomala): perspectives on vector-borne diseases symbiotic control
Antonie Van Leeuwenhoek, 2011
Ricci, I., Mosca, M., Valzano, M., Damiani, C., Scuppa, P., Rossi, P., Crotti, E., Cappelli, A., Ulissi, U., Capone, A., Esposito, F., Alma, A., Mandrioli, M., Sacchi, L., Bandi, C., Daffonchio, D. & Favia, G. (2011). Different mosquito species host Wickerhamomyces anomalus (Pichia anomala): perspectives on vector-borne diseases symbiotic control. Antonie Van Leeuwenhoek, 99, 43-50. DOI:10.1007/s10482-010-9532-3.
-
Vera-Ponce de León et al., 2016
Fungal community associated with Dactylopius (Hemiptera: Coccoidea: Dactylopiidae) and its role in uric acid metabolism
Frontiers in Microbiology, 2016
-
Gibson & Hunter, 2010
Extraordinarily widespread and fantastically complex: comparative biology of endosymbiotic bacterial and fungal mutualists of insects
Ecology Letters, 2010
-
Becher et al, 2012
Yeast, not fruit volatiles mediate Drosophila melanogaster attraction, oviposition and development
Functional Ecology, 2012
Becher, P.G., Flick, G., Rozpędowska, E., Schmidt, A., Hagman, A., Lebreton, S., Larsson, M.C., Hansson, B.S., Piškur, J., Witzgall, P. & Bengtsson, M. (2012). Yeast, not fruit volatiles mediate Drosophila melanogaster attraction, oviposition and development. Functional Ecology, 26, 822-828. DOI:10.1111/j.1365-2435.2012.02006.x.
-
Cheng & Hou, 2001
Histological observations on transovarial transmission of a yeast-like symbiote in Nilaparvata lugens Stal (Homoptera, Delphacidae)
Tissue Cell, 2001
-
Ricci et al., 2011
Different mosquito species host Wickerhamomyces anomalus (Pichia anomala): perspectives on vector-borne diseases symbiotic control
Antonie Van Leeuwenhoek, 2011
Ricci, I., Mosca, M., Valzano, M., Damiani, C., Scuppa, P., Rossi, P., Crotti, E., Cappelli, A., Ulissi, U., Capone, A., Esposito, F., Alma, A., Mandrioli, M., Sacchi, L., Bandi, C., Daffonchio, D. & Favia, G. (2011). Different mosquito species host Wickerhamomyces anomalus (Pichia anomala): perspectives on vector-borne diseases symbiotic control. Antonie Van Leeuwenhoek, 99, 43-50. DOI:10.1007/s10482-010-9532-3.
-
Sasaki et al., 1996
Nitrogen recycling in the brown planthopper, Nilaparvata lugens: Involvement of yeast-like endosymbionts in uric acid metabolism
Journal of Insect Physiology, 1996
-
Menezes et al., 2015
A Brazilian social bee must cultivate fungus to survive
Current Biology, 2015
Menezes, C., Vollet-Neto, A., Marsaioli, A.J., Zampieri, D., Fontoura, I.C., Luchessi, A.D. & Imperatriz-Fonseca, V.L. (2015). A Brazilian social bee must cultivate fungus to survive. Current Biology, 25, 2851-2855. DOI:10.1016/j.cub.2015.09.028.
-
Sasaki et al., 1996
Nitrogen recycling in the brown planthopper, Nilaparvata lugens: Involvement of yeast-like endosymbionts in uric acid metabolism
Journal of Insect Physiology, 1996
-
Ayres et al., 2000
Nitrogen budgets of phloem-feeding bark beetles with and without symbiotic fungi
Ecology, 2000
Ayres, M.P., Wilkens, R.T., Ruel, J., Lombardero, M.J. & Vallery, E. (2000). Nitrogen budgets of phloem-feeding bark beetles with and without symbiotic fungi. Ecology, 8, 2198-2210.
-
Nasir & Noda, 2003
Yeast-like symbiotes as a sterol source in anobiid beetles (Coleoptera, Anobiidae): possible metabolic pathways from fungal sterols to 7-dehydrocholesterol
Archives of Insect Biochemistry and Physiology, 2003
-
D’Ettorre et al., 2002
The role of the symbiotic fungus in the digestive metabolism of two species of fungus-growing ants
Journal of Comparative Physiology B: Biochemical, Systemic, and Environmental Physiology, 2002
D’Ettorre, P., Mora, P., Dibangou, V., Rouland, C. & Errard, C. (2002). The role of the symbiotic fungus in the digestive metabolism of two species of fungus-growing ants. Journal of Comparative Physiology B: Biochemical, Systemic, and Environmental Physiology, 172, 169-176. DOI:10.1007/s00360-001-0241-0.
-
Nasir & Noda, 2003
Yeast-like symbiotes as a sterol source in anobiid beetles (Coleoptera, Anobiidae): possible metabolic pathways from fungal sterols to 7-dehydrocholesterol
Archives of Insect Biochemistry and Physiology, 2003
-
Vega & Blackwell, 2005
Insect-fungal associations: ecology and evolution, 2005
-
Vera-Ponce de León et al., 2016
Fungal community associated with Dactylopius (Hemiptera: Coccoidea: Dactylopiidae) and its role in uric acid metabolism
Frontiers in Microbiology, 2016
Bacterial endosymbionts of scale insects
Scale insects belong to the superfamily Coccoidea (Hemiptera: Sternorrhyncha) and include many plant pest species that cause enormous economic losses in agriculture (Miller et al., 2005). They all secrete a protective wax cover that gives the insect a cotton or waxy powder appearance (Fig. 2). Most of them feed on the plant’s phloem and are known as “cochineals”. There are about 7,800 species. Most adult females remain sessile once they introduce their stylet into the host plant. The stylet is a specialized mouth organ to suck sap. Some species of scale insects damage plants by transmitting diseases and by excretion of honeydew, a sticky waste substance composed of sugars and minerals that promotes fungal growth. Honeydew is a source of food for birds, mammals and other insects, especially for several species of ants (Kondo et al., 2009).
-
Miller et al., 2005
Introduced scale insects (Hemiptera: Coccoidea) of the United States and their impact on U.S. agriculture
Proceedings of the entomological Society of Washington, 2005
-
Kondo et al., 2009
Coccidology. The study of scale insects (Hemiptera: Sternorrhyncha: Coccoidea)
Corpoica Ciencia y Tecnología Agropecuaria, 2009
Figure 2
Photographs of some scale insect species mentioned in the review. Archive images from our group.
Symbiotic bacteria that provide scale insects with nitrogen metabolites, vitamins and co-factors have been described (Table II and Figure 3). Endosymbionts cannot be cultured in media in the laboratory because their highly reduced genomes lack many genes needed for independent living. Thus, their study relies on metagenomic analyses. Symbiont genome sequences deduced from metagenomes allows the inference of their metabolic capabilities and their role in symbiosis (e.g. Shigenobu et al., 2000; Sabree et al., 2013; Rosas-Pérez et al., 2014).
-
Shigenobu et al., 2000
Genome sequence of the endocellular bacterial symbiont of aphids Buchnera sp. APS
Nature, 2000
Shigenobu, S., Watanabe, H., Hattori, M., Sakaki, Y. & Ishikawa, H. (2000). Genome sequence of the endocellular bacterial symbiont of aphids Buchnera sp. APS. Nature, 407, 81-86. DOI: 10.1038/35024074.
-
Sabree et al., 2013
The nutrient supplying capabilities of Uzinura, an endosymbiont of armoured scale insects
Enviromental Microbiology, 2013
Sabree, Z.L., Huang, C.Y., Okusu, A., Moran, N.A. & Normark, B.B. (2013). The nutrient supplying capabilities of Uzinura, an endosymbiont of armoured scale insects. Enviromental Microbiology, 15, 1988-1999. DOI: 10.1111/1462-2920.12058.
-
Rosas-Pérez et al., 2014
Genome sequence of “Candidatus Walczuchella monophlebidarum” the flavobacterial endosymbiont of Llaveia axin axin (Hemiptera: Coccoidea: Monophlebidae)
Genome Biology and Evolution, 2014
Rosas-Pérez, T., Rosenblueth, M., Rincón-Rosales, R., Mora, J. & Martínez-Romero, E. (2014). Genome sequence of “Candidatus Walczuchella monophlebidarum” the flavobacterial endosymbiont of Llaveia axin axin (Hemiptera: Coccoidea: Monophlebidae). Genome Biology and Evolution, 6, 714-726. DOI: 10.1093/gbe/evu049
Figure 3
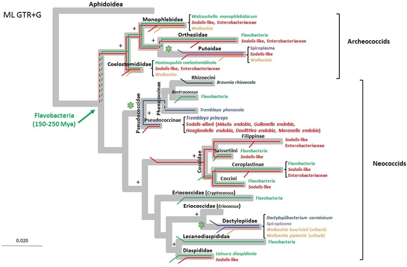
Phylogenetic reconstruction of 18S rRNA genes (570 bp) of scale insects and their relationship to bacterial endosymbionts with outgroup from Aphidoidea superfamily. One representative from each family or clade of scale insects was used. Different colors indicate the taxonomic identity of the endosymbionts: Flavobacteria, green; Alphaproteobacteria, yellow; Betaproteobacteria, blue; Gammaproteobacteria, red; Spiroplasma, purple. Dotted branches show endosymbiont losses. Branches from outside correspond to endosymbionts acquired by horizontal transfer. Asterisk shows the likely loss of Flavobacteria and replacement by other endosymbionts. All Flavobacteria except Brownia rhizoecola are phylogenetically related. The + sign at the nodes indicates a bootstrap value > 50%. Not all endosymbionts are present in all species from the same family. Diagram based on von Dohlen et al., 2001; Zchori-Fein et al., 2005; Gruwell et al., 2007; Matsuura et al., 2009; Gruwell et al., 2010; Rosenblueth et al., 2012; Dhami et al., 2013; Husnik & McCutcheon, 2016; Vera-Ponce de León et al., 2017.
The presence of endosymbionts within bacteriocytes has been detected in ten families of scale insects by culture independent methods (von Dohlen et al., 2001; Zchori-Fein et al., 2005; Gruwell et al., 2007; Matsuura et al., 2009; Gruwell et al., 2010; Rosenblueth et al., 2012; Dhami et al., 2013; Husnik & McCutcheon, 2016) (Figure 3). It is possible to locate these bacteria within bacteriocytes by fluorescent in situ hybridization (FISH) (Fig. 1; Kono et al., 2008; Matsuura et al., 2009; Dhami et al., 2012; Rosas-Pérez et al., 2014). Enterobacteriaceae (gammaproteobacteria), especially those close to the genus Sodalis (Sodalis-like) and Flavobacteria (Bacteroidetes), have been found in six families, namely Monophlebidae, Ortheziidae, Coelostomidiidae, Coccidae, Lecanodiaspididae and Diaspididae of the superfamily Coccoidea of scale insects (Table II; Figure 3). There is evidence that flavobacteria have been associated with scale insects since they appeared on Earth, about 150-250 million years ago. Sodalis has been reported in phylogenetically distant insects like the orders Coleoptera (such as weevils), Diptera (such as tsetse fly), Phthiraptera (like lice), and Hemiptera (like bugs, psyllids and spittlebugs) (Dale & Maudlin, 1999; Lefèvre et al., 2004; Fukatsu et al., 2007; Koga & Moran, 2014; Hosokawa et al., 2015; Morrow et al., 2017).
-
von Dohlen et al., 2001
Mealybug β-proteobacterial endosymbionts contain γ-proteobacterial symbionts
Nature, 2001
-
Zchori-Fein et al., 2005
Distribution of the endosymbiont Cardinium hertigii in scale insects (Hemiptera: Coccoidea)
Proceedings of the Tenth International Symposium on Scale Insect Studies, 2005
Zchori-Fein, E., Ben-Dov, Y., Portnoy, V. & Katzir, N. (2005). Distribution of the endosymbiont Cardinium hertigii in scale insects (Hemiptera: Coccoidea). In: Proceedings of the Tenth International Symposium on Scale Insect Studies, 19-23, Erkılıc, L.B. & Kaydan, M.B. (Eds.), 101-116. Scientific and Technical Research Council of Turkey, Ankara.
-
Gruwell et al., 2007
Phylogenetic congruence of armored scale insects (Hemiptera: Diaspididae) and their primary endosymbionts from the phylum Bacteroidetes
Molecular Phylogenetics and Evolution, 2007
-
Matsuura et al., 2009
Huge symbiotic organs in giant scale insects of the genus Drosicha (Coccoidea: Monophlebidae) harbor flavobacterial and enterobacterial endosymbionts
Zoological Science, 2009
Matsuura, Y., Koga, R., Nikoh, N., Meng, X.-Y., Hanada, S. & Fukatsu, T. (2009). Huge symbiotic organs in giant scale insects of the genus Drosicha (Coccoidea: Monophlebidae) harbor flavobacterial and enterobacterial endosymbionts. Zoological Science, 26, 448-456.
-
Gruwell et al., 2010
Evolutionary relationships among primary endosymbionts of the mealybug subfamily Phenacoccinae (Hemiptera: Coccoidea: Pseudococcidae)
Applied and Environmental Microbiology, 2010
-
Rosenblueth et al., 2012
Evolutionary relationships of flavobacterial and enterobacterial endosymbionts with their scale insect hosts (Hemiptera: Coccoidea)
Journal of Evolutionary Biology, 2012
Rosenblueth, M., Sayavedra, L., Sámano-Sánchez, H., Roth, A. & Martínez-Romero, E. (2012). Evolutionary relationships of flavobacterial and enterobacterial endosymbionts with their scale insect hosts (Hemiptera: Coccoidea). Journal of Evolutionary Biology, 25, 2357-2368.
-
Dhami et al., 2013
Primary symbiont of the ancient scale insect family Coelostomidiidae exhibits strict cophylogenetic patterns
Symbiosis, 2013
-
Husnik & McCutcheon, 2016
Repeated replacement of an intrabacterial symbiont in the tripartite nested mealybug symbiosis
Proceedings of the National Academy of Sciences of the United States of America, 2016
-
Kono et al., 2008
Infection dynamics of coexisting beta and gammaproteobacteria in the nested endosymbiotic system of mealybugs
Applied and Environmental Microbiology, 2008
-
Matsuura et al., 2009
Huge symbiotic organs in giant scale insects of the genus Drosicha (Coccoidea: Monophlebidae) harbor flavobacterial and enterobacterial endosymbionts
Zoological Science, 2009
Matsuura, Y., Koga, R., Nikoh, N., Meng, X.-Y., Hanada, S. & Fukatsu, T. (2009). Huge symbiotic organs in giant scale insects of the genus Drosicha (Coccoidea: Monophlebidae) harbor flavobacterial and enterobacterial endosymbionts. Zoological Science, 26, 448-456.
-
Dhami et al., 2012
Ultrastructural and molecular characterization of a bacterial symbiosis in the ecologically important scale insect family Coelostomidiidae
FEMS Microbiology Ecology, 2012
Dhami, M.K., Turner, A.P., Deines, P., Beggs, J.R. & Taylor, M.W. (2012). Ultrastructural and molecular characterization of a bacterial symbiosis in the ecologically important scale insect family Coelostomidiidae. FEMS Microbiology Ecology, 81, 537-546.
-
Rosas-Pérez et al., 2014
Genome sequence of “Candidatus Walczuchella monophlebidarum” the flavobacterial endosymbiont of Llaveia axin axin (Hemiptera: Coccoidea: Monophlebidae)
Genome Biology and Evolution, 2014
Rosas-Pérez, T., Rosenblueth, M., Rincón-Rosales, R., Mora, J. & Martínez-Romero, E. (2014). Genome sequence of “Candidatus Walczuchella monophlebidarum” the flavobacterial endosymbiont of Llaveia axin axin (Hemiptera: Coccoidea: Monophlebidae). Genome Biology and Evolution, 6, 714-726. DOI: 10.1093/gbe/evu049
-
Dale & Maudlin, 1999
Sodalis gen. nov. and Sodalis glossinidius sp. nov., a microaerophilic secondary endosymbiont of the tsetse fly Glossina morsitans morsitans
International Journal of Systematic and Evolutionary Microbiology, 1999
-
Lefèvre et al., 2004
Endosymbiont phylogenesis in the Dryophthoridae weevils: evidence for bacterial replacement
Molecular Biology and Evolution, 2004
Lefèvre, C., Charles, H., Vallier, A., Delobel, B., Farrell, B. & Heddi, A. (2004). Endosymbiont phylogenesis in the Dryophthoridae weevils: evidence for bacterial replacement. Molecular Biology and Evolution, 21, 965-973. DOI: 10.1093/molbev/msh063
-
Fukatsu et al., 2007
Bacterial endosymbiont of the slender pigeon louse, Columbicola columbae, allied to endosymbionts of grain weevils and tsetse flies
Applied and environmental microbiology, 2007
Fukatsu, T., Koga, R., Smith, W.A., Tanaka, K., Nikoh, N., Sasaki-Fukatsu, K., Yoshizawa, K., Dale, C. & Clayton, D.H. (2007). Bacterial endosymbiont of the slender pigeon louse, Columbicola columbae, allied to endosymbionts of grain weevils and tsetse flies. Applied and environmental microbiology, 73, 6660-6668. DOI: 10.1128/AEM.01131-07
-
Koga & Moran, 2014
Swapping symbionts in spittlebugs: evolutionary replacement of a reduced genome symbiont
ISME Journal, 2014
-
Hosokawa et al., 2015
Infection prevalence of Sodalis symbionts among stinkbugs
Zoological letters, 2015
Hosokawa, T., Kaiwa, N., Matsuura, Y., Kikuchi, Y. & Fukatsu, T. (2015). Infection prevalence of Sodalis symbionts among stinkbugs. Zoological letters, 1, 5. DOI: 10.1186/s40851-014-0009-5.
-
Morrow et al., 2017
Symbionts in waiting: the dynamics of incipient endosymbiont complementation and replacement in minimal bacterial communities of psyllids
Microbiome, 2017
Apparently, scale insects of the Diaspididae family (Gruwell et al., 2007), and several families of the Arqueococcids (Figure 3; Rosenblueth et al., 2012; Dhami et al., 2013) co-speciated with their flavobacterial endosymbionts. In contrast, a high number of host changes have been reported in the enterobacterial co-symbiont. It has even been shown that several individual insects bear two different species of enterobacteria (Rosenblueth et al., 2012). It seems that several insects that lost their flavobacteria and enterobacteria, acquired back a flavobacterium by horizontal transfer from other scale insects, as is the case of several Neococcids. Flavobacteria have been replaced by other endosymbionts in at least three events, for example in species of the Putoidae family (by Spiroplasma and Wolbachia), Pseudococcidae (by Tremblaya) and Dactylopiidae (by Dactylopiibacterium, Spiroplasma and Wolbachia). The Phenacoccinae subfamily of the Pseudococcidae family, after acquiring Tremblaya, apparently lost it and got back a Flavobacterium. Two clades of Phenacoccinae acquired Flavobacterium, one of them from other scale insects and the other (Brownia rhizoecola) from outside scale insects. Brownia shows a greater identity with flavobacteria from unrelated insects such as those of leafhoppers and of cockroaches (Sulcia muelleri or Blattabacterium spp.) than with flavobacteria of scale insects (Gruwell et al., 2010; Rosenblueth et al, 2012.) (Fig. 3).
-
Gruwell et al., 2007
Phylogenetic congruence of armored scale insects (Hemiptera: Diaspididae) and their primary endosymbionts from the phylum Bacteroidetes
Molecular Phylogenetics and Evolution, 2007
-
Rosenblueth et al., 2012
Evolutionary relationships of flavobacterial and enterobacterial endosymbionts with their scale insect hosts (Hemiptera: Coccoidea)
Journal of Evolutionary Biology, 2012
Rosenblueth, M., Sayavedra, L., Sámano-Sánchez, H., Roth, A. & Martínez-Romero, E. (2012). Evolutionary relationships of flavobacterial and enterobacterial endosymbionts with their scale insect hosts (Hemiptera: Coccoidea). Journal of Evolutionary Biology, 25, 2357-2368.
-
Dhami et al., 2013
Primary symbiont of the ancient scale insect family Coelostomidiidae exhibits strict cophylogenetic patterns
Symbiosis, 2013
-
Rosenblueth et al., 2012
Evolutionary relationships of flavobacterial and enterobacterial endosymbionts with their scale insect hosts (Hemiptera: Coccoidea)
Journal of Evolutionary Biology, 2012
Rosenblueth, M., Sayavedra, L., Sámano-Sánchez, H., Roth, A. & Martínez-Romero, E. (2012). Evolutionary relationships of flavobacterial and enterobacterial endosymbionts with their scale insect hosts (Hemiptera: Coccoidea). Journal of Evolutionary Biology, 25, 2357-2368.
-
Gruwell et al., 2010
Evolutionary relationships among primary endosymbionts of the mealybug subfamily Phenacoccinae (Hemiptera: Coccoidea: Pseudococcidae)
Applied and Environmental Microbiology, 2010
-
Rosenblueth et al, 2012
Evolutionary relationships of flavobacterial and enterobacterial endosymbionts with their scale insect hosts (Hemiptera: Coccoidea)
Journal of Evolutionary Biology, 2012
Rosenblueth, M., Sayavedra, L., Sámano-Sánchez, H., Roth, A. & Martínez-Romero, E. (2012). Evolutionary relationships of flavobacterial and enterobacterial endosymbionts with their scale insect hosts (Hemiptera: Coccoidea). Journal of Evolutionary Biology, 25, 2357-2368.
The endosymbiont bacteria of the Pseudococcidae family have been extensively studied since 1992 (Munson et al., 1992; Thao et al., 2002). They represent an exceptional case in endosymbiosis. Inside the cytoplasm of Tremblaya princeps (Betaproteobacteria) inhabits an enterobacterium close to the genus Sodalis (Husnik & McCutcheon, 2016).
-
Munson et al., 1992
Phylogenetic relationships of the endosymbionts of mealybugs (Homoptera: Pseudococcidae) based on 16S rRNA sequences
Molecular Phylogenetics and Evolution, 1992
-
Thao et al., 2002
Secondary (Gammaproteobacteria) endosymbionts infect the primary (Betaproteobacteria) endosymbiont of mealybugs multiple times and coevolve with their hosts
Applied and Environmental Microbiology, 2002
-
Husnik & McCutcheon, 2016
Repeated replacement of an intrabacterial symbiont in the tripartite nested mealybug symbiosis
Proceedings of the National Academy of Sciences of the United States of America, 2016
Bacteria of the genus Wolbachia are secondary endosymbionts of over 40% of all arthropods and also of nematodes of the Onchocercidae family (Darby et al., 2012). In arthropods, some wolbachias manipulate the reproduction of their host, either by parthenogenesis, male feminization, male killing or cytoplasmic incompatibility (Werren et al., 2008). Some wolbachias benefit their hosts by providing them with protection against viral infections (Teixeira et al., 2008; Chrostek et al., 2013), or metabolites as riboflavin (Moriyama et al., 2015) or heme (Brownlie et al., 2009). Wolbachia have also been found in several species of scale insects (Figure 3) but it is not yet known whether they have an effect on the reproduction of their hosts.
-
Darby et al., 2012
Analysis of gene expression from the Wolbachia genome of a filarial nematode supports both metabolic and defensive roles within the symbiosis
Genome Research, 2012
Darby, A.C., Armstrong, S.D., Bah, G.S., Kaur, G., Hughes, M.A., Kay, S.M., Koldkjær, P., Rainbow, L., Radford, A.D., Blaxter, M.L., Tanya, V.N., Trees, A.J., Cordaux, R., Wastling, J.M. & Makepeace, B.L. (2012). Analysis of gene expression from the Wolbachia genome of a filarial nematode supports both metabolic and defensive roles within the symbiosis. Genome Research, 22, 2467-2477. DOI: 10.1101/gr.138420.112.
-
Werren et al., 2008
Wolbachia: master manipulators of invertebrate biology
Nature Reviews Microbiology, 2008
-
Teixeira et al., 2008
The bacterial symbiont Wolbachia induces resistance to RNA viral infections in Drosophila melanogaster
PLoS Biology, 2008
-
Chrostek et al., 2013
Wolbachia variants induce differential protection to viruses in Drosophila melanogaster: A phenotypic and phylogenomic analysis
PLoS Genetics, 2013
Chrostek, E., Marialva, M.S.P., Esteves, S.S., Weinert, L.A., Martinez, J., Jiggins, F.M. & Teixeira, L. (2013). Wolbachia variants induce differential protection to viruses in Drosophila melanogaster: A phenotypic and phylogenomic analysis. PLoS Genetics, 9, e1003896.
-
Moriyama et al., 2015
Riboflavin provisioning underlies Wolbachia’s fitness contribution to its insect host
MBio, 2015
-
Brownlie et al., 2009
Evidence for metabolic provisioning by a common invertebrate endosymbiont, Wolbachia pipientis, during periods of nutritional stress
PLoS Pathogens, 2009
Brownlie, J.C., Cass, B.N., Riegler, M., Witsenburg, J.J., Iturbe-Ormaetxe, I., McGraw, E.A. & O’Neill, S.L. (2009). Evidence for metabolic provisioning by a common invertebrate endosymbiont, Wolbachia pipientis, during periods of nutritional stress. PLoS Pathogens, 5, e1000368. DOI: 10.1371/journal.ppat.1000368.
Our research group has worked with three species of scale insects, Llaveia axin axin (Monophlebidae), Dactylopius opuntiae, and Dactylopius coccus (Dactylopiidae) (Figure 3). We described the bacterial (Ramírez-Puebla et al., 2010, 2016; Rosas-Pérez et al., 2014, 2017) and fungal (Vera-Ponce de León et al., 2016) communities associated with these two Mexican scale insect species. To illustrate the interactions of scale insects with their bacterial symbionts, we review the biology of these scale insects and the possible effects of their microbiota.
-
Ramírez-Puebla et al., 2010
Molecular phylogeny of the genus Dactylopius (Hemiptera: Dactylopiidae) and identification of the symbiotic bacteria
Environmental Entomology, 2010
Ramírez-Puebla, S.T., Rosenblueth, M., Chávez-Moreno, C.K., Catanho Pereira de Lyra, M.C., Tecante, A. & Martínez-Romero, E. (2010). Molecular phylogeny of the genus Dactylopius (Hemiptera: Dactylopiidae) and identification of the symbiotic bacteria. Environmental Entomology, 39, 1178-1183. DOI:10.1603/EN10037.
-
2016
Genomes of Candidatus Wolbachia bourtzisii wDacA and Candidatus Wolbachia pipientis wDacB from the Cochineal insect Dactylopius coccus (Hemiptera: Dactylopiidae)
G3 Genes|Genomes|Genetics, 2016
Ramírez-Puebla, S.T., Ormeño-Orrillo, E., León, A.V.-P.de, Lozano, L., Sánchez, A., Rosenblueth, M., & Martínez-Romero, E. (2016). Genomes of Candidatus Wolbachia bourtzisii wDacA and Candidatus Wolbachia pipientis wDacB from the Cochineal insect Dactylopius coccus (Hemiptera: Dactylopiidae). G3 Genes|Genomes|Genetics, 6, g3.116.031237. DOI:10.1534/G3.116.031237.
-
Rosas-Pérez et al., 2014
Genome sequence of “Candidatus Walczuchella monophlebidarum” the flavobacterial endosymbiont of Llaveia axin axin (Hemiptera: Coccoidea: Monophlebidae)
Genome Biology and Evolution, 2014
Rosas-Pérez, T., Rosenblueth, M., Rincón-Rosales, R., Mora, J. & Martínez-Romero, E. (2014). Genome sequence of “Candidatus Walczuchella monophlebidarum” the flavobacterial endosymbiont of Llaveia axin axin (Hemiptera: Coccoidea: Monophlebidae). Genome Biology and Evolution, 6, 714-726. DOI: 10.1093/gbe/evu049
-
2017
Chapter 5. The symbiome of Llaveia Cochineals (Hemiptera: Coccoidea: Monophlebidae) includes a Gammaproteobacterial cosymbiont Sodalis TME1 and the known Candidatus Walczuchella monophlebidarum
Agricultural and Biological Sciences “Insect Physiology and Ecology”, 2017
Rosas-Pérez, T., Vera-Ponce de León, A., Rosenblueth, M., Ramírez-Puebla, S.T., Rincón-Rosales, R., Martínez-Romero, J., Dunn, M.F., Kondorosi, E. & Martínez-Romero, E. (2017). Chapter 5. The symbiome of Llaveia Cochineals (Hemiptera: Coccoidea: Monophlebidae) includes a Gammaproteobacterial cosymbiont Sodalis TME1 and the known Candidatus Walczuchella monophlebidarum. In: Agricultural and Biological Sciences “Insect Physiology and Ecology”, Shields VDC (Ed.) ISBN 978-953-51-3034-5, ISBN 978-953-51-3033-8, DOI: 10.5772/66442.
-
Vera-Ponce de León et al., 2016
Fungal community associated with Dactylopius (Hemiptera: Coccoidea: Dactylopiidae) and its role in uric acid metabolism
Frontiers in Microbiology, 2016
Llaveia axin axin (WAX COCHINEAL) AND BACTERIAL SYMBIONTS
Mesoamerican natives called the cochineal Llaveia axin axin “niij” (Fig. 2). Its annual life cycle presents hemimetabolism (gradual changes of egg, nymph and adult, without passing through the pupa stage). Females go through three stages of growth until they reach the adult state. They spend their entire life feeding from their host plant and at the end of their cycle they lay eggs in soil and then die. Under proper environmental conditions, the eggs hatch, nymphs emerge and disperse by moving or being blown by the wind. When they find an adequate plant, they settle on it. Like all scale insects, L. axin axin is exclusively phytophagous, feeding on the sap of plants such as Acacia cochliacantha, Acaciella angustissima, Jatropha curcas and Spondias sp. (Rincón-Rosales & Gutiérrez-Miceli, 2008). This hemipteran is of economic value in southern Mexico and since pre-Hispanic times a wax extracted from it is used to produce a lacquer to coat handicrafts (Williams & MacVean, 1995). It is worth mentioning that the population of niij has declined in recent years, mainly due to overexploitation, deforestation and the burning of the forests they inhabit (Rincón-Rosales & Gutiérrez-Miceli, 2008; Rosas-Pérez et al., 2014). The biology of this insect is little known. We studied its microbiota with metagenomic approaches.
-
Rincón-Rosales & Gutiérrez-Miceli, 2008
Características biológicas de Acaciella angustissima (Mill.) Britton & Rose en su hábitat natural y evaluación de su potencial cortical en Chiapas, México
Agrociencia, 2008
-
Williams & MacVean, 1995
Ethnococcidology: use of the giant margarodids, by indigenous peoples of Mesoamerica in their culture, medicine and arts
Israel Journal of Entomology, 1995
-
Rincón-Rosales & Gutiérrez-Miceli, 2008
Características biológicas de Acaciella angustissima (Mill.) Britton & Rose en su hábitat natural y evaluación de su potencial cortical en Chiapas, México
Agrociencia, 2008
-
Rosas-Pérez et al., 2014
Genome sequence of “Candidatus Walczuchella monophlebidarum” the flavobacterial endosymbiont of Llaveia axin axin (Hemiptera: Coccoidea: Monophlebidae)
Genome Biology and Evolution, 2014
Rosas-Pérez, T., Rosenblueth, M., Rincón-Rosales, R., Mora, J. & Martínez-Romero, E. (2014). Genome sequence of “Candidatus Walczuchella monophlebidarum” the flavobacterial endosymbiont of Llaveia axin axin (Hemiptera: Coccoidea: Monophlebidae). Genome Biology and Evolution, 6, 714-726. DOI: 10.1093/gbe/evu049
Two endosymbiotic bacteria, a flavobacterium and an enterobacterium were found in the abdominal bacteriomes in L. axin axin (Fig. 2). DNA and RNA obtained from the bacteriomes were sequenced. Metagenomic and metatranscriptomic analyses of L. axin axin showed that both bacteria provide essential amino acids that the insects do not get from their diet. The flavobacterium, now named Walczuchella monophlebidarum, has a very small genome (309 kb) and its genetic repertoire is very similar to that of other phylogenetically distant flavobacteria, indicating a convergence in the evolution of different flavobacterial endosymbionts (Rosas-Pérez et al., 2014). Due to its reduced genetic repertoire, Walczuchella metabolically depends on Sodalis TME1 and their host.
-
Rosas-Pérez et al., 2014
Genome sequence of “Candidatus Walczuchella monophlebidarum” the flavobacterial endosymbiont of Llaveia axin axin (Hemiptera: Coccoidea: Monophlebidae)
Genome Biology and Evolution, 2014
Rosas-Pérez, T., Rosenblueth, M., Rincón-Rosales, R., Mora, J. & Martínez-Romero, E. (2014). Genome sequence of “Candidatus Walczuchella monophlebidarum” the flavobacterial endosymbiont of Llaveia axin axin (Hemiptera: Coccoidea: Monophlebidae). Genome Biology and Evolution, 6, 714-726. DOI: 10.1093/gbe/evu049
The enterobacterium co-symbiont of L. axin axin, now named Sodalis TME1 (Rosas-Pérez et al., 2017), has a 3.41 Mb genome with high functional diversity. Its large number of mobile elements is indicative of an ongoing genomic reduction process. Sodalis, as other enterobacteria that are co-symbionts of flavobacteria, is considered a newly acquired endosymbiont (Michalik et al., 2014). Sodalis TME1 has genes that may participate in the suppression of defense mechanisms in the insect. Sodalis encodes a Type 3 secretion system (T3SS) and enzymes for polyamine synthesis, which have been recognized as modulators of the defense system of insects (Dale et al., 2001; Jelsbak et al., 2012).
-
Rosas-Pérez et al., 2017
Chapter 5. The symbiome of Llaveia Cochineals (Hemiptera: Coccoidea: Monophlebidae) includes a Gammaproteobacterial cosymbiont Sodalis TME1 and the known Candidatus Walczuchella monophlebidarum
Agricultural and Biological Sciences “Insect Physiology and Ecology”, 2017
Rosas-Pérez, T., Vera-Ponce de León, A., Rosenblueth, M., Ramírez-Puebla, S.T., Rincón-Rosales, R., Martínez-Romero, J., Dunn, M.F., Kondorosi, E. & Martínez-Romero, E. (2017). Chapter 5. The symbiome of Llaveia Cochineals (Hemiptera: Coccoidea: Monophlebidae) includes a Gammaproteobacterial cosymbiont Sodalis TME1 and the known Candidatus Walczuchella monophlebidarum. In: Agricultural and Biological Sciences “Insect Physiology and Ecology”, Shields VDC (Ed.) ISBN 978-953-51-3034-5, ISBN 978-953-51-3033-8, DOI: 10.5772/66442.
-
Michalik et al., 2014
Symbiosis in the green leafhopper, Cicadella viridis (Hemiptera, Cicadellidae). Association in statu nascendi?
Arthropod Structure and Development, 2014
Michalik, A., Jankowska, W., Kot, M., Gołas, A. & Szklarzewicz, T. (2014). Symbiosis in the green leafhopper, Cicadella viridis (Hemiptera, Cicadellidae). Association in statu nascendi? Arthropod Structure and Development, 43, 579-587. DOI: 10.1016/j.asd.2014.07.005.
-
Dale et al., 2001
The insect endosymbiont Sodalis glossinidius utilizes a type III secretion system for cell invasion
Proceedings of the National Academy of Sciences of the United States of America, 2001
-
Jelsbak et al., 2012
Polyamines are required for virulence in Salmonella enterica serovar Typhimurium
PLoS One, 2012
Jelsbak, L., Thomsen, L.E., Wallrodt, I., Jensen, P.R. & Olsen, J.E. (2012). Polyamines are required for virulence in Salmonella enterica serovar Typhimurium. PLoS One, 7, e36149. DOI: 10.1371/journal.pone.0036149.
The expression profiles of bacterial and insect genes in the bacteriome and in the ovary showed that Sodalis TME1 may secrete an effector, possibly injected by T3SS, to achieve the colonization of the bacteriome. While Sodalis actively recycles the insect’s waste nitrogen, the insect activates genes for transporters of different types of nutrients and produces an antimicrobial peptide (drosomycin-like) perhaps to keep the density of endosymbionts under control or to facilitate the metabolic exchange between symbiotic partners through membrane permeabilization (Mergaert et al., 2017).
-
Mergaert et al., 2017
Metabolic integration of bacterial endosymbionts through antimicrobial peptides
Trends Microbiol., 2017
In the ovary, Walczuchella seems to activate a response to oxidative stress, which the insect may use as a defense mechanism. In the ovary, the insect dramatically increases the production of energy for the development of eggs and activates genes encoding lysozyme and peptidoglycan binding proteins, maybe to control bacterial growth.
FUNGI ASSOCIATED WITH THEWAX COCHINEAL L. axin axin
A 500 bp fragments of fungal 18S rRNA and 26S rRNA ribosomal genes were recovered from three metagenomes from the wax cochineal, two from bacteriomes, and a third from a fully macerated insect (Vera-Ponce de León et al., submitted). These sequences allowed the identification of three phyla, Basidiomycota, Chitridiomycota and Ascomycota (Vera-Ponce de León, submitted). In the meta-assemblies of the metagenomes, genes that encode for triglyceride synthesis, purine metabolism and for uricase enzymes of Aspergillus sp. were found. This suggests that fungi associated with L. axin axin may produce lipids or provide nitrogen by recycling molecules such as uric acid and its derivatives, as has also been observed in beetles, grasshoppers and in the carmine cochineal (Sasaki et al., 1996; Nasir & Noda, 2003; Vera-Ponce de León et al., 2016). Genes encoding enzymes like phenol-monooxygenase, involved in the detoxification of xenobiotic compounds, were found, supporting the hypothesis that fungi may help the insect degrade the chemicals produced by the plants for their protection against insects. For example, Jatropha curcas, one plant on which L. axin axin insects feed, produces phorbol esters in high concentrations and various host plants of the niij produce tannins. It was observed that fungi found in the micangio of Dendroctonus beetles are capable of biotransforming toxic terpenoids and turning them into pine pheromones that attract insects of the same species (Brand et al., 1976).
-
Sasaki et al., 1996
Nitrogen recycling in the brown planthopper, Nilaparvata lugens: Involvement of yeast-like endosymbionts in uric acid metabolism
Journal of Insect Physiology, 1996
-
Nasir & Noda, 2003
Yeast-like symbiotes as a sterol source in anobiid beetles (Coleoptera, Anobiidae): possible metabolic pathways from fungal sterols to 7-dehydrocholesterol
Archives of Insect Biochemistry and Physiology, 2003
-
Vera-Ponce de León et al., 2016
Fungal community associated with Dactylopius (Hemiptera: Coccoidea: Dactylopiidae) and its role in uric acid metabolism
Frontiers in Microbiology, 2016
-
Brand et al., 1976
Bark beetle pheromones: Production of verbenone by a mycangial fungus of Dendroctonus frontalis
Journal of Chemical Ecology, 1976
Brand, J.M., Bracke, J.W., Britton, L.N., Markovetz, A.J. & Barras, S.J. (1976). Bark beetle pheromones: Production of verbenone by a mycangial fungus of Dendroctonus frontalis. Journal of Chemical Ecology, 2, 195-199.
Insects were collected for several years and using a culture-dependent approach, three fungi were isolated in culture. Phylogenetic analysis of 26S rRNA genes identified the three isolates within the genus Aspergillus spp. (Vera-Ponce de León et al., submitted). Aspergillus sequences were also found in the metagenome analyses and clearly, a larger diversity was shown by a culture-independent approach than by a culture-dependent approach. The former revealed several unknown fungi.
DACTYLOPIUS COCCUS (CARMINE COCHINEAL)
D. coccus is known as the carmine cochineal (Fig. 2), and it is of great economic importance because carminic acid (carmine or red E120) is obtained from these insects. Carminic acid is an anthraquinone glycoside that is industrially used as a red dye for food, textiles, and cosmetics (Deveoglu et al., 2011). The genus Dactylopius comprises 11 species: Dactylopius ceylonicus (Green), D. confusus (Cockerell), D. opuntiae (Cockerell), D. bassi, D. coccus (Costa), D. tomentosus (Lamarck), D. austrinus (De Lotto), D. confertus (De Lotto), D. gracilipilus (Van Dam & May), D. salmianus (De Lotto), D. zimmermanni (De Lotto) (Williams & Ben-Dov, 2015). The first six species are found in Mexico and D. coccus is the only one that has been domesticated and depends on human intervention to complete its reproductive cycle. Due to the high concentration and quality of its pigment, D. coccus has been cultivated since pre-Columbian times (Rodríguez et al., 2005). Individuals have a size of 1-6 mm in length. Like other scale insects, their life cycle consists of a hemimetabolous metamorphosis that lasts approximately 110 days. This species exhibits sexual dimorphism. Males are winged and smaller than females (Pérez-Guerra & Kosztarab, 1992). All individuals, males and females, are covered by a cottony secretion wax that protects them against predators or from the environment (Chávez-Moreno et al., 2009). These insects feed on the sap of Opuntiae and Nopalea cacti (Cactaceae: Opuntioidae) (Chávez-Moreno et al., 2009). The sap is composed of water (85-95%), carbohydrates (3-7%) and fiber (1-2%); however, it is poor in protein (0.5-1%) and lipids (0-0.2%) (Stintzing & Carle, 2005).
-
Deveoglu et al., 2011
Qualitative HPLC determination of main anthraquinone and lake pigment contents from Dactylopius coccus dye insect
Chemistry of Natural Compounds, 2011
-
Williams & Ben-Dov, 2015
Scale insect species names that have been combined with the genus name Dactylopius Costa (Hemiptera: Sternorrhyncha: Coccomorpha)
Zootaxa, 2015
-
Rodríguez et al., 2005
Factores bióticos y concentración de ácido carmínico en la cochinilla (Dactylopius coccus Costa) (Homoptera: Dactylopiidae)
Agricultura Técnica, 2005
Rodríguez, L. C., Faúndez, E., Seymour, J., Escobar, C. A., Espinoza, L., Petroutsa, M., Ayres, A. & Niemeyer, H. M. (2005). Factores bióticos y concentración de ácido carmínico en la cochinilla (Dactylopius coccus Costa) (Homoptera: Dactylopiidae). Agricultura Técnica, 65, 323-329. DOI:10.4067/S0365-28072005000300011.
-
Pérez-Guerra & Kosztarab, 1992
Biosystematics of the family Dactylopiidae (Homoptera: Coccinea) with emphasis on the life cycle of Dactylopius coccus Costa
Bulletin-Virginia Agricultural Experiment Station, 1992
-
Chávez-Moreno et al., 2009
The Opuntia (Cactaceae) and Dactylopius (Hemiptera: Dactylopiidae) in Mexico: a historical perspective of use, interaction and distribution
Biodiversity and Conservation, 2009
-
Stintzing & Carle, 2005
Cactus stems (Opuntia spp.): a review on their chemistry, technology, and uses
Molecular Nutrition & Food Research, 2005
BACTERIA ASSOCIATED WITH D. COCCUS AND THEIR ROLE IN INSECT METABOLISM
The diversity of bacteria associated with Dactylopius cochineals has been well studied (Pankewitz et al., 2007; Ramírez-Puebla et al., 2010, 2015, 2016) not only in the domesticated species D. coccus but also in wild species. In D. coccus we found Wolbachia, Spiroplasma, Dactylopiibacterium carminicum (a betaproteobacterium), and diverse fungi (Ramírez-Puebla et al., 2010, 2015, 2016; Vera Ponce de León, 2016).
-
Pankewitz et al., 2007
Presence of Wolbachia in insect eggs containing antimicrobially active anthraquinones
Microbial Ecology, 2007
-
Ramírez-Puebla et al., 2010
Molecular phylogeny of the genus Dactylopius (Hemiptera: Dactylopiidae) and identification of the symbiotic bacteria
Environmental Entomology, 2010
Ramírez-Puebla, S.T., Rosenblueth, M., Chávez-Moreno, C.K., Catanho Pereira de Lyra, M.C., Tecante, A. & Martínez-Romero, E. (2010). Molecular phylogeny of the genus Dactylopius (Hemiptera: Dactylopiidae) and identification of the symbiotic bacteria. Environmental Entomology, 39, 1178-1183. DOI:10.1603/EN10037.
-
2015
Species in Wolbachia? Proposal for the designation of “Candidatus Wolbachia bourtzisii”, “Candidatus Wolbachia onchocercicola”, “Candidatus Wolbachia blaxteri”, “Candidatus Wolbachia brugii”, “Candidatus Wolbachia taylori”, “Candidatus Wolbachia collembolicola” and “Candidatus Wolbachia multihospitum” for the different species within Wolbachia supergroups
Systematic and Applied Microbiology, 2015
Ramírez-Puebla, S.T., Servín-Garcidueñas, L.E., Ormeño-Orrillo, E., Vera-Ponce de León, A., Rosenblueth, M., Delaye, L., Martínez, J. & Martínez-Romero, E. (2015). Species in Wolbachia? Proposal for the designation of “Candidatus Wolbachia bourtzisii”, “Candidatus Wolbachia onchocercicola”, “Candidatus Wolbachia blaxteri”, “Candidatus Wolbachia brugii”, “Candidatus Wolbachia taylori”, “Candidatus Wolbachia collembolicola” and “Candidatus Wolbachia multihospitum” for the different species within Wolbachia supergroups. Systematic and Applied Microbiology, 38, 390-399. DOI:10.1016/j.syapm.2015.05.005.
-
2016
Genomes of Candidatus Wolbachia bourtzisii wDacA and Candidatus Wolbachia pipientis wDacB from the Cochineal insect Dactylopius coccus (Hemiptera: Dactylopiidae)
G3 Genes|Genomes|Genetics, 2016
Ramírez-Puebla, S.T., Ormeño-Orrillo, E., León, A.V.-P.de, Lozano, L., Sánchez, A., Rosenblueth, M., & Martínez-Romero, E. (2016). Genomes of Candidatus Wolbachia bourtzisii wDacA and Candidatus Wolbachia pipientis wDacB from the Cochineal insect Dactylopius coccus (Hemiptera: Dactylopiidae). G3 Genes|Genomes|Genetics, 6, g3.116.031237. DOI:10.1534/G3.116.031237.
-
Ramírez-Puebla et al., 2010
Molecular phylogeny of the genus Dactylopius (Hemiptera: Dactylopiidae) and identification of the symbiotic bacteria
Environmental Entomology, 2010
Ramírez-Puebla, S.T., Rosenblueth, M., Chávez-Moreno, C.K., Catanho Pereira de Lyra, M.C., Tecante, A. & Martínez-Romero, E. (2010). Molecular phylogeny of the genus Dactylopius (Hemiptera: Dactylopiidae) and identification of the symbiotic bacteria. Environmental Entomology, 39, 1178-1183. DOI:10.1603/EN10037.
-
2015
Species in Wolbachia? Proposal for the designation of “Candidatus Wolbachia bourtzisii”, “Candidatus Wolbachia onchocercicola”, “Candidatus Wolbachia blaxteri”, “Candidatus Wolbachia brugii”, “Candidatus Wolbachia taylori”, “Candidatus Wolbachia collembolicola” and “Candidatus Wolbachia multihospitum” for the different species within Wolbachia supergroups
Systematic and Applied Microbiology, 2015
Ramírez-Puebla, S.T., Servín-Garcidueñas, L.E., Ormeño-Orrillo, E., Vera-Ponce de León, A., Rosenblueth, M., Delaye, L., Martínez, J. & Martínez-Romero, E. (2015). Species in Wolbachia? Proposal for the designation of “Candidatus Wolbachia bourtzisii”, “Candidatus Wolbachia onchocercicola”, “Candidatus Wolbachia blaxteri”, “Candidatus Wolbachia brugii”, “Candidatus Wolbachia taylori”, “Candidatus Wolbachia collembolicola” and “Candidatus Wolbachia multihospitum” for the different species within Wolbachia supergroups. Systematic and Applied Microbiology, 38, 390-399. DOI:10.1016/j.syapm.2015.05.005.
-
2016
Genomes of Candidatus Wolbachia bourtzisii wDacA and Candidatus Wolbachia pipientis wDacB from the Cochineal insect Dactylopius coccus (Hemiptera: Dactylopiidae)
G3 Genes|Genomes|Genetics, 2016
Ramírez-Puebla, S.T., Ormeño-Orrillo, E., León, A.V.-P.de, Lozano, L., Sánchez, A., Rosenblueth, M., & Martínez-Romero, E. (2016). Genomes of Candidatus Wolbachia bourtzisii wDacA and Candidatus Wolbachia pipientis wDacB from the Cochineal insect Dactylopius coccus (Hemiptera: Dactylopiidae). G3 Genes|Genomes|Genetics, 6, g3.116.031237. DOI:10.1534/G3.116.031237.
-
Vera Ponce de León, 2016
Fungal community associated with Dactylopius (Hemiptera: Coccoidea: Dactylopiidae) and its role in uric acid metabolism
Frontiers in Microbiology, 2016
Two Wolbachia strains were found associated with D. coccus that were classified as Wolbachia bourtzisii wDacA and Wolbachia pipientis wDacB after a general proposal of species names in Wolbachia based on phylogenomic analyses (Ramírez-Puebla et al., 2015, 2016). The sizes of the genomes of Wolbachia (Ramírez-Puebla et al., 2016) are similar to those of other wolbachias and the Spiroplasma genome is also within the size range of its group genomes (1 Mb). All genes required for the synthesis of riboflavin and ubiquinone (vitamin Q) were found in the genomes of Wolbachia, suggesting that it provides these vitamins to its host. One of the Wolbachia species, the most abundant, may cause cytoplasmic incompatibility that affects the sex ratio in the progeny.
-
Ramírez-Puebla et al., 2015
Species in Wolbachia? Proposal for the designation of “Candidatus Wolbachia bourtzisii”, “Candidatus Wolbachia onchocercicola”, “Candidatus Wolbachia blaxteri”, “Candidatus Wolbachia brugii”, “Candidatus Wolbachia taylori”, “Candidatus Wolbachia collembolicola” and “Candidatus Wolbachia multihospitum” for the different species within Wolbachia supergroups
Systematic and Applied Microbiology, 2015
Ramírez-Puebla, S.T., Servín-Garcidueñas, L.E., Ormeño-Orrillo, E., Vera-Ponce de León, A., Rosenblueth, M., Delaye, L., Martínez, J. & Martínez-Romero, E. (2015). Species in Wolbachia? Proposal for the designation of “Candidatus Wolbachia bourtzisii”, “Candidatus Wolbachia onchocercicola”, “Candidatus Wolbachia blaxteri”, “Candidatus Wolbachia brugii”, “Candidatus Wolbachia taylori”, “Candidatus Wolbachia collembolicola” and “Candidatus Wolbachia multihospitum” for the different species within Wolbachia supergroups. Systematic and Applied Microbiology, 38, 390-399. DOI:10.1016/j.syapm.2015.05.005.
-
2016
Genomes of Candidatus Wolbachia bourtzisii wDacA and Candidatus Wolbachia pipientis wDacB from the Cochineal insect Dactylopius coccus (Hemiptera: Dactylopiidae)
G3 Genes|Genomes|Genetics, 2016
Ramírez-Puebla, S.T., Ormeño-Orrillo, E., León, A.V.-P.de, Lozano, L., Sánchez, A., Rosenblueth, M., & Martínez-Romero, E. (2016). Genomes of Candidatus Wolbachia bourtzisii wDacA and Candidatus Wolbachia pipientis wDacB from the Cochineal insect Dactylopius coccus (Hemiptera: Dactylopiidae). G3 Genes|Genomes|Genetics, 6, g3.116.031237. DOI:10.1534/G3.116.031237.
-
Ramírez-Puebla et al., 2016
Genomes of Candidatus Wolbachia bourtzisii wDacA and Candidatus Wolbachia pipientis wDacB from the Cochineal insect Dactylopius coccus (Hemiptera: Dactylopiidae)
G3 Genes|Genomes|Genetics, 2016
Ramírez-Puebla, S.T., Ormeño-Orrillo, E., León, A.V.-P.de, Lozano, L., Sánchez, A., Rosenblueth, M., & Martínez-Romero, E. (2016). Genomes of Candidatus Wolbachia bourtzisii wDacA and Candidatus Wolbachia pipientis wDacB from the Cochineal insect Dactylopius coccus (Hemiptera: Dactylopiidae). G3 Genes|Genomes|Genetics, 6, g3.116.031237. DOI:10.1534/G3.116.031237.
A bacterial phylogroup (END-1, now called Dactylopiibacterium carminicum) was the only bacterial species found in D. coccus (Ramírez-Puebla et al., 2010). Dactylopiibacterium is related to Uliginosibacterium gangwonense. From the D. coccus metagenomes we were able to reconstruct the entire genome of Dactylopiibacterium. Its characteristics are different to all betaproteobacterial genomes previously described as endosymbionts associated with Hemiptera and other scale insects (Table I; Table II). The size of the Dactylopiibacterium genome (3.6 Mb) is similar to those of free-living bacteria. This suggests that it is a recent symbiont that has not undergone a long process of genome reduction characteristic of other endosymbionts. Furthermore, the functional annotation of this genome has shown that the whole genetic machinery for biological nitrogen fixation (BNF) is present (Vera-Ponce de León et al., 2017). Acetylene reduction assays and analysis of nif gene expression of Dactylopiibacterium showed that BNF occurs in whole D. coccus insects, ovaries and intestines. There is good evidence that the betaproteobacterium Dactylopiibacterium fixes nitrogen in the cochineal and we suppose it alleviates the nitrogen deficiencies in the sap that the cochineal ingests.
-
Ramírez-Puebla et al., 2010
Molecular phylogeny of the genus Dactylopius (Hemiptera: Dactylopiidae) and identification of the symbiotic bacteria
Environmental Entomology, 2010
Ramírez-Puebla, S.T., Rosenblueth, M., Chávez-Moreno, C.K., Catanho Pereira de Lyra, M.C., Tecante, A. & Martínez-Romero, E. (2010). Molecular phylogeny of the genus Dactylopius (Hemiptera: Dactylopiidae) and identification of the symbiotic bacteria. Environmental Entomology, 39, 1178-1183. DOI:10.1603/EN10037.
-
Vera-Ponce de León et al., 2017
Candidatus Dactylopiibacterium carminicum, a nitrogen-fixing symbiont of the cochineal insect Dactylopius coccus (Hemiptera: Coccoidea: Dactylopiidae)
Genome Biology and Evolution, 2017
Vera-Ponce de León, A., Ormeño-Orrillo, E., Ramírez-Puebla, S.T, González-Román, P., Rosenblueth, M., Degli Esposti, M., Martínez, J., Martínez-Romero, E. (2017). Candidatus Dactylopiibacterium carminicum, a nitrogen-fixing symbiont of the cochineal insect Dactylopius coccus (Hemiptera: Coccoidea: Dactylopiidae). Genome Biology and Evolution. doi.org/10.1093/gbe/evx156.
In other insects, it has been observed that bacterial symbionts associated with gut, protists or fungal gardens, are able to fix nitrogen and provide it to the host (Ulyshen, 2015; Pinto-Tomás et al., 2009; Morales-Jiménez et al., 2013). In ant fungus gardens, Klebsiella variicola strains are found. These bacteria are not insect-specialized as they thrive in crop plants and hospital patients (Rosenblueth et al., 2004; Martínez et al., 2004).
-
Ulyshen, 2015
Insect-mediated nitrogen dynamics in decomposing wood
Ecological Entomology, 2015
-
Pinto-Tomás et al., 2009
Symbiotic nitrogen fixation in the fungus gardens of leaf-cutter ants
Science, 2009
Pinto-Tomás, A.A., Anderson, M.A., Suen, G., Stevenson, D.M., Chu, F.S., Cleland, W.W., Weimer, P.J. & Currie, C.R. (2009). Symbiotic nitrogen fixation in the fungus gardens of leaf-cutter ants. Science, 326, 1120-1123. DOI: 10.1126/science.1173036.
-
Morales-Jiménez et al., 2013
Nitrogen-fixing and uricolytic bacteria associated with the gut of Dendroctonus rhizophagus and Dendroctonus valens (Curculionidae: Scolytinae)
Microbial Ecology, 2013
Morales-Jiménez, J., Vera-Ponce de León, A., García-Domínguez, A., Martínez-Romero, E., Zúñiga, G. & Hernández-Rodríguez, C. (2013). Nitrogen-fixing and uricolytic bacteria associated with the gut of Dendroctonus rhizophagus and Dendroctonus valens (Curculionidae: Scolytinae). Microbial Ecology, 66, 200-210. DOI: 10.1007/s00248-013-0206-3.
-
Rosenblueth et al., 2004
Klebsiella variicola, a novel species with clinical and plant-associated isolates
Systematic and Applied Microbiology, 2004
-
Martínez et al., 2004
How are gene sequence analyses modifying bacterial taxonomy? The case of Klebsiella
International Microbiology, 2004
Martínez, J., Martínez, L., Rosenblueth, M., Silva, J. & Martínez-Romero, E. (2004). How are gene sequence analyses modifying bacterial taxonomy? The case of Klebsiella. International Microbiology, 7, 261-268.
Furthermore, sequence analysis of clones of bacterial ribosomal genes (16S rRNA) from amplicons obtained by PCR of total DNA extracted from various species of Dactylopius, revealed alphaproteobacteria close to Sphingomonas, Mesorhizobium, and Hepatincola porcellionum. Twelve ribo-clones of D. confusus were related to Acinetobacter (gammaproteobacteria) and betaproteobacteria such as Herbaspirillum and Massilia were also reported (Ramírez-Puebla et al., 2010). Several of these bacteria had been previously reported as plant endophytes (Rosenblueth & Martínez-Romero, 2006) and may colonize the cochineal gut.
-
Ramírez-Puebla et al., 2010
Molecular phylogeny of the genus Dactylopius (Hemiptera: Dactylopiidae) and identification of the symbiotic bacteria
Environmental Entomology, 2010
Ramírez-Puebla, S.T., Rosenblueth, M., Chávez-Moreno, C.K., Catanho Pereira de Lyra, M.C., Tecante, A. & Martínez-Romero, E. (2010). Molecular phylogeny of the genus Dactylopius (Hemiptera: Dactylopiidae) and identification of the symbiotic bacteria. Environmental Entomology, 39, 1178-1183. DOI:10.1603/EN10037.
-
Rosenblueth & Martínez-Romero, 2006
Bacterial endophytes and their interactions with hosts
Molecular plant-microbe interactions, 2006
FUNGI IN COCHINEAL CARMINE AND THEIR ROLEIN RECYCLING NITROGEN
The study of the fungal communities of D. coccus, D. confusus, and D. opuntiae by a culture-dependent approach revealed a total of 14 different fungal phylogroups associated with three Dactylopius species (Fig. 4). Although there is not a clear pattern between insect species and their fungal phylum groups, we observed that two yeast species Rhodotorula mucilaginosa and Cryptoccocus saitoi were present in females of all three species and in all locations sampled (Fig. 4). Penicillium fungi were detected in males of three Dactylopius species (Vera-Ponce de León et al., 2016). FISH analysis with probes targeting fungal ribosomal genes revealed the presence of C. saitoi in Malpighian tubules and embryos of D. coccus and D. opuntiae. Fungal ribosomal genes of Ascomycota, Basidiomycota, Chitridiomycota and Glomeromycota classes were found by metagenomic analyzes of hemolymph, ovaries, and guts of D. coccus females. Many sequences did not match to any previously reported sequence showing that there are novel fungi well adapted to live inside the carmine cochineals. Fungal genes involved in the bioconversion of uric acid (UA) to urea were identified in the metagenome. It is known that UA is the major waste metabolite from the nitrogen cycle in terrestrial insects. It has been estimated that this compound constitutes about 80% of the product of nitrogen catabolism in these organisms (Pant, 1988). In D. coccus, concentrations between 4 and 34 ng UA/μg -1 tissue, and uricase activity were detected in intestines and eggs. Importantly, no insect uricase gene was found in the metagenomes (Vera-Ponce de León et al., 2016). It was observed that most fungal phylogroups associated with Dactylopius use UA as their sole nitrogen source (Vera-Ponce de León et al., 2016). In tissues of D. opuntiae treated with antifungals to remove fungi, it was observed that UA concentration increased and uricase activity decreased. Furthermore, a significant decrease in the size and weight of treated insects was observed in comparison to control insects (Vera-Ponce de León et al., 2016). These results suggest that symbiotic fungi play an important role in nitrogen supply in Dactylopius. Such is the case in Nilaparvata leafhoppers where yeasts bio-convert UA to amino acids that can be used by their host.
-
Vera-Ponce de León et al., 2016
Fungal community associated with Dactylopius (Hemiptera: Coccoidea: Dactylopiidae) and its role in uric acid metabolism
Frontiers in Microbiology, 2016
-
Pant, 1988
Nitrogen excretion in insects
Proceedings: Animal Sciences, 1988
-
Vera-Ponce de León et al., 2016
Fungal community associated with Dactylopius (Hemiptera: Coccoidea: Dactylopiidae) and its role in uric acid metabolism
Frontiers in Microbiology, 2016
-
Vera-Ponce de León et al., 2016
Fungal community associated with Dactylopius (Hemiptera: Coccoidea: Dactylopiidae) and its role in uric acid metabolism
Frontiers in Microbiology, 2016
-
Vera-Ponce de León et al., 2016
Fungal community associated with Dactylopius (Hemiptera: Coccoidea: Dactylopiidae) and its role in uric acid metabolism
Frontiers in Microbiology, 2016
Figure 4
Heat map indicating the presence (light gray) and absence (dark gray) of different species of fungi found with a culture-dependent approach by sequencing ITS of three Dactylopius species (Vera-Ponce de León et al., 2016).
CONCLUSIONS
It is common for many different insects to harbor various co-symbionts (Table I). This also happens in scale insects. There is a consensus that Flavobacteria are among the oldest symbionts, with largely reduced genomes, that provide essential amino acids to the host; but apparently, they frequently have to be metabolically complemented by other bacteria (Wu et al., 2006). Co-symbionts may confer some other additional benefits to the hosts besides helping to provide the ten essential amino acids we metazoans need. This may explain the co-occurrence of Flavobacteria with enterobacteria in many insects including the wax cochineal. However, these symbionts are not found in the carmine cochineal, in which there is a more diverse community. A comparative summary of some of the characteristic of the carmine and wax cochineal symbiosis is presented in Table III. In the carmine cochineal, we studied in particular Dactylopiibacterium that fixes nitrogen to compensate for the carbon-nitrogen imbalance found in cactus sap on which the insect feeds. Dactylopiibacterium may provide essential amino acids to the carmine cochineal as it has complete pathways for the biosynthesis of amino acids. Among the cochineals that we studied, we also detected differences in the composition of their associated fungi (Vera-Ponce de León et al., 2016). Despite the taxonomic differences, there are common functions in fungi from Nilaparvata, Dactylopius, and the wax cochineal L. axin-axin to recycle uric acid.
-
Wu et al., 2006
Metabolic complementarity and genomics of the dual bacterial symbiosis of sharpshooters
PLOS Biology, 2006
Wu, D., Daugherty, S.C., Van Aken, S.E., Pai, G.H., Watkins, K.L., Khouri, H., Tallon, L.J., Zaborsky, J.M., Dunbar, H.E., Tran, P.L., Moran, N.A. & Eisen, J.A. (2006). Metabolic complementarity and genomics of the dual bacterial symbiosis of sharpshooters. PLOS Biology, 4, 1079-1092. DOI: 10.1371/journal.pbio.0040188
-
Vera-Ponce de León et al., 2016
Fungal community associated with Dactylopius (Hemiptera: Coccoidea: Dactylopiidae) and its role in uric acid metabolism
Frontiers in Microbiology, 2016
Table III
Symbiotic relationships, observed in carmin and wax cochineal.
This review shows the enormous plasticity of insect microbiota in different hosts and conditions. This is outstandingly illustrated in the case of Nilaparvata lugens which is the most destructive rice pest that originally could not attack resistant rice plants that lacked asparagine needed by the insect (Shigematsu et al., 1982), but the insects overcame the resistance when carrying yeast-like symbionts that provided amino acids (Ferrater et al., 2013).
-
Shigematsu et al., 1982
Sterols and asparagine in the rice plant, endogenous factors related to resistance against the brown planthopper (Nilaparvata lugens)
Agricultural and Biological Chemistry, 1982
Shigematsu, Y., Murofushi, N., Ito, K., Kaneda, C., Kawabe, S., Takahashi, N. (1982). Sterols and asparagine in the rice plant, endogenous factors related to resistance against the brown planthopper (Nilaparvata lugens). Agricultural and Biological Chemistry, 46, 2877-2879.
-
Ferrater et al., 2013
Arthropod-Plant Interactions, 2013
Ferrater, J.B., de Jong, P.W., Dicke, M. Chen, Y.H. , Horgan, F.G. (2013). Arthropod-Plant Interactions, 7, 591-605. DOI:10.1007/s11829-013-9277-9
ACKNOWLEDGEMENTS
To CONACYT and PAPIIT. To Michael Dunn for reading the manuscript.
REFERENCES
Abdul Rahman, N., Parks, D.H., Willner, D.L., Engelbrektson, A.L., Goffredi, S.K., Warnecke, F., Scheffrahn, R.H. & Hugenholtz, P. (2015). A molecular survey of Australian and North American termite genera indicates that vertical inheritance is the primary force shaping termite gut microbiomes.
Microbiome,
3, 5. DOI: 10.1186/s40168-015-0067-8
Links
Ahmed, M.Z., Li, S.J., Xue, X., Yin, X.J., Ren, S.X. & Jiggins, F.M. (2015). The intracellular bacterium
Wolbachia uses parasitoid wasps as phoretic vectors for efficient horizontal transmission.
PLOS Pathogens,
10, e1004672. DOI: 10.1371/journal.ppat.1004672.
Links
Arunkumar, K.P., & Nagaraju, J. (2006). Unusually long palindromes are abundant in mitochondrial control regions of insects and nematodes.
PLoS One,
1, e110.
Links
Ayres, M.P., Wilkens, R.T., Ruel, J., Lombardero, M.J. & Vallery, E. (2000). Nitrogen budgets of phloem-feeding bark beetles with and without symbiotic fungi.
Ecology,
8, 2198-2210.
Links
Baumann, P. (2005). Biology bacteriocyte-associated endosymbionts of plant sap-sucking insects.
Annual Reviews in Microbiology,
59, 155-189.
Links
Baumann, P., Moran, N.A. & Baumann, L. (2000).
Bacteriocyte associated endosymbionts of insects. In: The prokaryotes (M. Dworkin, ed.), pp. 155-189. Springer, New York.
Links
Becher, P.G., Flick, G., Rozpędowska, E., Schmidt, A., Hagman, A., Lebreton, S., Larsson, M.C., Hansson, B.S., Piškur, J., Witzgall, P. & Bengtsson, M. (2012). Yeast, not fruit volatiles mediate
Drosophila melanogaster attraction, oviposition and development.
Functional Ecology,
26, 822-828. DOI:10.1111/j.1365-2435.2012.02006.x.
Links
Bennett, G.M., Abbà, S., Kube, M. & Marzachì C. (2016). Complete genome sequences of the obligate symbionts “
Candidatus Sulcia muelleri” and “
Ca. Nasuia deltocephalinicola” from the pestiferous Leafhopper
Macrosteles quadripunctulatus (Hemiptera: Cicadellidae).
Genome Announcements,
4, pii:e01604-15. DOI: 10.1128/genomeA.01604-15.
Links
Bennett, G.M., McCutcheon, J.P., MacDonald, B.R., Romanovicz, D. & Moran, N.A. (2014). Differential genome evolution between companion symbionts in an insect-bacterial symbiosis.
MBio,
5, e01697-14. DOI: 10.1128/mBio.01697-14.
Links
Bennett, G.M. & Moran, N.A. (2013). Small, smaller, smallest: the origins and evolution of ancient dual symbioses in a Phloem-feeding insect.
Genome Biology and Evolution,
5, 1675-1688. DOI: 10.1093/gbe/evt118.
Links
Bentley, J.K., Veneti, Z., Heraty, J. & Hurst, G.D. (2007). The pathology of embryo death caused by the male-killing
Spiroplasma bacterium in
Drosophila nebulosa.
BMC Biology,
15, 5:9.
Links
Brand, J.M., Bracke, J.W., Britton, L.N., Markovetz, A.J. & Barras, S.J. (1976). Bark beetle pheromones: Production of verbenone by a mycangial fungus of
Dendroctonus frontalis.
Journal of Chemical Ecology,
2, 195-199.
Links
Bressan, A. & Mulligan, K.L. (2013). Localization and morphological variation of three bacteriome-inhabiting symbionts within a planthopper of the genus
Oliarus (Hemiptera: Cixiidae).
Environmental Microbiology Reports,
5, 499-505. DOI: 10.1111/1758-2229.12051
Links
Brownlie, J.C., Cass, B.N., Riegler, M., Witsenburg, J.J., Iturbe-Ormaetxe, I., McGraw, E.A. & O’Neill, S.L. (2009). Evidence for metabolic provisioning by a common invertebrate endosymbiont,
Wolbachia pipientis, during periods of nutritional stress.
PLoS Pathogens,
5, e1000368. DOI: 10.1371/journal.ppat.1000368.
Links
Buchner, P. (1965).
Endosymbiosis of animals with plant microorganisms. Interscience, New York, NY, USA.
Links
Burke, G., Fiehn, O. & Moran, N.A. (2010). Effects of facultative symbionts and heat stress on the metabolome of pea aphids.
The ISME Journal,
4, 242-252.
Links
Chávez-Moreno, C.K., Tecante, A. & Casas, A. (2009). The
Opuntia (Cactaceae) and
Dactylopius (Hemiptera: Dactylopiidae) in Mexico: a historical perspective of use, interaction and distribution.
Biodiversity and Conservation,
18, 3337-3355. DOI:10.1007/s10531-009-9647-x.
Links
Chen, C., Cheng, L. & Hou, R. (1981). Studies on the intracellular yeast-like symbiont in the Brown Planthopper,
Nilaparvata lugens Stal.
Zeitschrift für Angew.
92, 440-449.
Links
Cheng, D. J. & Hou, R. F. (2001). Histological observations on transovarial transmission of a yeast-like symbiote in
Nilaparvata lugens Stal (Homoptera, Delphacidae).
Tissue Cell,
33, 273-279. DOI:10.1054/tice.2001.0173.
Links
Choi, J.Y., Bubnell, J.E. & Aquadro, C.F. (2015). Population genomics of infectious and integrated
Wolbachia pipientis genomes in
Drosophila ananassae.
Genome Biology and Evolution,
7, 2362-2382. DOI: 10.1093/gbe/evv158.
Links
Chrostek, E., Marialva, M.S.P., Esteves, S.S., Weinert, L.A., Martinez, J., Jiggins, F.M. & Teixeira, L. (2013).
Wolbachia variants induce differential protection to viruses in
Drosophila melanogaster: A phenotypic and phylogenomic analysis.
PLoS Genetics,
9, e1003896.
Links
Dale, C. & Maudlin, I. (1999).
Sodalis gen. nov. and
Sodalis glossinidius sp. nov., a microaerophilic secondary endosymbiont of the tsetse fly
Glossina morsitans morsitans.
International Journal of Systematic and Evolutionary Microbiology,
49, 267-275. DOI: 10.1099/00207713-49-1-267
Links
Dale, C., Young, S.A., Haydon, D.T. & Welburn, S.C. (2001). The insect endosymbiont
Sodalis glossinidius utilizes a type III secretion system for cell invasion.
Proceedings of the National Academy of Sciences of the United States of America,
98, 1883-1888. DOI:10.1073/pnas.98.4.1883
Links
Darby, A.C., Armstrong, S.D., Bah, G.S., Kaur, G., Hughes, M.A., Kay, S.M., Koldkjær, P., Rainbow, L., Radford, A.D., Blaxter, M.L., Tanya, V.N., Trees, A.J., Cordaux, R., Wastling, J.M. & Makepeace, B.L. (2012). Analysis of gene expression from the
Wolbachia genome of a filarial nematode supports both metabolic and defensive roles within the symbiosis.
Genome Research,
22, 2467-2477. DOI: 10.1101/gr.138420.112.
Links
Degli Esposti, M. & Martínez-Romero, E. (2017). The functional microbiome of arthropods.
PLoS One,
12, e0176573. DOI: 10.1371/journal.pone.0176573.
Links
D’Ettorre, P., Mora, P., Dibangou, V., Rouland, C. & Errard, C. (2002). The role of the symbiotic fungus in the digestive metabolism of two species of fungus-growing ants.
Journal of Comparative Physiology B: Biochemical, Systemic, and Environmental Physiology,
172, 169-176. DOI:10.1007/s00360-001-0241-0.
Links
Deveoglu, O., Karadag, R. & Yurdun, T. (2011). Qualitative HPLC determination of main anthraquinone and lake pigment contents from
Dactylopius coccus dye insect.
Chemistry of Natural Compounds,
47, 103-104. DOI:10.1007/s10600-011-9842-3.
Links
Dhami, M.K., Buckley, T.R., Beggs, J.R., & Taylor, M.W. (2013). Primary symbiont of the ancient scale insect family Coelostomidiidae exhibits strict cophylogenetic patterns.
Symbiosis,
61, 77-91.
Links
Dhami, M.K., Turner, A.P., Deines, P., Beggs, J.R. & Taylor, M.W. (2012). Ultrastructural and molecular characterization of a bacterial symbiosis in the ecologically important scale insect family Coelostomidiidae.
FEMS Microbiology Ecology,
81, 537-546.
Links
Douglas, A.E. (2015). Multiorganismal insects: Diversity and function of resident microorganisms.
Annual Review of Entomology,
60, 17-34. DOI:10.1146/annurev-ento-010814-020822.
Links
Dunning Hotopp, J.C., Clark, M.E., Oliveira, D.C., Foster, J.M., Fischer, P., Torres, M.C.M., & Ingram, J. (2007). Widespread lateral gene transfer from intracellular bacteria to multicellular eukaryotes.
Science,
317, 1753-1756.
Links
Dunning Hotopp, J.C. (2011). Horizontal gene transfer between bacteria and animals.
Trends in Genetics,
27, 157-163.
Links
Ebbert, M.A., Marlowe, J.L., & Burkholder, J.J. (2003). Protozoan and intracellular fungal gut endosymbionts in
Drosophila: prevalence and fitness effects of single and dual infections.
Journal of Invertebrate Pathology,
83, 37-45. DOI:10.1016/S0022-2011(03)00033-8.
Links
Feldhaar, H. (2011). Bacterial symbionts as mediators of ecologically important traits of insect hosts.
Ecological Entomology,
36, 533-543. DOI: 10.1111/j.1365-2311.2011.01318.x
Links
Ferrater, J.B., de Jong, P.W., Dicke, M. Chen, Y.H. , Horgan, F.G. (2013).
Arthropod-Plant Interactions,
7, 591-605. DOI:10.1007/s11829-013-9277-9
Links
Fukatsu, T., Koga, R., Smith, W.A., Tanaka, K., Nikoh, N., Sasaki-Fukatsu, K., Yoshizawa, K., Dale, C. & Clayton, D.H. (2007). Bacterial endosymbiont of the slender pigeon louse,
Columbicola columbae, allied to endosymbionts of grain weevils and tsetse flies.
Applied and environmental microbiology,
73, 6660-6668. DOI: 10.1128/AEM.01131-07
Links
Ganter, P. (2006).
Yeast and invertebrate associations. In: Biodiversity and ecophysiology of yeasts. The Yeast Handbook., Péter, G. & Rosa, C. (Eds.) Berlin/Heidelberg: Springer-Verlag, 303-370. DOI:10.1007/3-540-30985-3.
Links
Gibson, C.M. & Hunter, M.S. (2010). Extraordinarily widespread and fantastically complex: comparative biology of endosymbiotic bacterial and fungal mutualists of insects.
Ecology Letters,
13, 223-234. DOI:10.1111/j.1461-0248.2009.01416.x.
Links
Gil, R., Silva, F.J., Zientz, E., Delmotte, F., González-Candelas, F., Latorre, A., Rausell, C., Kamerbeek, J., Gadau, J., Hölldobler, B., van Hamm, R.C.H.J., Gross, R. & Moya, A. (2003). The genome sequence of
Blochmannia floridanus: Comparative analysis of reduced genomes.
Proceedings of the National Academy of Sciences of the United States of America,
100, 9388-9393; DOI:10.1073/pnas.1533499100.
Links
Gray, M.W. (1992). The endosymbiont hypothesis revisited.
International Review of Cytology,
141, 233-357.
Links
Gray, M.W. (1999). Evolution of organellar genomes.
Current Opinion in Genetics & Development,
9, 678-687.
Links
Gruwell, M.E., Hardy, N.B., Gullan, P.J. & Dittmar, K. (2010). Evolutionary relationships among primary endosymbionts of the mealybug subfamily Phenacoccinae (Hemiptera: Coccoidea: Pseudococcidae).
Applied and Environmental Microbiology,
76, 7521-7525.
Links
Gruwell, M.E., Morse, G.E. & Normark, B.B. (2007). Phylogenetic congruence of armored scale insects (Hemiptera: Diaspididae) and their primary endosymbionts from the phylum Bacteroidetes.
Molecular Phylogenetics and Evolution,
44, 267-280.
Links
Hansen, A.K. & Moran, N. (2014). The impact of microbial symbionts on host plant utilization by herbivorous insects.
Molecular Ecology,
23, 1473-1496. DOI:10.1111/mec.12421.
Links
Harris, H.L., Brennan, L.J., Keddie, B.A. & Braig, H.R. (2010). Bacterial symbionts in insects: balancing life and death.
Symbiosis,
51, 37-53. DOI:10.1007/s13199-010-0065-3.
Links
Hosokawa, T., Kaiwa, N., Matsuura, Y., Kikuchi, Y. & Fukatsu, T. (2015). Infection prevalence of
Sodalis symbionts among stinkbugs.
Zoological letters,
1, 5. DOI: 10.1186/s40851-014-0009-5.
Links
Hughes, D.P., Araújo, J.P.M., Loreto, R.G., Quevillon, L., de Bekker, C. & Evans, H.C. (2016). From so simple a beginning. The evolution of behavioral manipulation by fungi.
Advances in Genetics,
94, 1-33. DOI:10.1016/bs.adgen.2016.01.004.
Links
Husnik, F. & McCutcheon, J.P. (2016). Repeated replacement of an intrabacterial symbiont in the tripartite nested mealybug symbiosis.
Proceedings of the National Academy of Sciences of the United States of America,
113, E5416-24. DOI: 10.1073/pnas.1603910113.
Links
Husnik, F., Nikoh, N., Koga, R., Ross, L., Duncan, R.P., Fujie, M., Tanaka, M., Satoh, N., Bachtrog, D., Wilson, A.C., von Dohlen, C.D., Fukatsu, T. & McCutcheon, J.P. (2013). Horizontal gene transfer from diverse bacteria to an insect genome enables a tripartite nested mealybug symbiosis.
Cell,
153, 1567-1578.
Links
Ikeya, T., Broughton, S., Alic, N., Grandison, R. & Partridge, L. (2009). The endosymbiont
Wolbachia increases insulin/IGF-like signaling in
Drosophila.
Proceedings of the Royal Society B: Biological Sciences,
276, 3799-3807. DOI: 10.1098/rspb.2009.0778.
Links
Jaenike, J., Unckless, R., Cockburn, S.N., Boelio, L.M. & Perlman, S.J. (2010). Adaptation via symbiosis: recent spread of a
Drosophila defensive symbiont.
Science,
329, 212-215.
Links
Janson, E.M., Stireman, J.O., Singer, M.S. & Abbot, P. (2008). Phytophagous insect-microbe mutualisms and adaptive evolutionary diversification.
Evolution,
62, 997-1012. DOI:10.1111/j.1558-5646.2008.00348.x.
Links
Jelsbak, L., Thomsen, L.E., Wallrodt, I., Jensen, P.R. & Olsen, J.E. (2012). Polyamines are required for virulence in
Salmonella enterica serovar Typhimurium.
PLoS One,
7, e36149. DOI: 10.1371/journal.pone.0036149.
Links
Jones, K.G., Dowd, P.F. & Blackwell, M. (1999). Polyphyletic origins of yeast-like endocytobionts from anobiid and cerambycid beetles.
Mycological Research,
103, 542-546.
Links
Kikuchi, Y., Hosokawa, T., & Fukatsu, T. (2008).
Chapter II: Diversity of bacterial symbiosis in stinkbugs. In: Microbial Ecology Research Trends, Editor: Thijs Van Dijk pp 39-63.
Links
Klasson, L., Kambris, Z., Cook, P. E., Walker, T., & Sinkins, S. P. (2009). Horizontal gene transfer between
Wolbachia and the mosquito
Aedes aegypti.
BMC Genomics,
10, 33.
Links
Klepzig, K. & Six, D. (2004). Bark beetle-fungal symbiosis: Context dependency in complex associations.
Symbiosis,
37, 189-205.
Links
Kobiałka, M., Michalik, A., Walczak, M., Junkiert, Ł. & Szklarzewicz, T. (2016). Sulcia symbiont of the leafhopper
Macrosteles laevis (Ribaut, 1927) (Insecta, Hemiptera, Cicadellidae: Deltocephalinae) harbors
Arsenophonus bacteria.
Protoplasma,
253, 903-912. DOI: 10.1007/s00709-015-0854-x
Links
Koga, R. & Moran, N.A. (2014). Swapping symbionts in spittlebugs: evolutionary replacement of a reduced genome symbiont.
ISME Journal,
8, 1237-1246. DOI: 10.1038/ismej.2013.235
Links
Koga, R., Tsuchida, T. & Fukatsu, T. (2003). Changing partners in an obligate symbiosis: a facultative endosymbiont can compensate for loss of the essential endosymbiont
Buchnera in an aphid.
Proceedings of the Royal Society of London B: Biological Sciences,
270, 2543-2550.
Links
Kondo, N., Nikoh, N., Ijichi, N., Shimada, M. & Fukatsu, T. (2002). Genome fragment of
Wolbachia endosymbiont transferred to X chromosome of host insect.
Proceedings of the National Academy of Sciences of the United States of America,
99, 14280-14285.
Links
Kondo, T., Gullan, P. J., & Williams, D. J. (2009). Coccidology. The study of scale insects (Hemiptera: Sternorrhyncha: Coccoidea).
Corpoica Ciencia y Tecnología Agropecuaria,
9, 55-61.
Links
Kono, M., Koga, R., Shimada, M. & Fukatsu, T. (2008). Infection dynamics of coexisting beta and gammaproteobacteria in the nested endosymbiotic system of mealybugs.
Applied and Environmental Microbiology,
74, 4175-4184.
Links
Lefèvre, C., Charles, H., Vallier, A., Delobel, B., Farrell, B. & Heddi, A. (2004). Endosymbiont phylogenesis in the Dryophthoridae weevils: evidence for bacterial replacement.
Molecular Biology and Evolution,
21, 965-973. DOI: 10.1093/molbev/msh063
Links
Li, S.J., Ahmed, M.Z., Lv, N., Shi, P.Q., Wang, X.M., Huang, J.L. & Qiu, B.L. (2017). Plant-mediated horizontal transmission of
Wolbachia between whiteflies.
ISME Journal,
11, 1019-1028.
Links
Łukasik, P., van Asch, M., Guo, H., Ferrari, J. & Godfray, H.C. (2013). Unrelated facultative endosymbionts protect aphids against a fungal pathogen.
Ecology Letters,
16, 214-218.
Links
McCutcheon, J.P., McDonald, B.R. & Moran, N.A. (2009). Origin of an alternative genetic code in the extremely small and GC-rich genome of a bacterial symbiont.
PLoS Genetics,
5, e1000565. DOI: 10.1371/journal.pgen.1000565
Links
McCutcheon, J.P. & Moran, N.A. (2010). Functional convergence in reduced genomes of bacterial symbionts spanning 200 My of evolution.
Genome Biology and Evolution,
2, 708-718. DOI: 10.1093/gbe/evq055
Links
Manzano-Marín, A. & Latorre, A. (2016). Snapshots of a shrinking partner: Genome reduction in
Serratia symbiotica.
Scientific Reports,
6, 32590. DOI: 10.1038/srep32590.
Links
Martin, W.F. (2017). Physiology, anaerobes, and the origin of mitosing cells 50 years on.
Journal of Theoretical Biology, pii: S0022-5193(17)30004-8. DOI: 10.1016/j.jtbi.2017.01.004.
Links
Martínez, J., Martínez, L., Rosenblueth, M., Silva, J. & Martínez-Romero, E. (2004). How are gene sequence analyses modifying bacterial taxonomy? The case of
Klebsiella.
International Microbiology,
7, 261-268.
Links
Martínez-Cano, D.J., Reyes-Prieto, M., Martínez-Romero, E., Partida-Martínez, L.P., Latorre, A., Moya, A. & Delaye, L. (2015). Evolution of small prokaryotic genomes.
Frontiers in Microbiology,
5, 742. DOI: 10.3389/fmicb.2014.00742.
Links
Matsuura, Y., Kikuchi, Y., Miura, T. & Fukatsu, T. (2015).
Ultrabithorax is essential for bacteriocyte development.
Proceedings of the National Academy of Sciences. U. S. A,
112, 9376-9381. DOI: 10.1073/pnas.1503371112.
Links
Matsuura, Y., Koga, R., Nikoh, N., Meng, X.-Y., Hanada, S. & Fukatsu, T. (2009). Huge symbiotic organs in giant scale insects of the genus
Drosicha (Coccoidea: Monophlebidae) harbor flavobacterial and enterobacterial endosymbionts.
Zoological Science,
26, 448-456.
Links
McCutcheon, J.P. (2016). From microbiology to cell biology: when an intracellular bacterium becomes part of its host cell.
Current opinion in cell biology,
41, 132-136.
Links
McFall-Ngai, MJ. (2002). Unseen forces: the influence of bacteria on animal development.
Developmental Biology,
242, 1-14.
Links
Menezes, C., Vollet-Neto, A., Marsaioli, A.J., Zampieri, D., Fontoura, I.C., Luchessi, A.D. & Imperatriz-Fonseca, V.L. (2015). A Brazilian social bee must cultivate fungus to survive.
Current Biology,
25, 2851-2855. DOI:10.1016/j.cub.2015.09.028.
Links
Mergaert, P., Kikuchi, Y., Shigenobu, S. & Nowack, E.C.M. (2017).Metabolic integration of bacterial endosymbionts through antimicrobial peptides.
Trends Microbiol.,
25, 703-712. DOI: 10.1016/j.tim.2017.04.007.
Links
Michalik, A., Jankowska, W., Kot, M., Gołas, A. & Szklarzewicz, T. (2014). Symbiosis in the green leafhopper,
Cicadella viridis (Hemiptera, Cicadellidae). Association
in statu nascendi?
Arthropod Structure and Development,
43, 579-587. DOI: 10.1016/j.asd.2014.07.005.
Links
Miller, D.R., Miller, G.L., Hodges, G.S. & Davidson, J.A. (2005). Introduced scale insects (Hemiptera: Coccoidea) of the United States and their impact on U.S. agriculture.
Proceedings of the entomological Society of Washington,
107, 123-158.
Links
Morales-Jiménez, J., Vera-Ponce de León, A., García-Domínguez, A., Martínez-Romero, E., Zúñiga, G. & Hernández-Rodríguez, C. (2013). Nitrogen-fixing and uricolytic bacteria associated with the gut of
Dendroctonus rhizophagus and
Dendroctonus valens (Curculionidae: Scolytinae).
Microbial Ecology,
66, 200-210. DOI: 10.1007/s00248-013-0206-3.
Links
Moran, N.A. (2003). Tracing the evolution of gene loss in obligate bacterial symbionts.
Current Opinion in Microbiology,
6, 512-518.
Links
Moran, N.A. (2007). Symbiosis as an adaptive process and source of phenotypic complexity.
Proceedings of the National Academy of Sciences of the United States of America,
104, 8627-8633.
Links
Moran, N.A. & Dunbar, H.E. (2006). Sexual acquisition of beneficial symbionts in aphids.
Proceedings of the National Academy of Sciences of the United States of America,
103, 12803-12806.
Links
Moran, N.A., Tran, P. & Gerardo, N.M. (2005). Symbiosis and insect diversification: an ancient symbiont of sap-feeding insects from the bacterial phylum Bacteroidetes.
Applied and Environmental Microbiology,
71, 8802-8810.
Links
Moriyama, M., Nikoh, N., Hosokawa, T. & Fukatsu, T. (2015). Riboflavin provisioning underlies
Wolbachia’s fitness contribution to its insect host.
MBio,
6, e01732-15.
Links
Morrow, J.L., Hall, A.A.G. & Riegler, M. (2017). Symbionts in waiting: the dynamics of incipient endosymbiont complementation and replacement in minimal bacterial communities of psyllids.
Microbiome,
5, 58. DOI: 10.1186/s40168-017-0276-4
Links
Munson, M.A., Baumann, P. & Moran, N.A. (1992). Phylogenetic relationships of the endosymbionts of mealybugs (Homoptera: Pseudococcidae) based on 16S rRNA sequences.
Molecular Phylogenetics and Evolution,
1, 26-30.
Links
Nakabachi, A., Ishida, K., Hongoh, Y., Ohkuma, M., & Miyagishima, S.Y. (2014). Aphid gene of bacterial origin encodes a protein transported to an obligate endosymbiont.
Current Biology,
24, R640-R641.
Links
Nasir, H. & Noda, H. (2003). Yeast-like symbiotes as a sterol source in anobiid beetles (Coleoptera, Anobiidae): possible metabolic pathways from fungal sterols to 7-dehydrocholesterol.
Archives of Insect Biochemistry and Physiology,
52, 175-182. DOI:10.1002/arch.10079.
Links
Nikoh, N. & Nakabachi, A. (2009). Aphids acquired symbiotic genes via lateral gene transfer.
BMC Biology,
7, 12.
Links
Nikoh, N., Tanaka, K., Shibata, F., Kondo, N., Hizume, M., Shimada, M., & Fukatsu, T. (2008).
Wolbachia genome integrated in an insect chromosome: evolution and fate of laterally transferred endosymbiont genes.
Genome Research,
18, 272-280.
Links
Nilsson, A.I., Koskiniemi, S., Eriksson, S., Kugelberg, E., Hinton, J.C.D. & Andersson, D.I. (2005). Bacterial genome size reduction by experimental evolution.
Proceedings of the National Academy of Sciences of the United States of America,
102, 12112-12116.
Links
Pankewitz, F., Zöllmer, A., Hilker, M. & Gräser, Y. (2007). Presence of
Wolbachia in insect eggs containing antimicrobially active anthraquinones.
Microbial Ecology,
54, 713-721. DOI:10.1007/s00248-007-9230-5.
Links
Pant, R. (1988). Nitrogen excretion in insects.
Proceedings: Animal Sciences,
97, 379-415.
Links
Pérez-Guerra, G. & Kosztarab, M. (1992). Biosystematics of the family Dactylopiidae (Homoptera: Coccinea) with emphasis on the life cycle of
Dactylopius coccus Costa.
Bulletin-Virginia Agricultural Experiment Station,
92, 1-90.
Links
Pinto-Tomás, A.A., Anderson, M.A., Suen, G., Stevenson, D.M., Chu, F.S., Cleland, W.W., Weimer, P.J. & Currie, C.R. (2009). Symbiotic nitrogen fixation in the fungus gardens of leaf-cutter ants.
Science,
326, 1120-1123. DOI: 10.1126/science.1173036.
Links
Ramírez-Puebla, S.T., Ormeño-Orrillo, E., León, A.V.-P.de, Lozano, L., Sánchez, A., Rosenblueth, M., & Martínez-Romero, E. (2016). Genomes of
Candidatus Wolbachia bourtzisii wDacA and
Candidatus Wolbachia pipientis wDacB from the Cochineal insect
Dactylopius coccus (Hemiptera: Dactylopiidae). G3
Genes|Genomes|Genetics,
6, g3.116.031237. DOI:10.1534/G3.116.031237.
Links
Ramírez-Puebla, S.T., Rosenblueth, M., Chávez-Moreno, C.K., Catanho Pereira de Lyra, M.C., Tecante, A. & Martínez-Romero, E. (2010). Molecular phylogeny of the genus
Dactylopius (Hemiptera: Dactylopiidae) and identification of the symbiotic bacteria.
Environmental Entomology,
39, 1178-1183. DOI:10.1603/EN10037.
Links
Ramírez-Puebla, S.T., Servín-Garcidueñas, L.E., Ormeño-Orrillo, E., Vera-Ponce de León, A., Rosenblueth, M., Delaye, L., Martínez, J. & Martínez-Romero, E. (2015). Species in
Wolbachia? Proposal for the designation of “
Candidatus Wolbachia bourtzisii”, “
Candidatus Wolbachia onchocercicola”, “
Candidatus Wolbachia blaxteri”, “
Candidatus Wolbachia brugii”, “
Candidatus Wolbachia taylori”, “
Candidatus Wolbachia collembolicola” and “
Candidatus Wolbachia multihospitum” for the different species within
Wolbachia supergroups.
Systematic and Applied Microbiology,
38, 390-399. DOI:10.1016/j.syapm.2015.05.005.
Links
Ricci, I., Mosca, M., Valzano, M., Damiani, C., Scuppa, P., Rossi, P., Crotti, E., Cappelli, A., Ulissi, U., Capone, A., Esposito, F., Alma, A., Mandrioli, M., Sacchi, L., Bandi, C., Daffonchio, D. & Favia, G. (2011). Different mosquito species host
Wickerhamomyces anomalus (
Pichia anomala): perspectives on vector-borne diseases symbiotic control.
Antonie Van Leeuwenhoek,
99, 43-50. DOI:10.1007/s10482-010-9532-3.
Links
Rincón-Rosales, R. & Gutiérrez-Miceli, F. (2008). Características biológicas de
Acaciella angustissima (Mill.) Britton & Rose en su hábitat natural y evaluación de su potencial cortical en Chiapas, México.
Agrociencia,
42, 129-137.
Links
Rio, R.V.M., Attardo, G.M. & Weiss, B.L. (2016). Grandeur alliances: Symbiont metabolic integration and obligate arthropod hematophagy.
Trends in Parasitology,
32, 739-749. DOI:10.1016/j.pt.2016.05.002.
Links
Rivera, F. N., González, E., Gómez, Z., López, N., Hernández-Rodríguez, C., Berkov, A. & Zúñiga, G. (2009). Gut-associated yeast in bark beetles of the genus
Dendroctonus Erichson (Coleoptera: Curculionidae: Scolytinae).
Biological Journal of the Linnean Society,
98, 325-342. DOI:10.1111/j.1095-8312.2009.01289.x.
Links
Rodríguez, L. C., Faúndez, E., Seymour, J., Escobar, C. A., Espinoza, L., Petroutsa, M., Ayres, A. & Niemeyer, H. M. (2005). Factores bióticos y concentración de ácido carmínico en la cochinilla (
Dactylopius coccus Costa) (Homoptera: Dactylopiidae).
Agricultura Técnica,
65, 323-329. DOI:10.4067/S0365-28072005000300011.
Links
Rosas-Pérez, T., Rosenblueth, M., Rincón-Rosales, R., Mora, J. & Martínez-Romero, E. (2014). Genome sequence of “
Candidatus Walczuchella monophlebidarum” the flavobacterial endosymbiont of
Llaveia axin axin (Hemiptera: Coccoidea: Monophlebidae).
Genome Biology and Evolution,
6, 714-726. DOI: 10.1093/gbe/evu049
Links
Rosas-Pérez, T., Vera-Ponce de León, A., Rosenblueth, M., Ramírez-Puebla, S.T., Rincón-Rosales, R., Martínez-Romero, J., Dunn, M.F., Kondorosi, E. & Martínez-Romero, E. (2017).
Chapter 5. The symbiome of Llaveia Cochineals (Hemiptera: Coccoidea: Monophlebidae)
includes a Gammaproteobacterial cosymbiont Sodalis TME1 and the known Candidatus Walczuchella monophlebidarum. In: Agricultural and Biological Sciences “Insect Physiology and Ecology”, Shields VDC (Ed.) ISBN 978-953-51-3034-5, ISBN 978-953-51-3033-8, DOI: 10.5772/66442.
Links
Rosenblueth, M., Martínez, L., Silva, J. & Martínez-Romero, E. (2004).
Klebsiella variicola, a novel species with clinical and plant-associated isolates.
Systematic and Applied Microbiology,
27, 27-35.
Links
Rosenblueth, M. & Martínez-Romero, E. (2006). Bacterial endophytes and their interactions with hosts.
Molecular plant-microbe interactions,
19, 827-837.
Links
Rosenblueth, M., Sayavedra, L., Sámano-Sánchez, H., Roth, A. & Martínez-Romero, E. (2012). Evolutionary relationships of flavobacterial and enterobacterial endosymbionts with their scale insect hosts (Hemiptera: Coccoidea).
Journal of Evolutionary Biology,
25, 2357-2368.
Links
Sabree, Z.L., Huang, C.Y., Okusu, A., Moran, N.A. & Normark, B.B. (2013). The nutrient supplying capabilities of
Uzinura, an endosymbiont of armoured scale insects.
Enviromental Microbiology,
15, 1988-1999. DOI: 10.1111/1462-2920.12058.
Links
Salem, H., Florez, L., Gerardo, N. & Kaltenpoth, M. (2015). An out-of-body experience: the extracellular dimension for the transmission of mutualistic bacteria in insects.
Proceedings of the Royal Society B: Biological Sciences,
282, 20142957. DOI: 10.1098/rspb.2014.2957.
Links
Sasaki, T., Kawamura, M. & Ishikawa, H. (1996). Nitrogen recycling in the brown planthopper,
Nilaparvata lugens: Involvement of yeast-like endosymbionts in uric acid metabolism.
Journal of Insect Physiology,
42, 125-129.
Links
Servín-Garcidueñas, L.E., Sánchez-Quinto, A. & Martínez-Romero, E. (2014). Draft genome sequence of
Commensalibacter papalotli MX01, a symbiont identified from the guts of overwintering Monarch butterflies.
Genome Announcements,
2, pii: e00128-14. DOI: 10.1128/genomeA.00128-14.
Links
Shigematsu, Y., Murofushi, N., Ito, K., Kaneda, C., Kawabe, S., Takahashi, N. (1982). Sterols and asparagine in the rice plant, endogenous factors related to resistance against the brown planthopper (
Nilaparvata lugens).
Agricultural and Biological Chemistry,
46, 2877-2879.
Links
Shigenobu, S., Watanabe, H., Hattori, M., Sakaki, Y. & Ishikawa, H. (2000). Genome sequence of the endocellular bacterial symbiont of aphids
Buchnera sp. APS.
Nature,
407, 81-86. DOI: 10.1038/35024074.
Links
Siguier, P., Gourbeyre, E. & Chandler M. (2014). Bacterial insertion sequences: their genomic impact and diversity.
FEMS Microbiology Reviews,
38, 865-891. DOI: https://doi.org/10.1111/1574-6976.12067
Links
Sintupachee, S., Milne, J.R., Poonchaisri, S., Baimai, V. & Kittayapong, P. (2006). Closely related
Wolbachia strains within the pumpkin arthropod community and the potential for horizontal transmission via the plant.
Microbial Ecology,
51, 294-301.
Links
Sloan, D.B., Nakabachi, A., Richards, S., Qu, J., Murali, S.C., Gibbs, R.A. & Moran, N.A. (2014). Parallel histories of horizontal gene transfer facilitated extreme reduction of endosymbiont genomes in sap-feeding insects.
Molecular Biology and Evolution,
31, 857-871.
Links
Stintzing, F. C. & Carle, R. (2005). Cactus stems (
Opuntia spp.): a review on their chemistry, technology, and uses.
Molecular Nutrition & Food Research,
49, 175-194. DOI:10.1002/mnfr.200400071.
Links
Sudakaran, S., Kost, C. & Kaltenpoth, M. (2017). Symbiont acquisition and replacement as a source of ecological innovation.
Trends in Microbiology,
25, 375-390. DOI: 10.1016/j.tim.2017.02.014.
Links
Tamames, J., Gil, R., Latorre, A., Peretó, J., Silva, F.J. & Moya, A. (2007). The frontier between cell and organelle: genome analysis of
Candidatus Carsonella ruddii.
BMC Evolutionary Biology,
7, 1-7. DOI: 10.1186/1471-2148-7-181.
Links
Teixeira, L., Ferreira, A. & Ashburner, M. (2008). The bacterial symbiont
Wolbachia induces resistance to RNA viral infections in
Drosophila melanogaster.
PLoS Biology,
6, e2. DOI: 10.1371/journal.pbio.1000002.
Links
Thao, M.L., Gullan, P.J. & Baumann, P. (2002). Secondary (Gammaproteobacteria) endosymbionts infect the primary (Betaproteobacteria) endosymbiont of mealybugs multiple times and coevolve with their hosts.
Applied and Environmental Microbiology,
68, 3190-3197.
Links
Toju, H., Tanabe, A.S., Notsu, Y., Sota, T. & Fukatsu, T. (2013). Diversification of endosymbiosis: replacements, co-speciation and promiscuity of bacteriocyte symbionts in weevils.
ISME Journal,
7, 1378-1390.
Links
Tsuchida, T., Koga, R. & Fukatsu, T. (2004). Host plant specialization governed by facultative symbiont.
Science,
303, 1989.
Links
Ulyshen, M.D. (2015). Insect-mediated nitrogen dynamics in decomposing wood.
Ecological Entomology,
40, 97-112. DOI: 10.1111/een.12176.
Links
Vega, F. & Blackwell, M. (2005).
Insect-fungal associations: ecology and evolution. New York: Oxford University Press, Vega, F.E. & Blackwell, M. (Eds.).
Links
Vera-Ponce de León, A., Sánchez-Flores, A., Rosenblueth, M. & Martínez-Romero, E. (2016). Fungal community associated with
Dactylopius (Hemiptera: Coccoidea: Dactylopiidae) and its role in uric acid metabolism.
Frontiers in Microbiology,
7, 1-15. DOI:10.3389/fmicb.2016.00954.
Links
Vera-Ponce de León, A., Ormeño-Orrillo, E., Ramírez-Puebla, S.T, González-Román, P., Rosenblueth, M., Degli Esposti, M., Martínez, J., Martínez-Romero, E. (2017).
Candidatus Dactylopiibacterium carminicum, a nitrogen-fixing symbiont of the cochineal insect
Dactylopius coccus (Hemiptera: Coccoidea: Dactylopiidae).
Genome Biology and Evolution. doi.org/10.1093/gbe/evx156.
Links
von Dohlen, C. D., Kohler, S., Alsop, S.T. & McManus, W.R. (2001). Mealybug β-proteobacterial endosymbionts contain γ-proteobacterial symbionts.
Nature,
412, 433-436.
Links
Walczuch, A. (1932). Studien an Coccidensymbionten.
Zeitschrift für Morphologie und Ökologie der Tiere,
25, 623-729.
Links
Werren, J.H., Baldo, L. & Clark, M.E. (2008).
Wolbachia: master manipulators of invertebrate biology.
Nature Reviews Microbiology, 6, 741-751. DOI: 10.1038/nrmicro1969.
Links
Williams, D. J. & Ben-Dov, Y. (2015). Scale insect species names that have been combined with the genus name
Dactylopius Costa (Hemiptera: Sternorrhyncha: Coccomorpha).
Zootaxa,
4006, 161-70. DOI: http://dx.doi.org/10.11646/zootaxa.4006.1.8.
Links
Williams, M. & MacVean, C. (1995). Ethnococcidology: use of the giant margarodids, by indigenous peoples of Mesoamerica in their culture, medicine and arts.
Israel Journal of Entomology,
XXIX, 147-148.
Links
Wu, D., Daugherty, S.C., Van Aken, S.E., Pai, G.H., Watkins, K.L., Khouri, H., Tallon, L.J., Zaborsky, J.M., Dunbar, H.E., Tran, P.L., Moran, N.A. & Eisen, J.A. (2006). Metabolic complementarity and genomics of the dual bacterial symbiosis of sharpshooters.
PLOS Biology,
4, 1079-1092. DOI: 10.1371/journal.pbio.0040188
Links
Xie, J., Butler, S., Sánchez, G. & Mateos, M. (2014). Male killing
Spiroplasma protects
Drosophila melanogaster against two parasitoid wasps.
Heredity,
112, 399-408.
Links
Zchori-Fein, E., Ben-Dov, Y., Portnoy, V. & Katzir, N. (2005).
Distribution of the endosymbiont Cardinium hertigii in scale insects (Hemiptera: Coccoidea). In: Proceedings of the Tenth International Symposium on Scale Insect Studies, 19-23, Erkılıc, L.B. & Kaydan, M.B. (Eds.), 101-116. Scientific and Technical Research Council of Turkey, Ankara.
Links