Servicios Personalizados
Revista
Articulo
Indicadores
-
Citado por SciELO -
Accesos
Links relacionados
-
Similares en
SciELO
Compartir
Ingeniería, investigación y tecnología
versión On-line ISSN 2594-0732versión impresa ISSN 1405-7743
Ing. invest. y tecnol. vol.15 no.1 Ciudad de México ene./mar. 2014
Sonda con bajo tiempo muerto para relaxometría por resonancia magnética nuclear
Probe with Short Dead Time for Nuclear Magnetic Resonance Relaxometry
López-Rios Nibardo
Departamento de Bioingeniería, Dirección de Investigaciones Centro de Biofísica Médica, Santiago de Cuba, Cuba. Correo: nibardo.lopez@cbiomed.cu.
Recibido: julio de 2012,
Reevaluado: enero de 2013,
Aceptado: marzo de 2013
Resumen
Se presenta una sonda para relaxometría por resonancia magnética nuclear, diseñada con el objetivo principal de lograr bajo tiempo muerto. Su configuración incluye circuitos independientes para transmisión y recepción, un conmutador activo de alta velocidad, una resistencia amortiguadora y un preamplificador de baja cifra de ruido. La reducción del tiempo muerto se alcanza mediante la combinación del desplazamiento de la sintonía, la amortiguación de transitorios y el control de los tiempos de accionamiento del conmutador. La sonda permite el inicio de la captura de señales alrededor de 5u,s después de concluido el pulso de excitación. Este resultado minimiza la pérdida de la parte inicial de la señal de inducción libre y extiende la aplicación de la sonda, al análisis de sustancias que poseen tiempos de relajación cortos. En el trabajo se describe el diseño propuesto y se muestran señales adquiridas con el dispositivo.
Descriptores: sonda, bajo tiempo muerto, amortiguación de transitorios, desplazamiento de sintonía, relaxometría, resonancia magnética nuclear.
Abstract
A probe for nuclear magnetic resonance relaxometry, designed with the main objective of achieving a short dead time, is presented. Its configuration includes independent circuits for transmission and reception, a high-speed switch, a damping resistor and a low noise figure preamplifier. The dead time reduction is reached through the combination of detuning, transient damping and control of the acting times of the switch. The probe allows starting the acquisition of the signal about 5ms after the end of the excitation pulse. This result minimizes the loss of the initial part of the free induction decay and extends the application of the probe to the analysis of substances with short relaxation times. The proposed design and some signals acquired with the device are shown in this work.
Keywords: probe, short dead time, transient damping, detuning, relaxometry, nuclear magnetic resonance.
Introducción
La relajación magnética nuclear es una de las alternativas de análisis físico-químico de que dispone actualmente la ciencia. Por su gran universalidad y fiabilidad tiene muchas aplicaciones. Entre ellas, se destaca la identificación de los componentes de una sustancia y el estudio de procesos moleculares cuyo transcurso implica variaciones de T1 (tiempo de relajación Spin-Retículo) y T2 (tiempo de relajación Spin-Spin), (Chen et al., 1989).
El relaxómetro por resonancia magnética nuclear (RMN) es uno de los equipos capaces de medir estos tiempos de relajación. Con este fin, el objeto de estudio, que puede ser una muestra biológica, debe introducirse en el campo magnético estático y homogéneo producido por un imán que contiene el equipo. Esto provoca en el objeto la aparición del fenómeno conocido como inducción nuclear, que consiste en la polarización o magnetización macroscópica de los núcleos atómicos magnéticamente activos, en la dirección del campo. En estas condiciones el objeto es susceptible de ser perturbado por un campo magnético oscilatorio, cuya frecuencia depende de la intensidad del campo estático y las propiedades de los núcleos. Se conforma entonces un pulso de radiofrecuencia (RF) de alta potencia, frecuencia f0 y algunos microsegundos de duración, para luego transmitirlo al objeto a través de una antena o bobina transmisora. Esto crea un campo magnético de RF que desvía la magnetización de su orientación inicial en un ángulo que depende de la intensidad de este campo y del tiempo en que está activo. Terminada la excitación el objeto se relaja hacia su estado inicial, emitiendo una señal de fracciones de μV durante un tiempo cuyo rango va desde los microsegundos hasta los segundos. Una bobina receptora capta las ondas emitidas que se procesan para calcular los tiempos T1 y T2.
Para muchos estudios es necesario comenzar la captura de esta señal inmediatamente después de concluido el pulso de excitación. Si esto se logra, se puede aprovechar la información contenida en la parte inicial de la señal de inducción libre (SIL) y, como resultado, se obtiene una señal más completa para la medición de T1. De igual manera se pueden estudiar sustancias con bajos tiempos de relajación, entre otras ventajas.
Varias condiciones dificultan este objetivo, particularmente cuando la sonda posee bobinas diferentes para transmisión y recepción. En primer lugar, el objeto de estudio al ubicarse en la sonda quedará rodeado por las bobinas transmisora y receptora que forman parte de dos circuitos sintonizados a la frecuencia de operación del equipo f0. Como ambas bobinas están acopladas magnéticamente, cualquier señal emitida por una será fácilmente captada por la otra.
En segundo lugar, después de la aplicación de un pulso de RF sobre un circuito resonante, se produce una señal transitoria a su frecuencia de sintonía que decae durante un tiempo hasta disiparse totalmente. En el circuito de excitación esta señal dura unos pocos μs a pesar de no tener un factor de calidad (Q) alto. En el de recepción, que se concibe con un valor de Q alto para facilitar la captación de la señal emitida por la muestra, esta señal transitoria puede durar mucho más (decenas de μs o más). Este circuito también captará la oscilación transitoria del de excitación. Ambas señales indeseables serían transmitidas al canal de recepción junto con la señal útil.
En tercer lugar, la primera etapa amplificadora está diseñada para niveles muy bajos de señal, por tanto debe protegerse de los altos niveles de potencia de excitación. Por muy buena que sea la protección, esta etapa se puede saturar durante el pulso de RF y los transitorios. La saturación impide la captación de la SIL durante un tiempo. Este factor es particularmente importante en sistemas de campos bajos, como el descrito en este trabajo, porque los niveles característicos de señal de RMN son muy pequeños (Chen et al., 1989).
Otros efectos como oscilaciones transitorias que aparecen en el transmisor después de los pulsos de RF y el efecto micrófono, también afectan la recepción (Sykora, 2007; Anferova et al, 2005).
El tiempo durante el cual es imposible adquirir la señal de RMN por la superposición de estos efectos se conoce como tiempo muerto, o tiempo de recuperación. Su existencia constituye un problema que debe ser resuelto si se desea comenzar la captura de señal inmediatamente después de la excitación.
Se han reportado múltiples soluciones para contrarrestar estos efectos negativos, pero la búsqueda de nuevas alternativas continúa en la actualidad. Entre ellas algunas se basan en la amortiguación de transitorios o en la conmutación de Q. Una solución temprana (Anklin et al., 1995) propone la disminución de Q en un circuito resonante único durante la transmisión, pero al igual que en otras soluciones similares, la presencia de componentes activos de conmutación afecta en alguna medida la relación señal a ruido durante la recepción. Otra (Schwilch et al., 2010) describe la conmutación de resistencias para disminuir Q durante la transmisión en un circuito resonante único y suministrar una vía rápida de descarga para los transitorios a costa de incrementar la complejidad del circuito. Una solución que también exhibe una complejidad apreciable (Rudakov et al., 2005), incluye unidades de impedancia variable formadas por elementos reactivos, que se interconectan de diferentes maneras mediante dispositivos activos de conmutación, para lograr los valores de Q requeridos en cada etapa de operación de la sonda. Otra propuesta (Lurie et al., 2000) logra excelentes resultados adicionando un circuito sintonizado y otras etapas, incluyendo un preamplificador, lo cual incrementa la complejidad, la necesidad de precisión en los ajustes y los costos. Similares resultados en cuanto a complejidad se obtuvieron con otras soluciones (Anferova et al., 2005; Blank et al., 2005). Algunos métodos logran reducciones considerables sin llegar a las especificaciones planteadas para la aplicación en cuestión (Stolypko et al., 2010; Peshkovsky et al., 2005). Se puede entonces resumir que algunos métodos no resultan en un tiempo muerto suficientemente corto, o bien, exhiben un nivel de complejidad que no es viable para la aplicación objeto de este trabajo y otros afectan parámetros de la sonda, como la relación señal a ruido.
El presente trabajo describe el diseño propuesto para un equipo experimental de relaxometría por RMN de bajos campos. La solución propuesta combina la conmutación activa del circuito de recepción con otras técnicas conocidas, para lograr así un circuito de alta efectividad que además presenta simplicidad y bajo costo. Se muestran algunas señales obtenidas con la sonda donde se puede corroborar el bajo tiempo muerto que la caracteriza.
Desarrollo
Métodos
La sonda fue diseñada como parte de un equipo experimental de relaxometría por RMN construida con el objetivo fundamental de conducir investigaciones relacionadas con la anemia drepanocítica o sicklemia. Esta patología se debe a un desorden de origen genético en la hemoglobina. A nivel mundial existe cerca de 5% de población portadora de genes causantes de enfermedades relacionadas con la hemoglobina y 300,000 niños nacen anualmente con estos genes. La sicklemia es una de las dolencias que más aporta a estas cifras (World Health Organization, 2011).
Entre los estudios más importantes realizados con el equipo está el seguimiento in vitro del proceso de polimerización de la hemoglobina. Como resultado se han determinado tres fases de este proceso: solución, polimerización y formación de micro-dominios. A partir de éstas se ha identificado el parámetro nombrado tiempo de demora (td) que está asociado con el inicio del proceso de aglutinación a partir del cual la polimerización es irreversible. En ese momento comienza la crisis de oclusión de los vasos sanguíneos del paciente. Por este motivo el td se ha usado para distinguir en un paciente los estados de crisis y asintomático. Otros estudios para evaluar la fase clínica de los pacientes y su evolución bajo los efectos de determinados fármacos, se han conducido con este equipo (Lores et al., 2011). Esta instalación, que opera sobre campo magnético homogéneo, puede ser utilizada en muchas otras áreas de la investigación científica. Con algunas modificaciones en su configuración, ha sido empleada también en experimentos de resonancia magnética unilateral.
La sonda en específico aporta al equipo la posibilidad de realizar experimentos en que la SIL deba ser adquirida en el momento más próximo posible a un pulso de RF. Es conocido que el nivel de señal de RMN es proporcional a la cantidad de muestra, que para el caso de la anemia drepanocítica es sangre extraída del paciente. Como la sonda permite adquirir la SIL cuando todavía la relajación es muy poca y su nivel es alto, la cantidad de sangre necesaria es pequeña (0.2ml). Esto es una ventaja para pacientes que presentan problemas en su sistema circulatorio. Además su inclusión permite extender el rango de aplicación del equipo al estudio de cualquier muestra que posea bajos tiempos de relajación.
En la figura 1 se muestra el esquema en bloques general del sistema. El equipo se dividió en dos grandes módulos: a la izquierda la sección que contiene la electrónica analógica y la electrónica de control, esta última montada en una computadora personal (PC); a la derecha la sección electromagnética donde se incluye la sonda. La sonda está formada por los circuitos de sintonía de transmisión y recepción, las bobinas o antenas correspondientes, el preamplificador, el tubo porta-muestras, el sensor de temperatura y las estructuras de soporte y apantallamiento que incluyen el túnel de aire a temperatura controlada.

El equipo está basado en una PC en la que se ha instalado un programador de pulsos con su correspondiente programa e interfaz de control. Este módulo genera una secuencia de eventos, seleccionada por el usuario de acuerdo con el estudio a realizar, que controla al transmisor, al receptor y a la sonda. El transmisor conforma pulsos de RF con duración, potencia, frecuencia y fase controladas. Estos pulsos se transmiten a la muestra a través de la sonda que se encuentra ubicada en el interior del imán. La respuesta emitida por la muestra o señal de RMN, es captada por la propia sonda y enviada al receptor. Aquí la señal se amplifica, mezcla, detecta, filtra y se acondiciona, para luego enviarla al módulo de adquisición del programador de pulsos. Las señales de referencia para la operación de todos los módulos se generan por un sintetizador y un oscilador fijo de alta estabilidad (10MHz). El sintetizador está gobernado desde el programa de control para ajustar la frecuencia de operación del equipo f0 aproximadamente a 4MHz. Finalmente la señal en el bloque de adquisición se digitaliza y entrega al programa de control en la computadora para su procesamiento y utilización en el cálculo de los parámetros de relajación de la muestra. De manera autónoma un sistema de medición y control de temperatura mantiene este parámetro estable en la muestra durante la realización de las mediciones.
La figura 2 es una vista frontal general del equipo experimental de relaxometría.

En la figura 3 se muestra una vista superior derecha de la sonda. Para hacer posible una mejor visualización de la misma se retiraron la cubierta superior de la sección electromagnética y el aislamiento térmico del imán. Además la sonda se levantó de su posición normal. Su ubicación para operación normal es con el extremo delantero, en cuya parte superior está la entrada del tubo porta-muestras, completamente adentro de la abertura del imán. En esa posición el eje imaginario del tubo porta-muestras debe coincidir con la línea vertical perpendicular al eje imaginario de las caras del imán.

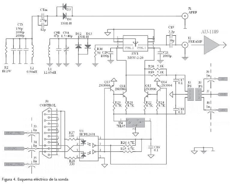
La sonda es uno de los subsistemas más importantes del equipo porque al ser el que interactúa directamente con el objeto de estudio, tiene gran influencia en la sensibilidad, la relación señal a ruido y el ancho de banda de excitación y recepción. En la figura 4 se muestra su esquema eléctrico.
Para la realización del experimento, el objeto de estudio se introduce en el tubo porta-muestras. Sobre éste se enrollan las bobinas de RF L1 y L2. La posición del objeto coincide con la región central de las bobinas, que a su vez, es concéntrica con el volumen de mayor homogeneidad del imán. El tubo porta-muestras está ubicado en el interior de un conducto de aire térmicamente estabilizado dentro del cual, y en contacto directo con el contenedor de la muestra, se encuentra el sensor de temperatura. Este sensor envía una señal al sistema de control que se usa para cerrar el lazo de estabilización a 360C, lo que se logra mediante el establecimiento de un flujo de aire a presión constante y temperatura controlada. La cubierta o chasis posibilita la fijación de los componentes de la sonda y actúa como aislamiento térmico y electromagnético.
El circuito sintonizado de excitación está formado por L2, CTt, CTm y R2. Su Q se ajustó a 24 y su impedancia a 50Ω para acoplarlo al transmisor. Este valor de Q es una solución de compromiso que no afecta apreciablemente la forma de los pulsos de RF y, a su vez, evita que los requerimientos de potencia del transmisor se eleven demasiado.
Los diodos en conexión cruzada D3, D4, D12 y D13 se usan para conmutar de manera automática los circuitos de transmisión y recepción. Ambas parejas se comportan como circuitos de baja impedancia durante los pulsos de excitación y de alta impedancia fuera de éstos. De esta manera, D12 y D13 actúan además como protección para el canal de recepción durante los pulsos de RF.
El circuito de recepción está formado fundamentalmente por L1, C9A, C9B y C19. Este circuito se diseña con alto valor de Q con el objetivo de obtener una buena relación señal a ruido, porque los niveles de señal que se reciben con ella están en el orden de las fracciones de μV. Sin embargo, se debe tener en cuenta que mientras mayor es Q, más largos son los transitorios después de un pulso de RF.
En este caso, el valor de Q es de 172, lo cual predispone al circuito a la acumulación de energía en su frecuencia de sintonía. Después de un pulso de excitación, la energía acumulada se disipa durante un tiempo en el propio circuito y en la impedancia de entrada del preamplificador. La señal transmitida hacia el receptor por esta causa tiene un nivel mucho mayor que la de RMN y por tanto satura al preamplificador, que es una etapa de alta ganancia y sensibilidad. Por consiguiente, mientras transcurre la saturación y la recuperación de esta etapa, no es posible captar la SIL emitida por la muestra.
Para reducir el acoplamiento entre bobinas, la ubicación relativa entre ellas debe cumplir con que las direcciones preferenciales de los campos magnéticos de ambas sean ortogonales. Para lograr esto se diseñó una bobina transmisora de tipo montura y una receptora de tipo solenoide como se representó en la figura 1.
Una causa del aumento del tiempo muerto reportada en la literatura es el efecto micrófono. Los terminales de la bobina, al conducir corriente de RF, vibran a frecuencia f0 debido a la fuerza de Lorente y a 2f0 debido a la interacción entre ellos. Cualquier vibración de un conductor dentro de un campo magnético estático induce corriente en él. Esto es más notable cuando los terminales son largos. En este caso se necesitan más de 100mm para alcanzar el centro de la región homogénea del imán. La vibración que quedaría después del pulso de RF debe provocar una corriente que se traducirá en señal interferente entrando al canal de recepción en el momento en que ya se debe estar recibiendo la SIL. Además la vibración de partes metálicas alrededor de la bobina receptora originará señales detectables por ésta. Para eliminar esta posible fuente de interferencia, los componentes, las partes metálicas y los terminales de las bobinas, se fijaron con gran rigidez.
A pesar de todas las medidas tomadas siempre queda alguna señal remanente que debe ser eliminada mediante otro método. La solución de diseño que permitió minimizar el tiempo muerto en la sonda descrita es la introducción del conmutador SW1. Este dispositivo de bajo costo tiene configuración simple-polo-doble-tiro, lo fabrica Mini-Circuits a base de tecnología GaAsFET y se denomina MSW-2-20. Puede operar desde DC hasta 2GHz y posee 0.3dB de pérdidas de inserción en la frecuencia de operación (Mini-Circuits, 2001). Este último parámetro da cuenta de la baja contribución del dispositivo al ruido en la señal recibida. Esto es fundamental por la posición que ocupa en el canal de recepción.
Básicamente la función del conmutador consiste en desconectar el circuito de recepción de manera activa, durante los pulsos de excitación. El conmutador está gobernado a través de señales que recibe desde el programador de pulsos por dos líneas de control desacopladas ópticamente. Estas señales se generan dentro de la secuencia general de eventos del equipo.
Coincidiendo con el instante inicial de cada pulso de RF, se activa la señal de control del conmutador. Esta acción interrumpe la conexión entre la salida del circuito sintonizado de recepción (L1-C9A/B) y el capacitor de acoplamiento de impedancia C19. Este capacitor contribuye en alguna medida a la sintonía del circuito completo, por tanto, su desconexión de L1-C9A/B provoca que ésta se mueva a una frecuencia diferente (de4.035MHz a 5.09MHz). Por este motivo el circuito receptor se hace menos susceptible a la captación de la señal de excitación que se mantendría en 4.034MHz. Adicionalmente el conmutador conecta a R30 en paralelo con el circuito L1-C9A/B, produciéndose una caída drástica de Q en el circuito receptor (hasta el rango de las unidades) que disminuye aún más su sensibilidad y su tiempo de recuperación.
Idealmente la señal de control que desactiva el conmutador debería coincidir con el instante de terminación del pulso de RF. En la sonda propuesta, este evento se retarda aproximadamente 4μs para permitir que la energía acumulada en el circuito sintonizado se disipe a través de R30. Al mismo tiempo, los otros efectos que alargan el tiempo muerto, incluyendo transitorios que quedan en el transmisor, pueden terminar sin llegar a alcanzar la entrada del preamplificador.
Esto es, secuencialmente el conmutador desconecta el canal de recepción durante los pulsos de RF, permite la disipación de los transitorios después de estos y finalmente conecta la recepción para posibilitar la adquisición de la señal útil.
El preamplificador escogido para aumentar el nivel de potencia de la señal de RMN es el AU-1189, fabricado por MITEQ, cuya ganancia es 32 dB y su cifra de ruido 1.2 dB (Miteq, 2000). Está apantallado y ubicado en las cercanías del circuito de sintonía para disminuir la captación de interferencia por el cableado. Se alimenta con una fuente de DC de bajo ruido, que está dedicada exclusivamente a esta función y que se ubica en la sección del equipo dedicada a la electrónica analógica.
Para caracterizar el tiempo muerto de la sonda se realizaron dos lecturas de señal a la salida del preamplificador. La primera se tomó con una muestra de agua corriente en el porta-muestras y la segunda después de retirar la muestra. Este es el método más directo que puede usarse para comprobar que la señal que se tiene corresponde a la de RMN, en este caso la SIL. El instrumento utilizado fue un osciloscopio digital Tektronix modelo TDS3052.
Como referencia para la medición se utilizó una muestra del pulso de RF extraída a través del puerto de onda incidente de un acoplador direccional diseñado y construido en el laboratorio. Sus pérdidas de inserción son de 30dB hacia los puertos acoplados y 0.2dB en la línea principal. El puerto de entrada de la línea principal se conectó a la salida del transmisor y el de salida a J1 en la sonda. La impedancia de entrada de ambos canales del osciloscopio se configuró a 50Q para optimizar el acoplamiento con la impedancia característica de los puntos de conexión en el preamplificador y el acoplador direccional. La secuencia de pulsos usada estuvo compuesta por un solo pulso de RF de 90° con duración de 15μs y tiempo de repetición de 12s.
Resultados
La figura 5 muestra una lectura del osciloscopio donde el canal 1 es la señal a la salida del preamplificador y el 2 el pulso de RF usado como referencia. Ambas señales tienen una frecuencia fundamental de 4.035MHz. Como objeto de estudio se utilizó una probeta con 0.5cm3 de agua corriente.

En la señal del canal 1, coincidiendo con el pulso de RF, se observan los remanentes del pulso que alcanzaron el circuito de recepción. Aunque no se logra la eliminación completa de esta señal indeseable, la atenuación total que se ha alcanzado entre la entrada de excitación y la entrada del preamplificador es 128dB. A continuación del cursor secundario (línea discontinua) se encuentra la SIL. La parte comprendida entre los dos cursores es el tiempo muerto. Durante este tiempo y también 2μs antes del pulso de RF, se observan transiciones producidas por las conmutaciones del circuito de control de la sonda.
En la señal del canal 2, después del cursor principal, se observa la señal transitoria provocada por el pulso cuadrado de RF en el circuito sintonizado de transmisión. Ésta causaría la saturación del canal de recepción durante aproximadamente 2μs si lograra alcanzar el preamplificador.
En la figura 6 se puede observar el resultado de una medición realizada con el equipo ajustado en idénticas condiciones, pero con la muestra de agua fuera del porta-muestras. De la misma manera, el canal 1 corresponde a la señal de salida del preamplificador y el 2 a la muestra del pulso de RF. Note la ausencia de señal de RMN después del cursor secundario quedando solamente el ruido propio de la entrada del canal. Se mantiene la interferencia proveniente del pulso de RF y de las señales de control.

Discusión y análisis de resultados
El valor de atenuación logrado sobre el pulso de excitación entre la entrada de excitación de la sonda (J1) y su salida hacia el preamplificador (J2), es adecuado para reducir la fuga del pulso de excitación hasta niveles que están en el rango dinámico de las señales de RMN. Los transitorios provocados por las conmutaciones del circuito de recepción también están en dicho rango. Como resultado, el canal de recepción no queda afectado en cuanto a saturación por estas señales y por tanto no habrá que esperar su recuperación para comenzar a adquirir la SIL.
Como puede observarse en la figura 5, durante el tiempo que transcurre entre la terminación del pulso de RF y el inicio de la SIL no está presente la señal de RMN, aunque ésta realmente comienza desde el mismo inicio de la excitación. Este intervalo, definido como tiempo muerto, se ha reducido a 4.4μs aproximadamente mediante las soluciones incluidas en el diseño propuesto. El logro de este valor permite afirmar que la sonda construida posee una alta calidad en cuanto a este parámetro si se considera que las Señales de Inducción Libre que se pretenden adquirir con el equipo en cuestión están en el rango de los milisegundos.
Con este valor de tiempo muerto es posible ubicar la ventana de captura del bloque de adquisición del equipo a partir de 4.4μs. En este instante la disminución de la amplitud de la SIL por relajación no es todavía medible por ser muy pequeña comparada con los niveles de señal y de ruido. Por tanto, el máximo detectado en las cercanías de inicio de la captura, y que se necesita para calcular T1, puede considerarse como el nivel máximo de la SIL con una gran aproximación.
Este resultado permite extender la utilización del equipo a la caracterización de sustancias con bajos tiempos de relajación, esto es, en el rango de las decenas de microsegundos y niveles bajos de señal de RMN.
Una mayor disminución del tiempo muerto no tiene sentido para este equipo, en particular porque el mayor ancho de banda del canal de recepción que se conecta a continuación de la sonda (120kHz) no permite transiciones de señal de RMN con tiempos menores que 8μs.
Conclusiones
El tiempo muerto de una sonda construida para relaxometría por RMN puede reducirse hasta valores inferiores a 5μs si se incluye en su diseño un dispositivo activo que permita combinar de manera conveniente conmutación, desplazamiento de sintonía y amortiguación de transitorios. La adición de este dispositivo a un conjunto de técnicas conocidas, como la ubicación cuidadosa y ortogonal de las antenas o bobinas y la fijación rígida de componentes, terminales y partes metálicas es determinante para extender el campo de aplicación del equipo al análisis de sustancias con tiempos de relajación que están en el rango de las decenas microsegundos, sin elevar considerablemente la complejidad y los costos.
Agradecimientos
Se agradece al Programa de las Naciones Unidas para el Desarrollo (PNUD) el financiamiento aportado para el proyecto de estudios de la sicklemia que permitió, entre varios logros, culminar la construcción del equipo experimental de relaxometría por RMN.
Referencias
Anferova S., Anferov V., Adams M., Blumler P., Routley N., Hailu K., Kupferschlager K., Mallett M.J.D., Schroeder G., Sharma S., Blumich B. Construction of a NMR-MOUSE with Short Dead Time. Concepts in Magnetic Resonance (Magnetic Resonance Engineering), volumen 15 (número 1), 2002: 15-25. [ Links ]
Anklin C., Rindlisbacher M., Otting G., Laukien F.H. A Probehead with Switchable Quality Factor. Suppression of Radiation Damping. Journal of Magnetic Resonance, B106, 1995: 199-201. [ Links ]
Blank A., Alexandrowicz G., Mchnik L., Tidhar G., Schneiderman J., Virmani R., Golan E. Magnetic Resonance in Medicine, volumen 54, 2005: 105-112. [ Links ]
Chen C.N., Hoult D.I. Biomedical Magnetic Resonance Technology, Adam Hilger, 1989. [ Links ]
Lores M.A., Balcom B.J., Cabal C., Cabrales Y., Falcón J., Fernández A., García J. C., López N., Álvarez E. NMR of Sickle Cell Disease, en: International Conference CIE2011, UCLV, Villa Clara, Cuba, 2011. [ Links ]
Lurie D.J., Alecci M., Brivati J.A., Testa L., Placidi G., Sotgiu A. Magnetic Resonance Apparatus Having Reduced "Dead Time", 2000, US Patent 6150817. [ Links ]
Mini-Circuits, RF/IF Designers Guide, 2001. [ Links ]
Miteq, Amplifiers to 2GHz, 2000. [ Links ]
Peshkovsky A.S., Forguez J., Cerioni L., Pusiol D.J. RF Probe Recovery Time Reduction with a Novel Active Ringing Suppression Circuit. Journal of Magnetic Resonance, volumen 177 (número 1), 2005: 67-73. [ Links ]
Rudakov T.N., Mikhalsevitch V.T., Chisholm W.P., Flexman J.H., Hayes P.A. Q-Factor Switching Method and Apparatus for Detecting Nuclear Quadrupole and Nuclear Magnetic Resonance Signals, 2005, US Patent 0116714A1. [ Links ]
Schwilch A., Marek D., Freytag N. Passively Damped Magnetic Resonance (MR) Detection Configuration, 2010, US Patent 7723988B2. [ Links ]
Stolypko A.L. A Low-Frequency NMR Probe. Instruments and Experimental Techniques, volumen 53 (número 5), 2010: 714-717. [ Links ]
Sykora S. Suppression of Receiver Recovery Time in NMR. Stan's Library, volumen 2, First Release, agosto 26 de 2007 [en línea] Disponible en: http://www.ebyte.it/library/docs/nmr07/NMR_DeadTimeTrick.html. [ Links ]
World Health Organization. Sickle-Cell Disease and Other Haemoglobin Disorders. Fact Sheet No. 308, 2011 [en línea] Disponible en: http://www.who.int/mediacentre/factsheets/fs308/en/index.html. [ Links ]
Semblanza del autor
Nibardo López-Rios. Obtuvo grado de máster en sistemas de telecomunicaciones en la Universidad de Oriente, Cuba en 2000. Desde 1994 hasta la fecha ha diseñado y construido subsistemas de RF para equipos de resonancia magnética nuclear de imágenes (RMI) y Relaxometría en campos bajos, desempeñando además funciones como ingeniero principal y jefe de proyecto. Formó parte de un equipo de especialistas que obtuvo el premio de la Academia de Ciencias de Cuba por la construcción de una máquina de RMI en 1996. Sus áreas de interés son el diseño de amplificadores de potencia de RF, moduladores, antenas y dispositivos asociados para RMI.













