Introducción
La formación continua del profesorado es una tarea sustancial y un compromiso creciente para afianzar la calidad de las prácticas docentes y lograr la educación integral de las y los estudiantes.1 Delors (1996) destaca la importancia de capacitar al individuo para hacer frente a un gran número de situaciones existenciales y a trabajar en equipo a través del desarrollo de las competencias de aprender a conocer, aprender a hacer, aprender a vivir juntos y aprender a ser. La formación en competencias del profesorado constituye una destacada línea de investigación, presente en los planes de formación permanente y acreditación (Mas-Torelló y Olmos-Rueda, 2016).
Perrenoud (2004) realizó una selección de diez competencias docentes, organizadas en dos grandes grupos: las ligadas a la organización e implicación de los estudiantes y las que afectan a la gestión de la escuela y al desarrollo de la formación continua. Zabalza (2006) propone las siguientes competencias necesarias para la mejora de la docencia: planificación, selección de contenidos, ofrecer informaciones comprensibles, manejar las tecnologías de la información y la comunicación (TIC), diseñar métodos y organizar actividades, comunicación con los estudiantes, tutoría, evaluación, reflexión e investigación de la enseñanza e identificación con la institución y trabajo en equipo. Day y Gu (2012) manifiestan que si el profesorado debe capacitar al estudiantado en competencias, ha de tomar conciencia de su significado, potencialidad formativa y anticipación a los futuros retos profesionales. El auténtico valor de la competencia, como señala López Gómez (2016:319): “reside en sus posibilidades de avance, integración y búsqueda continua de un saber integral e integrado que permite aprender y seguir aprendiendo en un escenario mundial y globalizado”.
En esta línea, el aprendizaje basado en competencias no puede obviar su naturaleza necesariamente holística e integradora (Paricio Royo, 2020), haciendo referencia al buen desempeño en contextos diversos y auténticos, basados en la integración y activación de conocimientos, procedimientos, habilidades y destrezas, actitudes y valores (Villa y Poblete, 2008). Algunas de las competencias genéricas que sintetizan los aspectos de capacitación más destacados para los estudiantes son comunicación-lingüística, matemática-tecnológica, social-ciudadana, digital, conciencia y cultura artística, iniciativa-emprendizaje y aprender a aprender (OECD, 2001; Valle y Manso, 2013).
Ante esta situación, cabe formular algunas preguntas que orientan esta investigación: ¿Cómo capacitar al profesorado de bachillerato para que forme a los estudiantes en las competencias clave? ¿La formación de los estudiantes de bachillerato en competencias clave constituye una tarea nuclear del profesorado?
Desde esta perspectiva, el objetivo principal de esta investigación es constatar el valor del modelo de formación de docentes por competencias y su incidencia en su desarrollo profesional y en la capacitación del estudiantado en las competencias clave.
Los objetivos secundarios derivados de este objetivo principal son:
Descubrir la incidencia que la formación del profesorado en competencias tiene para su propio desarrollo profesional.
Valorar la incidencia de la capacitación del profesorado en competencias en la formación de las competencias clave de los estudiantes.
Identificar las modalidades de unidades didácticas integradas más pertinentes para lograr el desarrollo de las competencias clave de los estudiantes.
Marco teórico
Competencias del profesorado
La competencia puede definirse “como la capacidad de desarrollo para movilizar interactivamente y usar éticamente información, datos, conocimientos, habilidades, valores, actitudes y tecnología para participar de manera efectiva y actuar en diversos contextos del siglo XXI para lograr el bien individual, colectivo y global” (Marope, Griffin y Gallagher, 2019:36). Para estos autores ya no es suficiente la adquisición de conocimientos, habilidades y valores diferenciados, sino el establecer conexiones, integrarlos y aplicarlos interactivamente tanto para responder a las demandas contextuales como para cambiar sus contextos. En esta misma línea, para Le Boterf (2010), una persona es competente por el hecho de que es capaz de tejer vínculos relevantes entre recursos, prácticas para gestionar situaciones profesionales y objetivos de desempeño. Así, Wenger (1998) subraya que la escuela ha de facilitar la generación de procesos que propicien en los estudiantes tomar decisiones en contextos inciertos, así como avanzar en nuevos estilos que permitan al profesorado diseñar tareas formativas e integrar el saber y el conocimiento en la acción didáctica.
La formación del profesorado basada en competencias es un aspecto nuclear para transferir tal formación a cada estudiante y aula, al afianzarse esta visión en armonía con las investigaciones de Villa y Poblete (2008), Villa y García-Olalla (2009) y Valla y Manso (2013). Villar (2009) ha señalado algunas competencias que caracterizan al profesorado de educación secundaria, tales como epistemológica, creativa, comunicativa, de aprendizaje y social, las que ha de consolidar el docente como generador de un estilo propio y de colaboración en la toma de decisiones. Zhu y Wang (2014) proporcionan un modelo de las competencias nucleares del profesorado para desarrollar una enseñanza innovadora; es decir, competencias: de aprendizaje (aprender activamente con un pensamiento abierto), educativa (responsabilidad y amor por la enseñanza), social (comunicación y cooperación) y digital (uso de TIC e investigación de la información).
El desarrollo profesional del profesorado de bachillerato, situado en el año previo a la universidad, ha de centrarse en el dominio de las competencias clave y en el diseño y aplicación de unidades didácticas para impulsar una educación integral de los estudiantes atendiendo precisamente al significado del aprendizaje por competencias. Esta línea de formación del profesorado plantea un gran desafío al de bachillerato (Domínguez Garrido, Medina Rivilla y López Gómez, 2018; Tardif, 2003).
Las investigaciones orientadas a formar al profesorado de bachillerato y de primer curso de universidad, dada su cercanía y necesaria armonización (Sáez-López, Domínguez-Garrido, Medina-Domínguez, Monroy et al., 2021), evidencian la necesaria capacitación en un mapa de competencias. La sintonía en estas competencias, como docentes, se incrementa al identificar la clave que requiere alcanzar cada estudiante, para ello se necesita un profesorado capacitado y motivado, como constatan Zapatero Ayuso, Campos Izquierdo y González Rivera (2018).
La capacitación del profesorado de bachillerato se ha focalizado en el desarrollo combinado de las competencias de comunicación y social (geo-histórica), prioritariamente profundizando en el diseño de unidades didácticas integradas, métodos y tareas, que han impulsado el saber didáctico y la construcción de un clima social desde la innovación y la investigación (Figura 1).
Estas competencias se han trabajado en línea con las investigaciones de Allan, Clarke y Jopling (2009), Pascarella y Terenzini (2005) y Yannuzzi y Martín (2014), quienes subrayan la necesidad de un estilo comunicativo y creativo de cada docente. La capacitación en estas competencias es una garantía esencial si se pretende que en el aula se consolide un clima de empatía propicio para el desempeño de los procesos de enseñanza-aprendizaje (Thapa, Cohen, Guffey y Higgins, 2013; Medina Rivilla, Ruiz-Cabezas, Pérez Navío y Medina Domínguez, 2019), siendo la comunicación en el aula una de las tareas que se van consolidando con la experiencia (Rodríguez Fuentes, Ayllón Blanco, Gallego Ortega y Gómez Pérez, 2017; Camus Ferri, Iglesias Martínez y Lozano Cabeza, 2019).
Formación de los estudiantes en las competencias
El significado de las evaluaciones de las percepciones del profesorado acerca de su impacto en la formación de las competencias de los estudiantes es el objeto del Estudio Internacional sobre Docencia y Aprendizaje (TALIS, por sus siglas en inglés) (OECD, 2020), al destacar las bases en las que se apoya una docencia de calidad. Esta línea es trabajada por Egido Gálvez, López-Martín, Manso Ayuso y Valle López (2018), quienes analizan las percepciones de los docentes acerca de la formación por competencias de los estudiantes. Valle y Manso (2013) consideran que este tipo de aprendizaje debe canalizar la innovación educativa de los centros escolares, impulsando el necesario desarrollo para generar nuevas formas de tomar decisiones en la sociedad del conocimiento.
Las competencias clave se definen como:
[…] aquellas que todas las personas precisan para su realización y desarrollo, empleabilidad, integración social, estilo de vida sostenible, éxito en la vida en sociedades pacíficas, modo de vida saludable y ciudadanía activa. Estas se desarrollan con una perspectiva de aprendizaje permanente, desde la primera infancia hasta la vida adulta, y mediante el aprendizaje formal, el no formal e informal en todos los contextos, incluidos la familia, el centro educativo, el lugar de trabajo, el entorno y otras comunidades (Comisión Europea, 2018:7).
Las competencias clave para el aprendizaje permanente en el marco de referencia europeo (Comisión Europea, 2018:8) son: en lectoescritura; multilingüe; matemática y en ciencia, tecnología e ingeniería; digital, personal, social y de aprender a aprender; ciudadana; emprendedora; y competencia en conciencia y expresión cultural.
La formación de los estudiantes en las competencias clave se ha llevado a cabo en numerosos procesos y programas que consolidan esta línea (Domínguez Garrido, Leví Orta, Medina Rivilla y Ramos Méndez, 2014), constatando que requiere de especial capacitación de los docentes y de una adecuada interacción con los discentes.
Como fruto de los trabajos de Tiana, Moya y Luengo (2011), se propone un modelo integrado que siente las bases del diseño curricular que armonice el conjunto de áreas, a la vez que se trabajen las competencias clave siguiendo varias fases: integración de los elementos en el diseño curricular, armonización de las actividades y ejercicios, interrelación de modelos y métodos, adaptación de criterios e instrumentos para evaluar el aprendizaje de las competencias e incorporar las diversas modalidades de currículum (formal, no formal e informal).
Método
Tipo de estudio
El estudio de caso es el método cualitativo empleado en esta investigación, que propicia un conocimiento y comprensión en profundidad de situaciones docentes, como realidades naturales y complejas, características del desempeño de prácticas profesionales formativas (Anderson, 1990; Domínguez Garrido, Medina Domínguez, González Fernández y López Gómez, 2018; Eisner, 1998). Como señalan Atkins y Wallace (2012:108), “la aplicación del estudio de caso es un medio para llevar a cabo la indagación en pequeña escala y poder explorar cuestiones de investigación o teoría”.
El caso del instituto de enseñanza secundaria participante en esta investigación evidencia su potencialidad paradigmática, como representación de numerosos centros educativos de este nivel en el marco andaluz (España), que aglutina una cultura institucional característica. El trabajo que presentamos se fundamenta en la complementariedad de datos y procesos proporcionados por la pluralidad de métodos, técnicas y procedimientos aplicados (Hamilton y Corbett-Whittier, 2012; Huber, Gürtler y Gento, 2018) así como en la intensidad de las aportaciones y reflexiones compartidas entre docentes, estudiantes e investigadores.
El estudio de caso se ha completado con otros métodos y procedimientos, que han aportado una intensa nube de datos: a) narración del profesorado del diseño y desarrollo de la práctica docente realizada; b) observación de clases, grabación en video y análisis de los procesos de enseñanza-aprendizaje, y c) grupo de discusión: equipo directivo y algunos docentes implicados (coevaluación y reflexión).
Los datos emergidos de los métodos y técnicas aplicados se han analizado mediante la triangulación entre expertos investigadores, docentes y estudiantes (tareas formativas), con el apoyo del equipo directivo del centro.
Participantes
Los participantes en el estudio han sido 122 estudiantes de segundo curso de bachillerato, agrupados en distintas aulas y 20 docentes de los departamentos de Lengua y Literatura, Matemáticas y Ciencias Experimentales, Artística, Ciencias Sociales y Economía; así como el equipo directivo (director, jefe de estudios y representante de departamentos) en el curso 2017-2018. El trabajo de campo se ha llevado a cabo en un Instituto de Enseñanza Secundaria (IES), este tipo de instituciones son los centros que imparten la formación denominada Educación Secundaria Obligatoria (ESO) y Bachillerato (dos cursos no obligatorios), siendo los participantes de este estudio del segundo curso de Bachillerato previo a la Universidad, con edades comprendidas entre los 16 y 17 años. El entorno de la investigación se sitúa en una villa de Andalucía, próxima a la capital jiennense, que se caracteriza por un adecuado desarrollo sustentable y una comunidad plural.
Instrumentos
El conjunto de procedimientos, técnicas e instrumentos aplicados en el estudio de caso adaptado de la clasificación de Gento Palacios (2004), se sintetiza en la Tabla 1.
Tabla 1 Procedimientos, técnicas e instrumentos aplicados en el estudio de caso
| Procedimiento | Técnica | Instrumento |
|---|---|---|
| Interrogación escrita | Plataforma virtual: foro temático y tareas | Narrativas |
| Observación | Observación no participante | Observación de aula |
| Interrogación oral | Grupo de discusión | Guion |
Fuente: elaboración propia.
Las narrativas se han dado a través de las fichas del desarrollo profesional docente, de las que han emergido frases que han permitido una caracterización de la identidad docente. La observación de la práctica en el aula (auto y co-observación) se ha realizado a través de un anecdotario de incidentes críticos, recogiendo las expresiones verbales, el dominio de medios y la interacción docente-discentes, entre otros. El grupo de discusión con docentes y equipo directivo ha permitido debatir cuestiones centradas en la repercusión del proceso formativo desarrollado y en el valor de las competencias para el profesorado.
Fases de la intervención educativa
La intervención educativa a través de unidades didácticas integradas trimestrales se llevó a cabo en tres fases: de diagnóstico, capacitación y aplicación.
Fase 1. Diagnóstico: se configuró el equipo docente-investigador, que se reunió semanalmente, formado por docentes, con la participación del equipo directivo, algún jefe de programas y miembros del equipo investigador en tres momentos.
Fase 2. Capacitación: formación durante un periodo previo a la puesta en práctica de las unidades didácticas. Este proceso se llevó a cabo con base en análisis de fuentes documentales, desarrollo de competencias y proceso de innovación e investigación:
Estudio y discusión de fuentes documentales elaboradas por el equipo del proyecto de investigación y disponibles en la plataforma educativa, realización de sesiones semanales de conceptualización de las competencias docentes y prácticas para la formación del profesorado en las mismas.
Desarrollo de las competencias a trabajar: se profundizó en los métodos, tareas y recursos más adecuados para que cada docente mejorara el conocimiento y aplicación de las competencias clave a través de: a) identificación de competencias clave y diseño de unidades didácticas integradas y b) elección de los grupos de estudiantes, convertidas las aulas elegidas en laboratorios didácticos, escenarios del proceso de innovación e investigación.
Proceso de innovación e investigación: se trabajaron las unidades didácticas en equipo de docentes, incorporando un estilo creativo y compartido de toma de decisiones.
Fase 3. Aplicación: proceso de trabajo transversal para la formación de competencias clave, fase nuclear de capacitación del docente desde el aula, convertida en un laboratorio didáctico. Las competencias las desarrolló el profesorado mediante acciones de innovación e investigación de su práctica, partiendo de problemas nucleares y realizando un proceso colaborativo mediante el diálogo en parejas y trabajo en equipo.
Resultados
El análisis de los resultados se presenta complementando los datos obtenidos de las narrativas de las fichas de desarrollo docente, la observación de aula y el grupo de discusión, que se han categorizado a través del programa Atlas-ti 8.2.
Resultados de las narrativas de las fichas de desarrollo profesional docente
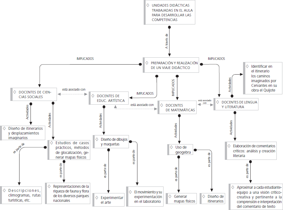
Destaca el trabajo llevado a cabo por el profesorado a través del desarrollo de unidades didácticas integradas y orientadas a mejorar las competencias elegidas, dado que han intervenido docentes de diversas áreas curriculares (Figura 2).

Fuente: elaboración propia.
Figura 2 Mapa expresivo de las narrativas: competencias seleccionadas y metodología didáctica
La ficha de la tarea innovadora facilitada en la plataforma del grupo de trabajo contenía distintos apartados para la reflexión: descripción de la unidad didáctica integrada, competencia trabajada, metodología didáctica, actividades formativas, evaluación de la tarea innovadora y propuestas de mejora para el desarrollo profesional docente.
Unidades didácticas integradas
Los docentes definieron y diseñaron unidades didácticas, orientadas a desarrollar las competencias en equipo. Se han descrito fases, contexto, medios y resultados de aprendizaje y su correspondencia con la competencia trabajada. Los propios estudiantes se han motivado y mejorado en el desarrollo de este proyecto:
“Preparación y realización de un viaje didáctico” (D-10).
“Se ha adaptado la unidad didáctica a cada estudiante, al ir escuchando sus dudas, preguntas e inseguridades” (D-01).
“Camino complicado dado que el desarrollar competencias es una decisión individual que se construye día a día, que requiere recursos” (D-04).
Competencia trabajada en la unidad didáctica
Entre las competencias seleccionadas se encuentran: comunicación, social, matemática y artística, desde un tratamiento integrado. Se han detallado los elementos de saber, saber hacer y saber ser que integran la competencia, expresados en las siguientes percepciones:
“Se ha desarrollado la comunicación y el conocimiento directo e individual, y respetado al gran grupo” (D-01).
“La competencia que he desarrollado ha sido la comunicativo-lingüística, que es mi línea de actualización y perfeccionamiento constante” (D-02).
“Me gusta crear un entorno que propicie redes de apoyo entre iguales y fomente la innovación e investigación” (D-03).
“Formación y transferencia de las competencias a la mejora de las prácticas docentes” (D-05).
Metodología didáctica
Entre los principios metodológicos aplicados destacan el enfoque interdisciplinar, métodos activos y colaborativos, como se expresa en las fichas:
“Aplicación de estimaciones y procesos de transversalidad de saberes, acciones, estilos de toma de decisiones y valoración de recursos y opciones turísticas” (D-10).
“Aprendizaje basado en problemas” (D-06).
“Estudio de casos prácticos, métodos de glocalización, descripción de países” (D-08).
“Interacción comunicativa intensa y trabajo en equipo” (D-07).
“Realizar en parejas y equipos nuevos modos creativos del diseño del viaje formativo, así como selección y justificación formativa de, al menos, dos posibles escenarios atractivos que estimulen la imaginación de los estudiantes” (D-04).
Actividades formativas
Los docentes han descrito las actividades, fases, espacio/contexto, medios y recursos empleados y resultados de aprendizaje y su correspondencia con las competencias.
“Climogramas, descripción de isobaras, prevención en diversos escenarios de rutas terrestres y diversidad de ambiente y rutas turísticas a explorar en el itinerario elegido” (D-11).
“Compartir modelos de desarrollo ecológico e integral, y adaptarlos a las provincias que atraviesa el viaje programado” (D-10).
“Diseñar el itinerario y las diversas opciones de desplazamiento desde el IES a Madrid y generar mapas físicos /geomorfológicos” (D-10).
“Es importante integrar en el desarrollo del itinerario geo-histórico elegido, el comentario crítico, la diversidad cultural, las aportaciones conjuntas, la literatura, la descripción geográfica, el análisis de fuentes, etc.” (D-06).
“Experimentar con programas como Geogebra, otros posibles lugares a visitar y profundizar en sus dimensiones geográfico-histórica, artístico-cultural, económico-creadora- transcendental-vivencial, etc.” (D-09).
“Comentario de textos: prioridad del Departamento de Lengua, pero apoyado singularmente por el de Ciencias Sociales, experimentar el arte y el movimiento desde el laboratorio” (Equipo docente).
Evaluación
Se detallan diversas formas y modalidades de evaluación del dominio de las competencias: Asimismo, se invita a los estudiantes a que realicen un proceso de valoración/evaluación del dominio de algunas competencias clave para afianzar estrategias, al realizar el comentario crítico, objeto prioritario de la prueba de acceso a la universidad:
“Generar procesos de evaluación basados en el análisis de los errores y estimular el apoyo mutuo” (D-02).
“Autoevaluación y evaluación en parejas de docentes” (D-03).
Evaluación final: “realización de un comentario crítico en equipo” (D-01).
Evaluación final-individualizada: “valoración de la realización del comentario crítico” (D-02).
Propuestas de mejora para el desarrollo profesional docente
Tras la experiencia de innovación llevada a cabo, el profesorado propone mejoras futuras en la línea de las siguientes manifestaciones:
“Compartir con el resto de los estudiantes del centro nuevos itinerarios, viajes reales e imaginarios y nuevas formas de diálogo y encuentro entre las culturas” (D-07).
“Diseñar nuevos itinerarios e impulsar el interés y colaboración de los estudiantes” (D-03).
“El profesorado ha de avanzar en las competencias requeridas para los estudiantes y en las específicas de su área formativa” (D-07).
“Impulsar un escenario propicio al desarrollo de los estilos literarios, la interpretación de los textos y la mejora permanente del pensamiento, interpretación y utilización creativa de los textos, en los más diversos ámbitos disciplinares, sociales y culturales” (D-04).
“Nosotros no somos nada sin los discentes, artífices de nuestro propio perfeccionamiento” (D-01).
“Valoración positiva de lo propuesto y estimación de la adecuación del diseño de un corte topográfico” (D-10).
Entre los aspectos más valorados en este análisis se encuentra la aplicación de metodologías participativas, actividades formativas y estrategias de evaluación (auto, hetero y co-evaluación), destacando la implicación de los diversos departamentos académicos (Lengua y literatura, Sociales, Geografía e historia, Artes, Matemáticas, Ciencias experimentales y naturales).
Resultados de la observación de la práctica docente en el aula
La observación de las prácticas docentes en el aula, grabadas en video, nos ha facilitado el conocimiento y la comprensión del avance del profesorado en el enfoque basado en competencias para la mejora de su desarrollo profesional y la proyección de esta perspectiva en la construcción de las competencias clave para cada estudiante. El centro de interés que ha servido de hilo conductor para el diseño de unidades didácticas integradas ha sido la preparación y realización de un viaje didáctico, en el que han participado profesorado, prioritariamente, de lengua y literatura, de matemáticas, educación artística y ciencias sociales (Figura 3).

Fuente: elaboración propia.
Figura 3 Mapa expresivo de la observación de la práctica docente en el aula
El reto del desarrollo profesional desde la comprensión y la conceptualización de las competencias es complejo, pero el profesorado ha mostrado un elevado compromiso de trabajo en equipo desde las distintas áreas curriculares:
El profesorado de Lengua y literatura ha identificado en el itinerario a trabajar conjuntamente los caminos imaginados por Cervantes en El Quijote.
El profesorado de Ciencias sociales realiza su aplicación en el diseño del itinerario pedagógico propuesto y su proyección real en el avance en la competencia social.
El profesorado de Matemáticas aplica el programa Geogebra para generar mapas físicos y diseñar itinerarios.
El profesorado de Educación artística ha tomado decisiones coherentes con las modalidades de dibujos y formas artísticas.
En las clases grabadas se confirma que el profesorado ha aplicado una metodología activa, implicando a todos los estudiantes en la realización de las tareas formativas, singularmente en la competencia comunicativa (comentario de texto y la realización del itinerario pedagógico llevado a cabo).
La autoobservación del profesorado durante el desarrollo del itinerario pedagógico expresa que se ha logrado una elevada implicación y colaboración en el diseño y realización del viaje a Madrid. Se ha co-observado el desarrollo del itinerario pedagógico, constatando una continua y elevada participación de todo el profesorado y del equipo de los estudiantes implicados en esta tarea. Se evidencia la pertinencia de las rutas diseñadas, los ambientes generados y el valor de formación integral que la realización del itinerario pedagógico ha supuesto para todo el equipo de docentes y estudiantes. El análisis de la clase se ha enfocado en comprender y afianzar un nuevo estilo de solución y realización de las actividades, unido al esfuerzo que cada estudiante y grupo ha asumido para avanzar en el dominio de las competencias de comunicación, social (geo-histórica), artística, matemática, etc.
Las prácticas integradoras aplicadas en el aula conforman las reflexiones y concepciones del profesorado, con especial localización en el Departamento de Lengua y literatura, acerca de acciones evaluadoras formativas. Las prácticas observadas han constatado que tal evaluación se realiza por el profesorado de esta innovación, como una función complementaria y orientada a impulsar el dominio de las competencias citadas, singularmente: comunicación, social, artística, matemática, aprender a aprender, etc.
Resultados del grupo de discusión
En el grupo de discusión han emergido categorías de diálogo entre docentes y equipo directivo: a) valor de las competencias para el profesorado y b) repercusión del proceso formativo desarrollado (Figura 4).
Valor de las competencias para el profesorado
Los implicados en el grupo de discusión subrayan el significado y aceptación que la formación del profesorado, como profesionales, han de tener en las competencias clave, a la vez que se demanda una mayor responsabilidad de la administración educativa y de la universidad para capacitar al profesorado de educación secundaria en el valor y pertinencia profesional del dominio de tales competencias.
Los docentes y directivos coinciden en destacar la importancia de las competencias comunicativa y social en el profesorado, y así lo expresan: “El profesorado ha de ser un experto en el conocimiento y desarrollo en la práctica de las competencias; sin embargo, destacamos como nuclear el avance en la de comunicación y en la social para cada docente y grupo” (Equipo directivo).
Hemos de subrayar algunas dificultades percibidas para garantizar la comprensión del valor del enfoque basado en competencias tanto en la formación docente como en su repercusión en los estudiantes, expresándolo como:
“La evaluación de las competencias de los estudiantes necesita de adecuados instrumentos y pruebas que propicie el conocimiento de su evolución en las competencias” (Jefe de programas).
“Las actividades diseñadas para formar al profesorado y a los estudiantes en competencias han sido limitadas y en segundo de bachillerato esta formación no es una prioridad para los docentes” (Equipo Directivo).
Es preciso señalar que esta percepción está especialmente presente en el nivel educativo de bachillerato.
Repercusión del proceso formativo desarrollado
La implicación en el proyecto se ha considerado muy positiva porque les ha permitido cuestionarse e indagar sobre las directrices formativas del profesorado de bachillerato. Algunas valoraciones de las mejoras percibidas en el proceso llevado a cabo se han expresado como sigue:
“Se ha avanzado en el diálogo del profesorado en torno al sentido formativo y holístico de las competencias a trabajar” (Jefe de programas).
“Se evidencia una mayor toma de conciencia del valor del trabajo cooperativo, el diseño de unidades y los proyectos integrales” (Docente).
Algunas de las dificultades encontradas:
“Los docentes se orientan a avanzar en el saber y especialización en el área curricular y tienen menos interés el trabajo y los enfoques transversales e interdisciplinares” (Equipo directivo).
“Nos planteamos el reto de evaluar y de cómo avanzamos como docentes en el dominio de las competencias” (Equipo directivo).
Triangulación de resultados
Los datos emergidos se han analizado mediante la triangulación de los distintos métodos y técnicas aplicados (fichas de desarrollo profesional docente sobre las unidades didácticas integradas, la observación en el aula y el grupo de discusión), así como entre expertos investigadores, docentes y equipo directivo del centro. Se destacan algunos elementos de este contraste entre las aportaciones de los dos tipos de triangulación: métodos e informantes clave, a saber:
Trabajo en equipo: la cultura de colaboración se ha evidenciado entre los docentes y con sus estudiantes, a través del diseño, desarrollo y evaluación de las unidades didácticas integradas.
Interdisciplinariedad: los participantes de distintas áreas (lengua y literatura, ciencias sociales, matemáticas y artística) han mostrado un alto compromiso para organizar de forma adecuada el “viaje didáctico” propuesto conjuntamente en este proyecto innovador.
Metodología activa: se han promovido los debates, grabaciones y reflexiones para avanzar en el sentido formativo y holístico de las competencias.
Discusión y conclusiones
Las conclusiones que emergen de esta investigación confirman el cumplimiento de los objetivos proyectados, singularmente el principal: “Constatar el valor del modelo de formación de docentes por competencias y su incidencia en su desarrollo profesional y en la capacitación de los estudiantes en las competencias clave”, evidenciando una elevada atención al modelo de formación de docentes en el marco de la institución educativa, que incorpora un aspecto nuclear a la capacitación al ligar su desarrollo profesional al avance en las competencias clave en las que ha de educar al estudiantado y al diseñar procesos de enseñanza-aprendizaje innovadores y propiciadores de un estilo riguroso y creativo de la práctica.
Los objetivos secundarios se han abordado a través del análisis de las narrativas, las observaciones de la práctica formativa de las competencias en las aulas y del contenido desde los argumentos y reflexiones del grupo de discusión.
El primer objetivo secundario era “Descubrir la incidencia que la formación del profesorado en competencias tiene para su propio desarrollo profesional”. En este punto destaca la adaptación de la formación del profesorado a las necesidades de la etapa central, la educación secundaria, focalizando su capacitación en las competencias clave, base para su transferencia a la formación integral de los estudiantes. En esta línea optamos por ampliar las propuestas de Perrenoud (2004), ofreciendo desde este estudio de caso la relevancia y actualización del profesorado en aquellas competencias en las que ha de formar al alumnado. Se ha constatado que la cultura desarrollada en el centro y la implicación del profesorado de bachillerato en su formación en competencias se ha expresado en los planes esenciales, como el proyecto educativo del centro-institucional, el análisis de las grabaciones de aula y las jornadas de proyección del centro en la comunidad educativa y regional. Se ha confirmado que la formación en las competencias clave es un aspecto nuclear para la mejora de la profesión y otorga al profesorado una oportunidad y una adecuada toma de conciencia, al reflexionar acerca de la necesaria transformación que cada uno ha de asumir para profundizar en su estilo y proyectar desde su práctica las bases para una rigurosa formación.
El segundo objetivo secundario se ha centrado en “Valorar la incidencia de la capacitación del profesorado en competencias en la formación de las competencias clave de los estudiantes”. La investigación realizada ha puesto de manifiesto la elevada valoración que el profesorado de educación secundaria -con énfasis en los que se desempeñan en el último curso previo al ingreso en la universidad- otorga a la innovación, centrada en la capacitación del profesorado en las competencias clave, aspecto esencial de la formación de cada estudiante. Esta valoración ha sido señalada en el centro educativo por todos los docentes, destacando la estimación dada por el profesorado de las distintas áreas. Este hallazgo es acorde con investigaciones previas, como las de Domínguez, Hernández-Pina, Medina, López-Gómez et al. (2017) y se confirman las aportaciones de Chauvigné y Coulet (2010), así como la visión de Caro Valderde, De Vicente-Yagüe Jara y Valverde González (2018), quienes señalan la necesidad de complementariedad entre las áreas curriculares y el apoyo a cada estudiante para entender el reto del saber social y la colaboración de la institución educativa con el entorno.
El tercer objetivo secundario ha sido “Identificar las modalidades de unidades didácticas más pertinentes para lograr el desarrollo de las competencias clave de los estudiantes”. El diseño de unidades didácticas, como prácticas en colaboración entre docentes y estudiantes, ha facilitado la construcción de itinerarios pedagógicos, lo que ha implicado la adecuada planificación, el desarrollo y la consolidación de un nuevo estilo de enseñanza-aprendizaje en colaboración e innovación docentes-estudiantes; este se ha concretado en trabajar conjuntamente las competencias clave, formular taxonomías de tareas en equipo, aplicar al desarrollo del itinerario conceptos geo-históricos, literarios, matemático-geométricos y análisis del espíritu de iniciativa y avance desde un amplio compromiso ético. Se ha valorado positivamente la formación en competencias y su impacto en la transformación de las prácticas docentes, dado que el análisis de las grabaciones de aula, con especial foco en el discurso del profesorado y estudiantes, ha permitido la comprensión, vivencia y adecuado avance en la competencia de comunicación, que se ha transferido al desarrollo de la misma en los estudiantes y expresada en el diseño de minivideos explicativos de las principales acciones formativas realizadas por ellos. Asimismo, se ha manifestado un adecuado clima de empatía, afianzado en reciprocidad mediante el desarrollo y el dominio del discurso didáctico por cada docente, asumido en un escenario de cooperación entre todos los miembros del aula.
El logro de los objetivos ha marcado el pleno avance en las competencias elegidas, promoviendo un estilo de reciprocidad con una visión transversal y sistémica para afianzar los procesos de capacitación docente; tal como queda explícito en las tareas desarrolladas al diseñar unidades didácticas integradas y coherentes y su aplicación en armonía y trabajo en equipo entre el profesorado y grupos de estudiantes, implicándose varios grupos-cursos y viviendo el proceso como una innovación institucional.
Entre los beneficios aportados por el trabajo de campo desarrollado, cabe destacar la importancia de la metodología activa para la formación en las competencias básicas, a través de experiencias compartidas por docentes y discentes. En cuanto a las dificultades identificadas se encuentran las derivadas del nivel educativo, bachillerato, centrado en la preparación para la prueba de acceso a la universidad; siendo la prioridad -tanto para el profesorado como para el alumnado- la superación de dicha prueba (centrada prioritariamente en los contenidos formativos) y no tanto el desarrollo de las competencias básicas.
Entre las dificultades más destacadas desde el grupo de discusión se encuentran las relativas a la necesidad de modalidades e instrumentos pertinentes para la evaluación de las competencias de los estudiantes y la aplicación de enfoques transversales e interdisciplinares frente a la especialización académica por áreas de conocimiento.
En síntesis, subrayamos la adecuación y pertinencia de los métodos, técnicas y procedimientos aplicados (narrativas, observación y grupo de discusión), que se han orientado a comprender las prácticas docentes y a profundizar en un sentido holístico e integrado para capacitar al profesorado de educación secundaria en las competencias clave y en la línea de innovación educativa y desarrollo profesional.










nueva página del texto (beta)





