Introducción
La pica en el árbol del hule (Hevea brasiliensis Müell. Arg.) consiste en efectuar un corte en la corteza del árbol, con cierta frecuencia durante el año (Compagnon, 1998) para que el árbol produzca látex. El tallo se divide en dos zonas longitudinales simétricas, en dirección este-oeste, cada una se denomina “tablero de pica”. El tablero bajo se comienza a picar a 1 m sobre el nivel del suelo y el tablero alto inicia a partir de 1.5 m sobre el nivel del suelo hacia arriba (Rojo et al., 2011). El árbol del hule posee la particularidad de regenerar la corteza del corte realizado en la pica. Los sistemas intensivos de pica en el hule pueden llevar a más producción, pero también a tasas altas de agotamiento del tablero de pica, ciclos cortos de vida de las plantaciones y baja productividad laboral (Chantuma et al., 2011).
La variación de presión de turgencia del floema con la hora del día, la altura, la edad del árbol, la circunferencia, la edad de la corteza, y la estimulación con ethrel o etefón (ácido 2-cloroetilfosfónico), tienen una relación positiva con el rendimiento de látex del árbol. La presión de turgencia del floema es un indicador del desarrollo del floema del árbol y el rendimiento potencial de látex (An et al., 2014).
Las plantaciones de hule establecidas en México, a mediados de la década de los ochenta del siglo XX, se habilitaron con material genético cuyo rendimiento máximo, en condiciones óptimas, se estimó en 900 kg de hule seco ha-1 año-1. Debido al mal manejo de las plantaciones en su etapa preproductiva, su desarrollo no ha sido satisfactorio, por lo que presentan rendimiento bajo (500 kg de hule seco ha-1 año-1) (SAGARPA, 2012).
El 30 % de las plantaciones de hule se han aprovechado por más de 25 años, y a la fecha presentan tableros bajos muy deteriorados y tableros altos en buen estado. En este porcentaje también hay plantaciones jóvenes que se han manejado deficientemente y como consecuencia tienen tableros bajos en mal estado (Fundación Produce Oaxaca, 2007).
La estimulación con ethrel es esencial para incrementar la producción de látex en árboles de hule de productores pequeños y plantaciones agroindustriales (Lacote et al., 2010). Este tratamiento del árbol de hule busca aumentar la productividad de látex por pica disminuyendo la frecuencia de pica. Un sistema de manejo y aprovechamiento efectivo se consigue combinando adecuadamente los sistemas de pica y de estimulación (Rojo et al., 2011).
Los sistemas con frecuencia baja de pica y estimulación con ethrel en el sistema en media espiral cada cuatro y cinco días (½ S d/4 5d/7 ET 2.5 % y ½ S d/7 5 d/7 ET 2.5 %), producen más hule por planta y por pica en el tablero bajo, en comparación con el sistema de pica cada dos días (½ S d/2 5d/7 ET 2.5%) en el mismo tiempo, con extracción menor de nutrientes (Silva et al., 2012).
La estimulación con ethrel no debe efectuarse durante la renovación de hojas de los árboles de hule (Compagnon, 1998). En México la defoliación es de febrero a mayo, que coincide con el periodo de sequía, por lo que se recomienda no aplicar estimulantes, ni realizar pica en ese periodo (Hernández, 2005).
Los rendimientos de hule en plantaciones policlonales de corteza regenerada incrementan 28 % con la aplicación de ethrel y hasta 38 % en las de corteza virgen, en media espiral con pica descendente en tableros bajos; los incrementos menores podrían alcanzar 20 % (SAGARPA-INIFAP, 2011). Sin embargo, el uso excesivo de ethrel puede afectar negativamente la vida de los árboles de hule y reducir el rendimiento (Jetro y Simon, 2007; She et al., 2013).
La superficie de hule plantada en el estado de Tabasco, México, se distribuye en seis municipios: Huimanguillo, con 84 %, es el más importante en la Región Chontalpa; Macuspana, Jalapa, Teapa y Tacotalpa, 15.93 %, en la Región Sierra y Tenosique, con 1.86 %, en la Región de los Ríos (SAGARPA-INIFAP, 2011).
Las plantaciones que se usan tienen 7 a 46 años de edad. El 24 % está en estado de “juventud”, de 7 a 12 años; 65 % está en estado “adulto”, con 13 a 32 años, y el resto se consideran plantaciones en estado de “vejez”, con más de 32 años de edad. Las plantaciones con mayor superficie plantada, de acuerdo con su estado fisiológico, son las de estado “adulto” (Izquierdo et al., 2011). Los árboles de hule disminuyen su rendimiento de látex de los 25 a 30 años de edad productiva, después los abandonan, queman o derriban (Monroy et al., 2006).
Las enfermedades frecuentes en el tablero bajo, con pica descendente en media espiral (1/2 S), en el fuste del árbol, son la pudrición mohosa en heridas recientes, durante la pica del árbol, producida por Ceratocystis fimbriata Elliot, gangrena rayada en el tallo del árbol producida por Phytophthora palmivora Bult y el parche gangrenoso o cáncer de tallo que afecta el tablero de pica con la aparición de líneas verticales paralelas y exudados que se propaga hasta la zona leñosa del árbol (Picón et al., 1997).
La pica ascendente es una alternativa para alargar el ciclo productivo y que los tableros bajos se regeneren con el tiempo. El objetivo del estudio fue conocer la respuesta en la producción de hule del tablero alto en plantaciones en edad productiva, estimuladas con ethrel al 5 %, y tres frecuencias de pica. Con esto se espera prolongar el tiempo de cosecha de las plantaciones, pues en Tabasco 11 % de la superficie plantada con hule está en estado de vejez; se puede aprovechar el tablero alto con pica ascendente y 65 % de las plantaciones adultas con mal manejo del tablero o poco control de enfermedades, generando regeneración mala de los tableros bajos. Así, es necesario identificar las enfermedades que afecten al tablero alto en pica ascendente. La hipótesis fue que al aplicar pica ascendente en el tablero alto y estimulación con ethrel puede prolongarse la vida útil de las plantaciones, porque presentan buena producción.
Materiales y Métodos
El estudio se realizó en cuatro plantaciones de hule en Chicoacán y Pedregal Moctezuma primera Sección del Municipio de Huimanguillo, Tabasco México (17°19’ N y 93°23’ O) (Figura 1), con clima Am(f), cálido húmedo con lluvias en verano, temperaturas máxima 31.7, mínima 21.9 y media anual 24.1 °C. Los suelos son del grupo Acrisol (Zavala-Cruz et al., 2014).

Figura 1 Localización de las plantaciones de hule del estudio en el municipio de Huimanguillo, Tabasco.
Para evaluar la producción de hule seco, con estimulante ethrel al 5 %, en el tablero alto se trabajó en dos plantaciones con 20 años de edad y dos con 28 años.
En cada plantación se establecieron seis tratamientos, con tres frecuencias de pica estimuladas con ethrel (5 %), y tres testigos que corresponden a las mismas frecuencias de pica sin estimular (0 %). Los tratamientos con estimulación tuvieron tres repeticiones y los testigos una. Cada tratamiento incluyó 10 árboles y 120 árboles por plantación. Las picas fueron: (1/4 S ↑ d6 6d/7) pica ascendente en cuarto de espiral, cada seis días laborables de siete días por semana (una pica por semana), (1/4 S ↑ d3 6d/7) pica ascendente en cuarto de espiral cada tres días laborables (dos picas por semana) y (1/4 S ↑ d2 6d/7) pica ascendente en cuarto de espiral cada dos días laborables (tres picas por semana). En los tres testigos se aplicaron las mismas frecuencias de pica sin estimulante (Cuadro 1).
Cuadro 1 Distribución de las frecuencias de pica ascendente durante la semana en plantaciones de hule

¼ S ↑ d6 6d/7 = pica ascendente en cuarto de espiral cada seis días laborables; ¼ S ↑ d3 6d/7 = pica ascendente en cuarto de espiral cada tres días laborables; ¼ S ↑ d3 6d/7 = pica ascendente en cuarto espiral cada dos días laborales. Seis días de la semana se consideram laborables.
El perímetro de los árboles de hule se midió a 1.30 m de altura con una cinta métrica, para analizar la correlación de la producción con el grosor del tallo del árbol. En la instalación del estudio el tallo se dividió en dos partes longitudinales simétricas, en dirección este-oeste, a cada parte se le denomina “tablero de pica”. El tablero alto se inició con un corte en cuarto de espiral de los vasos laticíferos, a 1.5 m de la base del árbol. El corte se realizó con una cuchilla para pica ascendente a 45° de inclinación, dividiendo cada tablero de pica en dos mitades y usando 1/4 S del tablero en pica ascendente.
Los árboles de hule se estimularon con ácido 2 - cloroetilfosfónico (ethrel) (21.70 g de ingrediente activo) diluido al 5 % con base agua. La mezcla ethrel se aplicó con brocha de una pulgada, raspando la corteza del tablero alto en una anchura de 4 cm, arriba del corte realizado. La primera aplicación de ethrel se hizo el 13 de junio, la segunda el 13 de agosto y la tercera el 13 de octubre.
El diseño experimental fue parcelas divididas, modificación del número de repeticiones del testigo, aprovechando el material disponible, asignando al azar los tratamientos en cada una de las parcelas. En las cuatro plantaciones de hule se distribuyeron seis tratamientos, de los cuales tres fueron tratamientos de frecuencias de pica con aplicación del estimulante y tres sin aplicación de estimulante (testigos) (Cuadro 2).
Cuadro 2 Tratamientos para la aplicación de pica ascendente en cuarto de espiral en plantaciones de 20 y 28 años de edad

Pica ascendente en cuarto de espiral cada seis días laborables: ¼ S ↑ d6 6d/7; pica ascendente en cuarto de espiral cada tres días laborables: ¼ S ↑ d3 6d/7; pica ascendente en cuarto espiral cada dos días laborales: ¼ S ↑ d2 6d/7.
El experimento se realizó del 16 de junio al 14 de diciembre para evaluar la producción de hule en el periodo de mayor producción y determinar si la pica ascendente es una alternativa de producción.
La producción de hule (g) se midió cada semana. El hule coagulado se obtuvo en forma de quesillo y se secó a temperatura ambiente, se pesó (balanza de precisión de 0.1 mg, OHAUS) y con los datos se calculó la producción de hule seco mensual por árbol. El tablero alto de pica ascendente también se inspeccionó visualmente cada semana para detectar enfermedades fúngicas.
Los datos de producción de hule se analizaron como un modelo lineal mixto en R con Infostat. La edad de los árboles, las frecuencias de pica y la interacción entre ambas fueron efectos fijos. El efecto de la unidad (cada árbol) dentro del tratamiento, el del tratamiento dentro de la plantación y el de la plantación (producción en función del sitio donde se encuentra) se consideraron efectos aleatorios. La comparación de medias se realizó con la prueba de diferencias mínimas significativas de Fisher con corrección de Bonferroni (LSD Fisher). El perímetro del árbol se utilizó como covariable, pero no fue significativa y no se incluyó en el análisis.
Los datos no cumplían con los supuestos que deben considerarse en el modelo, pues presentaban heterocedasticidad y autocorrelación entre los periodos (Figura 2 y 3), por lo que se utilizó un modelo que los corrigiera.

Figura 2 Residuales estudentizados de los valores predichos (Res cond estand) que muestran heterogeneidad de varianzas.

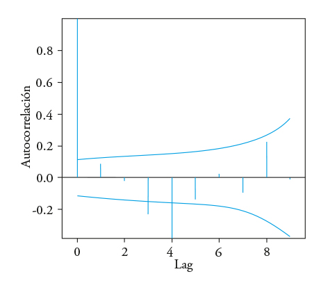
Figura 3 Autocorrelación de los residuos del modelo de las observaciones de la producción de hule seco (g).
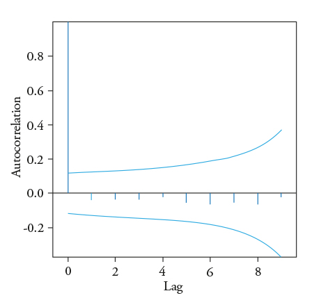
Los residuos obtenidos con el modelo, con varianzas distintas en cada población, no mostraron heterocedasticidad (Figura 4). Además, el modelo que considera la correlación entre los tiempos eliminó la autocorrelación (Figura 5).

Figura 4 Distribución de valores predichos en función de los residuos estandarizados de Pearson con un modelo que contempla varianzas distintas para cada población.

Figura 5 Función de autocorrelación de los residuos del modelo, que incluyó la modelación de la autocorrelación serial.
La gráfica Q-Q en los residuos del último modelo mostró su aproximación a la distribución normal (Figura 6).
Resultados y Discusión
Del número de picas programado en los tratamientos se aplicaron 45 % en la frecuencia de pica una vez por semana en las plantaciones de 20 años, y 48 % en las de 28 años. En la frecuencia de picas dos veces por semana 47 % en plantaciones de 20 años y 52 % en las de 28 años. En la frecuencia de pica tres veces por semana se aplicó 47 % en las de 20 años y 49 % en las de 28 años. Estas diferencias se debieron a las precipitaciones frecuentes en septiembre, noviembre y diciembre. Cuando llueve, el agua escurre por el fuste del árbol y durante la pica, el látex se derrama o no escurre por el canal hasta la taza recolectora (Cuadro 3).
Cuadro 3 Número de picas de las tres frecuencias en cada plantación de hule estimulada con Ethel por seis meses.
Las lluvias disminuyeron el número de picas programadas para el estudio, incrementó el tiempo sin cosecha del árbol y provocaron que la corteza se endureciera y cicatrizara. La frecuencia de tres picas por semana fue la más afectada por las lluvias, con respecto a la de una y dos picas por semana, pues las lluvias se presentaron una o dos veces por semana y las picas se efectuaron tres veces por semana.
En pruebas de hipótesis de los efectos fijos se observan diferencias estadísticas (p≤0.05) en la producción de látex generada en las frecuencias de pica aplicadas (una, dos y tres picas por semana) y en el efecto de interacción de las edades de 20 y 28 años de las plantaciones con la frecuencia de pica (Cuadro 4).
Cuadro 4 Prueba de hipótesis de la edad, las frecuencias de pica y su interacción (efectos fijos) que determina si hay algún efecto entre ellos.
La producción de hule en las frecuencias de pica dos y tres veces por semana, sin estimular con ethrel, no presentó diferencia significativa entre ellas. Los árboles con frecuencias de pica una vez por semana, estimulada con ethrel y sin estimular, presentaron los rendimientos menores de hule seco (Cuadro 5).
Cuadro 5 Comparación múltiple de medias de tratamientos LSD de Fisher con corrección de Bonferroni en la producción de hule seco (g) por árbol estimulada con ethrel, por seis meses, en plantaciones de 20 años.

Medias letra distinta son estadísticamente diferentes (p≤0.05)
La comparación de medias mostró que la mayor producción media de hule seco por árbol se presentó en la plantación con 28 años de edad, en la frecuencia de dos picas por semana estimuladas con ethrel; pero, en el sistema de pica de tres veces por semana estimulado con ethrel no hubo diferencia estadística. Las frecuencias de pica una, dos y tres veces por semana sin estimular no presentaron diferencias significativas entre ellas, y tampoco con la frecuencia de una vez por semana estimulada con ethrel. Los rendimientos menores de hule de las plantaciones sin estimular con ethrel se presentaron al aplicar las frecuencias de una y dos picas por semana, sin diferencias entre ellas (p>0.05); pero sí mostraron diferencias respecto a las plantaciones estimuladas. Por lo tanto, para el productor sería conveniente aplicar ethrel con dos picas por semana (Cuadro 6).
Cuadro 6 Comparación múltiple de medias de tratamientos LSD de Fisher, con corrección de Bonferroni, en la producción de hule seco (g) por árbol estimulada con ethrel, por seis meses, en plantaciones de 28 años

Medias con letra distinta son estadísticamente diferentes (p≤0.05).
La producción de hule seco fue mayor en las plantaciones de 28 años de edad en comparación con las de 20 años estimuladas con ethrel (Cuadros 5 y 6). Las frecuencias de pica dos y tres veces por semana mostraron rendimiento mayor en las plantaciones de 28 años y en las plantaciones de 20 años la diferencia fue mínima. En este caso el ethrel no incrementó la producción respecto al sistema de pica sin estimular.
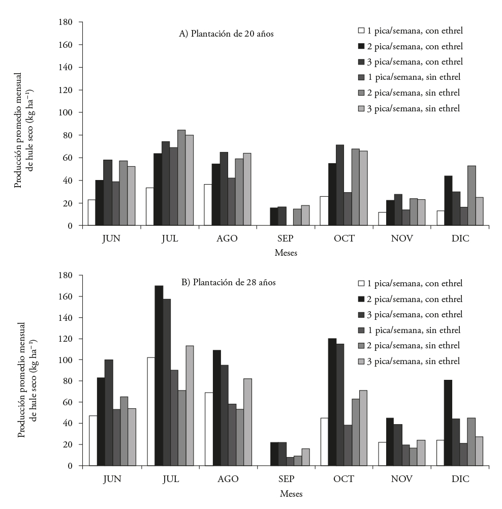
En julio, agosto y octubre se obtuvo la producción mayor y contrastó con la de septiembre y noviembre. Estos últimos presentaron más lluvias, y las condiciones menos favorables para realizar las picas. En junio y diciembre las evaluaciones fueron incompletas, porque el estudio inició el 16 de junio y se concluyó el 14 de diciembre, y por lo tanto la producción de esos meses fue menor (Figura 7).

Figura 7 Producción mensual de hule seco en plantaciones de 20 años y 28 años de edad, estimuladas con ethrel, con pica ascendente en cuarto de espiral en una hectárea.
El incremento de la producción de hule seco con las frecuencias de pica dos veces por semana en ¼ S, estimuladas con ethrel en plantaciones de 20 años, fue inesperado, pues en la frecuencia de dos veces por semana, estimulada con ethrel, se produjo 26 % menos que la misma frecuencia sin estimular (Figura 7).
La producción de hule seco con las frecuencias de pica una, dos y tres veces por semana en cuarto de espiral, estimuladas con ethrel, en plantaciones de 28 años superó a los mismos tratamientos sin estimular con ethrel. La frecuencia de pica una vez por semana superó con 6 % a la frecuencia una vez por semana sin estimular. La frecuencia de pica dos veces por semana incrementó 49 % a la frecuencia de pica dos veces sin estimular. La frecuencia de pica tres veces por semana estimulada con ethrel aumentó 32 % respecto a la frecuencia de tres veces por semana sin estimular (Figura 8). Los rendimientos de nuestro estudio con el sistema de pica descendente del tablero bajo ½ S ↓ d3 6d/7 dos veces por semana sin estimular con ethrel, son comparables a los obtenidos por Izquierdo et al. (2011) de 1,034 kg ha-1 año-1 de hule seco. La producción con el sistema de pica ascendente en ¼ S ↑ d3 6d/7 dos veces por semana y estimulada con ethrel al 5 % en plantaciones de 28 años fue 630 kg ha-1. Esto indicó que en un año se obtendría una producción similar a la del sistema de pica en media espiral sin estimulación con ethrel.

Figura 8 Producción promedio de hule seco por hectárea en seis meses, en plantaciones de 20 y 28 años.
En el sistema de pica normal o descendente la mayoría de las plantaciones de hule mostraron en los tableros bajos micelio blanco o indicios de enfermedad en el corte reciente. En los árboles cosechados con este sistema de pica descendente se encontró hasta 80 % de sus tableros bajos con enfermedades, como la gangrena rayada y pudrición mohosa en plantaciones de 20 años, y en las plantaciones de 28 años se contabilizó 72 % de árboles con las mismas enfermedades.
En el sistema de pica ascendente o pica inversa en el tablero alto evaluada, en el periodo de 6 meses, ninguno de los 480 árboles, de 20 y 28 años, mostró alguna enfermedad causada por hongos.
Las plantaciones de 20 años de edad no respondieron igual que las de 28 años. Lacote et al. (2010) observaron que entre los clones de alto rendimiento se necesita poca estimulación con etileno. El clon GT1 mostró el rendimiento máximo (1.52 g por árbol por pica) con cuatro aplicaciones de etileno al 2.5 % en un año, PB 217 (1.78 g por árbol por pica) con 39 aplicaciones de etileno al año, IRCA 130 (1.70 g por árbol por pica) sin aplicar etileno, e IRCA 230 mostró la producción máxima con ocho aplicaciones de etileno al año. Los clones de arranque lento, necesitan estimularse en plazos de tiempo corto, para producir más y en el tiempo no habrá efectos negativos del etileno en las células laticíferas.
La producción de hule seco en la frecuencia de pica una vez por semana (¼ S ↑ d6 6d/7), estimulada con ethrel, fue 31 % mayor en comparación con la misma frecuencia de pica sin estimular; pero la producción en la frecuencia de pica dos veces por semana (¼ S ↑ d3 6d/7) fue 26 % menor con la misma frecuencia sin estimular. La producción con la frecuencia de pica tres veces por semana (¼ S ↑ d2 6d/7) y estimulada fue 22 % mayor que la testigo.
En plantaciones de 20 años con perímetro promedio de 0.97 m, y estimulado con ethrel se produjeron 256 g por árbol en seis meses, en una pica por semana, 499 g por árbol en seis meses, en dos picas por semana y 551 g por árbol en seis meses, con tres picas por semana. Las plantaciones de 28 años, con perímetro promedio de 1.15 m, produjeron 593 g por árbol en seis meses, en una pica por semana, 1146 g por árbol en seis meses, en dos picas por semana, y 1 013 g por árbol en seis meses, con tres picas por semana. Sin embargo en nuestro estudio no se encontró una correlación entre la producción de látex y el perímetro de los árboles; así, la producción de látex dependería de la edad fisiológica del árbol y poco o nada del diámetro. Rojo et al (2002) cuantificaron la producción de látex en pica descendente en media espiral sin estimular, en la región del Papaloapan (Oaxaca), y detectaron relación entre el perímetro de los árboles y la producción (1.561 kg por árbol por año) de hule seco e incremento hasta un máximo (2.446 kg por árbol por año) en árboles con 78.5 cm de perímetro; diámetros mayores producen menos, hasta 1.065 kg por árbol por año, en árboles con 154 cm de perímetro con vida útil de la plantación de 30 años.
Las enfermedades fungosas que afectan al tablero bajo no ocasionaron síntomas o daño en el tablero alto. Las cuatro plantaciones evaluadas tenían 100 % de sus tableros altos en condiciones productivas para ser aprovechados con el sistema de pica ascendente. Por lo tanto, se puede aplicar el sistema de pica ascendente en esos tableros.
Conclusiones
La producción de hule seco con el sistema de pica en cuarto de espiral en las plantaciones estimuladas con ethrel y evaluadas con tres frecuencias de pica en el tablero alto es mayor en las plantaciones de 28 años, con respecto a las de 20 años.
Las plantaciones de 20 años tienen los tableros bajos en mejores condiciones para una segunda pica, en comparación con las de 28 años de edad. Por lo tanto, el sistema de pica ascendente en tablero alto en cuarto de espiral es mejor aplicar ethrel a las plantaciones de mayor edad. En las plantaciones de 28 años es mayor la producción con estimulación de ethrel que en las mismas frecuencias de pica no estimuladas.









texto en 



