Servicios Personalizados
Revista
Articulo
Indicadores
-
Citado por SciELO -
Accesos
Links relacionados
-
Similares en
SciELO
Compartir
Problemas del desarrollo
versión impresa ISSN 0301-7036
Prob. Des vol.55 no.216 Ciudad de México ene./mar. 2024 Epub 21-Jun-2024
https://doi.org/10.22201/iiec.20078951e.2024.216.70068
Articles
The effects of corruption oninnovation and growth in Mexico
*Universidad de Guadalajara, México. Correo electrónico: moises.alarcon@cucea.udg.mx
This research reviews the Grease the Wheels (GTW) and Sand the Wheels (STW) hypotheses and the effects of corruption on innovation and economic growth. The study used principal component analysis methodologies and structural equation modeling. Employing the former, it is concluded that both hypotheses could be fulfilled, but only for some of the country’s federal states. Meanwhile, in the case of structural equations, it is concluded that corruption facilitates innovative activity and economic growth (GTW). This has implications since it is shown that higher budgets for science and technology do not necessarily lead to better results in this field.
Keywords: corruption; innovation; economic growth; principal components; structural equations
JEL Classification: O1; O3; O4; L2
En la presente investigación se revisan las hipótesis Grease the Wheels (GTW) y Sand the Wheels (STW), de los efectos de la corrupción sobre la innovación y el crecimiento económico. El trabajo se llevó a cabo mediante metodologías de análisis de componentes principales, y con modelos de ecuaciones estructurales. Con el primero se concluye que ambas hipótesis podrían cumplirse, pero sólo para algunas entidades federativas del país. Mientras que, con las ecuaciones estructurales se concluye que la corrupción facilita la actividad innovadora y el crecimiento económico (GTW). Esto tiene implicaciones al demostrarse que no necesariamente mayores presupuestos en ciencia y tecnología llevan a mejores resultados en esta materia.
Palabras clave: corrupción; innovación; crecimiento económico; componentes principales; ecuaciones estructurales
Clasificación JEL: O1; O3; O4; L2
1. Introduction
In recent decades, studies regarding technological change and innovation have increased. One of the leading exponents in this field was Schumpeter, who argued about the process of "creative destruction". According to this author, companies that generate innovations impose new ways of doing things, which can drive companies that do not do so out of the market. Therefore, as he pointed out, technological change drives capitalism (Schumpeter, 1939 and 1942).
According to this school of thought, others have followed, such as the evolutionary (Lovera et al., 2008), neoclassical (Solow, 1957; Mankiw et al., 1992), institutionalist (North, 1990) and structuralist (Floto, 1989) schools of thought. However, the innovative process is subject to socio-political conditions and not only to economic conditions. Corruption can generate uncertainty in businesses and long-term technological development projects in developing countries (Murphy et al., 1993; Karaman and Sylwester, 2020). This phenomenon also affects some states in the American Union and other developed countries (Alt and Lassen, 2003; Glaeser and Saks, 2006; Riaz et al., 2018). In this respect, corruption can inhibit regional development and is considered a relevant issue in terms of innovation and economic growth.
There are two competing hypotheses to explain the effects of corruption on innovation. The first suggests that businesses can benefit from corrupt environments since corruption helps overcome bureaucratic obstacles and provides access to valuable resources, referred to as Grease the Wheels (GTW). The second suggests that corruption impedes innovative processes since it resembles a tax that makes them more costly, generating a bias towards profit-driven, less innovative activities, which is referred to as Sand the Wheels (STW) (Huang and Yuan, 2020; Ellis et al., 2020; Karaman and Sylwester, 2020).
Corruption is a multidimensional problem that extends beyond the economy. It affects fundamental aspects of a society's development, such as justice, the quality of public services, confidence in institutions, investment, security, and quality of life. Expanding research in this area could have crucial implications for anti-corruption policies and sustainable development.
This study aims to test these hypotheses in the Mexican context through a macro-level study using principal component analysis and structural equation modeling. The results support the GTW hypothesis by demonstrating a positive effect of corruption on innovation and economic growth.
This paper is composed of several sections: first, a review of the literature on the relationship between corruption, innovation and economic growth; then a description of the methodology used, followed immediately by a presentation of the results; and finally, a discussion of the conclusions, evaluating the ability of the hypotheses to determine whether any of them can explain the effects of corruption on innovation in Mexico and whether this affects economic growth.
2. Review of the literature
The effects of corruption on the economy
This section presents a varied view of corruption. Examples include Leff's (1964) perspective, which describes it as "an unlawful (if not criminal) influence on the formation and implementation of policies," or Mauro's (1995) definition, which relates it to "the degree to which business transactions involve questionable payments."
These definitions address corruption from different perspectives, either as sales made by government agents for their personal gain, as proposed by Shleifer and Vishny (1993) or as the abuse of public power and/or authority for private gain, according to Anokhin and Schulze (2009).
The dimensions of corruption are also mentioned, ranging from large amounts of money to small bribes, as noted in the work of Habiyaremye and Raymond (2013). Other definitions, such as that of Cárdenas et al. (2018), emphasize individual decision-making, whether in the public or private sphere, seeking a benefit of any kind that can be legally penalized.
It should be noted that corruption can occur in both the public and private sectors, as indicated by Tomaszewski (2018). Furthermore, Riaz et al. (2018) highlight its negative impact on economies, while its detrimental nature as an institution is also underlined, according to Riaz and Canter (2020).
Finally, Transparency International (Faraz and Canter, 2020) describes it as "the abuse of entrusted power for private gain" and classifies it into large, small and political categories. In turn, Merino (2022) suggests that corruption is a consequence of the various manifestations of the capture of the State.
This literature review highlights that corruption can occur in both public and private spheres and refers to the abuse of power to obtain private benefits through bribes, diversion of resources and obtaining contracts. This involves secrecy and agreement between two parties and usually occurs when there is a high level of inelasticity of demand from private parties concerning the provision of public goods or services (Habiyaremye and Raymond, 2013).
Thus, for this study, corruption could be defined as abusing power, often secretly, to obtain personal or private benefits through bribes, diversion of resources and obtaining contracts. It can occur in public and private sectors and may involve illegal or questionable transactions. Therefore, corruption involves the improper manipulation of authority for personal or third-party gain.
According to the World Economic Forum, corruption has cost approximately US$2.6 trillion annually, equivalent to 5% of global GDP (Iorio and Segnana, 2022).In addition, the World Bank (2020) reports that companies and individuals pay more than US$1 trillion in bribes each year. In Mexico, the average cost of an act of corruption is MXN$2,799 per adult victim and MXN$12,243 per business victim, according to Deloitte (2021). The importance of this issue is reflected in the inclusion of a corruption chapter in the recent Treaty between Mexico, the United States, and Canada (T-MEC) due to its impact on trade between the three North American countries (Deloitte, 2021). The effects include job losses, elimination of competition and investment, and inefficient allocation of resources, all of which can affect the economic growth of companies and nations (Habiyaremye and Raymond, 2013; Griffiths and Kickul, 2008; Sena et al., 2018).
Classic studies, such as those by Rose-Ackerman (1975), Shleifer and Vishny (1993), and Mauro (1995), have characterized corruption as a market structure arising from institutional and market imperfections. These studies conclude that corruption inhibits economic growth and distorts markets more significantly than an additional tax. Mauro (1995) introduces econometric analyses, demonstrating that corruption, in some cases, can have positive effects, such as eliminating bureaucratic barriers and streamlining government officials involved in corrupt activities.
Corruption affects property rights, constrains political institutions and makes it difficult to combat due to the secrecy involved (Hodge et al., 2011). There are different positions on corruption's economic effects, with some studies indicating that this practice can facilitate GTW economic performance (Leff, 1964; Huntington, 1968), while others suggest STW (Mauro, 1995; Tanzi, 1998). Additionally, countries with increased dependence on exports, strict regulations and lack of inflation control are more likely to suffer from problems of corruption (Hodge et al., 2011). A corruption transmission channel is uncertain since it decreases investment in physical and human capital (Hodge et al., 2011). Aghion et al. (2016) suggest that analyzing this problem as a tax on businesses and consumers is inappropriate since taxes discourage entrepreneurs and high-tech companies. Furthermore, they conclude that the marginal effects of a tax on growth in countries with high levels of corruption are minimal.
Since 2000, empirical studies regarding the effects of corruption on economic performance have increased, using information from Transparency International, particularly the Corruption Perceptions Index (CPI). Although this index is the main one in these studies, there are also other indexes, such as the International Country Risk Guide (ICRG) Index or the World Governance Indicators (WGI), which have been used less in academic literature (Gründler and Potrafke, 2019). Mexico is located in the medium-high levels in the CPI, as it registers levels between 65 and 73%. According to this indicator, countries that receive more foreign direct investment are associated with lower levels of corruption in the CPI (Gründler and Potrafke, 2019).
It has been found in Latin America that, although progress has been made in the fight against corruption, no conclusive results have been obtained regarding improved competitiveness or growth in GDP (Useche and Reyes, 2020). It has also been found that inequality and corruption have an inverse relationship, so the policies applied to fight corruption may not be the most appropriate (Andres and Ramlogan, 2011). This inverse relationship could be due to the high participation of the informal sector in these economies (Dobson and Ramlogan, 2012).
Ramírez and Sanchez (2013) conducted a study in Mexico to test the STW hypothesis but did not find sufficient evidence due to the lack of available data. On the other hand, Ruiz and Garcia (2020) suggest that the perception of corruption positively affects economic growth when both the growth rate and the perception of corruption are low but negatively when both are high, which supports the existence of the two hypotheses, albeit at different points in time.
The effects of corruption on innovation
According to Iorio and Segnana (2022), although the relationship between corruption and innovation is well known, its exact nature has not yet been established. The increase in data availability allowed an increase in studies addressing this problem (Doan et al., 2022). These studies can be divided into two levels of analysis: at the company level, where the effect of corruption on innovation in companies is analyzed, and at the country or regional level.
Corruption can negatively affect innovation. For example, businesses with high growth rates and profit margins may be associated with higher levels of innovation. In addition, businesses that make higher investments often require institutional certainty to carry out innovative activities (Karaman and Sylwester, 2020; Ross et al., 2012; Riaz and Canter, 2020; Habiyaremye and Raymond, 2013).
These effects are observed both in MSMEs and at the large company level. Academic studies of these effects on companies such as Samsung, Siemens, and Wal-Mart, among others, are documented (Iorio and Segnana, 2022).
Macro-level studies also exist, which may refer to a country, a set of countries, or a set of states within a country. They have reached somewhat different findings from the company-level studies. Some of them are described in Table 2.
Table 1 References regarding the effects of corruption at the Company level
| Referencia | Resumen | Efecto |
|---|---|---|
| Doan et al. (2022) | Bribes on tax payments have a positive effective on all innovation indicators. | Positive |
| Karaman y Sylwester (2020) | Bribes are significantly related to innovation, especially in businesses with many competitors. Competition drives innovation and corruption helps to avoid costly regulations. | Positive |
| Wellalage et al. (2020) | Female business owners give bribes more frequently than male owners, which supports the GTW hypothesis. | Positive |
| Karaman (2017) | Corruption positively affects the rate of innovation, regardless of how innovation and corruption are measured. | Positive |
| Nguyen et al. (2016) | Bribes drive innovation, such as product improvements or intelectual property, but their impact varies according to the effectiveness of local insitutions. Multinational copanies with corrupt practices can stifle innovation in the host country. | Positive |
| Huang y Yuan (2020) | Corruption negatively affects innovation, especially in companies with Little influence over government officials. In such cases corrupt practices can stifle innovation in the host country. | Negative |
| Ellis et al. (2020) | Corruption adversely affects innovation and its quality, as measured by patent citations. | Negative |
| De Soto (1987) | Corruption is often related to the informal economy, as entrepreneurs may be forced to pay bribes to avoid legal or regulatory problems. | Negative |
| Sena et al. (2018) | Independent boards of directors can coexist and are not necessarily competing hypotheses. | Negative |
| Iorio y Segnana (2022) | Both GTW and STW hypotheses can coexist and are not necessarily competing hypotheses. | Both |
| Riaz y Cantner (2020) | Small bribes stimulate process innovation but harm organizational innovations. Businesses involved in large-scale corruption tend to be innovative in products and processes. | Both |
| Habiyaremye y Raymond (2013) | Regarding multinationals, on the one hand, they increase corruption by using bribes to compete in host countries, which inhibits the innovation of other companies. On the other hand, increased public scrutiny and technology spillovers can decrease corruption and encourage innovation. | Both |
| Mahagaonkar (2010) | Corruption has a contradictory impact on innovation. While if facilitates innovation in marketing, it inhibits innovation in products, processes, and organizations. Four positive transmission mechanisms are identified: streamlining procedures, reducing uncertainty in incremental innovation, overcoming political obstacles, and protecting against crime and vandalism. | Both |
Note: the effect column indicates whether the authors have found a positive or negative effect of corruption on innovation or both.
Source: compiled by the authors.
Table 2 References regarding the effects of corruption at the macro level
| Reference | Summary | Effect |
|---|---|---|
| Mahagaonkar (2010) | Corruption may help market innovation but inhibits innovation in products, processes, and organizational structures. Bureaucracy discourages innovative projects involving significant uncertainties, especially if they are government-funded. | Positive |
| Tomaszewski (2018) | Corruption is a market transaction where corrupting agents meet corrupt agents and negotiate the Price of the bribe. | Positive |
| Riaz et al. (2018) | Corruption causes innovation, while innovation does not cause corruption | Positive |
| Anokhin y Schulze (2009) | Better control of corruption is associated with increasing levels of innovation and entrepreneurship. Corruption and the quality of institutions are important factors in explaining disparities in entrepreneurship and innovation rates. | Negative |
| Griffiths y Kickul (2008) | Corruption leads to misallocation of resources, lack of competitiveness and efficiency, lower public revenue, lower productivity and innovation rates, and lower growth and employment rates. | Negative |
| Habiyaremye y Raymond (2013) | Although multinationals can increase corruption by using bribes to compete in host countries, they also decrease corruption by being subject to greater public scrutiny and by generating technology spillovers that promote innovation. | Both |
| Wen et al. (2018) | Corruption impacts patents more than trademarks. There is a tolerable level of corruption beyond that which does not affect innovation. The temporary monopoly of patents can incentivize corrupt practices to maintain competitiveness. | Both |
Note: The effect column indicates whether the authors have found a positive or negative effect of corruptionon innovation or both.
Source: Compiled by the author.
Intellectual property as an innovation proxy variable
Knowledge comprises unobservable elements and can be measured using integrated, codified, tacit approaches. The first refers to software and computers, the second to patents and manuals, and the third to human capital (Aboites and Soria, 2008). Patents have been considered research and development factors in some knowledge production functions (Griliches, 1990).
Patents have been the most important measure for studies of codified knowledge and innovation (Aboites and Soria, 2008; Hall, 2007; Encaoua et al., 2006; Foray, 2004; Cohen et al., 2000; Granstrand, 1999; Griliches, 1990), although other measures exist such as utility models, industrial designs, industrial secrets, integrated circuits, copyrights, etc.
Some criticisms of quantitative indicators at the macro level, such as public spending on R&D, are that they say little about the observed linkages and impacts on performance. Moreover, they can only be evaluated long-term (Molas-Gallart and Davies, 2006). Quantitative indicators do not reveal the quality of research. For example, a research budget is an input rather than a measure of performance (Donovan, 2007). It has also been suggested that typical science and technology performance measures, such as patents, publications and citations, are final indicators that do not accurately account for research progress (Mote et al., 2007).
3. Databases and approximation method
A consensus exists regarding databases for economic and innovation variables provided by institutions such as the World Bank or the International Monetary Fund. In turn, the databases of Transparency International are used to study the corruption perception variable (Wen et al., 2018; Riaz et al., 2018; Griffiths and Kickul, 2008). Generally, panel data regression analysis (Wen et al., 2018; Riaz et al., 2018) or multivariate analysis (Griffiths and Kickul, 2008) are used.
The study focuses on the federal-state level in Mexico due to the availability of information. A multivariate analysis is carried out by applying a macro approach to the different states. For this purpose, two of its most popular techniques were used: on the one hand, principal component analysis to reduce variables and, on the other hand, structural equation analysis (SEM), with which the path followed by the STW and GTW hypotheses is analyzed. As shown in the literature review, no previous study has applied it to understand these phenomena.
Variables and sources of information
The variables were grouped by federal state and only those corresponding to 2015, 2017 and 2019 were analyzed due to data availability. The variables and their sources are described below.
Innovation variables.These variables include the number of members of the National System of Investigators (NSI); applications and granting of patents, utility models and trademark registrations; budget variables, spending on science and technology. The amount allocated to the Ministry of Public Education (SEP) by each state as spending on education is also included.
Corruption variables. These include variables from the National Survey on Government Quality and Impact (ENCIG). There are 21 variables for the perception of corruption. These perceptions range from 0 to 100, where zero is the least corrupt and 100 is the most corrupt.
Support variables.Other variables that help in this analysis, such as population, Foreign Direct Investment (FDI), growth of the Gross Domestic Product (GDP) of the states, and finally, the total expenditure variable by federal state, are considered.
All these variables and their sources of information are summarized in Table A1 of the Annex.
Principal Component Analysis (PCA)
This analysis decomposes the total variance to evaluate the loss of information by eliminating components. The PCA technique is applied to reduce the number of variables associated with innovation and another number of components related to corruption. Table A1 shows 21 variables associated with corruption and nine for innovation, which can be reduced using this PCA technique.
In the PCA diagnosis, the KMO statistic (Kaiser Meyer) indicates the suitability of the matrix for the analysis. A KMO of less than 0.5 is discarded since the variables have a limited contribution. In addition, values greater than 1 or a contribution to variance greater than 70% are considered to determine the required number of principal components.
Using the principal components of variables related to innovation and corruption, descriptive tables are generated with the quartiles of each principal component, describing the relationships between corruption and innovation.
Structural Equation Model Analysis
SEM models combine the econometric perspective, which focuses on prediction, with the psychometric approach, which models latent variables inferred indirectly from multiple observed measures.
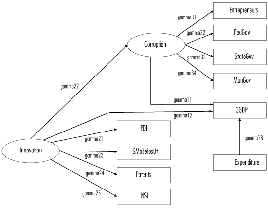
A proposed model includes two equations for the factors of Corruption and Innovation. The Innovation factor comprises variables with high non-repeated factor loadings, such as NSI members per million inhabitants, patent applications and utility models per million inhabitants, FDI per million inhabitants and the corruption factor. The equations
Where vl.Corruption and vl.Innovation are latent variables that determine the right-hand side variables. Once these factors are estimated, the parameters of the following regression model are calculated:
Where GGDP refers to growth in GDP. Equations 1-4 test the hypotheses that corruption can positively or negatively affect states' innovative capacity. The structural equation model is given in Figure 1.

Note: latent variables are enclosed in circles, and observable variables are in rectangles.
Source: compiled by the author using the Rstudio and DiagRamer package.
Figure 1 SEM model for the STW and GTW hypotheses
Figure 1 shows the hypotheses to be compared. The arrows indicate the causality from one variable to another, while the gamma coefficients indicate the number of estimated parameters. This SEM model is applied in the years 2019, 2017 and 2015. The Chi-squared and SRMR statistics are used as tests of model adjustment.
4. Model results
Principal component analysis
It is worth noting that, for practicality, the figures are only shown for 2019 since the statistics for 2015 and 2017 are similar.1
In Figure 2, the correlations between the variables are positive, suggesting a greater perception of corruption in highly correlated dimensions. KMO coefficients were calculated to assess the significance of the correlations and to perform a principal components analysis.

Source: compiled by the author using data from ENCIG-INEGI (2019).
Figure 2 Correlation coefficients for corruption variables in 2019
Table 3 KMO coefficients of corruption indicators for 2019
| Variable | KMO |
|---|---|
| Global MSA | 0.83 |
| MSA for each variable | |
| Police | 0.86 |
| Political parties | 0.85 |
| State governments | 0.89 |
| Municipal governments | 0.79 |
| Federal Government | 0.80 |
| Public Prosecutor’s Office | 0.84 |
| Entrepreneurs | 0.85 |
| Judges and Magistrates | 0.82 |
| Unions | 0.86 |
| Public universities | 0.82 |
| Media | 0.88 |
| Human Rights Commissions | 0.74 |
| Electoral institutes | 0.83 |
| Public schools | 0.73 |
| Religious institutions | 0.81 |
| Army and Navy | 0.74 |
| Chamber of Deputies and Senators | 0.79 |
Source: compiled by the autor using data from ENCIG-INEGI (2019).
According to Figure 3, the states follow two strategies in relation to corruption indicators. In one direction are "social" indicators, which include electoral institutes, public schools, human rights commissions, religious institutions and unions. In the other direction are "government" variables, such as state, federal and municipal governments, political parties, chambers of deputies and senators, entrepreneurs and public ministries.

Note: the numbers indicate federal states alphabetically; the text provides indicator scores for principal components.
Source: compiled by the author using Rstudio.
Figure 3 Components 1 and 2 of the PCA for corruption indicators in 2019
Table 4 shows the PCA's factor loadings, which refer to the correlations between each principal component's score and the original variables.
Table 4 Factor loadings for corruption indicators in 2019
| CP1 | CP2 | CP3 | |
|---|---|---|---|
| Police | -0.73 | 0.43 | -0.19 |
| Political parties | -0.85 | 0.19 | 0.05 |
| State governments | -0.88 | 0.26 | 0.14 |
| Municipal governments | -0.69 | 0.44 | -0.13 |
| Federal Government | -0.82 | 0.11 | -0.16 |
| Public Prosecutor’s Office | -0.83 | 0.11 | 0.15 |
| Entrepreneurs | -0.84 | 0.12 | 0.14 |
| Judges and Magistrates | -0.71 | 0.34 | 0.22 |
| Unions | -0.84 | -0.24 | -0.26 |
| Public universities | -0.66 | -0.34 | -0.12 |
| Media | -0.79 | -0.24 | -0.25 |
| Human Rights Commissions | -0.42 | -0.47 | -0.29 |
| Electoral Insitutes | -0.76 | -0.12 | -0.33 |
| Public Schools | -0.55 | -0.44 | 0.44 |
| Religious institutions | -0.58 | -0.40 | 0.53 |
| Army and Navy | -0.55 | -0.62 | -0.04 |
| Chamber of Deputies and Senators | -0.80 | 0.23 | 0.18 |
Note: figures in bold show more significant factor loadings.
Source: compiled by the author.
The first component, with the strongest factor loadings, contributes 54% of the total variance. The same procedure was applied to the innovation indicators, and a figure of correlation coefficients was presented.
In Figure 4, the SEP state expenditures variable is the only one that shows a negative relationship with other innovation indicators and weaker correlations. Before applying PCA to the innovation indicators as variable reduction, KMO coefficients were calculated to verify their feasibility.

Source: compiled by the author using data from CONACYT (2019), SEP (2019) and IMPI (2019).
Figure 4 Correlation coefficients for innovation variables in 2019
Table 5 shows that all variables are closely related and should be included together (overall MSA). A PCA was performed using the 2019 innovation indicators, where two significant principal components explain 74% of the total variation in the data (see Table 6).
Table 5 KMO coefficients of innovation indicators for 2019
| Variable | KMO |
|---|---|
| Global MSA | 0.81 |
| MSA for each variable | |
| NSI | 0.74 |
| Patent application | 0.86 |
| Industrial design application | 0.82 |
| Utility model application | 0.85 |
| Granting of patent | 0.79 |
| Granting of industrial design | 0.76 |
| Granting of utility models | 0.93 |
| SEP | 0.67 |
Source: compiled by the author using data from CONACYT (2019), SEP (2019) and IMPI (2019).
Table 6 Summary of the PCA for innovation indicators in 2019
| PC1 | PC2 | |
|---|---|---|
| Standard deviation | 2.247 | 0.9569 |
| Proportion of variance | 0.631 | 0.1145 |
| Acumulated proportion | 0.631 | 0.7455 |
Source: compiled by the author.
Some states prioritize higher expenditures on SEPs and grant models and applications for industrial designs (Figure 5, bottom), while others emphasize NSI members, patents and utility models (Figure 6, top).

Note: The numbers indicate federal states alphabetically; the text provides indicator scores in principal components. Source: compiled by the author using Rstudio.
Figure 5 Components 1 and 2 of the PCA for innovation indicators in 2019

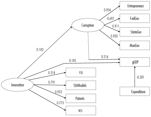
Note: Latent variables are enclosed in circles, and observable variables are in rectangles.
Source: compiled by the author using Rstudio.
Figure 6 Causalities and coefficients of the structural equation model using combined data
In addition to this graphical analysis, the innovation components' factor loadings were obtained and shown in Table 7.
Table 7 Factor loadings for innovation indicators in 2019
| CP1 | CP2 | |
|---|---|---|
| NSI | 0.80 | 0.20 |
| Patent application | 0.83 | 0.10 |
| Industrial design application | 0.82 | -0.32 |
| Utility model application | 0.86 | 0.23 |
| Granting of patents | 0.93 | 0.14 |
| Granting of industrial design | 0.86 | -0.29 |
| Granting of utility models | 0.72 | -0.47 |
| SEP | -0.45 | -0.62 |
Notes: figures in bold show more significant factor loadings.
Source: compiled by the author.
In Table 7, the first component captures most of the factor loadings, accounting for 63% of the total variance. The second component is noted for its loadings on SEP expenditure and explains the strategies for developing innovation indicators in some states.
A table was prepared by crossing the first principal component of corruption indicators with the first of innovation indicators, which covers 54% and 63% of their respective variances. This is a ranking tool based on the states' performance in relation to these variables.
Table 8 shows the ranking of states according to their main components. Some, such as Mexico City, Jalisco, and Morelos, are in the top quartile of innovation but in the bottom quartile of corruption perception. Others, such as Nuevo León, have high levels of corruption perception despite being in the top quartile of innovation. This suggests that the GTW and STW hypotheses may apply in different states.
Table 8 Ranking of states according to the first component of each PCA and their quartiles
| First component of corruption | |||||
|---|---|---|---|---|---|
| Q1 | Q1 | Q3 | Q4 | ||
| First innovation component | Q4 | Mexico City, Jalisco, Morelos | Aguascalientes, Coahuila, Querétaro | Guanajuato | Nuevo León |
| Q3 | Mexico City, Puebla | Colima, Hidalgo, Sonora | Chihuahua, Sinaloa, Yucatán | ||
| Q2 | Baja California, Michoacán, Quintana Roo, San Luis Potosí, Veracruz | Campeche | Baja California Sur, Tamaulipas | ||
| Q1 | Chiapas, Guerrero, Oaxaca | Nayarit, Tabasco, Tlaxcala | Durango, Zacatecas | ||
Source: compiled by the author base don PCA results.
Analysis of structural equations
The SEM results shown below are divided into Tables (9, 10, 11 and 12) because the SEM generates a large quantity of information in the parameter estimation process. The results are shown for the three years of analysis and combined data.
Table 9 Structures of latent variables or factors
| 2019 | 2017 | 2015 | Combinado | |||||||||
|---|---|---|---|---|---|---|---|---|---|---|---|---|
| Estimator | Value Z | P(>|z|) | Estimator | Value Z | P(>|z|) | Estimator | Value Z | P(>|z|) | Estimator | Value Z | P(>|z|) | |
| Latent variable: corruption | ||||||||||||
| State government | 0.899 | 0.801 | 0.863 | 0.911 | ||||||||
| Municipal government | 0.7 | 4.649 | 0 | 0.877 | 5.837 | 0 | 0.907 | 7.208 | 0 | 0.92 | 15.143 | 0 |
| Federal government | 0.817 | 5.96 | 0 | 0.904 | 6.093 | 0 | 0.806 | 5.792 | 0 | 0.697 | 8.488 | 0 |
| Entrepreneurs | 0.871 | 6.618 | 0 | 0.925 | 6.287 | 0 | 0.937 | 7.638 | 0 | 0.954 | 16.634 | 0 |
| Latent variable: innovation | ||||||||||||
| NSI members | 0.815 | 0.742 | 0.775 | 0.773 | ||||||||
| Patent application | 0.83 | 5.373 | 0 | 0.991 | 4.56 | 0 | 1.013 | 6.197 | 0 | 0.923 | 8.877 | 0 |
| Utility model application | 0.92 | 5.986 | 0 | 0.618 | 3.597 | 0 | 0.794 | 5.121 | 0 | 0.791 | 8.065 | 0 |
| FDI | 0.67 | 4.052 | 0 | 0.3 | 1.696 | 0.09 | 0.503 | 3.019 | 0.003 | 0.514 | 4.976 | 0 |
| Corruption | 0.37 | 1.944 | 0.052 | 0.367 | 1.954 | 0.051 | 0.409 | 2.283 | 0.022 | 0.182 | 1.656 | 0.098 |
Note: factor loadings of 1 in NSI members for innovation and in the perception of corruption in the state governments for corruption.
Source: compiled by the autor using Rstudio.
Table 10 Structural equation model fit statistics
| 2019 | 2017 | 2015 | Combined | |
|---|---|---|---|---|
| Observations | 32 | 32 | 32 | 96 |
| Estimated parameters | 21 | 21 | 21 | 21 |
| Degrees of freedom | 33 | 33 | 33 | 33 |
| Test statistic | 55.658 | 50.375 | 35.013 | 55.937 |
| Chi-squared | 0.008 | 0.027 | 0.373 | 0.008 |
| SRMR | 0.120 | 0.123 | 0.096 | 0.067 |
Note: Chi-squared and SRMR statistic evaluate the equality between variance and covariance matrices and overall significance.
Source: compiled by the author using Rstudio.
Table 11 Estimators for the variances of the latent variables
| 2015 | 2017 | 2019 | Combinado | |||||||||
|---|---|---|---|---|---|---|---|---|---|---|---|---|
| Estimator | z-value | P(>|z|) | Estimator | z-value | P(>|z|) | Estimator | z-value | P(>|z|) | Estimator | z-value | P(>|z|) | |
| StateGov | 0.255 | 3.266 | 0.001 | 0.359 | 3.530 | 0.000 | 0.191 | 2.260 | 0.024 | 0.169 | 5.176 | 0.000 |
| MunGov | 0.177 | 2.774 | 0.006 | 0.231 | 3.100 | 0.002 | 0.510 | 3.624 | 0.000 | 0.153 | 4.910 | 0.000 |
| FedGov | 0.350 | 3.545 | 0.000 | 0.183 | 2.770 | 0.006 | 0.333 | 3.188 | 0.001 | 0.514 | 6.621 | 0.000 |
| Entrepreneurs | 0.122 | 2.171 | 0.030 | 0.144 | 2.384 | 0.017 | 0.241 | 2.675 | 0.007 | 0.089 | 3.387 | 0.001 |
| NSI | 0.399 | 3.667 | 0.000 | 0.449 | 3.215 | 0.001 | 0.336 | 3.160 | 0.002 | 0.402 | 5.538 | 0.000 |
| SPatents | -0.026 | -0.332 | 0.740 | 0.017 | 0.115 | 0.908 | 0.312 | 3.043 | 0.002 | 0.147 | 2.358 | 0.018 |
| SModelsUt | 0.370 | 3.580 | 0.000 | 0.618 | 3.740 | 0.000 | 0.154 | 1.794 | 0.073 | 0.375 | 5.324 | 0.000 |
| IEDtotal | 0.747 | 4.007 | 0.000 | 0.910 | 3.987 | 0.000 | 0.552 | 3.680 | 0.000 | 0.735 | 6.647 | 0.000 |
| gGDP | 0.880 | 3.999 | 0.000 | 0.813 | 3.977 | 0.000 | 0.974 | 3.997 | 0.000 | 0.826 | 6.879 | 0.000 |
| Corruption | 0.832 | 3.013 | 0.003 | 0.865 | 2.672 | 0.008 | 0.863 | 3.101 | 0.002 | 0.967 | 5.750 | 0.000 |
| Innovation | 1.000 | 2.575 | 0.010 | 1.000 | 2.313 | 0.021 | 1.000 | 2.716 | 0.007 | 1.000 | 4.297 | 0.000 |
Source: compiled by the author using Rstudio.
Table 12 Regression analysis of the structural equations model
| Dependent variable: growth of GDP | ||||||||||||
|---|---|---|---|---|---|---|---|---|---|---|---|---|
| 2019 | 2017 | 2015 | Combinado | |||||||||
| Variables | Estimator | Z-Value | P(>|z|) | Estimator | Z-Value | P(>|z|) | Estimator | Z-Value | P(>|z|) | Estimator | Z-Value | P(>|z|) |
| Innovation | 0.043 | 0.215 | 0.830 | 0.314 | 1.73 | 0.084 | 0.306 | 1.65 | 0.099 | 0.185 | 1.835 | 0.066 |
| Corruption | 0.075 | 0.377 | 0.706 | 0.131 | 0.729 | 0.466 | -0.189 | -0.998 | 0.318 | 0.216 | 2.211 | 0.027 |
| Total expenditure | -0.128 | -0.736 | 0.462 | -0.203 | -1.269 | 0.205 | -0.195 | -1.179 | 0.238 | -0.281 | -3.016 | 0.003 |
Source: compiled by the autor using Rstudio.
Table 9 shows that the latent Corruption variable positively determines the variables of perception of corruption at the federal, state and municipal levels of government and the perception of corruption among entrepreneurs. The latent Innovation variable positively influences the number of NSI members, applications for patents and utility models, FDI, and the latent corruption variable. This last result is particularly important since it means that there is an endogenous relationship between innovation and corruption, i.e., corruption not only has an effect on innovation, but innovation has effects on corruption, as pointed out by several authors in Tables 1 and 2. In particular, it is indicated that innovative multinational companies, are corrupting local authorities to prevent local companies from being innovative (Habiyaremye and Raymond; 2013; Nguyen et al., 2016). This type of relationship is also reported in markets where innovative businesses want to prevent competitors' innovation (Karaman and Sylwester, 2020; Riaz et al., 2018; Wen et al., 2018).
A noteworthy aspect is that all the variables are significant at the individual level. The following table shows the Chi-squared and SRMR statistics.
Table 10 shows that the sample variance and covariance matrices are only equal to the theoretical ones in 2015. This hypothesis is rejected in other periods and combined data, but the SRMR statistic indicates a good overall fit, especially in the combined data.
Table 11 shows that in 2015, the latent Corruption variable determined the latent Innovation variable to be 0.832. This latent Corruption variable has positive coefficients for all years and even in the analysis of combined years. This means that the impact of corruption on the variance of innovation is positive, demonstrating GTW effects.
It is observed that the corruption variable has a negative value for 2015 but is positive for 2019, 2017, and the combined years. This, on the one hand, reflects the inconsistency of the impact of corruption on economic growth and, on the other hand, when the data is analyzed as a whole for three years, the GTW hypothesis is reinforced since the perception of corruption shows positive and significant effects on economic growth.
Figure 6 shows that the perception of corruption in entrepreneurs has a greater influence on the latent corruption variable than the perception of government authorities. At the municipal level, corruption contributes significantly to this latent variable (after excluding entrepreneurs). The explanatory weight of the number of applications for patents and utility models stands out for the latent Innovation variable.
Concerning the effects of innovation on growth, positive impacts are observed in the analyzed years, indicating a consistent direction to this effect. Regarding expenditure, it also shows consistency in signs and significance, especially in the combined data for the three years.
5. Conclusions
A positive effect of corruption on innovative activity and economic growth is found. The PCA shows heterogeneity among regions because although Mexico City, Jalisco, and Morelos have low levels of corruption perception and Nuevo Leon has a high level, both groups of states have the highest levels of innovation. This indicates that the GTW and STW hypotheses may only hold true for some states.
The SEM can corroborate that corruption positively affects the latent variable of innovation and economic growth, which points to the GTW hypothesis. This could be for various reasons, such as avoiding bureaucratic barriers when obtaining patents and permits, the need for specialized resources or permits that sometimes can only be obtained through corruption, the discouraging of innovation through competitive bribes, and the search for protection or certainty by corrupting local authorities, which provides confidence for long-term innovative projects, among other factors.
Structural equation modeling provides evidence in favor of the GTW hypothesis regarding innovation and economic growth. This has implications for public policy since, in order to foster innovation, vices such as illegal payments and bribes, which generate financial losses and distort markets, eroding the trust and reputation of the parties involved, need to be addressed. Corruption has legal costs and negative social effects, such as inequality and institutional weakness, and diverts resources from legitimate projects. This fight would lead to lower transaction costs and possibly higher levels of innovation without necessarily engaging in corruption, which could become an alternative science and technology policy from a more ethical viewpoint to boost this area, highlighting the importance of finding a balance between the need to reduce transaction costs to foster innovation and the pressing need to address corruption effectively to ensure an ethical and equitable business environment.
Reflection is needed on why some people sacrifice public morality for personal gain, even in pursuing innovation and competitiveness. In addition, consideration should be given to the long-term consequences of corruption, which go beyond economic costs and include the erosion of trust in institutions and inequality. Corruption is not just a price to pay for public morale; it is a significant cost that society bears when it fails to uphold its fundamental ethical values.
Future research needs to analyze in detail the mechanisms that allow corruption to positively impact innovation, as this study only provides an overview at the level of federal states. However, the scarcity of business-level surveys and the lack of studies in Mexico represent significant challenges to building a solid state-of-the-art around these hypotheses.
Annex
Table A1 Variables and sources of information
| Variable | Descripción | Source | Measure |
|---|---|---|---|
| State | Federal State | ||
| Police | Perception of corruption “Widespread” in Police | ENCIG-INEGI | Percentage |
| Political parties | Perception of corruption “Widespread” in Political Parties | ENCIG-INEGI | Percentage |
| State governments | Perception of corruption “Widespread” in State Governments | ENCIG-INEGI | Percentage |
| Federal Government | Perception of corruption “Widespread” in Federal Government | ENCIG-INEGI | Percentage |
| Deputies and Senators | Perception of corruption “Widespread” in Deputies and Senators | ENCIG-INEGI | Percentage |
| Public Prosecutor’s Office | Perception of corruption “Widespread” in Public Prosecutor’s Office | ENCIG-INEGI | Percentage |
| Municipal governments | Perception of corruption “Widespread” in Municipal governments | ENCIG-INEGI | Percentage |
| Entrepreneurs | Perception of corruption “Widespread” in Entrepreneurs | ENCIG-INEGI | Percentage |
| Media | Perception of corruption “Widespread” in the Media | ENCIG-INEGI | Percentage |
| Electoral institutions | Perception of corruption “Widespread” in Electoral Institutions | ENCIG-INEGI | Percentage |
| Judges and Magistrates | Perception of corruption “Widespread” in Judges and Magistrates | ENCIG-INEGI | Percentage |
| Unions | Perception of corruption “Widespread” in Unions | ENCIG-INEGI | Percentage |
| Public hospitals | Perception of corruption “Widespread” in Public Hospitals | ENCIG-INEGI | Percentage |
| Public universities | Perception of corruption “Widespread” in Public Universities | ENCIG-INEGI | Percentage |
| Public schools | Perception of corruption “Widespread” in Public Schools | ENCIG-INEGI | Percentage |
| Religious institutions | Perception of corruption “Widespread” in Religious Institutions | ENCIG-INEGI | Percentage |
| Human Rights Commissions | Perception of corruption “Widespread” in Human Rights Commissions | ENCIG-INEGI | Percentage |
| Army and Navy | Perception of corruption “Widespread” in Army and Navy | ENCIG-INEGI | Percentage |
| Co-workers | Perception of corruption “Widespread” in coworkers | ENCIG-INEGI | Percentage |
| Neighbors | Perception of corruption “Widespread” in Neighbors | ENCIG-INEGI | Percentage |
| Relatives | Perception of corruption “Widespread” in Family members | ENCIG-INEGI | Percentage |
| Total Expenditure | Total expenditure by states | Public Accounts and State Official Journals | Expediture per 100 thousand inhabitants |
| CTI | State Science and Technology expenditure | Public Accounts and State Official Journals | Expediture per 100 thousand inhabitants |
| FDI | Forgein Direct Investment | Ministry of Economy | FDI per 100 thousand inhabitants |
| GDP | Anual Growth in Gross Domestic Product | INEGI | Percentages |
| Population | Total population at mid-year | CONAPO | Level |
| Spatents | Patent applications | IMPI | Record per million inhabitants |
| Opatents | Patents granted | IMPI | Registration per million inhabitants |
| Sdesings | Industrial desing applications | IMPI | Registration per million inhabitants |
| Odesings | Industrial designs granted | IMPI | Registration per million inhabitants |
| Smodelout | Utility model applications | IMPI | Registration per million inhabitants |
| Omodelout | Utility models granted | IMPI | Registration per million inhabitants |
| SEP | SEP expenditure by federal state | Federal public account | Expenditure per 100 thousand inhabitants |
Source: compiled by the autor.
REFERENCES
Aboites, J. y Soria, M. (2008). Economía del conocimiento y la propiedad intelectual: lecciones para la economía mexicana. Siglo XXI Editores. [ Links ]
Aghion, P., Akcigit, U., Cagé, J. y Kerr, W. (2016). Taxation, corruption, and growth. European Economic Review, 86. https://doi.org/10.1016/j.euroecorev.2016.01.012 [ Links ]
Alt, J. y Lassen, D. (2003). The political economy of institutions and corruption in American States. Journal of Theoretical Politics, 15(3). https://doi.org/10.1177/0951692803015003006 [ Links ]
Andres, A. y Ramlogan, C. (2011). Is corruption really bad for inequality? Evidence from Latin America. The Journal of Development Studies, 47(7). https://doi.org/10.1080/00220388.2010.509784 [ Links ]
Anokhin, S. y Schulze, W. S. (2009). Entrepreneurship, innovation, and corruption. Journal of Business Venturing, 24(5). https://doi.org/10.1016/j.jbusvent.2008.06.001 [ Links ]
Banco Mundial (2020). Early detection of fraud and corruption in public procurement through technology. https://www.worldbank.org/en/events/2020/10/06/early-detection-of-fraud-and-corruption-in-public-procurement-through-technology [ Links ]
Cárdenas, G., García, S. y Salas, A. (2018). A synthetic indicator of corruption for Latin America: a global vision. Competitiveness Review: An International Business Journal, 28(2). https://doi.org/10.1108/CR-09-2017-0061 [ Links ]
Cohen, W., Nelson, R. y Walsh, J. (2000). Protecting their intellectual assets: appropriability conditions and why U.S. Manufacturing firms patent (or not). NBER Working Paper. https://ideas.repec.org/p/nbr/nberwo/7552.html [ Links ]
Consejo Nacional de Ciencia y Tecnología (CONACYT) (2019). Sistema Nacional de Investigadores: Padrón de Investigadores beneficiarios 2019. https://conahcyt.mx/sistema-nacional-de-investigadores/padron-de-beneficiarios/ [ Links ]
De Soto, H. (1987). El otro sendero. Editorial Diana. [ Links ]
Deloitte (2021). Así se mide la corrupción en México. https://www2.deloitte.com/mx/es/pages/dnoticias/articles/asi-se-mide-corrupcion-mexico.html [ Links ]
Doan, H., Vu, N., Tran‐Nam, B. y Nguyen, N. (2022). Efects of tax administration corruption on innovation inputs and outputs: evidence from small and medium sized enterprises in Vietnam. Empirical Economics, 62. https://doi.org/10.1007/s00181-021-02072-w [ Links ]
Dobson, S. y Ramlogan, C. (2012). Why is corruption less harmful to income inequality in Latin America? World Development, 40(8). https://doi.org/10.1016/j.worlddev.2012.04.015 [ Links ]
Donovan, C. (2007). The qualitative future of research evaluation. Science and Public Policy, 34(8). https://doi.org/10.3152/030234207X256538 [ Links ]
Ellis, J., Smith, J. y White, R. (2020). Corruption and corporate innovation. Journal of Financial and Quantitative Analysis, 55(7). http://dx.doi.org/10.2139/ssrn.2862128 [ Links ]
Encaoua, D., Guellec, D. y Martinez, C. (2006). Patent systems for encouraging innovation: Lessons from economic analysis. Research Policy, 35(9). https://doi.org/10.1016/j.respol.2006.07.004 [ Links ]
Encuesta Nacional de Calidad e Impacto Gubernamental-Instituto Nacional de Estadística y Geografía (ENCIG-INEGI) (2019). Encuesta Nacional de Calidad e Impacto Gubernamental. https://www.inegi.org.mx/programas/ce/2019/ [ Links ]
Faraz, M. y Canter, U. (2020). Revisiting the relationship between corruption and innovation in developing and emerging economies. Crime, Law and Social Change, 73. https://doi.org/10.1007/s10611-019-09867-0 [ Links ]
Floto, E. (1989). El sistema centro-periferia y el intercambio desigual. Revista de la CEPAL, 39. [ Links ]
Foray, D. (2004). Economics of knowledge. MIT Press. [ Links ]
Glaeser, E. y Saks, R. (2006). Corruption in America. Journal of Public Economics, 90 (2006). https://doi.org/10.1016/j.jpubeco.2005.08.007 [ Links ]
Granstrand, O. (1999). The economics and management of intellectual propert. Edward Elgar Publishers. [ Links ]
Griffiths, M. y Kickul, J. (2008). The socioeconomic determinants of innovation an empirical examination. Entrepreneurship and Innovation, 9(2), https://doi.org/10.5367/000000008786208722 [ Links ]
Griliches, Z. (1990). Patent Statistics as Economic Indicators: A Survey. National Bureau of Economic Research (NBER). Working paper, 3301. https://doi.org/10.3386/w3301 [ Links ]
Gründler, K. y Potrafke, N. (2019). Corruption and economic growth: New empirical evidence. European Journal of Political Economy, 60. https://doi.org/10.1016/j.ejpoleco.2019.08.001. [ Links ]
Habiyaremye, A. y Raymond, W. (2013). Transnational corruption and innovation in transition economies. United Nations University Working Paper Series. https://econpapers.repec.org/paper/unmunumer/2013050.htm [ Links ]
Hall, B. (2007). Patent and patent policy. Oxford Review of Economic Policy, 23(4). https://doi.org/10.1093/oxrep/grm037 [ Links ]
Hodge, A., Shankar, S., Rao, P. y Duhs, A. (2011). Exploring the links between corruption and growthrode. Review of Development Economics, 15(3). https://doi.org/10.1111/j.1467-9361.2011.00621.x [ Links ]
Huang, Q. y Yuan, T. (2020). Does political corruption impede firm innovation? Evidence from the Unites States. Journal of Financial and Quantitative Analysis, 56(1). https://doi.org/10.1017/S0022109019000966 [ Links ]
Huntington, S. (1968). Political order in changing societies. Yale University Press. [ Links ]
Instituto Mexicano de Propiedad Industrial (IMPI) (2019). Datos abiertos sobre información estadística de invenciones, signos distintivos y protección a la propiedad intelectual 2019. https://www.gob.mx/impi [ Links ]
Iorio, R. y Segnana, M. (2022). Is paying bribes worthwhile? Corruption and innovation in middle‐income countries. Eurasian Business Review, 112. https://doi.org/10.1007/s40821-022-00205-4 [ Links ]
Karaman, F. (2017). Corruption and innovation: The case of EECA countries. Journal of Entrepreneurship and Innovation Management, 6(2). https://search.trdizin.gov.tr/tr/yayin/detay/274450/ [ Links ]
Karaman, F. y Sylwester, K. (2020). Corruption and innovation: the importance of competition. International Journal of Emerging Markets, 17(3). https://doi.org/10.1108/IJOEM-08-2019-0658 [ Links ]
Leff, N. (1964). Economic development through bureaucratic corruption. American Behavioral Scientist, 8(3). https://doi.org/10.1177/000276426400800303 [ Links ]
Lovera, M., Castro, E., Smith, H., Mujica, M. y Marin, F. (2008). Evolucionismo económico desde la perspectiva de Nelson y Winter. Multiciencias, 8 (diciembre). https://www.redalyc.org/pdf/904/90411691007.pdf [ Links ]
Mahagaonkar, P. (2010). Chapter 5 Corruption and innovation. En Money and ideas: four studies on finance, innovation and the business life cycle. https://doi.org/10.1007/978-1-4419-1228-2 [ Links ]
Mankiw, G., Romer, D. y Weil, D. (1992). A contribution to the empirics of economic growth. The Quarterly Journal of Economics, 107(2). https://doi.org/10.2307/2118477 [ Links ]
Mauro, P. (1995). Corruption and growth. Quarterly Journal of Economics, 110(3). https://doi.org/10.2307/2946696 [ Links ]
Merino, M. (2022). Sobre el combate a la corrupción en México. Informe País, 2020. Universidad de Guadalajara. https://combatealacorrupcion.mx/wp-content/uploads/Sobre-el-combate-a-la-corrupcion-en-Mexico-2020_Reporte-completo-1.pdf [ Links ]
Molas-Gallart, J. y Davies, A. (2006). Toward theory-led evaluation the experience of European science, technology, and innovation policies. American Journal of Evaluation, 27(1). https://doi.org/10.1177/1098214005281701 [ Links ]
Mote, J., Jordan, G. y Hage, J. (2007). Measuring radical innovation in real time. International Journal of Technology, Policy and Management, 7(4). https://doi.org/10.1504/IJTPM.2007.015170 [ Links ]
Murphy, K., Shleifer, A. y Vishny, R. (1993). Why is rent-seeking so costly to growth? American Economic Review, 83. https://scholar.harvard.edu/shleifer/publications/why-rent-seeking-so-costly-growth [ Links ]
Nguyen, N., Doan, Q., Nguyen, N. y Tran-Nam, B. (2016). The impact of petty corruption on firm innovation in Vietnam. Crime, Law and Social Change, 65(4-5). https://doi.org/10.1007/s10611-016-9610-1 [ Links ]
North, D. (1990). Institutions, institutional change and economic performance. Cambridge University Press. [ Links ]
Ramírez, L. y Sánchez, I. L. (2013). Crecimiento económico, corrupción e instituciones en México. Nóesis. Revista de Ciencias Sociales y Humanidades, 22(43-1). https://www.redalyc.org/articulo.oa?id=85927874005 [ Links ]
Rose-Ackerman, S. (1975). The economics of corruption. Journal of Public Policy, 4(2). https://doi.org/10.1016/0047-2727(75)90017-1 [ Links ]
Ross, S., Westerfield, R. y Jaffe, J. (2012). Finanzas corporativas. McGraw-Hill. [ Links ]
Riaz, M. y Cantner, U. (2020). Revisiting the relationship between corruption and innovation in developing and emerging economies. Crime, Law and Social Change, 73. https://doi.org/10.1007/s10611-019-09867-0 [ Links ]
______, Cherkas, N. y Leitão, J. (2018). Corruption and innovation: Mixed evidences on bidirectional causality. Journal of Applied Economic Sciences, XIII(2). https://www.researchgate.net/profile/Joao-Carlos-Leitao/publication/323606604_Corruption_and_Innovation_Mixed_Evidences_on_bidirectional_Causality/links/5e75fb8b4585157b9a4e15f0/Corruption-and-Innovation-Mixed-Evidences-on-bidirectional-Causality.pdf [ Links ]
Ruiz, A. y García, N. (2020). Gobernanza y desarrollo económico: ¿importan las instituciones en América Latina? En A. Ruiz e I. Salas (coord.). Temas contemporáneos de investigación en economía y políticas públicas. Universidad de Guadalajara. [ Links ]
Schumpeter, J. (1939). A theoretical, historical and statistical analysis of the capitalism process. McGraw-Hill. [ Links ]
______ (1942). Capitalismo, socialismo y democracia, Routledge, Taylor and Francis Group. [ Links ]
Secretaría de Educación Pública (SEP) (2019). Poder Ejecutivo. Cuenta pública federal: gasto descentralizado de la SEP por entidad federativa. [ Links ]
Sena, V., Duygun, M., Lubrano, G., Marra, M. y Shaban, M. (2018). Board independence, corruption and innovation. Some evidence on UK subsidiaries. Journal of Corporate Finance, 50. https://doi.org/10.1016/j.jcorpfin.2017.12.028 [ Links ]
Shleifer, A. y Vishny, R. (1993). Corruption. Quarterly Journal of Economics, 108(3). https://doi.org/10.2307/2118402 [ Links ]
Solow, R. (1957). Technical change and the aggregate production function. The Review of Economics and Statistics, 39(3). https://doi.org/10.2307/1926047 [ Links ]
Tanzi, V. (1998). Corruption around the world: Causes, consequences, scope, and cures. International Monetary Fund Staff Papers, 45. https://link.springer.com/article/10.2307/3867585 [ Links ]
Tomaszewski, M. (2018). Corruption-A dark side of entrepreneurship. Corruption and innovations. Prague Economic Papers, 27(3). https://doi.org/10.18267/j.pep.647 [ Links ]
Useche, A. y Reyes, G. (2020). Corruption, competitiveness and economic growth: evidence from Latin American and Caribbean countries 2004-2017. Globalization, Competitiveness y Governability, 14(1). https://doi.org/10.3232/GCG.2020.V14.N1.05 [ Links ]
Wellalage, N., Fernández, V. y Thrikawala, S. (2020). Corruption and innovation in private firms: Does gender matter? International review of financial analysis, 70. https://doi.org/10.1016/j.irfa.2020.101500 [ Links ]
Wen, J., Zheng, M., Feng, G., Chen, S. y Chang, C. (2018). Corruption and innovation: Linear and non-linear investigations of OCDE countries. The Singapore Economic Review, 65(1). https://doi.org/10.1142/S0217590818500273 [ Links ]
Received: May 12, 2023; Accepted: September 05, 2023










texto en 


