1. Introducción
La literatura sobre salarios y empleo muestra que los shocks económicos inciden en el comportamiento de los mercados de trabajo, dificultando que las empresas se hagan de la fuerza laboral que necesitan y que la población económicamente activa encuentre oportunidades laborales acorde con sus expectativas. La teoría de emparejamiento estudia precisamente el resultado macroeconómico de la interacción de varios tipos de agentes en mercados donde las fricciones impiden ajustes instantáneos del nivel de actividad económica (Álvarez de Toledo et al., 2008). De acuerdo con Mortensen y Pissarides (1994), la volatilidad inherente a estas dificultades es de hecho responsable de la pérdida y creación de empleo.
Para Mendes et al. (2010), el nivel de emparejamiento en el mercado laboral está en función de la afinidad productiva; es decir, la productividad de las empresas determina en parte la afinidad de los trabajadores que buscan, aunque las asimetrías de información pueden dificultar el proceso. Igualmente, Pissarides (2000) encuentra que, ante la presencia de shocks aleatorios en la economía, una función de emparejamiento (FE) del mercado laboral es una buena alternativa para calcular el ingreso esperado, tanto por las empresas como por los trabajadores.
Estos trabajos dan indicios de que la FE, entendida como una relación matemática que describe la formación de relaciones de beneficio mutuo entre los agentes, constituye un valioso instrumento de análisis de los flujos de entrada y salida del desempleo que resultan de sus decisiones. El análisis de los flujos derivados de las FE se facilita con el desarrollo de modelos basados en agentes (MBA), los cuales exponen, con apoyo de simulaciones, sus dinámicas, interacciones y patrones de comportamiento.
Los MBA se componen de agentes con características que los hacen únicos, autónomos y con capacidad de interactuar entre ellos y con su entorno, con el objetivo de representar de manera explícita fenómenos sociales o naturales sin tener que depender de trazabilidad matemática (Railsback y Grimm, 2012). Este tipo de modelos permite reproducir los patrones observados en la realidad. Por ejemplo, Lewkovicz et al. (2009) observaron que en Francia había un alto índice de desempleo en trabajadores mayores de 50 años, y encontraron a través de un MBA que este patrón lo ocasionaba la imposición de un nuevo modelo de contrato laboral.
Por otra parte, los sistemas complejos se componen de individuos heterogéneos y racionalmente limitados que deciden sus acciones y estrategias en respuesta al propio resultado de su interacción (Arthur, 2013). Desde la crisis financiera de 2008, cuando los modelos dominantes no aportaban mucho en términos de orientación política, hubo un interés creciente en utilizar ideas de la teoría de la complejidad (Battiston et al., 2016). Esta teoría permite estudiar la innovación y los procesos de transformación social, justo a través de los modelos informáticos basados en agentes que otorgan la flexibilidad de articular las escalas micro y macro de la economía (Richiardi, 2017).
En esta tesitura, Hamill y Gilbert (2016) proponen un MBA que presenta el desempeño de un mercado laboral donde los trabajadores se diferencian entre sí por su edad y habilidades, y tienen que elegir entre continuar en su empleo o renunciar para buscar uno nuevo. El modelo adopta, además, algunos indicadores socioeconómicos que caracterizaron a la ciudad de Guildford, capital del condado de Surrey en Inglaterra, durante el periodo de 2009 a 2013 (a este modelo de referencia se le llamará MBA-REF). Los autores encuentran que la heterogeneidad en los salarios complica el proceso de emparejamiento, pudiendo llevar a la economía a una grave situación de desempleo.
Las investigaciones hasta aquí expuestas, incluyendo la de Hamill y Gilbert (2016), comparten una peculiaridad: los trabajadores pueden permanecer indefinidamente en desempleo si no se emparejan con alguna vacante. El escenario anterior podría ser plausible en economías que aseguren apoyos compensatorios a la falta de ingresos por trabajo, pero no parece viable en economías en vías de desarrollo donde no existan mecanismos de provisión de seguridad social o seguro de desempleo. Este podría ser el caso de 58.8% de las economías del mundo (Organización Internacional del Trabajo [OIT], 2018).
Lo anterior incrementa la probabilidad de que la población incursione en actividades de emprendimiento (en función de la necesidad económica y capacidad de gestión empresarial), destacando, por supuesto, el autoempleo. La OIT (2018) señala que el autoempleo es una fuente popular de ocupación en países que no cuentan con prestaciones de desempleo, donde alcanza 37.4% de la fuerza laboral, mientras que en países con alguna forma de seguridad social apenas representa 15.5%.
Ante la inconveniencia de generalizar resultados de emparejamiento como los presentados anteriormente, al contexto de países en vías de desarrollo, en este trabajo se revisan las implicaciones de relajar el supuesto del MBA de Hamill y Gilbert (2016) respecto a que el trabajador pueda optar por permanecer indefinidamente en desempleo. Lo anterior se consigue a través de la inclusión de la opción del autoempleo como actividad ocupacional. Cabe esperar que esta incorporación resulte en una menor permanencia en el desempleo por parte de los trabajadores y, bajo ciertas condiciones, en una menor proporción de desempleo a largo plazo.
De darse este resultado habría consistencia con lo encontrado por Glocker y Steiner (2007) quienes, a través de un análisis de datos de pseudo-panel para Alemania, encuentran una relación positiva entre el tiempo que los trabajadores están en desempleo y la tasa de ingreso al autoempleo. Los autores destacan que este efecto es importante en comparación con el de otros posibles determinantes como la edad o la cualificación profesional, y que compensa el efecto negativo que el desempleo prolongado puede tener en las restricciones crediticias y en las expectativas individuales.
Asimismo, los resultados estarían en línea con los obtenidos por Thurik et al. (2008), quienes a través de un modelo autorregresivo vectorial estiman la interrelación dinámica entre el desempleo y el autoempleo para un panel de países de la Organización para la Cooperación y el Desarrollo Económico (OCDE), durante el periodo 1974-2002, encontrando que altas tasas de desempleo inducen a más personas a emprender (efecto refugio); sin embargo, la decisión de convertirse en empresario reduce el desempleo a nivel macro económico. Los resultados sugieren que el efecto refugio es relativamente pequeño, por lo que una política de fomento al emprendimiento innovador y de alto crecimiento podría tener mejores resultados que una dirigida a inducir a los desempleados a ingresar al autoempleo.
Investigaciones como la realizada por Fonseca et al. (2001) buscan integrar el autoempleo en las fe, enfocándose en el efecto de los costos de entrada al autoempleo en los niveles de empleo. Los autores introducen un factor de emprendimiento innato en los individuos. Asimismo, para estudiar los efectos de las políticas públicas en materia de informalidad en la composición del mercado laboral, Narita (2020) utiliza una FE por la que se elige entre trabajar y emprender tanto en el sector formal como en el informal.
A diferencia de los trabajos mencionados anteriormente, en los que la opción de emprendimiento está asociada a probabilidades exógenas al trabajador, la presente investigación introduce la opción de autoempleo regida por un proceso de emparejamiento entre vacantes y trabajadores, donde la selección del trabajador depende de un análisis del costo de oportunidad de emprender en términos de la renuncia a la posibilidad de obtener un salario. En este sentido, la elección se sustenta en la percepción del trabajador acerca del mercado laboral y, por lo tanto, es endógena (Berkhout et al., 2016).
El presente trabajo consta de cinco secciones adicionales a la introducción. En la siguiente sección se hace una descripción general del MBA-REF. En la tercera se integra el componente de autoempleo al citado modelo para posteriormente analizar su efecto en los flujos de entrada y salida del desempleo en el mercado laboral. En la cuarta sección se desarrolla el ejercicio de simulación con la ampliación de autoempleo. Los resultados del modelo ampliado y su comparación con el de referencia, así como algunas implicaciones para las economías en vías de desarrollo, se presentan en la quinta sección. Finalmente, en la sexta sección se exponen conclusiones y recomendaciones para futuras investigaciones.
2. El modelo basado en agentes de Hamill y Gilbert (2016) (MBA-REF)
En esta sección se presenta una descripción general del MBA-REF, que ilustra las dinámicas básicas asociadas a los flujos entre desempleo, empleo e inactividad en el mercado laboral de Guildford. Cabe destacar que dicho MBA se basa en una FE, por la que la cantidad de trabajo efectivamente realizado en la economía surge de los acuerdos que vinculan a los trabajadores que buscan empleo con los puestos disponibles en el mercado laboral. En esta función, el incentivo para alcanzar un emparejamiento es, por parte de la empresa, generar un output a través de la fuerza laboral, mientras que, para el trabajador es la percepción de un salario (Pissarides, 2000).
Diseño y supuestos
Se parte de una situación de pleno empleo (cero vacantes) en el mercado laboral de una economía cerrada. Las empresas se clasifican según el número de trabajadores que requieren para operar y sus salarios se establecen a través de una distribución log-normal. Siguiendo a Hamill y Gilbert (2016), se considera que 2% de las empresas de hasta dos empleados cierra cada trimestre y que aquellas con tres o más empleados permanecen indefinidamente en operación.
Se asume que el trabajador tiene los medios (propios o por beneficios sociales) para mantenerse indefinidamente en desempleo, o que no tiene costos por cubrir mientras permanezca en ese estatus. Otro supuesto es que, mientras estén en operación, las empresas no evalúan el desempeño de los trabajadores, por lo que, una vez que estos ocupan una vacante permanecen en ella hasta jubilarse, deciden renunciar, o la empresa cierra. La probabilidad de renuncia y pase al desempleo por parte de un trabajador es constante e igual a 1.5% sin importar su edad, nivel salarial o el tamaño de la empresa donde trabaje. La jubilación se da de forma automática al cumplirse 60 años;1 de concretarse, el trabajador pasa a la inactividad y es reemplazado por otro con edad de 20 años (edad mínima de los trabajadores en el MBA). Otro supuesto es que siempre hay mil opciones de empleo (ocupadas o vacantes) y mil trabajadores heterogéneos (empleados o desempleados).
Los agentes y sus variables
Para representar las dinámicas de los participantes en el mercado laboral, el MBA-REF utiliza un conjunto de 62 variables globales (a las que se agregan seis en la propuesta ampliada, a la que se llamará MBA-AMP) que componen la interacción entre trabajadores y empresas, agentes que se describen a continuación.
Trabajadores
Son los agentes, diferenciados por su edad y habilidades, que ofrecen su fuerza laboral a las empresas a cambio de un salario que cubra sus necesidades de consumo. Las habilidades a su vez determinan el salario demandado y, por lo tanto, la afinidad con las vacantes (Chéron y Rouland, 2011). Por otra parte, este salario se representa por un set de cantidades,2 cuya mediana es igual al salario percibido en el trabajo anterior, o al asignado con base en la distribución log-normal cuando se trate del primer empleo. El salario máximo y mínimo de este set resulta de aplicar un factor de ajuste a la mediana (fundamentado en las estadísticas del mercado laboral de referencia). Particularmente, el valor más pequeño representa el salario mínimo que se está dispuesto a percibir para aceptar emplearse (salario de reserva). El aumento en habilidades por incrementos en la experiencia repercute en el valor de la mediana en el tiempo.
Empresas
Son los agentes que representan a las unidades productivas de la economía. Se diferencian por su tamaño, representado por el número de trabajadores que necesitan, y siguen una distribución de ley de potencia3 (consecuentemente también se distribuyen así las vacantes asociadas a estas empresas), lo que implica que las más grandes tendrán pocas vacantes homólogas en la economía, y que en las más pequeñas se observarán muchos casos similares. Asimismo, cada puesto de trabajo se diferencia de otros por el salario que paga, el cual es representativo de las habilidades que se requieren del trabajador.4 En una situación de emparejamiento, el salario asociado a una vacante, inflexible en este caso, se puede definir como el excedente que le corresponde al trabajador por participar en el proceso productivo (generación del output). Dado que el trabajador tiene conocimiento sobre las remuneraciones, el salario efectivo de emparejamiento representa el ingreso más alto que podría obtener del mercado laboral en el trimestre. Debe destacarse que las empresas pueden identificar a los interesados cuyo rango salarial contenga el valor que paga la vacante, y hacer la "oferta final" sólo a quien, dentro de estos, tenga el rango más alto. Si la empresa no encuentra a nadie que cumpla el requisito mencionado, debe esperar al siguiente periodo para repetir el proceso de búsqueda e intentar cubrir la vacante.
El diseño general del MBA-REF: descripción general de las etapas y los procesos
En esta sección se describe el proceso de diseño del MBA-REF a través de sus etapas. Para empezar, se supondrá que los trabajadores sólo pueden estar en uno de los siguientes estados: empleado, desempleado o inactivo. El trabajador empleado es aquel que ocupa una vacante y no busca otro empleo; el trabajador en desempleo es aquel que no ocupa una vacante, pero está en busca de una. El trabajador inactivo es aquel que deja de ser empleado y decide no trabajar o deja de buscar empleo estando desempleado. En este caso, el trabajador transita hacia la inactividad y es reemplazado por otro que transita de la inactividad al desempleo.
El MBA-REF se lleva a cabo en dos etapas en las que ocurren las dinámicas del mercado laboral derivadas de la interacción entre agentes. La primera corresponde a la rutina de inicio del MBA-REF, mientras que la segunda se refiere al funcionamiento del mercado laboral del que se obtienen los flujos de entrada y salida del desempleo, y se generan y recolectan estadísticos del mercado laboral (que en este caso se repite por 200 trimestres). En la rutina de inicio se encuentran los procesos de "creación" de los trabajadores iniciales y asignación de sus salarios conforme a la distribución probabilística lognormal, así como los de la generación de empresas y puestos de trabajo. Con base en los niveles de desempleo estructural se fija el porcentaje de empresas que cierran y son reemplazadas por otras, así como el de trabajadores que abandonan el mercado laboral y transitan a la inactividad.
Los flujos de trabajadores en el mercado laboral pueden ser de cinco tipos: i) de desempleo a empleo, ii) de desempleo a inactividad, iii) de inactividad a desempleo, iv) de empleo a desempleo y v) de empleo a inactividad. La evolución de estos flujos permite calcular cuatro indicadores clave en el análisis: i) el flujo de desempleo a empleo (FDE), que es el número de trabajadores que migran del desempleo al empleo como proporción de los desempleados; ii) el flujo de empleo a desempleo (FED), que está referido al número de trabajadores que pasan del empleo al desempleo como proporción de los trabajadores empleados; iii) la proporción de desempleo a largo plazo, entendida como la razón entre el número de trabajadores que lleva más de tres trimestres en desempleo y el total de desempleados; y iv) la tasa de desempleo, que es igual al número de trabajadores en desempleo en proporción al total de trabajadores.5
También se utiliza como variable de control la tasa de renuncia, que es igual al número de trabajadores que abandonan voluntariamente sus empleos en un periodo respecto a los trabajadores empleados al inicio. En este trabajo se realizan pruebas con niveles de tasa de renuncia que van de 1 a 6%, buscando la equivalencia en resultados respecto al documento de referencia donde la tasa se fija en 5%.
El diseño del MBA contempla que son los desempleados los que comienzan el proceso de búsqueda haciendo pública la información relativa a su rango salarial. Las empresas con vacantes, teniendo en cuenta esta información, inician el proceso de emparejamiento donde, aquella con la vacante de mejor salario, elije entre los candidatos al puesto. Después, la empresa que ofrece la vacante con el siguiente salario más alto hace lo mismo; así sucesivamente hasta que todas las vacantes pasen por el proceso de emparejamiento. Aun existiendo información completa, este proceso puede no ser del todo exitoso en términos del vaciado del mercado. Lo anterior se debe a la heterogeneidad en los salarios demandados por los trabajadores, los ofertados por las empresas, la ausencia de negociación salarial y el supuesto de que el trabajador no puede regresar al trabajo al que renuncia, lo que genera desempleo friccional.
La recolección de estadísticos permite identificar los flujos de trabajadores entre empleo y desempleo en cada periodo, y el comportamiento de los trabajadores en el tiempo. Este mecanismo es equivalente a realizar una encuesta permanente sobre desempleo en la economía. Cabe destacar que Hamill y Gilbert (2016) no recolectan estadísticas sobre los flujos que involucren la inactividad, al no ser relevantes en su MBA. A un trabajador empleado le ocurrirá una de las siguientes cuatro situaciones cada trimestre: i) renunciará y se trasladará al desempleo, ii) se jubilará para transitar a la inactividad, iii) pasará al desempleo a consecuencia del cierre de la empresa donde trabaja, iv) o continuará en el empleo. Es importante mencionar que los espacios que dejan los trabajadores cuando salen del autoempleo por jubilación se convierten en oportunidades para emprendedores potenciales.
Cada periodo un porcentaje aleatorio de desempleados se traslada de la fuerza laboral a la inactividad. Y como ya se mencionó, un pequeño porcentaje de empresas de hasta dos empleados es seleccionado para cesar actividades y salir de la economía; es así que los trabajadores de esas empresas pasan al desempleo. También, en cada periodo se crean nuevas empresas que sustituyen a las que salen; éstas mantienen la misma cantidad de puestos de trabajo, a los cuales se les asigna un nuevo salario conforme una distribución probabilística log-normal. Lo anterior constituye la dinámica de creación y destrucción de relaciones laborales contemplada en esta FE.
En este sentido, para Begg et al. (2014), el desempleo puede ser de tipo friccional, estructural, clásico y derivado de la falta de demanda agregada. Debido a que la presente investigación supone movilidad laboral y que las empresas requieren trabajadores con determinadas habilidades, se enmarca en los estudios relativos al desempleo friccional y estructural.
Para garantizar la comparabilidad de los resultados, los datos que se utilizan para simular el MBA-REF son los mismos que los empleados por Hamill y Gilbert en su publicación de 2016, y que provienen la Encuesta de Población Activa de la Oficina de Estadísticas Nacionales de Inglaterra, que es un estudio de las circunstancias laborales de la población.
3. Inserción de la opción de autoempleo en el mercado laboral
La integración de la opción de autoempleo para los trabajadores en el MBA-REF permite analizar el efecto de esta oportunidad de ocupación en los flujos de entrada y salida del desempleo. A diferencia de Narita (2020), quien simula un mercado laboral con una probabilidad de emprender que depende de la experiencia, la ampliación aquí propuesta se basa en la disponibilidad de vacantes y en el salario ofertado, en línea con la propuesta de Berkhout et al. (2016),6 donde los trabajadores desempleados eligen entre buscar empleo o emprender, apoyándose en lo que se llama "indicador de propensión al autoempleo como actividad económica",7G[μ w ,σ w ,k w ). Este indicador se entiende como una aproximación a la probabilidad de emprender, en función de la media (μ), la desviación estándar (𝜎) y el sesgo (k), del set salarial (w) ofertado por las empresas en las que el trabajador podría emplearse. De esta forma, μ w, σ w y k w representan, respectivamente, en términos de salarios, la media a la que el trabajador puede aspirar, la volatilidad y la asimetría de la distribución.
Por otra parte, para mantener una igualdad entre la cantidad de trabajadores y la de empleos disponibles en la economía (que para el MBA-AMP corresponden a empleos asalariados y autoempleos) se requiere controlar los emprendimientos que se creen. De no ocurrir esto, no se puede garantizar el cumplimiento del supuesto inicial del MBA-REF, que señala que la economía parte de un estado inicial donde todos los trabajadores y puestos de trabajo están ocupados y, por lo tanto, el MBA-AMP no proporcionaría flujos de entrada y salida del desempleo basados en las estadísticas observables. Para mantener la igualdad mencionada y hacer equivalentes las funciones de emparejamiento, se limita el número de oportunidades de autoempleo a 130, fijando en 870 los empleos asalariados (consistente con la evidencia presentada por Hamill y Gilbert (2016) para Guildford, que indica que 13% de la fuerza laboral participó en actividades de autoempleo, durante el periodo 2009-2013).8
Las ganancias de los emprendimientos de autoempleo están dadas por la productividad laboral individual que se obtiene a través de un proceso de asignación con base en una distribución log-normal similar a la que se utiliza para asignar salarios. Estas ganancias pueden ser iguales o mayores al salario que se busca de un empleo. Por otra parte, los emprendimientos cerrarán cuando ocurra lo siguiente: que el emprendedor se jubile (al alcanzar 60 años),9 o bien, que las ganancias sean menores a su salario de reserva, en cuyo caso pasará al desempleo, pudiendo buscar otro empleo o volver a intentar emprender. Si cierra el emprendimiento, el individuo pasa al desempleo. Para Douglas y Shepherd (2000), la consideración de la diferencia de aptitudes en las opciones laborales guarda sentido económico, aunque a diferencia de estos autores el MBA-AMP se orienta a las implicaciones pecuniarias del proceso de emparejamiento y de elección de autoempleo.10
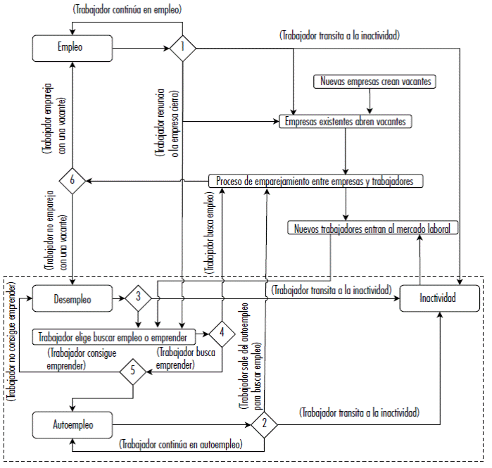
La Figura 1 presenta de manera gráfica los procesos descritos anteriormente, tanto para el MBA-REF como para el MBA-AMP, destacando con un rectángulo punteado la contribución de la propuesta de incorporación de los flujos entrada y salida del autoempleo. Dichos procesos se describen a continuación.

Fuente: elaboración propia con base en Hamill y Gilbert (2016). La numeración al interior de los rombos sugiere la secuencia del modelo. Se utiliza Lenguaje Unificado de Modelado (UML, por sus siglas en inglés). Para una mayor explicación sobre este lenguaje se recomienda visitar http://openaccess.uoc.edu/webapps/o2/bitstream/10609/9121/VIntro_UMLpdf
Figura 1 Modelo de mercado laboral del MBA-AMP
Mecánica de salida del desempleo. En el MBA-REF, los desempleados sólo pueden salir de este estatus a través del emparejamiento con una vacante. Sin embargo, con la integración del autoempleo se añade una alternativa de elección para el desempleado, ahora se debe elegir entre emprender o continuar en la búsqueda de empleo. La decisión del trabajador depende de la propensión a emprender. La intuición detrás de este planteamiento es que el trabajador sólo se puede dedicar a una actividad productiva cada trimestre como resultado de un proceso de elección óptima.
Mecánica de entrada y salida de autoempleo. En primera instancia, se destaca que cada desempleado conoce su entorno y características, representado por las medidas de dispersión, μ w, σ w y k w ,con base en los salarios de las vacantes para las que puede ser considerado.11 Por medio de estas medidas, el trabajador puede conocer su propensión a emprender, G (μ w , σ w , k w ). Esta propensión se conforma de la adición de tres componentes, uno para cada medida de dispersión, que resultan de funciones logísticas, tal que los resultados puedan ser equivalentes a los de Berkhout et al. (2016). La propensión de elegir el autoempleo como actividad económica tiene una relación negativa con la media salarial observada por un trabajador. El componente asociado a la media (C μ ) está dado por:
Asimismo, la propensión a emprender tiene una relación positiva con la desviación estándar, que representa la incertidumbre que existe en el mercado laboral con respecto a los salarios ofertados. Así, entre mayor es la desviación estándar,12 el trabajador tiene menos certidumbre sobre la posibilidad de recibir un salario mayor o igual a la media. El ponderador de la desviación estándar (C a ) se especifica como:
Por último, el sesgo tiene un efecto negativo en la propensión al autoempleo en el sentido de que, en la medida en que es provocado por las vacantes con altos salarios, entonces, encontrar un trabajo con remuneración superior a la media es más probable. Pero también puede ocurrir lo contrario, que los salarios menores a la media sesguen la distribución y, por lo tanto, que emprender tenga un menor costo de oportunidad asociado. Este componente (c k ) se define como:
Al no contar con información sobre la importancia relativa de cada componente de la propensión a emprender (G), se opta por adicionarlos y darles un peso uniforme, quedando representado por
Sin embargo, como ya se mencionó, el mercado tiene un límite de oportunidades de autoempleo, que puede ser menor al de personas que buscan emprender.
En ese sentido, los trabajadores que finalmente entran al autoempleo en cada periodo se eligen de forma aleatoria, lo que permite incluir trabajadores de cualquier rango salarial. En cada periodo se contrasta el salario de reserva del trabajador con el salario en autoempleo. Si el segundo es menor al primero, el trabajador pasa del autoempleo al desempleo. Aquellos que sean clasificados como trabajadores en busca de emprender se mantienen como desempleados, en tanto no lo consigan, pudiendo optar también por la búsqueda de empleo.
4. El ejercicio de simulación
Para generar un comparativo entre modelos que permita validar la ampliación, es necesario correr ambos en un entorno controlado de simulación bajo una cuidadosa parametrización. Para que la comparación sea factible, se simula el MBA-AMP con NetLogo, que es el programa empleado en el modelo de referencia. Los parámetros que se controlan en las simulaciones son la flexibilidad salarial y el porcentaje de trabajadores que transita a la inactividad o que renuncia a su empleo; al hacerlo se consigue una calibración de la ampliación tal que ambos modelos sean técnicamente comparables. En cuanto a la flexibilidad salarial, el incremento máximo es de 5%, sin considerar la posibilidad de decremento. Además, el porcentaje de empleados y de desempleados que transita a la inactividad cada trimestre es de 2 y 15%, respectivamente.
Para enriquecer el análisis se presentan, para ambos modelos, los escenarios utilizados por Hamill y Gilbert (2016) relativos a la tasa de trabajadores que renuncian a sus empleos cada trimestre, y que va de 1 a 5%. En la Tabla 1 se presentan los resultados del MBA-REF para la media (μ) y la desviación estándar (σ)15 de los flujos simulados para cada uno de los indicadores relevantes. Se observa que, con una media de 6.0%, la simulación que más se acerca a la media observada de 6.1% es la que considera una tasa de renuncia de 1%.
Tabla 1 Medias y desviaciones estándar [μ(σ) ] del MBA-REF para distintas tasas de renuncia
| Tasa de renuncia (%) | ||||||
| 1 | 2 | 3 | 4 | 5 | ||
| Indicador (%) | FDE | 18.14 (0.92) | 19.91 (0.89) | 21.9 (0.99) | 23.04 (1.14) | 24.63 (1.28) |
| Tasa de desempleo | 5.98 (0.35) | 5.84 (0.29) | 5.49 (0.38) | 5.49 (0.21) | 5.46 (0.32) | |
| Proporción de desempleo a largo plazo | 23.46 (1.17) | 21.77 (1.19) | 20.16 (1.08) | 18.98 (1.32) | 17.91 (1.30) | |
Fuente: tomado de Hamill y Gilbert (2016). La desviación estándar se muestra entre paréntesis.
De igual manera, en la Tabla 2 se presentan los resultados del MBA-AMP, donde se aprecia que la tasa de renuncia de 5% genera una tasa de desempleo muy similar a la observada en el en el periodo de referencia. Lo anterior constituye un primer elemento de validación de que la ampliación resulta más representativa de la realidad en términos de ajuste con la evidencia empírica.
Tabla 2 Medias y desviaciones estándar [μ(σ) ] del MBA-AMP para distintas tasas de renuncia
| Tasa de renuncia (%) | ||||||
| 1 | 2 | 3 | 4 | 5 | ||
| Indicador (%) | FDE | 15.92 (0.80) | 17.39 (0.87) | 18.32 (0.66) | 19.45 (0.92) | 20.92 (0.99) |
| Tasa de desempleo | 6.46 (0.32) | 6.45 (0.36) | 6.30 (0.35) | 6.21 (0.30) | 6.10 (0.41) | |
| Proporción de desempleo a largo plazo | 24.23 (0.97) | 23.24 (1.14) | 22.66 (0.85) | 22.20 (1.36) | 21.06 (0.98) | |
Fuente: elaboración propia. La desviación estándar se muestra entre paréntesis.
Se observa una relación inversa entre las tasas medias de desempleo de las Tablas 1 y 2 a medida que se incrementa la tasa de renuncia. Lo anterior se debe a que, a mayor número de trabajadores en desempleo, se incrementa el flujo de salida, al haber más puestos de trabajo liberados y mayor interés en ocuparlos. Cuando hay una tasa de renuncia baja, se reducen los flujos y el desempleo aumenta.
Un segundo elemento de validación tiene que ver con la estabilidad de las tasas de desempleo simuladas, mismas que se analizaron para 100 periodos.16 De acuerdo con Hamill y Gilbert (2016) dicha tasa osciló entre 5.2 y 6.6% durante su análisis. La Figura 2 presenta la evolución de esta tasa en el caso del MBA-AMP para distintos niveles de renuncia (véase Tabla 2). El criterio para elegir la simulación más adecuada para representar una economía como la de Guildford es que la media de la tasa de desempleo simulada se acerque a la observada y que las variaciones se mantengan dentro de su rango. Se encuentra que el escenario que mejor cumple con lo citado es donde 5% de los trabajadores renuncia a sus empleos.17

Fuente: elaboración propia con NetLogo.
Figura 2 Tasa de desempleo trimestral para distintas tasas de renuncia en el MBA-AMP
Las variaciones observadas en la Figura 2 se deben a la presión que genera la mecánica de entrada al autoempleo en la eficiencia del emparejamiento entre vacantes y desempleados. La tasa de desempleo promedio obtenido en el MBA-AMP, con los indicadores mencionados, fue de 6.1%. Esta tasa es similar a la observada en el sureste de Inglaterra entre 2009 y 2013. La Figura 2e muestra que la tasa de desempleo trimestral obtenida por el MBA-AMP oscila en el rango observado en el periodo (5.2-6.6%), lo que quiere decir que, la inserción de la mecánica de autoempleo al MBA-REF bajo la perspectiva de Berkhout et al. (2016) es apropiada para el análisis.
5. Resultados
En primer término, se presentan los resultados e implicaciones de la incorporación de la opción de autoempleo en los flujos entre desempleo y empleo, comparando los resultados con los del modelo de referencia. Se describen los hallazgos relativos a los flujos entre desempleo y autoempleo propios de la ampliación. En segundo término, se exponen los efectos de la opción de autoempleo en indicadores económicos del mercado laboral, tales como el nivel salarial y el desempleo a largo plazo.
Efectos de la incorporación del autoempleo en los flujos laborales
En la Figura 3a se presentan los FED en ambos modelos, los que parecen oscilar en un valor medio; sin embargo, el MBA-AMP muestra mayor volatilidad que el MBA-REF. Estos flujos están conformados por las personas que renuncian a sus empleos y aquellas que pierden su empleo por shocks externos, respecto del total de trabajadores en la economía.
Se aprecia en la figura que los FED de los modelos no presentan grandes diferencias. Esto se debe a que los parámetros de salida son los mismos en ambos: 5% de los trabajadores renuncia a su empleo para posteriormente buscar uno nuevo, y 2% de las empresas pequeñas de hasta dos empleados (incluido el autoempleo, cuando corresponda) cierra cada trimestre. Esto podría cambiar si al modelo se agrega la posibilidad de búsqueda de empleo mientras se tiene un empleo, en cuyo caso se esperaría una disminución en el flujo de entrada al desempleo, pero también un aumento del desempleo a largo plazo, dada la competencia que habría por parte de los trabajadores en desempleo.
Aunque la diferencia no es visualmente evidente (véase Figura 3b), el FDE medio en el MBA-AMP es dos puntos porcentuales menor al presentado en el MBA-REF. Esto se debe a que, no obstante que la mecánica de emparejamiento fue la misma en ambos modelos (aunque con un número de vacantes distinto), los desempleados en el MBA-AMP tuvieron una alternativa al emparejamiento, lo que redujo la salida hacia el empleo asalariado.
En la Figura 4 se observa que el número de trabajadores que busca emprender se mantiene en torno a 87 por trimestre como resultado de la ausencia de tendencia de los principales indicadores del mercado de trabajo. Por lo anterior, se infiere que la estabilidad del MBA-AMP incide en el número de trabajadores que buscan emprender y, además que, para algunos desempleados, la oferta de vacantes no cumple con los estándares que hacen que el costo de oportunidad de buscar emprender sea menor al de buscar un empleo, dando como resultado una propensión a emprender elevada
Por otra parte, la Figura 5 muestra que hay una correspondencia en el tiempo entre los trabajadores que transitan entre autoempleo y desempleo. Lo anterior se confirma con el índice de correlación entre ambos flujos, que es de 76%. Esto se debe al límite de 130 oportunidades de trabajo, impuesto con el objetivo de mantener semejanza con el número de emprendimientos observado en Guildford, y al alto nivel de ocupación de estas oportunidades, que condiciona la posibilitad nuevos ingresos a la liberación de espacios.

Nota: el FDA está referido a los trabajadores que pasan del desempleo al autoempleo entre los trabajadores en desempleo, mientras que el FAD son los trabajadores que pasan del autoempleo al desempleo como proporción de los trabajadores en autoempleo. Fuente: elaboración propia.
Figura 5 Flujos de entrada y salida del autoempleo (MBA-AMP)
En la Figura 5b se muestra la evolución del FAD que ocurre cuando el ingreso asociado al autoempleo es menor al salario de reserva del trabajador. Por lo tanto, se puede conjeturar que en el MBA-AMP siempre hay desempleados buscando autoemplearse y aprovechar las oportunidades de emprendimiento. Así, de no haber restricciones de entrada al autoempleo, una parte significativa del mercado laboral podría estar dispuesta a ocupar un lugar en este campo ocupacional.
Efectos del autoempleo en los salarios y el desempleo a largo plazo
La Figura 6 presenta la evolución de las estadísticas de desempleo a largo plazo y el nivel salarial de los trabajadores ocupados, tanto para el MBA-REF como para el MBA-AMP. En la Figura 6a se aprecia que la proporción de desempleo a largo plazo en ambos modelos oscila alrededor de un valor medio de 18.3% en el caso del MBA-AMP y 24.1% para el MBA-REF, por lo que la media del MBA-AMP es menor (24%) a la del MBA-REF, tal como se esperaba. Esto se debe a que a largo plazo los trabajadores en desempleo tienen la posibilidad de transitar al autoempleo y desarrollar una actividad económica al menos por un trimestre.
En la Figura 6b se muestra la evolución del salario promedio trimestral percibido por los trabajadores empleados. Cabe destacar que el MBA-REF sólo muestra el efecto de la flexibilidad salarial en el mercado laboral, mientras que en el caso de la ampliación se incluye el efecto de la oportunidad de autoempleo en la oferta de trabajo.
Se observa que el salario promedio es mayor en el escenario ampliado para la mayoría de los trimestres. En general, los salarios del MBA-REF son 1.9% menores a los del MBA-AMP. Esto ocurre porque el autoempleo atrae a trabajadores con salarios bajos, mientras que los que deciden participar en el mercado laboral, por lo general, son trabajadores con una referencia salarial más alta. Como resultado, al incorporar en la economía la opción de emprendimiento, el salario promedio se eleva. No obstante, entre los trimestres 155 y 176, la media salarial del MBA-REF fue mayor, quizá por la entrada tanto de empresas con vacantes de altos salarios en el modelo de referencia, como de empresas de salarios bajos en el MBA-AMP.
Implicaciones para economías en desarrollo
En el ejercicio de simulación con datos de un país desarrollado (Inglaterra) se encuentra que agregar la opción de autoempleo mantiene la consistencia lógica entre el MBA-AMP y el MBA-REF. No obstante, el ejercicio aquí presentado es de tal generalidad que permite inferir lo que ocurriría de incorporarse información relativa a países en desarrollo.18 Por ejemplo, la incorporación de la mecánica de Berkhout et al. (2016) no particulariza el contraste de los salarios observados en la economía contra los que se podrían ganar en autoempleo por parte del trabajador. Estos salarios podrían incluir tanto los de la economía formal como los de la informal. Por lo tanto, los resultados serían consistentes con los que se obtienen en el MBA-REF.
Asimismo, el MBA-AMP no impone barreras de entrada al autoempleo que se puedan equiparar con un costo de operación. 19 En consecuencia, al igual que en el resultado obtenido en el MBA-REF, para una economía en desarrollo se esperaría encontrar que el nivel de autoempleo estuviera ligado a las condiciones de demanda laboral y los sueldos ofertados por las empresas.
Entonces, ampliar el MBA-REF para considerar datos de informalidad no contribuye a un mejor entendimiento de una economía en vías de desarrollo, a menos que se incluyan reglas específicas; por ejemplo, sobre ingresos mínimos o incentivos de las empresas para contratar a trabajadores con ciertas características.
6. Conclusiones
El autoempleo es una alternativa real para los trabajadores con inquietudes emprendedoras o que se encuentran en mercados laborales saturados. En los últimos años gobiernos y organizaciones internacionales destinaron importantes recursos al impulso del emprendimiento como una opción laboral de la población, con el objetivo, entre otros, de reducir la rigidez del mercado laboral y garantizar estabilidad macroeconómica. En el presente trabajo se analizó el efecto de considerar la alternativa ocupacional del autoempleo en los flujos de entrada y salida del desempleo a través del MBA propuesto por Hamill y Gilbert (2016). La opción del autoempleo se incorporó por medio del modelo de Berkhout et al. (2016), que propone un problema de elección entre la búsqueda de empleo y de emprendimiento que considera el costo de oportunidad de las alternativas a través del cálculo de la probabilidad de emprender.
Se observó que la incorporación de la opción de autoempleo reduce la proporción de trabajadores que participaban en el proceso de emparejamiento. Lo anterior se reflejó en la reducción de los flujos de desempleo a empleo. Asimismo, se incorporó el cálculo de un indicador individual de propensión a esta actividad, basado en la dispersión de los salarios ofertados en el ámbito del trabajador. El indicador modificó los flujos de entrada y salida del desempleo (con relación al modelo de referencia) de manera consistente con la teoría económica del mercado laboral, por lo que se puede considerar como un instrumento eficaz para medir la preferencia por una opción laboral que pueda sustentarse en medidas de dispersión como se ha propuesto con el autoempleo.
De esta forma, se concluye que la iniciativa de emprendimiento es menos atractiva conforme mayor sea la razón entre el número de vacantes y de trabajadores en desempleo, y en la medida en que exista una mayor oferta de vacantes con salarios superiores a la media. La propensión a emprender permite inferir que aquellos que busquen emprender en el mercado laboral preferirán hacerlo en emprendimientos que proporcionen un ingreso mayor a la media salarial de las vacantes disponibles. Por el contrario, en un mercado laboral con pocas vacantes por trabajador, con alta volatilidad, y donde la mayoría de los salarios se encuentren por debajo de la media (independientemente de su nivel), más trabajadores optarán por el autoempleo. Debido al sesgo salarial, se esperaría un incremento en el número de emprendimientos de bajo valor agregado, lo cual haría que la búsqueda un ingreso cercano a la media salarial fuera parte de una decisión racional, ya que los salarios por encima de este nivel resultarían poco probables y, por ende, más difíciles de conseguir.
Para una economía en desarrollo enfrentando circunstancias como un bajo nivel salarial en los empleos ofertados y un limitado número de vacantes en relación con el número de trabajadores, la población tendrá mayor propensión a buscar el autoempleo como una opción. Lo que significa que en materia de política pública podría no ser adecuado incentivar sólo el emprendimiento, puesto que las condiciones precarias del mercado laboral ya son suficiente incentivo. En ese sentido, se debería apoyar a los negocios ya existentes (aun siendo de autoempleo) para consolidarse e intenten transitar a formas más robustas de empresa y aumenten así el número de vacantes disponibles en el mercado. Esto podría implicar, por ejemplo, el poder incrementar los apoyos en materia de seguridad social, acceso a financiamiento o asesoría fiscal.
Es importante destacar que la ampliación desarrollada se puede utilizar como base para integrar otras mecánicas que pueden ser consideradas como esenciales en funcionamiento práctico de un mercado laboral efectivo, tales como la negociación salarial, el proceso de búsqueda de ocupación, el aprendizaje a través del tiempo, el efecto de las habilidades laborales los beneficios del autoempleo, o bien, el papel del espíritu emprendedor en la toma de decisiones. Lo anterior permitirá obtener una visión más integral del mercado laboral que incluya los distintos procesos que inciden en los flujos de entrada y salida del desempleo. Asimismo, en el afán de caracterizar a las economías en desarrollo, será valioso seguir integrando elementos relativos a la informalidad laboral y el subempleo al contexto de la propensión a emprender.










texto en 





