Introducción
El cambio climático es considerado uno de los mayores retos a los cuales se enfrenta la sociedad moderna debido a las consecuencias negativas que conlleva (Huang, 2016). El rol que tiene el ser humano tanto para la degradación del medio ambiente como para la implementación de soluciones climáticas es preponderante, siendo el comportamiento climático un aspecto fundamental para una efectiva ejecución de acciones orientadas a lograr una mitigación real (Gifford, 2011; Rodriguez-Jasso at al., 2021).
El comportamiento del ser humano es un elemento clave para lograr una mitigación efectiva, ya que el comportamiento es considerado un producto de la relación entre el individuo y su entorno, en donde convergen distintas variables personales y contextuales orientadas hacia la actitud del individuo (Huang, 2016; Stankuniene et al., 2020). Estas variables tienen una influencia en el comportamiento climático, el cual puede definirse de acuerdo con su impacto e intención, buscando cambiar positivamente los ecosistemas, así como la intención que se tiene en su actuación, delineando de esta manera la conciencia individual (Huang, 2016; Stern, 2020).
La comprensión de la relación existente entre el individuo y el cambio climático es necesaria antes del diseño e implementación de políticas de mitigación (Jansson & Dorrepaal, 2015). Una conciencia pública climática puede indicar si algún individuo ha interiorizado el peligro que representa un deterioro ambiental, resultando imperativo la existencia de una concientización climática que se traduzca en acciones, permitiendo así contrarrestar la desinformación relacionada a sus causas, consecuencias y soluciones (Capstick, 2013; Dale et al., 2020).
La existencia de una concientización hacia el cambio climático puede permitir la predicción de actitudes y comportamientos, logrando así una efectiva persuasión hacia los objetivos climáticos (Matz et al., 2017; Weaver, 2015). Un cambio de comportamiento resulta difícil de lograr si no existe una percepción, ya que esta conduce hacia una actitud, la cual puede influir en el comportamiento individual (Ali et al., 2018).
La delineación de una percepción climática puede estar influenciada por las normas, tanto personales como sociales, que permitan una mayor apertura en la aceptación de políticas de mitigación, ya que estas pueden ser vistas como un bien común (Liu et al., 2017; Pollit & Shaorshadze, 2011). Las normas son consideradas coadyuvantes en la actuación tanto colectiva como individual, puesto que representan las expectativas de los individuos sobre la manera en la que se debe actuar ante una situación social determinada (Schwartz, 1977). La importancia que representan las normas como reglas de comportamiento impuesto por la sociedad pueden ser claves para lograr una mitigación climática efectiva, en donde una actuación opuesta puede representar una violación al estándar social (Goldberg et al., 2019; Horne & Kennedy, 2017).
Derivado de lo anterior, el objetivo del presente estudio consiste en examinar una propuesta de escala de validación que permita determinar el comportamiento climático en las universidades mexicanas a partir de la conciencia pública climática, las normas sociales e individuales y la actitud climática. La validación del instrumento se basó en fundamentos teóricos y estudios previos, en donde se analizó a 166 estudiantes de Tamaulipas, México. Este estudio se llevó a cabo mediante un análisis descriptivo para medir la normalidad de los datos, así como un análisis factorial exploratorio para determinar la consistencia de los constructos y los ítems más importantes propuestos por la literatura (alfa de Cronbach, KMO, esfericidad de Bartlett, coincidencias, correlaciones, varianza explicada y cargas factoriales), así como un análisis factorial confirmatorio para la identificación de la validez discriminante y convergente.
Los resultados sugieren que las distintas variables analizadas muestran una escala válida y confiable, con una propuesta estadísticamente satisfactoria para medir el comportamiento climático en las universidades mexicanas. Para lograr lo anterior, es necesario partir de una revisión profunda de la literatura que permita identificar los ítems representativos para la elaboración de los constructos de las variables, para entonces diseñar el instrumento de medición (abordado en la presente sección), dando pauta para aproximarse secuencialmente la metodología desarrollada para la validación del instrumento propuesto, continuando con los hallazgos encontrados relativos al análisis de los datos y, finalmente, estableciendo la discusión y conclusión pertinentes.
Comportamiento climático
La sustentabilidad, concepto que busca una armonía entre las necesidades económicas, sociales y ecológicas (Rodríguez et al., 2021; Urbaniec, 2018), tiene su origen en el desarrollo sostenible, el cual, de acuerdo con el Informe Brundtland, presentado por la Comisión Mundial del Medio Ambiente y por la Organización de las Naciones Unidas (ONU) en 1987, se define como la capacidad que se tiene para satisfacer las necesidades actuales de la humanidad sin comprometer la posibilidad de satisfacer las necesidades de las generaciones futuras (ONU, 2023), estableciendo así las bases para la enmarcación de la presente temática.
Este concepto ha creado una gran consternación a nivel internacional, derivado de los efectos negativos que han surgido por de su degradación, como la alteración del clima (Huang, 2016). El ser humano es uno de los actores principales en el cuidado del medioambiente, por lo que la promoción de un comportamiento climático ha llevado a que varios estudios se enfoquen en identificar los factores que induzcan a un comportamiento proambiental, identificando así creencias y valores como elementos promotores de un comportamiento sustentable (Huang, 2016; Whitley et al., 2018).
El comportamiento es considerado como el producto de la relación entre un individuo y su entorno, el cual es el resultado de las diversas variables personales enfocadas a la actitud, así como los factores contextuales (ElHaffar et al., 2020; Huang, 2016). Stern (2002) identifica diversos grupos de variables, los cuales influyen en el comportamiento climático y sustentable: 1) los factores de actitudes (creencias, las normas o valores), 2) el contexto (regulaciones o los medios), 3) las capacidades personales (recursos o capacidades) y 4) los hábitos.
Dichos factores permiten delinear el comportamiento climático, el cual puede ser definido por su impacto y su intención (Huang, 2016). El primero de ellos se enfoca a cambiar positivamente la dinámica de los ecosistemas, mientras que el segundo enfatiza la intención que se tiene para un cambio en la actuación (Stern, 2002).
Una de las escalas más utilizadas para la medición del comportamiento es el modelo desarrollado por Maloney & Ward (1973), denominado escala ecológica. Esta escala involucra elementos afectivos, de conocimiento, verbales y de compromiso. Otro de los modelos igualmente utilizados para este fin es el desarrollado por Rosenberg & Hovland (1960), el cual considera elementos cognitivos, afectivos y de comportamiento. Ambos modelos incluyen elementos de comportamiento, ya sea por medio de un componente directo de la conciencia ambiental o en situaciones de la vida diaria (Arlt et al., 2011).
Dichos enfoques han intentado explicar el comportamiento climático. Estos estudios se enfocan en identificar y comparar diversos factores y su influencia (Arlt et al., 2011), como el análisis realizado por Grob (1995), en donde se identifican cuatro constructos en el comportamiento: 1) la conciencia ambiental, 2) las emociones, 3) el control percibido y 4) los valores personales-filosóficos. Los resultados indican que los valores personales, así como las emociones, tienen una influencia mayor sobre el comportamiento climático y sustentable.
Otro de los estudios enfocados en la medición del comportamiento orientado hacia el cambio climático es el realizado por Hines et al. (1986), en donde las variables de compromiso verbal, actitudes, lugar de control, sentido de responsabilidad, conocimiento, orientación ecológica y datos sociodemográficos resultaron con una influencia significativa, siendo el compromiso verbal, el lugar de control y las actitudes los factores con mayor significancia.
Conciencia pública climática
La crisis climática se ha convertido en una preocupación internacional, por lo cual, antes del diseño e implementación de políticas de mitigación, es necesario comprender cómo se encuentran relacionados los individuos hacia este tema (Jansson & Dorrepaal, 2015). El cambio climático puede conceptualizarse como un dilema social, en donde las acciones benéficas a nivel individual se encuentran en conflicto con las consecuencias de tales acciones a nivel social (Capstick, 2013; Rabinovich et al., 2019).
Por lo tanto, derivado de esta conceptualización, se puede inferir que, si todos los individuos actuaran en beneficio propio, la sociedad no podría coexistir; por lo tanto, es fundamental que el beneficio social sea interpuesto antes que los beneficios individuales, en donde los privilegios individuales de una inacción en el corto plazo sean contrarrestados por el beneficio social en el largo plazo (Gardiner, 2011).
Tales beneficios se encuentran enmarcados en la conciencia pública climática, la cual es meramente cognitiva, indicando si algún individuo ha interiorizado el problema que representa el deterioro del medioambiente para la sociedad, convirtiéndolo así en un constructo multidimensional compuesto de varios elementos (Arlt et al., 2011).
La Tabla 1 muestra los modelos de medición relacionados a la conciencia pública climática, en donde uno de los más conocidos es el desarrollado por Maloney & Ward (1973), denominado escala ecológica. Por otra parte, el modelo de actitudes de tres elementos, propuesto por Rosenberg & Hovland (1960), es igualmente aceptado, mientras que el sistema de escala alemán (SEU-3) implementa siete áreas relacionadas a la vida (Arlt et al., 2011).
Tabla 1 Modelos de medición de la conciencia pública climática.
| Modelo | Componentes |
| Escala ecológica (Maloney & Ward, 1973) | Componente afectivo, componente de conocimiento, componente de compromiso verbal y el componente actual. |
| Modelo de actitudes de tres componentes
(Rosenberg & Hovland, 1960) |
Componente cognitivo, afectivo y de comportamiento. |
| Sistema de escala alemán (SEU-3) | Componente de conservación de energía, transporte ambientalmente amigable, deporte y recreación, conciencia en compras ambientales, involucramiento social, reciclaje y tratamiento de residuos, conservación y purificación del agua. |
Fuente: Elaboración propia basado en Arlt et al. (2011).
La concientización del problema sobre el cambio climático, así como su entendimiento y percepción, son las bases para el desarrollo e implementación de cambios en la sociedad, los cuales son necesarios para la mitigación y adaptación climática, en donde las acciones realizadas por la sociedad en su conjunto han sido insuficientes para detener el desfavorable incremento de la temperatura global (Nefat & Benazic, 2019).
La insuficiencia en las acciones climáticas se encuentra basada en un continuo cambio de percepciones, en donde a partir de los años 80 empezó una concientización hacia la implementación de acciones climáticas; sin embargo, en la primera década de los años 2000 se presentó un deterioro y escepticismo de las amenazas que representa para el ser humano (Whitmarsh & Capstick, 2018). No obstante, a partir del año 2015, la concientización y el interés en el diseño e implementación de acciones de mitigación se incrementó de forma notable debido a la difusión realizada a través del Panel Intergubernamental sobre el Cambio Climático (IPCC, por sus siglas en inglés) así como del premio nobel de la paz, Al Gore (Lineman et al., 2015).
A lo largo de la literatura existen diversos estudios enfocados en la percepción del problema que representa el cambio climático para el ser humano, tal como se observa en la Tabla 2, en donde la cuestión climática es considerada una de las principales amenazas globales, especialmente en países en vías de desarrollo. Sin embargo, la percepción del cambio climático como problema se encuentra por debajo de otras preocupaciones internacionales, como la hambruna, la pobreza, la migración, los problemas de salud y la economía global (Nefat & Benazic, 2019).
Tabla 2 Percepciones sobre la concientización del problema climático.
| Autor(es) | Percepción sobre el cambio climático |
| Lorenzoni & Pidgeon (2006) | En su estudio realizado en los EE. UU., encontraron que la percepción sobre el cambio climático es alta, pero menos significativo que otros problemas personales y sociales, además de ser considerado como un problema cuyas consecuencias son distantes. |
| Kvaloy et al. (2012) | Encontraron dentro de su análisis que el cambio climático es considerado un problema ambiental serio, precedido por el cuidado a los ríos, la contaminación en los océanos y la pérdida en el cuidado de la bio-diversidad. |
| McCright (2010) | En su estudio encontró que, a pesar de un incremento en la concientización climática en los EE. UU., solo el 33% de los participantes estaba preocupado, un 35% lo consideraba como un riesgo en sus vidas y el 33% consideraba que los medios de comunicación desestimaban el tema. |
| Whitmarsh et al. (2011) | En su estudio realizado en Gran Bretaña, estos autores encontraron que existe un alto grado de concientización climática, menos del 1% de los participantes dijeron no conocer del tema. |
| Hagen et al. (2016) | Estos autores encontraron en su análisis realizado en España, Países Bajos, Gran Bretaña y Alemania que el cambio climático representa una gran amenaza para el ser humano, además de que sus efectos estarían presentes durante los próximos 50 años. Sin embargo, los participantes consideran otros problemas como la hambruna, la migración, la salud y la economía global como relevantes. |
Fuente: Elaboración propia basado en Nefat & Benazic (2019).
Uno de los elementos clave en la concientización del cambio climático como problema global es la educación (Lombardi & Sinatra, 2012; Monroe et al., 2017), en donde resalta la importancia de la reducción de los gases de efecto invernadero (GEI) debido a las consecuencias que conlleva, además de considerar al ser humano como uno de los principales causantes de esta crisis (Morgado et al., 2017).
Por tal motivo, la concientización del ser humano acerca de esta problemática resulta imperativo para que exista un nivel de conciencia hacia la acción, lo cual permita incorporar mecanismos que contrarresten la desinformación relacionada a las causas, consecuencias y soluciones de esta crisis climática, especialmente en los países emergentes, los cuales son los más amenazados (George et al., 2021; Lather & Vikas, 2011), tal como se observa en la Tabla 3.
Tabla 3 Conocimiento y amenazas acerca del cambio climático.
| Región | Conocen acerca del cambio climático | Reconocen al cambio climático como
una amenaza (%) |
| Mundial | 61% | 39% |
| Europa | 88% | 17% |
| Continente americano | 82% | 12% |
| Asia | 53% | 48% |
| Medio oriente/Norte de África | 52% | 56% |
| África subsariana | 44% | 46% |
Fuente: Elaboración propia basado en Lather & Vikas (2011).
El cambio climático representa uno de los mayores desafíos de la sociedad moderna, por lo que una concientización internacional para la implementación de acciones que coadyuven a la mitigación climática es necesaria, haciendo de la sensibilización del problema climático un elemento clave que guíe a una reducción de los GEI (Lather & Vikas, 2011; Li et al., 2016; Rodriguez-Jasso et al., 2020).
Actitud climática
El papel que tienen los ciudadanos a nivel internacional es fundamental para el diseño e implementación de políticas sustentables, especialmente en los países democráticos, en donde diversos factores individuales como los sociodemográficos, políticos, educativos, de género, creencias y valores han demostrado tener un impacto en las actitudes individuales hacia el cambio climático (Anderson et al., 2017; Hornsey et al., 2016; Lee et al., 2015; Li et al., 2016; Mildenberger et al., 2017).
Por tal motivo, Steg & de Groot (2013) subrayan la importancia que tiene el entendimiento entre el medio ambiente y el ser humano, por lo que un comportamiento proambiental es crucial para lograr una mitigación climática. Dicho entendimiento permite predecir las actitudes y comportamientos individuales, para, de esta forma, abordar las potenciales barreras de un cambio de paradigma, logrando así una efectiva persuasión hacia los objetivos climáticos (Beiser-McGrath & Huber, 2018; Matz et al., 2017; Weaver, 2015).
El incremento en la concientización y entendimiento de este fenómeno, así como sus efectos dentro de la sociedad, es un reto, ya que es cuestionable si el solo incremento en la concientización es suficiente para enfrentar dicha problemática ambiental, por lo cual, un cambio de comportamiento no es posible si no existe una creencia o percepción, debido a que estas conducen a una actitud que, a su vez, tiene una influencia sobre el comportamiento (Ali et al., 2018).
Existen diversas barreras para la participación del ser humano en la mitigación climática, como una falta de convicción hacia la problemática ambiental, la creencia de que el ser humano no es el causante principal de las emisiones de carbono, la percepción de que los efectos climáticos son muy distantes, la desconfianza en las fuentes de información y una falta de concientización sobre las acciones de mitigación (Luebke et al., 2015; Slawinski et al., 2017).
A pesar de que la crisis climática es considerada un fenómeno global, no todas las culturas tienen la misma perspectiva, por lo que la preocupación y respuestas para una mitigación efectiva son diversas entre las regiones del mundo (Clayton, 2020; Luebke et al., 2015). Algunas regiones del mundo tienen una conceptualización individualista de la visión del mundo, por tanto, tienen una actitud menos compatible con las cuestiones climáticas (Milfont, 2012; Xiang et al., 2019).
Aunado a lo anterior, existe una percepción internacional de que el cambio en el clima no representa un riesgo personal, y lo consideran como remotamente posible (Poortinga et al., 2019). Además, la falta de experiencia personal frente a los efectos ambientales, como inundaciones, olas de calor, sequías, entre otros, influyen en que la conceptualización de los riesgos se minimice (Ballew et al., 2019).
A pesar de esto, la mayoría de la población alrededor del mundo se encuentra inmersa e interesada en esta problemática, independientemente del nivel de desarrollo de su economía, así como de los niveles de emisiones que produzcan (Davidson & Stedman, 2017; Ghadge et al., 2020). Atributos personales como el género, la edad, el nivel educativo, el ingreso y la raza influyen en las percepciones e incrementan la preocupación y el comportamiento orientados a disminuir los GEI (Laidley, 2011); y aunado a ciertos factores psicológicos, como la ideología política y la percepción ecológica del mundo, coadyuvan en esta visión y actitud de mitigación (Huber, 2020).
Un estudio realizado por Beiser-McGrath & Huber (2018) señala que los elementos psicológicos y la consideración de las consecuencias futuras relacionadas al cambio climático tienen un mayor impacto sobre las actitudes de mitigación, incluso por encima de los atributos personales como el ingreso y el nivel educativo, por lo que el uso de dichos elementos aunado a un mensaje persuasivo motivará un mejor entendimiento y actuación sobre este fenómeno climático.
Las políticas implementadas actualmente no han tenido el efecto deseado debido a las distintas características de las regiones del mundo (Huber, 2020), en donde las acciones deben adecuarse al público objetivo, ya que el efecto limitado de tales políticas se basa en que son implementadas de manera uniforme, generando reacciones diversas (Prillwitz & Barr, 2011). Por lo tanto, las actitudes de las personas hacia el cambio climático son aceptadas conforme pasa el tiempo, coadyuvando a la concientización y, en consecuencia, a la mitigación de los GEI (Ali et al., 2018).
Normas climáticas: social e individual
El diseño e implementación de las políticas climáticas se ha convertido en una de las principales preocupaciones y prioridades alrededor del mundo, en donde los factores sociales han sido ignorados en el diseño de tales estrategias, por lo que su importancia radica en su nivel de influencia para el entendimiento y aceptación de las políticas sobre el cambio climático, siendo la comprensión de las normas tanto individuales como sociales un elemento fundamental para la aceptación de las políticas encaminadas hacia la mitigación del cambio climático (Alló & Loureiro, 2014; Pollit & Shaorshadze, 2011).
De esta forma, el entendimiento y comprensión de las normas, tanto sociales como individuales, permitirán una mayor apertura en el proceso de aceptación de las políticas encaminadas a la mitigación del cambio climático (Pollit & Shaorshadze, 2011), ya que son consideradas como un bien común, puesto que todos pueden beneficiarse de sus resultados (Farrow et al., 2017). La perspectiva económica indica que los individuos son egoístas en el consumo de dichos bienes (Alló & Loureiro, 2014); no obstante, Ostrom (2000) señala que existe una propensión a la cooperación cuando dicho bien es compartido socialmente, motivando diversas acciones para su consecución.
El aspecto climático es uno de los intereses en donde los individuos son influenciados por los valores y creencias de los grupos a los cuales pertenecen (Steentjes et al., 2017). Cuestiones como la cooperación, la reciprocidad, el altruismo y las normas son compartidos por dichas comunidades, y los individuos inmersos en ellas tienden a cooperar cuando consideran que el resto de los integrantes actúan de la misma forma (Alló & Loureiro, 2014; Bolsen et al., 2014).
Las normas son uno de los elementos que coadyuvan en el actuar tanto colectivo como individual, las cuales son conceptualizadas como las expectativas de los individuos sobre la forma en la que se debe de actuar en una situación social determinada (Schwartz, 1977). Las normas pueden dividirse en sociales e individuales (también conocidas como personales), en donde estas últimas hacen referencia al compromiso de internalización de los valores como un sentimiento de obligación, para comportarse y actuar en consecuencia. Por otro lado, las normas sociales necesitan que la persona haya interiorizado el estándar de conducta personal, para de esta manera actuar como lo espera el grupo al cual pertenece (Von Borgstede et al., 2013).
La importancia de las normas como reglas o expectativas de comportamiento impuesto por la sociedad (Farrow et al., 2017) es clave para la mitigación climática, ya que estas se encuentran enfocadas en la perspectiva social, en donde un actuar opuesto representa una violación al estándar, reaccionando de forma negativa a tales pautas (Horne & Kennedy, 2017).
Las normas sociales son implementadas para mantener un orden social, de manera que las personas puedan coexistir en su conjunto, en donde existe una expectativa en seguir las obligaciones socialmente impuestas (Hynes & Wilson, 2016; Lin & Niu, 2018). Dichas normas son consideradas un tipo de poder social y normativo, influenciados por los valores y las creencias de la sociedad, las cuales influyen en el comportamiento de los individuos y, por lo tanto, en el comportamiento proambiental, las cuales son aceptadas por la sociedad, influyendo en la sensibilidad de las personas acerca de lo que ellos piensan de sí mismos y cómo los demás deberían comportarse (Farrow et al., 2017; Krupka & Weber, 2013).
Tales normas influyen en el comportamiento individual, modificando en consecuencia las normas personales (Schwartz, 1977) que son conceptualizadas como las creencias propias que están conectadas a la concepción de sí mismo (Milfont et al., 2010). Por lo tanto, las normas individuales deben tener dos condiciones que guíen un comportamiento sustentable: 1) la concientización de las consecuencias ambientales y 2) la responsabilidad de sus actos (Schwartz, 1977).
Una manera de evaluar las normas sociales es por medio de las actitudes y los valores, en donde si existen normas que motivan a una reducción de emisiones y los individuos han interiorizado tales normas, sus actitudes y valores respaldaran las políticas enfocadas a la mitigación (Horne & Kennedy, 2017), mostrando un comportamiento climático, como usar del transporte público, comprar productos ambientalmente amigables, entre otros (Kennedy et al., 2015).
Los valores por sí mismos poseen un efecto débil si no cuentan con el apoyo social. Sin embargo, cuando el individuo no está conforme con la norma, la llevarán a cabo debido a la presión que se ejerce para su cumplimiento, obteniendo por lo tanto un reconocimiento social (Horne & Kennedy, 2017). Por esta razón, debido a que el cambio climático es considerado un problema colectivo o social, las personas buscan comprometerse para mostrar un comportamiento que reduzca las emisiones causantes del cambio climático, y de esta manera recibir un reconocimiento positivo por su comportamiento, en donde se mostrará una buena impresión ante los demás individuos que forman parte de su grupo (Horne & Kennedy, 2017).
Materiales y métodos
Marco metodológico de investigación
Retomando el objetivo descrito anteriormente, la presente investigación se orienta hacia el establecimiento de una propuesta de escala de validación que permita determinar el comportamiento climático en las universidades mexicanas a partir de la conciencia pública climática, las normas sociales e individuales y la actitud climática. Para lograr lo anterior, se establece un enfoque cuantitativo, no experimental, transversal y explicativo, en donde la hipótesis general se enmarca como:
H1: La escala propuesta permite una validación y confiabilidad significativas para medir el comportamiento climático.
La muestra de análisis se encuentra conformada por estudiantes de licenciatura y posgrado en el Estado de Tamaulipas, quienes pertenecen a universidades con filosofía sostenible. En este sentido, se espera que el fomento de los valores hacia la sostenibilidad por parte de estas instituciones permita una mayor comprensión de las variables analizadas para los sujetos de estudio y que con esto se pueda dar una mayor facilidad en la contestación de los cuestionarios.
Dentro del perfil de los encuestados, se tomaron en consideración a los estudiantes de las carreras en Administración, Contabilidad, Tecnologías de la Información, Economía y Desarrollo Sustentable, Comercio Internacional y Aduanas, y Administración y Gestión Empresarial, así como los posgrados en Dirección Empresarial y Ciencias Administrativas. Cabe mencionar que no hubo restricciones en cuanto a los ingresos económicos, sexo o estado civil, esto debido a la finalidad de perseguir una mayor amplitud en las perspectivas de las respuestas, lo que pudiera enriquecer los resultados para una futura aplicación del instrumento hacia personas diversas. A pesar de lo anterior, se puede mencionar un rango de edad para los encuestados de entre 18 a 35 años, los cuales se ubican principalmente en la zona centro del estado, teniendo una menor participación por parte de la zona norte y sur.
Es así como se cuantifican un total de 143 783 estudiantes en el estado, y de acuerdo con la fórmula de población finita (Aguilar-Barojas, 2005; Rodríguez-Jasso et al., 2022), el tamaño de muestra mínimo recomendado resulta en 288 observaciones; sin embargo, el porcentaje de respuesta y participación alcanzado solo fue del 41.5%, obteniendo con esto una cantidad de 166 cuestionarios recibidos.
Pese al porcentaje de participación previo, Hair et al. (2009) establecen una muestra mínima de 100 observaciones cuando se trabaja con modelos de hasta cinco constructos, mientras que establecen una cantidad de 150 cuando se trabaja hasta con siete constructos. En el caso de la presente investigación, el análisis se lleva a cabo con una cantidad de seis constructos, por lo que 166 observaciones se consideran como un adecuado tamaño de muestra, rebasando el mínimo sugerido. Esto mismo queda reforzado por Lloret et al. (2014), quien menciona que muestras superiores a 100 se pueden considerar como aceptables; adicionalmente, se establece que la presente investigación forma la parte inicial de un estudio subsecuente a mayor escala, permitiendo identificar la propiedad de llevarse a cabo a través del instrumento propuesto.
Por otro lado, en cuanto a la recopilación de los datos, se menciona que estos fueron obtenidos a través de una aplicación electrónica del cuestionario, en donde cada individuo tuvo la oportunidad de contestar por sí mismo a los cuestionamientos presentados. Para esto, se contó con el apoyo de algunos docentes titulares que facilitaron el contacto directo con el alumnado y apoyaron en la distribución del instrumento; a pesar de ello, la modalidad virtual en que se llevaron a cabo las clases por causa del covid-19 mermó un poco el porcentaje de respuesta (aspecto previamente mencionado). De manera adicional, se menciona que el periodo de recolección se llevó a cabo durante los meses de abril a junio del 2022.
Instrumento propuesto
El instrumento propuesto se compone por 48 ítems que representan los seis constructos que miden las cinco variables: comportamiento climático, actitud, norma personal, norma social y conciencia, este último se presenta en un segundo orden, evaluado a su vez por conciencia del problema y conciencia de acción. Los ítems involucrados en cada unidad de medida utilizaron una escala Likert de cinco puntos, indicando desde Totalmente de acuerdo (1) hasta Totalmente en desacuerdo (5). De manera adicional, cuatro preguntas sociodemográficas son las que permiten generar una perfilación de los participantes, describiendo así la edad, sexo, estado civil e ingreso mensual aproximado en el hogar.
Es así como el constructo comportamiento climático queda constituido por nueve ítems, para esto, la escala utilizada está fundamentada principalmente por Dijkstra & Goedhart (2012); mientras tanto, la actitud se fundamenta principalmente por Armel et al. (2011) y Stern (2002) a través de nueve ítems. Complementariamente, norma personal se constituye por ocho ítems fundamentados por Jansson & Dorrepaal (2015); norma social se constituye por cuatro ítems fundamentados por Jansson & Dorrepaal (2015); conciencia del problema se evalúa con 10 ítems fundamentados por Dijkstra & Goedhart (2012) y Jansson & Dorrepaal (2015); y, finalmente, conciencia de acción se fundamenta con ocho ítems utilizados por Li et al. (2016) y Jansson & Dorrepaal (2015).
Para la validación del instrumento se llevaron a cabo las etapas de: validación de contenido, validación por parte de los expertos y validación del constructo (Bernal-Torres, 2010). En la primera etapa, la validación de contenido se desarrolló a través de un análisis de la literatura previa, en donde se pretendió identificar las principales escalas utilizadas que permitieran representar las variables y constructos, para lo cual se requirió de una traducción y adaptación de la redacción al contexto de aplicación. Posteriormente, la validación por parte de los expertos se llevó a cabo por medio de diversas revisiones al instrumento, el cual fue enviado a cinco expertos, tres de ellos orientados al contenido y dos vinculados al aspecto metodológico. Dichas revisiones derivaron en recomendaciones orientadas a la redacción de los ítems y fueron atendidas para lograr ser más específicos y evitar sesgos.
Finalmente, para la validación del constructo se llevaron a cabo tres procesos: (1) análisis exploratorio de los datos, en donde se determinó de manera previa la normalidad de estos (asimetría, curtosis, desviación estándar, existencia de datos ausentes); (2) análisis factorial exploratorio (AFE), en donde se determinó la consistencia interna de los constructos derivado de la fuerza de sus ítems correspondientes, además de que se establecieron los factores generados permitiendo evaluar la propiedad de los constructos propuestos; y (3) análisis factorial confirmatorio, en donde a través del software SmartPLS versión 3.3.3 se logró establecer la validez convergente y discriminante para los constructos.
Resultados
Análisis descriptivo de datos
En una primera instancia, el perfil general de los participantes tomó como base los datos sociodemográficos de edad, sexo, estado civil e ingreso mensual aproximado en el hogar. De esta manera, se establece un mayor porcentaje de participación por parte del sexo femenino con un 59%, por lo que el comportamiento climático se analiza principalmente a través de las mujeres. La mayoría de los encuestados tienen un nivel de licenciatura (72.9%), mientras que la participación a nivel posgrado fue de 27.1%.
En relación con la edad, más de la mitad (68.1%) tienen menos de 35 años, quienes están en su mayoría (71.1%) solteros, esto resulta de interés, ya que las respuestas provienen de individuos jóvenes que no presentan una presión por parte de una familia a su cargo, por lo que sus opiniones corresponden plenamente a sus factores personales. Sin embargo, la mayoría de ellos (36.1%) tienen un ingreso familiar mensual de hasta $5000 pesos mexicanos, lo que puede representar un factor externo de influencia en sus percepciones, deseos y conductas.
Análisis exploratorio de datos
Para este segundo análisis, se tomaron en consideración la asimetría, la curtosis, la desviación estándar y la presencia de datos ausentes, los cuales permiten explicar el nivel de normalidad presente para los datos, brindando una mayor confiabilidad en estos. Como parte de los marcos de referencia, Hair et al. (2014) establecen un nivel aceptable de variabilidad a la media de 1, tanto para la varianza como para la desviación estándar, influyendo así en el error y en la significancia presentados para los datos. Al respecto, la desviación estándar de la muestra se mantiene en un rango de 0.984 a 1.440, mientras que la varianza se encuentra entre 0.969 a 2.074 para los ítems en general, lo que indica una baja variabilidad y la pertinencia de seguir con los análisis para la obtención de resultados significativos.
En relación con la asimetría y curtosis, se presenta una leptocurtosis (o curtosis positiva) de hasta 2.946 para algunos ítems, indicando una cierta concentración hacia la media; sin embargo, esta se presenta a un nivel bajo para la complejidad que representa la evaluación de una escala Likert, tomando como referencia el (+/-) 2 recomendado (Lloret et al., 2014; Rodríguez-Jasso et al., 2022), por lo que no se considera un problema de normalidad, y se decide continuar. Complementariamente, no se presentan datos ausentes, lo que permite llevar a cabo un análisis de datos de manera uniforme.
Análisis factorial exploratorio (AFE)
Como un primer punto, un análisis de consistencia interna para cada constructo es el que se lleva a cabo, a través de lo cual se establece la fuerza de cada uno de sus ítems representativos, asegurando que estos no varían en el tiempo, siendo confiables y estableciendo la pertinencia o no de continuar hacia el análisis de factores (Hair et al., 2009). Para lograr lo anterior, se evalúa el alfa de Cronbach, el índice de confiabilidad compuesta (CR) y los índices de correlación. En relación con el alfa de Cronbach y al CR, estos en su conjunto representan un rango de confiabilidad, en donde el primero de ellos establece un límite inferior, mientras que el segundo indica un límite superior; los valores recomendados en este sentido se establecen como aceptables (0.6 - 0.7) y altos (>0.7) (Hair et al., 2014, 2017), por lo que los resultados del estudio indican valores altos en todos los casos (0.815-0.955).
Por otro lado, para identificar los niveles de correlación entre los ítems, se toma como base la clasificación de inapropiados (<0.3), bajos (0.3-0.5), medios (0.5-0.7) y altos (0.7-0.9), permitiendo evaluar la interconexión entre los ítems con el objetivo de establecer la medición del constructo (Galván & Esquinca, 2019; Rodríguez-Jasso et al., 2022). Los resultados establecen que actitud, norma social, conciencia del problema y conciencia de la acción presentan niveles que van de bajos a altos, mientras que comportamiento climático presenta niveles de bajos a medios y norma personal de medios a altos. Algunos ítems se pueden catalogar como inapropiados (valores inferiores a 0.3); sin embargo, se decide mantenerlos con la previsión de que posteriormente se deban eliminar.
En un segundo punto, se describe que el análisis factorial exploratorio (AFE) es una técnica que permite explorar, analizar y sintetizar un conjunto de medidas representativas o ítems correspondientes a una misma variable, estableciendo la propiedad y unidimensionalidad de los distintos factores (Hair et al., 2014; Lloret et al., 2014; Rodríguez-Jasso et al., 2022), por lo tanto, se recomienda la evaluación de ciertos estadísticos tales como el KMO, la esfericidad de Bartlett, las comunalidades, el porcentaje de varianza explicada y la conformación de factores, utilizando para esto el método de máxima verosimilitud y la rotación Varimax.
Primeramente, el KMO, visto como aquel que permite establecer la adecuación para la conformación de los factores a través de los ítems propuestos, establece niveles inadecuados si se encuentran valores (<) 0.50, mediocres si están en un rango de 0.60-0.69 y satisfactorios entre 0.70-0.80 (Lloret et al., 2014); mientras tanto, el índice de esfericidad de Bartlett, el cual mide la adecuación muestral, se establece como significativo si es inferior al 0.05 (Hair et al., 2014). Por otro lado, las comunalidades permiten determinar la representatividad de los ítems dentro del constructo de acuerdo con la explicación que brinda cada uno, por lo que valores menores a 0.5 se consideran como bajas, aquellos que alcanzan el 0.5 se consideran como modestas, y los superiores al 0.6 se clasifican como altas (Hair et al., 2014, 2017). De acuerdo con los niveles alcanzados a través de las comunalidades, se establece el total de la varianza explicada a través de dichas medidas, por lo que se sugiere un nivel explicativo total del 60% (Hair et al., 2014).
Al respecto, la valoración del comportamiento climático se establece con un KMO satisfactorio (0.795) y con una adecuación muestral significativa (Bartlett >0.05). Si bien es cierto que no todas las comunalidades alcanzan el 0.5 para ser modestas, en su totalidad los ítems conforman el 50.6% de la varianza explicada, es decir, poco más de la mitad de la explicación del constructo. Lo anterior queda conformado por un solo factor con cargas superiores a 0.630. Para obtener los resultados anteriores, se recomienda la eliminación de cuatro ítems (CompC1, CompC3, CompC4, CompC5) cuya permanencia afectaría de manera negativa los valores establecidos.
Por otro lado, la actitud presenta un KMO de 0.863, catalogándose como satisfactorio de manera significativa (Bartlett > 0.05). Para esta variable, las comunalidades presentadas se establecen como bajas (0.284-0.480), modestas (0.590) y altas (0.756-0.768), teniendo una explicación de la varianza del 50.18% a través de la conformación de un solo factor con cargas superiores a 0.533. Para lograr lo anterior, se recomienda la eliminación de dos ítems (Act1 y Act4), los cuales afectan de manera negativa el porcentaje de varianza explicada.
Secuencialmente, la variable norma personal genera un KMO de 0.940, presentándose como satisfactorio a un nivel significativo (Bartlett > 0.05), en donde a través de comunalidades altas para todos sus ítems se logra alcanzar un 72.71% de la varianza explicada total, estableciendo así mismo un solo factor con cargas superiores al 0.802. Para el presente caso, no se requiere de la eliminación de ítem alguno. Posteriormente, al analizar norma social, esta presenta un KMO de 0.704, considerado como satisfactorio, así como un índice de esfericidad de Bartlett significativo (<0.05); los ítems de la variable tienen comunalidades bajas y altas (0.356-0.795), representando así el 55.27% del total de la varianza explicada a través de un solo factor con cargas superiores a 0.597. Este constructo, al igual que norma personal, no requiere de la eliminación de ítems.
En relación con la variable de segundo orden denominada conciencia, la cual se encuentra representada por conciencia del problema y conciencia de la acción, se establece con un KMO satisfactorio de 0.956, con un índice de esfericidad de Bartlett significativo al ser menor de 0.05, y con un conjunto de comunalidades en su mayoría altas superiores a 0.60; explicando así el 74.32% de la varianza total a través de dos factores; los cuales mantienen cargas superiores a 0.518. Con lo anterior, se comprueba empíricamente los constructos teorizados para dicha variable; no obstante, para los presentes resultados, se recomienda la eliminación de seis ítems (ConP2, ConP8, ConP10, ConA2, ConA4, ConA6).
Es así como, una vez realizadas las modificaciones pertinentes, se conforman empíricamente los seis constructos propuestos: comportamiento climático, actitud, norma personal, norma social, conciencia del problema y conciencia de la acción. Cabe mencionar que, a pesar de la eliminación de algunos ítems, la representatividad de las medidas no se ve comprometida, ya que cada una mantiene al menos la cantidad mínima de tres ítems de acuerdo con lo recomendado (Hair et al., 2014). Por lo tanto, se establece la conveniencia de continuar hacia el análisis confirmatorio.
Análisis factorial confirmatorio (AFC)
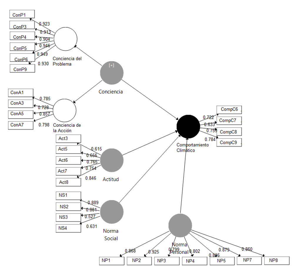
Una vez realizado el AFE para la evaluación de la conformación de los constructos y de la representatividad de sus medidas, se procede a realizar el análisis factorial confirmatorio (AFC), el cual corrige las posibles deficiencias del AFE, incrementando la fiabilidad del análisis para la comprobación de las hipótesis teorizadas (Batista-Foguet et al., 2004; Hair et al., 2014). Para llevar a cabo la presente evaluación, se trabajó con los 48 ítems originales con la finalidad de confirmar los resultados en el AFE, identificando la estructura, cargas, significancia, representatividad de los ítems y la validez convergente y discriminante de los factores. Para esto, se utilizó el software SmartPLS. Una vez realizado el análisis, el modelo (Figura 1) confirma la estructura hipotetizada; sin embargo, para mantener los niveles adecuados y recomendados para la validez convergente y discriminante, se recomienda la eliminación de 18 ítems, quedando finalmente con 30, los cuales representan a los seis constructos.
A pesar de la eliminación previa, la representatividad para cada variable no se ve afectada, ya que se cumple con la cantidad mínima de medidas para cada una, es decir, con al menos tres ítems (Hair et al., 2014). En este sentido, las cargas de todas las medidas se mantienen por arriba del 0.600 de manera significativa (<0.05), a excepción de NS3 (0.527); no obstante, su presencia permite mantener adecuados niveles de representatividad.
En relación a la confiabilidad interna (Tabla 4), el alfa de Cronbach y el índice de confiabilidad compuesta (CR) arrojaron niveles altos (>0.815) para todas las variables; mientras tanto, la validez convergente, la cual establece la convergencia de los ítems en relación a la varianza común que comparten para la explicación de un mismo constructo, se mide a través de la varianza media extraída (AVE), obteniendo valores por encima del 0.500 recomendado (>0.528), estableciéndose así como adecuados. Por otra parte, la validez discriminante, la cual mide el grado en el que cada constructo es diferente al resto posicionándolo como único dentro del modelo, se evaluó a través del criterio HTMT (Heterotrait-Motorait Ratio), obteniendo niveles dentro del umbral recomendado, es decir, valores menores a 0.90 (Hair et al., 2009, 2014, 2017). Todos los resultados anteriores se presentan a un nivel de confianza del 95%, utilizando un Bootstrapping de 5000 submuestras.
Tabla 4 Análisis factorial confirmatorio.
| Constructo | Ítem | Cargas | Alfa de
Cronbach |
CR | AVE | HTMT |
| Comportamiento
Climático |
CompC6 | 0.722 | 0.815 | 0.817 | 0.528 | Sí |
| CompC7 | 0.633 | |||||
| CompC8 | 0.759 | |||||
| CompC9 | 0.784 | |||||
| Actitud | Act3 | 0.615 | 0.845 | 0.851 | 0.536 | Sí |
| Act5 | 0.656 | |||||
| Act6 | 0.765 | |||||
| Act7 | 0.754 | |||||
| Act8 | 0.846 | |||||
| Norma Personal | NP1 | 0.868 | 0.951 | 0.951 | 0.733 | Sí |
| NP2 | 0.925 | |||||
| NP3 | 0.799 | |||||
| NP4 | 0.802 | |||||
| NP5 | 0.856 | |||||
| NP7 | 0.879 | |||||
| NP8 | 0.86 | |||||
| Norma Social | NS1 | 0.889 | 0.831 | 0.83 | 0.56 | Sí |
| NS2 | 0.881 | |||||
| NS3 | 0.527 | |||||
| NS4 | 0.631 | |||||
| Conciencia del
Problema |
ConP1 | 0.923 | 0.974 | 0.974 | 0.861 | Sí |
| ConP3 | 0.913 | |||||
| ConP4 | 0.904 | |||||
| ConP5 | 0.946 | |||||
| ConP6 | 0.949 | |||||
| ConP9 | 0.93 | |||||
| Conciencia de la
Acción |
ConA1 | 0.785 | 0.87 | 0.871 | 0.63 | Sí |
| ConA3 | 0.728 | |||||
| ConA5 | 0.857 | |||||
| ConA7 | 0.798 |
Fuente: Elaboración propia basada en SmartPLS.
Discusión
Con base en la importancia de la necesidad por una mitigación climática que frene las consecuencias negativas del contexto mundial (Huang, 2016), la presente investigación tiene por objeto de estudio examinar una propuesta de escala de validación que permita determinar el comportamiento climático en las universidades mexicanas a partir de la conciencia pública climática, las normas sociales e individuales y la actitud climática. Al ser el comportamiento humano un elemento clave de acción y transformación en donde diversos elementos convergen para una mejor comprensión de dicho fenómeno, se presenta la relevancia por una escala válida y significativa que permita evaluar dicha variable orientada hacia una preocupación por el ecosistema, específicamente hacia el cambio climático.
Para lograr la conformación del instrumento propuesto, se llevó a cabo una amplia revisión de la literatura para identificar la presencia de medidas que permitieran evaluar las variables de análisis, presentándose así algunas escalas que requerían mayor detalle. Por lo tanto, la presente investigación realiza una compilación convergente de diversos ítems para las medidas correspondientes, estableciendo de manera empírica su pertinencia.
En primera instancia, respecto al comportamiento climático, a pesar de que la mayoría de los ítems utilizados se desprendieron del estudio de Dijkstra & Goedhart (2012), los que realmente tuvieron una representatividad significativa para la muestra en cuestión fueron los propuestos por Arlt et al. (2011), por lo que estos miden en mejor medida el comportamiento climático de los estudiantes universitarios. Posteriormente, en relación con la actitud, los ítems que prevalecen son en su mayoría los diseñados por Armel et al. (2011), presentándose con una mayor aportación para la variable.
Por otro lado, las medidas para la valoración de la norma personal y de la norma social, diseñadas principalmente por Jansson & Dorrepaal (2015), sí resultan ser representativas para la muestra del estudio, ya que, en este caso, la eliminación de ítems fue mínima. Finalmente, respecto a los constructos de la variable conciencia, representada por conciencia del problema y conciencia de la acción, quedaron conformados por una nueva escala cada uno, en donde el primero (conciencia del problema) quedó constituida principalmente por las medidas utilizadas por Jansson & Dorrepaal (2015), Dijkstra & Goedhart (2012) y Arlt (2011); mientras que el segundo se conformó por las medidas propuestas por Li et al. (2016), Luebke et al. (2015), Dijkstra & Goedhart (2012) y Jansson & Dorrepaal (2015).
Esto último representa una alta aportación en el ámbito académico, ya que se genera una nueva escala para la valoración de los constructos mencionados dentro del sector educativo, tomando en consideración un segundo orden. En este sentido, los ítems seleccionados resultan ser representativos a niveles de confiabilidad y validez adecuados. Por un lado, el alfa de Cronbach y el índice de confiabilidad compuesta (CR) se presentan por encima del recomendado (>0.815) para establecer la importancia de las medidas (Cronbach, 1951; Lloret et al., 2014).
Adicionalmente, a través del AFE se confirma la conformación de los dos factores de la variable, manteniendo cargas superiores a 0.700 y teniendo una explicación de la varianza del 74.3%, dicha conformación se ratifica a través del AFC, en donde se presenta una confiabilidad interna, una validez convergente y una validez discriminante adecuadas. Es así como, en el marco de lo anterior, se puede establecer que la escala propuesta para medir el comportamiento climático, las actitudes, la norma personal, la norma social, la conciencia del problema y la conciencia de la acción, presentan medidas estadísticas de confiabilidad, validez y consistencias adecuadas, indicando una viabilidad para su posterior uso en investigaciones diversas.
Conclusiones
El análisis del comportamiento climático presenta su importancia a partir de la necesidad por un cambio positivo en los ecosistemas, en donde no solo los elementos internos del individuo sean valorados, sino también los factores contextuales para una evaluación más completa del ser humano y su relación con el entorno. A pesar de la presencia de algunas investigaciones al respecto, se identifica la necesidad por un análisis más profundo y detallado del fenómeno, a través de escalas más representativas y alineadas a la población objetivo de estudio, por lo que la presente investigación pretende establecer una contribución empírica que sirva como base para estudios posteriores.
Como parte de los resultados obtenidos, los datos del presente estudio mantienen una alineación con los preceptos teóricos establecidos, por lo que se puede dar respuesta a la hipótesis inicialmente planteada, H1: la escala propuesta permite una validación y confiabilidad significativas para medir el comportamiento climático. Es así como el instrumento queda conformado por seis constructos, los cuales resultan de una valoración exploratoria y confirmatoria, demostrando medidas estadísticas satisfactorias.
Dentro de las aportaciones más significativas del estudio se encuentra un nivel de análisis más detallado para la variable de conciencia, identificándose esta en un segundo orden conformada por conciencia del problema y conciencia de la acción, profundizando en este factor individual del ser humano. Futuras investigaciones podrían tomar como base los resultados del presente estudio y añadir algunos otros elementos de relevancia tales como el aspecto normativo, la cultura, el apoyo institucional y las políticas públicas para la parte contextual, así como las habilidades para la parte individual.
Conflicto de interés
Los autores declaran no tener conflictos de intereses financieros ni personales que puedan influir inapropiadamente en el desarrollo de esta investigación.










nueva página del texto (beta)




