Introducción
Actualmente las empresas se encuentran ante un entorno muy complejo y competitivo. Hoy en día, la tecnología es un factor clave para la productividad, innovación y competitividad. La tecnología puede constituir un elemento básico de diferenciación de la empresa, por lo que de su gestión se deriva su capacidad de mejorar sus procesos, de crear nuevos productos y/o servicios, de entrar en nuevos mercados. La innovación tecnológica es un componente central en virtud de que crea nuevo valor al permitir a personas y empresas utilizar los recursos existentes de manera más eficiente (Robledo, 2017).
Sin embargo, hay que considerar que lo que ayuda a una empresa a competir en mejores condiciones no es la tecnología per se, sino su capacidad para gestionarla en beneficio del negocio, alineada y en armonía con el resto de sus funciones estratégicas (Hidalgo, 1999), considerando su entorno y proceso dinámico (Cetindamar et al., 2007 y Gudanowska, 2017).
Con la gestión de tecnología las empresas buscan maximizar sus ventajas competitivas, basadas en su capacidad de desarrollo e innovación tecnológica en la obtención y uso sistemático de sus medios tecnológicos y organizacionales, agregando valor a sus productos y/o servicios.
A pesar de la importancia que recientemente se le ha concedido a la gestión tecnológica en las empresas, la mayor parte de los estudios sobre el tema se han centrado en medir los resultados de la innovación. Así, se han propuesto diversos modelos y normas para gestionarla, incluyendo dentro de sus procesos factores o indicadores enfocados en la tecnología, gasto en actividades de investigación y desarrollo; tipo de innovación realizada (gradual, radical de proceso, producto, servicio, organizacional); gestión de la propiedad intelectual (reflejado principalmente en patentes); número de productos innovadores que salen al mercado, entre otros. Sin embargo, el análisis sobre el proceso que permite obtener dichos resultados como es la gestión de la tecnología ha sido menos estudiado.
En la presente investigación se genera conocimiento al aplicar la teoría de Redes Bayesianas (RB) para medir la eficiencia en la gestión tecnológica de una empresa financiera dedicada al flujo de información en línea. Se optó por un modelo de RB en virtud de que la estructura de red general es altamente flexible y permite encontrar nuevas áreas de aplicación (Weber y Simon, 2016 y Marcot y Penmanb, 2019), como lo es la gestión de la tecnología e innovación.
Las Redes Bayesianas son gráficos acíclicos dirigidos que representan las relaciones probabilísticas entre un grupo de variables. Por lo general, se componen de dos partes: una parte cuantitativa y una parte cualitativa. La parte cualitativa es el gráfico en el que los nodos representan los estados de las variables aleatorias y las flechas que apuntan desde un nodo primario a un nodo secundario representan la dependencia condicional causal entre los dos nodos. En cuanto a la parte cuantitativa, se refiere principalmente a las relaciones entre un nodo y sus padres (Arbelaez, Garces y Rakotondranaivo, 2016). En el marco de este trabajo de investigación, estas propiedades permitirán: calcular el nivel de aceptabilidad para la gestión de la tecnología e innovación.
El factor medular es que una distribución de probabilidad contiene un estado de conocimiento-gestión de la tecnología sobre un evento desconocido. Como las Redes Bayesianas representan una distribución de probabilidad sobre múltiples variables, representan un estado de conocimiento-gestión de la tecnología sobre esas variables (Almond et al., 2015). Así, la aplicación de RB en la gestión de la tecnología permitirá modelar y comprender muchas variables en el proceso de toma de decisiones.
Para obtener las variables del modelo de la gestión tecnológica se utilizan las funciones y procesos del Premio Nacional de Tecnología e Innovación (PNTI, 2017, 2018a, b) y la norma mexicana NMX-GT-003-IMNC-2008 (IMNC, 2008c). El objetivo del análisis es identificar la causalidad entre las variables que ocasionan una adecuada gestión tecnológica e innovación dentro de una empresa de base tecnológica, es decir, los procesos y/o factores que no se pueden omitir para una óptima gestión de la tecnología.
El presente trabajo se organiza en tres secciones: en la primera se aborda el marco teórico donde se conceptualiza y resalta la importancia de la gestión de la tecnología. También se presentan las diversas teorías y normas que la han estudiado. En la segunda sección se presenta la metodología para la construcción del modelo de Red Bayesiana y en la tercera sección se presenta los resultados, la discusión y las conclusiones.
I. La gestión de la tecnología, innovación y sus modelos
La innovación es un concepto extenso, que se relaciona con ese proceso de destrucción creativa identificado por Schumpeter, en virtud de que hay que volver a construir para innovar (OCDE, 2012). La innovación es un proceso constante en el que las empresas introducen continuamente cambios en sus productos y procesos, aplican nuevos métodos organizativos, nuevos métodos comerciales, ponen en marcha cambios importantes en la empresa y adquieren nuevo conocimiento, entre otros (OCDE, 2006).
La innovación se ha convertido en un factor medular en la empresa para mejorar los procesos, productos y/o servicios. Por lo que una innovación exitosa es la que permite a la empresa generar valor por su puesta en práctica y lograr beneficios que se reflejen en rentabilidad por los riesgos asumidos (Solleiro y Castañón, 2016).
De acuerdo con lo anterior, la empresa buscará herramientas que le permitan innovar, mejorar su productividad y tener ventajas competitivas. Una de esas herramientas que le permite a la empresa innovar es la gestión de la tecnología (GT), en virtud de que las actividades de la empresa relacionadas con la innovación tienen un mayor impacto en la medida en que éstas se gestionan de forma adecuada, tienen bien definidos sus procesos, se realizan sistemáticamente y tienen un área que las coordina (Medellín, 2006, 2010).
La gestión tecnológica debe verse como el proceso que permite adquirir conocimiento necesario para realizar innovaciones tecnológicas, es decir, se crea valor para la empresa ya que se incrementa la eficiencia de las operaciones (Perozo y Nava, 2005).
La organización debe ser capaz de desarrollar capacidades tecnológicas, a través de su gestión, que le permitan identificar, adoptar, usar, dominar, modificar y/o crear tecnologías y hacer uso de conocimiento nuevo o existente para la elaboración de nuevos productos y mejora en productos, procesos (Hernández, 2017) y de la empresa misma, que le posibiliten su sustentabilidad en el tiempo.
La Fundación Cotec (1999) conceptualiza la gestión tecnológica como la organización y dirección de recursos humanos y económicos para aumentar la creación de nuevos conocimientos. Es la generación de ideas técnicas que permitan obtener nuevos productos, procesos y servicios o mejorar los ya existentes; el desarrollo de dichas ideas en prototipos y su transferencia a las fases de fabricación, comercialización y uso.
Por su parte, el Premio Nacional de Tecnología e Innovación que incluye cinco funciones para gestionar la innovación: i) vigilar, ii) planear, iii) habilitar, iv) proteger y v) implantar (véase Tabla 1), propone los siguientes tres conceptos de gestión de la tecnología (véase Tabla 1).
Es el conjunto de procesos administrativos que aseguran a la organización el uso eficiente de sus recursos tecnológicos.
Es el conjunto de procesos, métodos y técnicas que utiliza una organización para conocer, planear, desarrollar, controlar e integrar sus recursos y actividades tecnológicas de forma organizada, de tal forma que apoyen el logro de sus objetivos estratégicos y operacionales.
Es el conjunto de procesos o actividades de administración que se emplean con la finalidad de asegurar que la tecnología se use de forma adecuada para el logro de los objetivos de la organización y, de manera especial, para aumentar sus ventajas competitivas (Fundación PNTI, 2017) (véase Tabla 1).
Tabla 1 Funciones y procesos de gestión de tecnología e innovación.
| Funciones | Concepto | Procesos | Ejemplos |
|---|---|---|---|
| 1. Vigilar | Es la búsqueda en el entorno de señales e indicios que permitan identificar amenazas y oportunidades de desarrollo e innovación tecnológica que impacten en el negocio. | Vigilancia de tecnologías: • Benchmarking • Elaboración de estudios de mercados y clientes • Monitoreo tecnológico • Elaboración de estudios de competitividad • Consulta a acervos de información técnica/ comercial/ normativa • Análisis de información (capacidades propias o subcontratadas). |
Brechas con competidores, tendencias identificadas, oportunidades de negocio en nuevos mercados, centros de investigación identificados, posibles alianzas tecnológicas, nuevas tecnologías. Necesidades de los clientes, comportamiento de los competidores, nuevas tecnologías que llegan al mercado, desarrollos tecnológicos con potencial comercial, normas y cambios en legislaciones. Identificación de tendencias tecnológicas, identificación de tecnologías/identificación de competidores, identificación de socios/identificación de mercados. |
| Inteligencia competitiva | Programa sistemático para identificar, recolectar y analizar información sobre el entorno y las actividades propias de la organización (respecto a su sector), así como para utilizar oportunamente tal información para la toma de decisiones. De tal manera, el objetivo de la IC es reforzar la competitividad de una organización proporcionando los medios para tener respuestas oportunas y racionales a las señales que ofrece el entorno. Obtener información valiosa sobre el entorno que ayuda a la alta dirección a identificar y jerarquizar oportunidades para definir su enfoque competitivo y tecnológico. | ||
| Planear | Es el desarrollo de un marco estratégico tecnológico que le permite a la organización seleccionar líneas de acción que deriven en ventajas competitivas. Implica la elaboración de un plan tecnológico que se concreta en una cartera de proyectos. | Planeación de tecnología: • Conocimiento de la organización (diagnóstico a través de herramientas tales como el análisis FODA o similares) • Establecimiento de metas corporativas de corto, mediano y largo plazo • Metas corporativas tecnológicas de corto, mediano y largo plazo • Incorporación de tecnologías como soporte a los negocios • Participación activa de la dirección en las decisiones que involucran recursos tecnológicos • Elaboración y revisión del plan tecnológico y de la cartera de proyectos |
Líneas de acción definidas, cartera que incluya proyectos de productos nuevos o mejorados, procesos nuevos o mejorados, capacitación, adquisición de tecnología, desarrollo de tecnología. |
| Planeación tecnológica | La planeación tecnológica permite identificar los productos/servicios que una empresa puede ofrecer para responder a necesidades del mercado, además de que se establecen las especificaciones que deben cumplir esos productos, las cuales se plantean metas de desempeño cuando se hace su desarrollo. Aprovecha parte de la información del entorno y la traduce en un plan tecnológico alineado a los objetivos de la organización. | ||
| Habilitar | Es la obtención dentro y fuera de la organización, de tecnologías y recursos necesarios para la ejecución de los proyectos incluidos en la cartera. La función de habilitar tiene que ver con la transferencia de tecnología. | Habilitación de tecnologías y recursos: • Adquisición de tecnología: negociación, compra, licencia, alianzas, otros • Asimilación de tecnología • Desarrollo de tecnología: investigación y desarrollo tecnológico, escalamiento, etcétera • Transferencia de tecnología • Gestión de cartera de proyectos tecnológicos • Gestión de talento humano con competencias enfocadas a la tecnología • Gestión de recursos financieros • Gestión del conocimiento |
Infraestructura tecnológica, personal con competencias tecnológicas, licencias adquiridas, métodos de gestión de proyectos, proveedores desarrollados, alianzas estratégicas, contratos de vinculación, recursos financieros disponibles, bases de datos de procedimientos y lecciones aprendidas, identificación de tecnologías relevantes y sus fuentes, selección de tecnologías, selección de socios tecnológicos, políticas para adquisición de tecnología, elaboración de contratos, administración de proyectos. |
| Transferencia de tecnología | La transferencia de tecnología es el proceso por el cual se lleva a cabo la transmisión del saber hacer (know-how), de conocimientos científicos y/o tecnológicos y de tecnología de una organización a otra. Es un proceso de transmisión de conocimientos científicos y tecnológicos para desarrollar nuevas aplicaciones. | ||
| Proteger | Es la salvaguarda y cuidado del patrimonio tecnológico de la organización generalmente mediante la obtención de títulos de propiedad intelectual. | Protección del patrimonio tecnológico: • Gestión del Conocimiento • Gestión de la Innovación • Gestión de la propiedad intelectual • Gestión del capital intelectual |
Política y/o estrategia de protección; acervo tecnológico: patentes, derechos de autor, licenciamientos; explotación de intangibles, cultura de la propiedad intelectual dentro de la organización, sensibilización sobre el valor que aporta la PI a la organización, identificación de activos intangibles, protección consciente de los activos intangibles, asignación de presupuesto para protección de tecnologías. |
| Protección de la propiedad intelectual | Esta función implica reconocer los elementos tecnológicos que ha desarrollado la empresa y que le representan posibilidades de negocio, con el fin de decidir la mejor forma de protegerlos legalmente. Salvaguardar el patrimonio tecnológico de la organización. | ||
| Implantar | Es la realización de los proyectos de innovación hasta el lanzamiento final de un producto nuevo o mejorado en el mercado, o la adopción de un proceso nuevo o sustancialmente mejorado dentro de la organización. Incluye la explotación comercial de dichas innovaciones y las expresiones organizacionales que se desarrollan para ello. | Implantación de la innovación: • Innovación de proceso • Innovación de producto • Innovación en mercadotecnia • Innovación organizacional |
Productos, procesos, estructuras organizacionales, modelos de negocio y métodos de comercialización que representen una innovación, conocimiento de proveedores tecnológicos, capacidades para desarrollo de pruebas, capacidades para elaboración de prototipos. |
Fuente: elaboración propia con base en Modelo de Gestión de la Tecnología e Innovación, PNTI (2016, 2018); Solleiro y Castañón (2016); Manual de Gestión Tecnológica para PYMES Mexicanas y Norma Mexicana NMX-GT-003-IMNC-2008; Sistema de Gestión Tecnológica-Requisitos (DOF, 2009); González-Sabater (2011), Manual de transferencia de tecnología y conocimiento.
La norma mexicana NMX-GT-003-IMNC-2008 (IMNC, 2008), establece que la gestión de la tecnología es el conjunto de procesos, métodos y técnicas que actúan sobre la planeación, el desarrollo, control, integración y capitalización de los recursos, conocimientos, habilidades y actividades tecnológicas con el propósito de elevar la posición competitiva de la organización (DOF, 2009 y IMNC, 2008a, b).
Para Solleiro y Castañón (2016) la gestión de la tecnología es el conjunto de herramientas y técnicas que permiten a una organización aprovechar adecuadamente los recursos con los que cuenta (personas, dinero, máquinas, información, entre otros) mediante la elaboración y ejecución de planes de innovación.
Existen diferentes modelos y normas para la gestión de la tecnología, que incluyen procesos muy similares. Entre los diversos modelos se puede mencionar: el desarrollado por Morín (1985); Morín y Seurat (1987); Hidalgo (1999); Gregory, Probert y Cowell (1996); Tema guide (1998); Fundación Cotec (1999); Acosta et al. (2000); Khalil (2000); Erosa y Arroyo (2007); Solleiro y Castañón (2008 y 2016); Medellín (2013) y el del Premio Nacional de Tecnología e Innovación de México (PNTI, 2017, 2018a, b).
Entre las normas para la gestión de la tecnología se puede mencionar la norma mexicana nmx-gt-003-imnc 2008 (DOF, 2009, 2015; IMNC, 2008a,b e IMNC, 2012), que consta de tres normas enfocadas directamente a la gestión de la tecnología; la familia de Normas Une 166000 de I+D+I elaboradas por Aenor, la Asociación Española de Normalización y Certificación, sobre gestión de la I+D+I (investigación, desarrollo e innovación), está formada en la actualidad por siete normas (Aenor, 2017); la BS 7000-1:2008 para el Reino Unido; FD x50-901:1991 de Francia; Pas 1073: 2008 para Alemania; np4456:2007 para Portugal, entre otras (Mir, 2012 y Mir y Casadesús, 2011 a,b).
Los modelos y las normas se enfocan en las oportunidades de innovación y tienen coincidencias, entre las que resaltan: la vigilancia tecnológica como un medio para detectar oportunidades de innovación y la propiedad intelectual como protección para generar ventajas competitivas.
En el modelo de la norma NMX-GT-003-IMNC 2008 (INMC, 2015), cabe resaltar el énfasis que hace en el compromiso de la dirección, en la formación de capital intelectual y, en la mejora del sistema organizacional.
Cada organización debe determinar su propio modelo de acuerdo con sus características y necesidades, para que aseguren el cumplimiento de los objetivos de la gestión tecnológica y que contribuyan a la competitividad, sin embargo, hay que considerar los principales componentes de un sistema de gestión de tecnología:
La estrategia tecnológica, alineada a la estrategia de negocio de la empresa.
La estructura organizacional, que abarca la planeación y organización de actividades de I+D+I, y la integración y coordinación de equipos de trabajo.
La operación o ejecución de procesos y proyectos tecnológicos (I+D, diseño, ingeniería e innovación).
La incorporación de personal capacitado a los procesos de gestión de tecnologías.
La inteligencia competitiva y tecnológica.
La gestión del conocimiento y de la propiedad intelectual.
La vinculación con universidades y centros de investigación.
Considerar el riesgo y la calidad.
Codificación del conocimiento (Medellín, 2010), (véase Tabla 1).
II. Metodología
La presente investigación es mixta: cualitativa (descriptiva) y cuantitativa. Se construye un modelo basado en Redes Bayesianas para identificar los principales procesos para la eficiencia de la gestión de la tecnología e innovación en una empresa del sector financiero de base tecnológica, ubicada en la Ciudad de México.
Las herramientas utilizadas para llevar a cabo la investigación fue la aplicación de entrevistas a personas clave de la empresa y un focus group a expertos1 en el tema de gestión de la tecnología e innovación (investigadores).
Lo anterior, en virtud de que las Redes Bayesianas pueden ser elaboradas basándose en un conocimiento experto -que es este el caso- que permite a partir de ciertos datos estructurar parámetros asociados al modelo, siendo posible compartir conocimientos obtenidos de los datos del caso de estudio.
Con este modelo se puede hacer inferencia bayesiana; es decir, estimar la probabilidad posterior de las variables no conocidas, con base en las variables conocidas. Estos modelos bayesianos brindan información importante en cuanto a cómo se relacionan las variables, las cuales pueden ser interpretadas como relaciones de causa-efecto.
Los modelos bayesianos sirven tanto para resolver problemas desde una perspectiva descriptiva como predictiva. Como método descriptivo se centran en descubrir las relaciones de dependencia/independencia. Desde esta óptica se puede afirmar que a veces complementan y/o incluso superan a las reglas de asociación (Beltrán, Muñoz y Muñoz, 2014).
II.1. Construcción del modelo de Red Bayesiana enfocado a la gestión de la tecnología
Las Redes Bayesianas (RB) son una estructura matemática que se utiliza para representar un proceso y sus dependencias (causa-efecto), asignándoles ponderaciones y probabilidades de ocurrencia. Los nodos representan las variables de interés y las aristas son los enlaces causales o de influencia entre las variables (Madsen y Kjaerulff, 2008). A cada nodo se le asocia una tabla de probabilidad, así como una distribución estadística o una función parametrizada. En el caso de una tabla de probabilidad del nodo la relación se rige por un conjunto de valores de probabilidad condicionales que modelan la relación incierta entre el nodo y sus nodos padre junto con cualquier incertidumbre presente en esa relación.
La clave para un diseño exitoso de una Red Bayesiana es la descomposición significativa del dominio del problema en un conjunto de proposiciones causales o condicionales. Se divide y se toman las especificaciones parciales del modelo que son en sí significativos en el dominio del experto (Chonawee et al., 2006).
Posteriormente se modela la tabla de probabilidad del nodo para cada variable (nodo), lo cual se puede hacer usando datos históricos y en ausencia de éstos, solicitándole a un experto que proporcione una serie de estimaciones subjetivas, las cuales estarán idealmente basadas en el conocimiento y la experiencia (Cowell et al., 1999).
Para construir la Red Bayesiana se siguieron los siguientes pasos:
Se define el dominio del problema donde se especifica el propósito de la red: identificar la causalidad entre las variables que ocasionan una adecuada gestión tecnológica e innovación dentro de una empresa de base tecnológica.
Una vez que se especificó el propósito de la red, se identificaron las variables o nodos importantes para el dominio del problema.
El proceso de identificación de las variables para definir los nodos es una parte medular en el diseño de la red, implica el total conocimiento del proceso de gestión de la tecnología e innovación para poder descomponerlo en todas sus fases, seleccionar los nodos y establecer las relaciones entre ellos.
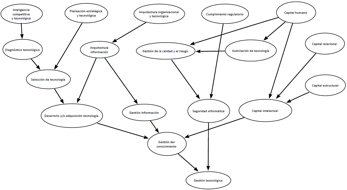
Una vez identificadas las variables se consultó con los expertos en el proceso y se definieron las variables para el diseño del modelo. Donde se eligieron 18 variables de un total de 25 enfocadas en la empresa caso de estudio (véase Tabla 2).
Con las variables seleccionadas y nodos importantes se fue diseñando el modelo gráfico de las relaciones de causalidad para obtener una red con los siete nodos padre y 10 nodos hijos para medir la variable de gestión tecnológica. Las relaciones resultantes se representan en la Figura 1.
Una vez definido el modelo gráfico de Red Bayesiana, el siguiente paso fue validar el modelo con el grupo de expertos en gestión tecnológica e innovación para lo cual se realizó un focus group para definir la interrelación entre los nodos y sus probabilidades a priori.
Tabla 2 Definición de las variables y nodos.
| Variable | Dimensiones | |
|---|---|---|
| 1. | Inteligencia competitiva y tecnológica | Si / No |
| 2. | Planeación estratégica y tecnológica | Si / No |
| 3. | Arquitectura organizacional y tecnológica | Óptimo / Regular / Deficiente |
| 4. | Cumplimiento regulatorio | Si / No |
| 5. | Capital humano | Capacitado / No capacitado |
| 6. | Capital relacional | Si / No |
| 7. | Capital estructural | Con Registro / Sin registro |
| 8. | Diagnóstico tecnológico | Adecuado / No adecuado |
| 9. | Arquitectura de la información | Óptimo / Regular / Deficiente |
| 10. | Gestión de la calidad y el riesgo | Óptimo / Deficiente |
| 11. | Selección de la tecnología | Óptimo / Regular / Deficiente |
| 12. | Desarrollo y/o adquisición tecnológica | Óptimo / Regular / Deficiente |
| 13. | Gestión de la información | Óptimo / Deficiente |
| 14. | Seguridad informática | Óptimo / Deficiente |
| 15. | Asimilación de tecnología | Óptimo / Regular / Deficiente |
| 16. | Gestión del conocimiento | Alto / Bajo |
| 17. | Capital intelectual | Óptimo / Regular / Deficiente |
| 18. | Gestión tecnológica | Eficiente / No eficiente |
Fuente: elaboración propia.
II.2. Cuantificación de la Red Bayesiana
Para cuantificar la Red Bayesiana por parte de los expertos, se consideró que cada nodo en la red tiene asociado una tabla de probabilidad condicional que determina el nivel de interrelación de los nodos. Estas probabilidades se construyeron a partir de la información proporcionada y validada por el grupo de expertos en gestión tecnológica e innovación con base en el grado de creencia respecto al comportamiento del parámetro aleatorio.
A continuación, se describe la interrelación entre los nodos y sus probabilidades a priori asignadas y se realiza la propagación del modelo para obtener las probabilidades a posteriori y por lo tanto establecer una probabilidad de la gestión tecnológica e innovación.
La conceptualización de cada una de las variables y su definición de probabilidad se presentan a continuación:
La vigilancia tecnológica y la inteligencia competitiva son dos actividades muy útiles para anticiparse a lo que los competidores y el mercado requieren cada día, ofreciendo a las organizaciones tiempos de respuesta más efectivos. La inteligencia competitiva va más allá, gestiona y analiza, más a fondo, la información recolectada, esto con el fin de realizar una adecuada toma de decisiones en el momento oportuno; por otro lado, la vigilancia tecnológica analiza la importancia de dicha información, proporcionando un conjunto de amenazas y oportunidades de un entorno. Ambos términos se consideran complementarios y muy útiles para realizar un análisis eficiente de un determinado entorno (Ramírez, Escobar y Arango, 2012).
La inteligencia competitiva y tecnológica son aquellas actividades que se realizan para monitorear el entorno tecnológico de una organización. Es un proceso sistemático de identificación y evaluación tecnológica crítica para reforzar las ventajas competitivas de las organizaciones. De tal manera, el objetivo de la IC y T es reforzar la competitividad de una organización proporcionando los medios para tener respuestas oportunas y racionales a las señales que ofrece el entorno (Solleiro y Castañón, 2016). Permite identificar tendencias tecnológicas, oportunidades de negocio, socios estratégicos, tecnologías afines a la empresa. Así como investigadores, tecnólogos o colaboradores que podrían ayudarle a desarrollar e innovar tecnologías.
Se definió que con una probabilidad del 90 por ciento la inteligencia competitiva y tecnológica sí estaba presente en la empresa y con probabilidad del 10 por ciento que no era así (véase Tabla 3).
La planeación estratégica y tecnológica es el plan que presenta como hilo conductor la estrategia tecnológica definida para la organización. La planeación estratégica y la tecnológica son parte del mismo proceso de desarrollo competitivo de la empresa, por lo que su realización va en forma conjunta. La planeación tecnológica ayuda a las organizaciones a definir y ejecutar los medios para alcanzar una posición competitiva de largo plazo apalancada en sus capacidades tecnológicas. En otras palabras, el plan tecnológico debe servir para que la empresa se dote de los recursos tecnológicos (personal, equipamiento, conocimientos, esquemas de cooperación, información y alianzas) para avanzar en el logro de sus objetivos (Solleiro y Castañón, 2016).
Dentro de la planeación se desarrolla el diagnostico tecnológico. Con una probabilidad del 80 por ciento la empresa realizaba una planeación estratégica y tecnológica, y con probabilidad del 20 por ciento no lo hacía (véase Tabla 4).
La arquitectura organizacional y tecnológica está relacionada con la estrategia de administración y la tecnológica, explica la forma cómo la organización funciona y coordina sus procesos de trabajo, gestión de personas, asignación de autoridad, las tecnologías que se van a desarrollar y a utilizar, y la toma de decisiones. Se definen los objetivos de negocio, así como desarrollos tecnológicos y nuevos servicios, oportunidades, entre otros (Mendoza y Jasso, 2013).
La arquitectura organizacional tiene como finalidad: 1) lograr la coherencia entre los objetivos y propósito organizacionales; 2) ejecutar la estrategia; 3) alcanzar la misión, objetivos y metas; 4) construir una organización efectiva y con mejor rendimiento, y 5) mejorar la toma de decisiones (Mendoza y Jasso, 2013). Se estableció una probabilidad del 85 por ciento como una arquitectura óptima y del 5 por ciento como deficiente.
Tabla 5 Arquitectura organizacional y tecnológica.
| Estado | Probabilidad |
|---|---|
| Óptimo | 0.85 |
| Regular | 0.10 |
| Deficiente | 0.05 |
El cumplimiento regulatorio se enfoca en cumplir con los aspectos legales y la normatividad correspondiente. El no acatar en tiempo y forma las disposiciones legales representa multas o sanciones para la empresa. Se estableció una probabilidad del 94 por ciento a que la empresa cumple con las regulaciones y con probabilidad del 6 por ciento a que no lo hace (véase Tabla 6).
El capital humano es la conjunción y amalgamiento de conocimiento (tácito y explicito), de aptitudes y habilidades innatas a las personas, así como la calificación y el aprendizaje que adquieren con la educación y la capacitación, aunado a sus valores y motivación, a la experiencia que van adquiriendo a través del tiempo en un contexto determinado y que genera valor. De acuerdo con lo anterior, el capital humano es uno de los elementos más importantes de la empresa moderna, convirtiéndose en un factor clave que permite generar capacidades y competencias necesarias para el trabajo, para ser más productiva, para innovar y desarrollar ventajas competitivas (Terán, 2012). El capital humano es un factor estratégico para la organización en virtud de su actividad sustantiva que es el manejo del conocimiento.
Se determinó que con probabilidad del 88 por ciento el capital humano está capacitado para el desempeño de sus funciones y con probabilidad del 12 por ciento que no lo esta (véase Tabla 7).
El capital relacional es el valor que para una empresa tiene el conjunto de relaciones que mantiene con el exterior (Bueno, 1998). El capital relacional hace referencia a la vinculación empresa-universidad. Tiene como objetivo que el sector productivo conozca lo que saben y lo que podrían hacer las universidades para coadyuvarlo y, por otro lado, que los investigadores de dichas universidades conozcan más sobre los problemas y necesidades de las empresas para brindarse un apoyo mutuo, desarrollar productos y servicios más innovadores y con potencial de éxito, por ello es necesario crear el vínculo entre los que saben hacer negocios y los que podrían desarrollar nuevas ideas para los negocios. La empresa registra el 75 por ciento de vinculación para sus desarrollos (véase Tabla 8).
El capital estructural es aquel conocimiento que la empresa ha internalizado, generando valor para ella y que permanece en la organización ya sea en su estructura, sus procesos, o en su cultura (Roos et al., 1997, 2001; Bontis et al., 2000 y Camisón et al., 2000).
Con probabilidad del 70 por ciento existe un conocimiento internalizado de la empresa que ha generado valor para la organización y con 30 por ciento de probabilidad el conocimiento es nulo (véase Tabla 9).
El diagnóstico tecnológico es la administración de proyectos para generación de valor económico y social. Delimita elementos relativos a la gestión de proyectos que va desde la identificación de necesidades de los usuarios o clientes y la conformación del proyecto, hasta su desarrollo y seguimiento.
Dada la existencia de inteligencia competitiva y tecnológica, la probabilidad de tener un adecuado diagnóstico tecnológico es del 95 por ciento. En caso de carecer por completo de inteligencia competitiva y tecnológica, la probabilidad de no tener un adecuado diagnóstico tecnológico es del 30 por ciento (véase Tabla 10).
Tabla 10 Diagnóstico tecnológico.
| Inteligencia Competitiva y Tecnológica | Si | No |
|---|---|---|
| Adecuado | 0.95 | 0.70 |
| No Adecuado | 0.05 | 0.30 |
La arquitectura de la información consiste en el diseño, organización y distribución de los sistemas informáticos para satisfacer efectivamente las necesidades de información. Dada una óptima arquitectura organizacional y tecnológica, se tiene una óptima arquitectura de la información con probabilidad del 80 por ciento; en el caso extremo de una deficiente arquitectura organizacional y tecnológica, la probabilidad de una mala arquitectura de la información es del 50 por ciento (véase Tabla 11).
Tabla 11 Arquitectura organizacional y tecnológica.
| Arquitectura Organizacional y Tecnológica | Óptimo | Regular | Deficiente |
|---|---|---|---|
| Óptimo | 0.90 | 0.60 | 0.10 |
| Regular | .08 | 0.25 | 0.40 |
| Malo | 0.02 | .015 | 0.50 |
La gestión de la calidad y el riesgo son factores fundamentales en todas las organizaciones, en virtud de que éstas se enfrentan a factores internos y externos que le restan certeza a la posibilidad de alcanzar sus objetivos. Este efecto de falta de certeza es lo que se define como riesgo y es inherente a todas las actividades, es decir, el riesgo es el efecto de la incertidumbre en los objetivos. Todas las actividades de una organización implican riesgos que se deben gestionar. La gestión del riesgo lleva a mantener un sistema de calidad óptimo. La gestión del riesgo es un conjunto de técnicas y herramientas de apoyo y ayuda para tomar las decisiones apropiadas, teniendo en cuenta la incertidumbre, la posibilidad de futuros sucesos y los efectos sobre los objetivos acordados y tiene como objeto la prevención de los mismos (Norma ISO 9001:2015).
Dada una óptima arquitectura de la información, un capital humano capacitado y una óptima asimilación de la tecnología con 90 por ciento de probabilidad, la gestión de la calidad y el riesgo será óptima dentro de la organización. En caso opuesto, si la arquitectura de la información es mala, el capital humano no está capacitado y la asimilación de la tecnología es deficiente, con 95 por ciento de probabilidad la gestión de la calidad y el riesgo será deficiente (véase Tabla 12).
Tabla 12 Gestión de la calidad y el riesgo.
| Arquitectura de la Información |
Óptimo | Regular | Malo | |||||||||||||||
|---|---|---|---|---|---|---|---|---|---|---|---|---|---|---|---|---|---|---|
| Capital Humano |
Capacitado | No capacitado | Capacitado | No capacitado | Capacitado | No capacitado | ||||||||||||
| Asimilación de la Tecnología |
Ópt | Reg | Def | Ópt | Reg | Def | Ópt | Reg | Def | Ópt | Reg | Def | Ópt | Reg | Def | Ópt | Reg | Def |
| Óptimo | 0.90 | 0.80 | 0.70 | 0.50 | 0.40 | 0.30 | 0.85 | 0.75 | 0.65 | 0.40 | 0.30 | 0.25 | 0.60 | 0.50 | 0.40 | 0.15 | 0.10 | 0.05 |
| Deficiente | 0.10 | 0.20 | 0.30 | 0.50 | 0.60 | 0.70 | 0.15 | 0.25 | 0.35 | 0.60 | 0.70 | 0.75 | 0.40 | 0.50 | 0.60 | 0.85 | 0.90 | 0.95 |
Asegurar la correcta selección de la tecnología por parte de la empresa tiene como propósito apoyar el logro de los objetivos estratégicos y operacionales de la empresa y aumentar sus ventajas competitivas. Con un adecuado diagnóstico tecnológico y una planeación estratégica y tecnológica, la probabilidad de una selección de la tecnología óptima es del 95 por ciento; en el caso extremo de no existir un adecuado diagnóstico tecnológico ni contar con una planeación estratégica y tecnológica, la probabilidad de una deficiente selección de la tecnología es del 70 por ciento (véase Tabla 13).
Tabla 13 Selección de la tecnología.
| Diagnóstico tecnológico | Adecuado | No adecuado | ||
|---|---|---|---|---|
| Planeación estratégica y tecnológica | Si | No | Si | No |
| Óptimo | 0.95 | 0.70 | 0.50 | 0 |
| Regular | 0.05 | 0.20 | 0.25 | 0.30 |
| Deficiente | 0 | 0.10 | 0.25 | 0.70 |
El desarrollo y/o adquisición tecnológica es el proceso de identificación, selección y obtención fuera de la organización de la tecnología necesaria para su operación actual y futura. Existen diversas modalidades de adquisición, entre otras: compra, licenciamiento, asociaciones de riesgo comparado, alianzas estratégicas, franquicias, asistencia técnica, servicios de consultoría (FPNTI, 2016).
Al seleccionar una nueva tecnología es importante analizar cómo se integrará en los procesos y las aplicaciones existentes a fin de poder cuantificar y medir el impacto, por ello es necesario comprender con todo detalle el entorno y las aplicaciones potencialmente afectadas. Lo ideal es que cualquier empresa tenga un plan detallado de sus entornos técnicos actuales y previstos, a fin de que sirva de línea estratégica sobre la cual basarse para adquirir o desarrollar nueva tecnología. Si la selección de la tecnología fue óptima y la arquitectura de la información también, con 90 por ciento de probabilidad el desarrollo o adquisición de tecnología será también óptimo y con probabilidad del 10 por ciento será regular.
Si la selección de la tecnología fue regular y la arquitectura de la información deficiente, con probabilidad del 60 por ciento el desarrollo o adquisición de tecnología será malo, con probabilidad del 35 por ciento regular y con probabilidad de 5 por ciento óptimo.
Si tanto la selección de la tecnología como la arquitectura de la información fueron deficientes, con 70 por ciento de probabilidad el desarrollo o adquisición de tecnología será malo y con probabilidad del 30 por ciento regular (véase Tabla 14).
Tabla 14 Desarrollo y/o adquisición tecnológica.
| Selección de tecnología | Óptimo | Regular | Deficiente | ||||||
|---|---|---|---|---|---|---|---|---|---|
| Arquitectura de la información | Óptimo | Regular | Deficiente | Óptimo | Regular | Deficiente | Óptimo | Regular | Deficiente |
| Óptimo | 0.90 | 0.85 | 0.60 | 0.15 | 0.10 | 0.05 | 0.10 | 0.05 | 0 |
| Regular | 0.10 | 0.10 | 0.30 | 0.45 | 0.40 | 0.35 | 0.40 | 0.35 | 0.30 |
| Malo | 0 | 0.05 | 0.10 | 0.40 | 0.50 | 0.60 | 0.50 | 0.60 | 0.70 |
Se entiende por información todo aquel conjunto de datos organizados en poder de una entidad que posean valor para la misma, independientemente de la forma en que se guarde o transmita (escrita, en imágenes, oral, impresa en papel, almacenada electrónicamente, proyectada, enviada por correo, fax o e-mail, transmitida en conversaciones, etcétera), de su origen (de la propia organización o de fuentes externas) o de la fecha de elaboración.
La gestión de la información junto a los procesos y sistemas que hacen uso de ella, son activos muy importantes en una organización. La confidencialidad, integridad y disponibilidad de información sensible pueden llegar a ser esenciales para mantener los niveles de competitividad, rentabilidad, conformidad legal e imagen empresarial necesarios para lograr los objetivos de la organización y asegurar beneficios económicos.
Si la arquitectura de la información es óptima, con 90 por ciento de probabilidad la gestión de la información lo será también. Si por el contrario la arquitectura de la información es mala, la probabilidad de un nivel óptimo de gestión de la información es de 50 por ciento (véase Tabla 15).
Tabla 15 La gestión de la información.
| Arquitectura de la información | Óptimo | Regular | Malo |
|---|---|---|---|
| Óptimo | 0.90 | 0.70 | 0.50 |
| Deficiente | 0.10 | 0.30 | 0.50 |
La información es un activo muy valioso para todas las organizaciones; de la capacidad con la que esa información sea administrada correcta y eficientemente depende el poder mantener la competitividad, credibilidad, flujo de liquidez, retorno de la inversión, rentabilidad, cumplimiento de la legalidad e imagen de las organizaciones. La seguridad informática es el proceso de establecer y observar un conjunto de estrategias, políticas, técnicas, reglas, guías, prácticas y procedimientos tendientes a prevenir, proteger y resguardar de daño, alteración o sustracción de los recursos informáticos de una organización, es decir que administren el riesgo para garantizar el correcto funcionamiento ininterrumpido de esos recursos (Voutssas, 2010). Dado un total cumplimiento regulatorio y una óptima gestión de la calidad y el riesgo, con probabilidad del 95 por ciento la seguridad informática será óptima. En el caso de no cumplir con las regulaciones y la gestión de la calidad y el riesgo sea deficiente, la probabilidad de una seguridad informática óptima es del 5 por ciento (véase Tabla 16).
Tabla 16 Seguridad informática.
| Cumplimiento regulatorio | SI | No | ||
|---|---|---|---|---|
| Gestión de la calidad y el riesgo | Óptimo | Deficiente | Óptimo | Deficiente |
| Óptimo | 0.95 | 0.40 | 0.70 | 0.05 |
| Deficiente | 0.05 | 0.60 | 0.30 | 0.95 |
La asimilación de tecnología es un proceso que le permite a una organización adaptar la tecnología que adquiere y hacerse de la capacidad para utilizarla de forma adecuada (PNTI 2017, 2018 y FCCYT, 2012).
Si el capital humano se encuentra capacitado, la asimilación de la tecnología es óptima con un 90 por ciento de probabilidad; por el contrario, si el capital humano no está capacitado para el desempeño de sus funciones la asimilación de la tecnología es deficiente con una probabilidad del 50 por ciento (véase Tabla 17).
Tabla 17 La asimilación de tecnología.
| Capital humano | Capacitado | No capacitado |
|---|---|---|
| Óptimo | 0.90 | 0.20 |
| Regular | 0.10 | 0.30 |
| Deficiente | 0 | 0.50 |
El capital intelectual (CI) es la identificación de activos intelectuales, referentes al stock de conocimientos que posee la organización. El CI está formado por el capital humano, el estructural y el relacional (ya mencionado anteriormente). El capital intelectual de una determinada organización es la conjunción de sus ideas, invenciones, tecnologías, conocimiento general, programas informáticos, diseños, técnicas de tratamiento de datos, procesos, creatividad y publicaciones. El capital intelectual puede ser entendido simplemente como conocimiento que puede traducirse en extracción y creación de valor (Sullivan, 2001).
La creación de valor se relaciona principalmente con actividades que conciernen al capital humano de la empresa, las cuales están encaminadas a crear nuevas competencias mediante la investigación, el aprendizaje o la adquisición de conocimientos. Esta generación de nuevos conocimientos debe ligarse con su conversión en innovaciones que proporcionen valor comercial (Solleiro y Castañón, 2004 y 2016).
Al contar con capital humano capacitado en el desempeño de sus funciones, tener registro del capital estructural y la existencia de capital relacional, con probabilidad del 90 por ciento el capital intelectual es óptimo.
En caso de tener registro del capital estructural y existencia de capital relacional pero el capital humano no esté capacitado, la probabilidad de un nivel óptimo de capital intelectual es del 60 por ciento (véase Tabla 18).
Tabla 18 Capital intelectual.
| Capital humano | Capacitado | No capacitado | ||||||
|---|---|---|---|---|---|---|---|---|
| Capital estructural | Con registro | Sin registro | Con registro | Sin registro | ||||
| Capital relacional | Si | No | Si | No | Si | No | Si | No |
| Óptimo | 0.90 | 0.85 | 0.70 | 0.65 | 0.60 | 0.45 | 0.05 | 0 |
| Regular | 0.05 | 0.10 | 0.18 | 0.21 | 0.15 | 0.25 | 0.15 | 0.10 |
| Deficiente | 0.05 | 0.05 | 0.12 | 0.14 | 0.25 | 0.30 | 0.80 | 0.90 |
La gestión del conocimiento es un proceso sistemático de generación, documentación, difusión, intercambio, uso y mejora de conocimientos individuales (saberes, habilidades y experiencias) y organizacionales (políticas, procedimientos directivos y de operación, especificaciones, títulos de propiedad intelectual, revelaciones de invención, paquetes tecnológicos, directorio de clientes y contactos, catálogos, reportes, entre otros), valiosos por su aporte competitivo a la organización. Contempla definir la forma en la que se adquiere y comparte la información y el conocimiento dentro de la organización y cómo se difunde al exterior (PNTI, 2016).
Dado un nivel óptimo para gestión de la información, desarrollo y/o adquisición de tecnología y capital intelectual, existirá gestión del conocimiento con probabilidad del 95 por ciento. Para un nivel óptimo en gestión de la información y regular para desarrollo y/o adquisición de tecnología y capital intelectual, con probabilidad del 75 por ciento habrá una alta gestión del conocimiento y con probabilidad del 25 por ciento el nivel será bajo (véase Tabla 19).
Tabla 19 Gestión del conocimiento óptimo.
| Gestión de la Información |
Óptimo | ||||||||
|---|---|---|---|---|---|---|---|---|---|
| Desarrollo y/o adquisición de tecnología |
Óptimo | Regular | Deficiente | ||||||
| Capital intelectual | Ópt. | Reg. | Def. | Ópt. | Reg. | Def. | Ópt. | Reg. | Def. |
| Alto | 0.95 | 0.80 | 0.60 | 0.90 | 0.75 | 0.50 | 0.80 | 0.70 | 0.40 |
| Bajo | 0.05 | 0.20 | 0.40 | 0.10 | 0.25 | 0.50 | 0.20 | 0.30 | 0.60 |
Si la gestión de la información fuera deficiente y el desarrollo y/o adquisición de tecnología, así como el capital intelectual fueran regulares, con probabilidad del 15 por ciento habrá una alta gestión del conocimiento y con probabilidad del 80 por ciento será baja. Las otras probabilidades condicionales se leen de manera similar (véase Tabla 20).
Tabla 20 Gestión del conocimiento deficiente.
| Gestión de la información |
Deficiente | ||||||||
|---|---|---|---|---|---|---|---|---|---|
| Desarrollo y/o adquisición de tecnología |
Óptimo | Regular | Deficiente | ||||||
| Capital intelectual | Ópt. | Reg. | Def. | Ópt. | Reg. | Def. | Ópt. | Reg. | Def. |
| Alto | 0.25 | 0.30 | 0.20 | 0.30 | 0.15 | 0.07 | 0.20 | 0.10 | 0.05 |
| Bajo | 0.75 | 0.70 | 0.80 | 0.70 | 0.85 | 0.93 | 0.80 | 0.90 | 0.95 |
III. Resultados y discusión
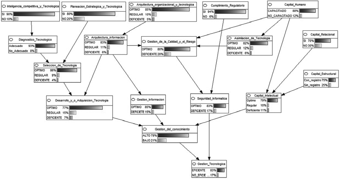
La información obtenida por los expertos se incorpora al modelo en la fase de inicialización y se propaga el algoritmo para obtener las nuevas distribuciones marginales a posteriori. Posterior a la propagación, las probabilidades a posteriori para los nodos padre en la red no tienen cambio con respecto a las a priori debido a que no existe un proceso de propagación en estos nodos. La Figura 2 muestra las probabilidades a posteriori después de la propagación.

Fuente: elaboración propia con software Genie (2018).
Figura 2 Gráfica del modelo de las distribuciones a posteriori.
Una vez construida la Red Bayesiana, se efectúa usando un algoritmo apropiado de propagación. Cuando la Red Bayesiana se ejecuta, el efecto de los datos ingresados dentro de uno o más nodos son propagados por toda la red, en cualquier dirección y la distribución marginal de los nodos es actualizada. Esto hace al modelo ideal para un análisis de escenarios.
Dadas las condiciones actuales de la empresa, existe una probabilidad del 83 por ciento de que la gestión tecnológica de la empresa sea adecuada. El resultado anterior es la base para realizar análisis de escenarios que se presentan en la siguiente sección.
III.1. Análisis de escenarios
Una de las grandes ventajas de las Redes Bayesianas es el poder realizar cálculos de nuevos escenarios de manera rápida. Para la presente investigación es relevante medir el impacto de las variables en las cuales la empresa debería enfocar sus recursos para incrementar la probabilidad de una gestión tecnológica e innovación adecuada.
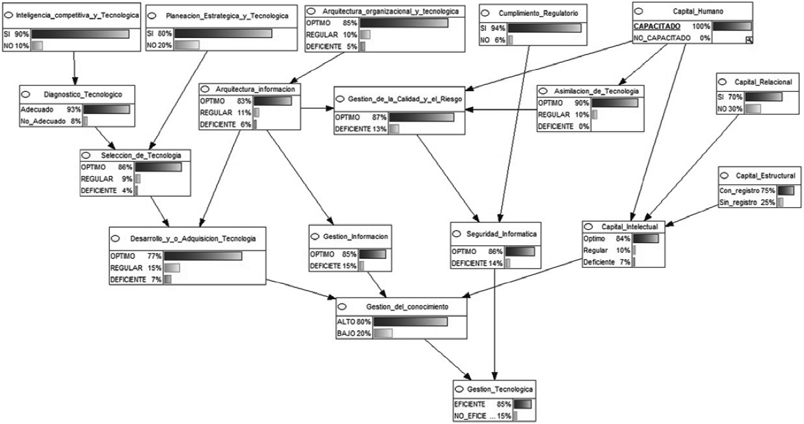
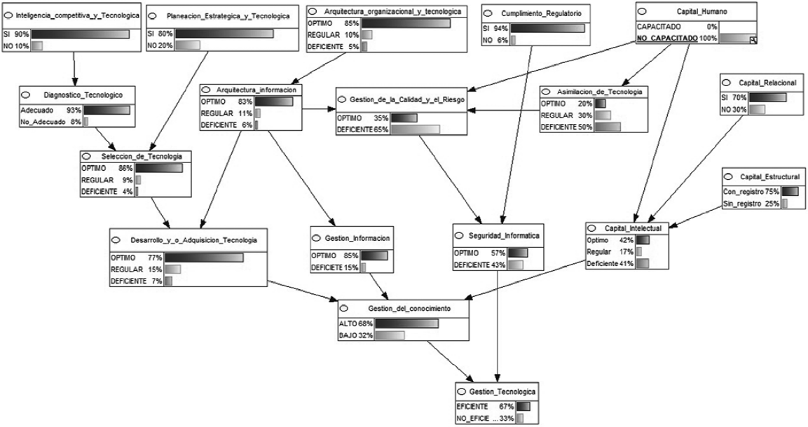
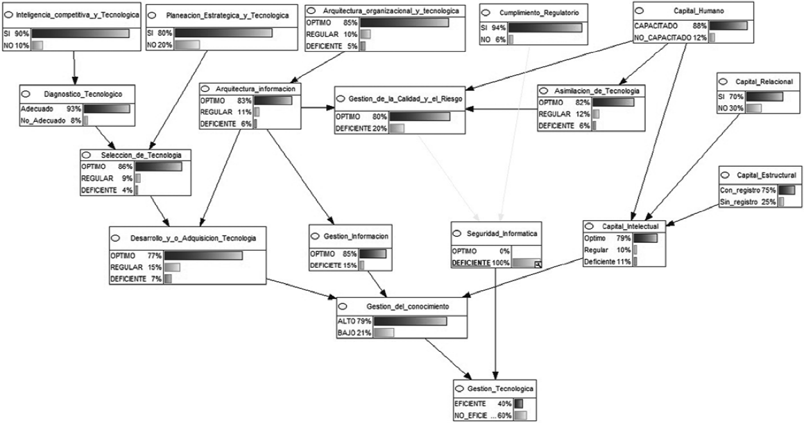
Si la empresa tomara la decisión de capacitar a su capital humano en su totalidad se incorpora al modelo esta evidencia y se propaga nuevamente para obtener las densidades marginales siguientes, a las cuales denotaremos como distribuciones marginales a posteriori con pruebas de escenario y se observan en la Figura 3. Bajo este escenario, la decisión repercute en un aumento de la gestión tecnológica en 2 por ciento para quedar con un 85 por ciento de efectividad. Si, por el contrario, su capital humano no fuera calificado, la eficiencia de la gestión tecnológica disminuye a 67 por ciento como se observa en la Figura 4.

Fuente: elaboración propia con software Genie (2018).
Figura 3 Modelo gráfico con capital humano capacitado.

Fuente: elaboración propia con software Genie (2018).
Figura 4 Modelo gráfico con capital humano no capacitado.
Es importante destacar que las modificaciones en el nodo dependiente implican un choque exógeno y por lo tanto no tiene relación directa con el nodo superior inmediato, por lo que en el modelo gráfico desaparece el arco que las une. Esta condición ocurrirá cada vez que una variable es modelada por un valor controlado.
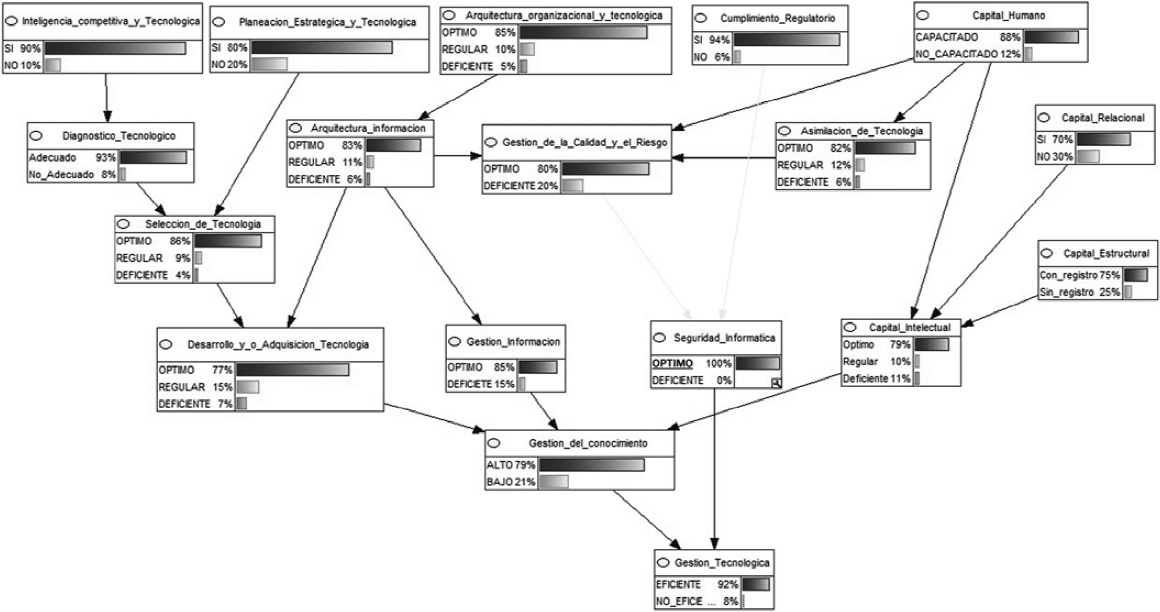
Se considera el caso de que si la empresa destinara recursos a fortalecer hasta un nivel óptimo la seguridad informática, la eficiencia de la gestión tecnológica se logra con un 92 por ciento de probabilidad. Los resultados se muestran en la Figura 5. En el caso de un nivel totalmente deficiente en la seguridad informática, la eficiencia en la gestión tecnológica es del 40 por ciento como se observa en la Figura 6.

Fuente: elaboración propia con software Genie (2018).
Figura 5 Modelo gráfico nivel óptimo de seguridad informática.

Fuente: elaboración propia en software Genie (2018).
Figura 6 Modelo gráfico nivel deficiente de seguridad informática.
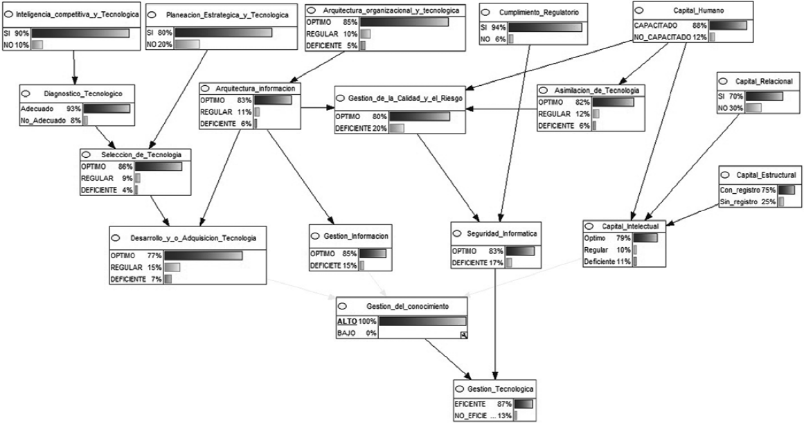
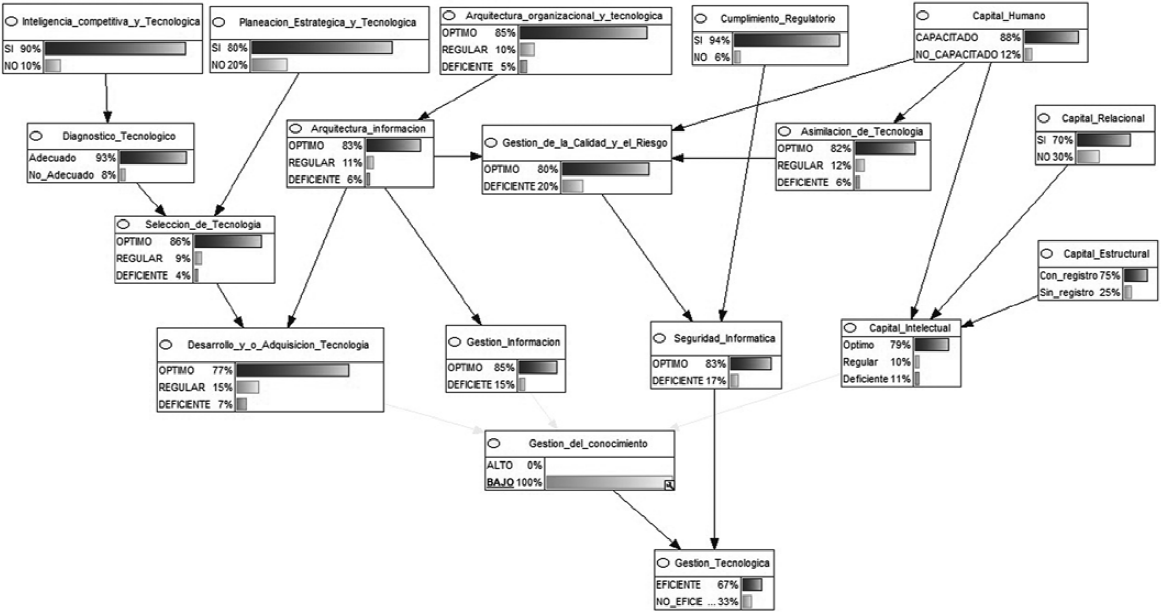
La decisión de lograr una total gestión del conocimiento, la eficiencia de la gestión tecnológica se logra con un 87 por ciento de probabilidad como se observa en la Figura 7. Por otro lado, el no contar con gestión del conocimiento provoca una eficiencia en la gestión tecnológica del 67 por ciento como se observa en la Figura 8.

Fuente: elaboración propia con software Genie (2018).
Figura 7 Modelo gráfico con una gestión del conocimiento alto.

Fuente: elaboración propia con software Genie (2018.)
Figura 8 Modelo gráfico con una gestión del conocimiento bajo.
Se realizaron modificaciones en el comportamiento de las probabilidades para el resto de las variables que componen la RB, sin embargo, no se presentan en esta investigación porque su impacto no es significativo en la medición de la gestión tecnológica.
Lo anterior permite a los administradores de la empresa poder tomar decisiones de manera eficiente sobre el destino de los recursos para incrementar la eficiencia en la gestión tecnológica.
Conclusiones
El objetivo de la investigación fue estudiar y analizar la gestión de la tecnología e innovación en una empresa dedicada al manejo de bases de datos; logrando definir un porcentaje de eficiencia en su gestión por medio del uso de Redes Bayesianas (RB).
El uso de Redes Bayesianas para modelar la gestión tecnológica y de innovación permitió incorporar la opinión de los expertos del proceso mediante la selección de las variables de interés, en la definición de la estructura del modelo por medio de las relaciones de dependencia y la especificación de las probabilidades a priori y las probabilidades condicionales de cada nodo.
Una vez definido y cuantificado el modelo, la actualización de la RB con base a la nueva información disponible permitirá garantizar que el modelo de gestión de la tecnología sea más dinámico y no pierda validez con el tiempo.
Las pruebas de estrés pueden ser fácilmente desarrolladas en las RB, lo que las vuelve un sistema de alertas tempranas para el monitoreo adverso en las variables del modelo.
El mayor reto de las RB es homologar y cuantificar la opinión de los expertos que por lo general no están familiarizados con términos estadísticos; así como llegar a una definición de causalidad de las variables en las que todos estén de acuerdo; seleccionar el modelo de mejor ajuste se vuelve subjetivo y por consiguiente sujeto a debate.
Con la información proporcionada por la empresa en análisis, el consenso con los expertos para definir y cuantificar las variables y establecido del modelo de causalidad, la empresa tiene una gestión tecnológica eficiente con 83 por ciento de probabilidad que puede ser incrementada al 92 por ciento si invierten para lograr un nivel óptimo de seguridad informática.
Cabe señalar que todos los procesos elegidos por los expertos en el modelo de la red bayesiana son importantes, sin embargo, los procesos más relevantes dentro de la gestión tecnológica en la empresa de base tecnológica, caso de estudio, resultaron ser: el capital humano capacitado, la gestión del conocimiento y la seguridad informática.
Aunque no se puede generalizar el conocimiento, el caso estudiado del modelo de Red Bayesiana, resulta ser un buen ejemplo para las empresas que quieran realizar la gestión de la tecnología y de la innovación, en virtud de que la aportación de los expertos sobre los factores relevantes para su gestión y los datos obtenidos por el modelo permiten identificar de forma más adecuada los procesos -factores- de los que no se debe presindir y los más relevantes para una adecuada gestión.










nueva página del texto (beta)




