INTRODUCCIÓN
Grandes cambios en la globalización del mercado posicionan a la pequeña y mediana empresa (PYME) en la necesidad de buscar estrategias que favorezcan el desarrollo de ventajas competitivas, desde perspectivas internas o externas; en lo interno, se identifica la cultura y estructura organizativa, capacitación de recursos humanos, compromiso y liderazgo de los directivos, mientras que en lo externo se basan en las exigencias de los clientes y los competidores, entre otros. La creciente oferta de servicios de hospedaje genera una gran incertidumbre para la PYME del sector, surgiendo la necesidad de adaptación al dinamismo del entorno y centrándose como un tema de interés para la investigación.
La influencia de la implantación de sistemas de calidad se ha convertido en un tema fundamental en el sector turístico, sugiriendo cambios en las operaciones de las empresas que lo conforman y en la calidad de los servicios ofrecidos. Cuando el compromiso de los directivos y empleados está enfocado al cliente, tiene como resultado un acercamiento a las necesidades del cliente, lo cual deriva en un mejor servicio, optimizando sus recursos, favoreciendo la lealtad y la recomendación a otros potenciales clientes y, por tanto, la mejora del desempeño de la empresa (Álvarez, Fraiz, y Del Río, 2012).
La importancia de la calidad en las instalaciones es insuficiente sin la calidad en el servicio, la cual se manifiesta a través de la percepción con altos grados de variación debido al grado de tangibilidad que las empresas logran ofrecer a sus clientes al atenderlos. Al considerar la calidad como mecanismo generador de ventaja competitiva, se pretende hacer referencia a la influencia del servicio sobre el comportamiento del cliente que estará dispuesto a pagar un sobreprecio, elevando su satisfacción y generando beneficios económicos a la empresa con una mayor participación en el mercado (Leventer, 2007; 2009a; 2009b).
Lo anterior se encuadra en el modelo de ventaja competitiva desde la teoría de recursos y capacidades, la cual centra su atención al interior de la empresa, al considerar que la organización adquiere beneficios adicionales por implementar un sistema que logre satisfacer de mejor manera las necesidades de los clientes, generados por los recursos que posee (Fong, 2005).
Aunque las certificaciones en diversos sistemas de calidad deberían entenderse como un paso hacia estrategias de calidad total, por sí solas parecen no contribuir a las mejoras en los resultados empresariales, ni al desarrollo y fortalecimiento de ventajas competitivas. En este sentido se argumenta la necesidad de analizar de manera interna el uso y combinación de recursos y capacidades en las empresas certificadas, para que esta iniciativa de prácticas de calidad implique mejoras en su ventaja competitiva y, por lo tanto, en los resultados empresariales y la satisfacción del cliente (Cruz, 2001; Martínez y Martínez, 2008).
Por lo anterior, es relevante el análisis de la calidad como estrategia, dado que una certificación de calidad es considerada como un mecanismo generador de ventaja competitiva, debido a que es un recurso difícil de conseguir por todas las empresas, por la exclusividad de características que deben poseer y estándares que cumplir (Martínez et al., 2008).
El distintivo “Tesoros de México”, por un lado, pretende impulsar la calidad y, por otro, fomentar mejores prácticas de gestión, en este último punto hay que resaltar que los beneficios de implantar un sistema de calidad no son automáticos, sino que dependen de prácticas intangibles de mejora relacionadas (Naveh y Marcus, 2005) que, a su vez, se acompañan de una serie de principios y objetivos propios de la empresa.
Con base en todo lo anterior, surge la pregunta, ¿cómo incide el distintivo Tesoros de México en la ventaja competitiva de los hoteles desde la perspectiva de los recursos y capacidades?, de la cual se deriva el objetivo de este artículo. Esto es, analizar los efectos de la certificación de calidad “Tesoros de México” sobre la ventaja competitiva de los hoteles y las competencias distintivas desde la perspectiva de los recursos y capacidades. Para lograr este objetivo se diseñó un instrumento apropiado para el grupo de empresas hoteleras y se aplicó un modelo de ecuaciones estructurales.
En la siguiente sección se desarrolla la revisión de literatura sobre la importancia de la calidad en el servicio, así como los hallazgos de otros autores sobre distintos enfoques de la calidad como mecanismo generador de ventaja competitiva, además se describe la perspectiva de los recursos y capacidades, enfoque en el cual se basa esta investigación. Seguido, en la segunda sección, de los antecedentes de la certificación “Tesoros de México”.
El modelo propuesto para analizar las competencias distintivas como mediadoras del efecto del certificado sobre la ventaja competitiva, se describe con sus variables en la tercera sección, además de la descripción de las técnicas de análisis y del cuestionario basado en Escrig (2001), utilizado para la obtención de datos. El artículo termina con la presentación de resultados y conclusiones más relevantes en las secciones quinta y sexta.
I. LA CALIDAD COMO MECANISMO GENERADOR DE VENTAJA COMPETITIVA
La implantación y certificación de sistemas de gestión de calidad se argumenta como una estrategia que la empresa utiliza en busca del reconocimiento de la calidad de clientes y competidores, esperando como resultado una mayor eficiencia, traducido en una mejora interna con mayores rendimientos.
La gestión de la calidad total se orienta no sólo a la calidad del producto, sino que se extiende a un enfoque proactivo, donde la satisfacción de los clientes, empleados y grupos de interés1 son los protagonistas.
En el pensamiento directivo de las empresas es posible reconocer limitantes de las teorías institucionales y estructuralista, bajo la evidencia de que empresas de un mismo sector y con la misma estrategia pueden tener distintos resultados, lo cual no se explica por las características del entorno, puesto que son las mismas. Para explicar las diferencias es necesario un enfoque centrado en los recursos de las organizaciones, esto es, basado en los recursos y capacidades, direccionado al análisis interno de características de las empresas.
El enfoque de recursos y capacidades (Barney, 1991; Grant, 1999; Penrose, 1959; Nelson y Winter, 1982) tiene como objetivo identificar el potencial de la empresa para establecer ventajas competitivas mediante la valoración de recursos y capacidades con los que cuenta o de aquellos de los que puede disponer en un momento dado. A partir de esta idea la empresa se considera como un conjunto de habilidades y conocimientos que aumentan con el paso del tiempo.
El desarrollo de capacidades facilita a las empresas la implementación eficiente de estrategias que permitan generar y entregar bienes o servicios a sus clientes. Sin embargo, si la empresa desea ser reconocida y ganar lealtad de sus clientes, debe exceder el desempeño de la competencia, lo cual se traduce en un despliegue de capacidades privilegiado (Barney, 1991).
En el éxito y el fracaso de implantación de prácticas de calidad, la literatura revisada permite identificar factores internos y externos; en los internos se identifica la cultura y la estructura organizativa, la capacitación de recursos humanos, el compromiso y el liderazgo de los directivos, mientras que los externos se basan en las exigencias de los clientes y los competidores, entre otros.
Por su parte, Powell (1995) aporta dimensiones de la gestión de calidad con efecto en los resultados de la empresa que determina como intangibles, como el liderazgo, la cultura y las habilidades organizativas, el compromiso de los directivos, el trabajo en equipo. El enfoque hacia la gestión de calidad de la empresa en relación con el liderazgo es ayudado por la comunicación de los objetivos favoreciendo la gestión de recursos humanos y los procesos que conlleven a mejores resultados empresariales (Flynn, Schroeder y Sakakibara, 1994).
Camisón y Forés (2015) resaltan la separación de enfoques en la búsqueda para entender la competitividad de las empresas a través de un estudio de 364 empresas turísticas españolas de factores externos y factores internos, concluyendo que las capacidades de la empresa tienen mayor peso que los efectos externos y recursos tangibles. Por lo que, una correcta aplicación del certificado de calidad produce efectos positivos en los resultados, es decir, que las organizaciones obtengan beneficios reales de adoptar un sistema de calidad, aunque éstos no sean automáticos al recibir la certificación, lo que indica que dependerá del grado de aplicación, los motivos que impulsaron la iniciativa, el compromiso directivo y el liderazgo que ejerza para involucrar a los recursos humanos (Naveh et al., 2005; Prajogo y McDermott, 2011).
Se puede identificar que el conocimiento del nivel de compromiso de la empresa certificada con la implantación de prácticas de gestión de la calidad adquiere una especial relevancia como paso previo a la explicación de la mejora de resultados que pueda derivar de las iniciativas de calidad. Sin embargo, no todas las prácticas de gestión de calidad afectan de la misma forma a la mejora de resultados empresariales.
Según el enfoque de la teoría de recursos y capacidades, los recursos por sí mismos no explican la ventaja competitiva de la empresa, sino que se explica por la forma en que se combina haciendo uso de sus capacidades, lo cual es la base de la competitividad. Se considera que las características internas de la empresa son la base de las ventajas competitivas, sin embargo, debe reconocerse que los recursos y las capacidades facilitan la creación de la ventaja. En este trabajo se considera ventaja competitiva a la habilidad de una empresa para obtener mayores beneficios extraordinarios debido a la existencia de competencias distintivas y rutinas organizativas más eficientes con respecto a las demás empresas del sector, mejorando los resultados empresariales de la misma (Mahoney y Pandian, 1992).
La empresa utiliza recursos que no posee directamente, como el conocimiento, la experiencia y la habilidad de sus empleados, que sólo estarán disponibles mientras las personas permanezcan dentro de la empresa, así mismo, la combinación de conocimientos de diferentes personas en la empresa se considera elemento fundamental de las capacidades distintivas. Por esta razón, en el análisis de los recursos de empresas de un mismo sector existe heterogeneidad. Las capacidades, por su parte, son una combinación de conocimientos, habilidades y recursos que la empresa acumula, siendo intangibles. En resumen, las capacidades de la empresa resultan de la interacción de individuos independientes, lo que conlleva a la habilidad colectiva o competencia de la empresa (Prahalad y Gary, 1990).
Con base en la diferenciación de recursos y el enfoque de este proyecto, se considera que los recursos intangibles también pueden ser considerados activos estratégicos por su importancia para la estrategia de la empresa, además de ser factor de la heterogeneidad de ésta que contribuye a la diferenciación y, por tanto, a la creación de la ventaja competitiva, no tienen depreciación, aumentando su valor, con el paso del tiempo, por la experiencia.
Este enfoque teórico permite analizar las competencias distintivas que generan diferencias en los beneficios obtenidos por las empresas unidad de análisis, con base en recursos y capacidades internos. Para su análisis, el enfoque se centra en los principios, los objetivos y las prácticas de gestión de calidad y no en el rendimiento de la calidad, donde la conjunción de éstos permite identificar recursos intangibles con variables como la cultura organizativa (procesos y técnicas), la estructura organizativa (prácticas), la capacitación y el liderazgo (gestión de recursos humanos) y el enfoque de calidad (compromiso).
De acuerdo con la interpretación de esta investigación, estudios relacionados (Cruz, 2001; Escrig, 2001; Giménez, Jiménez y Martínez, 2014; Máynez-Guaderrama, Cavazos, Torres y Escobedo, 2013; Vinuesa y Zuera, 2009) destacan en general que la implantación de un sistema de calidad tiene un efecto positivo sobre los resultados de la empresa y su ventaja competitiva, más no generalizan sobre los distintos certificados de calidad, sino que el conjunto de prácticas de calidad que engloban las competencias distintivas (aprendizaje organizativo, liderazgo, compromiso de los empleados, habilidad de cooperación externa, reputación, know how) son mediadoras de este efecto y tienen mayor impacto que el certificado en sí, sin olvidar que existen otros factores como la motivación que guía a las empresas a implantar un sistema de calidad, incluso la capacidad de la empresa para llevar el proceso.
Se resalta la relación de la variable know how con Liderazgo y Aprendizaje organizativo, lo cual se justifica teóricamente, puesto que, según Hall (1993) y Hoffman (2000), el know how del personal es el recurso intangible de mayor importancia para impulsar principios, objetivos y prácticas, las cuales, como se mencionó en la revisión de literatura, a medida que las capacidades de una empresa se diferencien de las de sus competidores se constituyen en competencias distintivas mediante el know how de los empleados.
En otros trabajos se ha identificado que las estrategias de calidad permiten incrementar cuota de mercado y aumentar la competitividad, con el efecto mediador del liderazgo (Martínez et al., 2008 y Vinuesa et al., 2009), es decir, las decisiones de la empresa son afectadas por el liderazgo de sus directivos, donde la capacidad de la empresa para enfocar las prácticas hacia la calidad están relacionadas con los recursos intangibles (know how) y las competencias distintivas (Aprendizaje Organizativo y Compromiso de empleados) que posee (Cruz, 2001), percibiendo el efecto de la calidad (“Tesoros de México”) en la ventaja competitiva (Ventaja Competitiva) y, por tanto, en sus resultados, medidos a través de factores internos, como satisfacción de los empleados, reducción de costos que reflejen un incremento en las ganancias como porcentaje de las ventas; o factores externos, como satisfacción de clientes y mayor cuota de mercado (Escrig, 2001).
II. ANTECEDENTES DEL CERTIFICADO TESOROS DE MÉXICO
En México, el Gobierno de la Republica promueve, en el Plan de Desarrollo Nacional 2013-2018, estrategias de certificación de programas de calidad como los distintivos M, H, S, “punto limpio” y “Tesoros de México”, en busca de incrementar la competitividad y la productividad de los prestadores de servicios turísticos y con el objetivo de fortalecer la ventaja competitiva de las empresas (SEGOB, 2013). En la presente investigación se toma como relevante el certificado “Tesoros de México”.
El programa “Tesoros de México” surge en el año 2000, originalmente llamado Club de Calidad Tesoros, como una iniciativa del Gobierno de Michoacán, en conjunto con la empresa consultora española Desarrollo e Investigación Turística, para crear un modelo para el desarrollo de pequeñas y medianas empresas turísticas, en la búsqueda de seleccionar la mejor oferta turística con respecto a las instalaciones, equipamiento, servicio y gestión.
En 2008, la Secretaría de Turismo Federal (SECTUR) adoptó el modelo para implementarlo en el resto del país llamándolos Programa de Calidad Tesoros de México, con el propósito de aportar a las empresas una estructura a los procesos de calidad basada en estándares internacionales para impulsar la cultura de excelencia en hoteles y restaurantes que poseen características arquitectónicas que promueven la riqueza de México (SE, 2015).
Recientemente, en 2015, fueron registrados los derechos de propiedad de la marca por SECTUR y se creó una página web para promover los establecimientos reconocidos. Actualmente existen 123 empresas certificadas, de las cuales 21 son micro, 68 pequeñas y 34 medianas, según su giro 96 son hoteles y el resto son restaurantes (SECTUR, 2015).
Los establecimientos reconocidos con el certificado están distribuidos en 11 Estados de la República Mexicana, de los cuales Michoacán es el primero en implementar el programa seguido de Morelos, Chiapas, Guanajuato y Puebla. En 2011 se incorporaron Querétaro, Oaxaca, Ciudad de México y Jalisco, un año después se incorporaron Yucatán y Guerrero y, en 2015, se integraron dos estados más, Aguascalientes y Zacatecas, los cuales aún están en proceso de certificación (SECTUR, 2015).
Uno de los estados con más número de establecimientos certificados es Jalisco, cuenta casi con el 20 por ciento del total de hoteles certificados. Los estados que siguen en relevancia por el número de hoteles certificados son Morelos y Guanajuato con 12 cada uno, Michoacán concentra 11 hoteles, Chiapas y Guanajuato ambos con 10, los siguientes 12 están repartidos entre Oaxaca y Puebla y los estados con menor cantidad de establecimientos son Guerrero y Querétaro, identificando únicamente dos en cada uno; por último, la Ciudad de México y Zacatecas con uno cada uno.
Como se puede observar, la participación de los estados no se relaciona con el año en que se incorporaron al programa, lo que sí es interesante resaltar es que forman parte tan sólo 40 ciudades de todo el país. Entre las localidades participantes hay ocho Pueblos Mágicos (San Cristóbal de las Casas, Taxco, Tapalpa, Mazamitla, Tequila, Pátzcuaro, Tzintzuntzan y Amacuzac), además siete ciudades son declaradas Patrimonio de la Humanidad por la UNESCO (Ciudad de México, Guanajuato, San Miguel de Allende, Morelia, Oaxaca de Juárez, Puebla y Querétaro).
El proceso de adhesión al programa establece como requisito una serie de estándares referentes al servicio, al carácter arquitectónico y al gastronómico. Además, es indispensable que el hotel cuente con dos años en operación como experiencia mínima y un máximo de 80 habitaciones.
La certificación M, programa de calidad Moderniza, es un sistema de calidad enfocado en empresas turísticas con el objetivo de mejorar sus procesos de gestión, principalmente que permita motivar al personal para incrementar la productividad y la rentabilidad, de forma que se logre una mayor satisfacción del cliente. Certificado que debe poseer para participar en el programa de calidad Tesoros de México (SEGOB, 2013).
Para formar parte del programa, las fincas deben cumplir requisitos arquitectónicos originales de la misma, poseer valor histórico o artístico relacionado con un estilo arquitectónico, con un toque original y creativo integrado al entorno, con un estado de conservación del inmueble excelente, el diseño debe ofrecer al huésped una experiencia auténtica con un toque de lujo y confort y con estilo mexicano tradicional.
En resumen, el proceso de certificación requiere cumplir un poco más de 300 estándares aproximadamente, concentrados en ocho diferentes categorías (estrategia, estándares de hoteles, estándares de calidad, gestión de la seguridad, gestión de mobiliario, limpieza y mantenimiento, estándares arquitectónicos y estándares gastronómicos). Las categorías anteriores se subdividen, de modo que las empresas deben de contar con una serie de manuales donde queda claramente establecido los planes estratégicos, formatos y procedimientos, así como el seguimiento en bitácoras.
Las características arquitectónicas mencionadas anteriormente atribuyen a los hoteles una ventaja competitiva que no es exclusiva de las actuales empresas participantes del programa federal de certificación Tesoros de México, puesto que en México existe un gran número de fincas con valor histórico que actualmente funcionan como hoteles. Por alguna razón, el reconocimiento no ha sido extensivo al resto de los estados a pesar de los ocho años transcurridos, razón por la que es interesante analizar sincrónicamente si existe diferencia en la ventaja competitiva de los hoteles certificados y los que no. Para la selección de los hoteles de forma homogénea, se tomó como referencia características y parámetros marcados por SECTUR.
III. HIPÓTESIS Y METODOLOGÍA
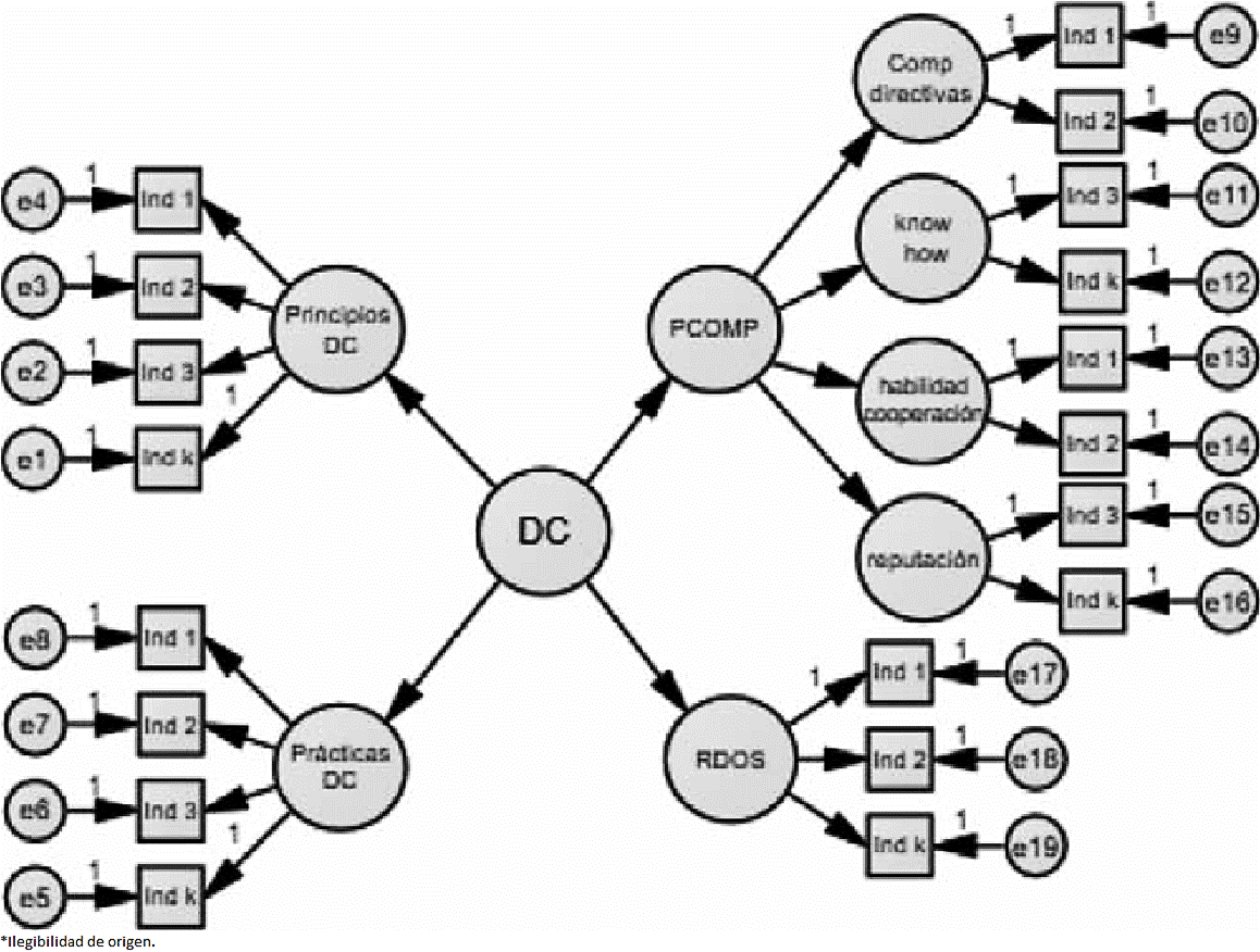
Para poder operacionalizar el modelo propuesto, el presente artículo toma como base un modelo de ecuaciones estructurales (Figura 1), basado en Escrig (2001), quien incorpora como intermediario las competencias distintivas entre la dirección de calidad y sus efectos sobre los resultados de la empresa.

Fuente: Escrig (2001, p. 300)
Figura 1 Modelo estructural de relación entre el grado de adopción de DC y los resultados, explicados por el efecto mediador de las competencias distintivas.
Escrig (2001) incluye en este modelo los principios con los cuales se guía la dirección de la empresa, los mismos que se ponen en práctica haciendo uso de técnicas para la organización diaria. Por un lado, la dirección de calidad (DC) se interpreta como la implementación de estrategias de calidad y el nivel en que la empresa lo hace según sus prácticas y principios. Por otro lado, PCOMP se entiende como el conjunto de competencias distintivas que resultan de sumar los indicadores con los cuales se mide cada una de las competencias (Comp directivas, know how, habilidad cooperación, reputación, etcétera), las cuales ejercen un efecto mediador entre la dirección de calidad y la ventaja competitiva manifestada en los resultados (RDOS), con esto último se propone un modelo adaptado para la presente investigación.
Por lo anterior, el modelo propuesto muestra la relación del know how con las competencias distintivas (liderazgo, compromiso de empleados y aprendizaje organizativo) como mediadoras de la ventaja competitiva, y a su vez los efectos de la posesión de la certificación “Tesoros de México” sobre la ventaja competitiva y de las competencias distintivas:
Donde VC es la ventaja competitiva, y las competencias distintivas: LD es el liderazgo; AO es el aprendizaje organizativo; KH es el know how; CE corresponde al compromiso de los empleados. Se emplea δ0 como parámetro de TM para resaltar la interpretación de los parámetros que multiplican a las variables binarias, TM = 1 si la empresa posee la certificación “Tesoros de México” y TM = 0 cuando no posee dicha certificación.
Por lo tanto, para analizar los efectos del certificado de calidad “Tesoros de México” sobre la ventaja competitiva de los hoteles y las competencias distintivas desde la perspectiva de los recursos y capacidades, se plantea la siguiente hipótesis:
H1: La implantación del certificado “Tesoros de México” tiene un efecto positivo sobre la ventaja competitiva de los hoteles
El parámetro δ0 es la diferencia de la ventaja competitiva entre poseer o no la certificación, dado un mismo nivel de competencias distintivas, y un mismo término de error, ε, donde el error sigue una media cero y varianza constante N~(0,σ). Entonces, si, para un mismo nivel de los demás factores, δ0 > 0, los hoteles certificados, en promedio son más competitivos.
Por otro lado, la diferenciación mediante la mejora de calidad, puede influir en su ventaja competitiva y, por tanto, en sus resultados, medidos a través de factores internos, como procesos, interacción de empleados, reducción de costos y/o tiempos que reflejen un incremento en las ganancias como porcentaje de las ventas; o factores externos, como satisfacción de clientes y mayor cuota de mercado, entre otros.
En este sentido surge la segunda hipótesis con la que se pretende identificar los efectos del certificado sobre las competencias distintivas (liderazgo, know how, habilidad de cooperación externa, compromiso de empleados, aprendizaje organizativo, reputación):
H2: Existen diferencias en las competencias distintivas (liderazgo, know how, habilidad de cooperación externa, compromiso de empleados, aprendizaje organizativo, reputación) que explican la ventaja competitiva, por el efecto que genera la posesión de “Tesoros de México” entre los hoteles certificados y los no certificados,
Con base en la contextualización de la investigación, se delimita el presente proyecto que analiza el sector turístico y, en concreto, a los hoteles de México certificados con el distintivo “Tesoros de México” y otros que poseen características compatibles con el programa de calidad en mención, ubicados en distintos estados de la República Mexicana, definiéndolos como sujetos de estudio de esta investigación, a los cuales se les aplicará el cuestionario definido como instrumento de medición.
De acuerdo con la SECTUR, actualmente existen 96 hoteles certificados, además se han identificado 104 hoteles con las características requeridas para formar parte del programa, como son: que las fincas cumplan con la arquitectura, el valor histórico, integración al entorno, y conservación del inmueble.
Debido a las limitantes de datos estadísticos, censales y bibliográficos se consideran como el total de la población las 200 empresas mencionadas. El instrumento de medición utilizado para este estudio estuvo disponible en Google Forms y fue enviado por correo electrónico a los 200 hoteles de la República Mexicana (96 con certificación Tesoros de México), con el fin de que fuera cumplimentado por sus gerentes. Para incrementar la tasa de respuesta se contactó también por vía telefónica con ellos. Se obtuvieron 71 respuestas, de los cuales 26 hoteles están certificados por Tesoros de México, equivalente a un índice de respuesta del 35.5 por ciento.
A partir de los 200 hoteles identificados, se definió que el tamaño de la muestra corresponde a 65 hoteles, con base en la ecuación de cálculo de tamaño de muestra al estimar la proporción de una población finita de acuerdo con la siguiente formula:
donde:
n= número de observaciones de la muestra
N= 200, total de la población identificada
Zα= 1.96, con un nivel de confianza del 95 por ciento
p= 0.5, proporción esperada, al no tener idea de la misma se utiliza 50 por ciento para maximizar el tamaño muestral
q= 1-p
d= 0.10, error de estimación
Por lo tanto:
Por otro lado, de acuerdo con Kline (2011), para la selección y determinación de la muestra mínima necesaria en relación con el número de parámetros de un modelo, sugiere que una muestra ideal es de 20:1, es decir que si se tienen 10 parámetros entonces la muestra ideal sería de 200 observaciones. Sin embargo, señala que, aunque es menos ideal, es igualmente válido una relación 10:1, que para fines reales se toman en cuenta los siete parámetros del presente proyecto, por lo que la muestra mínima necesaria se fijaría entre 70 a 140 hoteles.
Respecto a la técnica de recolección de datos, es un cuestionario que parte del modelo presentado por Escrig (2001), basado en el modelo de competencias de Lado, Boyd, y Wright (1992), quien incorpora como intermediario las competencias distintivas en la dirección de calidad y sus efectos en los resultados de la empresa. Se consideró que el cuestionario de Escrig (2001) reúne las variables necesarias para el análisis, para lo cual se hizo una adaptación del mismo (Anexo 1).
El cuestionario utiliza un método de medición subjetiva o de autoevaluación, el cual pretende solicitar a los directivos de los hoteles que tienen implantado el certificado “Tesoros de México” que valoren su percepción sobre la importancia que tiene dicho certificado en sus hoteles a partir de su experiencia y conocimiento. En el caso de los hoteles no certificados, se les solicita que valoren las prácticas de mejora implementadas por la dirección.
Todas las respuestas a las preguntas de este tipo se miden mediante la escala Likert cuyos resultados permitirán analizar, desde un punto de vista cualitativo, la ventaja competitiva y las competencias distintivas de cada empresa. Para medir el constructo de ventaja competitiva se utiliza una escala Likert de uno a siete, diferenciando uno como totalmente en desacuerdo y siete totalmente de acuerdo, y para el resto de variables latentes se utiliza una escala de uno a cinco.
Aunque las escalas fueron probadas por Escrig (2001), debido a las adaptaciones realizadas al cuestionario original, se llevó a cabo una prueba piloto con el fin de confirmar la fiabilidad y validez del instrumento.
III.1. Variables
Las dimensiones que se miden en esta investigación, incluidas en el modelo, son el liderazgo, know how de empleados, compromiso de empleados, aprendizaje organizativo y ventaja competitiva.
Los estudios de Cruz (2001), Escrig (2001), Máynez-Guaderrama et al. (2013) y Vinuesa et al. (2009), señalan las competencias distintivas como fuente de ventaja competitiva, las cuales son características reunidas por recursos intangibles que mediante la repetición se acumulan y fortalecen a lo largo del tiempo. Flynn et al. (1994) utilizan las mismas variables, pero las denominan prácticas enfocadas a la calidad. Estos autores resaltan la operacionalización de las competencias distintivas mediante el liderazgo, know how de empleados, compromiso de empleados y aprendizajes organizativos, como variables intangibles o latentes, utilizándose en este artículo los ítems de Escrig para operacionalizar cada uno de ellos.
Siguiendo a los autores a continuación se describe la conceptualización de las variables latentes:
Liderazgo (LD): El liderazgo se entiende como las competencias directivas, es decir, aquellas capacidades individuales de los directivos y las colectivas al transmitir el esquema de trabajo a todos los empleados.
El liderazgo permite la coordinación de las competencias de la empresa mediante la creación de identidad y propósito para la implementación de estrategias.
Know how de empleados (KH): Habilidad individual en la realización de tareas específicas, resultado del conocimiento y experiencia obtenida por cada empleado.
Compromiso de empleados (CE): Los empleados se identifican con la empresa, lo que supone una implicación emocional, esforzándose por el logro de metas y objetivos de la empresa, además del deseo de permanecer como miembro de la misma.
Aprendizaje organizativo (AO): Se entiende como el proceso mediante el cual se generan patrones de actuación dentro de la empresa, dando a los empleados pautas para interpretar y resolver determinadas situaciones o problemas mejor que una situación anterior. El conocimiento de los empleados aumenta con respecto a sus tareas, obligaciones y responsabilidades, mejorando sus habilidades al desempeñar sus tareas con mayor eficiencia, generando un conjunto de rutinas distintivas de la empresa.
Por otro lado, la medición de la ventaja competitiva (VC) como reflejo del desempeño empresarial, desde la perspectiva de los recursos y capacidades, permite centrar la atención al interior de la empresa, en concreto, en la gestión eficiente en la combinación de recursos y capacidades disponibles y en la obtención de beneficios al implementar estrategias que den mayor satisfacción a sus clientes (Fong, 2005). Todo ello está fundamentado en las investigaciones de Camisón & Cruz (2008), Escrig (2001), Máynez-Guaderrama et al. (2013), y Vinuesa et al. (2009), quienes incluyen el logro de objetivos, la comparación en la industria, los acuerdos de cooperación, los resultados de mercado y el alcance en la satisfacción de clientes y empleados.
La posesión del certificado de calidad “Tesoros de México” (TM) se maneja como una variable Dummy, para poder analizar las diferencias con el grupo de control.
III.2. Técnicas de análisis de datos
El modelo de ecuaciones estructurales es una técnica para modelar una especificación teórica de relaciones de dependencia, que permite combinar métodos de regresión múltiple y análisis factorial, facilitando el análisis de relaciones de dependencia con más de dos variables y la inclusión de efectos de errores. La ventaja de esta técnica es que permite examinar la relación entre variables al mismo tiempo, se tiene la capacidad de estimar la relación entre variables no observables o latentes, modelando el error de medición de los indicadores (e), lo que permite evaluar la validez de cada constructo. Se tiene el supuesto de que las variables dependientes tienen cierta variación no explicada que se atribuye al error de medición (d). El modelo estructural servirá para guiar teóricamente las relaciones de variables dependientes e independientes y no debe interpretarse como causalidad (Cupani, 2012).
Con el análisis factorial confirmatorio (AFC) se pueden identificar relaciones entre variables latentes con sus ítems o variables observables y, en el modelo estructural, se describe la interrelación entre las variables latentes. En el AFC es posible utilizar varias variables para una variable latente, de modo que puede confirmarse que los ítems usados son los correctos para medir el constructo, es decir, que están correlacionados.
Si existe una baja correlación entre ítems, es posible que la especificación del modelo sea incorrecta. Para asegurar la fiabilidad del modelo el coeficiente alfa de Cronbach debe ser mayor o igual a 0.70 en los ítems. En caso que sea muy bajo, debido a la baja correlación entre los componentes, entonces se debe considerar el análisis factorial exploratorio (AFE) para verificar si es posible incorporar los componentes en algún otro constructo, o bien, si existe posibilidad, habría que replantear la pregunta del cuestionario o simplemente eliminarlo del modelo, siempre y cuando la teoría lo permita.
La validez del modelo para el conjunto de datos recabados se verifica mediante la prueba de esfericidad de Bartlett y Kaiser-Meyer-Olkin (KMO), con la primera se pretende probar la hipótesis nula de no correlación de las variables en la población. Si se obtiene un valor alto significa que hay correlación entre los factores y se rechaza la hipótesis nula, de modo que se puede continuar con el análisis. Por otro lado, el índice KMO debe tener un valor entre 0.5 y 1 para confirmar su validez.
En cuanto a la validez, ésta se confirma al verificar que las comunalidades de los componentes sean mayores a 0.55, lo que permite incrementar la varianza total explicada del constructo. Si la comunalidad es muy baja en alguno de los componentes, entonces se estará restando validez a la varianza total explicada, por lo que habría que considerar omitir el componente.
Para la especificación del modelo estructural, es necesario verificar la validez y el ajuste del modelo según los valores recomendados para medidas absolutas de ajuste que muestran la correspondencia entre la matriz estimada por el modelo y la matriz de datos, donde el Índice de Bondad de Ajuste (GFI) debe ser mayor a 0.90. En lo que respecta a la asociación de variables se requiere que sea nula, por ello, el indicador CFI (Índice de bondad de ajuste comparativo) deberá ser mayor a 0.9, y, por otro lado, la medida de ajuste de parsimonia, es decir, el número de coeficientes que es necesario estimar para lograr un nivel de ajuste y así evitar un sobreajuste con coeficientes que no son necesarios, el índice NC (chi-cuadrado normalizada) deberá tomar valores entre 1 y 2, para confirmar la independencia de las variables con la prueba chi-cuadrado. Finalmente es importante el ajuste global y, por ello, la Raíz del residuo cuadrático promedio de aproximación (RMSEA) deberá ser menor a 0.08.
Por último, con el análisis de diferencia de medias para muestras independientes se determina si existen diferencias significativas entre el grupo de hoteles certificados y los no certificados.
Antes de presentar los resultados obtenidos, se considera oportuno señalar que el análisis de datos se realizó con el programa SPSS 22.0 para Windows y Amos 23. Dicho análisis implicó la aplicación de distintos métodos de análisis en función de la información que se deseaba obtener.
IV. RESULTADOS
En esta sección se presentan los resultados obtenidos a través de la investigación empírica realizada. En la Tabla 1 se muestra la ficha técnica del trabajo realizado:
Tabla 1 Ficha técnica de muestra.
| Ficha técnica | |
|---|---|
| Universo de población | Hoteles boutique con características homogeneas |
| Ambito geógrafico | Nacional |
| Población | 200 hoteles |
| Tamaño de la muestra | 71 cuestionarios |
| Indice de respuesta | 35.50% |
| Error muestral | 10% |
| Hoteles certificados | 36.62% - 26 hoteles |
| Método de recolección de información | Contacto email - directo / respuesta ingresada en Google forms |
| Fecha de trabajo de campo | Abril - Septiembre 2016 |
Fuente: Elaboración propia.
De acuerdo con el AFC, fue posible confirmar la fiabilidad y validez de la escala utilizada para medir los parámetros del modelo, observando que Alfa de Cronbach es superior a 0.7 para la ventaja competitiva, el liderazgo, el know how y el aprendizaje organizativo, sin que exista un aumento al eliminar elementos, sin embargo, para la habilidad de cooperación externa, compromiso de empleados y reputación muestran un incremento en Alfa de Cronbach al eliminar un elemento (Tabla 2).
Tabla 2 Tabla de resultados del AFC.
| Constructo | Dimensiones | Alfa Cronbach | Alfa si elimina elemento | KMO | Bartlett (sig.) | Comunalidad | Varianza explicada (%) | Alfa Cronbach | KMO | Varianza si elimina <0,550 |
|---|---|---|---|---|---|---|---|---|---|---|
| Ventaja Competitiva | 9 | 0.904 | 0.871 | 0,000 | VC1 - 0,479 | 57.014 | 0,898 | 0.855 | 71.182 | |
| Liderazgo | 5 | 0.895 | 0.850 | 0,000 | 70.519 | |||||
| Know How | 4 | 0.850 | 0.809 | 0,000 | 68.974 | |||||
| Habilidad de cooperación externa | 3 | 0.800 | HC3 - 0.846 | 0.649 | 0,000 | 71.753 | ||||
| Compromiso de empleados | 4 | 0.803 | CE1 - 0.818 | 0.725 | 0,000 | CE1 - 0.456 | 63.467 | 0.732 | 0.673 | 73.425 |
| Aprendizaje organizativo | 4 | 0.783 | 0.753 | 0,000 | AO2 - 0.543 | 60.623 | 0.755 | 0.686 | 67.178 | |
| Reputación | 3 | 0.636 | R3 - 0.639 | 0.577 | 0,000 | R3 - 0.465 | 58.256 | 0.649 | 0.5 | 74.045 |
Fuente: Elaboración propia, datos obtenidos de SPSS 22.0.
El test de esfericidad de Bartlett muestra un nivel de significancia inferior a 0.05 en todos los casos, lo que permite comprobar que los elementos para cada variable no son independientes entre sí y son adecuados para el análisis, es decir, los ítems involucrados para cada variable miden un mismo constructo y están fuertemente relacionados. La medida de adecuación muestral (KMO) refiere que el instrumento cumple con los factores teóricos, pues se encuentra entre 0.5 y 1, por lo que el análisis factorial es pertinente para el conjunto de datos debido a que las variables están relacionadas, sin embargo, la prueba indica que los elementos con baja comunalidad individual (<0.55) mencionados en la Tabla 2 (VC1,VC2,VC3,VC6,CE1,AO2,R3) no cumplen con los factores teóricos, por lo que se procedió a eliminarlos para asegurar el ajuste del modelo de las ecuaciones estructurales e incrementar la varianza explicada de los constructos.
En general, el instrumento cumple con las pruebas de fiabilidad y de factores teóricos, se agregaron las relaciones estructurales y se analizaron mediante un Sistema de Ecuaciones estructurales, utilizando el método de Mínimos Cuadrados Generalizados (MCG) y Máxima Verosimilitud (ML), debido a que se considera que estos métodos de estimación corrigen problemas de heterocedasticidad que surge del método de Mínimos Cuadrados Ordinarios.
Dada la complejidad del modelo estructural (Figura 2), por las escalas multi-ítem, se utilizó el método de Máxima Verosimilitud para su estimación y se identificó que la correspondencia de la matriz estimada y la matriz de datos (GFI) no alcanzó los niveles deseados; de igual forma ocurrió con la asociación nula de variables (CFI) (Tabla 3), sin embargo, la prueba chi-cuadrado permite no rechazar la hipótesis nula sobre la independencia de variables.
Tabla 3 Índices de ajuste global del modelo.
| Modelo | GFI | CFI | χ2 | RMSEA |
|---|---|---|---|---|
| Final | 0.664 | 0.792 | "Chi: 407.018 GL: 182 P- 0.000" |
0.133 |
Fuente: Elaboración propia.
Debido a la falta de ajuste del modelo, se presentó una versión del modelo final simplificada mediante la reducción de dimensiones por componentes principales (Figura 3), tomando los índices obtenidos en el AFC de cada constructo como variables observables, es decir, se guardaron los regresores y, posteriormente, fueron estandarizados en una escala de 0 a 1, generando nuevas variables: VCSTD, LDSTD, KHSTD, CESTD y AOSTD, validando que las relaciones son significativas y los estimadores calculados por Mínimos Cuadrados Generalizados arrojan indicadores CFI y GFI adecuados con valores superiores a 0.9; además el RMSEA es menor a 0.08 y la chi cuadrada no es significativa (Tabla 4).
Tabla 4 Resultados de ajuste del modelo final simplificado.
| Modelo | GFI | CFI | X2 | RMSEA |
|---|---|---|---|---|
| TM --> VCSTD | 0.961 | 0.953 | "Chi: 8.218 GL: 7 P- 0.314" |
0.050 |
| TM --> LDSTD | ||||
| KHSTD --> LDSTD | ||||
| KHSTD --> CESTD | ||||
| KHSTD --> AOSTD | ||||
| LDSTD --> VCSTD | ||||
| CESTD --> VCSTD | ||||
| AOSTD --> VCSTD |
Fuente: Elaboración propia, datos obtenidos de AMOS.
Como se puede observar en la Tabla 4, los resultados del modelo final simplificado confirman la validez del mismo.
Una vez que se ha confirmado el ajuste del modelo especificado, teniendo en cuenta los objetivos de la investigación a continuación se desarrollan los resultados.
En la Tabla 5, se muestran los parámetros estimados del modelo que permiten analizar los efectos del certificado de calidad “Tesoros de México” sobre la ventaja competitiva de los hoteles y las competencias distintivas desde la perspectiva de los recursos y capacidades.
Tabla 5 Parámetros Modelo estructural final simplificado.
| Modelo | Estimadores MCG (STD) | P | GFI | CFI | X 2 | RMSEA |
|---|---|---|---|---|---|---|
| a - TM --> VCSTD | "-.207 | “0.022** | 0.961 | 0.953 | "Chi: 8.218 GL: 7 P- 0.314" |
0.050 |
| b - TM --> LDSTD | .181 | 0.034** | ||||
| c - KHSTD --> LDSTD | .703 | *** | ||||
| d -KHSTD --> CESTD | .693 | *** | ||||
| e - KHSTD --> AOSTD | .648 | *** | ||||
| f - LDSTD --> VCSTD | .461 | *** | ||||
| g - CESTD --> VCSTD h | .165 | 0.10* | ||||
| - AOSTD --> VCSTD | .192" | 0.057*" |
Fuente: Elaboración propia, datos obtenidos de AMOS.
Con el objetivo de identificar los efectos en la ventaja competitiva de los hoteles se identificó que la certificación “Tesoros de México” genera un efecto directo negativo y significativo entre la implantación del certificado “Tesoros de México” y la ventaja competitiva de los hoteles, sin embargo, el efecto indirecto estandarizado es 0.083, es decir, aunque reducido es significativo y positivo el efecto mediado por el liderazgo, lo que se suma a cualquier efecto directo (no mediado).
Con respecto a la diferencia de medias en las competencias distintivas que explican la ventaja competitiva, entre empresas certificadas y no certificadas, fue posible observar que existen diferencias en la dimensión de liderazgo, habilidad de cooperación externa y aprendizaje organizativo, lo cual indica que los hoteles certificados reflejan un mejor desempeño en los rubros mencionados en comparación con los hoteles no certificados (p< 0.05) (Tabla 6).
Tabla 6 Prueba t de Student para muestras independientes.
| Variable | Hoteles no certificados n= 45 | Hoteles certificados n = 26 | Prueba Levene (sig.) | Prueba t de Student P - value |
|---|---|---|---|---|
| V7 - Incremento en la cuota de mercado | 5.956 | 5.615 | 0.545 | 0.361 |
| VC - Ventaja competitiva | 5.676 | 6.092 | 0.403 | 0.131 |
| LD - Liderazgo | 4.080 | 4.477 | 0.116 | 0.042* |
| KH - Know how | 4.078 | 4.250 | 0.711 | 0.359 |
| HC - Habilidad de cooperación externa | 3.741 | 4.231 | 0.285 | 0.025* |
| CE - Compromiso de empleados | 4.185 | 4.423 | 0.453 | 0.221 |
| AO - Aprendizaje organizativo | 4.000 | 4.423 | 0.079 | 0.012* |
| R - Reputación | 3.548 | 3.821 | 0.936 | 0.228 |
Fuente: Elaboración propia, datos obtenidos de SPSS 22.0.
Respecto al incremento en la cuota de mercado, la prueba T para diferencia de medias indica que no existe diferencia entre el incremento de la cuota de mercado y que el hotel posea el certificado TM (p>0.05).
En resumen, la estimación del modelo final que relaciona el efecto de la implantación del certificado de calidad “Tesoros de México” sobre la ventaja competitiva, con el efecto mediador de competencias distintivas, ofrece evidencia estadísticamente significativa que permite dar respuesta a la pregunta de investigación. Así, de la misma forma como se interpreta en los trabajos de Martínez et al. (2008) y Vinuesa et al. (2009), se considera que el efecto del certificado TM sobre la ventaja competitiva se debe principalmente a que las decisiones de la empresa son afectadas por el liderazgo de sus directivos, donde la capacidad de la empresa para enfocar las prácticas hacia la calidad están relacionadas con los recursos intangibles (know how) y las competencias distintivas (Aprendizaje Organizativo y Compromiso de empleados) que posee (Cruz, 2001), percibiendo el efecto de la calidad (“Tesoros de México”) en la ventaja competitiva y, por tanto, en sus resultados.
CONCLUSIONES
El propósito de este trabajo ha sido estudiar la relevancia de la implantación del certificado “Tesoros de México” sobre la creación y fortalecimiento de la ventaja competitiva que favorecen los resultados de la empresa, mediante el efecto del certificado sobre las competencias distintivas, como mediadoras.
El objetivo fue analizar los efectos del certificado de calidad “Tesoros de México” sobre la ventaja competitiva de los hoteles y las competencias distintivas desde la perspectiva de los recursos y capacidades, en busca de examinar si existen diferencias entre hoteles certificados y no certificados.
Lo anterior establece algunas limitaciones al modelo propuesto en esta investigación puesto que no fue posible integrar factores como la motivación que guía a las empresas a implantar un sistema de calidad, incluso la capacidad de la empresa para llevar a cabo el proceso, la cual está determinada por los objetivos, principios y prácticas que conforman las competencias distintivas, por ello se empleó como proxy la dimensión de know how, al identificarlo como un recurso intangible que favorece la creación de las competencias consideradas en el modelo final. Esta limitante podría abrir una futura investigación donde se pueda determinar si la implantación del certificado de calidad TM es utilizada como una herramienta de gestión o sólo de marketing.
Es importante agregar que el cuestionario fue dirigido a los gerentes de la empresa, que, aunque son quienes tienen una visión global de la empresa, esto puede generar sesgo debido a que sus percepciones pueden ser diferentes a la de los empleados y los huéspedes. Por otro lado, el corte transversal de la investigación no permite analizar los cambios en el tiempo de las distintas dimensiones tras la implantación de un sistema de calidad, debido a que no existen detalles estadísticos, censales o bibliográficos que evidencien su transformación.
Los recursos y las capacidades son los que diferencian a las empresas, lo cual explica la disparidad en los resultados de empresas de un mismo sector. Por esta razón, el enfoque teórico seleccionado permitió analizar las diferencias en la ventaja competitiva y las competencias distintivas en función de la posesión del certificado “Tesoros de México” desde una perspectiva interna, lo que podría abrir una futura investigación enfocada hacia el rendimiento de la calidad desde una perspectiva externa.
Los resultados obtenidos muestran que no existen diferencias significativas en la ventaja competitiva de los hoteles, con lo que se contrasta la primera hipótesis al identificar que existe un efecto directo negativo sobre la ventaja competitiva de los hoteles y que, de manera indirecta, ejerce un efecto positivo mediado por el liderazgo. En general es el liderazgo enfocado a la calidad el que favorece el desarrollo de prácticas que mejoren la gestión y, por tanto, incrementen la ventaja competitiva.
Se observó que la relación entre la ventaja competitiva y las competencias distintivas, no sólo es significativa sino también que el liderazgo presenta una relación más fuerte, y que, a su vez, el know how tiene un efecto indirecto positivo mediado por las competencias, lo cual es acorde con la literatura.
Respecto a los efectos sobre las competencias distintivas (liderazgo, know how, habilidad de cooperación externa, compromiso de empleados, aprendizaje organizativo, reputación) que poseen las empresas certificadas con respecto a las que no, el análisis permite concluir que existen diferencias estadísticamente significativas en la dimensión de liderazgo, habilidad de cooperación externa y aprendizaje organizativo, con esto se confirma un apoyo parcial a la segunda hipótesis, sin embargo, no se puede asegurar que estas diferencias sean sólo por el efecto de la posesión del certificado, por lo que posiblemente existan diferencias generadas por la calidad de sus directivos o empleados.
Por último, no existe evidencia estadísticamente significativa que permita asegurar que los hoteles certificados tengan mejores resultados específicamente en el incremento de la cuota de mercado.
En resumen, los resultados de esta investigación nos llevan a proponer que la incidencia del certificado “Tesoros de México” sobre la ventaja competitiva se debe principalmente a que las decisiones de la empresa son afectadas por el liderazgo de sus directivos, donde la capacidad de la empresa para enfocar las prácticas hacia la calidad están relacionadas con los recursos intangibles (know how) y las competencias distintivas (Aprendizaje Organizativo y Compromiso de empleados) que posee, percibiendo la influencia de la calidad (“Tesoros de México”) en la ventaja competitiva y, por tanto, en sus resultados.
Aunque la certificación suponga la formalización de procesos, ésta no garantiza una mejora en los resultados, con lo que se sugiere que los directivos deberán adoptar un enfoque hacia la calidad como una oportunidad para desarrollar prácticas que deriven en mejores resultados y, por consiguiente, en ventaja competitiva.
Debido a que se identificó que el efecto de la certificación por sí solo es negativo, se concluye que la influencia del know how de empleados orientados a la calidad, facilitará la implementación eficaz de prácticas de calidad mediados por el liderazgo, un elemento clave en el éxito de implementación de estrategias de calidad, independientemente de la posesión de un certificado. En definitiva, se confirma, de acuerdo con la revisión de literatura, que el know how es uno de los elementos intangibles que permiten diferenciarse de la competencia e impulsarán las competencias distintivas relacionadas para fortalecer la ventaja competitiva, principalmente el liderazgo.
A pesar de los programas que promueven las ventajas que ofrece la implantación de un sistema de calidad, sumado a los resultados de diversos estudios, se puede concluir que el éxito de éstos sobre la ventaja competitiva dependerá en mayor medida de las competencias distintivas y no tanto de la posesión de un certificado.










nueva página del texto (beta)





