Introducción
La estratificación social y el funcionamiento de la estructura de clases son elementos transversales del análisis sociológico y su naturaleza se encuentra estrechamente ligada a la composición teórica y epistemológica de la sociología misma, tratándose directa o indirectamente en la mayoría de las investigaciones de carácter sociológico. Si obedecemos a la naturaleza multiparadigmática de la sociología, el acercamiento a ambos problemas, así como el énfasis puesto en características específicas de la dinámica de clases y en su composición estructural difiere según la perspectiva teórica abordada.
En primer lugar, es necesario considerar las diferencias asociadas al abordaje epistemológico del estudio de la estratificación social para posteriormente proceder con las discusiones teóricas pertinentes. La producción más ortodoxa de teoría sociológica acerca de la estructura de clases se enmarcó en los parámetros del estructuralismo clásico, tanto marxista como funcionalista (Szymanski, 1972). Por ende, la formulación de elementos teóricos obedeció a la intención de construir esquemas conceptuales generales apriorísticos y autorreferenciales de los que pudieran desprenderse deductivamente hipótesis teóricas válidas para la mayor diversidad posible de contextos (Stinchcombe, 1969). Tal dirección epistemológica fue fuertemente criticada debido a su inconsistencia teórica, su incapacidad sistemática para proveer explicaciones adecuadas a fenómenos sociales específicos y por el rol pasivo adjudicado a la acción individual; lo fue tanto su versión marxista (Elster, 2009; Goldthorpe, 2007) como la funcionalista (Mills, 1975; Merton, 2002).
Como consecuencia de la revisión crítica de la epistemología ortodoxa estructuralista se desarrollaron las perspectivas analíticas. En tanto que los enfoques analíticos se encuentran asentados sobre la lógica de las teorías de alcance intermedio propuesta por Merton (Lizón, 2007), éstos no proponen esquemas generales de estratificación social, debido a que enfocan su atención en la formulación de esquemas explicativos llamados mecanismos, cuya intención es generar explicaciones causales efectivas de los fenómenos relacionados con la dinámica de clases (Boudon, 1974; Stinchcombe, 1969). Al igual que los enfoques analíticos, las propuestas encaminadas a dar mayor énfasis a la cultura y la intersubjetividad en el estudio de las relaciones humanas, y específicamente a las relaciones entre clases, surgieron en función de la crítica al materialismo extremo del marxismo ortodoxo (Bourdieu, 2012) y a los criterios de suficiencia funcional y homeostasis del estructural-funcionalismo de Parsons (Garfinkel, 2016).
Después de clarificar sucintamente las discusiones epistemológicas sostenidas sobre el estudio de la estructura de clases y la estratificación social, es posible proceder a delimitar el panorama teórico general sobre el cual se trabaja en la actualidad. A manera de síntesis, Erik Olin Wright (2015) propone la siguiente clasificación para agrupar teóricamente las diferentes agendas investigativas dedicadas al estudio de la estratificación social y la estructura de clases:
Perspectivas funcionalistas o de atributos individuales , donde la conformación de las diversas clases, así como su distribución en el sistema de estratificación, obedecen a atributos individuales que se distribuyen jerárquicamente en función de los parámetros más relevantes del sistema social a manera de roles que, en tanto se ejercen, garantizan el equilibrio y la suficiencia funcional.
Perspectivas marxistas, en las cuales las dinámicas de explotación y dominación juegan un rol crucial en la configuración del sistema de estratificación y las relaciones entre clases, donde la dominación describe la capacidad de controlar las actividades de otros individuos y la explotación hace referencia a la adquisición de beneficios económicos por parte de las clases dominantes a través del trabajo de las clases dominadas.
Perspectivas weberianas o de restricción de oportunidades, donde la división categórica de los individuos en función de sus ocupaciones determina las ventajas comparativas de las cuales quienes gozan de una mejor posición pueden sacar mayor provecho, conformándose así tanto clases diferenciadas como grupos de estatus que condicionan el comportamiento individual.
En términos generales, las perspectivas descritas apuntan a explicar las diferencias de la conducta individual en relación con la posición que se ocupa en la estructura de clases, la adopción y aceptación de los medios estructuralmente definidos en función de metas culturales mayoritariamente compartidas por los individuos, así como también el rol que juegan las dinámicas de confrontación, competencia, explotación y dominación en la estructuración del sistema de clases. En paralelo se acepta, como consenso general, la tesis de que la estructura de clases tiene injerencia, aunque no determina en su totalidad, tanto en la definición de las posibilidades objetivas de acción de los individuos asociadas con su posición en determinada clase o fracción de clase, como en la manera en la que los individuos constituyen su sistema de interpretación del mundo social. Sin embargo, es menester profundizar en la clasificación teórica propuesta previamente para obtener un panorama teórico más claro y operativo.
Enfoques funcionalistas o de atributos individuales
Desde las perspectivas funcionalistas, la estratificación social se define en términos generales como la división por estratos o segmentos que experimentan las sociedades, generando así posiciones determinadas, jerárquicamente distribuidas, ocupadas por los individuos que integran determinada sociedad o grupo, cuyas características socioeconómicas individuales difieren según la clase a la que pertenezcan (Sorokim, 1980) y que asocian a cada posición tipos determinados de roles sociales.
La relación entre las clases que componen el sistema de estratificación se entiende a partir de su efecto integrador a través de la función social ejercida por los individuos pertenecientes a las diferentes clases que componen un sistema de estratificación específico, quienes abordan tangencialmente el problema del conflicto social (Merton, 2002; Lizón, 2007). Al mismo tiempo, existen dinámicas de estratificación intragrupal, que estructuran la lógica interna de grupos sociales específicos (estratificación endógena) y, subsecuentemente, la estratificación intergrupal (exógena) que estructura las relaciones surgidas a partir de la interacción de grupos sociales definidos por su ubicación jerárquicamente diferente en el sistema de estratificación (Sorokim, 1980).
Las perspectivas ancladas al estructural-funcionalismo definen a la clase social como un grupo multivinculado jurídicamente abierto, pero de facto semicerrado, solidario, opuesto a los intereses de algunas otras clases sociales y semiorganizado. Los lazos que la unen como grupo multivinculado son de carácter económico, espacial, laboral y de cualificación educativa (Sorokim, 1980). Desde este enfoque, se resalta el carácter integrador de las clases sociales en relación con la estructura social a través de las funciones sociales que ejercen sus miembros (Coser, 1989), además de su constitución como uno de los grupos de referencia básicos para explicar la regularidad de la conducta de los individuos que son miembros de una sociedad (Merton, 2002).
Dado que la estratificación social se entiende como un fenómeno funcional, lo que implica que su existencia es inherente a la de cualquier sociedad (Coser, 1989; Tilly, 1998), el estructural-funcionalismo no problematiza la naturaleza de las relaciones que se presentan entre las diferentes clases (Wright, 2015). En sincronía con lo anterior, al proceso de estratificación se lo entiende fundamentalmente como uno de diferenciación funcional jerarquizado, donde los individuos ocupan posiciones particulares en función de sus roles adscritos respectivos, lo cual a su vez dota a cada uno de ellos de características psicosociales específicas asociadas con su posición en el sistema de estratificación, lo cual determina parcialmente su comportamiento individual. En términos generales, es posible resumir la estructura teórica básica del enfoque funcionalista de estratificación social mediante el siguiente mecanismo:

Fuente: Elaboración propia con base en Wright (2015) y Tilly (1998).
Esquema 1 Mecanismo funcionalista general de estratificación social
La teoría de los grupos de referencia y los mecanismos de adaptación, desarrollada con base en los postulados característicos del estructural-funcionalismo, como lo son el criterio de interdependencia funcional y la tendencia a la integración de la acción individual, persigue el fin de explicar las diferencias de la conducta individual tanto en el interior de una clase como en función de la clase a la que se pertenece. Desde esta perspectiva, la composición estructural de las sociedades y grupos sociales se divide entre la estructura social, compuesta por las rutas institucionalizadas y, por ende, legítimas que permiten a los individuos actuar en función de sus objetivos particulares, y la estructura cultural, compuesta por los diversos valores que los individuos pertenecientes a la sociedad o grupo social consideran como válidos y legítimos de perseguir (Merton, 2002).
La composición jerárquica de las sociedades implica un acceso diferenciado a las rutas institucionalizadas disponibles en la estructura social, si bien los valores perseguidos son mayoritariamente compartidos por los individuos; lo cual, en un primer momento establece diferencias en las conductas de las personas en función de su posición en el sistema de estratificación. Los diferentes tipos de acción individual orientados en términos de los valores considerados como legítimos y las rutas institucionalizadas, que constituyen los medios para su cumplimiento, se sintetizan en el siguiente esquema analítico:
Esquema 2 Esquema mertoniano de adaptación social
| Esquema de tipos de adaptación | Se aceptan las rutas institucionalizadas | Se rechazan las rutas institucionalizadas |
| Se aceptan las metas mayoritariamente compartidas | Conformidad | Innovación |
| Se rechazan las metas mayoritariamente compartidas | Ritualismo | Retraimiento |
| Esquema de conducta no institucionalizada | Nuevas rutas institucionalizadas | |
| Nuevas metas | Rebelión | |
Fuente: Elaboración propia con base en Merton (2002) .
El criterio de suficiencia funcional implica que el tipo mayoritario de adaptación en una sociedad obedece a la adaptación por conformidad. En tal escenario, la mayoría de los individuos se encuentran satisfechos con las rutas institucionalizadas disponibles para el cumplimiento de sus fines, los cuales a su vez se encuentran basados en metas mayoritariamente compartidas y legitimadas en la estructura cultural (Merton, 2002). Los tipos de adaptación por ritualismo, retraimiento e innovación se producen debido a la desconexión entre las metas culturales mayoritariamente compartidas y las rutas institucionalizadas, lo cual desde esta perspectiva se entiende como la emergencia de anomia en la sociedad o grupo social.
En este escenario, las rutas institucionalizadas carecen de la efectividad necesaria como medios que permitan el cumplimiento de los fines individuales. Las adaptaciones por retraimiento y por ritualismo no permiten la renovación de las vías institucionales en tanto que las aceptan pasivamente (Merton, 2002), mientras que la conducta innovadora permite una renovación de las vías institucionalizadas en la medida en que los individuos, a través de su acción, generan nuevos medios efectivos que se generalizan en la estructura social como medios legítimos y eficientes de consecución de metas, como lo son, por ejemplo, los adelantos tecnológicos.
De manera análoga, los aportes realizados por Peter Blau, quien propuso el enfoque macroestructural, son también puntos de referencia teóricamente importantes para entender el proceso de estratificación y las dinámicas de diferenciación e integración social. En el enfoque macroestructural, propuesto por Blau, a la estructura de determinada sociedad se la entiende como la distribución de una población en posiciones sociales establecidas, constituyendo un espacio social multidimensional, en donde el grado de interacción entre individuos, por medio de sus posiciones, termina por conformar la estructura de determinada sociedad (Blau, 1977).
El enfoque macroestructural pone especial énfasis en la influencia que las posiciones sociales de los individuos tienen en la configuración de las relaciones sociales; de esta forma, los roles generados por la ocupación de estas posiciones son la base principal sobre la cual se estructuran las sociedades, entendiéndose como variables secundarias algunos elementos tradicionalmente explicativos de los análisis de estratificación tanto materialistas como culturalistas, tales como la clase social y sus correspondientes dinámicas de competencia y contradicción, la estructura de valores, los procesos de integración institucional, el equilibrio sistémico o la división social del trabajo.
En este sentido, la estructura de una sociedad determinada se encuentra delimitada por parámetros estructurales, que operan como los ejes del espacio multidimensional de posiciones sociales posibles. En términos empíricos, los parámetros estructurales son variables que caracterizan a los individuos y diferencian sus roles y posiciones sociales. Simultáneamente, las relaciones surgidas a partir del proceso de diferenciación de las posiciones sociales generan nuevas características sociales susceptibles de entenderse empíricamente como efectos del proceso de diferenciación.
Los parámetros estructurales se dividen en nominales y graduados. Un parámetro nominal divide a la población en subgrupos cuyas fronteras están explícitamente definidas y sin un orden específico inherente, lo que empíricamente equivale a entenderlos como variables nominales. De igual manera, los parámetros graduados corresponden a la diferenciación de la población en términos de jerarquías de estatus, con un orden definido entre los subgrupos, lo cual significa en la práctica una variable continua.
Dado que los subgrupos constituidos a través de parámetros nominales no se estructuran jerárquicamente, su diferenciación interna se entiende como heterogeneidad horizontal, mientras que, para el caso de los graduados, en tanto que éstos sí se encuentran basados en relaciones jerárquicas, su diferenciación genera relaciones de jerarquización e inequidad. En términos generales, la propuesta de Blau apunta a entender las dinámicas de estratificación y diferenciación como procesos fundamentalmente basados en las relaciones a diferentes niveles, experimentadas por una población determinada a través de posiciones sociales definidas (Blau, 1977).
Si bien estos esquemas se consideran actualmente como válidos para utilizarse en la investigación empírica, a diferencia de muchas de las categorías y modelos funcionalistas parsonsianos caídos en desuso por su inconsistencia teórica (Lizón, 2007), también existen hoy día propuestas provenientes de la revisión crítica del funcionalismo, que persiguen finalidades similares, inscritas en el enfoque de la sociología analítica que, como se mencionó, se encuentra enormemente influida por los postulados de las teorías de alcance intermedio, que rechazan modelos teóricos cuyo estructuralismo extremo le resta peso a la acción individual como elemento explicativo, e incurren en la falacia ecológica como método de explicación (Stinchcombe, 1969).
El modelo de microclases pretende explicar la regularidad del comportamiento individual y sus diferencias, producto de su posición diferenciada en el sistema de estratificación a partir de categorías ocupacionales denominadas microclases, en contraposición al razonamiento tradicional, que ubica a la clase social, designada como macroclase en este contexto teórico, como el mecanismo explicativo más eficiente tanto de las diferencias en la conducta individual como de aquéllas asociadas a las condiciones sociales producto de la posición en el sistema de estratificación (Jonsson et al., 2009). Este enfoque ha sido considerado como neodurkheimiano (Wright, 2015; Weeden y Grusky, 2005), debido a que el desempeño de la actividad laboral en una sociedad genera niveles de solidaridad e interdependencia funcional necesarios para el sostenimiento del sistema social, en consonancia con los aportes realizados por Durkheim a partir de su reflexión sobre la división del trabajo social.
Las categorías ocupacionales definen el rol de un individuo en relación con determinado sistema de producción, lo cual genera tanto un tipo de comportamiento específico como condiciones sociales diferenciadas en función del ejercicio de la actividad laboral; por ende, cada categoría ocupacional compone una microclase particular (Jonsson et al., 2009). Si bien esta perspectiva incrementa sustancialmente el número de clases existentes en una sociedad, con tantas de ellas como ocupaciones existan en una economía específica, lo cual impide una caracterización estructural general del sistema de estratificación, la evidencia empírica recolectada ha permitido identificar diferencias verificadas en el comportamiento individual, que toman como base las microclases en vez de las macroclases, en aspectos tales como el consumo cultural, la distribución en áreas urbanas y las condiciones materiales de existencia (Wright, 2015; Weeden y Grusky, 2005). El proceso de diferenciación de las microclases obedece a la lógica del siguiente mecanismo:
En sincronía con lo anterior, la propuesta de la inequidad durable (durable inequality) adjudica explicaciones causales a la persistencia de la inequidad alejadas del reduccionismo individualista característico de la economía neoclásica y de los enfoques de la elección racional, para los cuales el estado de las condiciones sociales se explica fundamentalmente a través de los atributos individuales (Tilly, 1998). En aras de cumplir con este objetivo, la propuesta de la inequidad durable adopta el criterio de interdependencia funcional del estructural-funcionalismo como base teórica general, incluyendo también categorías marxistas y weberianas de manera auxiliar, con la intención de posicionar a las dinámicas producto de la interrelación funcional de los individuos a través de sus roles sociales como los mecanismos explicativos más eficientes para entender la persistencia de la desigualdad social. Estos mecanismos se clasifican en dos categorías generales: aquéllos referentes a las características de las relaciones sociales y los que operan a partir de las relaciones sociales existentes como generadores de desigualdad estructural.
Bajo estos criterios, la reproducción de la inequidad en una dimensión social constituye el medio con base en el cual se sostiene el orden de las otras dimensiones sociales, en consonancia con el axioma de la interdependencia funcional. En la dimensión económica impera la competencia por la adquisición de bienes materiales que permitan un posicionamiento ventajoso en el sistema de estratificación social, así como también se requiere mantener niveles óptimos de producción en la estructura económica; tal necesidad se satisface funcionalmente a través de los mecanismos de explotación, en tanto que delimitan y levantan restricciones sobre la propiedad de los medios de producción (Tilly, 1998; Wright, 2015).
A partir de la solución funcional al nivel de la estructura económica mediante la generación de inequidad como efecto del mecanismo de explotación, surge el problema de fijar criterios institucionales que diferencien el acceso a las posiciones relevantes en la estructura económica; por ende, el mecanismo de restricción de oportunidades genera inequidad al nivel institucional, en tanto que diferencía funcionalmente las diferentes posiciones susceptibles de ser ocupadas (Tilly, 1998). En consecuencia, la distribución de oportunidades es inestable por sí misma en tanto requiere de un marco normativo eficiente que regule las relaciones entre los diversos roles; por ello, al introducir criterios diferenciados al nivel de las relaciones interpersonales en el ejercicio de los roles sociales se da equilibrio al funcionamiento institucional (Tilly, 1998). El mecanismo ilustrado en el esquema 4 sintetiza el proceso multinivel de generación de inequidad como criterio de eficiencia del sistema social.

Fuente: Elaboración propia, con base en Tilly (1998).
Esquema 4 Mecanismo de inequidad durable (durable inequality)
Enfoques marxistas
En la tradición marxista, las clases sociales se definen a partir de la posición común de varios individuos en relación con los medios de producción, siendo este el rasgo más influyente en la generación de las dinámicas que dan forma a la estructura de clases y sus relaciones respectivas. En el modo de producción capitalista, el mecanismo de control más importante de los medios de producción es la existencia de la propiedad privada (Elster, 2005; Wright, 2000); por lo tanto, las relaciones entre clases se estructuran en función de dinámicas dialécticas y antagónicas generadas a partir del proceso de acumulación del capital, sostenido sobre la base de la existencia de la propiedad privada.
A diferencia de los enfoques funcionalistas y weberianos, las relaciones entre las clases se sostienen fundamentalmente a partir de procesos de explotación y dominación, los cuales son necesarios para la acumulación efectiva del capital en el marco de las economías capitalistas (Elster, 2009); por esta razón, tanto el marco institucional existente como la división del trabajo social propios del modo de producción capitalista son efecto de la explotación de las clases dominadas en función de los intereses de quienes detentan el monopolio de los medios de producción, y que a su vez son generados por las contradicciones inherentes al funcionamiento de las economías de mercado y tienen un peso secundario en la estructuración del sistema de estratificación social (Wright, 2015).
Las visiones marxistas ortodoxas del problema de la estratificación social persiguen la formulación de macroteorías que integren explicaciones de carácter dialéctico al funcionamiento general de las sociedades capitalistas, en aras de garantizar posibilidades de transformación de las estructuras sociales que les dan forma, basándose principalmente en la versión de la teoría del valor-trabajo propuesta por Marx como el marco conceptual más eficiente para entender el rol que juegan las relaciones de clase en los procesos de acumulación de capital (Sørensen, 2000; Giddens, 2009; Wright, 2015). En este sentido, la estructura de clases del modo de producción capitalista se reduce, fundamentalmente, a las relaciones antagónicas que surgen entre capitalistas y trabajadores.
Según la versión marxista de la teoría del valor-trabajo, el valor de un bien está dado por la cantidad de trabajo necesario para producirlo, lo cual implica que dicho valor no está limitado a la eficacia aislada de su producción, sino al tiempo socialmente necesario para ser fabricado en relación con los niveles de productividad del mercado. En este contexto, el proceso de producción en una economía de mercado es posible únicamente a través de la venta de la fuerza de trabajo por parte de los trabajadores a los propietarios de los medios de producción. Mientras que el trabajador recibe un salario a cambio de vender su fuerza de trabajo, el capitalista usufructúa el rendimiento de la producción del trabajo asalariado mediante la extracción de plusvalía, que constituye el mecanismo principal de acumulación de capital en las relaciones entre el proletariado y la burguesía.
Las posturas marxistas ortodoxas fueron objeto de críticas similares a las que recibió el estructural-funcionalismo parsonsiano, debido a que la pretensión macroteórica de esta corriente impide la formulación de explicaciones causales efectivas de fenómenos sociales específicos (Goldthorpe, 2004); al marxismo también se le criticó por su reduccionismo materialista, en cuanto este enfoque reduce la realidad social a las relaciones de producción y a las condiciones materiales de existencia, dejando de lado el análisis de la cultura como elemento crucial en la estructuración de las sociedades contemporáneas y en los procesos de transformación y mantenimiento del orden social (Bourdieu, 2012). Paralelamente, el marxismo ortodoxo no confiere suficiente peso analítico a la acción racional debido a su propensión a entender la conducta individual de forma determinista en función de la posición ocupada en relación con los medios de producción (Sørensen, 2000; Elster, 2009; Wright, 2000). Sin embargo, sus postulados básicos constituyen bases fértiles de formulación teórica e investigación empírica que han permitido adelantar agendas de investigación muy relevantes para la comprensión del proceso de estratificación social en las sociedades contemporáneas.
A partir de la revisión crítica de los postulados marxistas clásicos surge el marxismo analítico. Este enfoque resalta el valor teórico de la tradición marxista debido a la existencia en su corpus teórico de explicaciones causales efectivas a fenómenos sociales, específicamente aquéllos asociados con las dinámicas surgidas a partir del desarrollo y expansión del modo de producción capitalista, abandonando, por lo menos parcialmente, la idea de consolidar el pensamiento marxista como una metateoría diferenciada, epistemológica y metodológicamente, de las ciencias sociales (Wright, 2015). Las categorías de explotación y dominación, tradicionalmente utilizadas en el análisis marxista, son los mecanismos esgrimidos desde esta perspectiva para la explicación del mantenimiento, reproducción y profundización de las relaciones antagónicas surgidas entre las clases que componen el sistema de estratificación; en este sentido, como mecanismos de explicación causal estructuran diversas formas de inequidad que dependen de la interacción, sea esta voluntaria o producto de contingencias estructurales, entre dominados y dominantes (Wright, 2015). Los mecanismos de la dominación y la explotación comprenden relacionalmente tanto las actividades económicas como las condiciones materiales de su existencia, sobre todo debido a que el énfasis dialéctico sobre la producción también es un elemento de vital importancia en el marxismo analítico, en consonancia con los postulados marxistas clásicos.
Lo anterior permite explicar, de manera efectiva, fenómenos que afectan de una forma similar a los miembros de las mismas clases, en función de las dinámicas de consumo y producción en las economías capitalistas, basándose en los mecanismos de explotación y dominación inherentes al proceso de acumulación de capital a partir de la propiedad privada de los medios de producción (Wright, 2015; Sørensen, 2000). Adicionalmente, en aras de garantizar la inclusión de la acción individual en el análisis marxista, debido a que las corrientes analíticas ponen especial énfasis en su importancia para entender el funcionamiento tanto de la estructura de clases como del modo de producción capitalista, el marxismo analítico ha hecho un uso extensivo de la teoría de juegos como medio para entender las diferencias de la conducta individual en el marco de la competencia y la lucha de clases, producto tanto de las posiciones en el sistema de estratificación como de su relación con el mercado (Sørensen, 2000; Elster, 2005; Wright, 2000; Boudon, 1974). En términos generales, el esquema del marxismo referente a la estratificación social se resume en el siguiente mecanismo:

Fuente: Elaboración propia, con base en Wright (2015).
Esquema 5 Mecanismo marxista general de estratificación social
La propuesta de Sørensen aborda las contradicciones de clase en función de los procesos de dominación y explotación, en consonancia con los postulados básicos de la tradición marxista, resaltando su potencial explicativo para entender los fenómenos más relevantes del modo de producción capitalista (Wright, 2015; Sørensen, 2000). Para ampliar el espectro de análisis se proponen dimensiones básicas que definen y diferencian a las clases sociales empíricamente: la dimensión nominal, que define las clases sociales a partir de su posición en el sistema de estratificación mediante atributos individuales, principalmente la ocupación; las condiciones de vida, que hacen referencia a las diferencias empíricamente observables de las pautas de comportamiento individual y las condiciones materiales de existencia en función de la clase a la que se pertenece y, por consiguiente, expresan diferencias objetivas entre una clase y otra; y las relaciones de explotación, que desvelan la existencia de conflictos e intereses antagónicos entre las diversas clases que componen el sistema de estratificación social en el marco de una economía de mercado (Sørensen, 2000).
Adicionalmente, en esta propuesta se abandona la teoría del valor-trabajo como eje conceptual de análisis de los procesos de explotación y dominación, y en cambio se aboga por entender las relaciones entre las diversas clases en el proceso de producción a partir del concepto de renta, cuyas diferencias representan explícitamente la lógica antagónica de la estructura de clases (Sørensen, 2000). Lo anterior implica que las relaciones de propiedad no producen por sí mismas ni estratificación ni explotación (Wright, 2015). Por consiguiente, la posición dominante en el mercado y, por ende, en el sistema de estratificación social, detentada por las clases dominantes se estructura gracias a que la generación de rentas y réditos sobre el capital es posible únicamente mediante la venta de la fuerza de trabajo por parte de los trabajadores, cuya generación de renta personal es considerablemente menor en tanto que no poseen los medios de producción (Sørensen, 2000); en este sentido, la generación de rentas diferenciadas es consecuencia de los procesos de explotación y dominación, debido a que el incremento de las rentas capitalistas se basa en el detrimento de la condición del trabajador (Wright, 2015). El mecanismo ilustrado en el esquema 6 representa la lógica del modelo de clases de Sørensen.

Fuente: Elaboración propia, con base en Sørensen (2000) y Wright (2015).
Esquema 6 Mecanismo de Sørensen
Inscrito también en el marxismo analítico, el esquema de estratificación de Erik Olin Wright pretende introducir matices que permitan diferenciar de manera más específica las relaciones de clase existentes en el modo de producción capitalista. En concordancia con las perspectivas marxistas, se considera a los mecanismos de explotación y dominación como los más determinantes para explicar la estructura de clases; sin embargo, elementos de carácter funcionalista y weberiano son incorporados en aras de garantizar un entendimiento integral del problema de la estratificación social (Giddens, 2009; Wright, 2015).
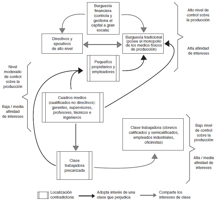
En términos generales, el sistema de estratificación social de una sociedad capitalista se encuentra conformado por quienes tienen el control sobre las inversiones y la gestión financiera del capital, por los que ejercen dominio sobre los medios físicos de producción y por quienes poseen únicamente su fuerza de trabajo como medio de participación en el mercado (Giddens, 2009; Wright, 2007). La acción individual que se produce sobre la base de la clase social se compone de dos dimensiones principales, el compromiso de clase y el conflicto de clase. Por compromiso de clase se entiende la persecución de intereses similares por parte de los integrantes de una misma clase social, mientras que el conflicto de clase hace referencia a las relaciones antagónicas entre miembros de las diferentes clases ocasionadas por los efectos del proceso de producción (Wright, 2007).
La diferenciación planteada entre la gestión del capital y el control respecto de los medios físicos de producción obedece a que, en el contexto de la globalización, las estructuras productivas y las características institucionales de la propiedad privada han pasado de ser burocracias verticales y de implantación fija, a ser sistemas de geometría variable cuyos procesos operan simultáneamente en localizaciones diferentes del sistema productivo global (Castells, 2002), sumado lo anterior a una evolución continua de la desregulación institucional que ha permitido la fluctuación de capitales por los diferentes mercados que componen la economía global (Castells, 2002; Giddens, 2009), lo cual estratifica internamente a las clases dominantes en función del control efectivamente disponible respecto del rendimiento del capital. Análogamente, si bien una vasta mayoría de las personas venden su fuerza de trabajo al encontrarse privados tanto de los medios de producción como de los mecanismos institucionalizados de gestión del capital, abundan las diferencias en las posibilidades de acción disponibles para los individuos, sus pautas de consumo cultural y su participación en el mercado a través del ejercicio de su ocupación.
El concepto de localización contradictoria en las relaciones de clase se ha utilizado desde esta perspectiva para explicar las diferencias de la acción individual producto de la estratificación interna de las clases sociales descrita previamente. Tal concepto implica la existencia de posiciones institucionalizadas en el sistema de estratificación que se caracterizan por ser a la vez dominantes y dominadas en su relación con el proceso de producción (Wright, 2007). Dada la existencia de estas posiciones esencialmente contradictorias, surgen diferencias en las motivaciones de los individuos que componen las mismas clases, que sin embargo no terminan desligándose de los intereses ligados a la pertenencia a una clase en términos generales, pero si complejizan la naturaleza del compromiso y el conflicto de clases (Wright, 2015).
El espacio en el cual se desarrollan las relaciones de clase se encuentra constituido por la esfera del intercambio, en donde el compromiso y el conflicto de clases se expresa en función de la participación diferenciada que tienen los individuos en el mercado, tanto en el nivel real de la economía como en los mercados financieros (Wright, 2015); en la esfera de la producción, donde el control efectivo que tienen los individuos sobre el proceso productivo es consecuencia de las jerarquías inherentes al funcionamiento de compañías, fábricas y empresas; y en la esfera política, donde la instrumentación de políticas y el funcionamiento del Estado generan conflictos de clase y mecanismos de cooperación política basados en la lógica del compromiso de clase (Wright, 2015). El esquema 7 resume la propuesta de Erik Olin Wright.
Enfoques weberianos o de restricción de oportunidades
Los análisis asociados con esta perspectiva teórica sostienen que la estratificación social, y por consiguiente las posibilidades de acción de los individuos, obedecen a las diferentes oportunidades que efectivamente tienen esos individuos como resultado de su relación tanto con el marco institucional existente como con los medios de producción, a través de los roles que ejercen en el mercado (Tilly, 1998). A diferencia de las aproximaciones marxistas y funcionalistas reseñadas previamente, en este caso la función estratificadora de la clase la comparten los grupos de estatus y los partidos, por lo cual es a partir de la interacción permanente de estas dimensiones de la vida social que se producen los fenómenos de estratificación social (Giddens, 2009; Weber, 2002).
Desde la perspectiva weberiana, la clase social se define por la relativa similitud entre las características económicas de sus miembros, así como por la relación de éstos con el mercado. Los grupos de estatus se delimitan a partir de las diferencias asociadas con el consumo y las prácticas sociales, las cuales pueden estar ancladas a elementos objetivos o puramente simbólicos, como lo son el prestigio y la reputación, mientras que los partidos políticos constituyen los mecanismos más eficientes para la consecución de poder político y la inserción en el aparato estatal (Weber, 2002). Relecturas recientes de los postulados weberianos amplían la categoría de partido político en función de dar cabida a otras formas de organización que cumplen funciones similares y persiguen fines eminentemente políticos (Giddens, 2009; Goldthorpe, 2004).
El hecho de que la clase social se defina en función de las relaciones económicas sostenidas por los individuos y de que, adicionalmente, exista como realidad social objetiva, obedece al proceso de racionalización de la vida social característico de la modernidad (Goldthorpe, 2004; Wright, 2015). La clase social, bajo este enfoque, es un marco de clasificación racionalizado, en tanto que su lógica se basa en la impersonalidad y secularidad de la clase anclada a su relación con un mercado determinado, compartiendo así los criterios de racionalidad característicos de las diversas estructuras sociales que dan forma a las sociedades modernas, así como al esquema de dominación legal burocrática propuesto por Weber.
En términos generales, la intención de este enfoque es aportar explicaciones causales a la acción individual a través del análisis de las condiciones sociales que dan forma efectiva a la acción, tal y como lo son las tres categorías principales de estratificación social planteadas previamente. En consonancia con la teoría weberiana, las dinámicas de las sociedades modernas son posibles debido al proceso de racionalización de las esferas sociales que las componen; por ende, las categorías de estratificación social representan dimensiones claramente diferenciadas de la vida social en relación con las esferas sociales y, por lo tanto, constituyen la base sobre la cual se fundamenta la acción racional (Weber, 2002); el esquema 8 sintetiza este planteamiento.
Esquema 8 Diferenciación del orden social desde la perspectiva weberiana
| Esferas de la vida social | Categoría de estratificación |
|---|---|
| • Económica (orden económico) | • Clase social |
| • Comunal (orden social) | • Grupo de estatus |
| • Política (distribución y ejercicio del poder) | • Partido (organización política) |
Fuente: Elaboración propia con base en Wright (2015) y Weber (2002).
Simultáneamente, dado que la unidad fundamental de análisis de la tradición weberiana es la comprensión del sentido de la acción individual, o el sentido mentado (Weber, 2002), las categorías de clase, grupo de estatus y partido aportan explicaciones causales a la conducta individual en diferentes niveles analíticos (Giddens, 2009), contando además con propiedades específicas que las diferencian empíricamente, tal y como se propone en el esquema 9.
Esquema 9 Categorías de estratificación social en Max Weber
| Categoría de estratificación | Propiedades objetivas | Identidad subjetiva | Tipo de acción | Nivel de la acción |
| Clase | • Si | • No | • Acción racional con arreglo a fines en relación con el mercado | • Individual |
| Grupo de estatus | • Si | • Si | • Acción racional con arreglo a valor (prestigio, reputación, honorabilidad) Acción racional con arreglo a fines (adquisición de bienes socialmente valorados) | •Individual |
| Partido (organización política) | • Si | • Si | • Colectiva |
Fuente: Elaboración propia con base en Wright (2015), Weber (2002) y Giddens (2009).
El énfasis de esta propuesta teórica recae en las condiciones institucionales que permiten la acción individual y explican sus diferencias, fenómeno al que hace referencia el concepto de restricción de oportunidades (Goldthorpe, 2004), así como al papel que cumplen la clase, el partido y los grupos de estatus en la articulación de la conducta. En este sentido, el acceso diferenciado a tales oportunidades obedece a la restricción jerárquicamente institucionalizada de las posiciones a ser ocupadas, en función de que se requieren determinadas credenciales socialmente legitimadas para ocupar dicha posiciones, tales como el capital económico, la cualificación profesional o el ejercicio de un cargo laboral institucionalmente diferenciado (Wright, 2015).
Por ende, el acceso de los individuos a tales oportunidades es posible debido a las restricciones que otros individuos enfrentan para acceder a las mismas, en tanto que carecen de las credenciales socialmente aceptadas como indispensables para ocupar determinadas posiciones en la estructura social. La legitimación institucionalizada de las diversas posiciones que ocupan los individuos en la estructura de clase tiene tanta injerencia en su existencia, reproducción y diferenciación como las dinámicas económicas (Goldthorpe, 2004). Al mismo tiempo, y en consonancia con los postulados weberianos, el término oportunidades hace referencia también a los medios institucionalizados y legitimados por determinado orden social como mecanismos efectivos y validados socialmente como apropiados para la consecución de objetivos individuales (Tilly, 1998).
En este sentido, el enfoque de restricción de oportunidades se inclina a considerar el marco institucional existente como el mecanismo más importante a la hora de explicar las diferencias asociadas con la distribución del capital y la asignación de posiciones en el mercado referidas a la actividad laboral, a la distribución de prestigio y reputación y a las acciones políticas organizadas, componentes que, como ya se mencionó, caracterizan a la clase, los grupos de estatus y los partidos, respectivamente, como bases de la acción racional (Wright, 2015; North, 1996).
La institucionalización de la propiedad privada en una economía de mercado constituye el mecanismo de restricción de oportunidades más determinante para explicar las diferencias entre clases, debido a que la posesión de los medios de producción por los miembros de una clase implica la exclusión de los trabajadores de participar en la propiedad de los mismos. Un fenómeno análogo experimenta la distribución de los bienes simbólicos socialmente valorados, subjetivos y/o objetivos, en relación con los grupos de estatus y con la adscripción a organizaciones de carácter político (Wright, 2015). El mecanismo que se muestra en el esquema 10 sintetiza el proceso de estratificación social propuesto desde esta perspectiva:

Fuente: Elaboración propia con base en Wright (2015), Goldthorpe (2004) y Giddens (2009).
Esquema 10 mecanismo weberiano general de estratificación social
En sincronía con lo anterior, el esquema de estratificación de Goldthorpe, catalogado como neoweberiano (Giddens, 2009; Regidor, 2001) plantea que la posición que ocupa un individuo en el sistema de estratificación la determina su relación con tres dimensiones básicas del espacio social: la económica, caracterizada por su participación en el mercado a través de su relación con los medios de producción y la acumulación de capital; la política, relacionada con la capacidad que tiene de incidir en las dinámicas estatales por medio de su participación en organizaciones políticas, fundamentalmente en los partidos políticos, y la dimensión institucional, basada en el prestigio social que posee gracias al ejercicio de determinada ocupación y cuyos criterios de valoración se encuentran anclados a un marco institucional existente (Goldthorpe, 1993).
En este sentido, el esquema de Goldthorpe establece criterios específicos que permiten situar a cada individuo en el sistema de estratificación social en relación con las dimensiones sociales previamente descritas. La situación de la persona en el mercado es producto de la relación existente entre los niveles de renta y el ejercicio de determinada ocupación; paralelamente, la valoración social de la ocupación se encuentra ligada a los criterios de relevancia establecidos por la clasificación de la situación laboral (Goldthorpe, 2004), concepto que hace referencia a la posición de la ocupación en función de su margen de control de, y autoridad en, los procesos productivos. Simultáneamente, si bien la posición de los individuos en el sistema de estratificación es un estado objetivo y empíricamente diferenciado, tal situación no es hermética y permite la interacción entre los miembros de las diversas clases; tal fenómeno es conceptualizado en esta perspectiva como las gradientes de clase, que hacen alusión a las relaciones entre sujetos pertenecientes a diferentes clases en los mismos contextos sociales (Goldthorpe, 2004; Giddens, 2009). Por último, también se considera la capacidad que tienen los individuos de incidir en el funcionamiento del Estado según la posición que ocupan en las esferas económica e institucional (Goldthorpe, 2004; Regidor, 2001). La estructura de clases propuesta por Goldthorpe se resume en el esquema 11.
Esquema 11 Sistema de clasificación de Goldthorpe
| Clase | Ocupaciones | Posición neta | Influencia en la dimensión política | Influencia en la dimensión institucional | Influencia en la dimensión económica |
| 1 | •Grandes propietarios Directivos corporaivos | •Dominante (capitalista) | •Alta | •Alta | •Alta |
| 2 | •Técnicos de alto nivel Supervisiones y gerentes (más de 25 subordinados) | •Facción de la clase dominante, subordinada | •Baja | •Media/alta | •Alta |
| 3 | •Trabajadores de cuello blanco empleados formales comerciales | •Clases medias | •Baja | •Baja | •Media |
| 4 | •Pequeños propietarios, artesanos y trabajadores independientes (sector secundario) | •Clases medias | •Baja | •Baja | •Media |
| 5 | •Campesinos y pequeños propietarios rurales (sector primario) | •Clases medias | •Baja | •Baja | •Media |
| 6 | •Trabajadores manuales calificados, semicalificados y no calificados (sector secundario) | •Clase obrera | •Alta | •Baja | •Baja |
| 7 | •Trabajadores rurales (sector primario) | •Campesinado | •Media | •Baja | •Baja |
Fuente: Elaboración propia con base en Goldthorpe (2004), Giddens (2009) y Regidor (2001).
Si bien este enfoque ha sido reconocido por aportar una mirada multidimensional al problema de la estratificación social, alejándose del determinismo de clase característico de las posturas marxistas y funcionalistas ortodoxas (Giddens, 2009; Goldthorpe, 2004), lo cierto es que también ha sido criticado por su tendencia a abordar de manera secundaria los procesos de explotación y dominación que dan forma a la estructura de clases (Wright, 2015), así como por la ausencia de conceptos sistémicos que permitan explicar la interrelación de las diversas posiciones con las diferentes posibilidades de acción racional (Tilly, 1998).
Conclusiones
La clasificación teórica de los diferentes esquemas de clase y estratificación social presentados a lo largo de este texto permiten esclarecer diferencias conceptuales entre cada enfoque teórico, lo cual fortalece nuestra idea de que la investigación empírica referida a los problemas de la estructura de clases y de la posición social jerárquica de los individuos se caracteriza por su pluralidad teórica y metodológica. Con base en las propuestas teóricas descritas previamente se han desarrollado investigaciones empíricas en diferentes contextos con la intención de evidenciar el efecto de la posición en el sistema de estratificación social y en la conducta individual, las cuales por lo general se valen ampliamente de métodos estadísticos inferenciales con la finalidad de identificar la estructura subyacente a las dinámicas de clase y de la estratificación social.
Adicionalmente, la difusión de este tipo de esquemas teóricos permite el enriquecimiento del conocimiento empírico de las sociedades contemporáneas según criterios apropiados de cientificidad y rigurosidad metodológica, en tanto que epistemológicamente están constituidos con miras a la verificación empírica de sus postulados, lo cual constituye una postura científica minoritaria en la sociología latinoamericana, pero cuya divulgación podría permitir importantes avances en el conocimiento de nuestras propias sociedades desde el punto de vista sociológico.
Como punto final, es importante resaltar que la estructura de clases dista de ser una descripción morfológica de la composición de una determinada sociedad en un momento específico y, en cambio, expresa un sistema de relaciones dinámico y cambiante entre los individuos a través de las funciones que tienen y las posiciones que ocupan; por ello, cualquier sociedad es susceptible de cambio y transformación, impulsados por los agentes pertenecientes a las diversas clases que la integran, en función de sus intereses, valores e ideales compartidos. El análisis de las relaciones de clase y de los sistemas de estratificación social será más preciso y efectivo si se le incorporan, de manera integral, algunos elementos de los principales esquemas teóricos, sobre todo dado que la complejidad del mundo social requiere de una mirada multidimensional sobre uno de los problemas más relevantes de la sociología.










nueva página del texto (beta)




