Introduction
Utilization of the natural environments and sources in a way that continues to have harmful effects on the globe has increased in recent years, including global warming, greenhouse gas impact, pollution, and changes in the world's climate, which pushed policymakers, marketers, and governments to take serious actions and initiatives to decrease its effect on the environment (Isojärvi & Aspara, 2023). The newcomer's consumers try to take responsibility for minimizing hazardous waste of environmental challenges that can be resolved using many green items that positively impact the environment (Rahman et al., 2023; Soomro et al., 2022). Despite the early beginnings of green marketing, the concepts did not truly emerge and became widely recognized until the late 1980s (Choi & Lee, 2023). Existing studies have investigated the factors, reasons and suggested ways to protect the environment. Also, many researchers investigated green purchase behavior and defined GPI as "the willingness of a consumer to prefer an eco-friendly product over traditional products in their buying consideration" (Rashid, 2009). Numerous ecological and marketing academics have developed into the topic and identified several regions to investigate when conducting research and running promotional strategies for green marketing (Dangelico et al., 2022; Luengo-Valderrey et al., 2022). The intent to buy a certain product has been demonstrated to be a good forecaster of actual purchase behavior (Essiz et al., 2023; Wei et al., 2021). Intentions are thought to encapsulate the motivating variables that impact behavior and indicate the effort people are prepared to put forth to achieve it. Studies on different variables could derive consumer choice regarding purchasing eco-friendly products. Health consciousness, social influence, and environmental consciousness (Qi et al., 2020). Young consumers’ purchase decisions toward eco-friendly products are affected by emerging factors (Jiang et al., 2023; Nekmahmud & Fekete-Farkas, 2020; Qin & Song, 2022). Major factors from the existing literature exhibited that PU has an important impression on consumers’ buying intention (Chen et al., 2021; Rehman et al., 2019). Furthermore, opinions of social pressure to be involved in or refrain from engaging in a specific conduct will affect an individual's behavior. Social laws, rules, and incentive schemes all have the potential to exert pressure on the market, which can impact the person’s behavioral intention(Huang & Chen, 2022; Sun et al., 2022). Others supported the proposal that more worried people about environmental matters are more agreeable to purchasing green products and more about maintaining a healthy lifestyle (Ali et al., 2023). Trust is key in reducing security risk and motivating consumers to purchase products or services (Ekawati et al., 2023). Frugality has recently gained traction, with arguments that it should be viewed as a way of life (Awais et al., 2020). It has been described as a personality attribute or value in a different context. The relationship of frugality has been examined with values, but the study concluded that frugality is a lifestyle choice (Todd & Lawson, 2003). The above variables have not been discussed simultaneously in the same context; the variable names are peer influence, frugality, environmental concern, and Trust. Attitude plays the role of mediator in the current study. Agreed that a satisfactory attitude is frequently an excellent forecaster of engaging in a specific behavior; a favorable attitude towards green items can drive green purchasing and consumption behaviors (Singh et al., 2023; Sreen et al., 2023; Tan & Quang, 2023). Positive-negative, beneficial-harmful, enjoyable-unhappy, and pleasing-nasty variations all exist in attitudes about attention (Wang et al., 2020). This study could aid academics and market professionals comprehend the variables affecting consumers' intention toward green products. The present investigation emphasizes a literature review, distinguishing the present investigation from previous work. Next, the framework model, methods, and data testing were analyzed. Lastly, a summary of the outcomes, the conclusion, the recommendation, and future investigation on green goods and marketing are discussed.
Literature review
Environmental knowledge, concern, and product's usefulness and green qualities were the significant drivers of consumers' green purchase behavior. In contrast, the high cost and inconvenience of making the purchase were found to be significant barriers. The findings of ElHaffar et al. (2020) revealed that the primary variables directly influencing green intention were perceived self-efficacy, personal norms, and willingness to pay. Additionally, via influencing intentions, perceived simplicity and benefits assurance indirectly influenced action (Nhu et al., 2019).
Green Purchase Intention (GPI)
Many scholars have defined purchase intention as “the behavioral response to a consumer's impression of a product” (Hsu, 1987). This response or motivation came toward a general evaluation of a specific brand, including the effect of surrounding factors (Kerber et al., 2023). Intent to buy a particular product has been demonstrated to be a decent forecaster of actual purchase behavior (Dong et al., 2022; Nguyen et al., 2022; Wei et al., 2021). Many examinations have been conducted on consumer behavior toward sustainable products (Graça & Kharé, 2023; Sun & Xing, 2022). Few studies focused on the direct-indirect influence of perceived usefulness as the main construct without using the technology acceptance model (Ertz et al., 2022) and on different variables that could derive consumer choice regarding purchasing eco-friendly products. Health consciousness, social influence, and environmental consciousness (Hoang et al., 2023; Synodinos et al., 2023). While others argued about the significance of subjective norms, attitudes, and perceived behavioral control as the TPB theory was the best predictor of the consumers’ intentions (Bhardwaj et al., 2023; Lan et al., 2023).
Perceived Usefulness (PU)
"Useful" has been defined as "capable of being used advantageously."In a company environment, people were evaluated or rewarded with increases, promotions, bonuses, and other benefits for their strong performance (Davis, 1989; Pfeffer, 1982). PU is "the degree to which a person believes that using a particular system would enhance his or her job performance." In turn, a system with a great PU is one where the user believes there is a favorable use-performance link (Davis, 1989). PU influences customers' buying intentions (Rehman et al., 2019; Wang & Li, 2022). While other studies supported that and centered on the importance of PU and perceived ease of use in TAM (Nambiar & Bolar, 2022; Nguyen et al., 2022; Sarkar et al., 2022). Furthermore, it has been said that many factors affect perceived usefulness, such as PEOU, subjective norms, self-efficacy, technology, and price risk (Nambiar & Bolar, 2022). This investigation will highlight the essential role of attitude as the mediator between PU and GPI, and we choose the most influencing factors that significantly impact PU.
Frugality (FR)
The self-help perspective concept is similar to how psychologists interpret frugality as: "careful use of resources and avoidance of waste" (De Young, 1986). Frugality has recently gained traction, with arguments that it should be viewed as a way of life. It has been described as a personality attribute or value in a different context. He tried to examine its relationship with values, but he concluded in his study that frugality is an option of lifestyle (Mishra et al., 2023; Rodrigues et al., 2023; Todd & Lawson, 2003). FR is conspicuously absent from the many inventories used to assess the values of Western consumers. This is even though several major religions in Western culture place a high value on it (Todd & Lawson, 2003). Consumer sustainable consumption practices are influenced by frugality and materialistic customers. Frugality is frequently linked to practices that help promote sustainable consumption by conserving resources (Villavicencio & Schlesinger, 2023). According to the statistics, they are more likely to discover fresh and unusual applications for things and substitute product removal methods (Evers et al., 2018). Research studies have examined frugality's impact on shopping (fashion renting, toy renting) and credit card usage (Gumulya, 2020; Lang, 2018). Instead, the impact on sustainable purchasing behavior is less well understood (Awais et al., 2020; Mishra et al., 2023). The scarcity of investigation is most probable due to an assumed unspoken notion that thrifty customers enhance their creative use of items. This has to be favorably associated with long-term end-of-life behaviors (Evers et al., 2018; Villavicencio & Schlesinger, 2023).
H1: FR influence consumer perceived usefulness of green godos
Peer Influence (PI)
PI is described by (Xu et al., 2010) as "the degree to which an individual perceives that important others believe he or she should use the target technology." An individual frequently uses the opinions of critical individuals in his / her life as a guide (Ghorbani et al., 2022). Furthermore, perceived social pressure to be involved in or not from engaging in a specific conduct will affect an individual's behavior. Social laws, rules, and incentive schemes all have the potential to exert pressure on the market, which can impact the person's behavioral intention. (Harrigan et al., 2021; Wang et al., 2020). Many academics came to acknowledge the importance of PI as a key in explaining green behavior, especially in the high surge of the green buying movement (Becerra et al., 2023; Nagarajan et al., 2022). Peer influence on green purchase behavior has been observed to be conducted in the following ways: by supporting green consumption or a lifestyle directly or by stimulating a consumer's emotional interest in the environment, encouraging green purchasing behavior (Becerra et al., 2023; Khare, 2023).
H2: Peer Influence has a significant relationship with Perceived usefulness
Environmental Concern (EC)
Many researchers have defined environmental concerns, “EC can be defining consumer’s appearance of problems about the importance of the environment for the benefits in the welfare the nation” (Bickart & Ruth, 2012), while others defined it as “the degree to which people are aware of environmental issues and their desire to address them” (Alibeli & Johnson, 2009). Increasing EC affects consumers' subjective norms, lowering their opinion of the difficulty regarding time, resources, and other factors. Individuals are environmentally conscious now that they know the advantages of green consumption (Dikici et al., 2022; Gomes et al., 2023). Environmental concern has been studied for a long time and is associated with green purchase behavior/ intention and its positive relationship with it (Gomes et al., 2023; Moslehpour et al., 2023). Other studies supported the idea that more anxious people regarding environmental matters are more agreeable to purchasing green goods and care more about maintaining a good healthy lifestyle (Dikici et al., 2022; Moslehpour et al., 2023). Hence, the current study uses previous results to prove the positive relationship between EC and PU (Chauhan et al., 2021; Nafiz et al., 2022; Wei et al., 2021).
H3: EC is significantly related to Perceived usefulness
Trust (TR)
Trust was defined as “an interpersonal or inter-organizational state in which the parties can foresee one another’s behavior, rely on one another when it matters, and have faith that the other will continue to act responsively despite an unclear future” (Zaltman & Moorman, 1988). TR has been considered a critical factor in reducing security risk and motivating consumers toward purchasing products or services (Mahama Braimah et al., 2023). Trust long-term affects a consumer's purchase behavior (Ekawati et al., 2023). One factor influencing perceived usefulness is Trust, particularly in an online setting where the people running the website are partially responsible for ensuring that users get the desired value from the user interface. Nowadays, individuals and technology systems and people and shopping agents can form a trusting connection that is not only between persons but between people and organizations (Lee & Turban, 2001). The current study supports previous studies as Trust affects PU (Davidovic et al., 2020; Rehman et al., 2019; Saprikis et al., 2018) and suggests the following
H4: Trust and perceived usefulness have a significant relationship.
Attitude (AT)
Attitude is critical in directing individuals' behavior in psychology (Bray et al., 2011). The attitude that stands in contrast to a person's intentions is the level, which is a likable or unlikable estimation of executing the questioned behavior (Khang et al., 2012). A positive attitude can be a good predictor of engaging in a particular behavior, so a favorable attitude toward green products can encourage green consumption and purchasing. (He et al., 2019; Park & Lin, 2020; Zheng et al., 2023). Positive-negative, beneficial-harmful, satisfying-unhappy, and pleasing-nasty differences all exist in attitudes about attention. Customers are highly positive toward the literature on environmental concerns involving e-invoice subscribers (Albayrak et al., 2013). As well as waste plastic (Konstantoglou et al., 2023; Niedermeier et al., 2021). Many researchers showed that attitude positively affects intention, especially in studies on green consumption in recent years (Kamalanon et al., 2022; Kim, 2023). This includes buying organic food (Khuong et al., 2023; Linh & Minh, 2022) and visiting green hotels (Bharwani & Mathews, 2023; Kim, 2023). Given all the above, attitude positively affects green purchase intention, which aligns with other researchers' results (Chanda et al., 2023; Tan & Quang, 2023).
H7: Attitude has a favorable significant relationship with GPI
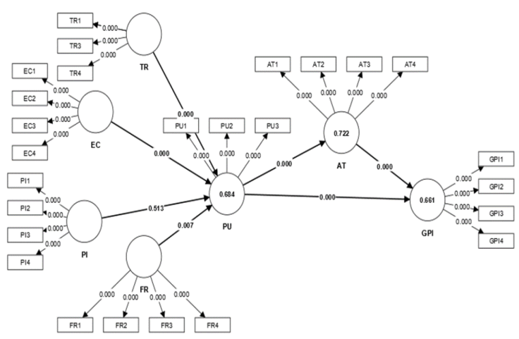
Conceptual framework
Literature review and introduction came across these variables: green purchase intention, Perceived usefulness, Frugality, Trust, Peer Influence, and environmental concern, illustrated and shown in Figure 1. As a consequence of society’s worry for the environment, a new type of consumer has emerged that expresses these worries through their product choices. Furthermore, the framework shows attitude as a mediating factor. Consumer's environmental worries have pushed them to gradually adjust their purchasing habits and reconsider the things they choose to buy (Peattie, 2010). According to the research, many people are enthusiastic about spending a more significant premium for goods that adhere to environmental ideals to support the environmental cause. As a result, given the importance of environmental and social issues to customers, it is critical to pay attention to the aspects that influence the consumer's purchase decision-making process (Naalchi Kashi, 2020).
Research methodology
This study examined both the current marketing status and the purchasing intention of young, educated consumers. To better apprehend the original data and further analyze the research findings, quantitative data were used, along with personal experiences.
Measurement
In this study, the questionnaire adopted a “seven-point Likert scale” with a range of “(1) strongly agree to (7) strongly disagree”. Previous scales have been used. The author included scales from (Mostafa, 2006, 2009), (Chang & Chen, 2008) to measure purchase intention. The measurement of peer influence was adopted by (Mohd et al., 2019). Next, the trust scale was measured by (Chen, 2010) and (Chen & Chang, 2013). The frugality scale was adopted (Gumulya, 2020), and (Kasser, 2005). The environmental scale was adopted from (Song et al., 2019), and (Hair et al., 2014). The perceived usefulness scale was adopted from (Davis, 1989). Furthermore, the attitude scale was adopted from (Ajzen, 1985; Paul et al., 2016).
Sample and data collection
The population in current research is taken from India, where educated and young customers are targeted. The rationale behind choosing this group over the entire population was that its members are likelier to have used and know about green products, as green marketing has become a trend in recent years. The majority knows about this trend. Due to their field of interest, internet browsing, and learning from professors and classmates, they also learned more about this topic as they taught at college-an internet survey was used to distribute the questionnaires. The questionnaire's reliability and validity were examined. In addition to that, basic information was also asked, age, gender, income level, and additional changes were made.
Data análisis
SEM was used in the investigation to examine the suggested model. The sample size to free model parameters ratio should generally be at least five observations to one free parameter. Partial Least Square Structural Equational Modelling in SmartPLS4 obtained 321 respondents, then used for the final analysis. Since the conceptual model comprises the construct of perceived usefulness, PLS-SEM is regarded as the preferred method in this research. Additionally, PLS-SEM enables greater flexibility in such complicated models where reflecting and formative modeling are present, making it a widely used multivariate analytical technique (Hair et al., 2017)-the composite reliability (CR) of every construct utilized to evaluate the measurement model. The internal consistency was checked to examine the convergent validity (Hair et al., 2017).
The average extracted variance (AVE) is higher than 0.5, and individual item loading has convergent validity above 0.70 (J. F. Hair et al., 2014). The acceptable level of CR, which goes from 0 to 1, is over 0.70 (Henseler et al., 2015). The items' reliability, CR, and AVE reinforce the convergent validity of the CFA outcomes. These results indicate that the measurement model's convergent validity is satisfactory overall. The conditions for discriminant validity have been met because all the diagonal values are more significant than the remaining column values. The variance inflation factor (VIF) standards address the multicollinearity issue. Since every VIF value is less than 10, the data can be collinearity-free (J. F. Hair et al., 2011). The information is thus suitable for additional analyses.
Table 1 Summary results of the measurement model and convergent validity
| Cronbach's alpha | rho_A | CR | AVE | |
|---|---|---|---|---|
| AT | 0.928 | 0.928 | 0.949 | 0.822 |
| EC | 0.849 | 0.853 | 0.900 | 0.693 |
| FR | 0.887 | 0.898 | 0.922 | 0.746 |
| GPI | 0.917 | 0.921 | 0.941 | 0.801 |
| PI | 0.913 | 0.920 | 0.939 | 0.794 |
| PU | 0.813 | 0.824 | 0.890 | 0.730 |
| TR | 0.873 | 0.875 | 0.913 | 0.725 |
Source: own calculacion using PLS SEM
To study the least necessary sample size, the "G*Power software" 3.1.9.7 version was utilized to evaluate the needed sample size. The study's sample size of 321 satisfies the necessary sample size standards, but the real power of 0.80 was attained adequately by a minimum sample size of 159 respondents (Erdfelder et al., 2009; Faul et al., 2007).
Validity and reliability of constructs
The reliability test ensures that the scale is internally consistent. The crucial value of 0.7 is used to compare the calculated Cronbach's alpha values for every notion, according to Hair et al. (2013). The scale's statistical validity is guaranteed by confirming both convergent and discriminant validity. When the AVE and CR values are more significant than 0.5 0.7, correspondingly, the scale is said to have convergent validity. According to (Campbell & Fiske, 1959), AVE must be less than CR. If the Heterotrait-Monotrait ratio of correlations is less than (0.85) (best) or (0.90) (good), the scale will have discriminant validity (Fornell & Larcker, 1981; Henseler et al., 2015)
Structural assessment model
Structural model evaluations investigated the connection between the constructs and their predictive utility (Hair et al., 2017). To get the necessary p-values for the study's framed hypotheses, the bootstrapping technique was used with the suggested 10000 bootstraps without sign change (Hair et al., 2020).
Hypotheses testing
Table 2 shown below show the entire hypotheses. Results shows the significantly positive correlation between PU and GPI which support the H5 (β= 0.318, P<.01) as it support recent research (Wang & Li, 2022). EC and TR both have significant relation with PU which support the hypothesis H3, H4 respectively (β= 0.261, P < .01) and (β= 0.524, P < .01), that goes with other studies results (K. et al., 2022; Nambiar & Bolar, 2022). As well as, the results support the H2 where a significant relationship spoted between FR and PU (β=0.115, P< 0.05) Alternatively, PI have no significant relationship with perceived usefulness. Thus, H1 were rejected (P value > 0.05) it goes against other researchers findings as they found PI has a significant relationship on PU (Harrigan et al., 2021). Further, there is positive relation between AT and GPI as well as PU and AT. Which support the significant positive relation of H7 (β=0.526, P < .01) and H6 (β= 0.850, P < .01).
Table 2 Hypothesis testing
| Original sample (O) | Sample mean (M) | STDEV | T statistics | Significant | |
|---|---|---|---|---|---|
| AT -> GPI | 0.526 | 0.518 | 0.080 | 6.553 | Yes |
| EC -> PU | 0.261 | 0.262 | 0.049 | 5.346 | Yes |
| FR -> PU | 0.115 | 0.118 | 0.043 | 2.701 | Yes |
| PI -> PU | 0.031 | 0.031 | 0.048 | 0.655 | No |
| PU -> AT | 0.850 | 0.848 | 0.026 | 32.590 | Yes |
| PU -> GPI | 0.318 | 0.321 | 0.076 | 4.177 | Yes |
| TR -> PU | 0.524 | 0.519 | 0.047 | 11.122 | Yes |
Source: own calculacion using PLS SEM
Mediationn análisis
The "Baron and Kenny (1986)" approach has been utilized to assess the mediation effect of perceived usefulness-attitude buying intention. To determine the relevance of the path coefficient modeling, the Bootstrapping method is applied (Baron et al., 1986). Bootstrapping is preferable for testing the mediating effects in PLS models since it does not need distributional assumptions (Preacher et al., 2008). By foreseeing the path coefficients, bootstrapping also aids in testing hypotheses (MacKinnon et al., 2002). The results of VAF 82.97% demonstrate complete mediation because the value is more significant than (20% - 80% ) the direct effect, thus supporting the hypothesized correlation of attitude and mediation effect (Full) on PU- GPI relation. Mediation is an indirect-only process (Zhao et al., 2010). The indirect path of Perceived usefulness to attitude and attitude to green purchase intention all are significant (P<0.1) ) as our current study goes along with (K. et al., 2022; Nguyen et al., 2022; Shao et al., 2022) in their findings on the imporatce of attitude as mediator as well as the connection between PU and attitude.
R2 and q2 value assessment
A structural model's "(coefficient of determination)" value is used to assess it. This coefficient, which specifies the squared correlation between the absolute and predicted values of a given endogenous construct, gauges the model's prediction accuracy. The volume of variance in the endogenous constructs enlightened by all of the exogenous constructs related to it is shown by R2, which also indicates the joint impact of the exogenous factors on the endogenous latent variables (Hair et al., 2013). The endogenous variables within our investigation, PU, GPI, and AT, had respective R2 values of 0.663, 0.648, and 0.688. This illustrates the structural model's predictive relevance, produced in this study. Cross-validation of the model's analytical utility for every individual endogenous variable, the Stone-Geisser Q2 value, was conducted via the blindfolding technique (Geisser, 1974). All endogenous variables' cross-validated redundancy Q2 values for the Blindfolding technique (Hair et al., 2013) were obtained through a seven-omission distance. The Q2 values for PU and GPI in this study are 0.873 and 0.600, respectively. This illustrates effect sizes that all are large. The PLS structural model's analytical relevance is established because all Q2 values are more significant than zero.
Table 3 Discriminant validity
| AT | EC | FR | GPI | PI | PU | TR | |
|---|---|---|---|---|---|---|---|
| AT | |||||||
| EC | 0.790 | ||||||
| FR | 0.670 | 0.640 | |||||
| GPI | 0.859 | 0.759 | 0.774 | ||||
| PI | 0.526 | 0.505 | 0.621 | 0.698 | |||
| PU | 0.975 | 0.856 | 0.686 | 0.878 | 0.575 | ||
| TR | 0.862 | 0.815 | 0.661 | 0.810 | 0.616 | 0.940 |
Source: own calculacion using PLS SEM
Discussion
Both in managerial and theoretical contexts, the current study has significantly contributed. It examined how many factors, including frugality, peer pressure, trust, and environmental concern, could be applied to clarify the perceived utility of green items and their capacity to forecast purchasing intention. Our study offered empirical evidence to confirm previous studies' findings (Chu, 2023; Mahama Braimah et al., 2023; Rehman et al., 2019) that these characteristics have a significant impact on consumers' purchase intentions. However, the significance of PU and perceived ease of use (PEOU) within the Technology Acceptance Model (TAM) framework has been the main focus of earlier studies (Nambiar & Bolar, 2022; Nguyen et al., 2022; Yoon & Lim, 2020). Additionally, as suggested by earlier studies (Nguyen et al., 2022; Wang & Li, 2022) our investigation took a wide range of variables into account that affect perceived usefulness, such as frugality, peer pressure, trust, and environmental concern. These important elements were combined in this study to reveal their combined effect. Our findings confirmed the hypothesis (H5) as expected, showing a strong positive correlation between PU and GPI. Additionally, significant connections between PU and hypothesis H2, H3, and H4 as well as the variables frugality (FR), environmental concern (EC), and trust (TR) were found. But based on our research, we were forced to reject the hypothesis (H1) that suggested there was no discernible relationship between perceived usefulness and PI. In line with the strong positive association between H6 and H7, our study revealed a positive link between PU and attitude as well as between AT and GPI. This is in line with earlier research that contends attitude can affect behavioural intention through perceived usefulness (Nguyen et al., 2022; Taylor & Todd, 1995). Our research highlights the crucial roles of frugality, environmental concern, and trust as antecedents that profoundly affect customers' perceptions of the utility of green products. Additionally, it was discovered that perceived utility, through the attitudes of consumers, had a direct and indirect beneficial impact on purchase intention for green products.
Implications
The study makes an effort to investigate how the aforementioned criteria affect perceived usefulness and how it relates to customer purchasing intentions. The current study, which focuses on the Indian context, aims to fill a vacuum in the literature by examining the perceived utility of green products, particularly those reflecting India, one of the world's fastest-growing economies. The study offers marketers practical implications regarding the planning, creation, and marketing of green products. This research indicates that green product marketers can increase consumers' desire to buy green products by offering them targeted incentives. This research suggests that green product marketers might increase green purchase intentions by creating targeted promotions that appeal to customers concerned about the product's perceived utility. The adoption of green products is significantly influenced by trust and environmental concerns. In this regard, managers, professionals, and business owners in the industry should devise strategies to reduce the adverse effects of products through adequate review and monitoring during production, boost consumer confidence, and guarantee the claims of eco-friendly features implemented during the manufacturing process. Managers, practitioners, and entrepreneurs must work together to create new features and services with more advantages and simpler to use. It is important for administrators and practitioners to ensure adopters can obtain a distinct position when utilizing green products concerning peer influence and frugality, which were not found to have a foremost influence on the PU of green goods. Giving its customers high-utility products should be the company's primary objective overall. Among the methods used to monitor and control perceived usefulness are the critical incident approach research on customer needs, post-purchase surveys, and complaints gathering.
Conclusion
According to the findings of this study, the researchers looked into various characteristics related to the perceived utility of green goods among Indian customers. Here is a summary of the critical findings:1. (PI): The study discovered that peer influence had no significant effect on Indian customers' perceived usefulness of green items. 2. Environmental concern (EC): It was discovered that environmental concern has a positive and considerable influence on the perceived utility of green goods. This implies that more environmentally sensitive buyers are more likely to value green items. 3. Frugality (FR): It was discovered that frugality has a favorable and significant influence on the perceived utility of green goods. This suggests that customers who value resource conservation and cost-cutting are more likely to find green items useful.4.TR: Another element that positively and significantly influenced the perceived usefulness of green goods was Trust. Customers who believe in the dependability and authenticity of green products are more likely to find them helpful. Contribution of the mediator: According to the study, the mediator contributed considerably to the link between perceived usefulness (PU) and green purchasing intention (GPI). TR was discovered to significantly explain perceived usefulness (PU) (Rehman et al., 2019; Wang et al., 2022). This suggests that characteristics like frugality, environmental concern, and trust influence buyers' intentions to buy green items by impacting perceived usefulness (Chauhan et al., 2021; K. Chen et al., 2019; Mishra et al., 2023; Perju-Mitran et al., 2022; Rodrigues et al., 2023; Saprikis et al., 2018). According to the research, customers' purchasing intentions were highly influenced by the perceived usefulness of green items. This means that when customers view green items as applicable, they are more likely to acquire them (Chauhan et al., 2021; Musa et al., 2022).
The findings are consistent with earlier studies that emphasize the significance of perceived usefulness (PU) and perceived ease of use (PEU) in the Technology Acceptance Model (TAM). In conclusion, the study emphasized the significance of environmental concern, thrift, and Trust in affecting Indian consumers' perceptions of the usefulness of green goods. Perceived usefulness was not significantly affected by peer influence. The results also showed a strong correlation between perceived usefulness and customers' intention to buy green products, showing how these factors influence consumers' purchasing decisions.
Limitations
Regardless of the contribution of this investigation, it has some limitations. Firstly, imitated elements have been explored, and other potential factors and determinants could be added to explain the perceived usefulness of green product adoption. However, research may inspect this possibility. The second drawback centers on the data assembly method. The data were gathered quantitatively, whereas collecting data qualitatively provides contributors' views on the aspects influencing their beliefs concerning the perceived usefulness of green products. Hence, future studies should use other methods. This study did not choose any specific product or industry. Hence, future studies could specify an industry as the results differ from one industry to another or product-wise. Despite these limitations, we rely on the fact that vital factors of the perceived usefulness of green products were identified in this investigation. The conclusions of this research offer suggestions for literature on green product implementation and practices in this context.










nueva página del texto (beta)




