Introducción
La omnicanalidad es una experiencia de compra en la que los consumidores pueden transitar entre los canales físicos y digitales que ofrecen las marcas, es una experiencia de ventas integrada que combina las ventajas de las compras en tienda física con las compras en línea (Rigby; 2011). La omnicanalidad integra los canales online y off line, para satisfacer al consumidor. Se espera que el consumidor experimente esta satisfacción en el viaje de compra, y en cada uno de los puntos de contacto en donde se topa con la marca (Verhoef et al., 2015). Si bien los modelos multicanal (Experiencia en canales de venta por separado) y omnicanal (Experiencia integrada de canales) surgen antes de la pandemia, el incremento de la cultura digital y la competencia en el sector minorista luego de la pandemia ha presionado aún más a las marcas a ofrecer a los consumidores canales en línea y fuera de línea, ya sea para comprar y llevar (click-and-collect) o recibir las entregas en el domicilio (delivery) (Nielsen, 2020).
Pero el avance de la multicanalidad a la omnicanalidad no es igual en todos los territorios, porque depende de factores culturales, tecnológicos y sociales. En Colombia, lugar donde ocurre esta investigación, tradicionalmente el consumidor ha preferido al canal físico, sin embargo poco a poco han ido adoptando el canal digital, mucho más después de la pandemia debido a que se siente cada vez más cómodo usando tecnologías para elegir y comprar productos, especialmente con aquellas que soportan la integración de los canales y servicios en línea y fuera de línea (La Republica, 2022).
Entendiendo que la omnicanalidad no se adopta de la misma forma en todos los países (Piotrowicz & Cuthbertson, 2014), se hace relevante revisar como las marcas y los consumidores en diferentes territorios están acogiendo la omnicanalidad, adicional es un tema clave para el sector minorista, que es uno de los más importantes en la generación de empleos y para la economía en Colombia, con un incremento de 23,4% en sus ventas entre el 2019 y el 2023 y en personal ocupado de un 2,3% en el mismo periodo (DANE, 2023). Dado lo expuesto anteriormente, el objetivo principal de esta investigación es dar luz sobre el comportamiento de compra de los consumidores latinoamericanos en entornos integrados de canales. Lo que se busca es comprobar si la consistencia entre los canales integrados influye en la valoración de la marca minorista en Colombia, entendiendo que la integración una condición esencial de una estrategia omnicanal.
El articulo presenta la siguiente estructura. En la introducción se exponen los intereses del estudio y su justificación, luego, en el marco teórico, se presentan los resultados de la revisión bibliográfica que conduce al planteamiento hipotético. La metodología presenta los datos sobre la muestra, escalas utilizadas para el estudio e instrumentos de recolección de los datos, posteriormente se hace un análisis de los resultados y se presenta la discusión de los resultados. Finalmente se concluye el documento con el análisis y se analizan las implicaciones, limitaciones y futuras líneas.
Marco teórico y conceptual
Diferencias entre multicanalidad y omnicanalidad
En los últimos años, mucho más después de la pandemia, la presión del comercio digital y el aislamiento de los consumidores obligó a los minoristas a incluir el canal online, convirtiéndolos en minoristas multicanal (Frasquet et al., 2015). La multicanalidad se centra en la operación de los canales, diferenciando los físicos de los digitales (Melero et al., 2016; Piotrowicz & Cuthbertson, 2018). Así como los minoristas se vieron forzados a convertirse a la multicanalidad, en este momento deben integrar los canales para responder a las demandas del consumidor y convertirse en minoristas omnicanal.
La omnicanalidad es la evolución de la multicanalidad y se diferencian esencialmente en que en vez de que la operación de los canales sea independiente , los canales en la omnicanalidad están integrados, lo que le permite al consumidor usarlos de manera simultánea (Lazaris & Vrechopoulos, 2014; Verhoef et al., 2015). En la omnicanalidad los consumidores pueden acceder desde la comodidad de su casa a los múltiples productos y servicios que las marcas ofrecen, en una experiencia integrada de compra (Rigby, 2011). La sinergia entre los canales faculta al consumidor para que interactue entre ellos y los use de manera simultanea (Verhoef et al., 2015). La Tabla 1 muestra las principales características y diferencias entre la omnicanalidad y la multicanalidad desde el punto de vista de la marca y del consumidor.
Tabla 1 Multicanalidad vrs omnicanalidad
| Estrategia multicanal | Estrategia omnicanal | |
|---|---|---|
| Concepto |
|
Integración extendida de los canales. |
| Grado de integración |
|
Total. |
| Alcance del canal |
|
Canales minoristas: tienda, sitio web, redes sociales, puntos de contacto del consumidor. |
| Enfoque de la relación con el consumidor: marcas vrs canal |
|
Consumidor-canal minorista-enfoque en la marca. |
| Objetivos |
|
Todos los canales se integran para ofrecer una experiencia holística al consumidor. |
| Gerencia de canal |
|
Cruce de canales /sinergia en el manejo de los canales/puntos de contacto hacia el engranaje de una experiencia holística para el consumidor/percepción de integración con la marca. |
| Consumidores |
|
Puede desencadenar una completa interacción/ Uso de canales simultaneo. |
| Minoristas |
|
Control total de la integración de todos los canales. |
| Vendedores |
|
Adaptación al comportamiento de compra dependiendo de las necesidades de cada consumidor y del conocimiento del producto. |
Elaboración propia a partir de Juaneda-Ayensa, Mosquera, & Sierra Murillo (2016)
La marca en la omnicanalidad
Especialmente la experiencia en la omnicanalidad se relaciona con la marca. Una marca que tiene la capacidad de integrar los diferentes canales de venta, para ofrecerle al consumidor una experiencia consistente en precios, servicios, productos, promociones, información y procesos, en cada uno de los puntos de contacto (touch points), durante la jornada de compra, se considera una marca omnicanal. El éxito de la omnicanalidad depende de la gestion adecuada de la marca en cada uno de los puntos de contacto (Verhoef et al., 2015).
La marca es el elemento de comunicación de los productos y servicios más sensible en la valoración de la experiencia omnicanalidad, porque es allí en donde se encausan los resultados de la compra. Esto principalmente se debe a que en la mente del consumidor la marca representa la organización, de allí que los gerentes deben se preocuparse en cómo gestionar la marca adecuadamente (Neslin et al., 2014). Fundamentalmente el desafío para los gerentes de las marcas omnicanal es hacer la correcta elección de canales de venta y de comunicaciones, para mejorar la experiencia en el recorrido de compra y en cada uno de los puntos de contacto que el cliente tiene con la marca.
Durante el recorrido de compra, el consumidor se encuentra con la marca en los puntos de contacto o touch points, es decir, cuando consulta un producto en la página, y luego decide ir a la tienda, en cada uno de esos momentos hay una oportunidad de darle valor a la marca a través de la experiencia que el cliente tiene lo que resulta en una sobre exposición de la marca en la interacción del consumidor con ella, en los diferentes puntos de contacto (Neslin et al., 2014), de allí que los gerentes deben aprovechar la valoración individual que tienen los consumidores en cada uno de los puntos, para proyectar esa valoración en toda la estrategia omnicanal (Keller, 2010).
En esas interacciones repetidas entre el consumidor y la marca, se logra construir un vínculos emocional y le da a la marca omnicanal una posición privilegiada frente a las marcas minoristas únicamente en línea (Frasquet-Deltoro et al., 2021), además generan pertenencia filiación y lealtad por parte de los consumidores lo que contribuye a la calificación positiva del NPS (Net Promoter Score) (Almquist, Senior, & Bloch, 2016),
El concepto de valor de marca (brand equity)
El brand equity o valor de marca, se refiere a los elementos que definen una marca, que le dan una estimación y conciencia en la mente de los consumidores que repercuten en su valor económico. Keller (1993) señala que los niveles de brand equity pueden ser ampliamente capturados en 5 aspectos jerarquizados, en el siguiente orden del más bajo al más alto: la conciencia de la marca; las asociaciones de la marca; la actitud hacia la marca; la vinculación y la actividad de la marca. Aaker (1997) define estas dimensiones como: la lealtad, percepción de calidad y medidas de liderazgo, asociaciones y medidas diferentes, conciencia de marca y medidas de comportamiento de mercado.
En entornos multica y omnicanal, el brand equity se proyecta en la experiencia integrada de los canales, por lo que la construcción se debe hacer desde los diversos canales hacia el total de la estrategia de la marca, de modo que el consumidor le de valor a la marca, no solamente desde cada punto de contacto sino desde la experiencia global de consumo (Keller, 2010).
No obstante, la generación de valor de la marca en la omnicanalidad puede darse de manera aislada, por ejemplo, cuando ocurre la venta sin que influya ninguna otra acción de marketing como promociones en otros canales al de la venta, o puede darse de manera indirecta, por ejemplo, cuando el consumidor decide comprar debido a la influencia de las comunicaciones y promociones de un canal diferente de donde ocurre la compra (Keller, 2010). Es decir que las acciones de marketing que se hacen con un fin específico, como por ejemplo promocionar productos, pueden afectar la valoración de la marca en otros momentos durante la jornada de compra, de allí, que la complejidad de la gestión omnicanal radica en controlar las interacciones entre el cliente, marca y el canal y en revisar como cada punto de contacto con el cliente afecta el desempeño de la marca minorista (Verhoef et al., 2015).
La consistencia en la integración de los canales
La consistencia entre los canales es una condición esencial, que se define como la capacidad que tienen las marcas de proporcionar una experiencia de compra indiferenciada entre los canales (Gao & Huang, 2021), y se evidencia por ejemplo, en la uniformidad de los servicios prestados tanto en canales físicos como digitales (Sousa & Voss, 2006), específicamente en la unicidad en los productos, precios, ofertas, comunicaciones, medios de pago y dispositivos tecnológicos disponibles en cualquiera de los canales de la empresa (Rodríguez-Torrico et al., 2020).
Se considera que cuando hay consistencia entre los canales de venta el cliente percibirá mejor calidad en el grado de integración de los canales porque tendrá mayor satisfacción en su viaje de compra (Sousa & Voss, 2006). De hecho, son los consumidores los que determinan la calidad de la integración de los canales, sus percepciones respecto a la capacidad de la empresa para integrar sus canales, y su nivel satisfacción derivado de dicha capacidad son los que finalmente permiten catalogar los canales como consistentes o no (Neslin, 2022). Esa percepción positiva de la consistencia entre los canales le da confianza al consumidor, influye en sus decisiones de compra y beneficia, por tanto, a las marcas (Huré et al., 2017; Jocevski et al., 2019). Las empresas deben no solo plantearse como meta lograr la mayor unicidad posible de experiencia en el servicio entre los diferentes canales, sino que, además, deben procurar llevar a cabo una constante revisión de las opiniones de los consumidores sobre su experiencia de compra derivada, de la consistencia entre los canales, con el fin de evaluar la calidad de su integración y gestionarla de forma consecuente.
Hipótesis
La relación entre valor de marca y consistencia percibida de los canales
En la omnicanlidad, la satisfacción de la experiencia es el resultado de la percepción de consistencia de la mezcla minorista en todos los canales, es decir que los productos, precios, promociones y servicios sean los mismos en todos los canales (Huré et al., 2017). La percepción sobre la consistencia entre los canales influye en la valoración de la marca porque en la omnicanalidad la marca está expuesta a la valoración del consumidor, en cada interacción en los canales durante la jornada de compra (Neslin et al., 2014), quien busca que los productos y servicios, así como las comunicaciones que se ofrecen y se exponen en los diferentes canales sean los mismos (Carlson et al., 2015), por lo que se puede considerar que la consistencia percibida entre los canales afecta la valoración de la marca.
Las investigaciones que abordan la integración de los canales digitales y físicos en contextos multicanal y omnicanal, han confirmado que la consistencia es un factor esencial porque influye positivamente en la percepción de los servicios ofrecidos (Sousa & Voss, 2006), la percepción de fluidez de los canales (Rodríguez-Torrico et al., 2020; Shen et al., 2018), en la lealtad del cliente hacia la marca (Gao & Huang, 2021) y en la experiencia del servicio en la interacción con los distintos canales (Rodríguez-Torrico et al., 2020). Por lo anterior se considera que la consistencia influye en la valoración de la marca, de allí que se propone la siguiente hipótesis:
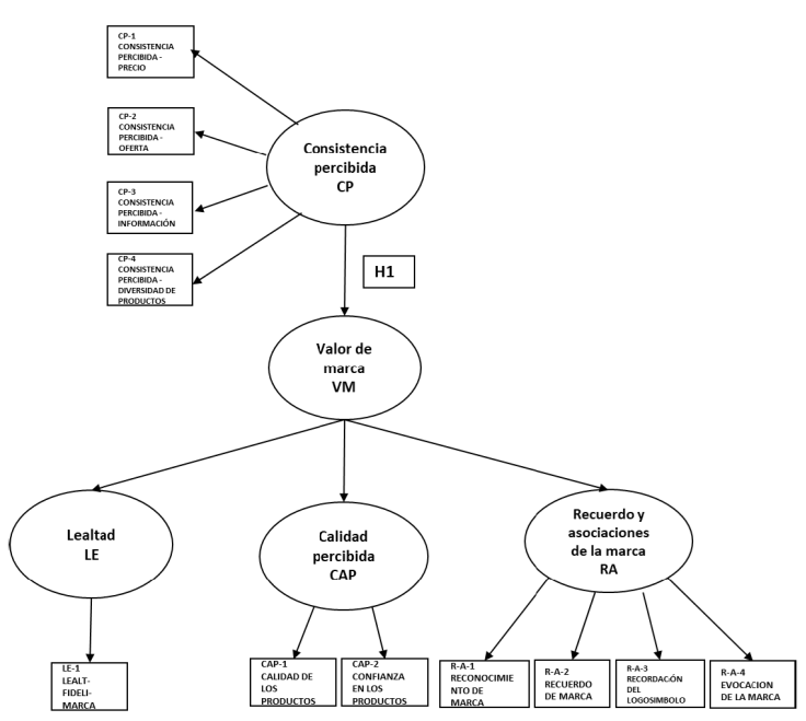
H1. La consistencia percibida influye en la valoración de la marca minorista en un entorno integrado de canales.
Diseño metodológico
Contexto
La investigación se desarrolló en la ciudad de Bogotá durante los meses del confinamiento por la pandemia del COVID, aun en estos meses los consumidores estaban averiguando como adaptarse a las nuevas condiciones de vida. No obstante, en el 2020 se reportaba un crecimiento del 387% en la penetración de e-commerce (Espectador, 2020), pero en Colombia aún estamos en un periodo de multicanalidad y la omnicanalidad sigue en proceso de crecimiento en el mercado minorista colombiano (Diaz-Pardo, 2020). De acuerdo con el Observatorio de E-commerce, los consumidores visitan en promedio dos canales para la consulta o búsqueda de productos o servicios en línea (ACIS, 2021) y es importante revisar como avanza el proceso de adaptación a la multicanalidad y si se está listo para la omnicanalidad.
Investigación, universo y método de muestreo
El diseño de la investigación es de tipo descriptivo en la recogida de los datos. El universo poblacional esta conformado por mujeres y hombres entre los 18 y 55 años habitantes de la ciudad de Bogotá, que utilizan canales en línea y fuera de las marcas minoristas para hacer la compra de productos como alimentos y artículos de aseo. El tipo de muestro que se llevó a cabo fue el de conveniencia que permite seleccionar aquellos casos accesibles que acepten ser incluidos, fundamentado en la conveniente accesibilidad y proximidad de los sujetos para el investigador (Otzen & Manterola, 2017), siendo el más adecuado por las circunstancias de confinamiento del momento en el que se llevo a cabo el trabajo de campo que fue entre los meses de abril y mayo del año 2020.
Caracteristicas de la muestra
Aunque se recogieron 361 observaciones, se trabajó solo con las 83 observaciones que fueron las que cumplieron con la condición de uso de múltiples canales. El universo poblacional estuvo conformado por hombres y mujeres habitantes de la ciudad de Bogotá, 41% de los encuestados son hombres y 59% son mujeres. La edad de los encuestados oscila entre 18 y 55 años siendo la mayoría entre 25 y 34 años (42%), seguidos de las personas entre 25 y 44 años (33%). El 67% de los encuestados trabajan, un 23% son estudiantes, 7% son independientes y 3% están desempleados. La tabla siguiente, muestra las características demográficas de la muestra poblacional.
Tabla 2 Caracterización de la muestra poblacional
| Sexo | Val absolutos | Porcentaje | |||
| Hombres | 38 | 46% | |||
| Mujeres | 44 | 54% | |||
| Total | 83 | 100% | |||
| Edad | Val absolutos | Porcentage | Ocupación | Val absolutos | Porcentage |
| Entre 18 y 24 años | 12 | 14% | Empleado | 47 | 56% |
| Entre 25 y 34 años | 24 | 29% | Desempleado | 3 | 4% |
| Entre 35 y 44 años | 32 | 39% | Pensionado | 2 | 2% |
| Entre 45 y 54 años | 12 | 14% | Independiente | 16 | 20% |
| Mas de 55 años | 3 | 4% | Estudiante | 15 | 18% |
| Total | 83 | 100% | Total | 83 | 100% |
| Nivel educativo | Val absolutos | Porcentage | Salario | Val absolutos | Porcentage |
| Bachillerato | 4 | 5% | Entre 1 y 3 salarios mínimos | 23 | 28% |
| Pregrado | 40 | 48% | Entre 3 y 5 salarios mínimos | 26 | 31% |
| Técnico | 7 | 8% | Entre 5 a 7 salarios mínimos | 18 | 22% |
| Posgrado | 32 | 39% | Entre 7 y 9 salarios mínimos | 7 | 8% |
| Más de 9 salarios mínimos | 8 | 10% | |||
| Menos de un salario mínimo | 1 | 1% | |||
| Total | 83 | 100% | Total | 83 | 100% |
Elaboración propia
Items del cuestionario
Los items del cuestionario fueron tomados de la escala multidimensional de valor de marca (MBE) basada en el consumidor desarrollada por Boonghee Yooa, Naveen Donthu (2001). Para los ítems sobre omnicanalidad fue considerada la escala de valor de compra omnicanal (Omni-channel SV model) de Huré, Picot-Coupey, & Ackermann (2017). Ambas escalas son consideras por sus calidades psicometricas comprobadas estadisticamente y validadas. Se tomarón los items que resultaron más adecuados para abordar los conceptos de omnicanalidad, consitencia y valor de marca.
El diseño del cuestionario fue testeado por expertos en diseño de cuestionarios y testeado incialmente para verificar la comprensión y la claridad de las preguntas. Luego fue suministrado vía electrónica. La operacionalización de las variables se hizo con escalas tipo likert de 5 puntos, relacionadas con las variables objeto de interés.
Tabla 3 Escalas y dimensiones utilizadas en el cuestionario
| CONSISTENCIA PERCIBIDA ENTRE LOS CANALES | AUTOR | |
|---|---|---|
| CP-1 | Precio. Usted considera que los precios de los productos en los diferentes lugares de venta de la marca que eligió son: (Lugares de venta como tiendas físicas y canales online) | Huré, Picot-Coupey, & Ackermann (2017) |
| CP-2 | Ofertas. Usted considera que las ofertas de los productos en los diferentes lugares de venta de la marca que eligió son: (Lugares de venta como tiendas físicas y canales online) | |
| CP-3 | Información. Usted considera que la información que ofrece la marca que eligió en los diferentes lugares de venta es: (Lugares de venta como tiendas físicas y canales online) | |
| CP-4 | Diversidad de productos. Usted considera que la diversidad de productos que ofrece la marca que eligió en los diferentes lugares de venta es: (Lugares de venta como tiendas físicas y canales online) | |
| VALOR DE MARCA EN LA OMNICANALIDAD | Boonghee Yooa, Naveen Donthu (2001) | |
| DIMENSION: LEALTAD | ||
| LE-1 | Me considero fiel a la marca que he seleccionado. | |
| DIMENSION:CALIDAD PERCIBIDA | ||
| CAP-1 | ¡Yo considero que la marca que elegí vende productos que son de gran calidad! | |
| CAP-2 | ¡Puedo confiar que la marca que elegí vende los productos que quiero a los precios que busco en el lugar que se acomoda para mí! | |
| DIMENSION:RECUERDO Y ASOCIACIONES DE LA MARCA | ||
| R-A-1 | ¡Puedo reconocer la marca que elegí entre otras marcas de la competencia! | |
| R-A-2 | ¡Recuerdo rápidamente algunas características de la marca que elegí! | |
| R-A-3 | ¡Puedo recordar rápidamente el logo símbolo o logotipo de la marca que elegí! | |
| R-A-4 | ¡Puedo traer a mi mente la marca que elegí sin problemas! | |
Elaboración propia a partir de los autores referenciados
Analisis de los resultados
Características psicométricas
Antes de contrastar las hipótesis propuestas resultado de la indagación teórica y conceptual, se analizaron las características psicométricas de las escalas. El modelo propuesto es de carácter reflectivo. Confirmando con la literatura sobre valor de marca y canales online, la relación de las variables es reflectiva (Christodoulides et al., 2006). La elección de la perspectiva de medición (formativo vrs reflexivo) se hace a partir de los hallazgos de la literatura. (Diamantopoulos & Siguaw, 2006).
Tras ello, el modelo de ecuaciones estructurales fue verificado bajo el enfoque de PLS (Partial Least Squares). La consistencia interna se comprobó con el resultado de los valores p y los resultados de las cargas. Hair et al., (2019) recomiendan cargas superiores a 0,7 ya que indican que la construcción explica más del 50 por ciento de la varianza del indicador, proporcionando así un elemento aceptable de fiabilidad. La significancia estadística de los valores p fue menor de <0,05 lo que indica una confianza del 95% confirmando lo que indica la teoría.
Se revisaron los datos de las cargas, después de una primera estimación del modelo en PLS se eliminó el indicador CP-2 (Calidad percibida 2) del factors CP (consistencia percibida), esto mejoró los resultados de fiabilidad y validez. En cuando a VM (Valor de marca), si bien las cargas de la dimensión de Lealtad (L) y los valores p no cumplen estas condiciones, no se elimina dado que es esencial para medir el factor Como lo señala Aldas & Uriel (2017), el investigador ha de ser consciente de que la eliminación automática de cualquier indicador con una carga inferior a 0,7 puede descapitalizar la validez de contenido.
Se comprobó el Alpha de Cronbach (CA), de todas las variables latentes. El CA explica la proporción de la varianza total de la escala que es atribuida a la variable latente (Aldas Manzano & Uriel Jimenez, 2017), valores mayores de 0,70 demuestran una buena consistencia del constructo, y es el caso de los resultados obtenidos. La consistencia se comprobó con el indicador de la fiabilidad compuesta (CR); de acuerdo con Hair, Ringle, & Sarstedt, (2011), éste debe ser más alto de 0,70 (en investigaciones exploratorias, 0,60 y 0,70 es considerado aceptable); los resultados obtenidos presentan valores entre 0,80 - 0,90. La Tabla siguiente recoge los resultados de la comprobación de fiabilidad y validez convergente de los instrumentos de medida.
Tabla 4 Coeficiente de fiabilidad, consistencia interna y validez convergente
| FACTORES | VALIDEZ CONVERGENTE | FIABILIDAD | ||||||
|---|---|---|---|---|---|---|---|---|
| CONSISTENCIA PERCIBIDA CP | Item | Cargas | Valores t | Valores p | CA | CR | AVE | |
| CP-1 | 0,755*** | 4,946 | 0,000 | 0,717 | 0,828 | 0,618 | ||
| CP-3 | 0,721*** | 4,573 | 0,000 | |||||
| CP-4 | 0,873*** | 12,813 | 0,000 | |||||
| VALOR DE MARCA CP | L | 0,518** | 2,282 | 0,023 | 0,703 | 0,810 | 0,599 | |
| CAP | 0,857*** | 6,969 | 0,000 | |||||
| RAM | 0,890*** | 6,567 | 0,000 | |||||
ƛ Cargas; t valores; **p valores; ***p valores; CA (Alpha de cronbach’s); CR (Fiabilidad compuesta) ; AVE > . CP-Consistencia percibida. VM Valor de marca (L-Lealtad, CAP-Calidad percibida. RAM-Reconocimiento de marca y asociaciones)
Elaboración propia
Validez convergente y validez discriminante de las escalas
Para determinar la validez discriminante se determinó que AVE, se revisó el criterio de Fornell and Larcker y el coeficiente HTMT, los valores del AVE deben superiores a 0,50 (Aldas Manzano & Uriel Jimenez, 2017) todas las variables latentes arrojan un resultado mayor a 0,50 (ver en la Tabla 1). El coeficiente de Fornell and Larcker que se observa en la Tabla siguiente, a raíz cuadrada del AVE de las variables latentes (valores de la diagonal). El AVE deberá ser mayor a las correlaciones de esa variable con el resto de las variables (Hair et al., 2011). En esta tabla se observan los coeficientes y las correlaciones de las variables de primer orden. En negro la raíz cuadrada del AVE.
Tabla 5 Criterio de Fornell-Larcker
| FACTORES | CORR | AVE |
|---|---|---|
| CONSISTENCIA PERCIBIDA CP | 0,283 | 0,786 |
| VALOR DE MARCA VM | 0,293 | 0,774 |
Elaboración propia
El coeficiente HTMT se obtuvo mediante bootstraping, los valores por encima de 0,90 demuestran problemas en la validez discriminante en este sentido todas las variables latentes arrojan resultados por debajo de 0,90. El valor HTMT no puede ser superior al 0,90 (Aldas & Uriel, 2017). Para constructos conceptualmente diferentes HTMT <0,85 (Hair et al., 2019).
Tabla 6 Índice HTMT
| Heterotrait-Monotrait Ratio (HTMT) | Valor |
| FACTORES | |
| CP -> VM | 0,334 |
HTMT < 0,90. Elaboración propia
Las cargas cruzadas factoriales de los indicadores demuestran que las cargas de indicadores que conforman una variable latente son mayores en su propia variable latente en comparación a los valores de otras variables (Henseler et al., 2009).
Tabla 7 Cargas cruzadas de los indicadores
| FACTORES | INDIC | CP | VM |
|---|---|---|---|
| CONSISTENCIA PERCIBIDA CP | CP-1 | 0,756 | 0,218 |
| CP-3 | 0,721 | 0,140 | |
| CP-4 | 0,874 | 0,284 | |
| VALOR DE MARCA VM | L | 0,084 | 0,519 |
| CAP | 0,225 | 0,858 | |
| R-A-M | 0,295 | 0,891 |
Elaboración propia
En gris se observan las cargas de los indicadores que corresponden a es variable latente, todas ellas son mayores en relación con las otras variables
Comprobación de las hipótesis y predictibilidad del modelo
Para revisar las relaciones causales entre los constructos y comprobar el modelo teórico se comprobaron los valores p, t y el coeficiente Q². Esto de acuerdo con lo propuesto por Hair et al., (2019).
Hipótesis planteada
● H1 La consistencia percibida de los canales influye en el valor de marca
Los resultados de los valores t y valores p, reflejan que las hipótesis H1, los valores p menores a 0,05 confirman que la hipótesis propuesta es aceptada y existe una relación entre la consistencia y el valor de marca, en donde el valor de marca es afectado de manera positiva por la consistencia entre los canales. En el caso de el parámetro VIF que muestra la colinealidad del modelo, este es menor a 3 lo que indica que no hay problemas de colinealidad (Joe F. Hair et al., 2014).
Tabla 8 Comprobación hipotética
| Relaciones hipotéticas | Hipótesis | Valores t | P Valores | VIF(Col) |
|---|---|---|---|---|
| H1: Consistencia percibida ->Valor de marca | Aceptada | 2,901 | 0,004 | 1,87 |
Elaboración propia
En cuanto a la predicción del modelo, se confirma con el indice Q² Específicamente, la literatura indica que un valor mayor que cero es significativo (Hair et al., 2019).
Conclusiones
Esta investigación se ha desarrollado con el propósito de dilucidar la relación entre el valor de la marca y la percepción de la consistencia entre los canales de venta específicamente en marcas minoristas. La hipótesis planteada fue confirmada, se pudo verificar que existe una incidencia sobre el valor de la marca cuando los consumidores perciben una consistencia entre los canales, físicos y virtuales (tienda página web o aplicación móvil o tienda física).
La consistencia se ha confirmado como un elemento esencial para la integración de los canales de marcas minoristas en países emergentes. Lo que se busca es que la comunicación, la distribución, la logística, los precios sea consistente en todos los canales disponibles. La venta minorista omnicanal garantiza un proceso integrado que brinda una perspectiva integrada de un producto o servicio al consumidor en términos de compra, devolución e intercambio en cada canal (Chong, 2018 citado en Adivar et al., 2019, pag 258) de allí que un manejo adecuado de la consistencia en los canales contribuye a la percepción positiva que el consumidor tiene de la marca, esto refuerza los hallazgos del trabajo de Huré, Picot-Coupey, & Ackermann, quienes afirman que la consistencia de una experiencia omnicanal es evaluado en tres elementos: producto, precio y servicios, y cualquier incumplimiento de estas expectativas se percibe negativamente y se resiente por los consumidores (Huré, Picot-Coupey, & Ackermann, 2017, pág. 321). La consistencia beneficia de manera inmediata a los consumidores minoristas ya que ayuda a disminuir los riesgos percibidos de la experiencia omnicanal (Quach et al., 2020).
Implicaciones
La omnicanalidad es un tema relevante que, si bien ha avanzado notablemente, aún está en exploración, sobre todo en países para los que la omnicanalidad es un tema reciente, las investigaciones prácticas y académicas de marketing se han interesado en revisar como responde el consumidor en esta nuevo entorno. Algunos temas por su relevancia se deben revisar como el valor de la marca (Keller, 2010; Verhoef et al., 2017). Considerando que la consistencia de los canales se trata de que la información sea integral en todos los canales, manejar cuidadosamente la estrategia unificada en todos los canales es relevante para mantener una valoración positiva de la marca.
La consistencia es un factor elemental en los estudios sobre integración de los canales ya que de acuerdo con las investigaciones incide en la percepción de confianza y lealtad del consumidor (Mainardes et al., 2020; Quach et al., 2020; Shen et al., 2018). En cuanto el valor de la marca es importante seguir explorando la utilidad que surge para el consumidor de una experiencia de marca consistente en todos los canales minoristas (Carlson, O’Cass, & Ahrholdt, 2015).
Durante la jornada de compra, el consumidor interactúa con la marca mediante los puntos de contacto (touch points), el recorrido que hace el cliente en esos puntos de contacto, es rastreado por la marca, lo que le permite determinar cuáles son los más importantes en la generación de valor (Lemon & Verhoef, 2016), al final es el momento de la compra, es donde se concluye cuáles de estos puntos son los que producen más valor para los consumidores y para la marca (Neslin et al., 2014). De esta manera los minoristas pueden aprovechar el seguimiento que hacen al consumidor durante su jornada de compra y desarrollar estrategias en beneficio de los dos (Blom et al., 2017). En ese sentido los gerentes de las marcas omnicanal deben enfocarse en el desarrollo del valor de la marca desde los aspectos comunicativos y estratégicos para aprovechar los benefios que trae la constante interaccions de la marca en cada uno de los puntos de contacto y procurar que sea positiva brindando una experiencia positiva a partir de la consistencia entre los canales de compra.
Limitaciones
Colombia se encuentra aún en la etapa de desarrollo de la multicanalidad y, la omnicanalidad está emergiendo. Si bien Colombia es un país que está trabajando por mejorar sus condiciones tecnológicas, se encuentra lejos de las economías avanzadas en cuanto al valor de los activos TIC (Tecnologías de la información y la comunicación) (MinTic-Colombia, 2019), en ese sentido el país está en un proceso de desarrollo tecnológico que promueve el uso de dispositivos y tecnologías para su población. El desarrollo omnicanal no es uniforme en todo el mundo hay algunos mercados y sectores están por delante, mientras que otros intentan replicar el modelo emergente (Piotrowicz & Cuthbertson, 2019). Esto condiciona los resultados del estudio. De otra parte, todavía no hay un equilibrio entre la preferencia de los canales digitales y los físicos, y esto se evidencio en la muestra, (solo 83 personas de las 361 contestaron acertadamente las preguntas filtro de experiencia omnicanal). El Ministerio de las Tecnologías y la Comunicación en Colombia afirma que solo 2 de cada 10 personas mayores de 15 años usuarios de internet, realizan e-Commerce (Compra y paga en línea) (MinTic-OE, 2019).
Futuras líneas
Las líneas futuras en relación con la marca están vinculadas a los desarrollos tecnológicos que soportan las estrategias de marca de los minoritas. El apalancamiento del conocimiento del consumidor a partir de la información que arrojen los datos (big data) será esencial para aprovechar los datos que se generen en los puntos del contacto y en el recorrido del consumidor será la nueva forma verificar que nos quiere contar el consumidor sobre su experiencia en los diversos canales.










texto en 




